“Is Sharing Really Caring?”: The Role of Environmental Concern and Trust Reflecting Usage Intention of “Station-Based” and “Free-Floating”—Carsharing Business Models
Abstract
:1. Introduction
2. Theoretical Background and Hypotheses
3. Materials and Methods
3.1. Survey Design
3.2. Measurement
4. Results
5. Discussion
6. Conclusions
6.1. Theoretical Implications
6.2. Managerial Implications
6.3. Limitations and Future Research
Author Contributions
Funding
Institutional Review Board Statement
Informed Consent Statement
Data Availability Statement
Conflicts of Interest
Appendix A
| Share Now | Stadtmobil | ||||||||||
|---|---|---|---|---|---|---|---|---|---|---|---|
| Construct | Items | Outer Loadings | AVE | Cronbach’s α | Dijkstra–Henseler’s ρA | Composite Reliability ρC | Outer Loadings | AVE | Cronbach’s α | Dijkstra–Henseler’s ρA | Composite Reliability ρC |
| Attitude | ATT1 | 0.847 | 0.682 | 0.922 | 0.929 | 0.937 | 0.807 | 0.692 | 0.925 | 0.926 | 0.940 |
| ATT2 | 0.785 | 0.815 | |||||||||
| ATT3 | 0.823 | 0.851 | |||||||||
| ATT4 | 0.852 | 0.810 | |||||||||
| ATT5 | 0.727 | 0.795 | |||||||||
| ATT6 | 0.851 | 0.860 | |||||||||
| ATT7 | 0.886 | 0.880 | |||||||||
| Environmental Concern | EC1 | 0.873 | 0.714 | 0.900 | 0.909 | 0.926 | 0.819 | 0.655 | 0.868 | 0.872 | 0.904 |
| EC2 | 0.854 | 0.773 | |||||||||
| EC3 | 0.770 | 0.807 | |||||||||
| EC4 | 0.882 | 0.791 | |||||||||
| EC5 | 0.840 | 0.853 | |||||||||
| Intention (to use) | IN1 | 0.875 | 0.835 | 0.900 | 0.900 | 0.938 | 0.926 | 0.880 | 0.932 | 0.934 | 0.957 |
| IN2 | 0.929 | 0.937 | |||||||||
| IN3 | 0.935 | 0.952 | |||||||||
| Initial Trust | TRUST2 | 0.937 | 0.901 | 0.891 | 0.926 | 0.948 | 0.953 | 0.917 | 0.909 | 0.916 | 0.957 |
| TRUST3 | 0.961 | 0.962 | |||||||||
| Perceived Behavioral Control | PBC2 | 0.859 | 0.737 | 0.882 | 0.894 | 0.918 | 0.880 | 0.726 | 0.874 | 0.885 | 0.914 |
| PBC3 | 0.903 | 0.851 | |||||||||
| PBC4 | 0.860 | 0.886 | |||||||||
| PBC6 | 0.810 | 0.789 | |||||||||
| Perceived Moral Obligation | PMOBLIG1 | 0.913 | 0.853 | 0.829 | 0.840 | 0.921 | 0.865 | 0.802 | 0.757 | 0.797 | 0.890 |
| PMOBLIG2 | 0.934 | 0.925 | |||||||||
| Subjective Norms | SN2 | 0.910 | 0.856 | 0.834 | 0.857 | 0.923 | 0.885 | 0.813 | 0.771 | 0.785 | 0.897 |
| SN3 | 0.940 | 0.918 | |||||||||
| Share Now | Stadtmobil | |||||||||||||
|---|---|---|---|---|---|---|---|---|---|---|---|---|---|---|
| ATT | EC | IN | INITIAL TRUST | PBC | PMOBLIG | SN | ATT | EC | IN | INITIAL TRUST | PBC | PMOBLIG | SN | |
| ATT | 0.826 | 0.832 | ||||||||||||
| EC | 0.194 | 0.845 | 0.314 | 0.809 | ||||||||||
| IN | 0.697 | 0.175 | 0.914 | 0.689 | 0.241 | 0.938 | ||||||||
| INITIAL TRUST | 0.438 | 0.168 | 0.426 | 0.949 | 0.635 | 0.370 | 0.579 | 0.957 | ||||||
| PBC | 0.622 | 0.172 | 0.774 | 0.462 | 0.859 | 0.756 | 0.223 | 0.847 | 0.582 | 0.852 | ||||
| PMOBLIG | 0.149 | 0.625 | 0.201 | 0.195 | 0.144 | 0.924 | 0.261 | 0.571 | 0.253 | 0.428 | 0.258 | 0.895 | ||
| SN | 0.506 | 0.033 | 0.531 | 0.306 | 0.534 | −0.014 | 0.925 | 0.610 | 0.358 | 0.570 | 0.522 | 0.570 | 0.300 | 0.902 |
| Share Now | ||||||
|---|---|---|---|---|---|---|
| ATT | EC | IN | INITALTRUST | PBC | PMOBLIG | |
| ATT | ||||||
| EC | 0.214 | |||||
| [0.098; 0.472] | ||||||
| IN | 0.756 | 0.196 | ||||
| [0.649; 0.854] | [0.091; 0.420] | |||||
| INITIATRUST | 0.467 | 0.181 | 0.470 | |||
| [0.306; 0.606] | [0.066; 0.401] | [0.308; 0.603] | ||||
| PBC | 0.681 | 0.187 | 0.857 | 0.508 | ||
| [0.551; 0.798] | [0.090; 0.422] | [0.757; 0.941] | [0.348; 0.650] | |||
| PMOBLIG | 0.166 | 0.714 | 0.234 | 0.220 | 0.172 | |
| [0.078; 0.415] | [0.511; 0.865] | [0.100; 0.417] | [0.053; 0.431] | [0.089; 0.371] | ||
| SN | 0.564 | 0.104 | 0.609 | 0.344 | 0.620 | 0.076 |
| [0.366; 0.741] | [0.076; 0.308] | [0.414; 0.789] | [0.137; 0.555] | [0.439; 0.787] | [0.042; 0.334] |
| KERRYPNX | Stadtmobill | |||||
|---|---|---|---|---|---|---|
| ATT | EC | IN | INITALTRUST | PBC | PMOBLIG | |
| ATT | ||||||
| EC | 0.342 | |||||
| [0.184; 0.503] | ||||||
| IN | 0.742 | 0.258 | ||||
| [0.648; 0.820] | [0.141; 0.402] | |||||
| INITIATRUST | 0.690 | 0.409 | 0.628 | |||
| [0.589; 0.773] | [0.204; 0.608] | [0.533; 0.713] | ||||
| PBC | 0.839 | 0.242 | 0.929 | 0.645 | ||
| [0.757; 0.906] | [0.156; 0.403] | [0.874; 0.975] | [0.545; 0.738] | |||
| PMOBLIG | 0.307 | 0.687 | 0.307 | 0.511 | 0.313 | |
| [0.127; 0.481] | [0.489; 0.876] | [0.133; 0.462] | [0.268; 0.703] | [0.134; 0.478] | ||
| SN | 0.720 | 0.425 | 0.671 | 0.614 | 0.684 | 0.391 |
| [0.598; 0.830] | [0.275; 0.566] | [0.528; 0.798] | [0.489; 0.723] | [0.537; 0.813] | [0.226; 0.552] |


References
- Liang, X.; Li, J.; Xu, Z. The Impact of Perceived Risk on Customers’ Intention to Use--An Empirical Analysis of DiDi Car-Sharing Services. In Proceedings of the ICEB 2018 Proceedings, Guilin, China, 6 December 2018; Volume 34. [Google Scholar]
- Hamari, J.; Sjöklint, M.; Ukkonen, A. The sharing economy: Why people participate in collaborative consumption. J. Assoc. Inf. Sci. Technol. 2016, 67, 2047–2059. [Google Scholar] [CrossRef]
- Balck, B.; Cracau, D. Empirical Analysis of Customer Motives in the Shareconomy: A Cross-Sectoral Comparison; OVGU: Magdeburg, Germany, 2015. [Google Scholar] [CrossRef]
- Hawlitschek, F.; Teubner, T.; Gimpel, H. Understanding the Sharing Economy—Drivers and Impediments for Participation in Peer-to-Peer Rental. In Proceedings of the 2016 49th Hawaii International Conference on System Sciences (HICSS), Koloa, HI, USA, 5–8 January 2016; IEEE: Piscataway, NJ, USA, 2016; pp. 4782–4791. [Google Scholar]
- Shaheen, S.; Chan, N. Mobility and the Sharing Economy: Potential to Facilitate the First- and Last-Mile Public Transit Connections. Built Environ. 2016, 42, 573–588. [Google Scholar] [CrossRef]
- Burghard, U.; Dütschke, E. Who wants shared mobility? Lessons from early adopters and mainstream drivers on electric carsharing in Germany. Transp. Res. Part D Transp. Environ. 2019, 71, 96–109. [Google Scholar] [CrossRef]
- Sprei, F. Disrupting mobility. Energy Res. Soc. Sci. 2018, 37, 238–242. [Google Scholar] [CrossRef]
- movmi. Carsharing Market & Growth Analysis. 2019. Available online: https://movmi.net/carsharing-market-growth-2019/ (accessed on 21 May 2021).
- Bundesverband Carsharing. Carsharing Statistics 2019. Available online: https://www.carsharing.de/presse/pressemitteilungen/carsharing-statistic-2019-carsharing-germany-is-still-on-a-growing-path (accessed on 21 May 2021).
- Fellows, N.; Pitfield, D. An economic and operational evaluation of urban car-sharing. Transp. Res. Part D Transp. Environ. 2000, 5, 1–10. [Google Scholar] [CrossRef]
- Wielinski, G.; Trépanier, M.; Morency, C. What about Free-Floating Carsharing? Transp. Res. Rec. J. Transp. Res. Board 2016, 2563, 28–36. [Google Scholar] [CrossRef]
- Clewlow, R.; Mishra, G.S. Disruptive Transportation: The Adoption, Utilization, and Impacts of Ride-Hailing in the United States; ITS Research Report 2017; ITS: Davis, CA, USA, 2017. [Google Scholar]
- Jorge, D.; Correia, G. Carsharing systems demand estimation and defined operations: A literature review. European Journal of Transport and Infrastructure Research 2013. Eur. J. Transp. Infrastruct. Res. 2013, 13. [Google Scholar] [CrossRef]
- Schaefers, T. Exploring carsharing usage motives: A hierarchical means-end chain analysis. Transp. Res. Part A Policy Pr. 2013, 47, 69–77. [Google Scholar] [CrossRef]
- Firnkorn, J.; Müller, M. What will be the environmental effects of new free-floating car-sharing systems? The case of car2go in Ulm. Ecol. Econ. 2011, 70, 1519–1528. [Google Scholar] [CrossRef]
- Becker, H.; Ciari, F.; Axhausen, K.W. Comparing car-sharing schemes in Switzerland: User groups and usage patterns. Transp. Res. Part A Policy Pr. 2017, 97, 17–29. [Google Scholar] [CrossRef] [Green Version]
- Witzke, S. Carsharing und die Gesellschaft von Morgen; Springer Science and Business Media LLC: Berlin/Heidelberg, Germany, 2016. [Google Scholar]
- Kawgan-Kagan, I. Early adopters of carsharing with and without BEVs with respect to gender preferences. Eur. Transp. Res. Rev. 2015, 7, 1–11. [Google Scholar] [CrossRef] [Green Version]
- Lavieri, P.S.; Garikapati, V.M.; Bhat, C.R.; Pendyala, R.M.; Astroza, S.; Dias, F.F. Modeling Individual Preferences for Ownership and Sharing of Autonomous Vehicle Technologies. Transp. Res. Rec. J. Transp. Res. Board 2017, 2665, 1–10. [Google Scholar] [CrossRef] [Green Version]
- Paundra, J.; Rook, L.; van Dalen, J.; Ketter, W. Preferences for car sharing services: Effects of instrumental attributes and psychological ownership. J. Environ. Psychol. 2017, 53, 121–130. [Google Scholar] [CrossRef] [Green Version]
- Greenblatt, J.B.; Shaheen, S. Automated Vehicles, On-Demand Mobility, and Environmental Impacts. Curr. Sustain. Energy Rep. 2015, 2, 74–81. [Google Scholar] [CrossRef] [Green Version]
- Burkhardt, J.E.; Millard-Ball, A. Who is Attracted to Carsharing? Transp. Res. Rec. J. Transp. Res. Board 2006, 1986, 98–105. [Google Scholar] [CrossRef]
- Costain, C.; Ardron, C.; Habib, K.N. Synopsis of users’ behaviour of a carsharing program: A case study in Toronto. Transp. Res. Part A Policy Pr. 2012, 46, 421–434. [Google Scholar] [CrossRef]
- Fleury, S.; Tom, A.; Jamet, E.; Colas-Maheux, E. What drives corporate carsharing acceptance? A French case study. Transp. Res. Part F Traffic Psychol. Behav. 2017, 45, 218–227. [Google Scholar] [CrossRef]
- Kilbourne, W.; Pickett, G. How materialism affects environmental beliefs, concern, and environmentally responsible behavior. J. Bus. Res. 2008, 61, 885–893. [Google Scholar] [CrossRef]
- Fransson, N.; Gärling, T. Environmental Concern: Conceptual Definitions, Measurement Methods, and Research Findings. J. Environ. Psychol. 1999, 19, 369–382. [Google Scholar] [CrossRef]
- Kaur, K.; Rampersad, G. Trust in driverless cars: Investigating key factors influencing the adoption of driverless cars. J. Eng. Technol. Manag. 2018, 48, 87–96. [Google Scholar] [CrossRef]
- Mayer, R.C.; Davis, J.H.; Schoorman, F.D. An Integrative Model of Organizational Trust. Acad. Manag. Rev. 1995, 20, 709–734. [Google Scholar] [CrossRef]
- Wua, K.; Zhaoa, Y.; Zhua, Q.; Tana, X.; Zhengb, H. A meta-analysis of the impact of trust on technology acceptance model: Investigation of moderating influence of subject and context type. Int. J. Inf. Manag. 2011, 31, 572–581. [Google Scholar] [CrossRef]
- Zhang, T.; Tao, D.; Qu, X.; Zhang, X.; Lin, R.; Zhang, W. The roles of initial trust and perceived risk in public’s acceptance of automated vehicles. Transp. Res. Part C Emerg. Technol. 2019, 98, 207–220. [Google Scholar] [CrossRef]
- Carter, L.; Bélanger, F. The utilization of e-government services: Citizen trust, innovation and acceptance factors. Inf. Syst. J. 2005, 15, 5–25. [Google Scholar] [CrossRef]
- Gao, S.; Jing, J.; Guo, H. The Role of Trust with Car-Sharing Services in the Sharing Economy in China: From the Consumers’ Perspective. In Transactions on Petri Nets and Other Models of Concurrency XV; Springer Science and Business Media LLC: Berlin/Heidelberg, Germany, 2017; Volume 10281, pp. 634–646. [Google Scholar]
- Gao, S.; Yang, Y. The Role of Trust towards the Adoption of Mobile Services in China: An Empirical Study. In Security Education and Critical Infrastructures; Springer Science and Business Media LLC: Berlin/Heidelberg, Germany, 2014; Volume 445, pp. 46–57. [Google Scholar]
- Schmöller, S.; Weikl, S.; Müller, J.; Bogenberger, K. Empirical analysis of free-floating carsharing usage: The Munich and Berlin case. Transp. Res. Part C Emerg. Technol. 2015, 56, 34–51. [Google Scholar] [CrossRef]
- Zoepf, S.M.; Keith, D.R. User decision-making and technology choices in the U.S. carsharing market. Transp. Policy 2016, 51, 150–157. [Google Scholar] [CrossRef]
- Ferrero, F.; Perboli, G.; Rosano, M.; Vesco, A. Car-sharing services: An annotated review. Sustain. Cities Soc. 2018, 37, 501–518. [Google Scholar] [CrossRef]
- Yoon, T.; Cherry, C.R.; Jones, L.R. One-way and round-trip carsharing: A stated preference experiment in Beijing. Transp. Res. Part D Transp. Environ. 2017, 53, 102–114. [Google Scholar] [CrossRef] [Green Version]
- Namazu, M.; Dowlatabadi, H. Vehicle ownership reduction: A comparison of one-way and two-way carsharing systems. Transp. Policy 2018, 64, 38–50. [Google Scholar] [CrossRef]
- Efthymiou, D.; Antoniou, C.; Waddell, P. Factors affecting the adoption of vehicle sharing systems by young drivers. Transp. Policy 2013, 29, 64–73. [Google Scholar] [CrossRef]
- Wang, Y.; Yan, X.; Zhou, Y.; Xue, Q.; Sun, L. Individuals’ Acceptance to Free-Floating Electric Carsharing Mode: A Web-Based Survey in China. Int. J. Environ. Res. Public Health 2017, 14, 476. [Google Scholar] [CrossRef] [Green Version]
- Müller, J.M. Comparing Technology Acceptance for Autonomous Vehicles, Battery Electric Vehicles, and Car Sharing—A Study across Europe, China, and North America. Sustainability 2019, 11, 4333. [Google Scholar] [CrossRef] [Green Version]
- Wang, Y.; Wang, S.; Wang, J.; Wei, J.; Wang, C. An empirical study of consumers’ intention to use ride-sharing services: Using an extended technology acceptance model. Transportation 2020, 47, 397–415. [Google Scholar] [CrossRef]
- Dean, M.; Raats, M.M.; Shepherd, R. The Role of Self-Identity, Past Behavior, and Their Interaction in Predicting Intention to Purchase Fresh and Processed Organic Food1. J. Appl. Soc. Psychol. 2011, 42, 669–688. [Google Scholar] [CrossRef] [Green Version]
- Chen, A.; Peng, N. Green hotel knowledge and tourists’ staying behavior. Ann. Tour. Res. 2012, 39, 2211–2216. [Google Scholar] [CrossRef]
- Kaplan, S.; Manca, F.; Nielsen, T.A.S.; Prato, C.G. Intentions to use bike-sharing for holiday cycling: An application of the Theory of Planned Behavior. Tour. Manag. 2015, 47, 34–46. [Google Scholar] [CrossRef]
- Haldar, P.; Goel, P. Willingness to use carsharing apps: An integrated TPB and TAM. Int. J. Indian Cult. Bus. Manag. 2019, 19, 129. [Google Scholar] [CrossRef]
- Zhang, Y.; Park, H.J. Factors affecting the Usage Intention of Car-Sharing Service. J. Digit. Converg. 2019, 17, 99–108. [Google Scholar]
- Chen, M.-F.; Tung, P.-J. Developing an extended Theory of Planned Behavior model to predict consumers’ intention to visit green hotels. Int. J. Hosp. Manag. 2014, 36, 221–230. [Google Scholar] [CrossRef]
- Stiglbauer, K. Vertrauen als Input-/Output-Variable in elektronischen Verhandlungen; Springer Science and Business Media LLC: Berlin/Heidelberg, Germany, 2011. [Google Scholar]
- Borhan, M.N.; Ibrahim, A.N.H.; Miskeen, M.A.A. Extending the theory of planned behaviour to predict the intention to take the new high-speed rail for intercity travel in Libya: Assessment of the influence of novelty seeking, trust and external influence. Transp. Res. Part A Policy Pr. 2019, 130, 373–384. [Google Scholar] [CrossRef]
- Ibrahim, A.N.H.; Borhan, M.N.; Rahmat, R.A.O. Understanding Users’ Intention to Use Park-and-Ride Facilities in Malaysia: The Role of Trust as a Novel Construct in the Theory of Planned Behaviour. Sustainability 2020, 12, 2484. [Google Scholar] [CrossRef] [Green Version]
- Han, H.; Hsu, L.-T.; Sheu, C. Application of the Theory of Planned Behavior to green hotel choice: Testing the effect of environmental friendly activities. Tour. Manag. 2010, 31, 325–334. [Google Scholar] [CrossRef]
- Lam, S.-P. Predicting Intentions to Conserve Water From the Theory of Planned Behavior, Perceived Moral Obligation, and Perceived Water Right1. J. Appl. Soc. Psychol. 1999, 29, 1058–1071. [Google Scholar] [CrossRef]
- CSA—Car Sharing Association. Available online: https://carsharing.org/ (accessed on 21 May 2021).
- Hair, J.F.; Babin, B.J.; Anderson, R.E.; Black, W.C. Multivariate Data Analysis, Seventh Edition, Pearson New International Edition; Pearson: Harlow, UK, 2014. [Google Scholar]
- Urban, D.; Mayerl, J.; Wahl, A. Regressionsanalyse bei Fehlenden Variablenwerten (Missing Values): Imputation Oder Nicht-Imputation? Eine Anleitung für die Regressionspraxis mit SPSS; Schriftenreihe des Instituts für Sozialwissenschaften der Universität Stuttgart: Stuttgart, Germany, 2016. [Google Scholar] [CrossRef]
- McKnight, P.E.; McKnight, K.M.; Sidani, S.; Figueredo, A.J. Missing Data: A Gentle Introduction; Guilford Press: New York, NY, USA, 2007. [Google Scholar]
- Kowarik, A.; Templ, M. Imputation with the R Package VIM. J. Stat. Softw. 2016, 74, 1–16. [Google Scholar] [CrossRef] [Green Version]
- Jonsson, P.; Wohlin, C. An evaluation of k-nearest neighbour imputation using likert data. In Proceedings of the 10th International Symposium on Software Metrics, Chicago, IL, USA, 11 September 2004; pp. 108–118. [Google Scholar]
- Ringle, C.M.; Wende, S.; Becker, J.-M. SmartPLS 3; SmartPLS. Available online: http://www.smartpls.com (accessed on 21 May 2021).
- Hair, J.F.; Hult, G.T.M.; Ringle, C.M.; Sarstedt, M.; Richter, N.F.; Hauff, S. Partial Least Squares Strukturgleichungsmodellierung: Eine anwendungsorientierte Einführung; Franz Vahlen: München, Germany, 2017. [Google Scholar]
- Henseler, J.; Hubona, G.; Ray, P.A. Using PLS path modeling in new technology research: Updated guidelines. Ind. Manag. Data Syst. 2016, 116, 2–20. [Google Scholar] [CrossRef]
- Bundesministerium für Umwelt, Naturschutz, Bau und Reaktorsicherheit. Wirkung von E-Car Sharing Systemen auf Mobilität und Umwelt in urbanen Räumen (WiMobil). Available online: https://www.erneuerbar-mobil.de/sites/default/files/2016-10/Abschlussbericht_WiMobil.pdf (accessed on 21 May 2021).
- Bressanelli, G.; Adrodegari, F.; Perona, M.; Saccani, N. Exploring How Usage-Focused Business Models Enable Circular Economy through Digital Technologies. Sustainability 2018, 10, 639. [Google Scholar] [CrossRef] [Green Version]
- Ajzen, I. The theory of planned behavior. Organ. Behav. Hum. Decis. Process. 1991, 50, 179–211. [Google Scholar] [CrossRef]

| Measurement Items of the Variables. | ||
|---|---|---|
| Construct Names | Scale/Item | Adapted from |
| Attitude | 5-point scale, depending on item | Han et al. (2010) |
| ATT1 | For me, using [X] is extremely bad (1)/extremely good (5) | |
| ATT2 | For me, using [X] is extremely undesirable (1)/extremely desirable (5) | |
| ATT3 | For me, using [X] is extremely unpleasant (1)/extremely pleasant (5) | |
| ATT4 | For me, using [X] is extremely foolish (1)/extremely wise (5) | |
| ATT5 | For me, using [X] is extremely unfavorable (1)/extremely favorable (5) | |
| ATT6 | For me, using [X] is extremely unenjoyable (1)/extremely enjoyable (5) | |
| ATT7 | For me, using [X] is extremely negative (1)/extremely positive (5) | |
| Environmental concern | 5-point Likert scale (1 = fully disagree, 5 = fully agree) | Killbourne and Pickett (2008) |
| EC1 | I am very concerned about the environment. | |
| EC2 | I would be willing to reduce my consumption to help protect the environment. | |
| EC3 | Major political change is necessary to protect the natural environment. | |
| EC4 | Major social changes are necessary to protect the natural environment. | |
| EC5 | Anti-pollution laws should be enforced more strongly. | |
| Intention (to use) | 5-point Likert scale (1 = fully disagree, 5 = fully agree) | Han et al. (2010) |
| INT1 | I am willing to use [X]. | |
| INT2 | I plan to use [X]. | |
| INT3 | I will make an effort to use [X]. | |
| Perceived Behavioural Control | 5-point Likert scale (1 = fully disagree, 5 = fully agree) | Dean et al. (2010), Chen and Peng (2012) |
| PBC1 * | I believe I have the ability to use [X]. | |
| PBC2 | If it were entirely up to me, I am confident that I will use [X]. | |
| PBC3 | I see myself as capable of using [X] in future. | |
| PBC4 | I have resources, time and willingness to use [X]. | |
| PBC5 † | [X] can be booked through similar channels (app, website) where I normally book transport services. | |
| PBC6 | There are likely to be plenty of opportunities for me to use [X]. | |
| PBC7 * | I feel that using [X] is not totally within my control. | |
| PerceivedMoral Obligation | 5-point Likert scale (1 = fully disagree, 5 = fully agree) | Lam (1999) |
| PMOBLIG1 | Everybody is obligated to treasure natural resources. | |
| PMOBLIG2 | Everybody should save natural resources because they are limited. | |
| Subjective Norms | 5-point Likert scale (1 = fully disagree, 5 = fully agree) | Chen and Peng (2012) |
| SN1 † | Most people who are important to me think I should use [X] when I have to make a mobility decision. | |
| SN2 | Most people who are important to me would want me to use [X] when I have to make a mobility decision. | |
| SN3 | People whose opinions I value would prefer that I use [X]. | |
| SN4 * | My friend’s positive opinion influences me to use [X]. | |
| Initial Trust | 5-point Likert scale (1 = fully disagree, 5 = fully agree) | Zhang et al. (2019) |
| TRUST1 † | [X] is dependable. | |
| TRUST2 | [X] is reliable. | |
| TRUST3 | Overall, I can trust [X]. | |
| Share Now | Stadtmobil | |||||
|---|---|---|---|---|---|---|
| Path Coefficient | p Value | Sig. | Path Coefficient | p Value | Sig. | |
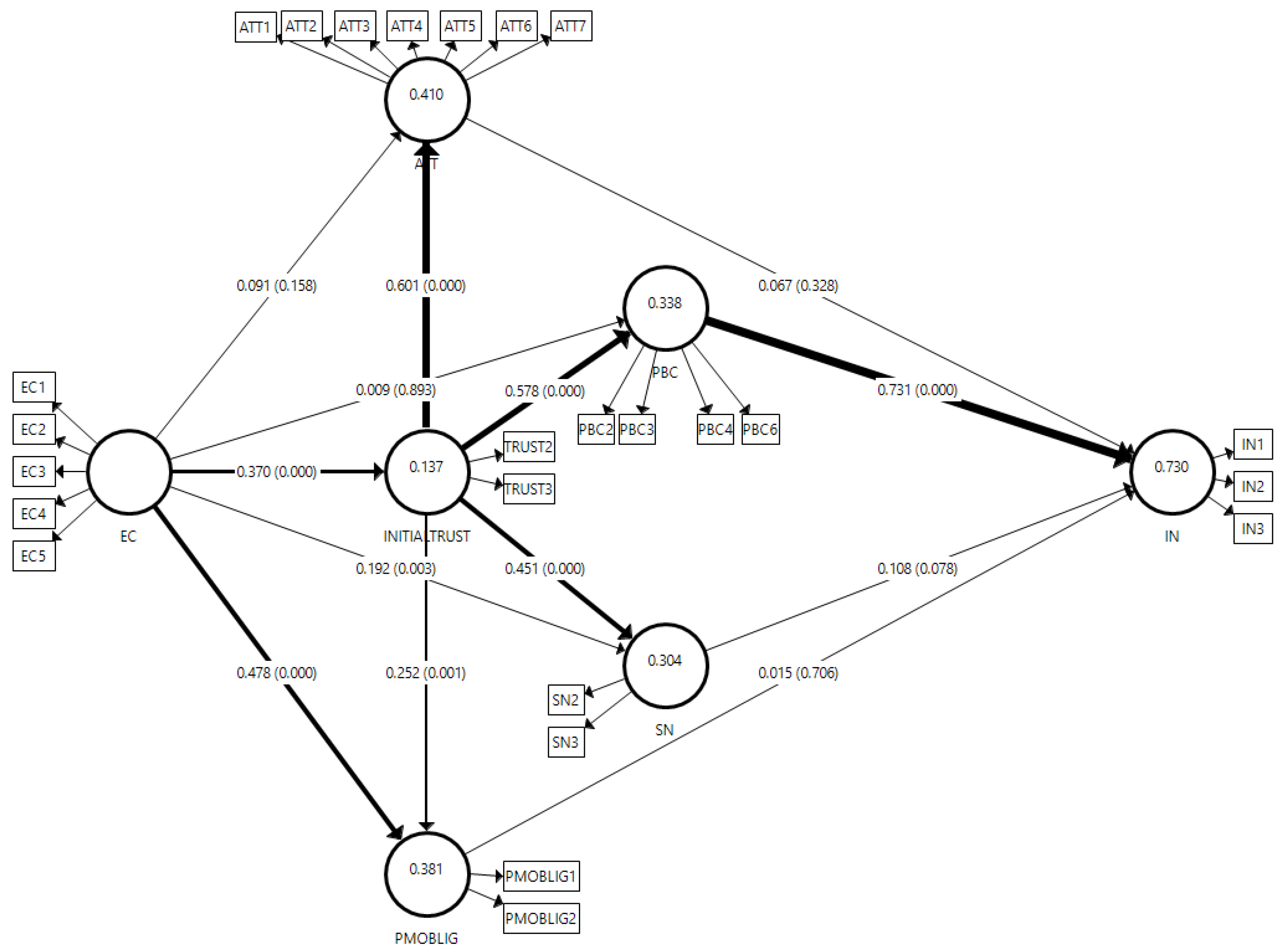
| ATT → IN | 0.316 | 0.000 | *** | 0.067 | 0.328 | ns |
| EC → ATT | 0.124 | 0.273 | ns | 0.091 | 0.158 | ns |
| EC → INITIALTRUST | 0.168 | 0.155 | ns | 0.370 | 0.000 | *** |
| EC → PBC | 0.097 | 0.353 | ns | 0.009 | 0.893 | ns |
| EC → PMOBLIG | 0.610 | 0.000 | *** | 0.478 | 0.000 | *** |
| EC → SN | −0.019 | 0.866 | ns | 0.192 | 0.003 | ** |
| INITIALTRUST → ATT | 0.417 | 0.000 | *** | 0.601 | 0.000 | *** |
| INITIALTRUST → PBC | 0.445 | 0.000 | *** | 0.578 | 0.000 | *** |
| INITIALTRUST → PMOBLIG | 0.092 | 0.260 | ns | 0.252 | 0.001 | *** |
| INITIALTRUST → SN | 0.310 | 0.004 | ** | 0.451 | 0.000 | *** |
| PBC → IN | 0.513 | 0.000 | *** | 0.731 | 0.000 | *** |
| PMOBLIG → IN | 0.081 | 0.115 | ns | 0.015 | 0.706 | ns |
| SN → IN | 0.098 | 0.173 | ns | 0.108 | 0.078 | ns |
| Absolute Difference between Path Coefficients (Share Now—Stadtmobil) | p Value (Share Now—Stadtmobil) | Sig. | |
|---|---|---|---|
| ATT → IN | 0.249 | 0.031 | * |
| EC → ATT | 0.033 | 0.806 | ns |
| EC → INITIALTRUST | −0.202 | 0.172 | ns |
| EC → PBC | 0.088 | 0.470 | ns |
| EC → PMOBLIG | 0.132 | 0.248 | ns |
| EC → SN | −0.211 | 0.108 | ns |
| INITIALTRUST → ATT | −0.184 | 0.029 | * |
| INITIALTRUST → PBC | −0.133 | 0.133 | ns |
| INITIALTRUST → PMOBLIG | −0.159 | 0.141 | ns |
| INITIALTRUST → SN | −0.141 | 0.245 | ns |
| PBC → IN | −0.218 | 0.025 | * |
| PMOBLIG → IN | 0.066 | 0.300 | ns |
| SN → IN | −0.010 | 0.909 | ns |
| Hypotheses | Absolute Difference between Total Effects (Share Now—Stadtmobil) | p Value (Share Now—Stadtmobil) | Sig. | |
|---|---|---|---|---|
| H1 | INITIALTRUST → IN | −0.117 | 0.112 | ns |
| H2 | EC → IN | −0.028 | 0.823 | ns |
Publisher’s Note: MDPI stays neutral with regard to jurisdictional claims in published maps and institutional affiliations. |
© 2021 by the authors. Licensee MDPI, Basel, Switzerland. This article is an open access article distributed under the terms and conditions of the Creative Commons Attribution (CC BY) license (https://creativecommons.org/licenses/by/4.0/).
Share and Cite
Kuhn, M.; Marquardt, V.; Selinka, S. “Is Sharing Really Caring?”: The Role of Environmental Concern and Trust Reflecting Usage Intention of “Station-Based” and “Free-Floating”—Carsharing Business Models. Sustainability 2021, 13, 7414. https://doi.org/10.3390/su13137414
Kuhn M, Marquardt V, Selinka S. “Is Sharing Really Caring?”: The Role of Environmental Concern and Trust Reflecting Usage Intention of “Station-Based” and “Free-Floating”—Carsharing Business Models. Sustainability. 2021; 13(13):7414. https://doi.org/10.3390/su13137414
Chicago/Turabian StyleKuhn, Marc, Viola Marquardt, and Sarah Selinka. 2021. "“Is Sharing Really Caring?”: The Role of Environmental Concern and Trust Reflecting Usage Intention of “Station-Based” and “Free-Floating”—Carsharing Business Models" Sustainability 13, no. 13: 7414. https://doi.org/10.3390/su13137414
APA StyleKuhn, M., Marquardt, V., & Selinka, S. (2021). “Is Sharing Really Caring?”: The Role of Environmental Concern and Trust Reflecting Usage Intention of “Station-Based” and “Free-Floating”—Carsharing Business Models. Sustainability, 13(13), 7414. https://doi.org/10.3390/su13137414

