Life-Cycle Assessment of the Breezhaler® Breath-Actuated Dry Powder Inhaler
Abstract
1. Introduction
2. Materials and Methods
2.1. Selection of Impact Assessment Methods and Indicators
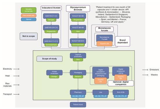
Product Systems
2.2. Functional Unit
2.3. System Boundary
2.4. Inclusions
2.5. Exclusions
2.6. Cutoff Criteria
3. Results and Discussion
3.1. 30-Day Device without the Digital Companion
3.2. 30-Day Device with the Digital Companion
3.3. 90-Day Device without Digital Companion
3.4. Major Contributors to Each Environmental Impact Category
- Climate change: for all devices, the upstream activities associated with raw material and production energy dominated the climate change impact. The impact was split evenly among inhaler raw materials, production energy, packaging, and digital companion raw materials (if the device in question included a companion). These three or four life-cycle stages contributed to 96% of the overall impact for the 30-day devices and to 93% of the impact for the 90-day device.
- Freshwater eco-toxicity: when included, the digital companion was found to be the major freshwater eco-toxicity hotspot, contributing to 46% of the overall impact. A high proportion of this contribution was associated with the circuit board. When the digital companion was not included, the packaging and the inhaler raw materials were the major hotspots, contributing to over 85% of the overall impact for the 30-day device.
- Freshwater use: most of the impact arising from freshwater use was associated with the upstream activities involved in the production and manufacturing of parts, with a high proportion of the impact originating from the freshwater used to generate the electricity needed to produce the raw materials and the devices. Packaging was the major hotspot for all devices, contributing to 62% of the overall impact for the 90-day device and to 42% of the impact for the 30-day device without the companion. When included, the digital companion was the next major hotspot, contributing to 29% of the impact, with a high proportion of the contribution being attributable to the circuit board. Inhaler production energy was the next biggest hotspot, as the national grid in Italy (where the device is made) uses hydroelectric power.
- Resource depletion: the impacts associated with resource depletion were found to arise from production stages, specifically from the use of rare metals either in the device itself or in the steps upstream of production. When the digital companion was included, it was associated with 94% of the emissions owing to the depletion of gold used in the circuit board. In the absence of the digital companion, the packaging and inhaler raw materials accounted for 96% for both the 30- and 90-day devices.
- Ozone depletion: five species of gas contributed to 92% of the ozone depletion impact, namely, bromochlorodifluoromethane, bromotrifluoromethane, carbon tetrafluoride, dichlorodifluoromethane, and 1,2-dichloro-1,1,2,2-tetrafluoroethane. For all 30-day devices, inhaler production energy contributed the most to ozone depletion, accounting for 34–48% of the emissions, followed by packaging (or digital companion, if included).
- Acidification: sulfur dioxide was the main contributor to the acidification impact of all devices, accounting for 65% of the overall impact. If the digital companion was used, it was the major hotspot, contributing to 49% of the overall impact. In the absence of the digital companion, packaging was the major hotspot, accounting for 45% of the impact for the 30-day device and 58% of the impact for the 90-day device.
3.5. Sensitivity Analysis
4. Conclusions
Supplementary Materials
Author Contributions
Funding
Acknowledgments
Conflicts of Interest
Abbreviations
| AP | Acidification potential |
| CFP | Carbon footprint |
| CTUe | Comparative toxic units |
| DPI | Dry powder inhaler |
| EU | European union |
| FU | Functional unit |
| GHG | Greenhouse gas |
| GWP | Global warming potential |
| ILCD | International reference life-cycle data |
| IND/GLY/MF | Indacaterol/glycopyrronium/mometasone furoate |
| IND/MF | Indacaterol/mometasone furoate |
| LCA | Life-cycle assessment |
| LCI | Life-cycle inventory |
| LCIA | Life-cycle impact assessment |
| pMDI | Pressurized metered-dose inhalers |
| UK | United Kingdom |
References
- Mercer, C. How health care contributes to climate change. Can. Med. Assoc. J. 2019, 191, E403–E404. [Google Scholar] [CrossRef] [PubMed]
- Janson, C.; Henderson, R.; Löfdahl, M.; Hedberg, M.; Sharma, R.; Wilkinson, A.J. Carbon footprint impact of the choice of inhalers for asthma and COPD. Thorax 2020, 75, 82–84. [Google Scholar] [CrossRef] [PubMed]
- Van Hove, M.; Leng, G. A more sustainable NHS. BMJ 2019, 366, l4930. [Google Scholar] [CrossRef] [PubMed]
- Hillman, T.; Mortimer, F.; Hopskin, N.S. Inhaled drugs and global warming: Time to shift to dry powder inhalers. BMJ 2013, 346. [Google Scholar] [CrossRef] [PubMed]
- National Institute for Health and Care Excellence. Patient Decision Aid. Inhalers for Asthma. 2019. Available online: https://www.nice.org.uk/guidance/ng80/resources/inhalers-for-asthma-patientdecision-aid-pdf-6727144573 (accessed on 18 May 2021).
- Jeswani, H.K.; Azapagic, A. Environmental impacts of healthcare and pharmaceutical products: Influence of product design and consumer behaviour. J. Clean. Prod. 2020, 253, 119860. [Google Scholar] [CrossRef]
- Wynes, S.; Nicholas, K.A. The climate mitigation gap: Education and government recommendations miss the most effective individual actions. Environ. Res. Lett. 2017, 12, 074024. [Google Scholar] [CrossRef]
- Wilkinson, A.J.K.; Braggins, R.; Steinbach, I.; Smith, J. Costs of switching to low global warming potential inhalers. An economic and carbon footprint analysis of NHS prescription data in England. BMJ Open 2019, 9, e028763. [Google Scholar] [CrossRef] [PubMed]
- Atectura Breezhaler®: Summary of Product Characteristics. Available online: https://www.ema.europa.eu/en/medicines/human/EPAR/atectura-breezhaler (accessed on 18 May 2021).
- Enerzair Breezhaler®: Summary of Product Characteristics. Available online: https://www.ema.europa.eu/en/medicines/human/EPAR/enerzair-breezhaler (accessed on 18 May 2021).
- Novartis Press Release 7 July 2020. Available online: https://www.novartis.com/news/media-releases/novartis-receives-ec-approval-enerzair-breezhaler-including-first-digital-companion-sensor-and-app-can-be-prescribed-alongside-treatment-uncontrolled-asthma-eu (accessed on 18 May 2021).
- Aumônier, S.; Whiting, A.; Norris, S.; Collins, M.; Coleman, T.; Fulford, B.; Breitmayer, E. Carbon Footprint Assessment of Breezhaler® Dry Powder Inhaler; Drug Delivery to the Lungs: Edinburgh, UK, 2020; Volume 31. [Google Scholar]
- Environmental Management—Life Cycle Assessment—Principles and Framework, 2nd ed.; International Organization for Standardization: Geneva, Switzerland, 2006.
- International Organisation for Standardization. ISO 14044:2006, Environmental Management—Life Cycle Assessment—Principles and Framework; ISO: Geneva, Switzerland, 2006; Available online: https://www.iso.org/standard/37456.html (accessed on 18 May 2021).
- ReCIPE Analysis. Available online: https://www.rivm.nl/en/life-cycle-assessment-lca/recipe (accessed on 31 March 2021).
- IPCC. Climate Change 2013: The Physical Science Basis. Contribution of Working Group I to the Fifth Assessment Report of the Intergovernmental Panel on Climate Change; Stocker, T.F., Qin, D., Plattner, G.-K., Tignor, M., Allen, S.K., Boschung, J., Nauels, A., Xia, Y., Bex, V., Midgley, P.M., Eds.; Cambridge University Press: Cambridge, UK; New York, NY, USA, 2013; 1535p. [Google Scholar]
- Seppälä, J.; Posch, M.; Johansson, M.; Hettelingh, J.P. Country-dependent characterisation factors for acidification and terrestrial eutrophication based on accumulated exceedance as an impact category indicator. Int. J. Life Cycle Assess. 2006, 11, 403–416. [Google Scholar] [CrossRef]
- Posch, M.; Seppälä, J.; Hettelingh, J.P.; Johansson, M.; Margni, M.; Jolliet, O. The role of atmospheric dispersion models and ecosystem sensitivity in the determination of characterisation factors for acidifying and eutrophying emissions in LCIA. Int. J. Life Cycle Assess. 2008, 13, 477–486. [Google Scholar] [CrossRef]
- Scientific Assessment of Ozone Depletion. World Meteorological Organization Global Ozone Research and Monitoring Project-Report No. 44. Available online: https://library.wmo.int/doc_num.php?explnum_id=7304 (accessed on 12 March 2021).
- Van Oers, L.; de Koning, A.; Guinée, J.B.; Huppes, G. Abiotic Resource Depletion in LCA—Improving Characterisation Factors for Abiotic Depletion as Recommended in the New Dutch LCA Handbook; Road and Hydraulic Engineering Institute: Amsterdam, The Netherlands, 2002. [Google Scholar]
- How Far Do People Travel to Collect Their Prescriptions. Available online: https://www.pharmacy2u.co.uk/news/health/news/how-far-do-people-travel-to-collect-their-prescriptions/ (accessed on 13 May 2021).






| Impact Category | Description | Unit | Reference |
|---|---|---|---|
| Climate change (global warming potential) | Emission of greenhouse gases into the atmosphere contributes to global warming, resulting in climate change. Climate change can severely impact ecosystems and human well-being because of a rise in sea level, loss of biodiversity (e.g., coral bleaching), reduced crop yields, increased frequency and severity of tropical storms, and an increased likelihood of extreme weather events such as floods and droughts, | kg CO2 equivalent | IPPC 2013 [16] |
| Acidification | Emissions of acidifying gases are eventually washed out in rainfall and contribute to a decrease in the pH of soils and water bodies, which can damage ecosystems by affecting plant growth and aquatic life. Acidifying emissions can also damage buildings made from calcium carbonate rocks (e.g., limestone, marble). | moles H+ equivalent | Seppälä et al. 2006 [17] and Posch et al. 2008 [18] |
| Ozone depletion | Stratospheric ozone (the ozone layer) absorbs damaging ultraviolet radiation from the sun. Emissions of chemicals, such as chlorofluorocarbons, have been found to reduce ozone concentrations in this layer, resulting in the formation of “ozone holes” at the Earth’s poles, which increases the exposure of plants and animals to these damaging ultraviolet rays. | kg CFC-11 equivalent | World Meteorological Organization (WMO) 1999 [19] |
| Use of resources, minerals, and metals | Consumption of non-renewable resources and mineral and metal resources potentially makes these less available to future generations. | kg Sb eq | van Oers et al. 2002 [20] |
| Eco-toxicity | Emission of toxic chemicals can damage the ecosystem’s health. | CTUe | USEtox |
| Freshwater use | The total amount of freshwater (withdrawal) used directly and indirectly during the product’s life-cycle. | m3 | Simple sum from inventory |
Publisher’s Note: MDPI stays neutral with regard to jurisdictional claims in published maps and institutional affiliations. |
© 2021 by the authors. Licensee MDPI, Basel, Switzerland. This article is an open access article distributed under the terms and conditions of the Creative Commons Attribution (CC BY) license (https://creativecommons.org/licenses/by/4.0/).
Share and Cite
Fulford, B.; Mezzi, K.; Whiting, A.; Aumônier, S. Life-Cycle Assessment of the Breezhaler® Breath-Actuated Dry Powder Inhaler. Sustainability 2021, 13, 6657. https://doi.org/10.3390/su13126657
Fulford B, Mezzi K, Whiting A, Aumônier S. Life-Cycle Assessment of the Breezhaler® Breath-Actuated Dry Powder Inhaler. Sustainability. 2021; 13(12):6657. https://doi.org/10.3390/su13126657
Chicago/Turabian StyleFulford, Brett, Karen Mezzi, Andy Whiting, and Simon Aumônier. 2021. "Life-Cycle Assessment of the Breezhaler® Breath-Actuated Dry Powder Inhaler" Sustainability 13, no. 12: 6657. https://doi.org/10.3390/su13126657
APA StyleFulford, B., Mezzi, K., Whiting, A., & Aumônier, S. (2021). Life-Cycle Assessment of the Breezhaler® Breath-Actuated Dry Powder Inhaler. Sustainability, 13(12), 6657. https://doi.org/10.3390/su13126657
