A Bi-Level Model for Green Freight Transportation Pricing Strategy Considering Enterprise Profit and Carbon Emissions
Abstract
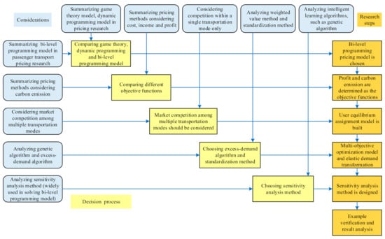
:1. Introduction
2. Literature Review
2.1. Comparative Analysis of Different Pricing Methods
2.2. Analysis of Bi-Level Programming Model in Transportation Pricing
2.3. Analysis of Green Pricing Method Considering Carbon Emissions
3. Influence of COVID-19 and Carbon Emissions on the Choice of Freight Transportation Mode
3.1. Transportation Demand and Cost
3.2. Reliability and Stability
3.3. Carbon Emissions
4. Modeling
4.1. Decision-Making Objectives
4.2. User Selection Model
4.3. Generalized Cost Function for Different Transportation Modes
4.4. Green Freight Transportation Pricing Model
5. Model Transformation and Algorithm Design
5.1. Transformation of User Selection Model
5.2. Transformation of Multi-Objective Optimization Problems
5.3. Design of Model-Solving Algorithm
6. Numerical Examples
7. Discussion
8. Conclusions
Author Contributions
Funding
Institutional Review Board Statement
Informed Consent Statement
Data Availability Statement
Conflicts of Interest
References
- Liu, Z.; Li, L.; Zhang, Y. Investigating the CO2 Emission Differences among China’s Transport Sectors and Their Influencing Factors. Nat. Hazards 2015, 77, 1323–1343. [Google Scholar] [CrossRef]
- Luo, X.; Zhang, S.; Bian, X.; Zhang, W. Carbon Footprint Estimation of Transportation Industry in China. J. Jiangsu Univ. 2012, 33, 120–124. [Google Scholar] [CrossRef]
- Wang, W.; Wang, S.; Peng, Y.; Xu, X. Pricing Game Model of Competitive Port Integrating Highway Transportation Service. J. Transp. Syst. Eng. Inf. Technol. 2018, 18, 229–235. [Google Scholar] [CrossRef]
- Xiao, F.; Liu, X. Pricing Strategy of Maritime Transportation Cost based on Revenue Management and Empty Container Theory. J. Coast. Res. 2019, 98, 121–124. [Google Scholar] [CrossRef]
- Arbib, C.; Pınar, M.Ç.; Tonelli, M. Competitive Location and Pricing on a Line with Metric Transportation Costs. Eur. J. Oper. Res. 2020, 282, 188–200. [Google Scholar] [CrossRef]
- Song, W.; Zhao, P.; Li, B.; Wang, P. Robust Optimization Model of Dynamic Pricing for High-speed Railway. J. Harbin Inst. Technol. 2018, 50, 25–30. [Google Scholar] [CrossRef]
- Zeng, Q.; Yue, A.; Sun, H.; Chen, C. A Pricing Model for the Container Liner Shipping based on Price Matching Policies. Syst. Eng.-Theory Pract. 2017, 37, 2366–2372. [Google Scholar] [CrossRef]
- Guo, C. Study on Improvement of Common Railway Passenger Fare System. Traffic Transp. 2010, 12, 88–90. [Google Scholar]
- Ye, Y.; Cheng, Z. Fares and Transport Needs on the Condition of Multi-mode Traffic on Passenger Transportation Corridors. Urban Mass Transit 2011, 14, 32–36. [Google Scholar] [CrossRef]
- Bliemer, M.; Bovy, P. Impact of Route Choice Set on Route Choice Probabilities. Transp. Res. Rec. J. Transp. Res. Board 2008, 2076, 10–19. [Google Scholar] [CrossRef]
- Alivand, M.; Hochmair, H.; Srinivasan, S. Analyzing how Travelers Choose Scenic Routes Using Route Choice Models. Comput. Environ. Urban Syst. 2015, 50, 41–52. [Google Scholar] [CrossRef]
- Lin, W. Research on Tolling Strategy of Intercity Expressways; Chang’an University: Xi’an, China, 2013. [Google Scholar]
- Tuffin, B.; Cadre, H.; Bouhtou, M. Optimal Pricing Strategy with Compensation when QoS is not Satisfied. Ann. Telecommun.-Ann. TÉLÉCommun. 2010, 65, 163–170. [Google Scholar] [CrossRef]
- Ren, S.; Fu, F.; Schaar, M. Traffic-Dependent Pricing for Delay-Sensitive Multimedia Networks. In Proceedings of the 2011 IEEE Global Telecommunications Conference (GLOBECOM 2011), Houston, TX, USA, 5–9 December 2011. [Google Scholar] [CrossRef]
- Kirschstein, T.; Meisel, F. GHG-emission Models for Assessing the Eco-friendliness of Road and Rail Freight Transports. Transp. Res. Part B Methodol. 2015, 73, 13–33. [Google Scholar] [CrossRef]
- Chen, L.; Yang, H. Managing Congestion and Emissions in Road Networks with Tolls and Rebates. Transp. Res. Part B Methodol. 2012, 46, 933–948. [Google Scholar] [CrossRef]
- Zhang, X.; Li, L. An Integrated Planning/Pricing Decision Model for Rail Container Transportation. Int. J. Civ. Eng. 2019, 17, 1537–1546. [Google Scholar] [CrossRef]
- Wang, Y.; Che, T.; Yan, S.; Zhang, P. A Bi-level Programming Model for Airline’s Hub-and-spoke Route Network Design. Technol. Econ. Areas Commun. 2020, 22, 8–15. [Google Scholar] [CrossRef]
- Zhang, X.; Li, L.; Zhang, J. An Optimal Service Model for Rail Freight Transportation: Pricing, Planning, and Emission Reducing. J. Clean. Prod. 2019, 218, 565–574. [Google Scholar] [CrossRef]
- Jia, L.; Alizadeh, R.; Hao, J.; Wang, G.; Mistree, F. A Rule-based Method for Automated Surrogate Model Selection. Adv. Eng. Inform. 2020, 45, 101123. [Google Scholar] [CrossRef]
- Alizadeh, R.; Allen, J.K.; Mistree, F. Managing Computational Complexity Using Surrogate Models: A Critical Review. Res. Eng. Des. 2020, 31, 275–298. [Google Scholar] [CrossRef]
- Chang, T.H.; Tseng, J.S.; Hsieh, T.H.; Hsu, Y.T.; Lu, Y.C. Green Transportation Implementation through Distance-based Road Pricing. Transp. Res. Part A Policy Pract. 2018, 111, 53–64. [Google Scholar] [CrossRef]
- Saharan, S.; Bawa, S.; Kumar, N. Dynamic Pricing Techniques for Intelligent Transportation System in Smart Cities: A Systematic Review. Comput. Commun. 2020, 150, 603–625. [Google Scholar] [CrossRef]
- Williams, J.; Alizadeh, R.; Allen, J.K.; Mistree, F. Using Network Partitioning to Design a Green Supply Chain. In Proceedings of the ASME 2020 International Design Engineering Technical Conferences and Computers and Information in Engineering Conference, St. Louis, MO, USA, 17 August 2020. [Google Scholar]
- Lv, J. Research on Charging Model for Tradable Credit Scheme Considering Carbon Emission; Jilin University: Jilin, China, 2020. [Google Scholar]
- Han, P.; Cai, Q.; Oda, T.; Zeng, N.; Liu, D. Assessing the recent impact of COVID-19 on carbon emissions from China using domestic economic data. Sci. Total Environ. 2021, 750, 141688. [Google Scholar] [CrossRef] [PubMed]
- Shan, Y.; Ou, J.; Wang, D.; Zeng, Z.; Hubacek, K. Impacts of COVID-19 and Fiscal Stimuli on Global Emissions and the Paris Agreement. Nat. Clim. Chang. 2021, 11, 1–7. [Google Scholar] [CrossRef]
- Zandi, G.; Shahzad, I.; Farrukh, M.; Kot, S. Supporting Role of Society and Firms to COVID-19 Management among Medical Practitioners. Int. J. Environ. Res. Public Health 2020, 17, 7961. [Google Scholar] [CrossRef] [PubMed]
- Končar, J.; Grubor, A.; Marić, R.; Vučenović, S.; Vukmirović, G. Setbacks to IoT Implementation in the Function of FMCG Supply Chain Sustainability during COVID-19 Pandemic. Sustainability 2020, 12, 7391. [Google Scholar] [CrossRef]
- Ursachi, C.Ș.; Munteanu, F.D.; Cioca, G. The Safety of Slaughterhouse Workers during the Pandemic Crisis. Int. J. Environ. Res. Public Health 2021, 18, 2633. [Google Scholar] [CrossRef] [PubMed]
- Zafar, M.Z.; Maqbool, A.; Cioca, L.I.; Shah, S.G.M.; Masud, S. Accentuating the Interrelation between Consumer Intention and Healthy Packaged Food Selection during COVID-19: A Case Study of Pakistan. Int. J. Environ. Res. Public Health 2021, 18, 2846. [Google Scholar] [CrossRef]
- Park, H.; Bae, S. Quantitative Assessment of Energy Supply Security: Korea Case Study. Sustainability 2021, 13, 1854. [Google Scholar] [CrossRef]
- International Monetary Fund. World Economic Outlook (International Monetary Fund) April 2021. Available online: https://www.imf.org/en/Publications/WEO/Issues/2021/03/23/world-economic-outlook-april-2021 (accessed on 29 April 2021).
- International Monetary Fund. World Economic Outlook (International Monetary Fund) October 2010. Available online: https://www.imf.org/en/Publications/WEO/Issues/2016/12/31/Recovery-Risk-and-Rebalancing (accessed on 29 April 2021).
- International Air Transport Association. IATA Annual Review 2020. Available online: https://www.iata.org/contentassets/c81222d96c9a4e0bb4ff6ced0126f0bb/iata-annual-review-2020.pdf (accessed on 30 April 2021).
- Fu, J. The ‘Dark Hour’ of Aviation Industry is Still Going On, How Do International Express Giants Deal with It. Available online: https://m.thepaper.cn/baijiahao_11500042 (accessed on 30 April 2021).
- Shahed, K.S.; Azeem, A.; Ali, S.M.; Moktadir, M.A. A Supply Chain Disruption Risk Mitigation Model to Manage COVID-19 Pandemic Risk. Environ. Sci. Pollut. Res. 2021, 1, 1–16. [Google Scholar] [CrossRef]
- Ivanov, D. Viable Supply Chain Model: Integrating Agility, Resilience and Sustainability Perspectives-Lessons from and Thinking beyond the COVID-19 Pandemic. Ann. Oper. Res. 2020. [Google Scholar] [CrossRef]
- Karmaker, C.L.; Ahmed, T.; Ahmed, S.; Ali, S.M.; Moktadir, M.A.; Kabir, G. Improving Supply Chain Sustainability in the Context of COVID-19 Pandemic in an Emerging Economy: Exploring Drivers using an Integrated Model. Sustain. Prod. Consum. 2021, 26, 411–427. [Google Scholar] [CrossRef] [PubMed]
- Sarkis, J. Supply Chain Sustainability: Learning from the COVID-19 Pandemic. Int. J. Oper. Prod. Manag. 2020, 41, 63–73. [Google Scholar] [CrossRef]
- National Bureau of Statistics. National Data. Available online: https://data.stats.gov.cn/easyquery.htm?cn=C01 (accessed on 30 April 2021).
- Elliott, R.J.; Schumacher, I.; Withagen, C. Suggestions for a COVID-19 Post-Pandemic Research Agenda in Environmental Economics. Environ. Resour. Econ. 2020, 76, 1187–1213. [Google Scholar] [CrossRef] [PubMed]
- Department of Energy Statistics, National Bureau of Statistics. China Energy Statistical Yearbook; China Statistics Press: Beijing, China, 2020. [Google Scholar]
- Alizadeh, R.; Lund, P.D.; Soltanisehat, L. Outlook on Biofuels in Future Studies: A Systematic Literature Review. Renew. Sustain. Energy Rev. 2020, 134, 110326. [Google Scholar] [CrossRef]
- Alizadeh, R.; Soltanisehat, L.; Lund, P.D.; Zamanisabzi, H. Improving Renewable Energy Policy Planning and Decision-making through a Hybrid MCDM Method. Energy Policy 2020, 137, 111174. [Google Scholar] [CrossRef]
- Alizadeh, R.; Beiragh, R.G.; Soltanisehat, L.; Soltanzadeh, E.; Lund, P.D. Performance Evaluation of Complex Electricity Generation Systems: A Dynamic Network-based Data Envelopment Analysis Approach. Energy Econ. 2020, 91, 104894. [Google Scholar] [CrossRef]
- Long, N.; Moseson, A.J.; Farnam, Y.; Spatari, S. Effects of Composition and Transportation Logistics on Environmental, Energy and Cost Metrics for the Production of Alternative Cementitious Binders. J. Clean. Prod. 2018, 185, 628–645. [Google Scholar] [CrossRef]
- Ebrahimi, P.R.; Alizadehsalehi, S.; Mosaberpanah, M.A. Interactions of Sustainability and BIM in Support of Existing Buildings. In Proceedings of the International Conference on Sustainable Infrastructure 2019, Los Angeles, CA, USA, 6–9 November 2019. [Google Scholar] [CrossRef]
- Brumercikova, E.; Sperka, A. Problems of Access to Services at Railway Stations in Freight Transport in the Slovak Republic. Sustainability 2020, 12, 8018. [Google Scholar] [CrossRef]
- Xu, Z.; Chen, D. Analysis of Ramp Design and Optimization of Urban Expressway Based on Bi-level Programming Model. J. Transp. Eng. Inf. 2011, 9, 84–91. [Google Scholar] [CrossRef]
- Wells, P.; Abouarghoub, W.; Pettit, S.; Beresford, A. A Socio-technical Transitions Perspective for Assessing Future Sustainability Following the COVID-19 Pandemic. Sustain. Sci. Pract. Policy 2020, 16, 29–36. [Google Scholar] [CrossRef]




| Index | Unit | Absolute Number | Year-on-Year Increase (%) |
|---|---|---|---|
| Total freight volume | 100 million tons | 463.4 | −0.5 |
| Railway | 100 million tons | 44.6 | 3.2 |
| Highway | 100 million tons | 342.6 | −0.3 |
| Waterway | 100 million tons | 76.2 | −3.3 |
| Air freight | 10,000 tons | 676.6 | −10.2 |
| OD Pair | |||
|---|---|---|---|
| AB | 280 | ||
| CF | 400 | ||
| AD | 1000 | ||
| BC | 1800 | ||
| AE | 2500 | ||
| AF | 4000 |
| Transportation Mode | |||
|---|---|---|---|
| Price (CNY/t∙km) | |||
| Cargo damage rate | |||
| Overdue rate | |||
| Service quality | |||
| Environmental effect | |||
| Average freight cost (CNY/t∙km) | / | / | |
| Energy consumption intensity (kgce/104 t∙km) | |||
| Carbon emissions factor | |||
| Carbon charge | |||
| Segment charging freight volume |
| Transportation Mode | |||
|---|---|---|---|
| Transportation time (h) | |||
| Convenience |
| Parameter | ||||
|---|---|---|---|---|
| Value | 1 | −3 | −0.02 | 0.45 |
| OD Pair ID | Iterations | Optimal Railway Freight Price (CNY/t∙km) | Railway Share(t) | Highway Share(t) | Air Share(t) | Railway EnterpriseProfit (CNY) | Total Carbon Emissions (kgce) |
|---|---|---|---|---|---|---|---|
| 7 | 0.7511 | 2858.2 | 7085.4 | / | 473,040 | 246,647 | |
| 7 | 0.7691 | 3139.1 | 6804.6 | / | 764,807 | 326,536 | |
| 6 | 0.7809 | 3355.1 | 6041.5 | 545.9 | 2,083,189 | 3,024,561 | |
| 6 | 0.7844 | 3416.9 | 5885.8 | 638.2 | 3,839,476 | 6,059,824 | |
| 5 | 0.8175 | 3935.0 | 5094.2 | 907.9 | 6,468,197 | 10,448,552 | |
| 4 | 0.7950 | 3590.7 | 5024.3 | 1318.2 | 9,120,268 | 23,176,105 |
Publisher’s Note: MDPI stays neutral with regard to jurisdictional claims in published maps and institutional affiliations. |
© 2021 by the authors. Licensee MDPI, Basel, Switzerland. This article is an open access article distributed under the terms and conditions of the Creative Commons Attribution (CC BY) license (https://creativecommons.org/licenses/by/4.0/).
Share and Cite
Wang, D.; Zhou, L.; Zhang, H.; Liang, X. A Bi-Level Model for Green Freight Transportation Pricing Strategy Considering Enterprise Profit and Carbon Emissions. Sustainability 2021, 13, 6514. https://doi.org/10.3390/su13126514
Wang D, Zhou L, Zhang H, Liang X. A Bi-Level Model for Green Freight Transportation Pricing Strategy Considering Enterprise Profit and Carbon Emissions. Sustainability. 2021; 13(12):6514. https://doi.org/10.3390/su13126514
Chicago/Turabian StyleWang, Danzhu, Lingyun Zhou, Huimin Zhang, and Xiaokang Liang. 2021. "A Bi-Level Model for Green Freight Transportation Pricing Strategy Considering Enterprise Profit and Carbon Emissions" Sustainability 13, no. 12: 6514. https://doi.org/10.3390/su13126514
APA StyleWang, D., Zhou, L., Zhang, H., & Liang, X. (2021). A Bi-Level Model for Green Freight Transportation Pricing Strategy Considering Enterprise Profit and Carbon Emissions. Sustainability, 13(12), 6514. https://doi.org/10.3390/su13126514
