Knowledge System Supporting ITS Deployment
Abstract
1. Introduction
- Enables interoperability of systems/services and between different implementations that will give use seamless plug-and-play functionality;
- Encourages innovation, fosters enterprise, and opens up new markets for suppliers;
- Creates trust and confidence in products and services. This includes a test and quality that will assure that products/solutions are safe, healthy, secure, flexible, and of appropriate quality;
- Expands the market, brings down costs, and increases competition.
1.1. ITS Standardisation
“1. National standardization bodies shall encourage and facilitate the access of SMEs to standards and standards development processes in order to reach a higher level of participation in the standardization system, for instance, by:
(e) making available free-of charge abstracts of standards on their website.”
1.2. Problem Definition
2. Applied Methodology
2.1. The STANDARD Project
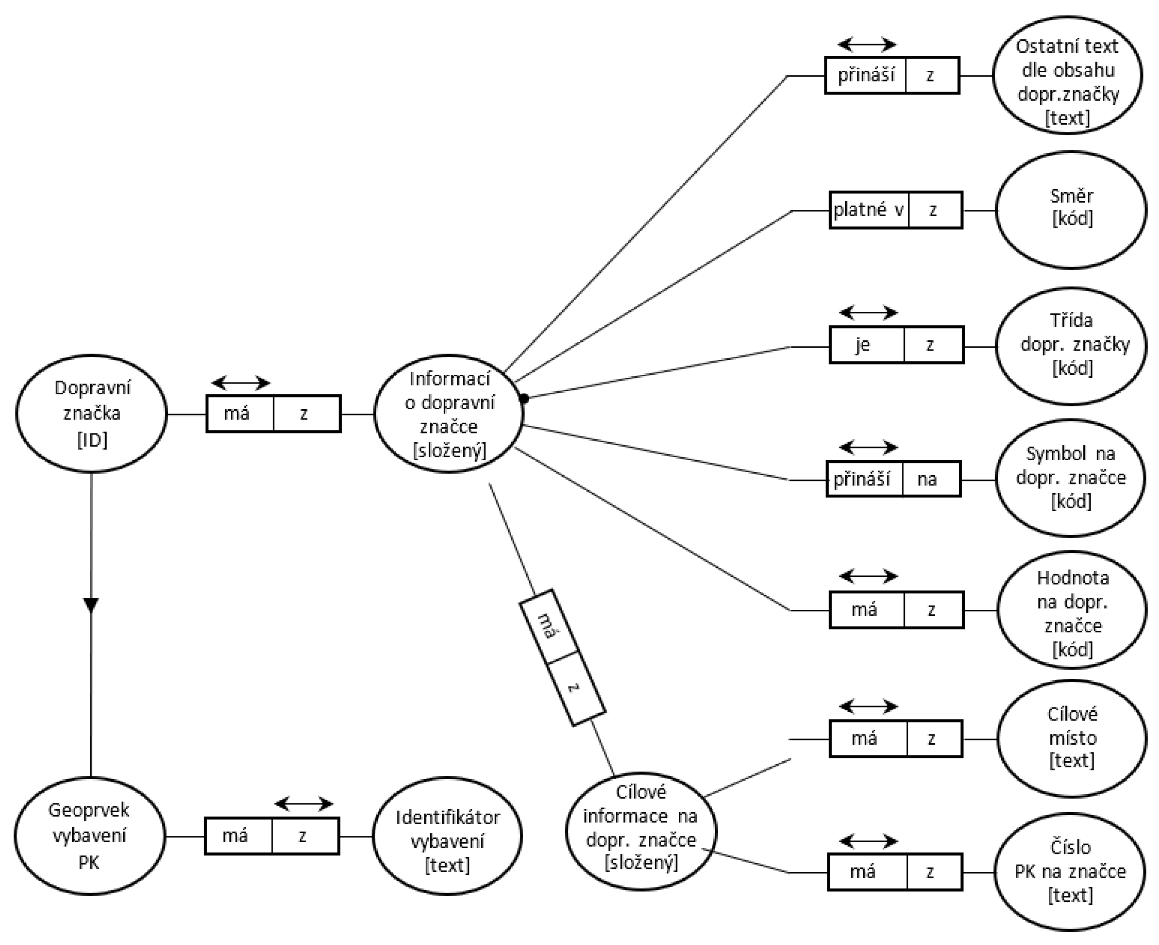
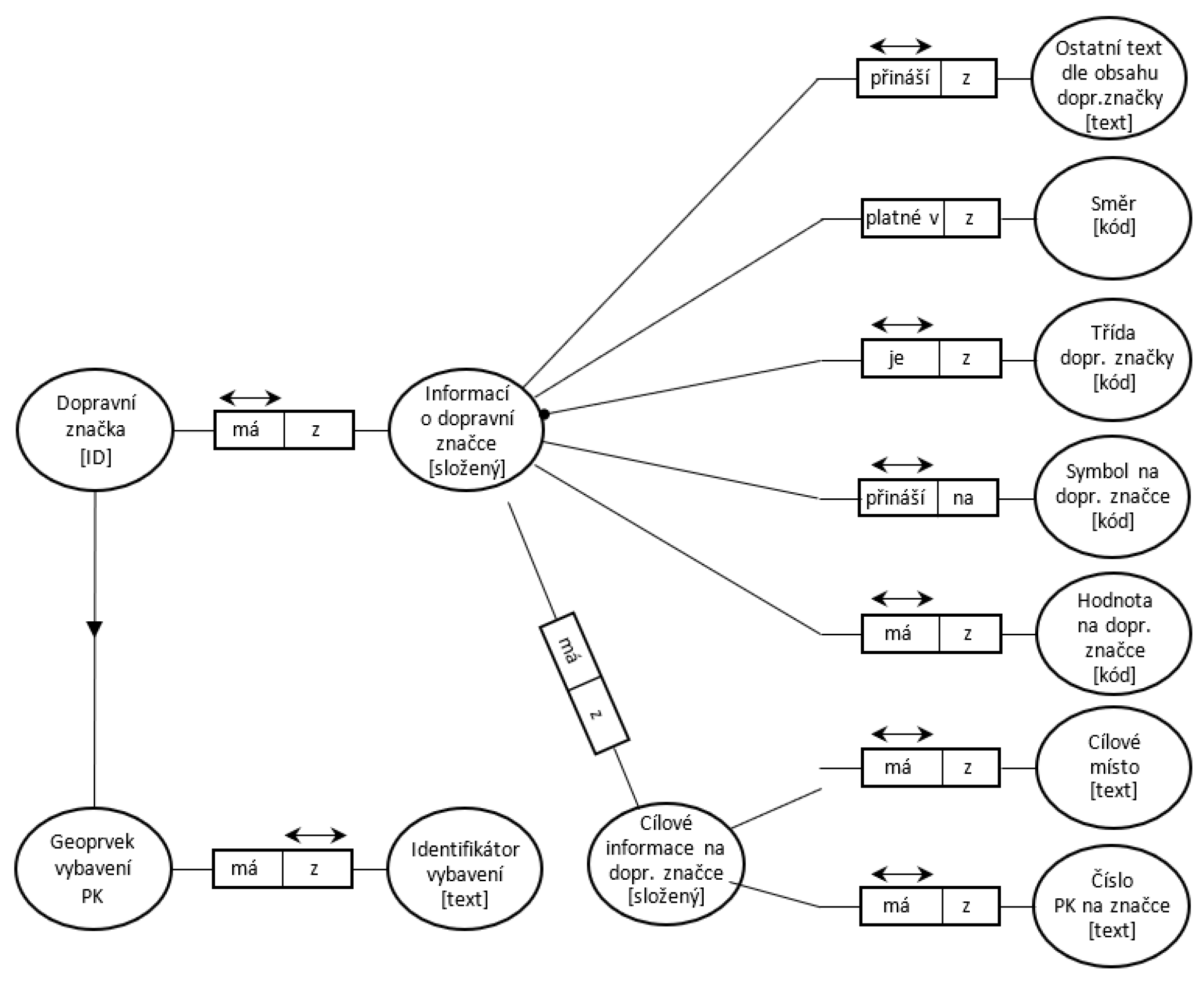
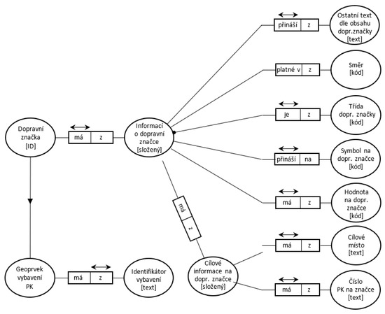
2.2. Basic Knowledge Unit—Extract
2.3. Initial Methodology: Knowledge Mining by Computer Analysis of the Text
3. Results
3.1. Semantic Analysis
3.2. Syntactic Analysis
3.3. Workflow for the Process of Creating a Standard’s Extract
- Syntactic analysis of the entire text of the given standard results in a basic knowledge matrix (whose image is a basic ontological tree);
- Optional search for additional terms to create an extended knowledge matrix;
- Creation of an extended ontological tree as a cognitive model of the standard.
3.3.1. First Step: Syntactic Analysis
- Chapters, subchapters, sub-subchapters, etc.;
- Text associated with figures.
3.3.2. Second Step: Searching for Additional Concepts
3.3.3. Third Step: Synthesis of the Final Extract
4. Discussion
5. Conclusions
- Knowledge is a cornerstone for ensuring sustainable mobility.
- The development of the European economy is connected with the acceptable development of mobility through the development of ITS.
- The significance of the STANDARD project is verified by its 12-year operation.
- The project can be taken over in a 1:1 ratio in any country or at the level of the whole of Europe.
- To a certain extent, the hybrid methodology will make it possible to create extracts even for nonknowledge systems specialists.
Author Contributions
Funding
Institutional Review Board Statement
Informed Consent Statement
Data Availability Statement
Acknowledgments
Conflicts of Interest
Appendix A

| Application | ||
|---|---|---|
| Longitudinal Control | Adaptive cruise control (ACC) | Automatic control with regard to speed and distance from vehicles ahead |
| Adaptive headlight adjustment control | Dynamic headlight control | |
| Speed warning systems | They warn against cornering at excessive speeds | |
| Visibility improving | Systems increasing visibility in adverse lighting and climatic conditions | |
| Visual and acoustic signalling to the driver | The systems provide visual and acoustic information to warn of potentially dangerous locations | |
| Collision warning systems | Warn drivers of the possibility of a collision | |
| Lateral Control | Lane departure warning | Warn driver against unintentional change of direction |
| “Track holding” assistant | Helps the driver maintain the vehicle’s driving path | |
| Lane change assistant | Informs driver about vehicles in adjacent lanes | |
| Autonomous driving | Supports fully automatic control | |




References
- Williams, B. Intelligent Transport Systems Standards, 1st ed.; Artech House, Inc.: Boston, MA, USA, 2008; p. 11. [Google Scholar]
- CEN/TC 278. ITS standardization. Available online: https://www.itsstandards.eu (accessed on 18 December 2020).
- Action Plan for the Deployment of Intelligent Transport Systems in Europe. Brussels, 16. 12. 2008 COM(2008) 866 Final, 14 p. Available online: https://eur-lex.europa.eu/legal-content/EN/TXT/PDF/?uri=CELEX:52008DC0886&from=EN (accessed on 3 June 2021).
- Spivak, S.M.; Brenner, F.C. Standardization Essentials. Principles and Practice, 1st ed.; CRC Press: Boca Raton, FL, USA, 2001; pp. 29–30. [Google Scholar]
- Regulation (EU) No 1025 of the European Parliament and of the Council of 25 October 2012. Available online: https://eur-lex.europa.eu/LexUriServ/LexUriServ.do?uri=OJ:L:2012:316:0012:0033:EN:PDF (accessed on 3 June 2021).
- Sustainable and Smart Mobility Strategy—Putting European Transport on Track for the Future. COM/2020/789 Final. 12 December 2020. Available online: https://eur-lex.europa.eu/resource.html?uri=cellar:5e601657-3b06-11eb-b27b-01aa75ed71a1.0001.02/DOC_1&format=PDF (accessed on 22 December 2020).
- Cooperative Intelligent Transport Systems (C-ITS). Guidelines on the Usage of Standards. Edition 26 June 2020. Available online: https://www.itsstandards.eu/app/uploads/sites/14/2020/10/C-ITS-Brochure-2020-FINAL.pdf (accessed on 18 December 2020).
- Evenson, K.; Schmitting, P. D3.5b—Standardization Handbook. Report of the FP7-ICT-2011-8_317547 Project; ERTICO: Brussels, Belgium, 2014; p. 145. [Google Scholar]
- Gutierrez, G.; Dou, D.; Fickas, S.; Wimalasuriya, D.; Zong, H. A hybrid ontology-based information extraction system. J. Inf. Sci. 2015, 42, 798–820. [Google Scholar] [CrossRef]
- Deokar, A.V.; Sen, S. Ontology-Based Information Extraction for Analyzing it Services. In Proceedings of the ICIS 2010 Proceedings, St. Louis, MI, USA, 12–15 December 2010; p. 216. [Google Scholar]
- Gayathri, R.; Uma, V. Ontology based knowledge representation technique, domain modeling languages and planners for robotic path planning: A survey. ICT Express 2018, 4, 69–74. [Google Scholar]
- Lourdusamy, R.; John, A. A Review on Metrics for Ontology Evaluation. In Proceedings of the 2nd International Conference on Inventive Systems and Control (ICISC), Coimbatore, India, 19–20 January 2018; pp. 1415–1421. [Google Scholar]
- Koutsomitropoulos, D.A.; Kalou, A.K. A standards-based ontology and support for Big Data Analytics in the insurance industry. ICT Express 2017, 3, 57–61. [Google Scholar] [CrossRef]
- Hussan, B.K. Comparative Study of Semantic and Keyword Based Search Engines. ASTESJ 2020, 5, 106–111. [Google Scholar] [CrossRef]
- Gómez-Pérez, A.; Fernández-López, M.; Corcho, O. Ontological Engineering with examples from the areas of Knowledge Management, e-Commerce and the Semantic Web. In Advanced Information and Knowledge Processing, 1st ed.; Jain, L., Wu, X., Eds.; Springer: London, UK, 2004; pp. 293–362. [Google Scholar]
- Li, W.; Tropea, G.; Abid, A.; Detti, A.; Le Gall, F. Review of Standard Ontologies for the Web of Things. In Proceedings of the 2019 Global IoT Summit (GIoTS), Aarhus, Denmark, 17–21 June 2019; IEEE: New York, NY, USA, 2019; pp. 1–6. [Google Scholar]
- Styltsvig, H.B. Ontology-Based Information Retrieval. Ph.D. Thesis, Computer Science Section, Roskilde University, Roskilde, Denmark, 2006. [Google Scholar]
- Lassila, O.; Guinness, D. The role of frame-based representation on the semantic web. Technical report kls-01-02. Linköping Electron. Artic. Comput. Inf. Sci. 2001, 6, 2001. [Google Scholar]
- Corcho, O.; Fernández-López, M.; Gómez-Pérez, A. Methodologies, tools and languages for building ontologies: Where is their meeting point? Data Knowl. Eng. 2003, 46, 41–64. [Google Scholar] [CrossRef]
- Wimalasuriya, D.C.; Dou, D. Ontology-based information extraction: An introduction and a survey of current approaches. J. Inf. Sci. 2010, 36, 306–323. [Google Scholar] [CrossRef]
- Lévy, F.; Tomeh, N.; Ma, Y. Ontology-based Technical Text Annotation. In Proceedings of the SADAATL 2014, Dublin, Ireland, 24 August 2014; Association for Computational Linguistics and Dublin City University: Stroudsburg, PA, USA, 2014; pp. 21–30. [Google Scholar]
- Maynard, D.; Yankova, M.; Kourakis, A.; Kokossis, A. Ontology-Based Information Extraction for Market Monitoring and Technology Watch. In Proceedings of the ESWC Workshop ‘End User Apects of the Semantic Web’, Heraklion, Greece, 29 May–1 June 2005. [Google Scholar]
- Alatrish, E. Comparison Some of Ontology Editors. Manag. Inf. Syst. 2013, 8, 18–24. [Google Scholar]
- Osenova, P.; Simov, K. Syntactic-semantic treebank for domain ontology creation. Cogn. Stud. 2011, 11, 213–226. [Google Scholar] [CrossRef]
- Sharma, N.; Nidhi. Text Extraction from Images: A Review. In Information and Communication Technology for Sustainable Development. Lecture Notes in Networks and Systems, 1st ed.; Mishra, D., Nayak, M., Joshi, A., Eds.; Springer: Singapore, 2018; Volume 10, pp. 153–165. [Google Scholar]
- Pooja; Dhir, R. Video Text Extraction and Recognition: A survey. In Proceedings of the IEEE International Conference on Wireless Communications, Signal Processing and Networking (WiSPNET), Chennai, India, 23–25 March 2016; IEEE: New York, NY, USA, 2016; pp. 1366–1373. [Google Scholar]
- Deepa, R.; Lalwani, K.N. Image Classification and Text Extraction using Machine Learning. In Proceedings of the 3rd International Conference on Electronics, Communication and Aerospace Technology (ICECA), Coimbatore, India, 12–14 June 2019; IEEE: New York, NY, USA, 2019; pp. 680–684. [Google Scholar]
- Gera, D.; Jain, N. Comparison of Text Extraction Techniques- A Review. IJIRCCE 2015, 3, 621–626. [Google Scholar]
- Schoechle, T. Standardization and Digital Enclosure: The Privatization of Standards, Knowledge, and Policy in the Age of Global Information Technology, 1st ed.; IGI Global: Hershey, PA, USA; University of Colorado: Boulder, CO, USA, 2009; 304p. [Google Scholar]
- BSI Standards Publication. A Standard for Standards—Principles of Standardization; BSI Standards Publication: London, UK, 2011; 44p. [Google Scholar]
- Mijatovic, I. Teaching Standardization to Generation Z-Learning Outcomes Define Teaching Methods. In Sustainable Development. Knowledge and Education About Standardisation; Idowu, S.O., Henk de Vries, J., Mijatovic, I., Choi, D., Eds.; Springer Nature: Cham, Switzerland, 2020; pp. 191–208. [Google Scholar]
- Portney, K.E. Sustainability (The MIT Press Essential Knowledge Series), 1st ed.; MIT Press: Cambridge, MA, USA, 2015; pp. 6–7. [Google Scholar]
- Orasan, C. Comparative Evaluation of Modular Automatic Summarization Systems Using CAST. Ph.D. Thesis, University of Wolverhampton, Wolverhampton, UK, 2006. [Google Scholar]
- Radev, D.E.; Hovy, E.; McKeown, K. Introduction to the Special Issues on Summarization. Comput. Linguist. 2002, 28, 399–408. [Google Scholar] [CrossRef]
- Hovy, E. Text Summarization. In The Oxford Handbook of Computational Linguistics, 1st ed.; Mitkov, R., Ed.; Oxford University Press: Oxford, UK, 2003; pp. 583–598. [Google Scholar]
- Kapetanios, E.; Tatar, D.; Sacarea, C. Natural Language Processing. Semantic Aspects; CRC Press: Boca Raton, FL, USA, 2014. [Google Scholar]
- Hahn, U.; Mani, I. The challenges of automatic summarization. IEEE Comput. 2000, 33, 29–36. [Google Scholar] [CrossRef]
- STANDARD. Standards of Intelligent Transport System. ITS STANDARDS SEARCH (Czech & English Versions). Available online: https://silmos.cz/standard (accessed on 19 December 2020).
- Ganter, B.; Wille, R. Formal Concept Analysis. Mathematical Foundations, 1st ed.; Springer: Berlin/Heidelberg, Germany, 1999. [Google Scholar]






| Application | Technology |
|---|---|
| Infotainment / Sustainability system | Radio box (3G/LTE, WiFi, Bluetooth, GPS, …) |
| EETS system 1 | Radio box (2G/3G, GPS, 5.8 GHz, …) |
| eCall system | Radio box (2G/3G, GPS, …) |
| Active safety system | Radio box (GPS, 5.9 GHz, …) |
| Rank | Noun/Adjective or Abbreviation | Count | ITS Term | Count | Pairs or Triples | Count |
|---|---|---|---|---|---|---|
| #1 | Data | 1394 | data element | 455 | data element | 455 |
| #2 | Element | 589 | front end | 202 | data type | 322 |
| #3 | ISO | 509 | Road | 182 | ISO TS | 263 |
| #4 | Optional | 436 | charge report | 111 | front end | 202 |
| #5 | Type | 383 | back end | 91 | data elements | 187 |
| #6 | Toll | 369 | Cordon | 54 | charge report | 111 |
| #7 | EFC 1 | 344 | charge object | 46 | back end | 91 |
| #8 | End | 336 | Layout | 45 | context data | 79 |
| #9 | Defined | 276 | road usage | 38 | optional data | 76 |
| #10 | TS 2 | 265 | System | 37 | EFC context | 74 |
| #11 | Charge | 249 | Contract | 31 | EFC attribute | 70 |
| #12 | Elements | 240 | area pricing | 29 | optional data element | 60 |
| #13 | Context | 226 | Proxy | 27 | toll charger | 60 |
| #14 | Front | 224 | data set | 26 | service provider | 57 |
| #15 | Time | 219 | road usage data | 17 | FE 3 application | 52 |
| Standard | ||
|---|---|---|
| ISO 24097-1:2009 | Intelligent transport systems—Using web services (machine-machine delivery) for ITS service delivery—Part 1: Realization of interoperable web services | 15 July 2014 |
| ISO 14814:2006 | Road transport and traffic telematics—Automatic vehicle and equipment identification—Reference architecture and terminology | 15 July 2014 |
| ISO 14813-6:2009 | Intelligent transport systems—Reference model architecture(s) for the ITS sector—Part 6: Data presentation in ASN.1 | 15 July 2014 |
| ISO/TR 25104:2008 | Intelligent transport systems—System architecture, taxonomy, terminology, and data modeling—Training requirements for ITS architecture | 28 January 2008 |
| ISO/TR 25102:2008 | Intelligent transport systems—Systems architecture—‘Use Case’ pro forma template | 7 February 2008 |
| ISO/TR 25100:2012 (Ed. 2) | Intelligent transport systems—System architecture—Harmonization of ITS data concepts | 13 September 2012 |
| ISO/TR 24532:2006 | Intelligent transport systems—Systems architecture. Taxonomy and terminology—Using CORBA (Common Object Request Broker Architecture) in ITS standards, data registries, and data dictionaries | 9 June 2006 |
| ISO/TR 24529:2008 | Intelligent transport systems—Systems architecture—Use of unified modeling language (UML) in ITS International Standards and deliverables | 8 April 2008 |
| ISO/TR 17465-1:2014 | Intelligent transport system—Cooperative ITS—Part 1: Terms and definitions | 16 October 2014 |
| ISO/TR 17452:2007 | Intelligent transport systems—Using UML for defining and documenting ITS/TICS interfaces | 17 April 2007 |
| ISO/TR 12859:2009 | Intelligent transport systems—System architecture—Privacy aspects in standards and systems | 28 May 2009 |
| ISO 24531:2013 (Ed. 2) | Intelligent transport systems—System architecture, taxonomy and terminology—Using XML in ITS standards, data registries, and data dictionaries | 14 May 2013 |
| # | Presentation Form | Information Content |
|---|---|---|
| 1 | Only name of a standard | less than 5% |
| 2 | Abstract: paragraph describing the idea of a standard | about 10% |
| 3 | Extract | more than 70% |
Publisher’s Note: MDPI stays neutral with regard to jurisdictional claims in published maps and institutional affiliations. |
© 2021 by the authors. Licensee MDPI, Basel, Switzerland. This article is an open access article distributed under the terms and conditions of the Creative Commons Attribution (CC BY) license (https://creativecommons.org/licenses/by/4.0/).
Share and Cite
Přibyl, P.; Janota, A.; Spalek, J.; Faltus, V. Knowledge System Supporting ITS Deployment. Sustainability 2021, 13, 6407. https://doi.org/10.3390/su13116407
Přibyl P, Janota A, Spalek J, Faltus V. Knowledge System Supporting ITS Deployment. Sustainability. 2021; 13(11):6407. https://doi.org/10.3390/su13116407
Chicago/Turabian StylePřibyl, Pavel, Aleš Janota, Juraj Spalek, and Vladimír Faltus. 2021. "Knowledge System Supporting ITS Deployment" Sustainability 13, no. 11: 6407. https://doi.org/10.3390/su13116407
APA StylePřibyl, P., Janota, A., Spalek, J., & Faltus, V. (2021). Knowledge System Supporting ITS Deployment. Sustainability, 13(11), 6407. https://doi.org/10.3390/su13116407

