Smart Parking Applications and Its Efficiency
Abstract
1. Introduction
2. Materials and Methods
2.1. Questionaire Survey
- Question no. 1: Were you forced to park in this parking lot after finding out that another parking lot was full? Answer alternatives: yes, no.
- Question no. 1A: If so, how long did it take you to find this place? Answer alternatives: up to 5 min, 6–10 min, 11–20 min, 21 and more min.
- Question no. 2: How often do you use parking in the city center? Answer alternatives: several times a day, once a day, several times a week, once a week, less than once a week.
- Question no. 3: How often do you have to look for an alternative parking lot? Answer alternatives: always, usually, each second time, sometimes, never.
- Question no. 4: Would you like a smartphone app that would show you the number of free parking spaces or navigate you to the parking lot? Answer alternatives: yes, no.
- Question no. 4A: Would you also like to be able to book a free parking space directly from your smartphone or navigation device? Answer alternatives: yes, no.
- Question no. 4B: Would you install such a parking application? Answer alternatives: yes, no.
- Question no. 5: Do you use GPS navigation? What type? Answer alternatives: independent GPS device/smartphone application/onboard navigation system/never use.
2.2. Proposal of the New Parking System
3. Results
3.1. Public Opinions
3.2. Traffic Survey of Parking Spaces Occupancy
3.3. Proposal of the New Parking System
3.3.1. System Requirements
- Work with information from in-vehicle devices:
- ○
- receive information about the current position of the vehicle, or the destination of the route,
- ○
- communicate at the database level and select the location and information of the available parking lots,
- ○
- send the location of the surrounding parking lots, their identification marks, including the available capacity.
- If the driver wants to book a parking space, the application must be able to:
- ○
- receive information from the target car park where the driver wishes to park and the vehicle identification data,
- ○
- verify at the database level if there is a free space, enter the identification data of the vehicle, adjusting the total number of unoccupied parking spaces,
- ○
- send a confirmation or rejection of the booking to the vehicle device.
- The application must work with information from local parking information systems, namely:
- ○
- receive information on reducing or increasing the number of free parking spaces,
- ○
- at the database level, update the data on the occupancy of the car park based on the received identification,
- ○
- send information about a successfully implemented change in the central system database,
- ○
- send information on the reduction in the free number of parking spaces if a parking space has been reserved in the given car park.
- If a vehicle with a parking space reservation has arrived at the local parking lot, the application must:
- ○
- accept the vehicle and parking lot ID,
- ○
- verify the validity of the reservation for the parking lot,
- ○
- send the local parking information system, confirming or rejecting the information of the reservation verification.
- Meet some specific requirements, such as statistical evaluation of occupancy and reservations, remote system management, etc.
3.3.2. User’s Application Requirements
- Work with information from the main application module (navigation system):
- ○
- receive information about the position near which the driver is interested in parking,
- ○
- transmit position and identification data of parking lots and information on their occupancy (data from the central system).
- If the driver books a parking space:
- ○
- receive the identification data of the parking lot where the driver wishes to book a parking space and set the vehicle identification data,
- ○
- after communication with the central system, transmit information on accepted or rejected reservation.
- Work with information from the central information system:
- ○
- send information about the position near which the driver will want to park,
- ○
- receive information on the locations of parking lots around the position where the driver wants to park and their identification data.
- If the driver books a parking space:
- ○
- send identification information of the car park where the driver wants to park the vehicle, including the car ID in the system,
- ○
- receive confirmation or rejection of the reservation request from the central system.
3.3.3. Vehicle Identification
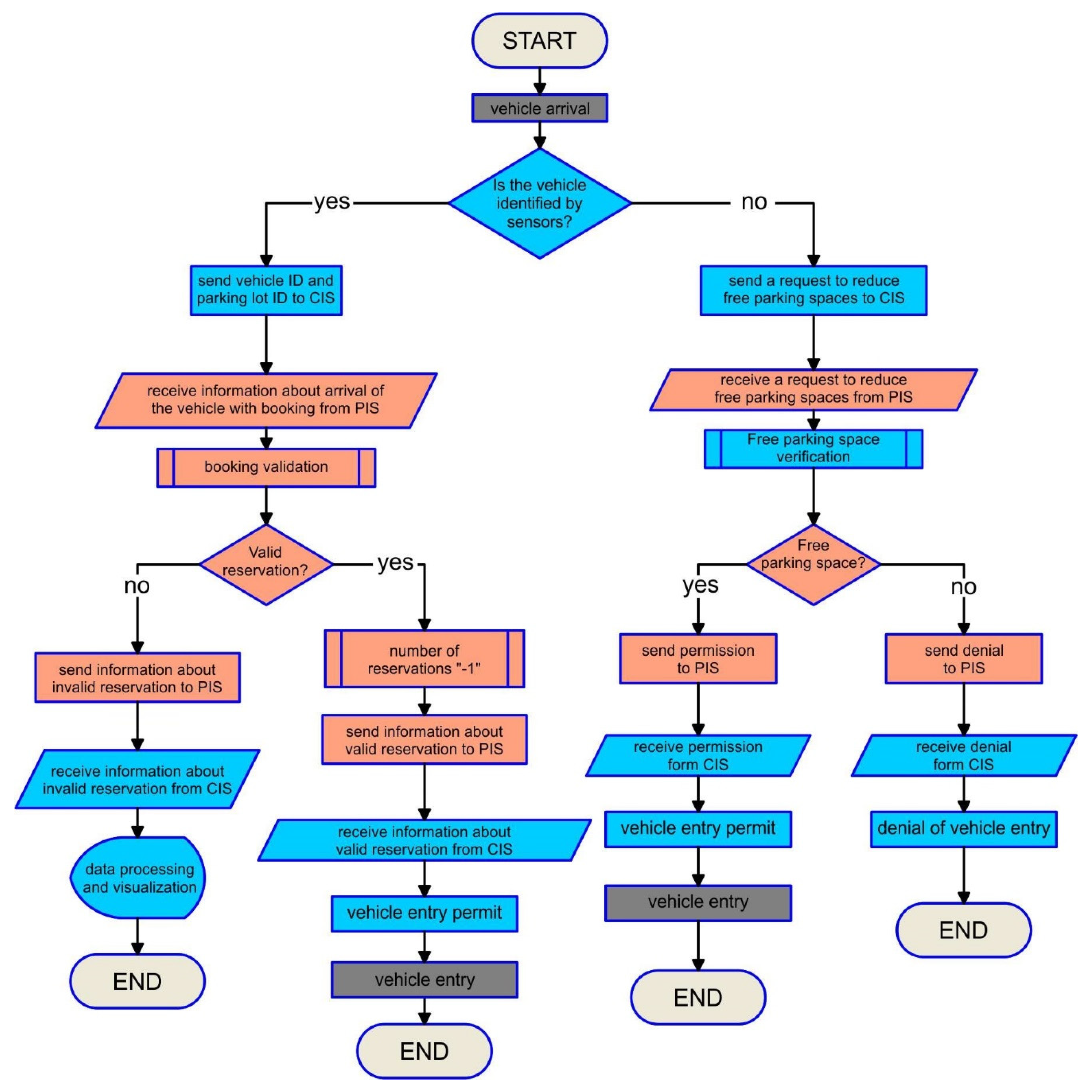
3.3.4. Flowcharts of the System
- Flowcharts of free parking space searching, booking and navigation.
- Flowchart of vehicle arrival to the parking lot.
- Flowchart of vehicle departure from the parking lot.
4. Discussion
- Lack of experts in the field of IT.
- Economic factors: The development and the implementation of a system are expensive. A new telematics application will have development costs and also operating costs. It is the task of financial analysts to determine them and compare them with possible revenues.
- Implementation of the local parking system to the established navigation applications: The local system cannot ensure the development of its own navigation application and it must work under the existing one.
- Security problems: System works with sensitive data and money of individual users. The data could be misused, so the system should use encrypted communication.
5. Conclusions
Author Contributions
Funding
Institutional Review Board Statement
Informed Consent Statement
Data Availability Statement
Conflicts of Interest
References
- Alkheder, S.A.; Al Rajab, M.M.; Alzoubi, K. Parking problems in Abu Dhabi, UAE toward an intelligent parking man-agement system “ADIP: Abu Dhabi Intelligent Parking”. Alex. Eng. J. 2016, 55, 2679–2687. [Google Scholar] [CrossRef]
- Ionita, A.; Pomp, A.; Cochez, M.; Meisen, T.; Decker, S. Where to park? Predicting free parking spots in un-monitored city areas. In Proceedings of the 8th International Conference on Web Intelligence, Mining and Semantics, Novi Sad, Serbia, 25–27 June 2018; pp. 1–12. [Google Scholar]
- Shao, W.; Salim, F.D.; Gu, T.; Dinh, N.-T.; Chan, J. Traveling Officer Problem: Managing Car Parking Violations Efficiently Using Sensor Data. IEEE Internet Things J. 2018, 5, 802–810. [Google Scholar] [CrossRef]
- Evenepoel, S.; Van Ooteghem, J.; Verbrugge, S.; Colle, D.; Pickavet, M. On-street smart parking networks at a fraction of their cost: Performance analysis of a sampling approach. Trans. Emerg. Telecommun. Technol. 2014, 25, 136–149. [Google Scholar] [CrossRef]
- Tsekeris, T.; Geroliminis, N. City size, network structure and traffic congestion. J. Urban Econ. 2013, 76, 1–14. [Google Scholar] [CrossRef]
- Khanna, A.; Anand, R. IoT based smart parking system. In Proceedings of the 2016 International Conference on Internet of Things and Applications (IOTA), Pune, India, 22–24 January 2016; IEEE: New York, NY, USA, 2016; pp. 266–270. [Google Scholar]
- Aydin, I.; Karakose, M.; Karakose, E. A navigation and reservation based smart parking platform using ge-netic optimization for smart cities. In Proceedings of the 2017 5th International Istanbul Smart Grid and Cities Congress and Fair (ICSG), Istanbul, Turkey, 19–21 April 2017; pp. 120–124. [Google Scholar]
- Mangiaracina, R.; Tumino, A.; Miragliotta, G.; Salvadori, G.; Perego, A. Smart parking management in a smart city: Costs and benefits. In Proceedings of the 2017 IEEE International Conference on Service Operations and Logistics, and Informatics (SOLI); Institute of Electrical and Electronics Engineers (IEEE), Bari, Italy, 18–20 September 2017; pp. 27–32. [Google Scholar]
- Yan, G.; Yang, W.; Rawat, D.B.; Olariu, S. SmartParking: A Secure and Intelligent Parking System. IEEE Intell. Transp. Syst. Mag. 2011, 3, 18–30. [Google Scholar] [CrossRef]
- Klein, E.; Massing, F. Smart parking solution assessment for reduce urban traffic jams. In Proceedings of the 21st World Congress on Intelligent Transport Systems, ITSWC 2014: Reinventing Transportation in Our Connected World, Detroit, MI, USA, 7–11 September 2014. [Google Scholar]
- Hodel, T.B.; Cong, S. Parking space optimization services, a uniformed web application architecture. In Proceedings of the ITS World Congress Proceedings, Shanghai, China, 12–15 October 2003; pp. 16–20. [Google Scholar]
- Peng, G.C.A.; Nunes, M.B.; Zheng, L. Impacts of low citizen awareness and usage in smart city services: The case of London’s smart parking system. Inf. Syst. E-Bus. Manag. 2017, 15, 845–876. [Google Scholar] [CrossRef]
- Mainetti, L.; Patrono, L.; Stefanizzi, M.L.; Vergallo, R. A Smart Parking System based on IoT protocols and emerging enabling technologies. In Proceedings of the 2015 IEEE 2nd World Forum on Internet of Things (WF-IoT), Milan, Italy, 14–16 December 2015; IEEE: New York, NY, USA, 2015; pp. 764–769. [Google Scholar]
- Bull, R. ICT as an enabler for sustainable development: Reflections on opportunities and barriers. J. Inf. Commun. Ethic-Soc. 2015, 13, 19–23. [Google Scholar] [CrossRef]
- Zhou, F.; Li, Q. Parking Guidance System Based on ZigBee and Geomagnetic Sensor Technology. In Proceedings of the 2014 13th International Symposium on Distributed Computing and Applications to Business, Engineering and Science, Xi’an, China, 24–27 November 2014; IEEE: New York, NY, USA; pp. 268–271. [Google Scholar]
- Devi, T.J.B.; Subramani, A.; Solanki, V. Smart City: IOT Based Prototype for Parking Monitoring and Management Sys-tem Commanded by Mobile App. Ann. Comput. Sci. Inf. Syst. 2017, 10, 341–343. [Google Scholar]
- Chong, M.; Habib, A.; Evangelopoulos, N.; Park, H.W. Dynamic capabilities of a smart city: An innovative approach to discovering urban problems and solutions. Gov. Inf. Q. 2018, 35, 682–692. [Google Scholar] [CrossRef]
- Golej, J.; Spirkova, D. Evaluation of Parking Policy in Bratislava in the Context of Economic Growth and Automotive Transport Development in Slovakia. In Proceedings of the EAI International Conference on Smart Cities within SmartCity360 Summit, Guimarães, Portugal, 21–23 November 2018; Springer: Cham, Switzerland, 2018; pp. 361–379. [Google Scholar]
- Poliaková, B.; Kubasáková, I. The problematic implementation of integrated transport systems in Slovakia. Autobusy: Tech. Eksploat. Syst. Transp. 2014, 15, 104–110. [Google Scholar]
- Manville, M.; Shoup, D. Parking, People, and Cities. J. Urban Plan. Dev. 2005, 131, 233–245. [Google Scholar] [CrossRef]
- Polycarpou, E.; Lambrinos, L.; Protopapadakis, E. Smart parking solutions for urban areas. In Proceedings of the 2013 IEEE 14th International Symposium on “A World of Wireless, Mobile and Multimedia Networks” (WoWMoM), Madrid, Spain, 4–7 June 2013; Institute of Electrical and Electronics Engineers (IEEE): New York, NY, USA; pp. 1–6. [Google Scholar]
- Geng, Y.; Cassandras, C.G. A new “smart parking” system infrastructure and implementation. Procedia-Soc. Be-Havioral Sci. 2012, 54, 1278–1287. [Google Scholar] [CrossRef]
- Ruili, J.; Haocong, W.; Han, W.; O’Connell, E.; McGrath, S. Smart parking system using image processing and artificial intelligence. In Proceedings of the 2018 12th International Conference on Sensing Technology (ICST), Sydney, Australia, 3–6 December 2018; IEEE: New York, NY, USA, 2018; pp. 232–235. [Google Scholar]
- Trajkovic, M.; Gutta, S.; Philomin, V. Smart Parking Advisor. U.S. Patent 6,426,708, 30 July 2002. U.S. Patent and Trademark Office: Washington, DC, USA. [Google Scholar]
- Sadhukhan, P. An IoT-based E-parking system for smart cities. In Proceedings of the 2017 International Conference on Ad-vances in Computing, Communications and Informatics (ICACCI), Manipal, India, 13–16 September 2017; IEEE: New York, NY, USA; pp. 1062–1066. [Google Scholar]
- Wang, H.; He, W. A Reservation-based Smart Parking System. In Proceedings of the 2011 Proceedings IEEE INFOCOM, Shanghai, China, 10–15 April 2011; Institute of Electrical and Electronics Engineers (IEEE): New York, NY, USA, 2011; pp. 690–695. [Google Scholar]
- Kanteti, D.; Srikar, D.V.S.; Ramesh, T.K. Intelligent smart parking algorithm. In Proceedings of the 2017 International Conference on Smart Technologies for Smart Nation (SmartTechCon), Bengaluru, India, 17–19 August 2017; Institute of Electrical and Electronics Engineers (IEEE): Bengaluru, India, 2017; pp. 1018–1022. [Google Scholar]
- Mainetti, L.; Palano, L.; Patrono, L.; Stefanizzi, M.L.; Vergallo, R. Integration of RFID and WSN technologies in a Smart Parking System. In Proceedings of the 2014 22nd International Conference on Software, Telecommunications and Computer Networks, Split, Croatia, 17–19 September 2014. [Google Scholar]
- Tsiropoulou, E.E.; Baras, J.S.; Papavassiliou, S.; Sinha, S. RFID-based smart parking management system. Cyber-Phys. Syst. 2017, 3, 22–41. [Google Scholar] [CrossRef]
- Pala, Z.; Inanc, N. Smart Parking Applications Using RFID Technology. In Proceedings of the 2007 1st Annual RFID Eurasia, Istanbul, Turkey, 5–6 September 2007; Institute of Electrical and Electronics Engineers (IEEE): Istanbul, Turkey, 2007; pp. 1–3. [Google Scholar]
- Wei, L.; Wu, Q.; Yang, M.; Ding, W.; Li, B.; Gao, R. Design and implementation of smart parking man-agement system based on rfid and internet. In Proceedings of the 2012 International Conference on Control Engineering and Communication Technology, Shenyang, China, 7–9 December 2012; p. 17. [Google Scholar]
- Hassoune, K.; Dachry, W.; Moutaouakkil, F.; Medromi, H. Smart parking systems: A survey. In Proceedings of the 2016 11th International Conference on Intelligent Systems: Theories and Applications (SITA), Mohammedia, Morocco, 19–20 October 2016; Institute of Electrical and Electronics Engineers (IEEE): New York, NY, USA, 2016; pp. 1–6. [Google Scholar]
- Chinrungrueng, J.; Sunantachaikul, U.; Triamlumlerd, S. Smart Parking: An Application of Optical Wireless Sensor Network. In Proceedings of the 2007 International Symposium on Applications and the Internet Workshops, Hiroshima, Japan, 15–19 January 2007; Institute of Electrical and Electronics Engineers (IEEE): New York, NY, USA, 2007; p. 66. [Google Scholar]
- ZheKun, L.; Gadh, R.; Prabhu, B.S. Applications of RFID Technology and Smart Parts in Manufacturing. In Proceedings of the Volume 2: 28th Biennial Mechanisms and Robotics Conference, Parts A and B, Salt Lake City, UT, USA, 28 September–2 October 2004; ASME International: New York, NY, USA, 2004; Volume 46970, pp. 123–129. [Google Scholar]
- Joshi, Y.; Gharate, P.; Ahire, C.; Alai, N.; Sonavane, S. Smart parking management system using RFID and OCR. In Proceedings of the 2015 International Conference on Energy Systems and Applications, Pune, India, 30 October–1 November 2015; Institute of Electrical and Electronics Engineers (IEEE): New York, NY, USA, 2015; pp. 729–734. [Google Scholar]
- Lin, T.; Rivano, H.; Le Mouel, F. A Survey of Smart Parking Solutions. IEEE Trans. Intell. Transp. Syst. 2017, 18, 3229–3253. [Google Scholar] [CrossRef]
- Pham, T.N.; Tsai, M.F.; Nguyen, D.B.; Dow, C.R.; Deng, D.J. A cloud-based smart-parking system based on Internet-of-Things technologies. IEEE Access 2015, 3, 1581–1591. [Google Scholar] [CrossRef]
- Grazioli, A.; Picone, M.; Zanichelli, F.; Amoretti, M. Collaborative Mobile Application and Advanced Services for Smart Parking. In Proceedings of the 2013 IEEE 14th International Conference on Mobile Data Management, Milan, Italy, 3–6 June 2013; IEEE: New York, NY, USA, 2013; Volume 2, pp. 39–44. [Google Scholar]
- Orrie, O.; Silva, B.; Hancke, G.P. A wireless smart parking system. In Proceedings of the IECON 2015—41st Annual Conference of the IEEE Industrial Electronics Society, Yokohama, Japan, 9–12 November 2015; IEEE: New York, NY, USA, 2015; pp. 4110–4114. [Google Scholar]
- Pullola, S.; Atrey, P.K.; El Saddik, A. Towards an Intelligent GPS-Based Vehicle Navigation System for Finding Street Parking Lots. In Proceedings of the 2007 IEEE International Conference on Signal Processing and Communications, Dubai, United Arab Emirates, 24–27 November 2007; Institute of Electrical and Electronics Engineers (IEEE): New York, NY, USA, 2007; pp. 1251–1254. [Google Scholar]
- Rajabioun, T.; Ioannou, P.A. On-Street and Off-Street Parking Availability Prediction Using Multivariate Spatiotemporal Models. IEEE Trans. Intell. Transp. Syst. 2015, 16, 2913–2924. [Google Scholar] [CrossRef]
- Skrúcaný, T.; Kendra, M.; Kalina, T.; Jurkovič, M.; Vojtek, M.; Synák, F. Environmental comparison of different transport modes. OUR SEA: Int. J. Marit. Sci. Technol. 2018, 65, 192–196. [Google Scholar] [CrossRef]
- Kotb, A.O.; Shen, Y.-C.; Huang, Y. Smart Parking Guidance, Monitoring and Reservations: A Review. IEEE Intell. Transp. Syst. Mag. 2017, 9, 6–16. [Google Scholar] [CrossRef]
- Khan, H.; Luoto, P.; Samarakoon, S.; Bennis, M.; Latva-Aho, M. Network slicing for vehicular communication. Trans. Emerg. Telecommun. Technol. 2021, 32, e3652. [Google Scholar] [CrossRef]
- Fedorko, G.; Rosova, A.; Molnar, V. The application of computer simulation in solving traffic problems in the urban traffic management in Slovakia. Theor. Empir. Res. Urban Manag. 2014, 9, 5–17. [Google Scholar]
- Ji, Y.; Guo, W.; Blythe, P.; Tang, D.; Wang, W. Understanding drivers’ perspective on parking guidance information. IET Intell. Transp. Syst. 2014, 8, 398–406. [Google Scholar] [CrossRef]
- Pasaoglu, G.; Fiorello, D.; Martino, A.; Scarcella, G.; Alemanno, A.; Zubaryeva, A.; Thiel, C. Driving and Parking Patterns of European Car Drivers—A Mobility Survey; European Commission Joint Research Centre: Luxembourg, 2012. [Google Scholar]
- Kamali, F.; Potter, H. Do parking policies meet their objectives? In policy, planning and sustainability. In Proceedings of the Seminars C and D Held at PTRC European Transport Forum, Brunel University, London, UK, 1–5 September 1997; Volume 413. [Google Scholar]
- Iványi, T.; Bíró-Szigeti, S. Smart city: Studying smartphone application functions with city marketing goals based on con-sumer behavior of generation Z in Hungary. Period. Polytech. Soc. Manag. Sci. 2019, 27, 48–58. [Google Scholar] [CrossRef]
- Kunttu, I. Developing smart city services by mobile application. In Proceedings of the ISPIM Conference Proceedings, Florence, Italy, 16–19 June 2019; The International Society for Professional Innovation Management (ISPIM): Trondheim, Norway; pp. 1–8. [Google Scholar]
- Durga, S.; Surya, S.; Daniel, E. SmartMobiCam: Towards a new paradigm for leveraging smartphone camer-as and IaaS cloud for smart city video surveillance. In Proceedings of the 2018 2nd International Conference on Trends in Electronics and In-formatics (ICOEI), Tirunelveli, India, 11–12 May 2018; IEEE: New York, NY, USA, 2018. [Google Scholar]
- Abbeel, P.; Dolgov, D.; Ng, A.Y.; Thrun, S. Apprenticeship learning for motion planning with application to parking lot navigation. In Proceedings of the 2008 IEEE/RSJ International Conference on Intelligent Robots and Systems, Nice, France, 22–26 September 2008; IEEE: New York, NY, USA, 2008; pp. 1083–1090. [Google Scholar]











| Parking Lots | Number of Parking Lots | Number of Answers | Answers per One Interviewer |
|---|---|---|---|
| Private | 17 | 344 | 20.24 |
| City | 37 | 706 | 19.08 |
| Total | 54 | 1050 | 19.44 |
| Frequency of Use | Several Times a Day | Once a Day | Several Times a Week | Once a Week | Less than Once a Week |
|---|---|---|---|---|---|
| Privately owned parking lots | 58 | 70 | 76 | 63 | 78 |
| 16.81% | 20.29% | 22.03% | 18.26% | 22.61% | |
| City-owned parking lots | 100 | 207 | 160 | 116 | 122 |
| 14.18% | 29.36% | 22.70% | 16.45% | 17.30% | |
| Totally | 158 | 277 | 236 | 179 | 200 |
| 15.05% | 26.38% | 22.48% | 17.05% | 19.05% |
| Time | Total Occupancy | Total Occupancy in % | Private Parking Lots Occupancy | Private Parking Lots Occupancy in % | City-Owned Parking Lots Occupancy | City-Owned Parking Lots Occupancy in % |
|---|---|---|---|---|---|---|
| 10:00 | 784 | 79.92% | 269 | 81.91% | 515 | 79.31% |
| 10:15 | 761 | 77.57% | 270 | 80.92% | 491 | 75.10% |
| 10:30 | 803 | 81.86% | 287 | 85.53% | 516 | 78.16% |
| 10:45 | 800 | 81.55% | 305 | 90.79% | 495 | 76.25% |
| 11:00 | 807 | 82.26% | 298 | 88.16% | 509 | 77.97% |
| 11:15 | 807 | 82.26% | 312 | 94.41% | 495 | 75.67% |
| 11:30 | 809 | 82.47% | 307 | 91.78% | 502 | 76.44% |
| 11:45 | 806 | 82.16% | 300 | 87.17% | 506 | 77.20% |
| 12:00 | 803 | 81.86% | 301 | 89.14% | 502 | 75.29% |
| 12:15 | 756 | 77.06% | 262 | 76.32% | 494 | 75.10% |
| 12:30 | 775 | 79.00% | 301 | 90.46% | 474 | 72.22% |
| 12:45 | 738 | 75.23% | 288 | 87.50% | 450 | 69.73% |
| 13:00 | 746 | 76.04% | 277 | 83.88% | 469 | 72.80% |
| 13:15 | 729 | 74.31% | 265 | 80.59% | 464 | 72.03% |
| 13:30 | 714 | 72.78% | 242 | 73.36% | 472 | 73.95% |
| 13:45 | 728 | 74.21% | 248 | 75.33% | 480 | 75.10% |
| 14:00 | 699 | 71.25% | 247 | 74.01% | 452 | 72.03% |
| 14:15 | 711 | 72.48% | 241 | 73.36% | 470 | 75.67% |
| 14:30 | 703 | 71.66% | 251 | 74.67% | 452 | 71.65% |
| 14:45 | 675 | 68.81% | 241 | 72.04% | 434 | 68.20% |
| 15:00 | 645 | 65.75% | 223 | 68.09% | 422 | 66.48% |
| 15:15 | 657 | 66.97% | 225 | 69.41% | 432 | 66.86% |
| 15:30 | 669 | 68.20% | 228 | 70.39% | 441 | 67.43% |
| 15:45 | 645 | 65.75% | 223 | 69.41% | 422 | 64.75% |
| 16:00 | 608 | 61.98% | 221 | 69.08% | 387 | 59.77% |
Publisher’s Note: MDPI stays neutral with regard to jurisdictional claims in published maps and institutional affiliations. |
© 2021 by the authors. Licensee MDPI, Basel, Switzerland. This article is an open access article distributed under the terms and conditions of the Creative Commons Attribution (CC BY) license (https://creativecommons.org/licenses/by/4.0/).
Share and Cite
Kalašová, A.; Čulík, K.; Poliak, M.; Otahálová, Z. Smart Parking Applications and Its Efficiency. Sustainability 2021, 13, 6031. https://doi.org/10.3390/su13116031
Kalašová A, Čulík K, Poliak M, Otahálová Z. Smart Parking Applications and Its Efficiency. Sustainability. 2021; 13(11):6031. https://doi.org/10.3390/su13116031
Chicago/Turabian StyleKalašová, Alica, Kristián Čulík, Miloš Poliak, and Zuzana Otahálová. 2021. "Smart Parking Applications and Its Efficiency" Sustainability 13, no. 11: 6031. https://doi.org/10.3390/su13116031
APA StyleKalašová, A., Čulík, K., Poliak, M., & Otahálová, Z. (2021). Smart Parking Applications and Its Efficiency. Sustainability, 13(11), 6031. https://doi.org/10.3390/su13116031

