Perceived Social Support for a Sustainable Adolescence: A Theoretical Model of Its Sources and Types
Abstract
1. Introduction
2. Materials and Methods
2.1. Participants
2.2. Measurement Instruments
2.3. Procedure
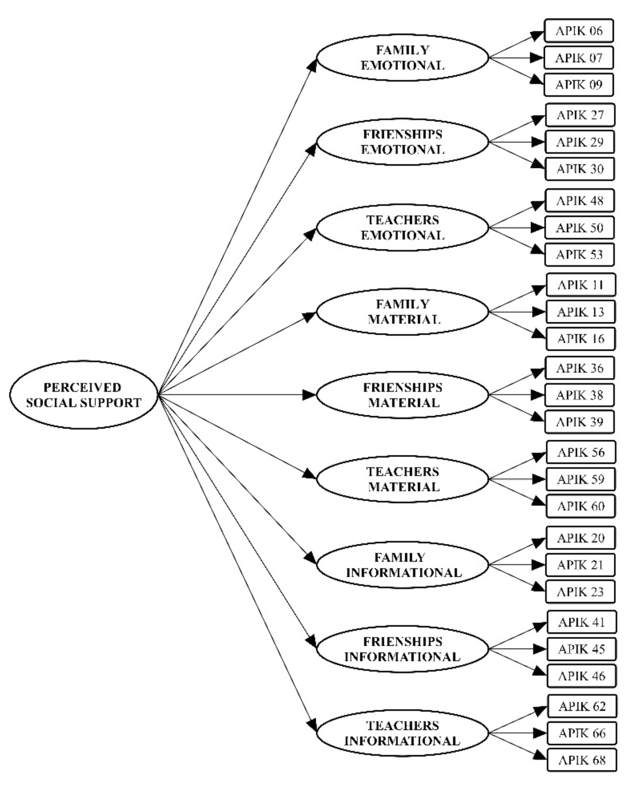
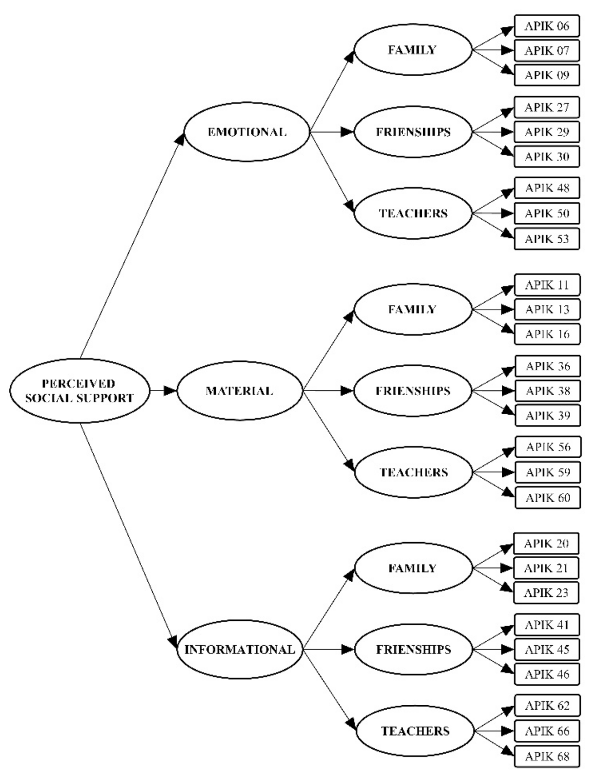
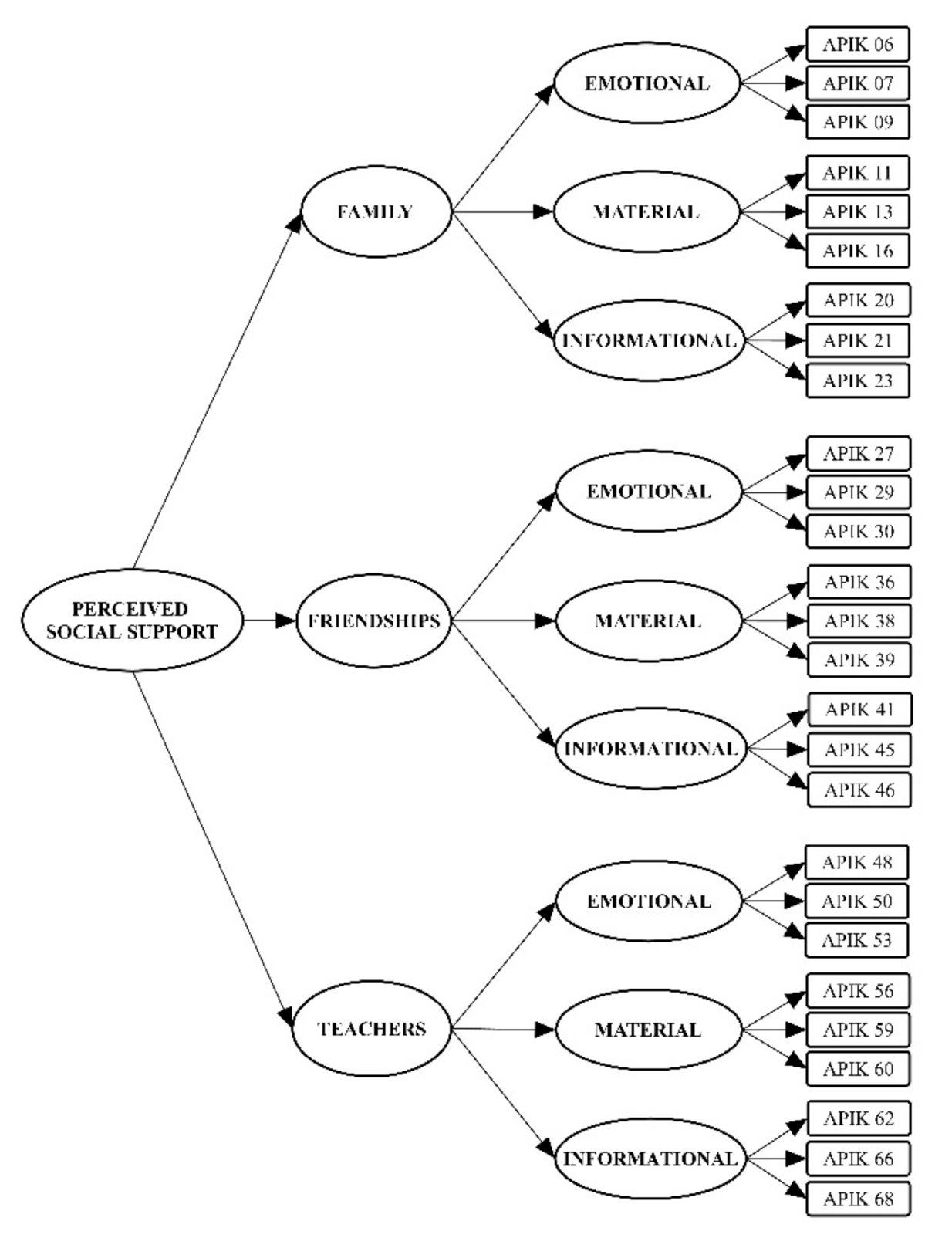
2.4. Data Analysis
3. Results
4. Discussion
Author Contributions
Funding
Institutional Review Board Statement
Informed Consent Statement
Data Availability Statement
Conflicts of Interest
References
- Landeta, O.; Breva, A. Evolución histórica en el estudio del apoyo social. Rev. Hist. Psicol. 2000, 21, 589–596. [Google Scholar]
- Cohen, S.; Syme, S.L. Issues in the study and application of social support. In Social Support and Health; Cohen, S., Syme, S.L., Eds.; Academic Press: San Diego, CA, USA, 1985; pp. 3–22. [Google Scholar]
- Bagán, G.; Tur-Porcar, A.M.; Llorca, A. Learning and Parenting in Spanish Environments: Prosocial Behavior, Aggression, and Self-Concept. Sustainability 2019, 11, 5193. [Google Scholar] [CrossRef]
- Gracia, E. El Apoyo Social En La Intervención Comunitaria; Paidós Ibérica: Barcelona, Spain, 1997. [Google Scholar]
- Cassel, J.C. Psychiatric epidemiology. In Americans Handbook of Psychiatry; Caplan, G., Ed.; Basic Books: New York, NY, USA, 1974; pp. 401–410. [Google Scholar]
- Cassel, J.C. Psychosocial processes and ‘stress’: Theoretical formulation. Int. J. Health Serv. 1974, 4, 471–482. [Google Scholar] [CrossRef] [PubMed]
- Cobb, S. Social support as a moderator of life stress. Psychosom. Med. 1976, 38, 300–314. [Google Scholar] [CrossRef]
- Caplan, G. Support Systems and Community Mental Health: Lectures on Concept Development; Behavioral Publications: Pasadena, CA, USA, 1974. [Google Scholar]
- Gracia, E.; Herrero, J.; Musitu, G. El Apoyo Social; PPU: Barcelona, Spain, 1995. [Google Scholar]
- Bae, S.Y.; Chang, P.-J.; Lee, C.-K. Structural relationships among online community use, parental stress, social support, and quality of life between korean and taiwanese employed mothers. Sustainability 2020, 12, 10681. [Google Scholar] [CrossRef]
- Bellini, D.; Crescentini, A.; Zanolla, G.; Cubico, S.; Favretto, G.; Faccincani, L.; Ardolino, P.; Gianesini, G. Mathematical Competence Scale (MCS) for primary school: The psychometric properties and the validation of an instrument to enhance the sustainability of talents development through the numeracy skills assessment. Sustainability 2019, 11, 2569. [Google Scholar] [CrossRef]
- Rodríguez-Fernández, A.; Ramos-Díaz, E.; Fernández-Zabala, A.; Goñi, E.; Esnaola, I.; Goñi, A. Contextual and psychological variables in a descriptive model of subjective well-being and school engagement. Int. J. Clin. Health Psychol. 2016, 16, 166–174. [Google Scholar] [CrossRef]
- Di Fabio, A.; Saklofske, D.H. The contributions of personality traits and emotional intelligence to intrapreneurial self-capital: Key resources for sustainability and sustainable development. Sustainability 2019, 11, 1240. [Google Scholar] [CrossRef]
- Wilcox, B.L.; Vernberg, E.M. Conceptual and theoretical dilemmas facing social support research. In Social Support: Theory, Research and Applications; Sarason, I.G., Sarason, B.R., Eds.; Springer: Dordrecht, The Netherlands, 1985; pp. 3–20. [Google Scholar] [CrossRef]
- Barrón, A.; Sánchez, E. Estructura social, apoyo social y salud mental. Psicothema 2001, 13, 17–23. [Google Scholar]
- Barrón, A. Apoyo Social: Aspectos Teóricos y Aplicaciones; Siglo XXI: Madrid, Spain, 1996. [Google Scholar]
- Varela, I. Apoyo Social y Afrontamiento En Enfermedad Cardíaca. Ph.D. Thesis, Complutense University of Madrid, Madrid, Spain, 2011. [Google Scholar]
- Veiel, H.; Baumann, U. Comments on concepts and methods. In The Meaning and Measurement of Social Support; Veiel, H., Baumann, U., Eds.; Hemisphere: New York, NY, USA, 1992; pp. 313–319. [Google Scholar]
- Domínguez, J.M. Apoyo Social, Integración y Calidad de Vida de La Mujer Inmigrante. Ph.D. Thesis, Malaga University, Málaga, Spain, 2006. [Google Scholar]
- Sarason, I.G.; Sarason, B.R. Social support: Mapping the construct. J. Soc. Pers. Relat. 2009, 26, 113–120. [Google Scholar] [CrossRef]
- Tardy, C.H. Social support measurement. Am. J. Community Psychol. 1985, 13, 187–202. [Google Scholar] [CrossRef]
- Lin, N. Conceptualizing social support. In Social Support, Life Events and Depression; Lin, N., Dean, A., Ensel, W., Eds.; Academic Press: New York, NY, USA, 1986; pp. 17–30. [Google Scholar] [CrossRef]
- Lin, N.; Ensel, W.M. Life stress and health: Stressors and resources. Am. Sociol. Rev. 1989, 54, 382–399. [Google Scholar] [CrossRef]
- Azpiazu, L.; Esnaola, I.; Sarasa, M. Capacidad predictiva del apoyo social en la inteligencia emocional de adolescentes. Eur. J. Educ. Psychol. 2015, 8, 23–29. [Google Scholar] [CrossRef]
- Joseph, S.; Andrews, B.; Williams, R.; Yule, W. Crisis support and psychiatric symptomatology in adult survivors of the Jupiter cruise ship disaster. Br. J. Clin. Psychol. 1992, 31, 63–73. [Google Scholar] [CrossRef]
- Newcomb, M.D.; Bentler, P.M. Loneliness and social support: A confirmatory hierarchical analysis. Personal. Soc. Psychol. Bull. 1986, 12, 520–535. [Google Scholar] [CrossRef]
- Power, M.J.; Champion, L.A.; Aris, S.J. The development of a measure of social support: The Significant Others (SOS) Scale. Br. J. Clin. Psychol. 1988, 27, 349–358. [Google Scholar] [CrossRef] [PubMed]
- Richman, J.M.; Rosenfeld, L.B.; Hardy, C.J. The social support survey: A validation study of a clinical measure of the social support process. Res. Soc. Work Pract. 1993, 3, 288–311. [Google Scholar] [CrossRef]
- Scholte, R.H.J.; van Lieshout, C.F.M.; van Aken, M.A.G. Perceived relational support in adolescence: Dimensions, configurations, and adolescent adjustment. J. Res. Adolesc. 2001, 11, 71–94. [Google Scholar] [CrossRef]
- Mendoza, M.I.; Carrasco, A.M.; Mendoza, R. Bienestar percibido y percepción del apoyo parental y de los amigos en los adolescentes españoles. In Intervención Psicosocial y Psicología Comunitaria; Fernández del Valle, J., Herrero, J., Bravo, A., Eds.; Biblioteca Nueva: Madrid, Spain, 2000; pp. 105–111. [Google Scholar]
- Hombrados, I.; Castro, M. Apoyo social, clima social y percepción de conflictos en un contexto educativo intercultural. An. Psicol. 2013, 29, 108–122. [Google Scholar] [CrossRef]
- Thompson, R.A.; Flood, M.F.; Goodvin, R. Social support and developmental psychopathology. In Developmental Psychopathology: Risk, Disorder, and Adaptation; Cicchetti, D., Cohen, D.J., Eds.; John Wiley & Sons: Hoboken, NJ, USA, 2006; pp. 1–37. [Google Scholar]
- Calvo, F.; Alemán, I. Validación del Cuestionario de Apoyo Social (CAS): Estudio preliminar. Ansiedad Estrés 2006, 12, 63–74. [Google Scholar]
- González, M.T.; Landero, R. Propiedades psicométricas de la Escala de Apoyo Social Familiar y de Amigos (AFA-R) en una muestra de estudiantes. Acta Investig. Psicol.ógica 2014, 4, 1469–1480. [Google Scholar] [CrossRef]
- Hardesty, P.H.; Richardson, G.B. The structure and validity of the Multidimensional Social Support Questionnaire. Meas. Eval. Couns. Dev. 2012, 45, 181–196. [Google Scholar] [CrossRef]
- Bronfenbrenner, U. Making Human Beings Human: Bioecological Perspectives on Human Development; Sage Publications: Thousand Oaks, CA, USA, 2005. [Google Scholar]
- Eccles, J.S.; Roeser, R.W. Schools as developmental contexts. In Blackwell Handbook of Adolescence; Adams, G., Berzonsky, M.D., Eds.; Blackwell Publishing: Malden, MA, USA, 2003; pp. 129–148. [Google Scholar]
- Piko, B.F.; Hamvai, C. Parent, school and peer-related correlates of adolescents’ life satisfaction. Child. Youth Serv. Rev. 2010, 32, 1479–1482. [Google Scholar] [CrossRef]
- Wentzel, K.; Russell, S.; Baker, S. Emotional support and expectations from parents, teachers, and peers predict adolescent competence at school. J. Educ. Psychol. 2016, 108, 242–255. [Google Scholar] [CrossRef]
- Ramos-Díaz, E.; Rodríguez-Fernández, A.; Fernández-Zabala, A.; Revuelta, L.; Zuazagoitia, A. Apoyo social percibido, autoconcepto e implicación escolar de estudiantes adolescentes. Rev. Psicodidáctica 2016, 21, 339–356. [Google Scholar] [CrossRef]
- Fernández-Lasarte, O.; Ramos-Díaz, E.; Goñi, E.; Rodríguez-Fernández, A. The role of social support in school adjustment during secondary education. Psicothema 2020, 32, 100–107. [Google Scholar] [CrossRef]
- Torsheim, T.; Wold, B.; Samdal, O. The Teacher and Classmate Support Scale: Factor structure, test–retest reliability and validity in samples of 13- and 15-year-old adolescents. Sch. Psychol. Int. 2000, 21, 195–212. [Google Scholar] [CrossRef]
- Hombrados, M.I.; Gomez, L.; Dominguez, J.M.; Garcia, P.; Castro, M. Types of social support provided by parents, teachers, and classmates during adolescence. J. Community Psychol. 2012, 40, 645–664. [Google Scholar] [CrossRef]
- Malecki, C.; Demaray, M. Measuring perceived social support: Development of the Child and Adolescent Social Support Scale. Psychol. Sch. 2001, 39, 1–18. [Google Scholar] [CrossRef]
- Mestre, M.V.; Frías, M.D.; García-Ros, R.; Moreno, C. Análisis psicométrico y factorial de la escala de apoyo social (familiar, escolar y social) para adolescentes. Psicol. Rev. Metodol. Psicol. Exp. 1993, 14, 193–208. [Google Scholar]
- Nolten, P.W. Conceptualization and Measurement of Social Support: The Development of the Student Social Support Scale. Ph.D. Thesis, University of Wisconsin-Madison, Madison, WI, USA, 1994. [Google Scholar]
- Vaux, A. Assessment and analysis. In The Meaning and Measurement of Social Support; Veiel, H., Baumann, U., Eds.; Hemisphere: New York, NY, USA, 1992; pp. 193–216. [Google Scholar]
- Schaefer, C.; Coyne, J.C.; Lazarus, R.S. The health-related functions of social support. J. Behav. Med. 1981, 4, 381–406. [Google Scholar] [CrossRef]
- Yin, M.; Tayyab, S.M.; Xu, X.-Y.; Jia, S.-W.; Wu, C.-L. The investigation of mobile health stickiness: The role of social support in a sustainable health approach. Sustainability 2021, 13, 1693. [Google Scholar] [CrossRef]
- Vaux, A.; Riedel, S.; Stewart, D. Modes of social support: The Social Support Behaviors (SS-B) scale. Am. J. Community Psychol. 1987, 15, 209–232. [Google Scholar] [CrossRef]
- Dubow, E.F.; Ullman, D.G. Assessing social support in elementary school children: The Survey of Children’s Social Support. J. Clin. Child Psychol. 1989, 18, 52–64. [Google Scholar] [CrossRef]
- García-Martín, M.A.; Hombrados, I.; Gómez, L.A. Multidimensional approach to social support: The Questionnaire on the Frequency of and Satisfaction with Social Support (QFSSS). An. Psicol. 2016, 32, 501. [Google Scholar] [CrossRef]
- Gordon-Hollingsworth, A.T.; Thompson, J.E.; Geary, M.A.; Schexnaildre, M.A.; Lai, B.S.; Kelley, M.L. Social Support Questionnaire for Children: Development and initial validation. Meas. Eval. Couns. Dev. 2015, 49, 122–144. [Google Scholar] [CrossRef]
- Landeta, Ó.; Calvete, E. Adaptación y validación de la Escala Multidimensional de Apoyo Social Percibido. Ansiedad Estrés 2002, 8, 173–182. [Google Scholar]
- Pastor, Y.; Quiles, Y.; Pamies, L. Social support in adolescence: Adaptation and psychometric properties of the Social Support Scale for Children by Harter (1985). Int. J. Soc. Psychol. 2012, 27, 39–53. [Google Scholar] [CrossRef]
- Nagy-Pénzes, G.; Vincze, F.; Bíró, É. Contributing factors in adolescents’ mental well-being—The role of socioeconomic status, social support, and health behavior. Sustainability 2020, 12, 9597. [Google Scholar] [CrossRef]
- Lee, G.; Park, T.I.; Cho, H. Maladaptive perfectionism and college adjustment of international students in Korea: A moderated mediation model of social support. Sustainability 2020, 12, 4729. [Google Scholar] [CrossRef]
- Izar-de-la-Fuente, I.; Rodríguez-Fernández, A.; Escalante, N. Medida del apoyo social percibido (APIK) en la adolescencia. Eur. J. Investig. Health Psychol. Educ. 2019, 9, 83–94. [Google Scholar] [CrossRef]
- Chin, W.W. The partial least squares approach for structural equation modeling. In Modern Methods for Business Research; Marcoulides, G.A., Ed.; Lawrence Erlbaum Associates Publishers: Mahwah, NJ, USA, 1998; pp. 295–336. [Google Scholar]
- Nunnally, J.C. Psychometric Theory; McGraw-Hill Series in Psychology: New York, NY, USA, 1967. [Google Scholar]
- Hair, J.F.; Black, W.C.; Babin, B.J.; Anderson, R.E. Multivariate Data Analysis, 7th ed.; Pearson: Edinburgh Gate, UK, 2014. [Google Scholar]
- IBM Corporation. IBM SPSS Statistics for Windows; Version 25.0; IBM Corp: Armonk, NY, USA, 2017. [Google Scholar]
- Bentler, P.M. EQS Structural Equations Program Manual; Multivariate Software: Encino, CA, USA, 2006. [Google Scholar]
- Satorra, A.; Bentler, P.M. A scaled difference chi-square test statistic for moment structure analysis. Psychometrika 2001, 66, 507–514. [Google Scholar] [CrossRef]
- McIntosh, C.N. Rethinking fit assessment in structural equation modelling: A commentary and elaboration on Barrett (2007). Pers. Individ. Dif. 2007, 42, 859–867. [Google Scholar] [CrossRef]
- Wheaton, B.; Muthén, B.; Alwin, D.F.; Summers, G. Assessing reliability and stability in panel models. Sociol. Methodol. 1977, 8, 84–136. [Google Scholar] [CrossRef]
- Byrne, B.M. Multivariate Applications Book Series. Structural Equation Modeling with AMOS: Basic Concepts, Applications, and Programming; Lawrence Erlbaum Associates: Mahwah, NJ, USA, 2001. [Google Scholar]
- Carretero-Dios, H.; Pérez, C. Normas para el desarrollo y revisión de estudios instrumentales. Int. J. Clin. Health Psychol. 2005, 5, 521–551. [Google Scholar]
- Bentler, P.M. On tests and indices for evaluating structural models. Pers. Individ. Dif. 2007, 42, 825–829. [Google Scholar] [CrossRef]
- Miles, J.; Shevlin, M. A time and a place for incremental fit indices. Pers. Individ. Dif. 2007, 42, 869–874. [Google Scholar] [CrossRef]
- Hu, L.; Bentler, P.M. Cutoff criteria for fit indexes in covariance structure analysis: Conventional criteria versus new alternatives. Struct. Equ. Model. 1999, 6, 1–55. [Google Scholar] [CrossRef]
- Schumacker, R.E.; Lomax, R.G. A Beginner’s Guide to Structural Equation Modeling, 2nd ed.; Lawrence Erlbaum Associates: Mahwah, NY, USA, 2010. [Google Scholar]
- Kline, R.B. Principles and Practice of Structural Equation Modeling, 4th ed.; Guilford Press: New York, NY, USA, 2016. [Google Scholar]
- Bentler, P.M.; Bonett, D.G. Significance tests and goodness of fit in the analysis of covariance structures. Psychol. Bull. 1980, 88, 588–606. [Google Scholar] [CrossRef]
- Browne, M.W.; MacCallum, R.C.; Kim, C.-T.; Andersen, B.L.; Glaser, R. When fit indices and residuals are incompatible. Psychol. Methods 2002, 7, 403–421. [Google Scholar] [CrossRef]
- Browne, M.W.; Cudeck, R. Alternative ways of assessing model fit. In Testing Structural Equation Models; Bollen, K.A., Long, J.S., Eds.; Sage: Newbury Park, CA, USA, 1992; pp. 136–162. [Google Scholar] [CrossRef]
- Marsh, H.W.; Hau, K.-T.; Wen, Z. In search of golden rules: Comment on hypothesis-testing approaches to setting cutoff values for fit indexes and dangers in overgeneralizing Hu and Bentler’s (1999) findings. Struct. Equ. Model. 2004, 11, 320–341. [Google Scholar] [CrossRef]
- McNeish, D.; An, J.; Hancock, G.R. The thorny relation between measurement quality and fit index cutoffs in latent variable models. J. Pers. Assess. 2018, 100, 43–52. [Google Scholar] [CrossRef]
- Akaike, H. Factor analysis and AIC. Psychometrika 1987, 52, 317–332. [Google Scholar] [CrossRef]
- Bozdogan, H. Model selection and Akaike’s Information Criterion (AIC): The general theory and its analytical extensions. Psychometrika 1987, 52, 345–370. [Google Scholar] [CrossRef]
- Tomás, J.M.; Oliver, A. Efectos de formato de respuesta y método de estimación en análisis factorial confirmatorio. Psicothema 1998, 10, 197–208. [Google Scholar]
- Herrero, J. Introducción a la psicología comunitaria. In Introducción a la Psicología Comunitaria; Musitu, G., Herrero, J., Cantera, L., Montenegro, M., Eds.; UOC: Barcelona, Spain, 2004; pp. 116–140. [Google Scholar]
- Huang, Y.-H.; Sung, C.-Y.; Chen, W.T.; Liu, S.-S. Relationships between social support, social status perception, social identity, work stress, and safety behavior of construction site management personnel. Sustainability 2021, 13, 3184. [Google Scholar] [CrossRef]
- Vaux, A. An ecological approach to understanding and facilitating social support. J. Soc. Pers. Relat. 1990, 7, 507–518. [Google Scholar] [CrossRef]
- Seligman, M.E.; Csikszentmihalyi, M. Positive psychology. An introduction. Am. Psychol. 2000, 55, 5–14. [Google Scholar] [CrossRef]
- Di Fabio, A. Positive Healthy Organizations: Promoting well-being, meaningfulness, and sustainability in organizations. Front. Psychol. 2017, 8, 1938. [Google Scholar] [CrossRef]
- Di Fabio, A. The Psychology of sustainability and sustainable development for well-being in organizations. Front. Psychol. 2017, 8, 1534. [Google Scholar] [CrossRef]
- Bee Seok, C.; Abd Hamid, H.S.; Mutang, J.A.; Ismail, R. Psychometric properties of the State-Trait Anxiety Inventory (Form Y) among Malaysian university students. Sustainability 2018, 10, 3311. [Google Scholar] [CrossRef]
- United Nations. Sustainable Development Goals: 17 Goals to Transform Our World. 2015. Available online: http://www.un.org/sustainabledevelopment/development-agenda/ (accessed on 5 February 2021).




| Model 1 | Model 2 | Model 3 | |
| Parsimony indexes | |||
| AIC | 75.507 | 2332.576 | 2444.365 |
| CAIC | −1774.056 | 483.012 | 558.888 |
| Fit indexes | |||
| χ2 | 923.66 | 3954.00 | 13,718.954 |
| SBχ2(df) | 693.50(309) * | 2950.57(309) * | 3074.3651(315) * |
| SBχ2/df | 2.24 | 9.54 | 9.75 |
| NFI | 0.949 | 0.785 | 0.776 |
| NNFI | 0.967 | 0.776 | 0.770 |
| IFI | 0.971 | 0.803 | 0.794 |
| CFI | 0.971 | 0.802 | 0.794 |
| RMSEA(90% CI) | 0.034(0.031–0.037) | 0.089(0.086–0.092) | 0.090(0.087–0.093) |
Publisher’s Note: MDPI stays neutral with regard to jurisdictional claims in published maps and institutional affiliations. |
© 2021 by the authors. Licensee MDPI, Basel, Switzerland. This article is an open access article distributed under the terms and conditions of the Creative Commons Attribution (CC BY) license (https://creativecommons.org/licenses/by/4.0/).
Share and Cite
Rodríguez-Fernández, A.; Izar-de-la-Fuente, I.; Escalante, N.; Azpiazu, L. Perceived Social Support for a Sustainable Adolescence: A Theoretical Model of Its Sources and Types. Sustainability 2021, 13, 5657. https://doi.org/10.3390/su13105657
Rodríguez-Fernández A, Izar-de-la-Fuente I, Escalante N, Azpiazu L. Perceived Social Support for a Sustainable Adolescence: A Theoretical Model of Its Sources and Types. Sustainability. 2021; 13(10):5657. https://doi.org/10.3390/su13105657
Chicago/Turabian StyleRodríguez-Fernández, Arantzazu, Iker Izar-de-la-Fuente, Naiara Escalante, and Lorea Azpiazu. 2021. "Perceived Social Support for a Sustainable Adolescence: A Theoretical Model of Its Sources and Types" Sustainability 13, no. 10: 5657. https://doi.org/10.3390/su13105657
APA StyleRodríguez-Fernández, A., Izar-de-la-Fuente, I., Escalante, N., & Azpiazu, L. (2021). Perceived Social Support for a Sustainable Adolescence: A Theoretical Model of Its Sources and Types. Sustainability, 13(10), 5657. https://doi.org/10.3390/su13105657

