Abstract
Background: Our study aims to verify the impact of corporate governance index on financial performance, namely return on assets (ROA), general liquidity, capital adequacy and size of company expressed as total assets in the banking sector for both a developing and a developed country. In addition, we investigate the interactive effect of corporate governance on a homogenous and a heterogeneous banking system. These two banking systems were chosen in order to assess the impact of corporate governance on two distinct types of banking system: a homogenous one such as the Romanian one and a heterogeneous one such as the Italian one. The two systems are very distinct; the Romanian one is represented by only 34 banks, while the Italian one comprises more than 350 banks. Thus, our research question is how a modification in corporate governance legislation is influencing the two different banking systems. The research implication of our study is whether a modification in legislation, thus in the index of corporate governance, is feasible for two different banking sectors and what the best ways to increase the financial performance of banks are without compromising their resilience. Methods: Using survey data from the Italian and Romanian banking systems over the period 2007–2018, we find that the corporate governance has a significant, positive and long-lasting effect on profitability and capital adequacy in both countries. Results: Taking the size of the company into consideration, the impact of the Index of Corporate Governance (ICG) on a homogenous banking system is positive while the impact on a heterogeneous banking system is negative. Conclusions: Our study provides evidence of the impact of IGC on financial performance and sheds light on the importance of the size of the company. Therefore, one can state that the corporate governance principles applied do not encourage the growth of large banks in heterogeneous banking sectors, thereby suggesting new avenues of research associated with new perspectives.
1. Introduction
Corporate governance, a term documented by Eells in 1960 [1], is a central element of the global economy, which has witnessed marked development over the last decades [2]. Corporate governance can be considered as a set of internal and external rules that support a company in achieving its goals, and it also helps to create and manage links with the shareholders, the state and its legislative framework and the board of directors, as well as the public sector in general [3]. The adoption of corporate governance practices favors investors by gaining a competitive advantage and attracting more capital [4]. A well-known case, that of the Lehman Brothers, shows how the failure to use corporate governance principles caused the company’s bankruptcy [5].
The present paper traces the evolution of corporate governance coherently and concisely [6]. Literature reviews highlight that in developing countries [7] financial markets are affected if there are macro changes in corporate governance at a national level [8]. These studies inspired scholars to understand how to manage heterogeneous and homogenous banking sectors [9]. Empirical and conventional instruments were suggested to be implemented in the banking sector in order to support companies in seeing the advantages of using corporate governance principles [10]. For governments interested in strengthening the banking sectors, this analysis provides methods to quantify the implications for stakeholders to condense the asymmetric information with the banks and institutions into a comprehensive legislative framework [11]
Due to the complexity of the subject matter, we have divided the research work into a two-step approach [12]. Firstly, we identify the correlation between corporate governance and financial performance [13] through a theoretical analysis of published literature [14]. This step allows for the identification of a composite index that includes return on assets (ROA), general liquidity, capital adequacy and company size expressed as total assets in the banking sector for a developing and a developed country.
In addition, we have developed a case study that attempts to investigate the effect of corporate governance on homogenous and heterogeneous banking systems, because it is common knowledge that the adoption of a corporate governance code can affect the very survival of a company [15].
In our opinion, a homogenous banking sector is represented by a small number of banks, the first 5 to 8 of which hold over 50 percent of the banking market, while a heterogeneous banking sector is one with a large number of banks with widely differing market quotas, as in the case of the Italian Banking sector.
Therefore, these two banking systems are different as they are homogenous for the Romanian banking system and heterogeneous for the Italian one; we have analyzed the manner of how corporate governance is affecting financial performance. Furthermore, most of the banking systems in the EU are either homogenous (Romania, Hungary, Slovenia, Croatia, Bulgaria etc.) or heterogeneous (Italy, Austria, Poland or Germany) as we can observe in the following.
| Country | N° |
| Germany | 1531 |
| Poland | 627 |
| Austria | 522 |
| Italy | 485 |
| France | 406 |
| United Kingdom | 401 |
| Ireland | 312 |
| Finland | 241 |
| Spain | 196 |
| Sweden | 154 |
| Portugal | 147 |
| Luxembourg | 127 |
| Denmark | 100 |
| Netherlands | 93 |
| Belgium | 84 |
| Lithuania | 83 |
| Romania | 75 |
| Czechia | 58 |
| Latvia | 54 |
| Hungary | 46 |
| Estonia | 38 |
| Greece | 35 |
| Cyprus | 29 |
| Slovakia | 27 |
| Malta | 25 |
| Bulgaria | 25 |
| Croatia | 24 |
| Slovenia | 17 |
| Number of banks in the EU per country as of 2020. Source. Statista, 2021. | |
To assess the impact of IGC on financial performance we used a panel data analysis of Romanian and Italian banking systems, between 2007 and 2018. We have selected this time interval as it corresponds to the interval when Romania has become member of the EU and adopted the European legislation.
The Romanian banking system is a very homogenous system, which to date, hosts 75 banks, while the Italian banking system is a heterogeneous system, comprised of approximately 500 banks. In this way we use one model for a developing country and one for a developed economy in the baking system to bridge the existing gap. The results of this study, focusing on the need to understand the impact of the corporate governance index on the financial performance in the Romanian and Italian Banking Systems, will be used for further comparative studies on culture and special aspects of the two country (politics, business, health).
Corporate governance in Romania is based on a set of principles and rules that were compiled in the first Corporate Governance Code adopted in 2001 by the Bucharest Stock Exchange. Improvements to this code were made in 2008, when the Bucharest Stock Exchange introduced a new one, based on the Corporate Governance Code of the Warsaw Stock Exchange. The principles and recommendations of this Code provided a better understanding of the role and composition of a company’s board of directors and management and, their relationship with the company’s stakeholders [16].
The corporate governance system in Italy is a typical example of a control-oriented system and has a few important characteristics. In Italy ownership is centered in small and medium-sized enterprises. For this reason, Italian business depends heavily on bank finance, and it is difficult to obtain financing for companies without a consequent loss of control. In addition, the adoption of corporate principles should have the same healthy impact on both countries banking systems; for this reason, our research proposes to verify this hypothesis, in caeteris paribus conditions, in the Model and the Results sections.
This research paper is organized as follows: the theoretical framework section outlines the relationship between corporate governance and a company’s financial performance; the materials and methods section highlight the data used, the variables and the model adopted to analyze them; followed by the results section; the discussion of results; and finally the conclusion.
2. Theoretical Framework
By carefully researching the specialized literature on the relationship between corporate governance and a company’s financial performance [17], we observed that it has generated real interest from researchers with widely differing results. Drobetz, Schillhofer and Zimmermann [18] developed an index of corporate governance for 91 German companies using a survey (from March 2002) with a 64% rate of non-response. The index is largely based on the German code recommendations. Tobin’s Q, which was measured in 2001, was found to be positively related to the 2002-based governance rating.
Further evidence of the relationship between corporate governance and the financial value of companies is presented below through the reviewing of selected relevant documents regarding the relationship between governance and a company’s value, without the benefits of introducing a good governance code at national level. Two notable specialized papers published in literature, are those by Love and Klapper [7] and Durnev and Kim [19], which conduct a transnational study on governance and the value of companies using government ratings provided by Credit Lyonnais Securities Asia analysts for 495 large companies listed on the stock exchange in 25 countries. Both studies concluded that the performance and value of companies are positively correlated with corporate governance, and that the relationship is more powerful in countries with fewer investor protection standards and weaker legal systems. Therefore, Durnev and Kim [19] reported that an increase in the standard deviation of the global governance index is accompanied with an average 9% increase in the company’s market value, with an even healthier impact on less developed regions [20].
Other studies at national level, in less developed countries, with relatively weak investor protection and weaker legal systems, such as Russia [21] and Korea [22], have shown a strong positive relationship between a company’s value and corporate governance measures. Moreover, the studies of Black, Love and Rachinsky [21] and Black, Jang and Kim [22] address the potential endogenous issues. The evidence in both studies supports a causal link between stricter corporate governance and higher company value. Based on the above-mentioned studies, it can be said that an effective corporate governance initiative on a less well-developed market will have a positive impact on the company’s value. However, there are many studies conducted in different countries worldwide that highlight the value of a company and the different aspects of corporate governance (for example, Gompers, Ishii and Metick [23], Bauer, Guenster and Otten [24] to name just a few. Besides, our main focus was on research directly linked to our research issues, i.e., to address voluntary corporate governance codes [25] or the financial value of companies in terms of corporate governance in less developed markets [26]
The research of Anand, Milne and Purda [27] focuses on the extent to which Canadian firms adopted recommendations on corporate governance between 1995 and 2003. The authors consider that the presence of a majority shareholder, or an executive shareholder, represents a barrier to the voluntary adoption of corporate governance. Investment opportunities, research, and development spending are positively linked to an index that reflects the quality of the board of directors. The same authors define the results as evidence that companies implement governance standards voluntarily to attract investors.
Based on these results and the conclusions of the transnational studies carried out by Love and Klapper [7] and by Durnev and Kim [19], is to say that countries which have a weak legal system [28] assess the efficiency of the judiciary system in Thailand with a score of 3.25 on a scale from 0 to 10. Even though Romania is not an example of a very powerful legal system, a company’s financial value and corporate governance are positively correlated and strong, as reported in the case of emergent countries [29]. In fact, the code of good governance regulates their development (also) even when the law is both inaccurate and incomprehensive [30]
From an assessment of specialized literature, we can say that scholars over the years have focused their attention on the relationship between corporate governance and the value of companies. Therefore, with the help of Da Silva and Leal’s research [31], we have computed an IGC applicable to companies in the Romanian and Italian economy.
To quantify the impact of the IGC on a company’s performance, we started with the assumption that a credit institution that has adopted and implemented the code of corporate governance will have a better financial evolution. Therefore, these companies will have a better financial performance than companies that have not adopted such a code, as well as a more sustainable development [32], both in terms of total assets profitability and return on assets (ROA).
The index is a percentage in compliance with certain corporate governance principles. The index was composed of a total of 20 principles. For example: being quoted on the stock exchange, belonging to an international consortium, having applied accounting standards, having been audited by a Big Four auditing company and having a board of directors or audit committee [33].
During the period of analysis, we observed the evolution of total assets, liquidity and the adequacy of capital and ROA in the main banks of the Romanian banking system, as well as the impact of the corporate governance index (IGC) on them during this period [34]
The reasons that led us to choose these variables are linked to research in literature regarding the robustness of IGC. This consideration is in line with the idea that the chosen variables can be easily found in balance sheets and can be compared among different companies and different states.
In order to summarize the results from the literature review, we hereby list the variables identified:
- IGC [7,18,19,21];
- General liquidity [19,21,26,34];
- Capital adequacy [17,27];
- Company size [14,32];
- Return on assets [32,34].
3. Materials and Methods
The data used to analyze the model were taken from financial statements that were made public in the Romanian and in the Italian banking system for the period 2007–2018. The data were centralized for each credit institution; therefore, the following banks were selected for Romania: Banca Comerciala Romana SA, Banca Transilvania SA, Raiffeisen Bank SA, Banca Romana de Dezvoltare Groupe Societe Generale SA, Unicredit Bank SA and Banca Comerciala Intesa SanPaolo Romania SA. For Italy, the banks chosen were Intesa SanPaolo, Banca Popolare, BNL, Banca Carige, Mediobanca, Unicredit and Banca Sella.
The variables used in the model were as follows: company size (referred to as total assets with the values being logarithms), ROA (considered as Net profit/Total assets × 100), general liquidity (considered as Current assets divided by Short-term debt) and of course, IGC.
Regarding these variables, we considered the specificity of each domain, for example, the banking system is also focused on the capital adequacy (equity divided by Total Assets). The choice of this variable was motivated by the fact that the credit institution’s governance needs to gauge the investments in line with the standards set by the Basel Agreement and the assumption of a risk profile correlated with organizational performance [35].
4. Model
In our case study we start from the Cobb-Douglas production function, modified by Januszewski, Koke and Winter [36], which considers production to be determined by input factors. The Cobb–Douglas function is one of the most versatile approaches when using VAR methodology, being optimal for impulse response functions, as seen in the study. The proportional relationship between input and production factors (taken as profit/profitability/total assets) is reflected in productivity. This factor shows how much input is turned into output. As such it is a corporate governance function, since it shows the efficiency with which the total assets and the company’s resources are turned into profit.
The model used in the research, for both Romania and Italy, was considered as an unrestricted VAR [37] because the variables used were integrated at different levels. This approach was recommended since 1991 by Harvey (since 1991) [38], (being) who was aware of the problems raised by the use of variables I(0) and I(1) in the same model.
where:
ROA = return on assets
IGC = index of corporate governance
LG = general liquidity
Ak = indebtedness level
TA = company size expressed as total assets
5. Results
5.1. Verification of VAR Stability
As we can see in Table A1, the number of lags chosen is 2. Thus, a change with a unit of the IGC will affect performance only after two periods, in the present case after two years. This is explained by the fact that corporate governance and the implications of the assumed decisions will only produce measurable effects in the next financial year, which will only be revealed in the subsequent financial year, hence n+2 compared to the momentum of corporate governance decisions.
The VAR satisfies the stability condition as shown in Table A2. In this way, the essential condition for VAR stability is ensured. If this test had not been passed, it would not have been possible to go any further with the VAR methodology.
As shown in Table A3, the VAR satisfies the autocorrelation condition, a condition that is essential for validating the VAR methodology. Following the Portmanteau autocorrelation test, there is a slight autocorrelation for the lower lags, presenting a decreasing trend as the number of lags increase(s). Therefore, autocorrelation in models that capture macroeconomic variables in panel type models is a common problem.
In addition, VAR satisfies the heteroscedasticity condition, as shown in Table A4. Similar to the above-mentioned autocorrelation test, this is an essential condition in validating the VAR methodology. Thus, following the heteroscedasticity test, it is clear that the hypothesis according to which the data are homoscedastic is null and therefore, invalidated, meaning that our data are heteroscedastic, which is often seen in panel type models.
Subsequent to the verification of the VAR stability conditions and the data accuracy tests, we performed the impulse functions to observe the impact of the IGC on profitability, total assets, general liquidity and capital adequacy.
5.1.1. Impact of IGC on Performance in the Romanian Banking Sector
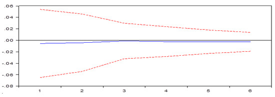
Figure 1 shows the accumulated impact of the IGC on capital adequacy in the banking system which, although initially a negative impact, follows an ascending trend starting from the third year of the observation period. Thus, we can see, at the end of the six-year period of analysis, that the shock reaps while the impact diminishes. The fact must not be overlooked that the top management of the bank sees capital adequacy as both a constraint imposed by the Basel Agreement and a limitation of credit expansion to avoid systemic risk.
Figure 1.
Accumulated impact of the IGC on capital adequacy. Source: own computation.
In our opinion, the advantage of this constraint is that banks can opt to increase the quality of their credit portfolio to the detriment of an increase in credit volume, limited by the level of their own funds. Being a compliance indicator, it is normal for the bank’s management to regard it as a maximum limit and not to pursue an increase in capital adequacy beyond the regulated level, a fact which is likely to reduce the volume of activity, market share and, implicitly, the bank’s profit. In this respect, we conclude that the impact is low, attenuating towards the end of the period under observation, ranging within the optimal level of capital adequacy.
Moreover, the individual impact of IGC on capital adequacy in the banking system is observed. This has a similar trend to the cumulative impact. Thus, a negative impact is seen at the beginning of the observation period, which is reabsorbed starting from the third year and follows a visible upward trend until the end of the period.
Figure 2 presents an accumulated impact of IGC, which is positive for total assets and follows an upward trend over the six-year period of analysis. Therefore, our analyses confirm what was found in literature, according to which good corporate governance positively influences a company’s size. Under caeteris paribus conditions, corporate governance, which has not undergone a process of surveying and continuous adaptation to the provisions of the new corporate governance code, will be an impediment to the healthy development of the company.
Figure 2.
Accumulated Impact of the IGC on Total Assets. Source: own computation.
Following an examination of the impact on capital adequacy, an analysis of the impact on total assets showed that a continuous increase in total assets was only possible with an increase in equity and that the governance of credit institutions was equally concerned about the growth of both their own sources and assimilated ones. We consider that the implementation of a new code of corporate governance contributes to the growth of equity, a better compliance with regulatory conditions and the controlled expansion of total assets.
The individual impact of the IGC on Total Assets in the banking system maintains the same trend as the cumulative impact. Thus, a negative impact is seen at the beginning of the period under surveillance, which is reabsorbed starting from the third year then the trend becomes noticeably ascending until the end of observation period.
Figure 3 shows a negative accumulated impact of the IGC over general liquidity within the Romanian banking sector, which can be seen over the entire observation period, as having a downward trend from the beginning of the analyzed period. until the end of the six-year analysis period when the situation is seen to worsen. In this respect, we can conclude that the banking system does not want to achieve a high level of liquidity, but rather profitability, the liquidity held by banking institutions being invested in order to obtain profit.
Figure 3.
Accumulated Impact of the IGC on General Liquidity. Source: own computation.
Additionally, we can observe the individual impact of the IGC over general liquidity in the banking system, which maintains the same trend as the accumulated impact mentioned above. Thus, there is a downward trend from the beginning of observation period, with a slight increase in the third year, which is then followed by a significant decrease until the last year of the analyzed period.
Figure 4, presents a positive accumulated impact of the IGC on profitability in the banking system in Romania, which has an upward trend over the six-year period of analysis. This confirms the assumption that effective corporate governance implementation within the banking system will have a positive long-term impact.
Figure 4.
Individual impact of the IGC on profitability. Source: own computation.
Figure 4, shows the individual impact of the IGC on profitability in the banking system. Here, an upward trend was seen from the beginning of the observation period, with a slight downward trend towards the end of the period.
As presented in Table A5, the impact of IGC explains 4.09% of the ROA variance, in the 6th year of the analyzed period. Therefore, the 2-lap lag explains the increase from 4% to 31%, as shown in lag 1 and lag 3. The impact of IGC on the profitability of the banking system strengthens our belief that arbitrage between risk and profit is achieved through a careful selection of the loan portfolio as well as by the controlled increase of risk-weighted bank assets.
Table A6, shows that in the first year of the observation, the IGC explains 0.56% of the total asset(’s) variation, with an upward trend over the entire analyzed period, reaching an explanation of 26.5% of total assets variation in the last year.
Thus, the two-period lag explains the increase from 0.5% to 3.5%, as presented in lag 1 and lag 3. As observed in Table A7, the model complies with a stationary condition as shown in the test for root-unit at panel level.
5.1.2. Impact of IGC on Performance in the Italian Banking Sector
The same approach was used for the Italian banking sector, but with some differences as seen below. The number of lags chosen is 1 (see Table A8). Therefore, the IGC has an effect on performance only after one year.
The VAR satisfies the stability condition as presented in Table A9. In this way, the essential condition for VAR stability is ensured.
The VAR satisfies the autocorrelation condition, as shown in Table A10. This condition is respected, since it is an essential condition in validating the VAR methodology. Following the Portmanteau autocorrelation test, there is a slight autocorrelation for the lower lags, as it presents a decreasing trend as the number of lags increase. Therefore, autocorrelation in models that identify macroeconomic variables in panel type models is a common problem.
In Table A11, VAR satisfies the condition of heteroscedasticity. Similar to the above-mentioned autocorrelation test, this condition is respected, since it is an essential condition in validating the VAR methodology. Therefore, following the heteroscedasticity test, it is clear that the hypothesis, according to which the data are homoscedastic, is null and, therefore, invalidated. Hence, it appears that our data is heteroscedastic, which is often seen in panel-type models.
Following the verification of the VAR stability conditions and the data accuracy tests, we performed the impulse functions to observe the impact of the IGC on profitability, total assets, general liquidity and capital adequacy.
In Figure 5 an accumulated positive impact of IGC on total assets can be observed, taken as company size in the Italian banking system, which follows a downward trend over the analyzed period. Moreover, a contradiction was observed with what is found in literature, namely that good corporate governance positively influences the solid growth of a company materializing in sound corporate governance. In analyzing the impact on total assets, it can be affirmed that the corporate governance principle applied in Italy does not encourage the growth of big banks. Taking into consideration that the Italian banking system is not homogenous, but rather characterized by a high number of banks (640 in 2016 from 760 in 2010), it can be said that corporate influence does not strongly affect the company size, one possible explanation for this could be the characteristics of the Italian banking system. Thus, we consider that although the adoption of the new corporate governance code in Italy does not contribute to the expansion of total assets, it is very important to the health of the Italian banking sector. Moreover, we analyzed the individual impact of the IGC on Total Assets in the Italian banking system, which maintains the same trend as the cumulative impact which is negative from the beginning of the period under observation. The same results were observed in other studies [39].
Figure 5.
Accumulated Impact of IGC on the size of the company. Source: own computation.
Figure 6 presents the impact of IGC on Return on Assets as being extremely small and constant and on a very reduced positive trend. However, in our opinion, the ROA ratio is depending on a larger number of variables, related more to operational processes and less to IGC.
Figure 6.
Individual impact of IGC on ROA. Source: own computation.
Figure 7 presents the accumulated impact of the IGC on capital adequacy in the Italian banking system, which has a positive ascending trend starting from the second year of the observation period. Thus, it can be seen that the shock is positive for the entire six-year period under observation. It must be taken into consideration that capital adequacy is imposed by the Basel Agreement as a limitation of credit expansion in order to avoid systemic risk. The shocks felt in the Italian banking sector, such as the bailout of Monte dei Paschi di Siena Bank, could explain why the impact of these principles had a positive influence on capital adequacy. Therefore, measures were necessary, consolidated in increasing the capital adequacy ratios.
Figure 7.
Accumulated Impact of IGC on Capital adequacy. Source: own computation.
In our opinion, a positive aspect of this constraint is that banks can choose to increase the quality of their credit portfolio to the detriment of their credit volume, limited by the level of their own funds. It is normal for the bank’s management to regard capital adequacy, which is a compliance indicator, as maximum limit and not to pursue an increase in capital adequacy beyond the regulated level, a fact that is likely to reduce the volume of credit activity, market share and, implicitly, the bank’s profit. In this respect, we conclude that the impact is positive, on an upward trend for the entire period under observation ranging within the optimal level of capital adequacy. However, factors could also be of interest here such as the socio-economic factors, the rule of law [40], board composition indicators such as gender related indicators [41] or the strategy implemented regarding risk management [42].
The individual impact of IGC on capital adequacy is also observed over the Italian banking system, which has a trend similar to that of the cumulative impact. Thus, we see a negative impact at the beginning of the observation period, which is reversed starting from the third year and follows a visible upward trend until the end of the period.
6. Discussion
Taking the research of the authors Da Silva and Leal [14], a starting point we have computed is an IGC applicable to banks in Romania and Italy. According to the initial hypothesis the identification of a composite index to measure the impact of corporate governance includes return on assets (ROA), general liquidity, capital adequacy and company size expressed as total assets in the banking sector in both a developing and a developed country. The impact of the IGC on capital adequacy in the Romanian banking system could not be highlighted since capital adequacy is an indicator of compliance with a prudential target set exogenously by international regulators (the Basel Committee). The negative impact of the IGC on bank liquidity Figure 8 does not come as a surprise at all in an environment characterized by over-liquidity and negative interest rates charged by the most important central banks (e.g., European Central Bank). In addition, credit institutions can receive either the deposit facility or the credit facility daily, depending on the current liquidity situation.
Figure 8.
Accumulated Impact of IGC on liquidity. Source: own processing.
The impact of the IGC on total assets and profitability, being both consistent and enduring, reinforces our belief that an improvement in corporate governance as well as an increase in decision-making transparency would result in an increase in Total Assets, growth in the bank’s capitalization, an increase in the quality of the loan portfolio and a higher profitability of the bank. In the second case study related to Italian banking system we observed a positive impact of the IGC on profitability, being consistent with other studies performed [43]. About the importance of transparency, Shin assert that “Issues of transparency and impartiality are hotly debated subjects in algorithm research, and many users are concerned with these issues” [44]. This confirms literature on the assumption that effective corporate governance implementation within the banking system will have a positive long-term impact on financial performance. Therefore, the hypothesis that corporate governance enhances profitability is confirmed for both the Italian banking sector and the Romanian one. A second observation is that the impact of IGC on capital adequacy over the Italian banking system is positive and on the increase. Considering the Basel Agreement and the limitations of (the) credit expansion, the shocks felt in the Italian banking sector could explain why the impact of these principles had a positive influence on capital adequacy, so measures were necessary. Therefore, the banking institutions are continually improving the credit portfolio qualitatively rather than quantitatively, with positive effects on the health of the banking sector. Finally, the impact of IGC on liquidity in the Italian banking sector is negative, though only in a small proportion, a sign that it is normal for bank management to be more concerned about investments and profit making rather than worrying about hypothetical liquidity problems, especially when the central bank is the last resort lender.
7. Conclusions
According to literature reviews, the developing countries’ financial markets are affected if there are national-level macro changes in corporate governance. In addition, the adoption of Corporate Governance Principals and Codes is important in order to obtain a comparative advantage as well as to attract capital, which leads to financial market growth. Our research computed an IGC based on the principles of corporate governance which were implemented and respected by the companies, to measure the impact of corporate governance on financial performance, focusing on the banking sector of Romania and Italy. The novelty of the study is a first trial to assess the impact of corporate governance considering two distinct types of banking systems: a homogenous banking system; the Romanian one, and a heterogeneous banking system; the Italian one. Regarding the banking system, it can be stated that the impact of IGC on company size, capital adequacy and profitability differs in some ways in Romania and Italy although they also share a lot of similarities. Even so, the IGC has a positive influence on the banking sector in Italy and Romania as regards organizational variables, such as shareholders, state and legislative framework (ROA and capital adequacy), board of directors (ROA and company size) and, not least, the general public, could not be highlighted when we consider an indicator of compliance with a prudential target, set exogenously by international regulators (the Basel Committee).
We identified a contradiction with the conclusions found in literature, according to which good corporate governance positively influences the size of the company, which has solid foundations. In addition, recent and important studies highlight that “comparative observations are useful to juxtapose how value is constructed in the countries and recognize which factors influence user confirmation and satisfaction” [20,45,46]. Analyzing the impact of good corporate governance on total assets, one can state that the corporate governance principle applied in Italy does not encourage the build-up of big banks. Taking into consideration that the Italian banking system is not homogenous, but rather characterized by a high number of banks (640 in 2016 from 760 in 2010) we can say that the influence of corporate governance does not have a strong influence on the company size, with one possible explanation being the characteristics of the Italian banking system. Thus, we consider that although the adoption of the new corporate governance code in Italy does not contribute to the expansion of total assets, it is very important to the health of the Italian banking sector. The individual impact of the IGC on Total Assets in the banking system is seen to maintain the same trend as the cumulative impact; it is negative from the beginning of the survey period. In conclusion, the present study helps us to understand how two different countries (such as Italy and Romania) with substantial differences in the banking sector can be observed, using IGC, to harmonize corporate governance performances. Deciphering corporate governance phenomena with these assessment tools is coherent with a sustainable development that may help shareholders to take financial and non-financial decisions with more clarity. Furthermore, corporate governance in the banking system studies demonstrate limits that rely on indices, which are assumed to capture an underlying corporate governance aspects. The construct validity of these indices is rarely addressed. This paper is a first attempt to investigate how the construct validity of these indices can be assessed, and what can be learned about index construction in the two heterogeneous economies could change their financial performance under the impact of the corporate governance index.
Author Contributions
Conceptualization, M.B. and C.V.; data processing (curation), A.A. and R.L.A.; formal analysis, A.A.; funding acquisition, R.L.A.; investigation, A.A. and R.L.A.; methodology, M.B. and C.V.; supervision, M.B. and C.V.; writing—original draft, M.B. All authors have read and agreed to the published version of the manuscript.
Funding
This work was supported from the European Social Fund through Operational Programme Human Capital 2014–2020, project number POCU/380/6/13/125015 “Development of entrepreneurial skills for doctoral students and postdoctoral researchers in the field of economic sciences”.
Institutional Review Board Statement
Not Applicable.
Informed Consent Statement
Not Applicable.
Data Availability Statement
Not Applicable.
Conflicts of Interest
The authors declare no conflict of interest.
Appendix A
Table A1.
Selection of the optimal number of lags.
Table A1.
Selection of the optimal number of lags.
| Lag | LogL | LR | FPE | AIC | SC | HQ |
|---|---|---|---|---|---|---|
| 0 | (27.68) | NA | 0.00 | 1.56 | 1.76 | 1.63 |
| 1 | 154.23 | 311.84 | 0.00 | (5.92) | −4.67 * | (5.46) |
| 2 | 189.68 | 52.32 * | 1.209 * | (6.41) | (4.14) | −5.57 * |
| 3 | 217.53 | 34.48 | 0.00 | −6.54 * | (3.24) | (5.34) |
* Lag order selected by the criterion. LR, sequential modified LR test statistic (each test at 5% level); FPE, final prediction error; AIC, Akaike information criterion; SC, Schwarz information criterion; HQ, Hannan–Quinn information criterion.
Table A2.
Ensuring VAR stability. No root lies outside the unit circle. VAR satisfies the stability condition.
Table A2.
Ensuring VAR stability. No root lies outside the unit circle. VAR satisfies the stability condition.
| Root | Modulus |
|---|---|
| 0.99 | 1.00 |
| 0.81 | 0.84 |
| 0.81 | 0.84 |
| 0.70 | 0.83 |
| 0.70 | 0.83 |
| (0.02) | 0.50 |
| (0.02) | 0.50 |
| (0.41) | 0.45 |
| (0.41) | 0.45 |
| 0.01 | 0.01 |
Table A3.
Compliance with the autocorrelation conditions of Portmanteau test.
Table A3.
Compliance with the autocorrelation conditions of Portmanteau test.
| Lags | Q-Stat | Prob. | Adj Q-Stat | Prob. | df |
|---|---|---|---|---|---|
| 1 | 15.49 | NA * | 15.81 | NA * | NA * |
| 2 | 35.00 | NA * | 36.18 | NA * | NA * |
| 3 | 59.80 | 0.0001 | 62.63 | - | 25 |
| 4 | 76.82 | 0.0087 | 81.20 | 0.004 | 50 |
| 5 | 90.30 | 0.11 | 96.24 | 0.050 | 75 |
* The test is valid only for lags larger than the VAR lag order. Df, degrees of freedom.
Table A4.
Heteroscedasticity test.
Table A4.
Heteroscedasticity test.
| Chi-sq | df | Prob. |
|---|---|---|
| 323.79 | 300 | 0.17 |
Df, degrees of freedom.
Table A5.
Decomposition of ROA variance.
Table A5.
Decomposition of ROA variance.
| Period | S.E. | AK | IGC | L_TA | LG | ROA |
|---|---|---|---|---|---|---|
| 1 | 0.014 | 27.22 | 4.09 | 6.79 | 10.12 | 51.78 |
| 2 | 0.016 | 27.02 | 6.03 | 8.71 | 10.11 | 48.12 |
| 3 | 0.017 | 18.99 | 31.75 | 6.45 | 6.70 | 36.11 |
| 4 | 0.018 | 18.81 | 37.79 | 5.69 | 5.84 | 31.87 |
| 5 | 0.019 | 16.68 | 43.44 | 4.96 | 7.02 | 27.90 |
| 6 | 0.019 | 15.11 | 43.49 | 4.76 | 11.34 | 25.29 |
Table A6.
Decomposition of Total Assets variance.
Table A6.
Decomposition of Total Assets variance.
| Period | S.E. | AK | IGC | L_TA | LG | ROA |
|---|---|---|---|---|---|---|
| 1 | 0.014 | 27.22 | 4.09 | 6.79 | 10.12 | 51.78 |
| 2 | 0.016 | 27.02 | 6.03 | 8.71 | 10.11 | 48.12 |
| 3 | 0.017 | 18.99 | 31.75 | 6.45 | 6.70 | 36.11 |
| 4 | 0.018 | 18.81 | 37.79 | 5.69 | 5.84 | 31.87 |
| 5 | 0.019 | 16.68 | 43.44 | 4.96 | 7.02 | 27.90 |
| 6 | 0.019 | 15.11 | 43.49 | 4.76 | 11.34 | 25.29 |
Table A7.
Test for root-unit at panel level.
Table A7.
Test for root-unit at panel level.
| Method | Statistic | Prob. | Section | Obs. |
|---|---|---|---|---|
| Null: Unit root (assumes common unit root process) | ||||
| Levin, Lin and Chu t | (2.23) | 0.01 | 6 | 42 |
| Null: Unit root | ||||
| Im, Pesaran și Shin W-stat | (1.36) | 0.09 | 6 | 42 |
| ADF—Fisher Chi-square | 21.71 | 0.04 | 6 | 42 |
| PP—Fisher Chi-square | 68.89 | - | 6 | 48 |
Probabilities for Fisher tests are computed using an asymptotic Chi.
Table A8.
The selection of number of lags.
Table A8.
The selection of number of lags.
| Lag | LogL | LR | FPE | AIC | SC | HQ |
|---|---|---|---|---|---|---|
| 0 | −92.91604 | NA | 2.27 × 10−5 | 3.497001 | 3.677836 | 3.567111 |
| 1 | 163.1990 | 457.3482 * | 5.9409 * | −4.757106 * | −3.672096 * | −4.336450 * |
| 2 | 181.8575 | 29.98696 | 7.61 × 10−9 | −4.530626 | −2.541441 | −3.759423 |
* number of lags selected
Table A9.
VAR satisfies the stability condition. No root lies outside the unit circle. VAR satisfies the stability condition.
Table A9.
VAR satisfies the stability condition. No root lies outside the unit circle. VAR satisfies the stability condition.
| Root | Modulus |
|---|---|
| 0.980413 | 0.980413 |
| 0.820127 − 0.091603i | 0.825227 |
| 0.820127 + 0.091603i | 0.825227 |
| −0.231728 | 0.231728 |
| 0.155582 | 0.155582 |
Table A10.
Autocorrelation Portmanteau test.
Table A10.
Autocorrelation Portmanteau test.
| Lags | Q-Stat | Prob. | Adj Q-Stat | Prob. | Df |
|---|---|---|---|---|---|
| 1 | 13.66761 | NA * | 13.88456 | NA * | NA * |
| 2 | 51.32445 | 0.0015 | 52.75614 | 0.0010 | 25 |
| 3 | 81.14951 | 0.0035 | 84.04800 | 0.0018 | 50 |
| 4 | 105.4350 | 0.0118 | 109.9525 | 0.0053 | 75 |
* Test is valid only for lags larger than the VAR lag order. Df, degrees of freedom.
Table A11.
Heteroscedasticity test.
Table A11.
Heteroscedasticity test.
| Joint Test: | ||
|---|---|---|
| Chi-sq | df | Prob. |
| 352.1321 | 300 | 0.0205 |
References
- Mason, E.S. Richard Eells. In The Meaning of Modern Business: An Introduction to the Philosophy of Large Corporate Enterprise; Columbia University Press: New York, NY, USA, 1960; Volume 332, pp. 167–168. [Google Scholar] [CrossRef]
- Armitage, S.; Hou, W.; Sarkar, S.; Talaulicar, T. Corporate Governance Challenges in Emerging Economies. Corp. Gov. An Int. Rev. 2017, 25, 148–154. [Google Scholar] [CrossRef]
- Mallin, C.; Mullineux, A.; Wihlborg, C. The Financial Sector and Corporate Governance: The UK Case. Corp. Gov. An Int. Rev. 2005, 13, 532–541. [Google Scholar] [CrossRef]
- Carney, M. Corporate Governance and Competitive Advantage in Family-Controlled Firms. Entrep. Theory Pract. 2005, 29, 249–265. [Google Scholar] [CrossRef]
- Kirkpatrick, G. The Corporate Governance Lessons from the Financial Crisis Main Conclusions. OECD J. Financ. Mark. Trends 2009, 1, 61–87. [Google Scholar] [CrossRef]
- Aguilera, R.V.; Cuervo-Cazurra, A. Codes of Good Governance Worldwide: What Is the Trigger? Organ. Stud. 2004, 25, 415–443. [Google Scholar] [CrossRef]
- Klapper, L.F.; Love, I. Corporate Governance, Investor Protection, and Performance in Emerging Markets. J. Corp. Financ. 2004, 10, 703–728. [Google Scholar] [CrossRef]
- Arestis, P.; Demetriades, P. Financial development and economic growth: Assessing the evidence *. Econ. J. 1997, 107, 783–799. [Google Scholar] [CrossRef]
- John, K.; De Masi, S.; Paci, A. Corporate Governance in Banks. Corp. Gov. Int. Rev. 2016, 24, 303–321. [Google Scholar] [CrossRef]
- Cosma, S.; Venturelli, A.; Schwizer, P.; Boscia, V. Sustainable Development and European Banks: A Non-Financial Disclosure Analysis. Sustainability 2020, 12, 6146. [Google Scholar] [CrossRef]
- Nájera-Sánchez, J.J. A Systematic Review of Sustainable Banking through a Co-Word Analysis. Sustainability 2019, 12, 278. [Google Scholar] [CrossRef]
- Ginevra, G.; Marco, B.; Alexandru, A.; Carmine, V. The Influence of the Digital Divide on Big Data Generation within Supply Chain Management. Int. J. Logist. Manag. 2018, 29, 592–628. [Google Scholar] [CrossRef]
- Grove, H.; Patelli, L.; Victoravich, L.M.; Xu, P.T. Corporate Governance and Performance in the Wake of the Financial Crisis: Evidence from US Commercial Banks. Corp. Gov. Int. Rev. 2011, 19, 418–436. [Google Scholar] [CrossRef]
- Alley, I.S.; Adebayo, A.L.; Oligbi, B.O. Corporate Governance and Financial Performance Nexus: Any Bidirectional Causality? Int. J. Manag. Econ. 2016, 50, 82–99. [Google Scholar] [CrossRef]
- Doige, C.; Andrewkarolyi, G.; Stulz, R. Why Do Countries Matter so Much for Corporate Governance? J. Financ. Econ. 2007, 86, 1–39. [Google Scholar] [CrossRef]
- Ionascu, M.; Olimid, L. Corporate Governance Practices and Analysts Forecast Accuracy Evidence for Romania. World Acad. Sci. Eng. Technol. 2011, 77, 947–951. [Google Scholar] [CrossRef]
- Gillan, S.L.; Hartzell, J.C.; Starks, L.T. Explaining Corporate Governance: Boards, Bylaws, and Charter Provisions. SSRN Electron. J. 2005. [Google Scholar] [CrossRef]
- Drobetz, W.; Schillhofer, A.; Zimmermann, H. Corporate Governance and Expected Stock Returns: Evidence from Germany. Eur. Financ. Manag. 2004, 10, 267–293. [Google Scholar] [CrossRef]
- Durnev, A.; Kim, E.H. To Steal or Not to Steal: Firm Attributes, Legal Environment, and Valuation. J. Financ. 2005, 60, 1461–1493. [Google Scholar] [CrossRef]
- Shin, D. The Effects of Explainability and Causability on Perception, Trust, and Acceptance: Implications for Explainable AI. Int. J. Hum. Comput. Stud. 2021, 146, 102551. [Google Scholar] [CrossRef]
- Black, B.S.; Love, I.; Rachinsky, A. Corporate Governance Indices and Firms’ Market Values: Time Series Evidence from Russia. Emerg. Mark. Rev. 2006, 7, 361–379. [Google Scholar] [CrossRef]
- Kim, W.; Black, B.S.; Jang, H. Stable Does Corporate Governance Predict Firms’ Market Values ? Evidence from Korea. J. Law Econ. Organ. 2016, 22, 366–413. Available online: http://www.Jstor.Org/Stable/4152840 (accessed on 20 April 2016).
- Gompers, P.; Ishii, J.; Metrick, A. Corporate Governance and Equity Prices. Natl. Bur. Econ. Res. 2001. [Google Scholar] [CrossRef]
- Bauer, R.; Guenster, N.; Otten, R. Empirical Evidence on Corporate Governance in Europe: The Effect on Stock Returns, Firm Value and Performance. J. Asset Manag. 2004, 5, 91–104. [Google Scholar] [CrossRef]
- Kouwenberg, R.R.P. Does Voluntary Corporate Governance Code Adoption Increase Firm Value in Emerging Markets? Evidence from Thailand. SSRN Electron. J. 2011. [Google Scholar] [CrossRef]
- Kang, C.; Germann, F.; Grewal, R. Washing Away Your Sins? Corporate Social Responsibility, Corporate Social Irresponsibility, and Firm Performance. J. Mark. 2016, 80, 59–79. [Google Scholar] [CrossRef]
- Anand, A.; Wamba, S.F. Business Value of RFID-Enabled Healthcare Transformation Projects. Bus. Process Manag. J. 2013, 19, 111–145. [Google Scholar] [CrossRef]
- La Porta, R.; Lopez-De-Silanes, F.; Shleifer, A.; Vishny, R.W. Legal Determinants of External Finance. J. Financ. 1997, 52, 1131–1150. [Google Scholar] [CrossRef]
- Mueller, D.C. The Anglo-Saxon Approach to Corporate Governance and Its Applicability to Emerging Markets. Corp. Gov. Int. Rev. 2006, 14, 207–219. [Google Scholar] [CrossRef]
- Avram, M.; Avram, V. Considerations Regarding the Regulation, Accounting and Audit of Bank Deposits. Audit Financ. 2016, 14, 781. [Google Scholar] [CrossRef]
- da Silva, A.L.C.; Leal, R.P.C. Governança Corporativa—Fundamentos, Desenvolvimento. Rev. Bras. Financ. 2005, 3, 1–18. [Google Scholar]
- Méndez-Suárez, M.; Monfort, A.; Gallardo, F. Sustainable Banking: New Forms of Investing under the Umbrella of the 2030 Agenda. Sustainability 2020, 12, 2096. [Google Scholar] [CrossRef]
- Reddy, K.; Locke, S.; Scrimgeour, F. The Efficacy of Principle-based Corporate Governance Practices and Firm Financial Performance. Int. J. Manag. Financ. 2010, 6, 190–219. [Google Scholar] [CrossRef]
- Black, B.; de Carvalho, A.G.; Khanna, V.; Kim, W.; Yurtoglu, B. Corporate Governance Indices and Construct Validity. Corp. Gov. Int. Rev. 2017, 25, 397–410. [Google Scholar] [CrossRef]
- Heracleous, L. What Is the Impact of Corporate Governance on Organisational Performance? Corp. Gov. 2001, 9, 165–173. [Google Scholar] [CrossRef]
- Januszewski, S.I.; Köke, J.; Winter, J.K. Product Market Competition, Corporate Governance and Firm Performance: An Empirical Analysis for Germany. Res. Econ. 2002, 56, 299–332. [Google Scholar] [CrossRef][Green Version]
- Wang, X.; Xiao, X.; Xiao, Z. S-Reits’ Performance Forecast Using a Small Sample Model Associating Support Vector Machine with Vector Auto-Regression Model. Int. J. Innov. Comput. Inf. Control 2016, 12, 15–40. [Google Scholar]
- Osborn, D.R.; Harvey, A.C. Forecasting, Structural Time Series Models and the Kalman Filter. Economica 1991, 58, 537. [Google Scholar] [CrossRef]
- Daniel, A.C.; Marioara, A.; Veronel, A. Accounting Harmonization Between Uniformity and Diversity. Int. J. Manag. Appl. Sci. 2018, 58–62. [Google Scholar]
- Dima, B.; Barna, F.; Nachescu, M.-L. Does Rule of Law Support the Capital Market? Econ. Res. Istraživanja 2018, 31, 461–479. [Google Scholar] [CrossRef]
- Pirtea, M.G.; Nicolescu, A.C.; Botoc, C.; Lobont, O.R. Board Gender and Firm Value: An Empirical Analysis. Econ. Comput. Econ. Cybern. Stud. Res. 2015, 49, 21–32. [Google Scholar]
- Brandas, C.; Stirbu, D.; Didraga, O. Integrated Approach Model of Risk, Control and Auditing of Accounting Information Systems. Inform. Econ. 2013, 17, 87–95. [Google Scholar] [CrossRef]
- Dan, L.R.; Buglea, A.; Hetes, R. Comparative Analysis Between the Traditional Model of Corporate Governance and Islamic Model. Econ. Ser. 2016, 4, 165–176. [Google Scholar]
- Shin, D. A Cross-National Study on the Perception of Algorithm News in the East and the West. J. Glob. Inf. Manag. 2021, 29, 77–101. [Google Scholar] [CrossRef]
- Shin, D. How Do People Judge the Credibility of Algorithmic Sources? AI Soc. 2021, 1–16. [Google Scholar] [CrossRef]
- Shin, D. Embodying Algorithms, Enactive Artificial Intelligence and the Extended Cognition: You Can See as Much as You Know about Algorithm. J. Inf. Sci. 2021. [Google Scholar] [CrossRef]
Publisher’s Note: MDPI stays neutral with regard to jurisdictional claims in published maps and institutional affiliations. |
© 2021 by the authors. Licensee MDPI, Basel, Switzerland. This article is an open access article distributed under the terms and conditions of the Creative Commons Attribution (CC BY) license (https://creativecommons.org/licenses/by/4.0/).







