Evaluation of Agricultural Extension Service for Sustainable Agricultural Development Using a Hybrid Entropy and TOPSIS Method
Abstract
1. Introduction
2. Materials
2.1. Initial Index System
2.2. Environmental Criteria
2.3. Social Criteria
2.4. Economic Criteria
2.5. Agricultural Extension Service Criteria
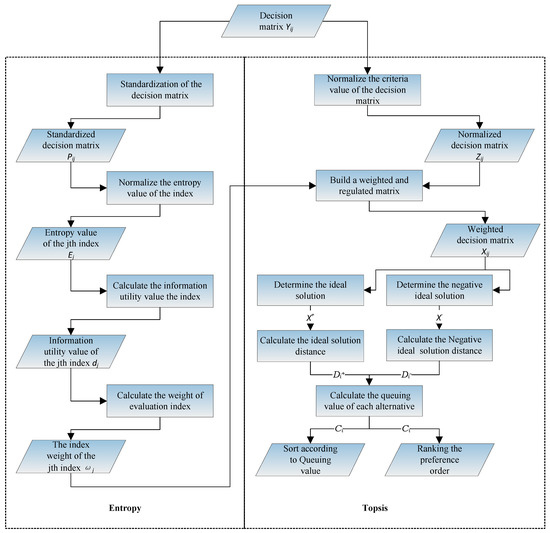
3. Methods
3.1. Entropy Method
3.2. TOPSIS
4. Results
4.1. Construction of a Sub-Criteria Decision Matrix
4.2. Construction of a Criteria Decision Matrix
4.3. Evaluation Results
5. Discussion
5.1. Criteria Evaluation
5.2. Synthesized Evaluation
6. Conclusions
Author Contributions
Funding
Institutional Review Board Statement
Informed Consent Statement
Data Availability Statement
Conflicts of Interest
References
- Zheng, X.; Streimikiene, D.; Balezentis, T.; Mardani, A.; Cavallaro, F.; Liao, H. A review of greenhouse gas emission profiles, dynamics, and climate change mitigation efforts across the key climate change players. J. Clean. Prod. 2019, 234, 1113–1133. [Google Scholar] [CrossRef]
- Vasylieva, N. Ukrainian Agricultural Contribution to the World Food Security: Economic Problems and Prospects. Montenegrin J. Econ. 2018, 14, 215–224. [Google Scholar] [CrossRef]
- Pretty, J. Agricultural sustainability: Concepts, principles and evidence. Philos. Trans. R. Soc. B Biol. Sci. 2007, 363, 447–465. [Google Scholar] [CrossRef] [PubMed]
- Mollavelioglu, S.; Mihci, H.; Cagatay, S.; Ulucan, A. Assessment of sustainability of the European Union and Turkish Agricultural sectors. New Medit 2010, 15, 13–21. [Google Scholar]
- Pretty, J.N. Sustainable Agriculture, People and the Resource Base: Impacts on Food Production. Forum Dev. Stud. 1997, 24, 7–32. [Google Scholar] [CrossRef]
- FAO. Agriculture and Climate Change; Food and Agriculture Organization of the United Nations: Rome, Italy, 2019. [Google Scholar]
- Hansen, J. Is agricultural sustainability a useful concept? Agric. Syst. 1996, 50, 117–143. [Google Scholar] [CrossRef]
- Swanson, B.E. Extension Strategies for Poverty Alleviation: Lessons from China and India. J. Agric. Educ. Ext. 2007, 12, 285–299. [Google Scholar] [CrossRef]
- Huang, J.; Rozelle, S. Agricultural development, nutrition, and the policies behind China’s success. Asian J. Agric. Dev. 2010, 7, 93–126. [Google Scholar]
- Mustapit, S.; Subekti, S.; Sunartomo, A.F. Rokhani Achieving sustainable agriculture through enhancing agricultural extension institution. In Proceedings of the IOP Conference Series: Earth and Environmental Science; IOP Publishing: Bristol, UK, 2019; Volume 250, p. 012011. [Google Scholar]
- Babu, S.C.; Huang, J.; Venkatesh, P.; Zhang, Y. A comparative analysis of agricultural research and extension reforms in China and India. China Agric. Econ. Rev. 2015, 7, 541–572. [Google Scholar] [CrossRef]
- Hu, R.; Yang, Z.; Kelly, P.; Huang, J. Agricultural extension system reform and agent time allocation in China. China Econ. Rev. 2009, 20, 303–315. [Google Scholar] [CrossRef]
- Al-Zahrani, K.H.; Aldosari, F.O.; Baig, M.B.; Shalaby, M.Y.; Straquadine, G.S. Role of agricultural extension service in creating decision-making environment for the farmers to realize sustainable agriculture in al-qassim and al-kharj regions-saudi arabia. J. Anim. Plant Sci. 2016, 26, 1063–1071. [Google Scholar]
- FAO. A Practical Guide for Policy Makers of Developing Countries. Research, Extension and Training Division, Sustainable Development Department; Food and Agriculture Organization of the United Nations: Rome, Italy, 2005. [Google Scholar]
- Levitan, L.; Merwin, I.; Kovach, J. Assessing the relative environmental impacts of agricultural pesticides: The quest for a holistic method. Agric. Ecosyst. Environ. 1995, 55, 153–168. [Google Scholar] [CrossRef]
- Nicholls, C.I.; Parrella, M.; Altieri, M.A. The effects of a vegetational corridor on the abundance and dispersal of insect biodiversity within a northern California organic vineyard. Landsc. Ecol. 2001, 16, 133–146. [Google Scholar] [CrossRef]
- Chen, H. Animal Disease Control: Challenges and Perspectives. Engineering 2020, 6, 1. [Google Scholar] [CrossRef]
- Jiao, M. Improve agricultural meteorological services and the rural meteorological disaster prevention system. Truth Seek. 2010, 6, 56–57. [Google Scholar]
- Zhang, T. Strengthen the construction of agricultural ecological civilization, promote the agricultural product quality security and agricultural sustainable development. Soils 2015, 47, 193–196. [Google Scholar]
- Lubell, M.; McRoberts, N. Closing the extension gap: Information and communication technology in sustainable agriculture. Calif. Agric. 2018, 72, 236–242. [Google Scholar] [CrossRef]
- Afzal, A.; Al-Subaiee, F.S.; Mirza, A.A. The Attitudes of Agricultural Extension Workers towards the Use of E-Extension for Ensuring Sustainability in the Kingdom of Saudi Arabia. Sustainability 2016, 8, 980. [Google Scholar] [CrossRef]
- Veisi, H.; Liaghati, H.; Vaninee, H.S. Participatory assessment of the sustainability of livelihoods in the agroecosystem of Abesard, Iran. Sustain. Sci. 2014, 9, 347–359. [Google Scholar] [CrossRef]
- Kassem, H.; Aldosari, F.; Baig, M.; Muneer, S.; Elmajem, A. Researchers’and extension workers’perspectives on agricultural research-extension linkages in the kingdom of saudi Arabia. J. Animal Plant Sci. 2018, 28, 1516–1522. [Google Scholar]
- Yang, L.; Huang, B.; Mao, M.; Yao, L.; Niedermann, S.; Hu, W.; Chen, Y. Sustainability assessment of greenhouse vegetable farming practices from environmental, economic, and socio-institutional perspectives in China. Environ. Sci. Pollut. Res. 2016, 23, 17287–17297. [Google Scholar] [CrossRef] [PubMed]
- Mili, S.; Martínez-Vega, J. Accounting for Regional Heterogeneity of Agricultural Sustainability in Spain. Sustainability 2019, 11, 299. [Google Scholar] [CrossRef]
- Singletary, L.; Emm, S.; Brummer, F.A.; Hill, G.C.; Lewis, S.; Hebb, V. Results of an assessment to identify potential barriers to sustainable agriculture on American Indian reservations in the Western United States. J. Agric. Educ. Ext. 2015, 22, 375–387. [Google Scholar] [CrossRef]
- Zossou, E.; Van Mele, P.; Wanvoeke, J.; LeBailly, P. Participatory Impact Assessment of Rice Parboiling Videos with Women in Benin. Exp. Agric. 2012, 48, 438–447. [Google Scholar] [CrossRef]
- Latruffe, L.; Diazabakana, A.; Bockstaller, C.; Desjeux, Y.; Finn, J.A.; Kelly, E.; Ryan, M.; Uthes, S. Measurement of sustainability in agriculture: A review of indicators. Stud. Agric. Econ. 2016, 118, 123–130. [Google Scholar] [CrossRef]
- Quintero-Angel, M.; González-Acevedo, A. Tendencies and challenges for the assessment of agricultural sustainability. Agric. Ecosyst. Environ. 2018, 254, 273–281. [Google Scholar] [CrossRef]
- Romano, G.; Sasso, P.D.; Liuzzi, G.T.; Gentile, F. Multi-criteria decision analysis for land suitability mapping in a rural area of Southern Italy. Land Use Policy 2015, 48, 131–143. [Google Scholar] [CrossRef]
- Ministry of Agriculture and Rural Affairs of China, National Agricultural Sustainable Development Experimental Demonstration Zone Evaluation Index System, Ministry of Agriculture of PRC. 2018. Available online: http://www.moa.gov.cn/nybgb/2018/201812/201901/t20190106_6166194.htm (accessed on 20 December 2018).
- Imperatives, S. Report of the World Commission on Environment and Development: Our Common Future; United Nations General Assembly: New York, NY, USA, 1987. [Google Scholar]
- Gennari, P.; Navarro, D.K. The Challenge of Measuring Agricultural Sustainability in All Its Dimensions. J. Sustain. Res. 2019, 1. [Google Scholar] [CrossRef]
- Huang, L.; Zhen, L.; Yin, L. Waste material recycling and exchanging decisions for industrial symbiosis network optimization. J. Clean. Prod. 2020, 276, 124073. [Google Scholar] [CrossRef]
- Radulescu, C.V.; Ioan, I. Sustainable development of Romanian agriculture within the context of European Union’s requirements. USV Ann. Econ. Public Adm. 2015, 15, 57–62. [Google Scholar]
- Tomich, T.P.; Chomitz, K.; Francisco, H.; Izac, A.-M.N.; Murdiyarso, D.; Ratner, B.D.; Thomas, D.E.; Van Noordwijk, M. Policy analysis and environmental problems at different scales: Asking the right questions. Agric. Ecosyst. Environ. 2004, 104, 5–18. [Google Scholar] [CrossRef]
- Qin, Y.; Yan, H.; Liu, J.; Dong, J.; Chen, J.; Xiao, X. Impacts of ecological restoration projects on agricultural productivity in China. J. Geogr. Sci. 2013, 23, 404–416. [Google Scholar] [CrossRef]
- Choi, S.-K.; Jeong, J.; Kim, M.-K. Simulating the Effects of Agricultural Management on Water Quality Dynamics in Rice Paddies for Sustainable Rice Production—Model Development and Validation. Water 2017, 9, 869. [Google Scholar] [CrossRef]
- Wang, D.; Li, Z.; Niu, C.-G.; Nie, X.; Liu, C. Evaluation of Regionalization of Soil and Water Conservation in China. Sustainability 2018, 10, 3320. [Google Scholar] [CrossRef]
- Thierfelder, C.; Wall, P.C. Effects of conservation agriculture techniques on infiltration and soil water content in Zambia and Zimbabwe. Soil Tillage Res. 2009, 105, 217–227. [Google Scholar] [CrossRef]
- Scialabba, N.E.-H.; Müller-Lindenlauf, M. Organic agriculture and climate change. Renew. Agric. Food Syst. 2010, 25, 158–169. [Google Scholar] [CrossRef]
- Liu, H.; Meng, J.; Bo, W.; Cheng, D.; Li, Y.; Guo, L.; Li, C.; Zheng, Y.; Liu, M.; Ning, T.; et al. Biodiversity management of organic farming enhances agricultural sustainability. Sci. Rep. 2016, 6, 23816. [Google Scholar] [CrossRef]
- Azadi, H.; Schoonbeek, S.; Mahmoudi, H.; Derudder, B.; De Maeyer, P.; Witlox, F. Organic agriculture and sustainable food production system: Main potentials. Agric. Ecosyst. Environ. 2011, 144, 92–94. [Google Scholar] [CrossRef]
- Jat, H.S.; Jat, R.; Nanwal, R.; Lohan, S.K.; Yadav, A.; Poonia, T.; Sharma, P.C.; Jat, M.L. Energy use efficiency of crop residue management for sustainable energy and agriculture conservation in NW India. Renew. Energy 2020, 155, 1372–1382. [Google Scholar] [CrossRef]
- Lohan, S.K.; Sharma, S. Present status of renewable energy resources in Jammu and Kashmir State of India. Renew. Sustain. Energy Rev. 2012, 16, 3251–3258. [Google Scholar] [CrossRef]
- Jat, H.S.; Datta, A.; Sharma, P.C.; Kumar, V.; Yadav, A.K.; Choudhary, M.; Choudhary, V.; Gathala, M.K.; Sharma, D.K.; Jat, M.L.; et al. Assessing soil properties and nutrient availability under conservation agriculture practices in a reclaimed sodic soil in cereal-based systems of North-West India. Arch. Agron. Soil Sci. 2018, 64, 531–545. [Google Scholar] [CrossRef] [PubMed]
- Zhang, T. Strengthening soil and environment management of agricultural producing area, promoting sustainable development of agriculture in china. Bull. Chin. Acad. Sci. 2015, 30, 435–444. [Google Scholar]
- Prapaspongsa, T.; Christensen, P.; Schmidt, J.H.; Thrane, M. LCA of comprehensive pig manure management incorporating integrated technology systems. J. Clean. Prod. 2010, 18, 1413–1422. [Google Scholar] [CrossRef]
- Luo, Y.; Stichnothe, H.; Schuchardt, F.; Li, G.; Huaitalla, R.M.; Xu, W. Life cycle assessment of manure management and nutrient recycling from a Chinese pig farm. Waste Manag. Res. 2014, 32, 4–12. [Google Scholar] [CrossRef]
- Janker, J.; Mann, S. Understanding the social dimension of sustainability in agriculture: A critical review of sustainability assessment tools. Environ. Dev. Sustain. 2020, 22, 1671–1691. [Google Scholar] [CrossRef]
- De Olde, E.M. When experts disagree: The need to rethink indicator selection for assessing sustainability of agriculture. Environ. Dev. Sustain. 2017, 19, 1327–1342. [Google Scholar] [CrossRef]
- Binder, C.R.; Feola, G.; Steinberger, J.K. Considering the normative, systemic and procedural dimensions in indicator-based sustainability assessments in agriculture. Environ. Impact Assess. Rev. 2010, 30, 71–81. [Google Scholar] [CrossRef]
- Zhao, H.; Zhao, H.; Guo, S. Evaluating the comprehensive benefit of eco-industrial parks by employing multi-criteria decision making approach for circular economy. J. Clean. Prod. 2017, 142, 2262–2276. [Google Scholar] [CrossRef]
- Pang, J.; Liu, X.; Huang, Q. A new quality evaluation system of soil and water conservation for sustainable agricultural development. Agric. Water Manag. 2020, 240, 106235. [Google Scholar] [CrossRef]
- N.B.O.S.O. China, “Agricultural Statistics”. 2020. Available online: http://www.stats.gov.cn/tjzs/cjwtjd/201308/t20130829_74323.html (accessed on 19 June 2020).
- Bai, W.; Zhang, R.M.; Shi, W.; Wang, W.; Wang, Y. Design and application of emergency command platform for animal epidemic disease in Beijing based on GIS. Trans. Chin. Soc. Agric. Eng. 2011, 27, 195–201. [Google Scholar]
- Frame, B.; Brown, J. Developing post-normal technologies for sustainability. Ecol. Econ. 2008, 65, 225–241. [Google Scholar] [CrossRef]
- Zecca, F.; Rastorgueva, N. Knowledge management and sustainable agriculture: The Italian case. Qual. Access Success 2017, 18, 97–104. [Google Scholar]
- Singh, A.; Dhiman, N.; Kar, A.K.; Singh, D.; Purohit, M.P.; Ghosh, D.; Patnaik, S. Advances in controlled release pesticide formulations: Prospects to safer integrated pest management and sustainable agriculture. J. Hazard. Mater. 2020, 385, 121525. [Google Scholar] [CrossRef] [PubMed]
- Blackshaw, R.E.; Moyer, J.R.; Doram, R.C.; Boswell, A.L. Yellow sweetclover, green manure, and its residues effectively suppress weeds during fallow. Weed Sci. 2001, 49, 406–413. [Google Scholar] [CrossRef]
- Pretty, J. Intensification for redesigned and sustainable agricultural systems. Science 2018, 362, eaav0294. [Google Scholar] [CrossRef]
- NATE. Center, Description of Institutional Function. 2020. Available online: https://www.natesc.org.cn/JGZN (accessed on 1 January 2020).
- Abaza, H.; Bisset, R.; Sadler, B. Environmental Impact Assessment and Strategic Environmental Assessment: Towards an Integrated Approach; UNEP/Earthprint: Nairobi, Kenya, 2004. [Google Scholar]
- Zeshui, X.; Cuiping, W. A consistency improving method in the analytic hierarchy process. Eur. J. Oper. Res. 1999, 116, 443–449. [Google Scholar] [CrossRef]
- Lei, C.; Yanzhang, W. Research on TOPSIS integrated evaluation and decision method based on entropy coefficient. Control Decis. 2003, 18, 456–459. [Google Scholar]
- Hwang, C.-L.; Yoon, K. Multiple Attribute Decision Making. In Lecture Notes in Economics and Mathematical Systems; Springer: Berlin/Heidelberg, Germany, 1981; Volume 186. [Google Scholar] [CrossRef]
- Wang, Z.; Hao, H.; Gao, F.; Zhang, Q.; Zhang, J.; Zhou, Y. Multi-attribute decision making on reverse logistics based on DEA-TOPSIS: A study of the Shanghai End-of-life vehicles industry. J. Clean. Prod. 2019, 214, 730–737. [Google Scholar] [CrossRef]
- Bhattacharjee, P.; Debnath, A.; Chakraborty, S.; Mandal, U.K. Selection of optimal aluminum alloy using TOPSIS method under fuzzy environment. J. Intell. Fuzzy Syst. 2017, 32, 871–876. [Google Scholar] [CrossRef]
- Xinran, L.; Jianni, W. Index system construction of competitiveness of port logistics industry cluster and its evaluation analysis. J. Dalian Univ. Technol. 2012, 33, 28–33. [Google Scholar]
- Nowak, A.; Krukowski, A.; Różańska-Boczula, M. Assessment of Sustainability in Agriculture of the European Union Countries. Agronomy 2019, 9, 890. [Google Scholar] [CrossRef]
- Chu, T.-C. Facility Location Selection Using Fuzzy Topsis Under Group Decisions. Int. J. Uncertain. Fuzziness Knowl. Based Syst. 2002, 10, 687–701. [Google Scholar] [CrossRef]
- Lai, Y.-J.; Liu, T.-Y.; Hwang, C.-L. TOPSIS for MODM. Eur. J. Oper. Res. 1994, 76, 486–500. [Google Scholar] [CrossRef]
- Daily, P.S. High Quality Development Index of Small and Medium-sized Cities in China, China. Available online: http://paper.people.com.cn/rmrb/html/2019-10/08/nw.D110000renmrb_20191008_1-08.htm (accessed on 8 October 2019).
- Suzhou Municipal People’s Government. National Economic and Social Development Statistical Bulletin of Wujiang District, China. Available online: http://www.suzhou.gov.cn/szsrmzf/ndgmjjhshfztjsjfb/201802/WDEI36TPXI0IRH38H8G66MTKJ480TR3H.shtml (accessed on 8 February 2018).
- Xiangcheng District People’s Government. National Economic and Social Development Statistical Bulletin of Xiangcheng District, Xiangcheng, China. Available online: http://www.szxc.gov.cn/szxcrmzf/tjsj/201805/21fe85f0a71746cd98a3a4cd1f46c0cf.shtml (accessed on 25 May 2018).
- Kunshan Municipal People’s Government. National Economic and Social Development Statistical Bulletin of Kunshan, China. Available online: http://www.ks.gov.cn/kss/tjfx/202004/28f0a34eb9f94daaa01ea1f124f8b324.shtml (accessed on 21 April 2020).
- Yuan, M.-H.; Chiueh, P.-T.; Lo, S.-L. Measuring urban food-energy-water nexus sustainability: Finding solutions for cities. Sci. Total. Environ. 2021, 752, 141954. [Google Scholar] [CrossRef] [PubMed]
- Beiragh, R.G.; Alizadeh, R.; Kaleibari, S.S.; Cavallaro, F.; Zolfani, S.H.; Bausys, R.; Mardani, A. An integrated Multi-Criteria Decision Making Model for Sustainability Performance Assessment for Insurance Companies. Sustainability 2020, 12, 789. [Google Scholar] [CrossRef]
- Fargnoli, M.; Haber, N. A practical ANP-QFD methodology for dealing with requirements’ inner dependency in PSS development. Comput. Ind. Eng. 2019, 127, 536–548. [Google Scholar] [CrossRef]
- Li, M.; Fu, Q.; Singh, V.P.; Liu, D.; Li, T.; Zhou, Y. Managing agricultural water and land resources with tradeoff between economic, environmental, and social considerations: A multi-objective non-linear optimization model under uncertainty. Agric. Syst. 2020, 178, 102685. [Google Scholar] [CrossRef]
- Bertoni, M. Multi-Criteria Decision Making for Sustainability and Value Assessment in Early PSS Design. Sustainability 2019, 11, 1952. [Google Scholar] [CrossRef]



| Initial Criteria | Sub-Criteria | Xiangcheng | Wujiang | Kunshan | Sub-Criteria Weight | Z |
|---|---|---|---|---|---|---|
| Environment | Agricultural water consumption | 0.1351 | 0.5354 | 0.3295 | 0.1633 | - |
| Effective use coefficient of farmland irrigation water | 0.3300 | 0.3251 | 0.3448 | 0.0004 | + | |
| Organic food yield | 0.1667 | 0.0000 | 0.8333 | 0.8277 | + | |
| Synthesized use ratio of crop residue | 0.3352 | 0.3312 | 0.3336 | 0.0000 | + | |
| Synthesized use ratio of livestock manure | 0.3307 | 0.3280 | 0.3413 | 0.0002 | + | |
| Agricultural film recovery rate | 0.3882 | 0.3059 | 0.3059 | 0.0084 | + | |
| Society | Per capita disposable income of farmers | 0.4714 | 0.2614 | 0.2672 | 0.1067 | + |
| Number of the agricultural labor force with professional certificates | 0.2035 | 0.4739 | 0.3226 | 0.1461 | + | |
| Number of the labor force with higher education level | 0.1945 | 0.5568 | 0.2487 | 0.2831 | + | |
| Number of the labor force with a college education or above | 0.1708 | 0.6135 | 0.2157 | 0.4353 | + | |
| Local government income | 0.2653 | 0.3602 | 0.3745 | 0.0287 | + | |
| Economy | Agriculture output value | 0.0776 | 0.5918 | 0.3306 | 0.1982 | + |
| Forestry output value | 0.1106 | 0.3176 | 0.5718 | 0.1515 | + | |
| Animal husbandry output value | 0.0320 | 0.8721 | 0.0959 | 0.5704 | + | |
| Fishery output value | 0.1470 | 0.4389 | 0.4140 | 0.0799 | + | |
| Agricultural Extension Service | Number of personnel for agricultural technology extension service | 0.2948 | 0.3673 | 0.3379 | 0.0172 | + |
| Animal disease prevention and control system | 0.4242 | 0.2424 | 0.3333 | 0.1075 | + | |
| Quality supervision system of agricultural products | 0.4242 | 0.2424 | 0.3333 | 0.1075 | + | |
| Rural business management system | 0.4242 | 0.2424 | 0.3333 | 0.1075 | + | |
| Meteorological service system | 0.4242 | 0.2424 | 0.3333 | 0.1075 | + | |
| Green control coverage rate of crop diseases and insect pests | 0.4297 | 0.3831 | 0.1872 | 0.2330 | + | |
| Soil testing and fertilizer coverage rate | 0.3190 | 0.3380 | 0.3430 | 0.0021 | + | |
| Information service system | 0.4242 | 0.2424 | 0.3333 | 0.1075 | + | |
| Number of broadband access | 0.2274 | 0.4784 | 0.2942 | 0.2104 | + |
| Initial Criteria | Sub-Criteria | Xiangcheng | Wujiang | Kunshan | ||
|---|---|---|---|---|---|---|
| Environment | Agricultural water consumption | 0.0343 | 0.1360 | 0.0837 | 0.1360 | 0.0343 |
| Effective use coefficient of farmland irrigation water | 0.0002 | 0.0002 | 0.0002 | 0.0002 | 0.0002 | |
| Organic food yield | 0.1623 | 0.0000 | 0.8116 | 0.0000 | 0.8116 | |
| Synthesized use ratio of crop residue | 0.0000 | 0.0000 | 0.0000 | 0.0000 | 0.0000 | |
| Synthesized use ratio of livestock manure | 0.0001 | 0.0001 | 0.0001 | 0.0001 | 0.0001 | |
| Agricultural film recovery rate | 0.0056 | 0.0044 | 0.0044 | 0.0044 | 0.0056 | |
| Society | Per capita disposable income of farmers | 0.0836 | 0.0463 | 0.0474 | 0.0463 | 0.0836 |
| Number of the agricultural labor force with professional certificates | 0.0489 | 0.1139 | 0.0775 | 0.0489 | 0.1139 | |
| Number of the labor force with higher education level | 0.0860 | 0.2463 | 0.1100 | 0.0860 | 0.2463 | |
| Number of the labor force with a college education or above | 0.1106 | 0.3972 | 0.1397 | 0.1106 | 0.3972 | |
| Local government income | 0.0131 | 0.0178 | 0.0185 | 0.0131 | 0.0185 | |
| Economy | Agriculture output value | 0.0225 | 0.1719 | 0.0960 | 0.0225 | 0.1719 |
| Forestry output value | 0.0253 | 0.0726 | 0.1306 | 0.0253 | 0.1306 | |
| Animal husbandry output value | 0.0208 | 0.5666 | 0.0623 | 0.0208 | 0.5666 | |
| Fishery output value | 0.0189 | 0.0565 | 0.0533 | 0.0189 | 0.0565 | |
| Agricultural Extension Service | Number of personnel for agricultural technology extension service | 0.0088 | 0.0109 | 0.0100 | 0.0088 | 0.0109 |
| Animal disease prevention and control system | 0.0771 | 0.0440 | 0.0606 | 0.0440 | 0.0771 | |
| Quality supervision system of agricultural products | 0.0771 | 0.0440 | 0.0606 | 0.0440 | 0.0771 | |
| Rural business management system | 0.0771 | 0.0440 | 0.0606 | 0.0440 | 0.0771 | |
| Meteorological service system | 0.0771 | 0.0440 | 0.0606 | 0.0440 | 0.0771 | |
| Green control coverage rate of crop diseases and insect pests | 0.1654 | 0.1475 | 0.0720 | 0.0720 | 0.1654 | |
| Soil testing and fertilizer coverage rate | 0.0011 | 0.0012 | 0.0012 | 0.0011 | 0.0012 | |
| Information service system | 0.0771 | 0.0440 | 0.0606 | 0.0440 | 0.0771 | |
| Number of broadband access | 0.0790 | 0.1662 | 0.1022 | 0.0790 | 0.1662 |
| Initial Criteria | Xiangcheng | Wujiang | Kunshan | Initial Criteria Weight |
|---|---|---|---|---|
| Environment | 0.2278 | 0.0000 | 0.9428 | 0.2542 |
| Society | 0.1001 | 0.8999 | 0.1387 | 0.2984 |
| Economy | 0.0000 | 0.9074 | 0.2145 | 0.4118 |
| AES | 0.5771 | 0.6027 | 0.2682 | 0.0355 |
| Initial Criteria | Xiangcheng | Wujiang | Kunshan | ||
|---|---|---|---|---|---|
| Environment | 0.0830 | 0.0000 | 0.3436 | 0.0000 | 0.3436 |
| Society | 0.0282 | 0.2537 | 0.0391 | 0.0282 | 0.2537 |
| Economy | 0.0000 | 0.3468 | 0.0820 | 0.0000 | 0.3468 |
| AES | 0.0211 | 0.0220 | 0.0098 | 0.0098 | 0.0220 |
| Name | Environment | Society | Economy | AES | Synthesis | |||||
|---|---|---|---|---|---|---|---|---|---|---|
| Ci | Rank | Ci | Rank | Ci | Rank | Ci | Rank | Ci | Rank | |
| Xiangcheng | 0.2278 | 2 | 0.1001 | 3 | 0.0000 | 3 | 0.5771 | 2 | 0.1463 | 3 |
| Wujiang | 0.0000 | 3 | 0.8999 | 1 | 0.9074 | 1 | 0.6027 | 1 | 0.5463 | 1 |
| Kunshan | 0.9428 | 1 | 0.1387 | 2 | 0.2145 | 2 | 0.2682 | 3 | 0.5089 | 2 |
| Classes | Synthesized Evaluation Result |
|---|---|
| Class I | Ci ≥ 0.62 |
| Class II | 0.4 ≤ Ci < 0.62 |
| Class III | 0.18 ≤ Ci < 0.4 |
| Class IV | Ci < 0.18 |
| Name | Value of Ci | Class |
|---|---|---|
| Xiangcheng | 0.1463 | IV |
| Wujiang | 0.5463 | II |
| Kunshan | 0.5089 | II |
Publisher’s Note: MDPI stays neutral with regard to jurisdictional claims in published maps and institutional affiliations. |
© 2021 by the authors. Licensee MDPI, Basel, Switzerland. This article is an open access article distributed under the terms and conditions of the Creative Commons Attribution (CC BY) license (http://creativecommons.org/licenses/by/4.0/).
Share and Cite
Wang, Z.; Wang, J.; Zhang, G.; Wang, Z. Evaluation of Agricultural Extension Service for Sustainable Agricultural Development Using a Hybrid Entropy and TOPSIS Method. Sustainability 2021, 13, 347. https://doi.org/10.3390/su13010347
Wang Z, Wang J, Zhang G, Wang Z. Evaluation of Agricultural Extension Service for Sustainable Agricultural Development Using a Hybrid Entropy and TOPSIS Method. Sustainability. 2021; 13(1):347. https://doi.org/10.3390/su13010347
Chicago/Turabian StyleWang, Zhiguo, Junbin Wang, Guoping Zhang, and Zhixiong Wang. 2021. "Evaluation of Agricultural Extension Service for Sustainable Agricultural Development Using a Hybrid Entropy and TOPSIS Method" Sustainability 13, no. 1: 347. https://doi.org/10.3390/su13010347
APA StyleWang, Z., Wang, J., Zhang, G., & Wang, Z. (2021). Evaluation of Agricultural Extension Service for Sustainable Agricultural Development Using a Hybrid Entropy and TOPSIS Method. Sustainability, 13(1), 347. https://doi.org/10.3390/su13010347

