Abstract
Concrete is the one of the most important construction materials not only in terms of its global consumption but also environmental impact. However, there are many possibilities to reduce the environmental impact of concrete structures. This paper presents a set of factors determining the environmental impact of subsequent stages in the life cycles of concrete objects. In the research, the method of deduction and mathematical logic was applied to identify the parameters. Using the DEMATEL method, the significance of the identified factors was determined. An influential relation map allowed to specify a set of important parameters (causes) that affect the impact of the structure on the environment. The most important causes include: Concrete class, structural loads, static of the structure, materials used, and their suppliers as well as the volume of structural elements. The results of the analysis both confirmed the previous findings, as well as shows a set of indicators not previously highlighted. The cause-and-effect relationships between the parameters, and its significance was also determined. The results enable to indicate further directions of reducing the environmental impact of the concrete structure.
1. Introduction
In the European Union (EU), 215 million m3 of ready-mixed concrete were produced in 2015 [1] and concrete consumption is constantly rising. Concrete is the one of the most important construction materials not only by amount but also by environmental impact. The production of cement is responsible for 5–8% of global carbon dioxide emissions [2]. The substances emitted into the air and water during concrete production contribute not only to global warming, but also acidification and eutrophication [3]. From this point of view, some environmental benefits can be seen, arising from the durability of a structure and the possibility of shaping its environmental profile by means of material-construction optimization.
The first directions of research on lowering the impact of concrete on the environment were related to concrete mixtures. Alternative concrete mixes have been developed by introducing supplementary cementitious materials and recycled aggregates (RA). In conventional concrete technology, an increase of the mechanical strength of concrete is related to an increase of the Portland clinker content, which results in a lesser environmental profile (per cubic meter). Replacing a certain amount of cement with by-products of industrial processes (e.g., fly ash—FA), characterized by lower environmental loads than the original binder, was proposed [4]. Replacing cement in a concrete mix with an alternative binder of 5, 10, to 20% could reduce the total greenhouse gases (GHG) emissions in the EU by 0.06%, 0.12%, to 0.25% respectively, which is 11.3 million tonnes of CO2 equivalent in the last case [5].
In turn, replacing a ton of natural aggregate by alternative recycled aggregate reduces carbon emissions by 58% [6]. Other LCA results show that about 49–51% of net environmental impacts (EI) can be reduced by producing recycled aggregates from construction and demolition (C&D) waste instead of producing aggregates from crushed stone. However, the use of recycled aggregate raises more problematic issues related to the purity of the aggregate [7,8,9,10,11], rheology of concrete mixes, strength, and durability of hardened concrete [12,13,14].
Previous research confirms that the greatest possibility of shaping the characteristics of the object occurs at the stage of its design [15,16,17]. The results of the research show that not only the design of a concrete mix but also an analysis of the whole structure is required to assess the construction-material solution [4,18]. For concrete structures, a general conclusion was made, that the level of construction material reduction in each element (by using higher concrete classes) is a key parameter regarding the structure impact on the environment [5]. As an example, the use of high-performance concrete (HPC) has reduced global warming potential (GWP), eutrophication (EP), acidification (AP), and ozone depletion (ODP) by roughly 10–20% [5,19].
The research conducted so far has also highlighted the importance of transportation-related impacts for concrete [20]. Generally, the results show that impacts related to production (A1 and A3) outweigh the transportation impacts by far. Hossain at al. [21] carried out a sensitivity analysis and found that a variation of transport distances of up to 20% does not affect the results of the aggregate production from C&D waste significantly (the variation of the net impact is less than 12%). Results presented above are generally consistent, however, the results differ, which is a consequence of specific assumptions. The article [22] indicates insufficient analysis of concrete production processes, paying attention to the generalized nature of the life cycle inventory (LCI) data.
The complexity of processes, scope of assessments, and limited databases, in practice, lead to analyses that do not take into account all specific parameters of an individual project. Still, life cycle engineering aims to guide practitioners [23,24,25,26], how, at what cost, and to what extent they can shape the EI. In order to be able to fully assess the life cycle of a designed concrete structure (taking into account specific parameters), multi-parametric models should be applied. The novelty of such an approach would consist of the detail of the analyses and taking into account the interdependencies between parameters, which would enable real optimization. Only in this way is an effective and real reduction of the environmental impact possible. Constructing such models requires identification of parameters that will shape the results of the EI assessment.
The aim of this study is to specify the parameters and their significant with regard to environmental impact (EI) of concrete structures throughout their life cycle. The knowledge of parameters and their significance, as well as relationships between them, will enable further effective lowering of EI of concrete elements, also in areas that have not been highlighted yet. Such a need occurs during certification processes (e.g., LEED), where every percentage point of the environmental indicator is relevant. The research also indicates the complexity and multi-parametrics of EI of concrete structure, which contrasts with the simplified models commonly used in environmental analysis.
2. Materials and Methods
2.1. Identification of the Parameters
The subjects of the analysis are reinforced concrete structural elements, which are parts of construction objects. The analysis was conducted throughout the life cycle of a structure (Figure 1), in accordance with the CEN standard [27].
Figure 1.
Life cycle modules of buildings [28].
In each stage, based on specific models as well as literature and statistical data, the factors influencing on the environment were identified.
2.2. Cause-Effect Analysis
The DEMATEL (Decision Making Trial and Evaluation Laboratory) method is widely recognized as one of the top methods for the identification of cause-effect chain components of a complex system. It deals with evaluating interdependent relationships between factors and finding critical ones through a visual structural model [29]. This method is widely used in the analysis of the environmental impact of economic processes [30,31,32,33]. At work, the DEMATEL method will be used to assess the impact of identified and grouped parameters on the environment. The basic stages in the method include [29]:
- Step I—generate the group direct-influence matrixZ. To assess the relationships between n factors F = {F1, F2, …, Fn} in a system, a direct influence graph was created, where the occurrence of the influence, its direction, and the force of the influence was defined. The following scale of impact was used in the analysis: “no influence” (0), “small influence” (1), “medium influence (2)”, and “significant influence” (3). Based on the graph, a direct influence matrix is obtained:
- Step II—establish the normalized direct-influence matrix X, based on formula:
- Step III—construct the total-influence matrixT. Using the normalized direct-influence matrix X, the total-influence matrix T is computed by summing the direct influence and all of the indirect influence:when , and I is denoted as an identity matrix.
- Step IV—produce the influential relation map (IRM). At this step, the vectors R and C are computed, as the sum of the rows and the sum of the columns from the total-influence matrix T:
In this step, the vector (R + C) called “Prominence”, and vector (C-R) named “Relation” are determined. They successively illustrate the strength of influences of the factor and net effect that the factor contributes to the system.
3. Identification of the Parameters
3.1. Concrete Mixtures
A concrete mixture is a composition of cement, water, fine, coarse aggregate, optional additives, and admixtures. The composition of a concrete mix will shape the characteristics of the mix, hardened concrete, and consequently environmental profile. In classic concretes, an increase in concrete strength will be associated with a lower water–cement (W–C) ratio, as confirmed by Feret or Bolomey’s formula:
The strength (fcm) of concrete is also dependent on the A coefficient, which in turn depends on the type and class of aggregate and cement. The same concrete strength parameter can be obtained using different recipes. This study investigates the variability of environmental indicators for various concrete mixes of the same class. The analysis involved eight concrete mixtures with a strength of 31 MPa, for which the same supply chain of each semi-product was performed (based on the data from [34]). The results of the variability of the environmental indicators are presented in Figure 2.
Figure 2.
Variability of environmental indicators of 31 MPa strength concrete (per 1 m3).
The analysis shows that the coefficient of variation of the environmental indicators is similar and oscillates around 10%, except for POCP, for which the coefficient of variation is lower and amounts to approximately 6%. The change of the environmental indicators is associated with a change in the w/c ratio and a variable content of fly ash. It is worth noting that for fly ash no allocation of EI was used in subject EPD (environmental product declaration); the impacts given are only related to the transport processes of the product.
3.2. Type of Cement
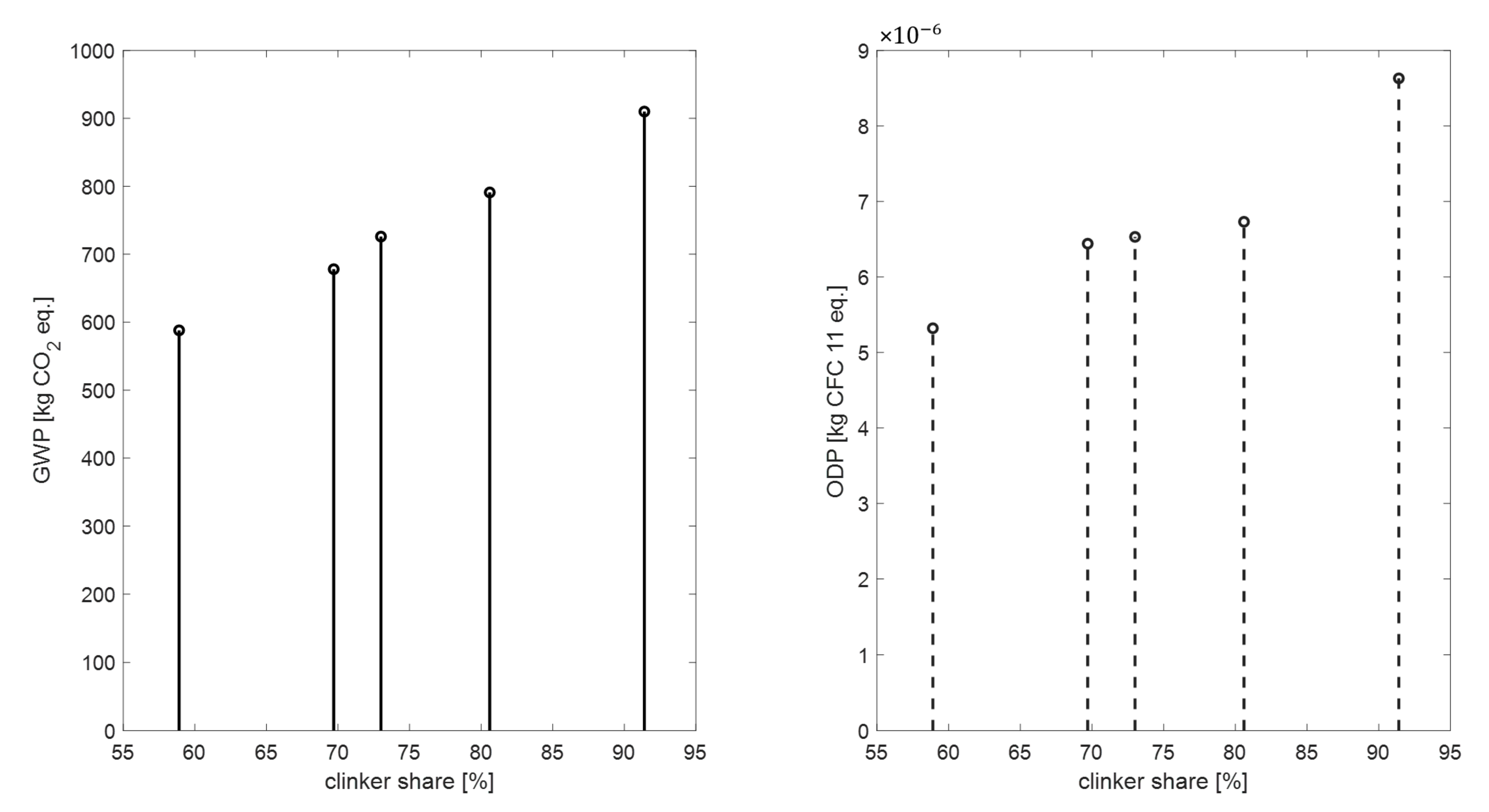
Depending on type, cement contains different amounts of Portland clinker. Its quantity ranges from 20% in multicomponent cements to 100% in Portland cement. The other ingredients are mainly limestone, gypsum, blast furnace slag, and others in various proportions. Their composition and quantity determine concrete properties, as well as its environmental profile. In our work, five types of cement with different shares of clinker, limestone, and pozzolan were analyzed (based on [35], in the range of A1–A3). For all the indicators analyzed (GWP, ADP, AP, EP, POCP), their values increased with an increase of clinker share in cement, but the changes were not proportional for all the indicators. Figure 3 presents examples of these dependencies.
Figure 3.
Dependence of environmental indicators (global warming potential (GWP), ozone depletion (ODP)) on Portland cement clinker content.
3.3. Raw Material Supply
In addition to the composition of concrete, it is worth analyzing parameters associated with the raw material supply of the concrete mix components. The supply chain of raw materials begins with extraction through quarry operations. The effectiveness of the extraction processes is determined by both technological and organizational aspects and geological conditions, i.e., the share of minerals in the deposit and its location and characterization (rock hardness, humidity, homogeneity) [36,37]. As far as technology is concerned, the EI of the adopted solutions will be affected by the structure of the technological line, i.e., the selection of a machine with specific parameters. The processes of raw material acquisition are classified in in this paper as technological processes, described in detail in Section 3.5. The supply chain also includes transport processes with loading and packing, which is described in more detail in Section 3.6.
3.4. Energy-Mix
Carbon dioxide (CO2) makes up the vast majority of greenhouse gas emissions from the electricity sector, but smaller amounts of methane (CH4) and nitrous oxide (N2O) are also significant. These gases are released during the combustion of fossil fuels, such as coal, oil, and natural gas, to produce electricity. Obtaining a unit of energy (kWh) from each of the sources involves a quantitative and qualitative differentiation of the emission stream (Figure 4).
Figure 4.
GHG emissions from various energy sources [38].
Meanwhile, the energy mix of countries differs significantly (Figure 5), which will be reflected in the environment impact assessment result.
Figure 5.
Energy mix of sample of EU countries.
Electricity is used at the stage of concrete production (A3), including the acquisition of raw materials (A1), as well as during the construction of the building (A4). The electric power can be consumed through concrete pumps, vibrators, cranes, etc. Energy consumption is also involved in the use stage as well as demolition and waste management (electrical equipment).
3.5. Technological Process
To describe the factors related to the technological process, emissions models for non-road diesel machines have been used (most commonly used in construction and mining practice). According to the EPA models [39], the amount of emissions (HC, CO, NOx, PM, CO2, SO2) from combustion engines (Ex) is defined by the following relation:
and depends on engine power (P), operating time (h), emission factors (EFadj), and engine load factor (i). Engine power is a machine parameter. In the case of mining and construction machinery, it can be assumed that it is correlated with the size of the machine. The working time of the machine will depend on the volume of work to be carried out and the operational efficiency of its work.
E(HC, CO, NOx, PM, CO2, SO2) = P · h · EFadj(HC, CO, NOx, PM, CO2, SO2) · i,
To determine the emission factor, Equations (8) and (9) are applied:
E(HC, CO, NOx) = EFSS(HC, CO, NOx) · TAF · DF,
DF = 1 + A, if AF > 1,
Analyzing formula 8 for the emission factor (EFx) and formula 9 for the deterioration factor (DF), it can be concluded that the emission value also depends on the age of the machinery, expressed as a proportion of its average lifetime (AF), relative deterioration factor (A) and correction factor (TAF)—both related to the engine class (Stage/Tier) and the type of machine (e.g., excavator, crusher) [39]. The engine load factor i, depends mainly on the operating conditions of the machine [40], and the operator’s skills are also significant [41].
For illustration purposes, different emissions from combustion engines of different engine classes are shown in Figure 6.
Figure 6.
Emission factors for different engine classes.
The performance of a machine depends on its theoretical performance and the coefficients that take into account the use of working time (working time usage factor) and the impact of external conditions on the machine (coefficient of soil cohesiveness, coefficient of filling the working bucket, fluffing rate, etc.).
The operation of the machine is also associated with its fuel consumption:
which depends on the break specific fuel consumption (BSFC) and engine power (P) (both are machine parameters), as well as the engine load factor (i) described above.
The environmental effects of fuel consumption are derived from the entire fuel supply chain and specific fuel properties [42].
3.6. Transport-Related Processes
The transportation processes occurring in the life cycle of a construction site include mainly: Transport of raw materials and semi-products to factories; transport of raw materials and construction products to the construction site; transport of waste from the place of demolition to the place of utilization.
The TREM model methodology [43] analysis shows that the basic transport parameters are transport distance, vehicles categories, vehicle classes (similarly to the technological processes described above), as well as traffic volume, road slope, temperatures, speed, and number of transshipments. The efficiency of transport processes also depends on the load factor, which determines the number of transports.
3.7. Construction-Installation-Demolition Process
The factors related to the construction-installation as well as demolition process can be divided into external and internal factors of the investment, such as factors connected with the construction site and its surroundings, building parameters, as well as technological and organizational factors of work.
The size and geometry of the construction site as well as investment location together with the construction technology (monolithic/prefabricated) will determine the logistic model for materials. In this case, for concrete mix deliveries, the just-in-time model is usually used. In the case of large investments and large construction sites, it is possible to install a concrete batching plant, which makes it possible to shorten the concrete supply chain.
The available construction infrastructure, including water supply networks and electricity, buildings (belonging to the construction site), can be used, which can lead to environmental savings due to the elimination of the necessity to transport and install mobile social and sanitary facilities as well as water tankers and generators.
Working in densely developed areas will determine building technology parameters (technological process). Higher-density housing is associated with the permissible sound and dust level, in this case additional processes such as street cleaning, dust prevention, and protection of neighboring facilities may be necessary (A5, C1, C3).
The environmental effectiveness is significantly influenced by design solutions. In terms of concrete structures, the class and type of concrete, the degree of reinforcement, and the volume of the structure as well as the height of the object, the payloads, and the shape of the object should be distinguished [5].
Due to the work performed with the use of construction machines, the factors of technological processes (Section 3.5) also are applicable to the construction site.
3.8. Use Stage
During the use stage, a concrete structure may require repair processes and can be evaluated through scenarios. Their frequency and extent will depend on the structure lifetime, exposure class to corrosive conditions, thickness and condition of the lagging, and frequency of inspections. The probability of exceptional occurrences and the quality of operation should also be considered as important factors. The occurrence of damage, failures or changes in use, will require construction work, hence the parameters listed in Section 3.7 for construction processes at this stage will also be applied selectively.
3.9. Waste Management
The last stage in the life cycle of concrete structures after demolition processes is waste management. In the life cycle analysis, various scenarios of demolition waste management can also be adopted and they will affect the assessment results. In the case of concrete recycling, additional impact of waste management processes (such as crushing, screening) must be included within the system boundaries and the positive impact (Module D) from the replacement of the raw material will be calculated. There are basically two different organization methods of waste treatment, using mobile or stationary installations. The specific factors for this phase of the life cycle of a concrete structure include the way of waste management. The size and shape of the site, as well as its surroundings, will determine the possibility of mobile recycling and the factors of the mobile technological line, and thus its efficiency.
Concrete waste can be processed into fine or coarse-grained, continuous-grained, or screened and/or washed aggregate, which determines the technological and organizational parameters and the effects on the aggregate’s quality. In a scenario that involves processing in a stationary plant, the transportation process of rubber must be calculated, in turn of mobile plant, where it accrues to include the machines transport. Other scenarios may also be considered, such as non-recovery or assuming the use of rubble on site in a future investment, which will eliminate the impact associated with the transport of waste streams.
4. Cause-Effect Analysis Result
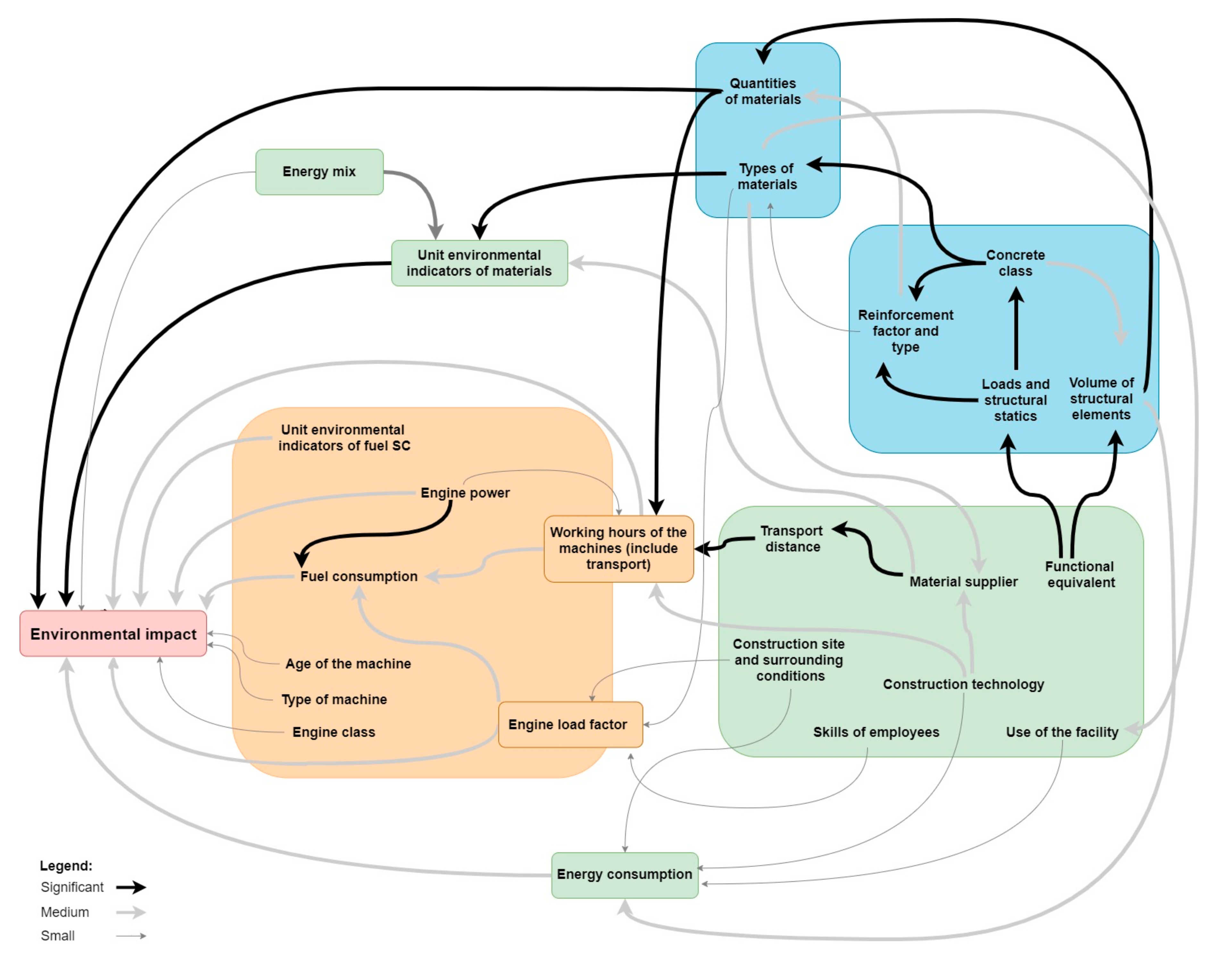
The analysis of parameters presented in Section 3 was applied to create a cause–effect graph, presented in Figure 7. Due to the number of detailed parameters, for the simplicity of the system, some of them have been grouped and their influence power has been aggregated. Finally, the analysis took into account 25 factors, which involves 625 relationships (including disconnection).
Figure 7.
Direct influence graph (DEMATEL).
Based on the direct influence graph, the direct influence matrix (Z) was determined. Then, according to Formulas (2)–(4), the total influence matrix (T) was calculated. In the last step, according to formula 5, the vectors R and C were determined, which enabled to create the influential relation map (Figure 8). All intermediate calculations are presented in Appendix A.
Figure 8.
Influential relation map.
The prominence analysis shows that for structural elements (reinforced concrete) buildings, the group of significant parameters includes those that are above the average prominence (0.37), i.e., successively: Working hours of the machines (include transport), types of materials, concrete class, quantities of materials, unit environmental indicators of materials, volume of structural elements, loads and structural statics, reinforcement factor and type, fuel consumption, material supplier. From the set of significant prominence, the set of causes (above 0) includes: Concrete class, load, static of the structure, materials used, and their suppliers as well as the volume of structural elements.
As the major implication, the following should be recognized: First working hours of the machines, then unit environmental indicators of materials, reinforcement type and factor, as well as fuel consumption.
In turn, in the group of secondary parameters were included: Functional equivalent, engine load factor, transport distance, engine power, construction technology, energy mix, use of the facility, construction site and surrounding condition, unit environmental indicators of fuel SC, skills of employees, engine class, type of machine, age of the machine.
5. Summary and Discussion
The article presents factors that significantly shape the environmental impact of a reinforced concrete structure, occurring in its life cycle. The factors were collected, grouped, and presented in a synthetic view in direct influence graph. Analysis shows that the parameters are significantly related to each other. Using the DEMATEL method, the significance of the identified factors was determined. An influential relation map allowed to specify a set of important parameters (causes), that affect the impact of the structure on the environment. The most important causes include: Concrete class, structural loads, static of the structure, materials used, and their suppliers as well as the volume of structural elements.
The results of the analysis indicate that in aiming to reduce the impact of reinforced concrete structure on the environment, it is recommended to perform optimization in the direction of well-chosen concrete class, which will reduce the volume of structural elements. More attention should also be paid to the types of materials together with the analysis of their suppliers (which is connected with transport distances and unit indicators of the environmental impact of materials). Waste recovery, which has a much lower unit environmental impact rate, can contribute to reducing total environmental impact of the structure.
Due to the importance of the static of the structure and the assumed loads, it is worthwhile for the structures to not be oversized at the design stage and the load model to be specified for real needs.
The other parameters are characterized by lower significance, however in their area, it is also possible to look for methods to reduce the EI of the concrete structure. This is particularly important in a broader concept of orientation for environmental conservation, where each percentage point of the environmental indicator gains in significance, due to the massiveness of the occurrence. The result also highlight the complexity and multi-parametrics of EI of concrete structure, which contrasts with the simplified models commonly used in environmental analysis. A similar observation was presented in the paper [22]. Especially in the construction industry, where construction production is characterized by high variability, it seems necessary to develop a new approach that will consist of detail of the analyses and taking into account the interdependencies between parameters, for real and effective optimization. This requires the preparation of appropriate models, the results obtained are the first stage in their development.
Funding
This research received no external funding.
Institutional Review Board Statement
Not applicable.
Informed Consent Statement
Not applicable.
Data Availability Statement
No new data were created or analyzed in this study. Data sharing is not applicable to this article.
Conflicts of Interest
The author declares no conflict of interest.
Appendix A
Figure A1.
Direct-influence matrix Z.
Figure A1.
Direct-influence matrix Z.

Figure A2.
Total-influence matrix T.
Figure A2.
Total-influence matrix T.

Figure A3.
R and C vector to determine “Prominence” and “Relation”.
Figure A3.
R and C vector to determine “Prominence” and “Relation”.

References
- ERMCO. Ready-Mixed Concrete Industry Statistics-Year 2016; European Ready Mixed Concrete Organization: Brussels, Belgium, 2017. [Google Scholar]
- Teh, S.H.; Wiedmann, T.; Castel, A.; de Burgh, J. Hybrid life cycle assessment of greenhouse gas emissions from cement, concrete and geopolymer concrete in Australia. J. Clean. Prod. 2017, 152, 312–320. [Google Scholar] [CrossRef]
- Kim, T.H.; Chae, C.U. Environmental impact analysis of acidification and eutrophication due to emissions from the production of concrete. Sustainability 2016, 8, 578. [Google Scholar] [CrossRef]
- Shoubi, M.V.; Barough, A.S.; Amirsoleimani, O. Assessment of the Roles of Various Cement Replacements in Achieving the Sustainable and High Performance Concrete. Int. J. Adv. Eng. Technol. 2013, 6, 68–77. [Google Scholar]
- Wałach, D.; Dybeł, P.; Sagan, J.; Gicala, M. Environmental performance of ordinary and new generation concrete structures—a comparative analysis. Environ. Sci. Pollut. Res. 2019, 26, 3980–3990. [Google Scholar] [CrossRef] [PubMed]
- Faleschini, F.; Zanini, M.; Pellegrino, C. Environmental impacts of recycled aggregate concrete. In Proceedings of the Italian Concrete Days—Giornate Aicap 2016 Congresso CTE, Roma, Italy, 27–28 October 2016. [Google Scholar]
- Sobotka, A.; Sagan, J.; Baranowska, M.; Mazur, E. Management of reverse logistics supply chains in construction projects. Procedia Eng. 2017, 208, 151–159. [Google Scholar] [CrossRef]
- Jaskowska-Lemanska, J. Impurities of recycled concrete aggregate-types, origin and influence on the concrete strength parameters. IOP Conf. Ser. Mater. Sci. Eng. 2019, 603. [Google Scholar] [CrossRef]
- Zhu, H.; Wen, C.; Wang, Z.; Li, L. Study on the Permeability of Recycled Aggregate Pervious Concrete with Fibers. Materials 2020, 13, 321. [Google Scholar] [CrossRef]
- Skrzypczak, I.; Kokoszka, W.; Buda-Ożóg, L.; Kogut, J.; Słowik, M. Environmental aspects and renewable energy sources in the production of construction aggregate. E3S Web Conf. 2017, 22, 160. [Google Scholar] [CrossRef]
- Silva, L.R.R.; Silva, J.A.; Francisco, M.B.; Ribeiro, V.A.; de Souza, M.H.B.; Capellato, P.; Souza, M.A.; dos Claret Santos, V.; Cesar Gonçalves, P.; de Lourdes Noronha Motta Melo, M. Polymeric Waste from Recycling Refrigerators as an Aggregate for Self-Compacting Concrete. Sustainability 2020, 12, 8731. [Google Scholar] [CrossRef]
- Agrela, F.; Alaejos, P.; Juan, M.S. De 12—Properties of concrete with recycled aggregates. In Handbook of Recycled Concrete and Demolition Waste; Woodhead Publishing Series in Civil and Structural Engineering; Pacheco-Torgal, F., Tam, V.W.Y., Labrincha, J.A., Ding, Y., de Brito, J., Eds.; Woodhead Publishing: Sawston, UK, 2013; pp. 304–329. ISBN 978-0-85709-682-1. [Google Scholar]
- Kenai, S. Recycled aggregates. In Waste and Supplementary Cementitious Materials in Concrete: Characterisation, Properties and Applications; Woodhead Publishing: Duxford, UK, 2018; ISBN 9780081021569. [Google Scholar]
- Thomas, C.; Setién, J.; Polanco, J.A.; Alaejos, P.; Sánchez De Juan, M. Durability of recycled aggregate concrete. Constr. Build. Mater. 2013. [Google Scholar] [CrossRef]
- Fabrycky, W.J.; Blanchard, B.S. Life-cycle cost and economic analysis. Prentice Hall Ser. Ind. Syst. Eng. 1991. [Google Scholar] [CrossRef]
- Dziadosz, A. The influence of solutions adopted at the stage of planning the building investment on the accuracy of cost estimation. Procedia Eng. 2013, 54, 625–635. [Google Scholar] [CrossRef]
- Leśniak, A.; Zima, K. Cost calculation of construction projects including sustainability factors using the Case Based Reasoning (CBR) method. Sustainability 2018, 10, 1608. [Google Scholar] [CrossRef]
- Marinković, S.B. Life cycle assessment (LCA) aspects of concrete. In Eco-Efficient Concrete; Woodhead Publishing: Sawston, UK, 2013; ISBN 978-0-85709-424-7. [Google Scholar]
- Habert, G.; Arribe, D.; Dehove, T.; Espinasse, L.; Le Roy, R. Reducing environmental impact by increasing the strength of concrete: Quantification of the improvement to concrete bridges. J. Clean. Prod. 2012, 35, 250–262. [Google Scholar] [CrossRef]
- Göswein, V.; Gonçalves, A.B.; Silvestre, J.D.; Freire, F.; Habert, G.; Kurda, R. Transportation matters—Does it? GIS-based comparative environmental assessment of concrete mixes with cement, fly ash, natural and recycled aggregates. Resour. Conserv. Recycl. 2018, 137, 1–10. [Google Scholar] [CrossRef]
- Hossain, M.U.; Poon, C.S.; Lo, I.M.C.; Cheng, J.C.P. Comparative environmental evaluation of aggregate production from recycled waste materials and virgin sources by LCA. Resour. Conserv. Recycl. 2016, 109, 67–77. [Google Scholar] [CrossRef]
- Petek Gursel, A.; Masanet, E.; Horvath, A.; Stadel, A. Life-cycle inventory analysis of concrete production: A critical review. Cem. Concr. Compos. 2014, 51, 38–48. [Google Scholar] [CrossRef]
- Veum, K.; Bauknecht, D. How to reach the EU renewables target by 2030? An analysis of the governance framework. Energy Policy 2019, 127, 299–307. [Google Scholar] [CrossRef]
- Hauschild, M.Z.; Herrmann, C.; Kara, S. An Integrated Framework for Life Cycle Engineering. Procedia CIRP 2017, 61, 2–9. [Google Scholar] [CrossRef]
- Song, X.; Carlsson, C.; Kiilsgaard, R.; Bendz, D.; Kennedy, H. Life Cycle Assessment of Geotechnical Works in Building Construction: A Review and Recommendations. Sustainability 2020, 12, 8442. [Google Scholar] [CrossRef]
- Cadenazzi, T.; Dotelli, G.; Rossini, M.; Nolan, S.; Nanni, A. Life-cycle cost and life-cycle assessment analysis at the design stage of a fiber-reinforced polymer-reinforced concrete bridge in Florida. Adv. Civ. Eng. Mater. 2019, 8, 128–151. [Google Scholar] [CrossRef]
- EN 15643-1:2010. Sustainability of Construction Works—Sustainability Assessment of Buildings—Part 1: General Framework; BSI: London, UK, 2010; pp. 1–25. [Google Scholar]
- Wałach, D.; Sagan, J.; Jaskowska-lemańska, J. Environmental assessment in the integrated life cycle design of buildings. Czas. Tech. 2017, 8, 143–151. [Google Scholar] [CrossRef]
- Si, S.L.; You, X.Y.; Liu, H.C.; Zhang, P. DEMATEL Technique: A Systematic Review of the State-of-the-Art Literature on Methodologies and Applications. Math. Probl. Eng. 2018, 2018. [Google Scholar] [CrossRef]
- Rajput, S.; Singh, S.P. Connecting circular economy and industry 4.0. Int. J. Inf. Manag. 2019. [Google Scholar] [CrossRef]
- Lee, H.S.; Tzeng, G.H.; Yeih, W.; Wang, Y.J.; Yang, S.C. Revised DEMATEL: Resolving the infeasibility of dematel. Appl. Math. Model. 2013. [Google Scholar] [CrossRef]
- Hsu, C.W.; Kuo, T.C.; Chen, S.H.; Hu, A.H. Using DEMATEL to develop a carbon management model of supplier selection in green supply chain management. J. Clean. Prod. 2013. [Google Scholar] [CrossRef]
- Leśniak, A.; Górka, M. Structural analysis of factors influencing the costs of facade system implementation. Appl. Sci. 2020, 10, 6021. [Google Scholar] [CrossRef]
- Athena Sustainable Materials Institute, Environmental Product Declaration for Concrete f (GCC); Athena Sustainable Materials Institute: Tulsa, OK, USA, 2015.
- EPD Italy Dichiarazione Ambientale di Prodotto. Cementi Dello Stabilimento Colacem di Caravate. 2019. Available online: https://www.colacem.com/it/it/epd (accessed on 27 December 2020).
- Blajer, M.; Stopkowicz, A.; Adamczyk, J.; Cala, M. The preliminary research of the physico-mechanical properties of aggregates based on the colliery shale, supplemented by fly ash. Arch. Min. Sci. 2019, 64, 21–34. [Google Scholar] [CrossRef]
- Al-Mansour, A.; Chow, C.L.; Feo, L.; Penna, R.; Lau, D. Green concrete: By-products utilization and advanced approaches. Sustainability 2019, 11, 5145. [Google Scholar] [CrossRef]
- Abdallah, L.; El-shennawy, T. Reducing Carbon Dioxide Emissions from Electricity Sector Using Smart Reducing Carbon Dioxide Emissions from Electricity Sector Using Smart Electric Grid Applications. J. Eng. 2013, 2013, 845051. [Google Scholar] [CrossRef]
- US EPA. Exhaust and Crankcase Emission Factors for Nonroad Engine Modeling—Compression-Ignition; EPA-420-R-10-018. NR-009d; U.S. Environmental Protection Agency: Washington DC, USA, 2010; pp. 1–141.
- Klanfar, M.; Korman, T.; Kujundžić, T. Fuel consumption and engine load factors of equipment in quarrying of crushed stone. Teh. Vjesn. 2016, 23, 163–169. [Google Scholar] [CrossRef]
- Radziszewska-Zielina, E.; Sobotka, A.; Plebankiewicz, E.; Zima, K. Preliminary identification and evaluation of parameters affecting the capacity of the operator-earthmoving machine system. Bud. Archit. 2013, 12, 53–60. [Google Scholar] [CrossRef]
- Pan, S.-Y.; Chiang, P.-C.; Pan, W.; Kim, H. Advances in state-of-art valorization technologies for captured CO2 toward sustainable carbon cycle. Crit. Rev. Environ. Sci. Technol. 2018, 48, 471–534. [Google Scholar] [CrossRef]
- Department of Environment and Planning, University of Aveiro. TREM—Transport Emission Model for Line Sources—Methodology (EIE/07/239/SI2.466287); University of Aveiro: Aveiro, Portugal, 2007. [Google Scholar]
Publisher’s Note: MDPI stays neutral with regard to jurisdictional claims in published maps and institutional affiliations. |
© 2020 by the author. Licensee MDPI, Basel, Switzerland. This article is an open access article distributed under the terms and conditions of the Creative Commons Attribution (CC BY) license (http://creativecommons.org/licenses/by/4.0/).







