Sustainability and Resilience in Smart City Planning: A Review
Abstract
1. Introduction
1.1. Urban Planning
1.2. Sustainability
1.3. Resilience
1.4. Smart Cities
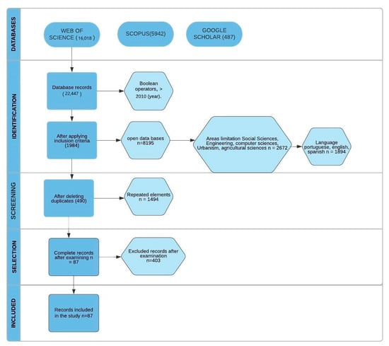
2. Materials and Methods
- A compilation of the information was carried out in several scientific database search engines (Scopus, Web of Science, and Google Scholar) through the use of Boolean operators “AND” and “OR”; documents whose titles or abstracts contained the words listed below were included, from 2010 to 2020:
- (TITLE-ABS-KEY (“Urban* Planning*”) OR
- TITLE-ABS-KEY (“urban ecosystems”) AND
- TITLE-ABS-KEY (“sustainability”) OR
- TITLE-ABS-KEY (“urban resilience”) OR
- TITLE-ABS-KEY (“smart cities”)
The inclusion criteria used were open data investigation limited to the following areas of interest: social sciences, engineering, computer science, urbanism, and agricultural sciences. Articles in the following languages were considered: English, Portuguese, and Spanish. - Identification of duplicates was required, as some articles appeared in more than one database.
- For the quality evaluation, the Preferred Reporting Items for Systematic Reviews and Meta-Analyses (PRISMA) tool was used for each article, providing an objective comparison between the articles and their classification.
- Finally, grouping was applied through the use of VOSviewer®, applying to the latter a viewer of keywords where they were correlated, giving a weight to each word according to the number of times it was mentioned in the selected information.
Co-Occurrence Analysis
3. Sustainability and Resilience in Smart Cities Planning
3.1. Temporary Study of Urban Planning (UP)
3.1.1. Natural Urban Planning
3.1.2. Empirical Urban Planning
3.1.3. Functional Urban Planning
3.1.4. Modern Urban Planning
3.2. Approaches to Urban Planning in the 21st Century
3.3. Environmental Sustainability and UP
3.4. Resilience in Smart Cities Planning
3.5. Smart City Planning Strategies
- Smart economy: Cities must have a high level of productivity, supported by innovation and flexibility in the labor market characterized by innovative solutions and flexible adaptation to changing conditions. The concept of smart industries, linked to information and communication technology (ICT), as well as business parks and technology parks, is applied [98].
- Smart mobility: The infrastructure that supports ICT allows a city to have high-speed connection networks, uniting all the resources, thus letting the use of existing infrastructure to be rationalized [40].
- Smart environment: Energy consumption is optimized, using renewable energy sources and reducing harmful emissions to ecosystems. It is based on the concept of sustainable development [40].
- Smart people: This establishes a society that is open to continuous learning promoted by its inhabitants who, with the appropriate technical support, undertake actions that prevent excessive energy consumption and environmental pollution, contributing to the improvement of the quality of life [40].
- Smart living: This guarantees access to public services, technical and social infrastructure, security, cultural and leisure offerings, and green spaces [40].
- Smart governance: This entails optimal management and administration of the territory through a shared management between government agencies, private entities, and citizens, taking advantage of technologies in the operation of the city, an intelligent public administration, capacity to create knowledge, and its use in practice [99].
4. Discussion
4.1. Planning
4.2. Sustainability
4.3. Resilience
4.4. The Smart Cities
5. Conclusions
Author Contributions
Funding
Acknowledgments
Conflicts of Interest
References
- Germán, A. Planeación y Desarrollo, 1st ed.; Book Alfaomega: Madrid, Spain, 2020. [Google Scholar]
- Mejía, R.C.; Camacho, C.J. Lineamientos para la Inserción de Restricciones Ambientales en el Ordenamiento Territorial de la Periferia de Maracaibo. I Jornada de Investigación; la Competitividad Institucional en el Siglo XXI. 2020. Available online: https://www.academia.edu/12678148/Lineamientos_para_la_inserci%C3%B3n_de_restricciones_ambientales_en_el_ordenamiento_territorial_de_la_periferia_de_Maracaibo (accessed on 23 July 2020).
- Hernández-Moreno, S.; Hernández-Moreno, J.A.; Alcaraz-Vargas, B.G. Planeación de bajo carbono de megalópolis en México. Bitácora Urbano Territorial 2019, 29, 49–58. [Google Scholar] [CrossRef]
- García, H.; del Mar, M. Las ciudades como objetivo de desarrollo sostenible. BIE3 Boletín IEEE 2017, 5, 22–32. [Google Scholar]
- Bento, S.C.; de Melo Conti, D.; Baptista, R.M.; Ghobril, C.N. As novas diretrizes e a importância do planejamento urbano para o desenvolvimento de cidades sustentáveis. Rev. Gest. Ambient. Sustentabilidade 2018, 7, 469–488. [Google Scholar] [CrossRef]
- Kayakutlu, G.; Daim, T.; Kunt, M.; Altay, A.; Suharto, Y. Scenarios for regional waste management. Renew. Sustain. Energy Rev. 2017, 74, 1323–1335. [Google Scholar] [CrossRef]
- Ruiz, P.A.C.; Torné, J.M.L. Repensando la ciudad: Estrategias de desarrollo urbano sostenible de las ciudades intermedias de América Latina. Nodo Arquit. Ciudad Medio Ambiente 2015, 10, 73–83. [Google Scholar]
- Márquez, J.M.M.; López, A.L. Ciudades sostenibles: Análisis y posibles estrategias. Urbanismo Organización Territorio Clave Multidisciplinar 2015, 17, 59–68. [Google Scholar]
- Mercado, G.; Álvarez, L.; Bocaccini, L.; Ledda, M.; Membrives, J.; Muros, M.; López, L.; Juárez, D.; Guillén, L.; Gómez, F.; et al. Diagnóstico y metodología para la implementación de “internet of things” en el planeamiento y desarrollo de ciudades inteligentes. In Proceedings of the IX Workshop de Investigadores en Ciencias de la Computación WICC 2017, ITBA, Buenos Aires, Argentina, 27–28 April 2017; pp. 171–175. [Google Scholar]
- Coutinho, S.M.V.; Abilio, C.C.C.; da Penha Vasconcellos, M.; Netto, C.A.A. Indicadores para cidades inteligentes: A emergência de um novo cliché. Revista Gestão Ambiental Sustentabilidade 2019, 8, 389–405. [Google Scholar] [CrossRef]
- Nieto, K.R.T.; Potes, L.R. Hábitat sostenible: Adaptación y mitigación frente al cambio climático. Hacia los territorios resilientes. Módulo Arquitectura CUC 2018, 21, 63–96. [Google Scholar] [CrossRef]
- Rueda-Palenzuela, S. El urbanismo ecosistémicos. Ciudad Territorio Estudios Territoriales (CyTET) 2020, 51, 723–752. [Google Scholar]
- Brouwer, M.T.; van Velzen, E.U.T.; Augustinus, A.; Soethoudt, H.; De Meester, S.; Ragaert, K. Predictive model for the Dutch post-consumer plastic packaging recycling system and implications for the circular economy. Waste Manag. 2018, 71, 62–85. [Google Scholar] [CrossRef]
- Pandit, A.; Minn, E.A.; Li, F.; Brown, H.; Jeong, H.; James, J.C.; Newell, J.P.; Weissburg, M.; Chang, M.E.; Xu, M.; et al. Infrastructure ecology: An evolving paradigm for sustainable urban development. J. Clean. Prod. 2017, 163, S19–S27. [Google Scholar] [CrossRef]
- Li, F.; Liu, H.; Huisingh, D.; Wang, Y.; Wang, R. Shifting to healthier cities with improved urban ecological infrastructure: From the perspectives of planning, implementation, governance and engineering. J. Clean. Prod. 2017, 163, S1–S11. [Google Scholar] [CrossRef]
- Igarza, L.M.Z.; Guisado, R.O.; Campdesuñer, R.P.; González, L.G.C. Perspectivas sostenibles del desarrollo: Integración de la resiliencia a la ordenación urbana. Avances 2019, 21, 394–404. [Google Scholar]
- Alcántara, B.; Esther, F. Herramientas y Criterios para una Ciudad Sostenible. Master’s Thesis, Universitat Politècnica de Catalunya, Barcelona, Spain, 15 May 2018. [Google Scholar]
- Angeoletto, F.; Fellowes, M.D.; Essi, L.; Santos, J.W.; Johann, J.M.; da Silva Leandro, D.; Mendonca, N.M. Ecología urbana y planificación: Una convergéncia ineludible. Revista Electrónica Gestão, Educação Tecnologia Ambiental 2019, 23, 1. [Google Scholar] [CrossRef]
- Jaramillo, J.J.S. Acciones de Adaptación y Mitigación al Cambio Climático en La Planificación de La Ciudad de Medellín: De La Sostenibilidad a La Resiliencia Urbana; Universidad Nacional a Distancia: Boyacá, Colombia, 2015. [Google Scholar]
- Castiblanco-Prieto, J.J.; Aguilera-Martínez, F.A.; Sarmiento-Valdés, F.A. Principios, criterios y propósitos de desarrollo sustentable para la redensificación en contextos urbanos informales. Revista Arquitectura 2019, 21, 21–33. [Google Scholar] [CrossRef]
- Gorgolas, P. Estrategias de actuación para la promoción de una ecociudad: Una experiencia marroquí. El caso de estudio de la comuna de benslimane. In Regeneración y Planeamiento para Ciudades Sostenibles. Experiencias en América, Marruecos Y España; Departamento de Urbanística y Ordenación del Territorio. Escuela Técnica Superior de Arquitectura de Sevilla: Sevilla, Spain, 2020. [Google Scholar]
- International Organization for Standardization. Sustainable Development in Communities—Management System for Sustainable Development—Requirements with Guidance for Use; ISO 37101; International Organization for Standardization: Geneva, Switzerland, 2016. [Google Scholar]
- International Organization for Standardization. Ciudades y Comunidades Sostenibles—Indicadores para Ciudades Resilientes; ISO 37123; International Organization for Standardization: Geneva, Switzerland, 2019. [Google Scholar]
- María, A.N.E. Visión compartida con la resiliencia como visión global Ciudades fuertes, flexibles, verdes y humanas. Red Universitaria Urbanismo Arquitectura 2017, 18, 1–25. [Google Scholar]
- Suárez Casado, M. De las smart cities a los smart citizens: La ciudadanía frente a la tecnología en la construcción de resiliencia urbana. From smart cities to smart citizens: Citizenry against technology in the construction of urban resilience. URBS Revista Estudios Urbanos Ciencias Sociales 2016, 6, 121. [Google Scholar]
- Tumini, I. Acercamiento teórico para la integración de los conceptos de resiliencia en los indicadores de sostenibilidad urbana. Revista Urbanismo 2016, 34. [Google Scholar] [CrossRef]
- Resilient Design Institute. Available online: https://www.resilientdesign.org/ (accessed on 22 July 2020).
- Organización Naciones Unidas. Temas Hábitat III 15—Resiliencia urbana. In Proceedings of the Conferencia de las Organización Naciones Unidas, Quito, Ecuador, 17–20 October 2016. [Google Scholar]
- Rogov, M.; Rozenblat, C. Urban resilience discourse analysis: Towards a multi-level approach to cities. Sustainability 2018, 10, 4431. [Google Scholar] [CrossRef]
- Davalos, J.; Pérez, A.R. Ciudades sostenibles, inclusivas y resilientes: Gobiernos locales y participación ciudadana en la implementación de las agendas globales para el Desarrollo. INNOVA Res. J. 2017, 2, 116–131. [Google Scholar] [CrossRef]
- Guerra, P.M.; Lima, H.D.F.; Ortega, J.C.B. Mitigação de desatres em areas urbanas e construção de cidades resilientes. In Proceedings of the EICTI 2017, Foz do Iguaçu, Brasil, 4–6 October 2017. [Google Scholar]
- Botequilha-Leitão, A.; Díaz-Varela, E.R. Performance based planning of complex urban social-ecological systems: The quest for sustainability through the promotion of resilience. Sustain. Cities Soc. 2020, 56, 102089. [Google Scholar] [CrossRef]
- Casaus, M.A. Deconstruyendo la resiliencia urbana (Deconstructing urban resilience). OBETS Revista Ciencias Sociales 2018, 13, 229–255. [Google Scholar] [CrossRef]
- Lipp, D. Ciudades resilientes. Actas Científicas CIG—79° Semana de la Geografía. 2018, 79, 69–74. Available online: http://www.gaea.org.ar/ACTAS2018/ACTAS2018LIPP.pdf (accessed on 22 July 2020).
- Li, T.; Dong, Y.; Liu, Z. A review of social-ecological system resilience: Mechanism, assessment and management. Sci. Total Environ. 2020, 723, 138113. [Google Scholar] [CrossRef] [PubMed]
- International Organization for Standardization. Ciudades y Comunidades Sostenibles—Indicadores Para Ciudades Inteligentes; ISO 37122; International Organization for Standardization: Geneva, Switzerland, 2019. [Google Scholar]
- Guia de Resiliencia Urbana; ONU-HABITAT: Mexico City, Mexico, 2016.
- Alderete, M.V. Qué factores influyen en la construcción de ciudades inteligentes? Un modelo multinivel con datos a nivel ciudades y países. CTS Revista Iberoamericana Ciencia Tecnología Sociedad 2019, 14, 71–89. [Google Scholar]
- López, R.A.A. Ciudad inteligente y sostenible: Hacia un modelo de innovación inclusive. PAAKAT Revista Tecnología Sociedad 2018, 7. [Google Scholar] [CrossRef]
- Sikora-Fernández, D. Factores de desarrollo de las ciudades inteligentes. Revista Universitaria Geografía 2017, 26, 135–152. [Google Scholar]
- de Santana, E.D.S.; de Oliveira Nunes, É.; Santos, L.B. The use of ISO 37122 as standard for assessing the maturity level of a smart city. Int. J. Adv. Eng. Res. Sci. 2018, 5, 309–315. [Google Scholar] [CrossRef]
- Acevedo, R.; Miranda-Brand, W. Smart cities and territories from the perspective of technological surveillance. Dimensión Empresarial 2019, 17. [Google Scholar] [CrossRef]
- Bustillo Holgado, E.; Rodríguez Bustamante, P. Los sistemas de información geográfica y las ciudades inteligentes. Polígonos Revista Geografía 2015, 27, 257. [Google Scholar] [CrossRef][Green Version]
- Lu, J.W.; Chang, N.B.; Liao, L.; Liao, M.Y. Smart and green urban solid waste collection systems: Advances, challenges, and perspectives. IEEE Syst. J. 2017, 11, 2804–2817. [Google Scholar] [CrossRef]
- Fergnani Brion, M.F. Evaluation model for sentient cities. Culturas 2016, 3, 55–87. [Google Scholar] [CrossRef][Green Version]
- García, A.; Ortiz de Urbina Criado, M.; Heredero, C.D.P. Information reuse in smart cities’ ecosystems: Reutilización de información en las ciudades inteligentes. Profesional Información 2015, 24, 838. [Google Scholar]
- Zona-Ortiz, A.T.; Fajardo-Toro, C.H.; Pirachicán, C.M.A. Propuesta de un marco general para el despliegue de ciudades inteligentes apoyado en el desarrollo de Iot en Colombia. Revista Ibérica Sistemas Tecnologias Informação 2020, 28, 894–907. [Google Scholar]
- Méndez, H.; Carla, P. Ordenamiento Territorial en el Municipio Una Guía Metodológica, 1st ed.; FAO Organización de las Naciones Unidas para la Alimentación y la Agricultura: Rome, Italy, 2014. [Google Scholar]
- Chiarella Quinhoes, R. Planificación del desarrollo territorial: Algunas precisions. Espacio Desarrollo 2010, 22, 77–102. [Google Scholar]
- Murillo, H.G. Contexto para la Planificación, Gestión del Desarrollo y Ordenamiento Territorial Agropecuario; UPRA, Unidad de Planificación Rural Agropecuaria: Bogotá, Colombia, 2018. [Google Scholar]
- Troya, E.; Félix, J. Lloa entre lo Urbano y lo Rural: Imaginarios, Territorio y Desarrollo en la Ruralidad. Bachelor’s Thesis, Pontificia Universidad Catolica del Ecuador, Quito, Ecuador, 2017. [Google Scholar]
- Vasquez, I.M. Los determinantes de ordenamiento territorial como límite a la autonomía local en materia de disposición urbanística del territorio. Revista Digital Derecho Administrativo 2019, 22, 22–25. [Google Scholar] [CrossRef]
- Rea-Padilla, D. Estrategias de Planeación Territorial y Ambiental para Procurar el Equilibrio Sustentable Entre el Desarrollo de la Ciudad y sus Áreas Verdes en el Sur Poniente del AMG. Master’s Thesis, Instituto Tecnológico y de Estudios Superiores de Occidente ITESO, Tlaquepaque, Mexico, January 2020. [Google Scholar]
- Maria, D. Conceptos Básicos de Urbanismo/Forma y Estructura de la Ciudad/la Administración de la Ciudad/Geografía Urbana, 1st ed.; Trillas Editorial: Chihuahua, Mexico, 2009. [Google Scholar]
- Bartram, J.; Corrales, L.; Davison, A.; Deere, D.; Drury, D.; Gordon, B.; Howard, G.; Rinehold, A.; Stevens, M. OMS Manual para el Desarrollo de Planes de Seguridad del Agua: Metodología Pormenorizada de Gestión de Riesgos para Proveedores de Agua de Consumo; World Health Organization: Geneva, Switzerland, 2009. [Google Scholar]
- Tur, A. Desigualdad, Urbanismo y Medio Ambiente: La Primera Urbanización; Universidad Católica San Antonio de Murcia: Murcia, Spain, 2002; p. 21. [Google Scholar]
- García, J.J.E. Sobre el origen del urbanismo y el modelo de vida urbana en el viejo y nuevo mundo. In Evolución Urbana y Actividad Económica en los Núcleos Históricos; Universidad Católica San Antonio de Murcia: Murcia, Spain, 2002; pp. 7–48. [Google Scholar]
- Nicolini, A. La ciudad hispanoamericana, medieval, renacentista y americana. Atrio 2005, 10, 27–36. [Google Scholar]
- Vázquez, R. Ordenar la ciudad: Derecho y urbanismo en la Edad Moderna castellana. Anuario Historia Derecho Español 2017, 87, 299–331. [Google Scholar]
- Ortman, S.G.; Cabaniss, A.H.F.; Sturm, J.O.; Bettencourt, L.M.A. Settlement scaling and increasing returns in an ancient society. Sci. Adv. 2015, 1, e1400066. [Google Scholar] [CrossRef]
- Ames, K. On the evolution of the human capacity for inequality and/or egalitarianism. In Pathways to Power; Springer: Berlin/Heidelberg, Germany, 2010; pp. 15–44. [Google Scholar]
- Solano, R.C. Del urbanismo a la planeación en Bogotá (1900–1990) Esquema inicial y materiales para pensar la trama de un relato Del urbanismo a la planeación en Bogotá (1900–1990) Esquema inicial y materiales para pensar la trama de un relato. Bitácora Urbano Territorial 2011, 11, 55. [Google Scholar]
- Delgado, J. De los anillos a la segregación. La ciudad de México, 1950-1987. Estudios Demográficos Urbanos 1990, 5, 237–274. [Google Scholar] [CrossRef]
- Anonymous. Informe Barlow. Revista Arquitectura. 1970, p. 113. Available online: https://www.coam.org/media/Default%20Files/fundacion/biblioteca/revista-arquitectura-100/1959-1973/docs/revista-articulos/revista-arquitectura-1970-n140-pag113.pdf (accessed on 20 June 2020).
- Padua, M.B.; Garcés, C. Contribuciones de la CEPAL en los estudios del fenómeno urbano metropolitano, 1950–1990. Revista Estudios Regionales 2004, 70, 149–172. [Google Scholar]
- Jankilevich, S. Las cumbres mundiales sobre el ambiente Estocolmo, Rio y Johannesburgo 30 años de Historia Ambiental; Universidad de Belgrano Area de Estudios Ambientales y Urbanos: Buenos Aires, Argentina, 2012. [Google Scholar]
- Agoglia Moreno, B. La Crisis ambiental como proceso. Un análisis reflexivo sobre su emergencia, desarrollo y profundización desde la perspectiva de la teoría crítica. Ph.D. Thesis, Universitat de Girona, Girona, Spain, 2011. [Google Scholar]
- Vázquez, F.J.C. Repensando la sostenibilidad: Desarrollo sostenible, migraciones y codesarrollo en un mundo global. DELOS Desarrollo Local Sostenible 2011, 4, 1, ISSN-e 1988-5245. [Google Scholar]
- López Ramón, F. Introducción a los significados de la ordenación del territorio en Europa. Revista Administración Pública 2005, 166, 213–230. [Google Scholar]
- Informe libro verde de cohesión territorial: Convertir la diversidad territorial en un punto fuerte. In Proceedings of the Comisión de las Comunidades Europeas, Brussels, Belgium, 6 October 2008.
- Subgerencia Cultural del Banco de la República. Capacidad de Carga de un Ecosistema. 2015. Available online: http://www.banrepcultural.org/blaavirtual/ayudadetareas/ciencias/capacidad_de_carga_de_un_ecosistema (accessed on 23 July 2020).
- Meléndez, F.C.; Piña, D.I.; Barreto, R.F.S.; Aquino, R.J.C.; Calderón, H.A.; López, F.P. Discusión Epistemológica en Torno a la Sustenibilidad y el Desarrollo; Colofón Ediciones Académicas: Mexico City, Mexico, 2018. [Google Scholar]
- Beita, C.M. Ordenamiento territorial: Desafíos para una sociedad en crisis ecológica. GEOUSP: Espaço Tempo 2015, 19, 312–323. [Google Scholar] [CrossRef]
- Informe de los Objetivos de Desarrollo Sostenible; Naciones Unidas: New York, NY, USA, 2018.
- Cuberos, R. Cambios de paradigma en la ordenación del territorio. In Planificación Territorial y Desarrollo Sostenible; Facultad de Arquitectura y Diseño, Universidad del Zulia: Maracaibo, Venezuela, 2017; p. 15. [Google Scholar]
- Reguero, B.G.; Beck, M.W.; Losada, I.J.; Narayan, S. Uniendo ingeniería y ecología: La protección costera basada en ecosistemas. Ribagua 2017, 4, 41–58. [Google Scholar] [CrossRef][Green Version]
- Zillman, J.W. Historia de las actividades en torno al clima. In Proceedings of the Tercera Conferencia Mundial sobre el Clima, Geneva, Switzerland, 31 August–4 December 2009. [Google Scholar]
- Caselles Moncho, A.; Carrasco Esteve, M.; Martínez Gascón, A.; Coll Ribera, S.; Doménech Quesada, J.L.; González Arenales, M. La Huella Ecológica Corporativa de los Materiales: Aplicación al Sector Commercial; Observatorio Iberoamericano del Desarrollo Local y la Economía Social: Malaga, Spain, 2008. [Google Scholar]
- Ribera, T.; Olabe Egaña, A. La cumbre del clima en París. DT 2015, 3, 2015. [Google Scholar]
- Agius, E. Ética ambiental: Hacia una perspectiva intergeneracional. In Ética Ambiental y Políticas Internacionales; Organización de las Naciones Unidas para la Educación, la Ciencia y la Cultura: Paris, France, 2010; pp. 89–115. [Google Scholar]
- Walker, B. Resilience, instability, and disturbance in ecosystem dynamics. Environ. Dev. Econ. 1998, 3, 221–262. [Google Scholar] [CrossRef]
- Prieto Barboza, E. Resiliencia y panarquía: Claves para enfrentar la adversidad en sistemas sociales. Red Revistas Científicas América Latina Caribe España Portugal 2013, 13, 8. [Google Scholar]
- López, Z.R.A.; López, T.R.A. Ética Ambiental: Estudio exploratorio de la percepción estudiantil universitaria. Revista Sci. 2019, 4, 221–238. [Google Scholar]
- Rincón-Ruíz, A.; Echeverry-Duque, M.; Piñeros, A.M.; Tapia, C.H.; David, A.; Arias-Arévalo, P.; Zuluaga, P.A. Valoración Integral de la Biodiversidad y los Servicios Ecosistémicos: Aspectos Conceptuales y Metodológicos; Instituto de Investigación de Recursos Biológicos Alexander von Humboldt (IAvH): Bogotá, Colombia, 2014; p. 151. [Google Scholar]
- UNEP. Towards a Green Economy: Pathways to Sustainable Development and Poverty Eradication—A Synthesis for Policy Makers. 2011. Available online: www.unep.org/greeneconomy (accessed on 23 July 2020).
- Suárez Casado, M. De las Smart cities a los Smart citizens. La ciudadanía frente a la tecnología en la construcción de resiliencia urbana. URBS. Revista Estudios Urbanos Ciencias Sociales 2016, 6, 128. [Google Scholar]
- Lopera, A.P. Legislación ambiental en colombia: Ayer, hoy y desafíos. Summa Iuris 2019, 7, 97–113. [Google Scholar] [CrossRef]
- Veza, J. Sostenibilidad: Preguntas Frecuentes … y algunas respuestas; Universidad de Las Palmas de Gran Canaria, Catedrático de Tecnologías del Medio Ambiente: Gran Canaria, Spain, 2013. [Google Scholar]
- Folke, C. Resilience: The emergence of a perspective for social–ecological systems analyses. Glob. Environ. Chang. 2006, 16, 253–267. [Google Scholar] [CrossRef]
- Asprone, D.; Manfredi, G. Linking disaster resilience and urban sustainability: A glocal approach for future cities. Disasters 2015, 39, s96–s111. [Google Scholar] [CrossRef] [PubMed]
- Pumain, D. (Ed.) Alternative explanations of hierarchical differentiation in urban systems. In Hierarchy in Natural and Social Sciences, Methods Series; Springer: Dordrecht, The Netherlands, 2006; Volume 3, pp. 169–222. [Google Scholar]
- Lanfranchi, G.; Herrero, A.; Jaureguiberry, J. Resiliencia Urbana Diálogos Institucionales; Programa de Ciudades de CIPPEC: Buenos Aires, Argentina, 2016. [Google Scholar]
- Siade, I.C. 27F/8.8 La reconstrucción de las Ciudades del Borde Costero de la Región del Bio Bio: “Sustentabilidad y Participación para Ciudades Resilientes”; Centre de Política de Sòl i Valoracions Universidad Autónoma de Baja California: Baja California, Mexico, 2010. [Google Scholar]
- Méndez, R. Ciudades y metáforas: Sobre el concepto de resiliencia urbana. Dialnet 2012, 172, 215–232. [Google Scholar]
- Ramírez, R.; Matus, M. Ciudades Inteligentes en Iberoamérica; Ejemplos de Iniciativas desde el Sector Privado, la Sociedad Civil., el Gobierno y la Academia; INFOTEC: Mexico City, Mexico, 2016. [Google Scholar]
- Batty, M. The computable city. Int. Plan. Stud. 1997, 2, 155–173. [Google Scholar] [CrossRef]
- Sáenz, D. Smart Environments: Las TICs en las ciudades inteligentes. In Informe Breve de Tendencias; Instituto Tecnológico de Informática: Valencia, Spain, 2011. [Google Scholar]
- Achaerandio, R.; Bigliani, R.; Gallotti, G.; Maldonado, F.; Curto, J. Análisis de las Ciudades Inteligentes en España; International Data Consulting (IDC): Madrid, Spain, 2012; p. 48. [Google Scholar]
- Hollands, R.G. Will the real smart city please stand up? City 2008, 12, 303–320. [Google Scholar] [CrossRef]
- Caragliu, A.; Del Bo, C.; Nijkamp, P. Smart Cities in Europe. J. Urban. Technol. 2011, 18, 65–82. [Google Scholar] [CrossRef]
- Griffinger, R.; Pichler-Milanović, N. Smart Cities: Ranking of European Medium Cities; Centre of Regional Science, Vienna University of Technology: Vienna, Austria, 2007. [Google Scholar]
- Komninos, N. Intelligent Cities; Taylor and Francis: Abingdon, UK, 2013. [Google Scholar]
- Clarke, R.J. Business Strategy: IDC Government Insights’ Smart City Maturity Model Assessment and Action on the Path to Maturity; International Data Corporation (IDC) Government Insights, Business Strategy: Alexandria, VA, USA, 2013. [Google Scholar]











| TYPE | PHENOMENA |
|---|---|
| Geological | 1. Volcanism 2. Earthquakes 3. Tsunamis 4. Instability of slopes 5. Flows 6. Falls or collapses 7. Sinking 8. Subsidy |
| Hydro-meteorological | 9. Cracking 10. Warm and cold waves 11. Droughts 13. Hailstorms 14. Snowstorms 15. Tropical cyclones 16. Tornadoes 17. Dust storms 18. Electrical storms 19. Extreme rains |
| Sanitary-ecological | 25. Epidemics 26. Pests 27. Air pollution 28. Water pollution 29. Soil contamination 30. Massive movements (marches, pilgrimages) |
| Socio-organizational | 31. Large concentrations (sit-ins; political, social, cultural events) 32. Terrorism 33. Sabotage 34. Vandalism 35. Air accidents 36. Maritime accidents 37. Land accidents |
Publisher’s Note: MDPI stays neutral with regard to jurisdictional claims in published maps and institutional affiliations. |
© 2020 by the authors. Licensee MDPI, Basel, Switzerland. This article is an open access article distributed under the terms and conditions of the Creative Commons Attribution (CC BY) license (http://creativecommons.org/licenses/by/4.0/).
Share and Cite
Ramirez Lopez, L.J.; Grijalba Castro, A.I. Sustainability and Resilience in Smart City Planning: A Review. Sustainability 2021, 13, 181. https://doi.org/10.3390/su13010181
Ramirez Lopez LJ, Grijalba Castro AI. Sustainability and Resilience in Smart City Planning: A Review. Sustainability. 2021; 13(1):181. https://doi.org/10.3390/su13010181
Chicago/Turabian StyleRamirez Lopez, Leonardo Juan, and Angela Ivette Grijalba Castro. 2021. "Sustainability and Resilience in Smart City Planning: A Review" Sustainability 13, no. 1: 181. https://doi.org/10.3390/su13010181
APA StyleRamirez Lopez, L. J., & Grijalba Castro, A. I. (2021). Sustainability and Resilience in Smart City Planning: A Review. Sustainability, 13(1), 181. https://doi.org/10.3390/su13010181

