Sustainable Social and Environmental Evaluation of Post-Industrial Facilities in a Closed Loop Perspective in Coal-Mining Areas in Poland
Abstract
1. Introduction
2. Methodology
3. Post-Industrial Facilities as a Resource—Review
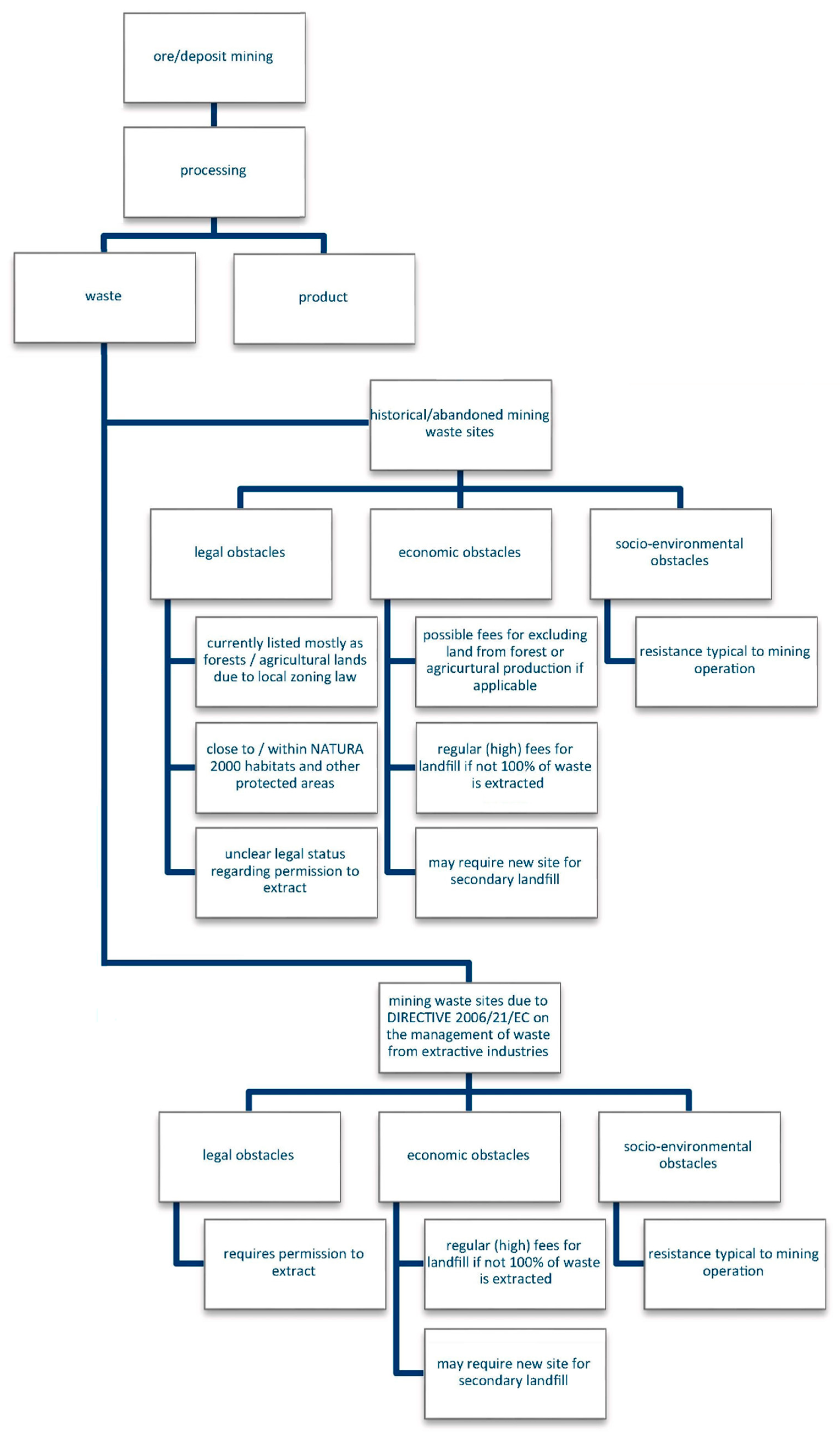
4. Mining Plant Liquidation—Costs and Fund
5. Factors and External Regulations Influencing Industrial Facilities
6. Summary and Conclusions
Author Contributions
Funding
Institutional Review Board Statement
Informed Consent Statement
Data Availability Statement
Conflicts of Interest
References
- Ejdemo, T.; Söderholm, P. Mining investment and regional development: A scenario-based assessment for Northern Sweden. Resour. Policy 2011, 36, 14–21. [Google Scholar] [CrossRef]
- Uliasz-Bochenczyk, A.; Mokrzycki, E. Emissions from the Polish power industry. Energy 2007, 32, 2370–2375. [Google Scholar] [CrossRef]
- Solarski, M. Anthropogenic transformations of the Bytom area relief in the period of 1883–1994. Environ. Socio-Econ. Stud. 2013, 1, 1–8. [Google Scholar] [CrossRef]
- Lamich, D.; Marschalko, M.; Yilmaz, I.; Bednářová, P.; Niemiec, D.; Kubečka, K.; Mikulenka, V. Subsidence measurements in roads and implementation in land use plan optimisation in areas affected by deep coal mining. Environ. Earth Sci. 2016, 75, 69. [Google Scholar] [CrossRef]
- Milczarek, W.; Blachowski, J.; Grzempowski, P. Application of PSInSAR for assessment of surface deformations in post-mining area—Case study of the former Walbrzych Hard Coal Basin (SW Poland). Acta Geodyn. Geomater. 2017, 14, 41–52. [Google Scholar]
- Transforming Our World: The 2030 Agenda for Sustainable Development. 2015. Available online: https://sustainabledevelopment.un.org/ (accessed on 16 October 2020).
- Lorenc, S.; Sorokina, O. Sustainable development of mining enterprises as a strategic direction of growth of value for stakeholders. Min. Sci. 2015, 22, 67–78. [Google Scholar]
- Górniak-Zimroz, J.; Pactwa, K. Influence of opencast mining activity on the environment and on man—An analysis with the use of geographic information systems. In Proceedings of the 16th International Multidisciplinary Scientific GeoConference, SGEM 2016: Ecology, Economics, Education and Legislation: Conference Proceedings, Albena, Bulgaria, 30 June–6 July 2016; Volume 2, pp. 493–500. [Google Scholar]
- Pactwa, K. Scope of Implementation of Sustainable Development Goals by the Mining Sector in Poland; Copyright by Faculty of Geoengineering, Mining and Geology Wrocław University of Science and Technology: Wrocław, Poland, 2019. [Google Scholar]
- Woźniak, J. The Role and Implementation of the Concept of Social Responsibility in the Functioning of Mining and Energy Industry; Copyright by Faculty of Geoengineering, Mining and Geology Wrocław University of Science and Technology: Wrocław, Poland, 2019. [Google Scholar]
- Kivinen, S. Sustainable Post-Mining Land Use: Are Closed Metal Mines Abandoned or Re-Used Space? Sustainability 2017, 9, 1705. [Google Scholar] [CrossRef]
- Kosmaty, J. Wałbrzyskie tereny pogórnicze po 15 latach od zakończenia eksploatacji węgla. Górnictwo Geol. 2011, 6, 131–148. [Google Scholar]
- Bainton, N.; Holcombe, S. A critical review of the social aspects of mine closure. Resour. Policy 2018, 59, 468–478. [Google Scholar] [CrossRef]
- Stacey, J.; Naude, A.; Hermanus, M.; Frankel, P. The socio-economic aspects of mine closure and sustainable development: Literature overview and lessons for the socio-economic aspects of closure—Report 1. J. S. Afr. Inst. Min. Metal. 2010, 110, 379–394. [Google Scholar]
- Helander, H.; Petit-Boix, A.; Leipold, S.; Bringezu, S. How to monitor environmental pressures of a circular economy: An assessment of indicators. J. Ind. Ecol. 2019, 23, 1278–1291. [Google Scholar] [CrossRef]
- Harfst, J. Utilizing the past: Valorizing post-mining potential in Central Europe. Extr. Ind. Soc. 2015, 2, 217–224. [Google Scholar] [CrossRef]
- Guido Website. Available online: https://kopalniaguido.pl/ (accessed on 19 October 2020).
- Former Mine Website. Available online: https://starakopalnia.pl/ (accessed on 19 October 2020).
- Poniewiera, M.; Maciejowska-Figiel, E.; Wróbel, A. Numeryczny model wyrobisk zabytkowej kopalni węgla kamiennego Guido. Czas. Inżynierii Lądowej Sr. I Archit. 2015, 62, 337–350. [Google Scholar] [CrossRef]
- Chybiorz, R.; Paliga, M. Nowa podziemna trasa geoturystyczna w Zabrzu. Przegląd Geol. 2017, 65, 1436–1437. [Google Scholar]
- Zabytkowa Kopalnia Guido. Available online: https://www.facebook.com/kopalniaguido/ (accessed on 19 October 2020).
- Stara Kopalnia—Centrum Nauki i Sztuki. Available online: https://www.facebook.com/starakopalnia/ (accessed on 19 October 2020).
- Langer, P. ‘Old-new’ mining towns—Examples of the renovation and adaptation of post-industrial objects. Civ. Environ. Eng. Rep. 2016, 21, 71–80. [Google Scholar] [CrossRef]
- Maciejewska, A.; Ulanicka, M. Wybrane aspekty społeczne i środowiskowe procesu rewitalizacji obszarów poprzemysłowych. Biul. Kpzk Pan 2017, 266, 93–104. [Google Scholar]
- Przewoźniak, M. Teoretyczne aspekty przyrodniczej rewitalizacji miast: Ku metodologii zintegrowanej rewitalizacji urbanistyczno-przyrodniczej. Urb. Stud. Krajobr. 2005, 1, 25–34. [Google Scholar]
- Ustawa z dnia 9 Października 2015 r. o Rewitalizacji, Dz.U. 2015 poz. 1777 (z Późniejszymi Zmianami). Available online: http://isap.sejm.gov.pl/isap.nsf/DocDetails.xsp?id=wdu20150001777 (accessed on 19 October 2020).
- Maciejewska, A.; Turek, A. Rewitalizacja obszarów poprzemysłowych ze szczególnym uwzględnieniem uwarunkowań środowiska przyrodniczego: Wybrane studia przypadków. Probl. Rozw. Miast 2014, 2, 81–94. [Google Scholar]
- Kaźmierczak, U.; Strzałkowski, P.; Lorenc, M.W.; Szumska, E.; Peréz Sánchez, A.A.; Baker, K.A.C. Post-mining Remnants and Revitalization. Geoheritage 2019, 11, 2025–2044. [Google Scholar] [CrossRef]
- Madziarz, M. Historical ore mining sites in Lower Silesia (Poland) as geo-tourism attraction. Acta Geoturistica 2013, 4, 15–26. [Google Scholar]
- Mert, Y. Contribution to sustainable development: Re-development of post-mining brownfields. J. Clean. Prod. 2019, 240, 118212. [Google Scholar] [CrossRef]
- Kobylańska, M.; Gawor, Ł. Problematyka przeobrażeń przestrzennych w procesach rewitalizacji terenów poprzemysłowych. Stud. Ind. Geogr. Comm. Pol. Geogr. Soc. 2017, 31, 68–80. [Google Scholar] [CrossRef]
- Merriam-Webster.com Dictionary, Merriam-Webster. Available online: https://www.merriam-webster.com/dictionary/revitalize (accessed on 21 October 2020).
- Polish Language Dictionary. Available online: https://sjp.pwn.pl (accessed on 21 October 2020).
- Marciniak, A. Rewitalizować czy adaptować obiekty pogórnicze –rozważania teoretyczne. Gospod. Surowcami Miner. 2009, 25, 137–145. [Google Scholar]
- Sokół, W.A. Risk-Based Methodology for Pre-Evaluation of Environmental Technologies for Sustainable Revitalization of Post-Industrial Sites. Hum. Ecol. Risk Assess. Int. J. 2015, 21, 1032–1049. [Google Scholar] [CrossRef]
- Krzemień, A.; Sánchez, A.S.; Fernández, P.R.; Zimmermann, K.; Coto, F.G. Towards sustainability in underground coal mine closure contexts: A methodology proposal for environmental risk management. J. Clean. Prod. 2016, 139, 1044–1056. [Google Scholar] [CrossRef]
- Gasidło, K. Przekształcenia terenów i obiektów poprzemysłowych jako problem urbanistyczno-architektoniczny województwa śląskiego. Zesz. Naukowe. Archit. Politech. Śląska 2013, 52, 65–80. [Google Scholar]
- Woźniak, J.; Pactwa, K. Possibilities for using mine waters in the context of the construction of heat energy clusters in Poland. Energy Sustain. Soc. 2019, 9, 1–10. [Google Scholar] [CrossRef]
- Menéndez, J.; Ordóñez, A.; Álvarez, R.; Loredo, J. Energy from closed mines: Underground energy storage and geothermal applications. Renew. Sustain. Energy Rev. 2019, 108, 498–512. [Google Scholar] [CrossRef]
- Xie, H.; Zhao, J.W.; Zhou, H.W.; Ren, S.H.; Zhang, R.X. Secondary utilizations and perspectives of mined underground space. Tunn. Undergr. Space Technol. 2020, 96, 103129. [Google Scholar] [CrossRef]
- Wirth, P.; Chang, J.; Syrbe, R.U.; Wende, W.; Hu, T. Green infrastructure: A planning concept for the urban transformation of former coal-mining cities. Int. J. Coal Sci. Technol. 2018, 5, 78–91. [Google Scholar] [CrossRef]
- Marcisz, M.; Probierz, K.; Gawor, Ł. Possibilities of reclamation and using of large-surface coal mining dumping grounds in Poland. Gospod. Surowcami Miner. Miner. Resour. Manag. 2020, 36, 105–122. [Google Scholar]
- Johansson, N.; Krook, J.; Eklund, M. Transforming dumps into gold mines. Experiences from Swedish case studies. Environ. Innov. Soc. Transit. 2012, 5, 33–48. [Google Scholar] [CrossRef]
- Burlakovs, J.; Kriipsalu, M.; Klavins, M.; Bhatnagar, A.; Vincevica-Gaile, Z.; Stenis Yahya Jani, J.; Mykhaylenko, V.; Denafas, G.; Turkadze, T.; Hogland, M.; et al. Paradigms on landfill mining: From dump site scavenging to ecosystem services revitalization. Resour. Conserv. Recycl. 2017, 123, 73–84. [Google Scholar] [CrossRef]
- Van der Zee, D.J.; Achterkamp, M.C.; De Visser, B.J. Assessing the market opportunities of landfill mining. Waste Manag. 2004, 24, 795–804. [Google Scholar] [CrossRef] [PubMed]
- EU Training Network for Resource Recovery Through Enhanced Landfill Mining. Available online: http://new-mine.eu/ (accessed on 25 October 2020).
- Pactwa, K.; Woźniak, J.; Dudek, M. Coal mining waste in Poland in reference to circular economy principles. Fuel 2019, 270, 117493. [Google Scholar] [CrossRef]
- Directive 2006/21/EC of the European Parliament and of the Council of 15 March 2006 on the Management of Waste from Extractive Industries and Amending Directive 2004/35/EC—Statement by the European Parliament, the Council and the Commission; Official Journal of the European Union: Luxembourg, 2009.
- Ostręga, A.; Cała, M. Assessing the value of landscape shaped by the mining industry—A case study of the town of Rydułtowy. Arch. Min. Sci. 2020, 65, 3–18. [Google Scholar]
- Nitkiewicz-Jankowska, A. Turystyka przemysłowa wizytówką Górnośląskiego Okręgu Przemysłowego. Pr. Nauk. Inst. Górnictwa Politech. Wrocławskiej 2006, 117, 251–256. [Google Scholar]
- Ostręga, A. Organizacyjno-finansowe modele rewitalizacji w regionach górniczych. In Rozprawy Monografie 279, Wydawnictwo AGH; Stanisława Staszica: Kraków, Poland, 2013. [Google Scholar]
- Zagórska, E. Turystyka Przemysłowa w Województwie Śląskim Jako Czynnik Rozwoju Regionu. Available online: http://ekmair.ukma.edu.ua/bitstream/handle/123456789/9204/Turystyka_przemys%20owa_w.pdf?sequence=1 (accessed on 24 October 2020).
- Niezgoda, A.; Nawrot, Ł. Kierunki Rozwoju Współczesnej Turystyki. 2019. Available online: https://econftour2019.syskonf.pl/conf-data/ECONFTOUR2019/files/Monografia%20Kierunki%20rozwoju%20wsp%C3%B3%C5%82czesnej%20turystyki%202019.pdf (accessed on 25 October 2020).
- EIT Climate-KIC and Silesian Metropolis Join Forces to Transform Europe’s Largest Coal Region in the Face of the Climate Crisis. Available online: https://www.climate-kic.org/press-releases/eit-climate-kic-and-silesian-metropolis-join-forces-to-transform-europes-largest-coal-region-in-the-face-of-the-climate-crisis (accessed on 25 October 2020).
- European Commission Website. 2030 Climate & Energy Framework. Available online: https://ec.europa.eu/clima/policies/strategies/2030_en (accessed on 25 October 2020).
- Henzel, H.; Śmietana, K.; Zagórska, E.; Bolek, T. Klasyfikacja terenów poprzemysłowych w województwie śląskim. Swiat Nieruchom. 2009, 1, 16–21. [Google Scholar]
- Strategy for Socioeconomic Development of the Southern and Western Part of the Lower Silesian Voivodship for 2020–2030, Covering the Wałbrzyski and Jeleniogórski Sub Regions (NUTS3)—Sudeten Strategy 2030. Available online: http://www.ue.wroc.pl/p/jednostki/cbrst/strategia_rozwoju_sudety_2030.pdf (accessed on 25 October 2020).
- Directive (EU) 2018/851 of the European Parliament and of the Council of 30 May 2018 Amending Directive 2008/98/EC on Waste; European Environment Agency: Copenhagen, Denmark, 2018.
- Roadmap. Available online: https://www.gov.pl/web/rozwoj-praca-technologia/rada-ministrow-przyjela-projekt-mapy-drogowej-goz (accessed on 25 October 2020).
- Fang, Y.; Côté, R.P.; Qin, R. Industrial sustainability in China: Practice and prospects for eco-industrial development. J. Environ. Manag. 2007, 83, 315–328. [Google Scholar] [CrossRef]
- Sakr, D.; Baas, L.; El-Haggar, S.; Huisigh, D. Critical success and limiting factors for eco-industrial parks: Global trends and Egyptian context. J. Clean. Prod. 2011, 19, 1158–1169. [Google Scholar] [CrossRef]
- Jackson, M.; Lederwasch, A.; Giurco, D. Transitions in theory and practice: Managing metals in the circular economy. Resources 2014, 3, 516–543. [Google Scholar] [CrossRef]
- Kirchherr, J.; Reike, D.; Hekkert, M. Conceptualizing the circular economy: An analysis of 114 definitions. Resour. Conserv. Recycl. 2017, 127, 221–232. [Google Scholar] [CrossRef]
- Aznar-Sánchez, J.A.; García-Gómez, J.J.; Velasco-Muñoz, J.F.; Carretero-Gómez, A. Mining waste and its sustainable management: Advances in worldwide research. Minerals 2018, 8, 284. [Google Scholar] [CrossRef]
- Plottu, E.; Plottu, B. The concept of Total Economic Value of environment: A reconsideration within a hierarchical rationality. Ecol. Econ. 2007, 61, 52–61. [Google Scholar] [CrossRef]
- Del Giudice, V.; De Paola, P. The Contingent Valuation Method for Evaluating Historical and Cultural Ruined Properties. Procedia-Soc. Behav. Sci. 2016, 223, 595–600. [Google Scholar] [CrossRef][Green Version]
- Geological and Mining Act (Journal of Laws 2011, No. 163, Item 981). Available online: http://isap.sejm.gov.pl/isap.nsf/download.xsp/WDU20111630981/U/D20110981Lj.pdf (accessed on 23 October 2020).
- Czaja, P. Ocena rozwiązań projektowych likwidacji szybów zastosowanych w procesie restrukturyzacji polskiego górnictwa węglowego. Górnictwo Geoinżynieria 2009, 33, 105–119. [Google Scholar]
- General Map of Mining Shafts in the Upper Silesian Coal Basin. Available online: https://www.google.com/maps/d/viewer?mid=1-6F_sYwndlPT3Fp-WOsdMaKcH-I&ll=50.09688956618981%2C18.935410449999974&z=10 (accessed on 13 October 2020).
- UNDP. THE NEXT FRONTIER: The Story of How Humans Are Changing Planet Earth. Available online: https://www.undp.org/content/undp/en/home.html (accessed on 10 October 2020).
- IEA. Shaping a Secure and Sustainable Energy Future for All. Available online: https://www.iea.org/ (accessed on 12 October 2020).
- EU Parliament. Making the EU Climate-Neutral by 2050. Available online: https://ec.europa.eu/ (accessed on 12 October 2020).
- European Commission Website. The Just Transition Fund. Available online: https://ec.europa.eu/info/strategy/priorities-2019-2024/european-green-deal/actions-being-taken-eu/just-transition-mechanism/just-transition-funding-sources_en (accessed on 10 October 2020).
- European Parliament Raport. Available online: https://www.europarl.europa.eu/RegData/etudes/STUD/2020/651444/IPOL_STU(2020)651444_PL.pdf (accessed on 10 October 2020).






| Keywords | Results | Publication Language | |
|---|---|---|---|
| Google Scholar | Mendeley | ||
| 181,000 | 561 | English and others |
| 105 | - | Polish | |
| 46,300 | 4 | English and others |
| 25 | - | Polish | |
| 1300 | 31 | English and others |
| 7 | - | Polish | |
| 756 | No results | English and others |
| 9 | - | Polish | |
| 645 | No results | English and others |
| 4 | - | Polish | |
| 31 | No results | English and others |
| 0 | - | Polish | |
| Mine Type | Number of Shafts | |
|---|---|---|
| closed | converted to pumping stations | |
| Hard coal mines closed completely | 297 | 24 |
| Hard coal mines closed partially | 47 | 0 |
| Total | 344 | 24 |
Publisher’s Note: MDPI stays neutral with regard to jurisdictional claims in published maps and institutional affiliations. |
© 2020 by the authors. Licensee MDPI, Basel, Switzerland. This article is an open access article distributed under the terms and conditions of the Creative Commons Attribution (CC BY) license (http://creativecommons.org/licenses/by/4.0/).
Share and Cite
Pactwa, K.; Woźniak, J.; Dudek, M. Sustainable Social and Environmental Evaluation of Post-Industrial Facilities in a Closed Loop Perspective in Coal-Mining Areas in Poland. Sustainability 2021, 13, 167. https://doi.org/10.3390/su13010167
Pactwa K, Woźniak J, Dudek M. Sustainable Social and Environmental Evaluation of Post-Industrial Facilities in a Closed Loop Perspective in Coal-Mining Areas in Poland. Sustainability. 2021; 13(1):167. https://doi.org/10.3390/su13010167
Chicago/Turabian StylePactwa, Katarzyna, Justyna Woźniak, and Michał Dudek. 2021. "Sustainable Social and Environmental Evaluation of Post-Industrial Facilities in a Closed Loop Perspective in Coal-Mining Areas in Poland" Sustainability 13, no. 1: 167. https://doi.org/10.3390/su13010167
APA StylePactwa, K., Woźniak, J., & Dudek, M. (2021). Sustainable Social and Environmental Evaluation of Post-Industrial Facilities in a Closed Loop Perspective in Coal-Mining Areas in Poland. Sustainability, 13(1), 167. https://doi.org/10.3390/su13010167

