The Urban Blight Costs in Taiwan
Abstract
1. Introduction
2. Literature Review
3. Research Methods
4. Results and Discussion
4.1. Research Variables
4.2. The Analysis of the Hot Zone, Cold Zone, and Variables Correlated with Geographic Distribution
4.3. Factors Causing Urban Blight and the Economic Costs
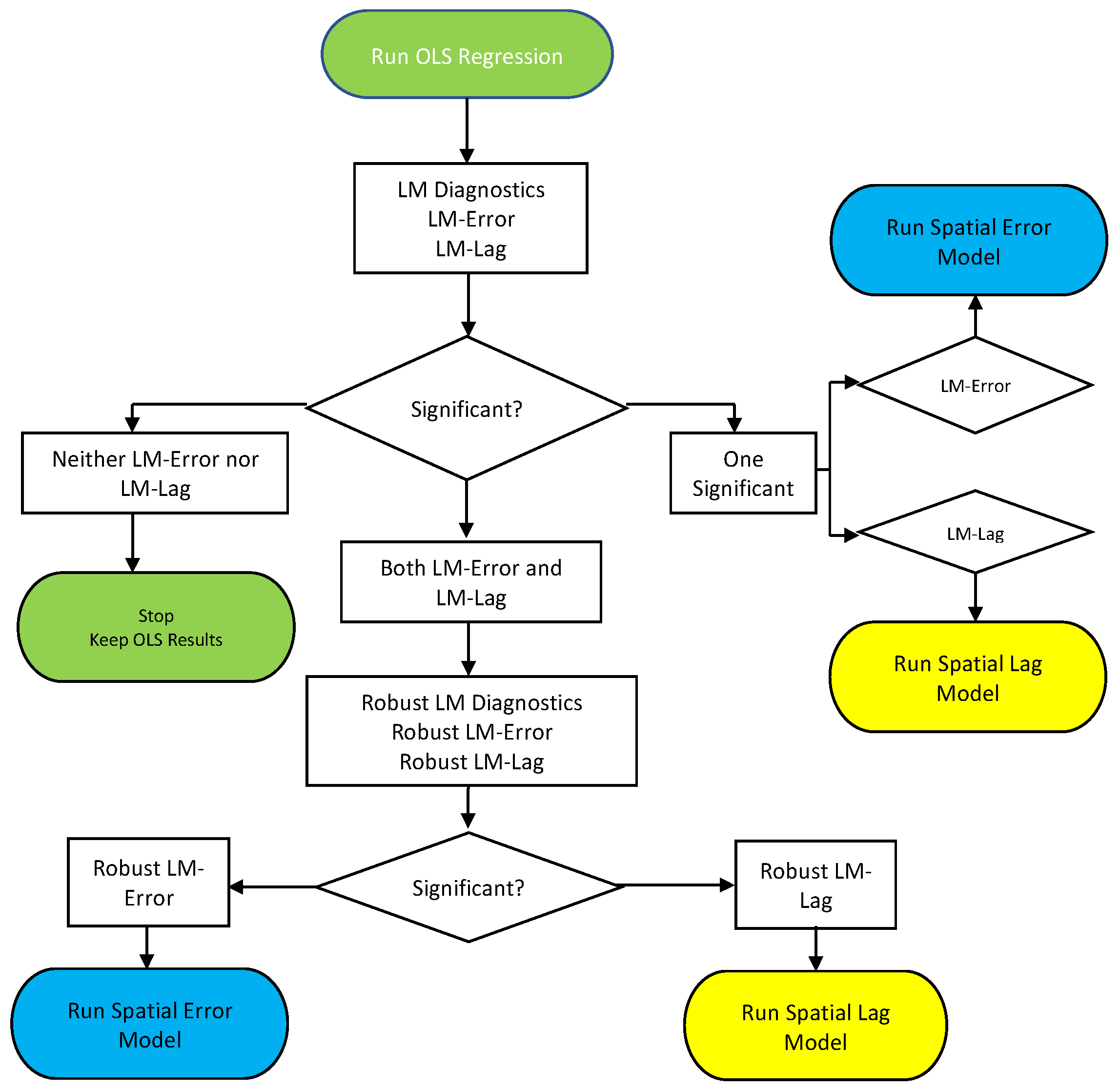
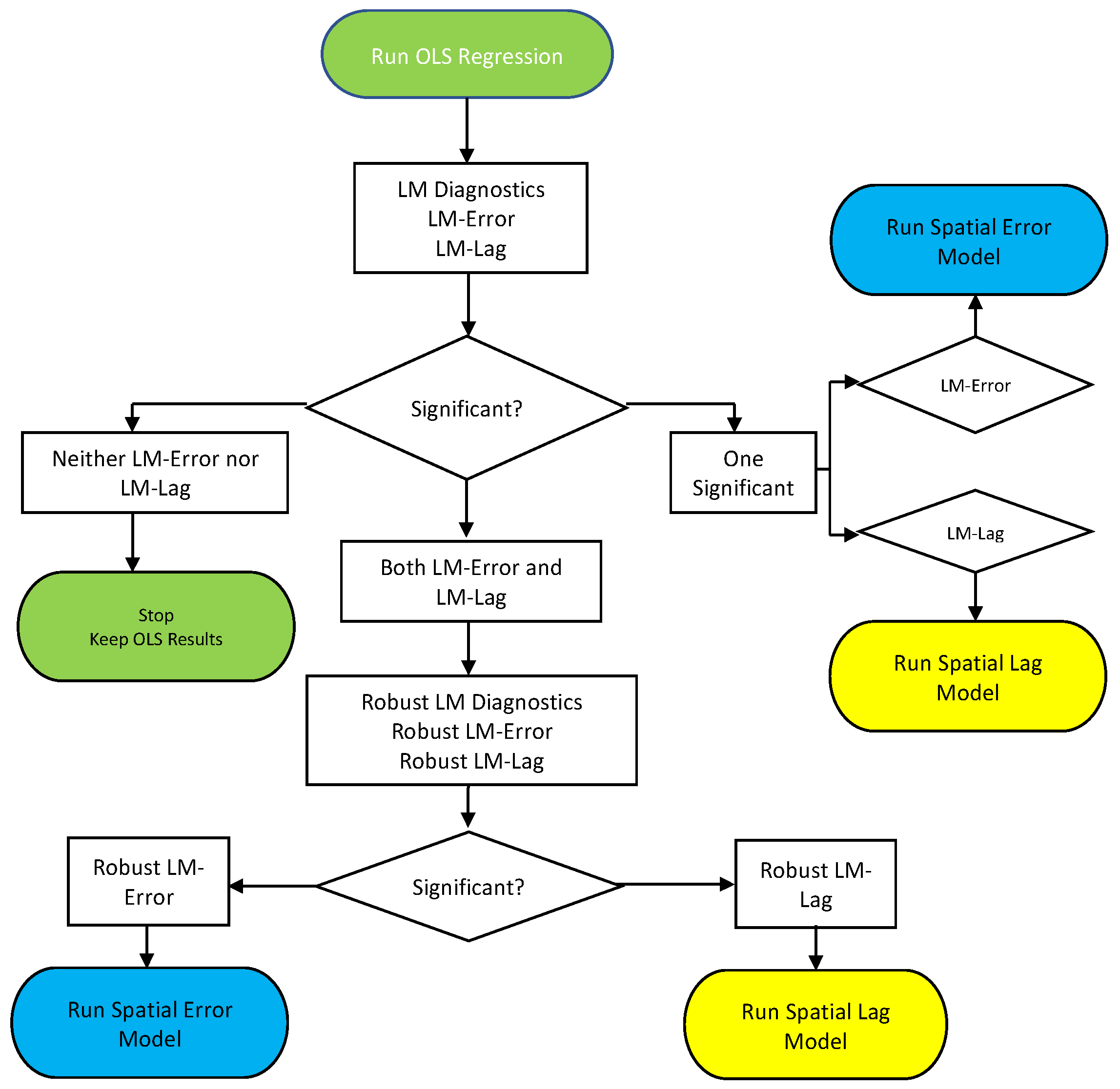
- A.
- Spatial error model and spatial lag model for housing prices
- B.
- The robust spatial error model and robust spatial lag model for housing prices
- C.
- The spatial characteristics of urban blight influencing housing prices
- A decrease of average household income (Income) by NT$1000 directly caused housing prices to drop by NT$13,200. The spillover effect of the adjacent areas decreased the housing price by NT$900. The total effects on housing prices was thus a decrease of NT$14,100.
- One additional house built with brick, wood, or stone (Special Stone House) directly lowered the housing prices by NT$400. Housing prices further dropped by NT$30 owing to the indirect effect resulting from the spillover effect of the neighboring areas. The total effect was to reduce the housing prices by NT$430.
- Increasing one house aged more than 50 years (Old House) led to a drop in housing prices of NT$140. The indirect effect caused by the spillover of the adjacent areas was to reduce housing prices by NT$10. The total spatial effect was a reduction in housing prices of NT$150.
- Housing prices declined by NT$680 when adding one house aged less than one year (Young House). The spillover of adjacent areas indirectly reduced the housing prices NT$50. The overall effect was thus a decline in housing prices of NT$730.
- An additional one year of house age (House Age) directly reduced the housing prices by NT$65,790. The spillover effect of the neighboring areas indirectly lowered the housing prices by NT$4670, resulting in a drop of NT$70,460 in the overall housing prices.
- Reducing the average senior population per household by 1 person (Senior) directly lowered the housing prices by NT$4,477,990. The indirect effect of the spillover of adjacent areas was a NT$318.06 drop in housing prices. The overall effect was thus a decrease in housing prices of NT$4,796,050.
- The low-income population (Low Income) decreasing by one person directly lowered housing prices by NT$1,040. The spillover effect of the adjacent areas caused a reduction of housing prices by NT$70. Thus, total effect was a reduction in the housing prices NT$1,120.
5. Conclusions and Suggestion
Author Contributions
Funding
Acknowledgments
Conflicts of Interest
References
- Brueckner, J.K.; Helsley, R.W. Sprawl and Blight. J. Urban Econ. 2011, 69, 205–213. [Google Scholar] [CrossRef]
- Squires, G.; Lord, A.D. The transfer of Tax Increment Financing (TIF) as an urban policy for spatially targeted economic development. Land Use Policy 2012, 29, 817–826. [Google Scholar] [CrossRef]
- Brown, C.S. Blinded by blight: A search for a workable definition of “blight” in Ohio. Univ. Cincinnati Law Rev. 2004, 73, 207–233. [Google Scholar]
- Robick, B.D. Blight: The Development of a Contested Concept. Ph.D. Thesis, Carnegie Mellon University, Pittsburgh, PA, USA, 2011. [Google Scholar]
- Shlay, A.B.; Whitman, G. Research for Democracy: Linking Community Organizing and Research to Leverage Blight Policy. City Community 2006, 5, 153–171. [Google Scholar] [CrossRef]
- Weber, R. Extracting value from the city: Neoliberalism and urban redevelopment. In Spaces of Neoliberalism: Urban Restructuring in North America and Western Europe; Brenner, N., Theodore, N., Eds.; Blackwell Publishing: Oxford, UK, 2002; pp. 172–193. [Google Scholar]
- Breger, G.E. The Concept and Causes of Urban Blight. Land Econ. 1967, 43, 369. [Google Scholar] [CrossRef]
- Von Hoffman, A. A study in contradictions: The origins and legacy of the housing act of 1949. Hous. Policy Debate 2000, 11, 299–326. [Google Scholar] [CrossRef]
- Somin, I. Blight sweet blight. Legal Times 2006, XXIX, 33. [Google Scholar]
- Miekley, A.E. Counting Broken Windows: Pursuing an Objective Measurement of Blight. Master’s Thesis, Ohio State University, Columbus, OH, USA, 2008. [Google Scholar]
- Ulrich, R.S.; Simons, R.F.; Losito, B.D.; Fiorito, E.; Miles, M.A.; Zelson, M. Stress recovery during exposure to natural and urban environments. J. Environ. Psychol. 1991, 11, 201–230. [Google Scholar] [CrossRef]
- Garrod, G.; Willis, K. An economic estimate of the effect of a waterside location on property values. Environ. Resour. Econ. 1994, 4, 209–217. [Google Scholar] [CrossRef]
- Powe, N.A.; Garrod, G.D.; Willis, K.G. Valuation of urban amenities using a hedonic pricing model. J. Prop. Res. 1995, 12, 137–147. [Google Scholar] [CrossRef]
- Farber, S. Undesirable facilities and property values: A summary of empirical studies. Ecol. Econ. 1998, 24, 1–14. [Google Scholar] [CrossRef]
- Kaplan, R. The nature of the view from home: Psychological benefits. Environ. Behav. 2001, 33, 507–542. [Google Scholar] [CrossRef]
- Bishop, I.D.; Lange, E.; Mahbubul, A.M. Estimation of the influence of view components on high-rise apartment pricing using a public survey and GIS modeling. Environ. Plan. B Plan. Des. 2004, 31, 439–452. [Google Scholar] [CrossRef]
- Maghelal, P.; Andrew, S.; Arlikatti, S.; Jang, H.S. Assessing blight and its economic impacts: A case study of Dallas, TX. WIT Trans. Ecol. Environ. 2014, 181, 187–197. [Google Scholar]
- Rosen, S. Hedonic Prices and Implicit Markets: Product Differentiation in Pure Competition. J. Polit. Econ. 1974, 82, 34–55. [Google Scholar] [CrossRef]
- Dubin, R.A. Estimation of Regression Coefficients in the Presence of Spatially Autocorrelated Error Terms. Rev. Econ. Stat. 1988, 70, 466. [Google Scholar] [CrossRef]
- Brueckner, J.K. Lectures on Urban Economics; MIT Press: Cambridge, MA, USA, 2011. [Google Scholar]
- Pope, J.C. Buyer information and the hedonic: The impact of a seller disclosure on the implicit price for airport noise. J. Urban Econ. 2008, 63, 498–516. [Google Scholar] [CrossRef]
- Pope, J.C. Do Seller Disclosures Affect Property Values? Buyer Information and the Hedonic Model. Land Econ. 2008, 84, 551–572. [Google Scholar] [CrossRef]
- Votsis, A.; Perrels, A. Housing Prices and the Public Disclosure of Flood Risk: A Difference-in-Differences Analysis in Finland. J. Real Estate Finance Econ. 2015, 53, 450–471. [Google Scholar] [CrossRef]
- Morande, F.; Petermann, A.; Vargas, M. Determinants of urban vacant land evidence from Santiago, Chile. J. Real Estate Financ. Econ. 2010, 40, 188–202. [Google Scholar] [CrossRef]
- Kim, G.-W.; Newman, G.; Jiang, B. Urban regeneration: Community engagement process for vacant land in declining cities. Cities 2020, 102, 102730. [Google Scholar] [CrossRef] [PubMed]
- Kuyucu, T.; Ünsal, Ö. ‘Urban Transformation’ as State-led Property Transfer: An Analysis of Two Cases of Urban Renewal in Istanbul. Urban Stud. 2010, 47, 1479–1499. [Google Scholar] [CrossRef]
- Johnsen, S.; Fitzpatrick, S. Revanchist Sanitisation or Coercive Care? The Use of Enforcement to Combat Begging, Street Drinking and Rough Sleeping in England. Urban Stud. 2010, 47, 1703–1723. [Google Scholar] [CrossRef]
- Wassmer, R.W. Further empirical evidence on residential property taxation and the occurrence of urban sprawl. Reg. Sci. Urban Econ. 2016, 61, 73–85. [Google Scholar] [CrossRef]
- Schuetz, J.; Spader, J.; Cortes, A. Have distressed neighborhoods recovered? Evidence from the neighborhood stabilization program. J. Hous. Econ. 2016, 34, 30–48. [Google Scholar] [CrossRef][Green Version]
- Hosseini, A.; Pourahmad, A.; Taeeb, A.; Amini, M.; Behvandi, S. Renewal strategies and neighborhood participation on urban blight. Int. J. Sustain. Built Environ. 2017, 6, 113–121. [Google Scholar] [CrossRef]
- Paredes, D.; Skidmore, M. The net benefit of demolishing dilapidated housing: The case of Detroit. Reg. Sci. Urban Econ. 2017, 66, 16–27. [Google Scholar] [CrossRef]
- Yang, Z.; Dunford, M. City shrinkage in China: Scalar processes of urban and hukou population losses. Reg. Stud. 2018, 52, 1111–1121. [Google Scholar] [CrossRef]
- Valasik, M.; Brault, E.E.; Martinez, S.M. Forecasting homicide in the red stick: Risk terrain modeling and the spatial influence of urban blight on lethal violence in Baton Rouge, Louisiana. Soc. Sci. Res. 2018, 80, 186–201. [Google Scholar] [CrossRef]
- Clarke, A.; Parsell, C. The potential for urban surveillance to help support people who are homeless: Evidence from Cairns, Australia. Urban Stud. 2018, 56, 1951–1967. [Google Scholar] [CrossRef]
- Heider, B. The impact of EU Eastern enlargement on urban growth and decline: New insights from Germany’s Eastern border. Papers Reg. Sci. 2019, 98, 1443–1468. [Google Scholar] [CrossRef]
- Farjam, R.; Motlaq, S.M.H.; Rasoul, F. Does urban mixed use development approach explain spatial analysis of inner city decay? J. Urban Manag. 2019, 8, 245–260. [Google Scholar] [CrossRef]
- Blessett, B. Urban renewal and “Ghetto” development in Baltimore: Two sides of the same coin. Am. Rev. Public Adm. 2020, 50, 838–850. [Google Scholar] [CrossRef]
- Lousada, A.L.; Ferreira, F.A.; Meidutė-Kavaliauskienė, I.; Spahr, R.W.; Sunderman, M.A.; Pereira, L.F. A sociotechnical approach to causes of urban blight using fuzzy cognitive mapping and system dynamics. Cities 2021, 108, 102963. [Google Scholar] [CrossRef]
- Baum-Snow, N. Did Highways Cause Suburbanization? Q. J. Econ. 2007, 122, 775–805. [Google Scholar] [CrossRef]
- Cullen, J.B.; Levitt, S.D. Crime, Urban Flight, and the Consequences for Cities. Rev. Econ. Stat. 1999, 81, 159–169. [Google Scholar] [CrossRef]
- Carnegie, A. Nobody cares: Forgotten parts of British cities. Hous. Stud. 2017, 32, 540–541. [Google Scholar] [CrossRef]
- Sun, W.; Huang, Y.; Mohamed, E.; Spahr, R.W.; Sun, M.; Sunderman, M.A. Blight Indices and Neighborhood Blight Impact on Property Values. In Proceedings of the Southwestern Finance Association Annual Meeting 2016, Houston, TX, USA, 13–16 March 2016. [Google Scholar]
- Pritchett, W.E. The public menace of blight: Urban renewal and the private uses of eminent domain. Yale Law Policy Rev. 2003, 21, 1–52. [Google Scholar]
- Branas, C.C.; Kondo, M.C.; Murphy, S.M.; South, E.C.; Polsky, D.; Macdonald, J.M. Urban Blight Remediation as a Cost-Beneficial Solution to Firearm Violence. Am. J. Public Health 2016, 106, 2158–2164. [Google Scholar] [CrossRef]
- Branas, C.C.; South, E.; Kondo, M.C.; Hohl, B.C.; Bourgois, P.; Wiebe, D.J.; Macdonald, J.M. Citywide cluster randomized trial to restore blighted vacant land and its effects on violence, crime, and fear. Proc. Natl. Acad. Sci. USA 2018, 115, 2946–2951. [Google Scholar] [CrossRef]
- Garvin, E.C.; Branas, C.; Keddem, S.; Sellman, J.; Cannuscio, C. More Than Just an Eyesore: Local Insights and Solutions on Vacant Land and Urban Health. J. Hered. 2012, 90, 412–426. [Google Scholar] [CrossRef] [PubMed]
- Kondo, M.C.; Keene, D.; Hohl, B.C.; MacDonald, J.M.; Branas, C.C. A difference-indifferences study of the effects of a new abandoned building remediation strategy on safety. PLoS ONE 2015, 10, e0136595. [Google Scholar]
- Kondo, M.C.; Andreyeva, E.; South, E.C.; MacDonald, J.M.; Branas, C.C. Neighborhood in-terventions to reduce violence. Annu. Rev. Public Health 2018, 39, 253–271. [Google Scholar] [CrossRef] [PubMed]
- Mills, E.S. Housing economics: A synthesis. In New Frontiers in Regional Science: Essays in Honor of Walter Isard; Chetterji, M., Kuenne, R.E., Eds.; New York University Press: New York, NY, USA, 1990; Volume 1, pp. 257–274. [Google Scholar]
- Spelman, W. Abandoned buildings: Magnets for crime? J. Crim. Justice 1993, 21, 481–495. [Google Scholar] [CrossRef]
- Tita, G.E. An Ecological Study of Violent Urban Street Gangs and Their Crime. Ph.D. Thesis, Carnegie Mellon University, Pittsburgh, PA, USA, 1999. [Google Scholar]
- Miller, J.S.; Evans, L.D. Divergence of potential state-level performance measures to assess transportation and land use coordination. J. Transp. Land Use 2011, 4, 81–103. [Google Scholar] [CrossRef]
- Larimian, T.; Sadeghi, A. Measuring urban social sustainability: Scale development and validation. Environ. Plan. B Urban Anal. City Sci. 2019. [Google Scholar] [CrossRef]
- Branas, C.C.; Rubin, D.; Guo, W. Vacant Properties and Violence in Neighborhoods. ISRN Public Health 2012, 2012, 246142. [Google Scholar] [CrossRef]
- Han, H.-S. The Impact of Abandoned Properties on Nearby Property Values. Hous. Policy Debate 2014, 24, 311–334. [Google Scholar] [CrossRef]
- Recio, R.B.; Roitman, S.; Mateo-Babiano, I. Mobility nodes and economic spaces: Links, tensions and planning implications. J. Transp. Land Use 2019, 12. [Google Scholar] [CrossRef]
- Oriard, L.R. Street Vending and Its Ability to Produce Space: The Case of the Tepito Market in Mexico City Downtown Area. Doctoral Dissertation; University College London: London, UK, 2015. [Google Scholar]
- Guarini, M.R.; Battisti, F. Benchmarking multicriteria evaluation methodology’s application for the definition of benchmarks in a negotiation-type public-private partnership. A case of study: The integrated action programmes of the Lazio Region. Int. J. Bus. Intell. Data Min. 2014, 9, 271–317. [Google Scholar]
- Battisti, F.; Guarini, R. Public interest evaluation in negotiated public-private partnership. Int. J. Multicriteria Decis. Mak. 2017, 7, 54–89. [Google Scholar] [CrossRef]
- Anselin, L.; Lozano-Gracia, N. Errors in variables and spatial effects in hedonic house price models of ambient air quality. Empir. Econ. 2008, 34, 5–34. [Google Scholar] [CrossRef]
- Won, J.; Lee, J.-S. Investigating How the Rents of Small Urban Houses are Determined: Using Spatial Hedonic Modeling for Urban Residential Housing in Seoul. Sustainability 2017, 10, 31. [Google Scholar] [CrossRef]
- Yin, L.; Zhang, H.; Patterson, K.; Silverman, R.M.; Wu, L. Walkability, Safety, and Housing Values in Shrinking Cities: Spatial Hedonic Study in Buffalo, Pittsburgh, and Detroit. J. Urban Plan. Dev. 2020, 146, 04020029. [Google Scholar] [CrossRef]
- Anselin, L. Spatial Econometrics: Methods and Models; Kluwer Academic Publishers: Boston, MA, USA, 1988. [Google Scholar]


| Variable | Definition of Blight | Description | Unit | Source | Mean | Standard Deviation | Minimum | Maximum |
|---|---|---|---|---|---|---|---|---|
| Income | Household income | Thousand Dollars | Financial Data Center, Ministry of Finance | 791.3243 | 166.3347 | 591.9725 | 1734.0120 | |
| Special Stone House | Danger | Building material of brick, wood, or stone | House | Real Estate Information Platform, Ministry of the Interior; REIP, MOI | 1889.016 | 1390.542 | 41 | 15,018 |
| Old House | Oldness | House aged over 50 years | House | REIP, MOI | 1725.626 | 1445.710 | 3 | 10,247 |
| Young House | House aged under 1 year | House | REIP, MOI | 270.4478 | 534.3672 | 0 | 4645 | |
| House Age | Average house age | Year | REIP, MOI | 33.8481 | 6.4780 | 15.71 | 66.55 | |
| Senior | Seniors | Elderly population per household | Person | REIP, MOI | 0.4461 | 0.1141 | 0.20 | 0.78 |
| Low Income | Poverty | Low-income population | Person | Ministry of Health and Welfare | 862.1423 | 1095.527 | 2 | 7629 |
| Housing Price | Average housing price listed on the purchase agreement (regardless of housing type) | Ten Thousand Dollars | REIP, MOI | 904.0564 | 434.9548 | 273.7 | 3035 |
| Variable | (Hot Zone) | (Cold Zone) |
|---|---|---|
| High housing price | New Taipei City, Taoyuan City, Hsinchu City, Taichung City | - |
| Housing prices (Only the 99% is considered for the cold zone.) | Yilan County, New Taipei City, Taipei City, Keelung City, Taoyuan City, Kinmen County | Taitung County, Hualien County, Pingtung County, Kaohsiung City, Tainan City, Chiayi County, Yunlin County |
| Household income (Only the 99% is considered for the cold zone.) | Yilan County, Kinmen County, Taoyuan City, Keelung City, New Taipei City, Hsinchu County, Taipei City | Hualien County, Nantou County, Pingtung County, Kaohsiung City, Yunlin County, Chiayi County, Taitung County, Tainan City |
| Danger | Yilan County, Hualien County, Taoyuan City, Kaohsiung City, New Taipei City, Taitung County, Tainan City, Penghu County | Kaohsiung City, Yilan County, Taoyuan City, New Taipei City, Hualien County |
| Oldness | Penghu County, New Taipei City, Taoyuan City, Yilan County | Taitung County, Kaohsiung City |
| Young House | New Taipei City, Taoyuan City | Hualien County, Kaohsiung City, Taitung County, Tainan City |
| House age | New Taipei City, Taoyuan City, Yunlin County, Changhua County | Kaohsiung City |
| Senior | Hualien County, Nantou County, Taoyuan City, Kaohsiung City, Yunlin County, New Taipei City, Chiayi County, Changhua County, Taichung City, Taitung County, Tainan City, Penghu County | Kaohsiung City, Taoyuan City, Taitung County |
| Seniors and poverty | Nantou County, Changhua County, Taichung City, Penghu County | Taitung County, Penghu County |
| Seniors and oldness | Penghu County, Taichung City, Keelung City, Changhua County | Taitung County, Kaohsiung City, Taichung City, Taoyuan City, New Taipei City |
| Seniors, oldness and danger | Hualien County, Nantou County, Kaohsiung City, Yunlin County, Changhua County, Taitung County, Tainan City, Penghu County | Taitung County, New Taipei City, Taoyuan City, Yilan County |
| Seniors, oldness and poverty | Nantou County, Yunlin County, Changhua County, Taichung City, Penghu County | Taitung County, Pingtung County |
| Seniors, oldness, poverty and danger | Yunlin County, Changhua County, Tainan City, Penghu County | Taitung County |
| Housing Price a | Coefficient | Standard Deviation | VIF |
|---|---|---|---|
| Constant Term | −479.6246 | 250.7130 | |
| Income | 1.3936 *** | 0.1378 | 1.59 |
| Special Stone House | −0.0437 | 0.0232 | 1.95 |
| Old House | −0.0078 | 0.0198 | 3.04 |
| Young House | −0.0258 | 0.0431 | 1.79 |
| House Age | −0.8420 | 10.9863 | 5.38 |
| Senior | 312.892 | 597.5865 | 4.29 |
| Low Income | 0.1046 *** | 0.0200 | 1.72 |
| Adj | 0.6149 | ||
| Prob. >F | 0.0000 | ||
| Mean VIF | 2.82 |
| Housing Price a | Spatial Error Model | Spatial Lag Model (Robust) | Spatial Effect with Respect to Changes by the Relative | ||||
|---|---|---|---|---|---|---|---|
| Coefficient | Standard Deviation | Coefficient | Standard Deviation | Direct Effect | Indirect Effect | Total Effect | |
| Constant Term | −187.7682 | 261.0479 | −358.3282 | 244.6073 | 1.3242 | 0.0941 | 1.4182 |
| Income | 1.3179 *** | 0.1405 | 1.3219 *** | 0.1345 | −0.0400 | −0.0028 | −0.0428 |
| Special Stone House | −0.0331 | 0.0235 | −0.0399 | 0.0220 | −0.0141 | −0.0010 | −0.0151 |
| Old House | −0.0112 | 0.0216 | −0.0141 | 0.0220 | −0.0683 | −0.0049 | −0.0732 |
| Young House | −0.0908 * | 0.0330 | −0.0682 | 0.0403 | −6.5789 | −0.4673 | −7.0462 |
| House Age | −8.9127 | 10.8185 | −6.5675 | 10.8401 | 447.799 | 31.806 | 479.605 |
| Senior | 350.2758 | 562.6866 | 447.0207 | 570.4571 | 0.1041 | 0.0074 | 0.1115 |
| Low Income | 0.1063 *** | 0.0192 | 0.1039 *** | 0.0194 | 1.3242 | 0.0941 | 1.4182 |
| w | - | ||||||
| Housing Price 4 | 0.1184 * | 0.0438 | |||||
| e. Housing Price 4 | 0.3410 *** | 0.0628 | |||||
| Var(e. Housing Price 4) | 64719.92 | 7399.522 | 65594.32 | 7368.012 | |||
| Pseudo | 0.6343 | 0.6403 | |||||
| Wald (Prob. >) | 6.902(0.0086) | 7.011(0.0081) | |||||
| AIC | 2290.785 | 2290.727 | |||||
| BIC | 2321.665 | 2321.661 | |||||
Publisher’s Note: MDPI stays neutral with regard to jurisdictional claims in published maps and institutional affiliations. |
© 2020 by the authors. Licensee MDPI, Basel, Switzerland. This article is an open access article distributed under the terms and conditions of the Creative Commons Attribution (CC BY) license (http://creativecommons.org/licenses/by/4.0/).
Share and Cite
Hu, C.-P.; Hu, T.-S.; Fan, P.; Lin, H.-P. The Urban Blight Costs in Taiwan. Sustainability 2021, 13, 113. https://doi.org/10.3390/su13010113
Hu C-P, Hu T-S, Fan P, Lin H-P. The Urban Blight Costs in Taiwan. Sustainability. 2021; 13(1):113. https://doi.org/10.3390/su13010113
Chicago/Turabian StyleHu, Chich-Ping, Tai-Shan Hu, Peilei Fan, and Hai-Ping Lin. 2021. "The Urban Blight Costs in Taiwan" Sustainability 13, no. 1: 113. https://doi.org/10.3390/su13010113
APA StyleHu, C.-P., Hu, T.-S., Fan, P., & Lin, H.-P. (2021). The Urban Blight Costs in Taiwan. Sustainability, 13(1), 113. https://doi.org/10.3390/su13010113

