Next Article in Journal
Estimation of Transport Potential in Regional Rail Passenger Transport by Using the Innovative Mathematical-Statistical Gravity Approach
Next Article in Special Issue
A Human Rights-Based Approach in Implementing Sustainable Development Goal 4 (Quality Education) for Ethnic Minorities in Vietnam
Previous Article in Journal
Demand Responsive Transport Service of ‘Dead-End Villages’ in Interurban Traffic
Previous Article in Special Issue
Research as a Base for Sustainable Development of Universities: Using the Delphi Method to Explore Factors Affecting International Publishing among Vietnamese Academic Staff
 
 
Font Type:
Arial Georgia Verdana
Font Size:
Aa Aa Aa
Line Spacing:
Column Width:
Background:
Article

How Digital Natives Learn and Thrive in the Digital Age: Evidence from an Emerging Economy

1
Department of Basic, Vietnam Academy for Ethnic Minorities, Hanoi 100000, Vietnam
2
Centre for Interdisciplinary Social Research, Phenikaa University, Hanoi 100803, Vietnam
3
A.I. for Social Data Lab, Vuong & Associates, Hanoi 100000, Vietnam
4
Faculty of Management and Tourism, Hanoi University, Hanoi 100803, Vietnam
5
School of Business, RMIT Vietnam University, Hanoi 100000, Viet Nam
6
École doctorale, Sciences Po Paris, 75007 Paris, France
7
School of Economics and International Business, Foreign Trade University, Hanoi 100000, Vietnam
8
Faculty of Economics and Business, Phenikaa University, Hanoi 100803, Vietnam
9
Centre Emile Bernheim, Université Libre de Bruxelles, 1050 Brussels, Belgium
*
Authors to whom correspondence should be addressed.
Sustainability 2020, 12(9), 3819; https://doi.org/10.3390/su12093819
Submission received: 10 April 2020 / Revised: 30 April 2020 / Accepted: 4 May 2020 / Published: 7 May 2020

Abstract

As a generation of ‘digital natives,’ secondary students who were born from 2002 to 2010 have various approaches to acquiring digital knowledge. Digital literacy and resilience are crucial for them to navigate the digital world as much as the real world; however, these remain under-researched subjects, especially in developing countries. In Vietnam, the education system has put considerable effort into teaching students these skills to promote quality education as part of the United Nations-defined Sustainable Development Goal 4 (SDG4). This issue has proven especially salient amid the COVID−19 pandemic lockdowns, which had obliged most schools to switch to online forms of teaching. This study, which utilizes a dataset of 1061 Vietnamese students taken from the United Nations Educational, Scientific, and Cultural Organization (UNESCO)’s “Digital Kids Asia Pacific (DKAP)” project, employs Bayesian statistics to explore the relationship between the students’ background and their digital abilities. Results show that economic status and parents’ level of education are positively correlated with digital literacy. Students from urban schools have only a slightly higher level of digital literacy than their rural counterparts, suggesting that school location may not be a defining explanatory element in the variation of digital literacy and resilience among Vietnamese students. Students’ digital literacy and, especially resilience, also have associations with their gender. Moreover, as students are digitally literate, they are more likely to be digitally resilient. Following SDG4, i.e., Quality Education, it is advisable for schools, and especially parents, to seriously invest in creating a safe, educational environment to enhance digital literacy among students.

1. Introduction

Digital literacy is one of the driving forces in the development of the digital age, as well as a critical pillar of general education. To promote Sustainable Development Goal 4 (SDG) - Quality Education, developed countries have introduced digital literacy into general education so that the majority of their citizens become an active element of the digital economy [1]. However, in less developed nations, the issue is neglected, while the context here is more complicated. There is a lack of legal regulations as well as formal education and training for youth [2]. In Asia, Internet ‘addiction’ has been popular among adolescents in countries, and Internet use, therefore, is frequently characterized by risky cyber behaviors [3]. As a typical example of the region, according to statistics from the University World News [4], Vietnam has about 68.17 million Internet users in 2020, an increase of 10% over 2019. An average Vietnamese person spends up to 11 hours a day on the Internet, social media, and consuming digital content; therefore, they have become more and more comfortable with the omnipresence of technology [5]. On the other hand, this might create more chances for online risks and negative influences on society. Notably, digital safety related content is almost absent from official Information Technology (IT) programs in Vietnamese schools [6]. In fact, IT subject is treated as an elective subject in the Vietnamese education program, and is not compulsory in all primary school, middle school, and high school levels. Consequently, there is a lack of focus on digital literacy in elementary education in Vietnam.
Nowadays, students seem to have different perceptions about learning digital tools than past generations. This is tied to the idea that individuals born in the late twentieth and early twenty-first centuries are said to be “born digital” and spend their entire lives immersed in digital culture [7,8]. In other words, they have become a ‘digital native’ generation. Fostering a sense of responsibility and digital resilience among young people, therefore, is a crucial component amid the Fourth Industrial Revolution. Previous findings define digital resilience as the skill that will encourage young people to look at the positive and negative experiences they have online, consider the impacts they may have, and devise ways to build digital safety [9].
The 2020 outbreak of the COVID−19 Coronavirus disease has been pushing students worldwide in general and Vietnamese students, in particular, to adapt to online learning [4], especially as most schools and educational institutions have been closed in Vietnam since the beginning of the Lunar New Year. However, spending more time online could bring both beneficial and harmful effects on young generations. Engaging in online activities, in certain circumstances, can make a young person feel upset, uncomfortable, or left out. On these occasions, they need support from adults: either their parents or experts [10]. This issue thus leads to a question of how aware the students are of their digital resilience.
Students’ perceptions of the application of online learning are crucial as a new era of digital technologies is coming. A study on the delivery of a distance learning module in a University in the North of Italy shows that there are five themes of the online learners’ perspectives, which are teamwork, cognitive, operating, organizing, and emotive/ethic for the positive aspects of e-learning to be improved [11]. They have a potential impact on developing collaborative activities for students in distance learning. Digital literacy, therefore, might have an important role in helping students to achieve a better outcome from online learning methods. The unexpected switch to online learning amid the COVID−19 pandemic also requires more attempts from the authorities to ensure educational quality and inclusiveness as well as to build a safe learning environment so each student can meet the SDG4 target.
Therefore, this study aims to identify and understand the relationship between digital literacy and digital resilience and the students’ socio-economic status, family background, gender, and school location. It should contribute to the ongoing development of the education system in Vietnam society. Utilizing a dataset of 1061 Vietnamese students [12] chosen randomly from the North to the South of the country with an employment of the Bayesian approaches, our findings would shed light on the positively and negatively associated factors to digital literacy and digital resilience as a necessary skill of future global citizens.
In the following sections, a literature review and details of the data analysis will be presented. Limitations and potential implications of the research will be discussed in the final section of the paper.

2. Literature Review

2.1. Family Background and Students’ Digital Literacy and Resilience

One of the factors affecting students’ digital literacy is their family socioeconomic status (SES). Results from previous studies show that family socioeconomic status has a moderate, positive relationship with students’ digital competence [13]. Economically advantaged families with more books at home and parents with more cultural capital are identified as decisive factors to the level of children’s digital literacy [14,15]. In the Vietnam case, the country has witnessed rapid economic growth, transforming from one of the world’s poorest nations into a lower-middle-income country [16]. As the emerging Vietnamese middle-class has reached 13% of the population recently, the level of education has been improved for Vietnamese households in general. According to the World Bank, the coverage and learning results of Vietnamese are higher and equitably achieved in primary schools. The evidence is represented by the remarkably high scores in the Program for International Student Assessment (PISA) in 2012 and 2015, where the performance of Vietnamese students exceeds that of many countries in the Organization for Economic Co-operation and Development (OECD) [16].
In contrast, students from lower socio-economic backgrounds are often at a disadvantage to achieve higher digital competences. According to Robinson [17]’s research, students from less wealthy families have less accessibility to modern technologies than students from a moderate-richer family background, which limits them from reaching their full potential in developing their digital skills. Thus, the socio-economic status seems to be the most significant predictor of students’ digital skills [18,19]. An explanation is that only parents with higher economic status are perceived as being supportive of their kids in using digital tools and developing IT skills [19]. Children who have existing socio-economic benefits tend to gain more significant benefits from online use than those who do not [20].
The education level of parents is also extensively discussed in relation to the development of students’ digital literacy. A previous study reports a significant association between students’ awareness of IT literacy and their mothers’ educational qualification [21]. Mothers with better educational attainment could guide and support their kids’ digital tools, which lead to their better performance in IT [22]. Students who achieve better results are often significantly supported by mothers in socially advantageous families [23]. Similarly, 15-year-old students who have a father with higher education also score higher on IT tests than those who have fathers with no or lower educational attainment [24]. Similarly, secondary students’ digital literacy is also stated to be significantly impacted by the father’s highest qualification [25].
Later research provides strong evidence on the positive relationship between parent’s education level and their children’s Internet skills [26], the result is supported by [18] that children’ school IT achievement increased in correspondence with their increased parental educational qualification. More evidence is provided by Diogo and colleagues that parents with a higher academic level provide their kids more support in homework even without digital tools [23]. On the other hand, research indicates that in the case of parents who occasionally use the Internet, the children tend to be more passive or fatalistic when confronted with online risks [27]. As a result, occasional Internet users feel less confident in advising their children about digital-related topics.
The contrary views in previous studies lead to a question of whether parents with higher academic levels have a sufficient level of digital literacy and are able to protect their children from online risks.

2.2. Gender and Students’ Digital Literacy and Resilience

The findings of whether or not gender is a factor affecting students’ digital literacy are inconsistent. While some scholars have found that there are no significant relationship between gender and IT skills [28] or no gender differences [14,29], other studies have revealed that females seem to be less confident of their abilities compared to males [26,30]. In the study [31], the total average score of males’ information literacy is much higher than females in some areas, which includes recognizing the need for information, evaluating, interpreting, towards accessing the gained information legally and ethically. Other studies also report that schoolboys show better results in Internet skill application [32,33] and tasks that required advanced digital skills (such as programming, coding) than girls [34]. Moreover, results in performing tasks required sophisticated digital skills to find that females’ self-assessment to be lower than those for males [35].
In contrast, an investigation on digital performance shows that females perform better with digital information tasks comparing with males [36,37]. This finding is supported by the evidence-based result of the Australian 10 grade ICT literacy assessment, which shows that schoolgirls have a significantly higher level of ICT scores than boys [38].
In terms of resilience, previous studies also indicate that females are likely to be more resilient than males [39,40]. Supporting females’ higher resilience notion, a survey with Italian students on school bullying involvement presents that male students are likely to have higher levels of dispositional resilience alienation, and female students show a higher level of dispositional resilience positivity [41]. In other research, the idea that females are more likely to seek out and receive support than boys are reported only as a predictive explanation [42]. Boys, therefore, are likely to try to fix the problems faced themselves as soon as possible, more than girls [43].
On the other hand, Liu and Sun [31] research find equality in mastering information knowledge of both female and male learners.
From this body of literature, it can be seen that the relationships between gender and digital literacy, as well as digital resilience, are questionable and still mostly ambiguous. Thus, further study is needed to clarify the gender differences in students’ digital literacy and digital resilience.

2.3. School Location and Students’ Digital Literacy and Resilience

There are conflicting results from previous works about the difference between urban and rural groups of students in using digital tools for learning together with their digital literacy and digital resilience.
A survey of grade 10 students in Malaysia finds that urban school students have a significantly higher level of essential IT, advanced IT, and Internet applications than their rural counterparts [29]. In China, with a similar finding, the predictive reason is that the digital facilities either at home or in schools are likely better in urban schools than those in rural schools, as urban schools have access to a higher level of funding for digital facilities than rural schools [44]. One study also finds that urban students show more digital experience, while rural students have lower Internet use for learning due to their shortage of technology experience [44]. Another example: on average, young Korean students studying in elementary schools located in major cities show higher digital literacy than those in rural schools [45]. According to this study, there is a significant gap between rural students and urban students in terms of digital competence.
However, earlier investigation reports that learners in the lower grades of schools located in rural provinces have better IT literacy achievement than ones studying in major cities [46]. This is due to a more significant technology investment by governments in those disadvantaged provinces.
Hence, the issue of whether or not school location is a factor affecting the level of students’ digital literacy and resilience is a controversial topic and requires more research.
Regarding the context of Vietnam in 2018, Vietnet-ICT surveys the Internet safety education in school on 420 students in 12 cities and provinces and finds that 67 percent of students begin using the Internet when they are 3–12 years old and that 75 percent have been using social networks [47]. Their results show urgency in educating children on how to use the Internet in a safe and civilized way from a very early age. However, it seems that the content taught in IT classes evolved too slowly compared to the rapid development of technology [6]. In later life stages, it is also stated that human resources in IT do not meet the requirements of the labor market [6]; therefore, the renovation of the general education program for digital literacy has become an urgent issue.
Based on the inconsistencies in the current body of literature and the alarming situation of Vietnam as well as other countries, this study aims to evaluate the students’ digital literacy and resilience based on the relationship with their family background, including social, economic status (SES), parents’ education, gender, and school location. Based on this, the research questions follow:
RQ1: What are the relationships between students’ socio-economic status, parents’ education, and their digital literacy and resilience?
RQ2: What is the relationship between students’ gender and their digital literacy and resilience?
RQ3: What is the relationship between students’ school location and their digital literacy and resilience?

3. Materials and Methods

3.1. Materials

The study uses a dataset from the “Digital Kids Asia Pacific (DKAP)” project, which is publicly available in [12]. The dataset investigates 1061 Vietnamese students on digital literacy and resilience. They are 10th grade students in the academic year 2018/2019, chosen randomly from five provinces, which represent different regions from the North to the South of Vietnam. Data collection and its coding are processed from September to December of the same year, including the pilot with secondary students in Hanoi in April 2018.
We first focus on the Digital Literacy domain, which consists of 14 question items to examine how well students could use digital tools responsibly, effectively, and critically evaluate digital information. Next, we assess the Digital Resilience domain, which consists of 14 question items to understand how well students could protect themselves and others from online risks and how well they could recover and learn from risky situations. All question items of the two domains above are formed in a 4-point Likert scale that ranges from ‘disagree a lot’ (1) to ‘agree a lot’ (4). Both questions and participants’ responses are codified into variables and variable categories in our dataset [48].
The analysis contains the following variables in Table 1 below. Observations with no sufficient data are treated as ‘NA’ (not applicable) in the data analysis. However, there are several observations that are missing data on digital resilience and literacy, and digital resilience and literacy level are interval data, so we add the average score of all students to the missing areas to avoid omitting them. In general, we extract 1061 observations on the digital literacy and resilience levels of 10th-grade students in Vietnam from the dataset, of which 53.1% were girls, and 46.9% were boys. A total of 544 responses (51.3%) are collected at rural high schools, while the other 517 responses (48.7%) are collected from urban high schools. The average education level of students’ mothers (4.0) is slightly higher than that of student’s fathers (3.9).

3.2. Methods

In this paper, we use the Bayesian approach to analyze the data. The main tool used here is R software with the package bayesvl, which is available in [49]. The Bayesian analysis techniques, such as the hierarchical model and MCMC, have been successfully applied in education research in Vietnam [50,51,52]. They allow researchers to facilitate new knowledge without traditional meta-analyses and yield more principled conclusions from each new study [53]. These techniques help to visually demonstrate the results and the distributions of the coefficient, which is suitable for this study. When the model does not show sensitivity to adjustment of the prior, its credibility is proven [54]. Therefore, applying these techniques can enhance user experience and intuitive understanding when constructing and analyzing Bayesian network models [55]. Our research takes advantage of those techniques in exploring the relationship between Digital Resilience, Digital Literacy of students, and their family SES background. There are two models (Digital Literacy, Digital Resilience) demonstrating the association between students’ digital literacy, resilience, and the dependent variables based on the Bayesian analysis techniques. The demonstration of models and results is discussed in the following sections.

4. Results

4.1. Effects of Socioeconomic Status, Gender, Parents’ Education Level, and the Location of Schools on the Students’ Digital Literacy

The formula of the Digital Literacy model (1) is as follows:
dl ~ ecostt + sex + edumot + edufat + (location).
Examples of code that were used to command the bayesvl package to construct the Digital Literacy model are as follows:
                      # Design the model
  model <- bayesvl()
  model <- bvl_addNode(model, “DL”, “norm”)
  model <- bvl_addNode(model, “sex”, “cat”)
  model <- bvl_addNode(model, “ecostt”, “norm”)
  model <- bvl_addNode(model, “edumot”, “norm”)
  model <- bvl_addNode(model, “edufat”, “norm”)
  model <- bvl_addNode(model, “Location”, “binom”)
 
  model <- bvl_addArc(model, “sex”,  “DL”, “slope”)
  model <- bvl_addArc(model, “ecostt”,  “DL”, “slope”)
  model <- bvl_addArc(model, “edumot”,  “DL”, “slope”)
  model <- bvl_addArc(model, “edufat”,  “DL”, “slope”)
 
  model <- bvl_addArc(model, “Location”, “DL”, “varint”)
              
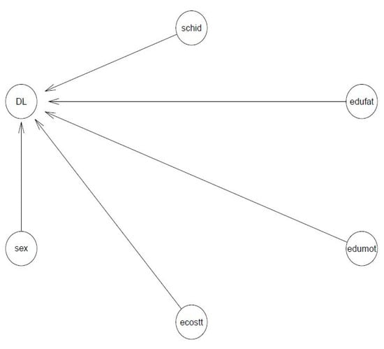
Figure 1 presents the network and design of the Digital Literacy model for the probabilistic dependency among the variables. Code for the plot function to test the design of the Digital Literacy model and the generated Stan code are available in Appendix B.
The results of the Digital Literacy model are shown in Table 2. The model is verified using the MCMC method, and the chains are shown in Figure 2. Overall, all the chains are resembled, suggesting the autocorrelation phenomenon. Rhat is around 1 (more than 1.1 means problem), and n_eff is above 2000 (more than 1000 means good sign). From Figure 2, we can see that the convergence of our model is good.
Figure 3 displays the density and value of SES status, gender, mothers’ education level, and fathers’ education level to students’ digital literacy. The SES status has a positive association with the level of students’ digital literacy (mean = 0.48). The distribution of b_edumot_DL (mean = 0.2) and b_edufat_DL (mean = 0.08) are narrow with a high density, which indicates a firm association between the parents’ education and students’ digital literacy (the mother’s education has more impact than the father’s). The ‘sex’ coefficient lies in the negative zone of Figure 3 value’s bar (mean = −0.15), which represents a weak association between students’ gender and the students’ digital literacy (girls’ digital literacy is slightly higher than boys’).
The students from an urban area (αa_Location[2] = 40.50) have a higher level of digital literacy than their counterparts from rural (αa_Location[1] = 39.8). However, the difference is relatively small. Hence, the results indicate that students have a fairly similar level of digital literacy regardless of where their school is located.

4.2. Effects of Digital Literacy Level, Gender and School Location on the Students’ Digital Resilience

Three direct factors that could have an impact on the students’ digital resilience are their digital literacy, gender, and school location. Here we investigate their relationship by using the following hierarchical Digital Resilience model (2):
dr ~ dl + sex + (location).
Examples of code that are used to command the bayesvl package to construct the Digital Resilience model are as follows:
		       # Design the model
  model2 <- bayesvl()
  model2 <- bvl_addNode(model2, “DL”, “norm”)
  model2 <- bvl_addNode(model2, “DR”, “norm”)
  model2 <- bvl_addNode(model2, “sex”, “cat”)
  model2 <- bvl_addNode(model2, “Location”, “binom”)
 
  model2 <- bvl_addArc(model2, “sex”,  “DR”, “slope”)
  model2 <- bvl_addArc(model2, “DL”,  “DR”, “slope”)
 
  model2 <- bvl_addArc(model2, “Location”, “DR”, “varint”)
        
Figure 4 presents the network model for the probabilistic dependency among the variables in the Digital Resilience model. Code for the plot function to test the design of the Digital Literacy model and the generated Stan code are available in Appendix C.
The Digital Resilience model is verified using the MCMC method, and the chains are shown in Figure 5. Foremost, we can see that the convergence of our model is suitable as Rhat is around 1, and n_eff is above 1000. The results of the Digital Resilience model are shown in Table 3.
Figure 6 displays the correlation between students’ digital literacy, gender, and digital resilience. The distribution of b_DL_DR is narrow (mean = 0.59), with an excellent credibility range, suggesting a positive association between the students’ digital literacy and resilience.
On the other hand, even though the standard deviation of b_sex_DR is relatively high, the distribution completely falls in the negative zone (mean = −1.17), which indicates that girls are more likely to obtain digital resilience than boys.
Both coefficients of variables representing rural area (αa_Location[1] = 32.08) and urban area (αa_Location[2] = 32.15) are not very different from each other. Thus, they suggest that those students are digitally resilient, regardless of their location.

5. Discussion

Our study shows that students’ digital literacy and resilience have a correlation with their family background and gender but little correlation with their location. Another significant finding is the positive relationship between students’ digital literacy and digital resilience, which will be discussed in the following sections.

5.1. Family Background and Students’ Digital Literacy

What are the relationships between students’ socio-economic status, parents’ education, and their digital literacy and resilience?
The results of this study show that there is a positive correlation between family socioeconomic factors and students’ digital literacy. In Vietnam [16], more students nowadays have the chance to access to the Internet. In congruence with past findings, students who have more access to the Internet might have better chances to improve their digital literacy than the others. This ties in with the findings in the previous studies stating the importance of family cultural capital for secondary school students’ digital competence [56].
In addition to SES status, parents’ education also shows a positive association with students’ digital literacy. The explanation for this is that digitally skilled parents can guide their kids to use computers in comparison with those parents with lower digital literacy. Schunk and Pajares [57] state that children more likely to achieve success in school have more time spent with their parents in school-related activities. In previous studies by Trung T., et al. [58] and Le, et al. [59], family and a scholarly culture at home have been proved to be essential for fostering children’s reading habits; the parents are the role models, motivators, and facilitators for their children. Similar to previous studies, digitally skilled parents are believed to encourage their kids more frequently to explore the Internet or software such as PowerPoint to create their learning products [23]. Data also shows that mothers’ education seems to have a higher association with the child than fathers’ education. This result is relevant to the previous finding that the education level of the mother (having a university diploma or higher) strongly enhances the academic performance of students [59]. Given the circumstances of Vietnamese culture [50,52], it can be the reason that the mother more often stays at home and spends more time with a child than the father. In this digitalization era for an emerging economy, it is critical for the youth to develop their creativity and innovation, partly by utilizing online tools, rather than relying on capital or physical resources [8]. Therefore, based on these findings, it might be the case that campaigns to enhance students’ digital literacy should also include instructions to parents regarding how they should carry out the experience of digital tools usage.

5.2. Gender and Students’ Digital Literacy

What is the relationship between students’ gender and their digital literacy and resilience?
Results from the Bayesian analysis show that girls obtain higher digital literacy and, especially, digital resilience than boys. This result is contrary to that of previous studies that found no significant relationship between gender and IT skills [23] or no gender differences [45]. However, it is consistent with other findings that there was a variation in digital literacy related to gender, which has been illustrated in many previous studies, several of which highlight the advantage of males [31,32,33,34,35]. while others underline that of females [36,37,38]. In a recent study, researchers reveal that gender is not associated with differences in digital attainment [60]. It is likely that there has been a vivid change within the gender gap in the new digital generation. Moreover, perceptions from modern parents, teachers, and society might have influenced the students’ readiness to enhance digital literacy, regardless of any self-perceptions from boys or girls.
Both boys and girls at the secondary school level need help to develop better digital skills and protect themselves from online risks. Digital technologies will continue to develop strongly in the future, with a fast pace predicted. Therefore, gender inequity in digital literacy is likely to happen in such less developed countries if there is no support from the authorities. Digital fluency and gender equity will need to be carefully and continuously evaluated in order to create a balanced, digitalized society.
It will also be crucial in order to formulate further measures aimed at studying how to shorten the gender gap in students’ digital literacy for other less developed countries.

5.3. School Location and Students’ Digital Literacy

What is the relationship between students’ school location and their digital literacy and resilience?
A feature worth noting is that school location does not have an association with Vietnamese students’ digital literacy. The evidence shows that even though the students from urban areas do have higher digital literacy than students in a rural area, the difference is insignificant. The widespread availability of the Internet might have been a contributor to this new feature as students from almost everywhere in Vietnam can have accessibility to knowledge via online platforms. The number of Internet users in Vietnam ranks 25 th in top countries of the world in 2019 [61], which represents the significant widespread of the Internet across the country. Our result has then proved to be different from the previous studies, which suggested that geographical location is evaluated as a factor affecting the digital skill gap of the students [62]. Our evidence also shows that there might be more equality in the distribution of IT education in both rural and urban areas. The Vietnam Ministry of Education and Training has issued a new general education program with Circular No. 32/2018/TT-BGDĐT [63], which addresses IT subject as a compulsory subject, starting to be taught officially in schools from grades 3 to 12. According to the new general educational program, IT skills will play a key role in preparing students with the ability to receive, expand knowledge, and cautious in the era of digital information, connectivity, and globalization. The expected outcome of this plan is to provide students with knowledge of personal information in digital environments, such as the concept of identity information and personal accounts. It also equips learners with an understanding of the risks of abuse and invading personal information such as how to prevent theft of personal information, prevent fraud, and being bullied in an online environment. Accordingly, the students will know the concepts of commercial software, open sources, and digital intellectual licenses, starting from the 2019–2020 school year. With this new policy, more students will be educated towards digital literacy, regardless of their location.

5.4. Digital Literacy and Digital Resilience

Results from the Digital Resilience model show a positive correlation between the students’ digital literacy and their digital resilience. In the previous section, the findings from the digital literacy model indicate a positive correlation between the students’ digital literacy and their family background, which includes socioeconomic status and the parents’ level of education. From both models’ results, we notice an indirect connection between the students’ family background and their digital resilience; also, the socio-economic status and the level of education from parents might positively relate to the digital resilience of the students. Our study suggests that parents with sufficient digital literacy can help to manage students’ online activities and behaviors, observing whenever they encounter online risks. The suggestion ties in with a previous study [27], which highlights the need to promote Internet access and use among the parents, as they might feel more confident in guiding their children on the Internet, promoting a positive attitude towards online safety and proactive coping strategies if they are frequent Internet users themselves. A previous study of 700 U.S. students indicated that these learners need to navigate online risks by communicating with their parents; communication is a requirement of good parenting in a digital generation [64]. Regarding the role of parents in students’ Internet usage, Livingstone et al. [65] find a positive association between a parent-children conversation on Internet-related issues and high-school students’ concerns about online privacy. Parents play an essential role in their children’s learning as those children spend substantial time with them; in doing so, they absorb lessons from their parents in dealing with various social demands and expectations [66].
Our study suggests that students can protect themselves from online risks by being aware of these dangers in advance. Therefore, it is essential to invest in IT education in order to prevent children from encountering online risks. As digital technologies become further integrated into the everyday life of Vietnamese, young children are potentially exposed to higher risks. A previous study shows that children with low self-efficacy and more psychological difficulties are more vulnerable online as they experience stronger negative feelings and are more likely to only go offline for a while or simply hope that a problem would go away [67]. The authorities need to teach the students how to get away from those negative feelings and from being exposed to sexual risks online such as seeing explicit sexual images or sexual messages. However, there is a problem that students spend much time on the Internet, and their digital literacy sometimes is higher than that of their parents’ [68]. Therefore, the parent’s ability to manage their children’s online activities and protect them from online risks might need additional help from the experts. In this case, they are the teachers, tutors who are experts in digital literacy and having sufficiently pedagogical skills. The findings from Shin and Lwin [2] suggest that teachers’ Internet-related discussions at school can reduce students’ potential exposure to online risks. Teachers are believed to play a role in stimulating their students to employ proactive problem-solving strategies, as well as teaching them how online tools and applications work [27]. Accordingly, sufficient digital literacy among the teachers themselves is, therefore, essential. As 84% of Vietnamese own a smartphone which has online functions [69], accessing the Internet has become easier nowadays. One must take into consideration that more considerable efforts are needed to teach and control the children’s accessibility to information technologies (IT), especially from an early age. It is crucial to develop digital resilience in young generations [70].

6. Conclusions and Limitations

This study aims to advance the knowledge about the relationship between digital literacy and digital resilience and the students’ socio-economic status, family background, gender, and school location. The research employs Bayesian statistics to analyze a dataset of 1061 Vietnamese students taken from the UNESCO’s “Digital Kids Asia Pacific (DKAP)” project to explore the relationship between the students’ background and their digital abilities. The empirical findings not only show the positive correlation between the socio-economic status, parents’ level of education, and the students’ digital literacy and resilience but also reveal little connection between digital knowledge and skills and the gender factor. Attention should be paid to the positive relationship between students’ digital literacy and digital resilience. These empirical results are mostly consistent with previous studies from other contexts, which shows an alignment of Vietnam’s situation with the global landscape of students’ digital literacy and digital resilience.
At the moment, as digital technologies are considered state-of-the-art and students have more opportunities to use them, providing a safe environment to enhance their digital literacy might need serious investment from multiple stakeholders. This study, therefore, is of considerable significance to provide implications for policymakers, educators as well as parents. Given the proper implementation of a new educational program making the IT subject a compulsory one, the Vietnam Ministry of Education and Training should also work closely with experts from both the education and digital fields to continuously update the content of this subject to catch up with the current trends. This also makes sure that students are equipped with knowledge and skills to exploit information technology as a tool that supports their learning together with protecting themselves from increasing online risks. Educators, especially education management, should encourage the integration of technology in most, if not all, subjects so that students can have more opportunities to practice their digital literacy skills. This cannot be completed without proper training on how students may expose to different types of risks within different contexts of online activities. Additionally, Vietnamese students have shown strong performance in mathematics, science, and innovative domains, which is represented by their high scores in the Program for International Student Assessment (PISA). Although Vietnam’s 2018 PISA test data are not included in the reports that compare performance with other countries due to questions about its validity, the country is still regarded as “a positive outlier in absolute scores conditional on its low level of GDP” [71]. This strong foundation of math, science, and innovation knowledge can also help to leverage the digital literacy and resilience abilities of the students, preparing them for the development of scientific domains in Vietnam [72]. Last but not least, parents, in particular those from disadvantaged backgrounds, should be supported by education institutions, by improving their own digital literacy, and improving their digital resilience, so that they can better guide their children in these situations. Vietnam aims to achieve Sustainable Development Goals by 2030, and one of its top priorities is to provide quality educational systems [73]. In particular, to achieve this Sustainable Development Goal 4 in this digital age, it is essential to enhance the educational quality of digital subjects for secondary students.
Although significant insights could be obtained from analyzing this dataset, the study is not without limitations. Firstly, the particular location and research objects are chosen randomly and on a small-scale, which are not able to reflect a whole society and its development of digital literacy. Secondly, this paper focuses on Vietnam, specifically, without any comparison to other countries, which may lead to a subjective opinion. These preliminary results, however, do hint at several directions for future research. Our result shows that the family background of the student is positively associated with their digital literacy and resilience. However, the reason why students are being affected by their family background in digital literacy has not been answered yet. Therefore, future studies could focus on the psychological aspect of the students upon the development of their digital literacy.
Moreover, a way to enhance students’ digital resilience might come from online learning, which gives the students a chance to practice with digital tools and handling online risks. According to Vu [74], online learning is relatively new in the teaching context of Vietnam, but this mode of learning is catching up quickly; far from being reserved or going against a new way of learning, most of the students who were born in the digital age welcome the changes and are willing to adapt their traditional learning styles. In fact, since the COVID−19 outbreak in Vietnam, most schools have been closed as a measure to prevent the spread of infection [75]. Therefore, these educational institutions have been attempting to move most or all of their curriculum to online platforms.
However, the suddenness of the pandemic might lead to an imbalance in the adaptability of both teachers and learners in different environments. This has created various difficulties for them, especially in posing even more disadvantages and risks for students with low levels of digital literacy and resilience. Depression and stress, therefore, might be the results for those students amid the requirement of digital literacy for online learning. Previous studies indicate a high prevalence of depression and its association with acculturation stress and social connectedness among the students in an international university in Japan [76,77]. The findings highlight the importance of support programs that consider the role of acculturation and social connectedness for the students. E-learning might become an inevitable part of modern society. However, the connectedness and mental health of learners should be taken into consideration for the sustainable development of a country’s education system.
There have been many efforts from the scientific community on developing online learning schemes. A study indicates that the improvements of e-learning include: more collaboration between students since some students engage differently, more coordination and organization, better workload management in the group activities, and some technical problems being overcome, such as through updating modifications [11]. In previous studies [78,79], Biasutii also contributes a reliable analysis coding scheme to examine transcripts of online asynchronous discussion groups in university students, which is based on the following indicators: (1) inferencing, (2) producing, (3) developing, (4) evaluating, (5) summarizing, (6) organizing, and (7) supporting. The coding scheme later serves the aim of comparing the processes activated by different online tools. Hence, future research studies can apply this coding scheme to examine the online learning experiences in Vietnamese secondary school students amid the development of e-learning systems.
Overall, this research could be a contribution to the development of a higher education system and called for further studies from Vietnamese researchers. In the chaotic situation of a rapid shift from traditional teaching and learning to online forms amid the COVID−19 pandemic, this could shed light on significant issues to make sure that students benefit from inclusive and equitable quality education as one particular objective of SDG4 [80,81].

Author Contributions

Conceptualization, T.T., V.-P.L. and Q-H.V.; Data curation, M.-T.H., M.-H.N., T.-D.N. and T.L.N.; Formal analysis, M.-H.N. and T.-H.T.; Investigation, T.T., T.-H.P., T.-T.V. and Q.K.; Methodology, M.-T.H., M.-H.N., K.-L.P.N. and V.-P.L.; Project administration, M.-T.H.; Resources, Q.K., V.-P.L and Q.-H.V.; Software, V.-P.L.; Supervision, T.T. and Q.-H.V.; Validation, T.-H.P., T.-T.V., Q.K. and Q.-H.V.; Visualization, M.-H.N. and K.-L.P.N.; Writing—original draft, K.-L.P.N., T.-H.T.N., T.-D.N. and T.-L.N.; Writing—review & editing, M.-T.H., T.-H.P. and T.-T.V. All authors have read and agreed to the published version of the manuscript.

Funding

This research received no external funding.

Acknowledgments

The authors would like to send appreciation to UNESCO Hanoi and the Vietnam National Institute of Educational Sciences, Hanoi, for their tremendous efforts in implementing the Digital Kids Asia Pacific project in Vietnam. This paper is dedicated to the late professor Van Nhu Cuong (a.k.a, Van Ny Kyong; 1937–2017) by his former mathematics student Vuong Quan Hoang.

Conflicts of Interest

The authors declare no conflict of interest.

Appendix A. Questions’ Description

Table A1. Questions’ description.
Table A1. Questions’ description.
1 Code2 Description
3 “b15”4 Employing the question: “How will you react when you are exposed to unwanted, disturbing file or website? Choose all that apply.” However the alternative ‘I don’t know’ was excluded.
5 “b16”6 Employing the question: “How will you react when you receive unwanted, disturbing messages, including SPAM and embarrassing pictures from someone on your contact list? Choose all that apply.” However the alternative ‘I don’t know’ was excluded.
7 “b17”8 Employing the question: “How will you react when you find that your personal information is misused, compromised, or acquired without permission online? Choose all that apply.” However the alternative ‘I don’t know’ was excluded.
9 “b18”10 Employing the question: “How will you react when you are bullied online by friends or others? Choose all that apply.” However the alternative ‘I don’t know’ was excluded.

Appendix B

Appendix B presents the plot function code and the Stan code for testing the network and design of the Digital Literacy model for the probabilistic dependency among the variables.
To test the design, the plot function can be used. The code can be seen below:
	               # Generate the stan code for model
  model_string <- bvl_model2Stan(model)
  cat(model_string)
 
  #Fit the model
  model1 <- bvl_modelFit(model, DKAP2, warmup = 2000, iter = 5000, chains = 4, cores = 4)
        
The Stan code that were generated by the bayesvl package for the Digital Literacy model:
                         > cat(model_string)
  functions{
  int numLevels(int[] m) {
  int sorted[num_elements(m)];
  int count = 1;
  sorted = sort_asc(m);
  for (i in 2:num_elements(sorted)) {
  if (sorted[i] != sorted[i−1])
  count = count + 1;
  }
  return(count);
  }
  }
  data{
  //Define variables in data
  int<lower=1> Nobs;   //Number of observations (an integer)
  real DL[Nobs];   //outcome variable
  int Nsex;
  int<lower=1,upper=Nsex> sex[Nobs];
  real ecostt[Nobs];
  real edumot[Nobs];
  real edufat[Nobs];
  int<lower=0,upper=1> Location[Nobs];
  int NLocation;
  }
  transformed data{
  //Define transformed data
  }
  parameters{
  //Define parameters to estimate
  real<lower=0> sigma_DL;
  real b_sex_DL;
  real b_ecostt_DL;
  real b_edumot_DL;
  real b_edufat_DL;
  real a0_Location;
  real<lower=0> sigma_Location;
  vector[NLocation] u_Location;
  }
  transformed parameters{
  //Transform parameters
  real mu_DL[Nobs];
  vector[NLocation] a_Location;
  //Varying intercepts definition
  for(k in 1:NLocation) {
  a_Location[k] = a0_Location + u_Location[k];
  }
 
  for (i in 1:Nobs) {
  mu_DL[i] = b_sex_DL * sex[i] + b_ecostt_DL * ecostt[i] + b_edumot_DL * edumot[i] + b_edufat_DL * edufat[i] + a_Location[Location[i]];
  }
  }
  model{
  //Priors
  b_sex_DL ~ normal( 0, 10 );
  b_ecostt_DL ~ normal( 0, 10 );
  b_edumot_DL ~ normal( 0, 10 );
  b_edufat_DL ~ normal( 0, 10 );
  a0_Location ~ normal(0,10);
  sigma_Location ~ normal(0,10);
  u_Location ~ normal(0, sigma_Location);
 
  //Likelihoods
  DL ~ normal(mu_DL, sigma_DL);
  }
  generated quantities {
  //simulate data from the posterior
  real yrep_DL[Nobs];
  //log-likelihood posterior
  vector[Nobs] log_lik_DL;
  for (i in 1:num_elements(yrep_DL)) {
  yrep_DL[i] = normal_rng(mu_DL[i], sigma_DL);
  }
  for (i in 1:Nobs) {
  log_lik_DL[i] = normal_lpdf(DL[i] | mu_DL[i], sigma_DL);
  }
  }
        

Appendix C

Appendix C presents the plot function code and the Stan code for testing the network and design of the Digital Resilience model for the probabilistic dependency among the variables.
To test whether the design is correct, the plot function can be used. The code can be seen below:
		           # Generate the stan code for model
  model_string <- bvl_model2Stan(model)
  cat(model_string)
 
  #Fit the model
  model2 <- bvl_modelFit(model2, DKAP2, warmup = 2000, iter = 5000, chains = 4, cores = 4)
        
The Stan code that were generated by the bayesvl package for the Digital Resilience model:
		              > cat(model_string2)
  functions{
  int numLevels(int[] m) {
  int sorted[num_elements(m)];
  int count = 1;
  sorted = sort_asc(m);
  for (i in 2:num_elements(sorted)) {
  if (sorted[i] != sorted[i−1])
  count = count + 1;
  }
  return(count);
  }
  }
  data{
  //Define variables in data
  int<lower=1> Nobs;   //Number of observations (an integer)
  real DL[Nobs];
  real DR[Nobs];   //outcome variable
  int Nsex;
  int<lower=1,upper=Nsex> sex[Nobs];
  int<lower=0,upper=1> Location[Nobs];
  int NLocation;
  }
  transformed data{
  //Define transformed data
  }
  parameters{
  //Define parameters to estimate
  real<lower=0> sigma_DR;
  real b_sex_DR;
  real b_DL_DR;
  real a0_Location;
  real<lower=0> sigma_Location;
  vector[NLocation] u_Location;
  }
  transformed parameters{
  //Transform parameters
  real mu_DR[Nobs];
  vector[NLocation] a_Location;
  //Varying intercepts definition
  for(k in 1:NLocation) {
  a_Location[k] = a0_Location + u_Location[k];
  }
 
  for (i in 1:Nobs) {
  mu_DR[i] = b_sex_DR * sex[i] + b_DL_DR * DL[i] + a_Location[Location[i]];
  }
  }
  model{
  //Priors
  b_sex_DR ~ normal( 0, 10 );
  b_DL_DR ~ normal( 0, 10 );
  a0_Location ~ normal(0,10);
  sigma_Location ~ normal(0,10);
  u_Location ~ normal(0, sigma_Location);
   
  //Likelihoods
  DR ~ normal(mu_DR, sigma_DR);
  }
  generated quantities {
  //simulate data from the posterior
  real yrep_DR[Nobs];
  //log-likelihood posterior
  vector[Nobs] log_lik_DR;
  for (i in 1:num_elements(yrep_DR)) {
  yrep_DR[i] = normal_rng(mu_DR[i], sigma_DR);
  }
  for (i in 1:Nobs) {
  log_lik_DR[i] = normal_lpdf(DR[i] | mu_DR[i], sigma_DR);
  }
  }
		

References

  1. Urbancikova, N.; Manakova, N.; Ganna, B. Socio-economic and regional factors of digital literacy related to prosperity. Qual. Innov. Prosper. 2017, 21, 124–141. [Google Scholar] [CrossRef]
  2. EC-European Commission. Opening up Education: Innovative Teaching and Learning for All through New Technologies and Open Educational Resources; EC-European Commission: Brussels, Belgium, 2013. [Google Scholar]
  3. Mak, K.-K.; Lai, C.-M.; Watanabe, H.; Kim, D.-I.; Bahar, N.; Ramos, M.; Young, K.S.; Ho, R.C.; Aum, N.-R.; Cheng, C. Epidemiology of internet behaviors and addiction among adolescents in six Asian countries. Cyberpsychol. Behav. Soc. Netw. 2014, 17, 720–728. [Google Scholar] [CrossRef] [PubMed]
  4. Mark, A.A. Vietnam: An Outlier in the Coronavirus Epidemic and HE? University World News. Available online: https://www.universityworldnews.com/post.php?story=20200313063615630 (accessed on 28 April 2020).
  5. VnNetwork. Các số liệu thống kê Internet Việt Nam năm 2019 [Statistics about the Internet in Vietnam 2019]. Available online: https://vnetwork.vn/news/cac-so-lieu-thong-ke-internet-viet-nam-2019 (accessed on 28 April 2019).
  6. Tung, H.D.C. Môn Tin học ở nhà trường phổ thông cần được đổi mới như thế nào? (Kỳ I) [How does computer science subject in secondary schools need to be renewed? (Term I)]. Viet Times. Available online: https://viettimes.vn/mon-tin-hoc-o-nha-truong-pho-thong-can-duoc-doi-moi-nhu-the-nao-ky-i-371807.html (accessed on 6 May 2019).
  7. Palfrey, J.G.; Gasser, U. Born Digital: Understanding the First Generation of Digital Natives; Basic Books: New York, NY, USA, 2011. [Google Scholar]
  8. Vuong, Q.-H.; Napier, N.K. Acculturation and global mindsponge: An emerging market perspective. Int. J. Intercult. Relat. 2015, 49, 354–367. [Google Scholar] [CrossRef]
  9. Wright, D.J. Toward a digital resilience. Elem. Sci. Anthr. 2016, 4, 82. [Google Scholar] [CrossRef]
  10. International, C. Digital Resilience for 11–14 Year Olds. Available online: https://www.childnet.com/resources/digital-resilience (accessed on 28 April 2018).
  11. Biasutti, M. The student experience of a collaborative e-learning university module. Comput. Educ. 2011, 57, 1865–1875. [Google Scholar] [CrossRef]
  12. Le, A.-V.; Do, D.-L.; Pham, D.-Q.; Hoang, P.-H.; Duong, T.-H.; Nguyen, H.-N.; Vuong, T.-T.; Ho, M.-T.; La, V.-P.; Vuong, Q.-H. Exploration of youth’s digital competencies: A dataset in the educational context of Vietnam. Data 2019, 4, 69. [Google Scholar] [CrossRef]
  13. Hatlevik, O.E.; Throndsen, I.; Loi, M.; Gudmundsdottir, G.B. Students’ ICT self-efficacy and computer and information literacy: Determinants and relationships. Comput. Educ. 2018, 118, 107–119. [Google Scholar] [CrossRef]
  14. Hatlevik, O.E.; Christophersen, K.-A. Digital competence at the beginning of upper secondary school: Identifying factors explaining digital inclusion. Comput. Educ. 2013, 63, 240–247. [Google Scholar] [CrossRef]
  15. Senkbeil, M.; Ihme, J.M.; Wittwer, J. The test of Technological and Information Literacy (TILT) in the National Educational Panel Study: Development, empirical testing, and evidence for validity. J. Educ. Res. Online 2013, 5, 139–161. [Google Scholar]
  16. World Bank. Vietnam Overview. Available online: https://www.worldbank.org/en/country/vietnam/overview (accessed on 6 May 2018).
  17. Robinson, L.; Cotten, S.R.; Ono, H.; Quan-Haase, A.; Mesch, G.; Chen, W.; Schulz, J.; Hale, T.M.; Stern, M.J. Digital Inequalities and Why They Matter. Inf. Commun. Soc. 2015, 18, 569–582. [Google Scholar] [CrossRef]
  18. Fraillon, J.; Ainley, J.; Schulz, W.; Friedman, T.; Gebhardt, E. Preparing for Life in a Digital Age: The IEA International Computer and Information Literacy Study International Report; Springer: Cham, Switzerland, 2014. [Google Scholar] [CrossRef]
  19. Heinz, J. Digital skills and the influence of students’ socio-economic background. An exploratory study in German elementary schools. Ital. J. Sociol. Educ. 2016, 8, 186–212. [Google Scholar]
  20. Mascheroni, G.; Ólafsson, K. The mobile Internet: Access, use, opportunities and divides among European children. New Media Soc. 2016, 18, 1657–1679. [Google Scholar] [CrossRef]
  21. Kanmani, M. Awareness of ICT Literacy Among Graduate Students in Tamil Subject. Int. J. Recent Sci. Res. 2018, 9, 27055–27057. [Google Scholar]
  22. Silva, P.; Diogo, A.M.; Coelho, C.; Fernandes, C.; Viana, J. Children’s practices of ICT and social inequalities: On the uses of the Magalhães computer in two school communities. In Digital Literacy, Technology and Social Inclusion: Making Sense of One-to-One Computer Programmes around the World; Pereira, S., Ed.; Edições Humus: Famalicão, Portugal, 2015; pp. 345–375. [Google Scholar]
  23. Diogo, A.M.; Silva, P.; Viana, J. Children’s use of ICT, family mediation, and social inequalities. Issues Educ. Res. 2018, 28, 61. [Google Scholar]
  24. Siddiq, F.; Gochyyev, P.; Wilson, M. Learning in Digital Networks–ICT literacy: A novel assessment of students’ 21st century skills. Comput. Educ. 2017, 109, 11–37. [Google Scholar] [CrossRef]
  25. Foo, S.; Majid, S.; Mokhtar, I.A.; Zhang, X.; Chang, Y.-K.; Luyt, B.; Theng, Y.-L. Information literacy skills of secondary school students in Singapore. Aslib J. Inf. Manag. 2014, 66, 54–76. [Google Scholar] [CrossRef]
  26. Litt, E. Measuring users’ internet skills: A review of past assessments and a look toward the future. New Media Soc. 2013, 15, 612–630. [Google Scholar] [CrossRef]
  27. D’Haenens, L.; Vandoninck, S.; Donoso, V. How to Cope and Build Online Resilience? EU Kids Online: London, UK, 2013. [Google Scholar]
  28. Bunz, U. A generational comparison of gender, computer anxiety, and computer-email-web fluency. Stud. Media Inf. Lit. Educ. 2009, 9, 54–69. [Google Scholar] [CrossRef]
  29. Umar, I.N.; Jalil, N.A. ICT skills, practices and barriers of its use among secondary school students. Procedia-Soc. Behav. Sci. 2012, 46, 5672–5676. [Google Scholar] [CrossRef][Green Version]
  30. Van Deursen, A.J.; Helsper, E.J.; Eynon, R. Development and validation of the Internet Skills Scale (ISS). Inf. Commun. Soc. 2016, 19, 804–823. [Google Scholar] [CrossRef]
  31. Liu, T.-T.; Sun, H.-B. Gender differences on information literacy of science and engineering undergraduates. Int. J. Mod. Educ. Comput. Sci. 2012, 4, 23–30. [Google Scholar] [CrossRef]
  32. Calvani, A.; Fini, A.; Ranieri, M.; Picci, P. Are young generations in secondary school digitally competent? A study on Italian teenagers. Comput. Educ. 2012, 58, 797–807. [Google Scholar] [CrossRef]
  33. Van Deursen, A.J. Internet skill-related problems in accessing online health information. Int. J. Med. Inform. 2012, 81, 61–72. [Google Scholar] [CrossRef] [PubMed]
  34. Kaarakainen, M.-T.; Kivinen, O.; Vainio, T. Performance-based testing for ICT skills assessing: A case study of students and teachers’ ICT skills in Finnish schools. Univers. Access Inf. Soc. 2018, 17, 349–360. [Google Scholar] [CrossRef]
  35. Christoph, G.; Goldhammer, F.; Zylka, J.; Hartig, J. Adolescents’ computer performance: The role of self-concept and motivational aspects. Comput. Educ. 2015, 81, 1–12. [Google Scholar] [CrossRef]
  36. Aesaert, K.; Van Braak, J. Gender and socioeconomic related differences in performance-based ICT competences. Comput. Educ. 2015, 84, 8–25. [Google Scholar] [CrossRef]
  37. Ritzhaupt, A.D.; Liu, F.; Dawson, K.; Barron, A.E. Differences in student information and communication technology literacy based on socio-economic status, ethnicity, and gender: Evidence of a digital divide in Florida schools. J. Res. Technol. Educ. 2013, 45, 291–307. [Google Scholar] [CrossRef]
  38. Fraillon, J.; Schulz, W.; Gebhardt, E.; Ainley, J. National Assessment Program: ICT Literacy Years 6 & 10 Report 2014; Australian Curriculum, Assessment and Reporting Authority (ACARA): Sydney, Australia, 2015. [Google Scholar]
  39. Choi, S.-W.; Kim, D.-J.; Choi, J.-S.; Ahn, H.; Choi, E.-J.; Song, W.-Y.; Kim, S.; Youn, H. Comparison of risk and protective factors associated with smartphone addiction and Internet addiction. J. Behav. Addict. 2015, 4, 308–314. [Google Scholar] [CrossRef]
  40. Isaacs, A.J. Gender Differences in Resilience of Academic Deans. J. Res. Educ. 2014, 24, 112–119. [Google Scholar]
  41. Gianesini, G.; Brighi, A. Cyberbullying in the era of digital relationships: The unique role of resilience and emotion regulation on adolescents’ adjustment. Sociol. Stud. Child. Youth 2015, 19, 1–46. [Google Scholar]
  42. Hampel, P.; Petermann, F. Age and gender effects on coping in children and adolescents. J. Youth Adolesc. 2005, 34, 73–83. [Google Scholar] [CrossRef]
  43. Vandoninck, S.; d’Haenens, L.; Segers, K. Coping and resilience: Children’s responses to online risks. In Children, risk and safety on the Internet: Research and Policy Challenges in Comparative Perspective; Livingstone, S., Haddon, l., Gorzig, A., Eds.; The Policy Press: Bristol, UK, 2012; pp. 205–218. [Google Scholar]
  44. Wang, P.-Y. Examining the Digital Divide between Rural and Urban Schools: Technology Availability, Teachers’ Integration Level and Students’ Perception. J. Curric. Teach. 2013, 2, 127–139. [Google Scholar] [CrossRef]
  45. Kim, H.-S.; Kil, H.-J.; Shin, A. An analysis of variables affecting the ICT literacy level of Korean elementary school students. Comput. Educ. 2014, 77, 29–38. [Google Scholar] [CrossRef]
  46. Suh, S.; Min, K.; Hwang, K.; Jang, Y. Developing and validating ICT literacy test for elementary school students. J. Educ. Technol. 2009, 25, 193–220. [Google Scholar] [CrossRef]
  47. Anh, H. 75% of Vietnamese Students under−12 Use Social Media, not Aware of Risks: Survey. Available online: https://english.vietnamnet.vn/fms/education/209560/75--of-vietnamese-students-under-12-use-social-media--not-aware-of-risks--survey.html (accessed on 28 April 2018).
  48. Vuong, Q.-H. Survey data on Vietnamese propensity to attend periodic general health examinations. Sci. Data 2017, 4, 170142. [Google Scholar] [CrossRef] [PubMed]
  49. La, V.-P.; Vuong, Q.-H. Bayesvl: Visually Learning the Graphical Structure of Bayesian Networks and Performing MCMC with ‘Stan’; The Comprehensive R Archive Network (CRAN). Available online: https://cran.r-project.org/web/packages/bayesvl/index.html (accessed on 6 May 2020).
  50. Vuong, Q.-H.; Bui, Q.-K.; La, V.-P.; Vuong, T.-T.; Nguyen, V.-H.T.; Ho, M.-T.; Nguyen, H.-K.T.; Ho, M.-T. Cultural additivity: Behavioural insights from the interaction of Confucianism, Buddhism and Taoism in folktales. Palgrave Commun. 2018, 4, 143. [Google Scholar] [CrossRef]
  51. Vuong, Q.-H.; La, V.-P.; Nguyen, M.-H.; Ho, M.-T.; Ho, M.-T.; Mantello, P. Improving Bayesian statistics understanding in the age of Big Data with the bayesvl R package. Softw. Impacts 2020, 4, 100016. [Google Scholar] [CrossRef]
  52. Vuong, Q.-H.; Nguyen, H.-K.T.; Ho, M.-T.; La, V.-P.; Vuong, T.-T.; Tran, T.; Hoang, K.; Vu, T.-H.; Hoang, P.-H.; Nguyen, M.-H.; et al. On how religions could accidentally incite lies and violence: Folktales as a cultural transmitter. Palgrave Commun. 2020, 6, 82. [Google Scholar] [CrossRef]
  53. Kay, M.; Nelson, G.L.; Hekler, E.B. Researcher-centered design of statistics: Why Bayesian statistics better fit the culture and incentives of HCI. In Proceedings of the 2016 CHI Conference on Human Factors in Computing Systems, San Jose, CA, USA, 7–12 May 2016; Association for Computing Machinery: New York, NY, USA; pp. 4521–4532. [Google Scholar]
  54. Scutari, M.; Denis, J.B. Bayesian Networks: With Examples in R; CRC Press: Boca Raton, FL, USA, 2014. [Google Scholar]
  55. McElreath, R. Statistical Rethinking: A Bayesian Course with Examples in R and Stan, 2nd ed.; CRC Press: Boca Raton, FL, USA, 2020. [Google Scholar]
  56. Hatlevik, O.E.; Guðmundsdóttir, G.B.; Loi, M. Digital diversity among upper secondary students: A multilevel analysis of the relationship between cultural capital, self-efficacy, strategic use of information and digital competence. Comput. Educ. 2015, 81, 345–353. [Google Scholar] [CrossRef]
  57. Schunk, D.H.; Pajares, F. Self-efficacy theory. In Handbook of Motivation at School; Wentzel, K.R., Miele, D.B., Eds.; Routledge: New York, NY, USA, 2009; pp. 35–53. [Google Scholar]
  58. Trung, T.; Le, T.-T.-H.; Nguyen, T.-T.; Pham, A.-G.; Vuong, Q.-H. The Relationship between Birth Order, Sex, Home Scholarly Culture and Youths’ Reading Practices in Promoting Lifelong Learning for Sustainable Development in Vietnam. Sustainability 2019, 11, 4389. [Google Scholar] [CrossRef]
  59. Le, T.-T.-H.; Tran, T.; Trinh, T.-P.-T.; Nguyen, C.-T.; Nguyen, T.-P.-T.; Vuong, T.-T.; Vu, T.-H.; Bui, D.-Q.; Vuong, H.-M.; Hoang, P.-H.; et al. Reading Habits, Socioeconomic Conditions, Occupational Aspiration and Academic Achievement in Vietnamese Junior High School Students. Sustainability 2019, 11, 5113. [Google Scholar] [CrossRef]
  60. Argelagós, E.; Pifarré, M. Unravelling Secondary Students’ Challenges in Digital Literacy: A Gender Perspective. J. Educ. Train. Stud. 2017, 5, 42–55. [Google Scholar] [CrossRef]
  61. Setti, S.; Wanto, A. Analysis of Backpropagation Algorithm in Predicting the Most Number of Internet Users in the World. J. Online Inf. 2019, 3, 110. [Google Scholar] [CrossRef]
  62. Oyedemi, T.D. Digital inequalities and implications for social inequalities: A study of Internet penetration amongst university students in South Africa. Telemat. Inform. 2012, 29, 302–313. [Google Scholar] [CrossRef]
  63. Thuvienphapluat.vn. Thông tư 32/2018/TT-BGDTĐT [Circular 32/2018/TT-BGDTĐT]. Available online: https://thuvienphapluat.vn/van-ban/giao-duc/Thong-tu-32-2018-TT-BGDDT-Chuong-trinh-giao-duc-pho-thong-403454.aspx (accessed on 28 April 2018).
  64. Wisniewski, P.; Xu, H.; Rosson, M.B.; Carroll, J.M. Parents just don’t understand: Why teens don’t talk to parents about their online risk experiences. In Proceedings of the 2017 ACM Conference on Computer Supported Cooperative Work and Social Computing, Portland, OR, USA, 25 February–1 March 2017; Association for Computing Machinery: New York, NY, USA; pp. 523–540. [Google Scholar]
  65. Livingstone, S.; Stoilova, M.; Nandagiri, R. Children’s Data and Privacy Online: Growing up in a Digital Age an Evidence Review; London School of Economics and Political Science: London, UK, 2019. [Google Scholar]
  66. Shin, W.; Lwin, M.O. How does “talking about the Internet with others” affect teenagers’ experience of online risks? The role of active mediation by parents, peers, and school teachers. New Media Soc. 2016, 19, 1109–1126. [Google Scholar] [CrossRef]
  67. Vandoninck, S.; d’Haenens, L.; Roe, K. Online risks: Coping strategies of less resilient children and teenagers across Europe. J. Child. Media 2013, 7, 60–78. [Google Scholar] [CrossRef]
  68. Dincer, S. A study of the Relationship between Pupils and Parents’ Computer Literacy Level and Use. Procedia-Soc. Behav. Sci. 2012, 46, 484–489. [Google Scholar] [CrossRef][Green Version]
  69. Nielsen. Viet Nam Smartphone Insights Report 2017; Nielsen Media Research: New York, NY, USA, 2017. [Google Scholar]
  70. Reynolds, L.; Parker, L. Digital Resilience: Stronger Citizens Online; Institute for Strategic Dialogue: London, UK, 2018. [Google Scholar]
  71. Center for Global Development. PISA 2018: A Few Reactions to the New Global Education Rankings. Available online: https://www.cgdev.org/blog/pisa-2018-few-reactions-new-global-education-rankings (accessed on 28 April 2019).
  72. Vuong, Q.H.; Tran, T. The Vietnamese Social Sciences at a Fork in the Road; De Gruyter: Warsaw, Poland, 2019. [Google Scholar] [CrossRef]
  73. United Nation Vietnam. Vietnam’s Voluntary National Review on the Implementation of the Sustainable Development Goals; Ministry of Planning and Investment: Hanoi, Vietnam, 2018.
  74. Vu, N.N. An investigation of Vietnamese students’ learning styles in online language learning. Ho Chi Minh City Univ. Educ. J. Sci. 2016, 1, 25. [Google Scholar]
  75. La, V.-P.; Pham, T.-H.; Ho, M.-T.; Nguyen, M.-H.; P. Nguyen, K.-L.; Vuong, T.T.; Nguyen, H.-K.T.; Tran, T.; Khuc, Q.; Ho, M.-T.; et al. Policy Response: Social Media and Science Journalism for the Sustainability of the Public Health System Amid the COVID−19 Outbreak: The Vietnam Lessons. Sustainability 2020, 12, 2931. [Google Scholar] [CrossRef]
  76. Nguyen, M.H.; Le, T.T.; Meirmanov, S. Depression, Acculturative Stress, and Social Connectedness among International University Students in Japan: A Statistical Investigation. Sustainability 2019, 11, 878. [Google Scholar] [CrossRef]
  77. Nguyen, M.-H.; Serik, M.; Vuong, T.-T.; Ho, M.-T. Internationalization and Its Discontents: Help-Seeking Behaviors of Students in a Multicultural Environment Regarding Acculturative Stress and Depression. Sustainability 2019, 11, 1865. [Google Scholar] [CrossRef]
  78. Biasutti, M. A coding scheme to analyse the online asynchronous discussion forums of university students. Technol. Pedagog. Educ. 2017, 26, 601–615. [Google Scholar] [CrossRef]
  79. Biasutti, M. A comparative analysis of forums and wikis as tools for online collaborative learning. Comput. Educ. 2017, 111, 158–171. [Google Scholar] [CrossRef]
  80. United Nations. Sustainable Development Goals. Available online: https://www.un.org/sustainabledevelopment/education/ (accessed on 8 April 2020).
  81. Vuong, Q.-H. The (ir)rational consideration of the cost of science in transition economies. Nat. Hum. Behav. 2018, 2, 5. [Google Scholar] [CrossRef] [PubMed]
Figure 1. Map of the Digital Literacy model.
Figure 1. Map of the Digital Literacy model.
Sustainability 12 03819 g001
Figure 2. The MCMC chains for the Bayesian model of Digital Literacy.
Figure 2. The MCMC chains for the Bayesian model of Digital Literacy.
Sustainability 12 03819 g002
Figure 3. Posterior coefficients of the Digital Literacy model.
Figure 3. Posterior coefficients of the Digital Literacy model.
Sustainability 12 03819 g003
Figure 4. Map of the Digital Resilience model.
Figure 4. Map of the Digital Resilience model.
Sustainability 12 03819 g004
Figure 5. The MCMC chains for the Bayesian model of Digital Resilience.
Figure 5. The MCMC chains for the Bayesian model of Digital Resilience.
Sustainability 12 03819 g005
Figure 6. Posterior coefficients of the Digital Resilience model.
Figure 6. Posterior coefficients of the Digital Resilience model.
Sustainability 12 03819 g006
Table 1. Variables and definition.
Table 1. Variables and definition.
Coded VariablesTerm Used in the PaperDefinition of Variables
“sex”GenderUsing the data from the question ‘f1’ (Which is: Are you a girl or a boy?) in the dataset. Indicate the gender of students. The variable consists of two values: 1 = girls, 2 = boys.
“ecostt”Economic StatusThe economic status of the students’ family. Using the data from the question ‘h4_1’, ‘h4_2’, ‘h4_3’ (Which are: Do you have cars, television, bathrooms with a bathtub or shower at home?). The variable consists of two values: 1 = No, 2 = Yes. We sum up a total of 3 questions; the higher the number is, the better the economic status of the student’s family is.
“edumot”Education level of MotherUsing data from question ‘h2′ in the dataset. The variable consists of six values: 1 = No education, 2 = Primary, 3 = Lower secondary, 4 = Upper secondary, 5 = Post-secondary, 6 = Master/Doctoral and excluding alternative ‘I don’t know’
“edufat”Education level of FatherThe education level of the father. Using data from question ‘h3’ in the dataset. Values are the same as “edumot”.
“Location”School LocationUsing whether in ‘urban’ or ‘rural’ area.
“DL”Digital LiteracyAn independent variable represents the digital literacy of students in the Digital Literacy model, and a dependent variable represents the digital literacy of students in the Digital Resilience model. Employing data from question ‘a1’ to question ‘a14’ in the dataset. In the original question, there are four levels (Disagree a lot = 1; Disagree a little = 2; Agree a little = 3; Agree a lot = 4) that indicate how much students agree with the statement; the higher score the student receives, the higher level of literacy of students. To build a new variable “DL”, we sum up the total of 14 questions. The questions can be seen in the supplementary file.
“DR”Digital ResilienceA dependent variable represents the digital resilience of students. Similar to ‘DL’, ‘DR’ uses data from question ‘b1’ to ‘b18’ in the dataset. The level of digital resilience of students is estimated by summing the score of all the questions. Notably, for the question ‘b15’ to ‘b18’ (see Table A1, Appendix A for more details), the score received equivalent to the number of alternatives students selected (e.g., “delete the contract”, “talk with parents/caregivers about what to do”, “keep looking”) excluding the alternative “I do not know”.
Table 2. The results from the hierarchical Digital Literacy model.
Table 2. The results from the hierarchical Digital Literacy model.
4 Chains, Each with Iter = 5000; Warmup = 2000; Thin = 1;
Post-Warmup Draws per Chain = 3000, Total Post-Warmup Draws = 12,000.
meanse_meanSd2.5%25%50%75%97.5%n_effRhat
b_sex_DL−0.150.000.30−0.73−0.35−0.150.050.4589931
b_ecostt_DL0.480.000.240.010.320.480.640.9679901
b_edumot_DL0.200.000.18−0.150.080.200.320.5567291
b_edufat_DL0.080.000.18−0.28−0.050.080.200.4465741
a_Location[1]39.880.011.2737.3839.0239.8840.7542.3493371
a_Location[2]40.500.011.3437.8739.5940.5141.4143.0896841
a0_Location21.220.2211.73−1.0712.7720.7730.1740.8727511
sigma_Location14.520.157.640.519.4114.8519.7529.0527241
Table 3. The results from the hierarchical Digital Resilience model.
Table 3. The results from the hierarchical Digital Resilience model.
4 Chains, Each with Iter = 6000; Warmup = 3000; Thin = 1;
Post-Warmup Draws per Chain = 3000, Total Post-Warmup Draws = 12,000.
meanse_meanSd2.5%25%50%75%97.5%n_effRhat
b_sex_DR−1.170.000.38−1.91−1.43−1.17−0.91−0.4277921
b_DL_DR0.590.000.040.500.560.590.620.6759201
a_Location[1]32.080.031.9728.2130.7732.0633.4235.9560291
a_Location[2]32.150.032.0128.2130.8132.1333.5236.1059981
a0_Location24.020.289.590.7617.7727.7331.4035.1612141
sigma_Location7.910.217.330.131.195.9413.2324.2712041

Share and Cite

MDPI and ACS Style

Tran, T.; Ho, M.-T.; Pham, T.-H.; Nguyen, M.-H.; Nguyen, K.-L.P.; Vuong, T.-T.; Nguyen, T.-H.T.; Nguyen, T.-D.; Nguyen, T.-L.; Khuc, Q.; et al. How Digital Natives Learn and Thrive in the Digital Age: Evidence from an Emerging Economy. Sustainability 2020, 12, 3819. https://doi.org/10.3390/su12093819

AMA Style

Tran T, Ho M-T, Pham T-H, Nguyen M-H, Nguyen K-LP, Vuong T-T, Nguyen T-HT, Nguyen T-D, Nguyen T-L, Khuc Q, et al. How Digital Natives Learn and Thrive in the Digital Age: Evidence from an Emerging Economy. Sustainability. 2020; 12(9):3819. https://doi.org/10.3390/su12093819

Chicago/Turabian Style

Tran, Trung, Manh-Toan Ho, Thanh-Hang Pham, Minh-Hoang Nguyen, Khanh-Linh P. Nguyen, Thu-Trang Vuong, Thanh-Huyen T. Nguyen, Thanh-Dung Nguyen, Thi-Linh Nguyen, Quy Khuc, and et al. 2020. "How Digital Natives Learn and Thrive in the Digital Age: Evidence from an Emerging Economy" Sustainability 12, no. 9: 3819. https://doi.org/10.3390/su12093819

APA Style

Tran, T., Ho, M.-T., Pham, T.-H., Nguyen, M.-H., Nguyen, K.-L. P., Vuong, T.-T., Nguyen, T.-H. T., Nguyen, T.-D., Nguyen, T.-L., Khuc, Q., La, V.-P., & Vuong, Q.-H. (2020). How Digital Natives Learn and Thrive in the Digital Age: Evidence from an Emerging Economy. Sustainability, 12(9), 3819. https://doi.org/10.3390/su12093819

Note that from the first issue of 2016, this journal uses article numbers instead of page numbers. See further details here.

Article Metrics

Back to TopTop