Concrete Construction: How to Explore Environmental and Economic Sustainability in Cold Climates
Abstract
1. Introduction
- Thermal curing: The use of heating cables, infrared radiation or hot steam during concrete curing (usually during the first 24 h after casting concrete) provides a warmer environment for the cast concrete. Thermal curing accelerates concrete hardening but may increase the environmental and economic impacts [18,19].
- Hot concrete casting (also known as thermal storage curing): This measure increases the temperature of the concrete mix by using warmer water during the concrete mixing process. It requires heating of the mixing water, which increases costs and greenhouse gas (GHG) emissions.
- Using higher-strength concrete or chemical admixtures: Using higher-strength concrete with more Ordinary Portland Cement (OPC) or chemical admixtures, rather than thermal curing, also accelerates the concrete hardening process [20,21]. However, using more OPC or chemical admixtures than necessary increases the construction cost and GHG emissions [22,23].
- Coverage and insulation of concrete surfaces: The use of various kinds of coverage and thermal insulation reduces heat losses from hardening concrete. A study of three cases in Stockholm, Malmö, and Umeå has shown that coverage and insulation can be effective when curing at “normal” temperatures (above the “cold” range defined above). However, at lower temperatures, solely using coverage and insulation without heating can increase project duration [14].
- Adjustment of project schedule (also called indirect curing measures): This measure involves project managers taking decisions to accelerate or delay construction schedules to avoid or reduce the effects of cold weather. Using indirect curing measures, concrete can be cured in warmer conditions, in which there may be no need for thermal curing or other protective measures. Thus, the additional costs and GHG emissions associated with using curing measures can be saved. However, the delays and acceleration of other activities besides concrete curing can extend project duration or cause additional costs.
2. Background
2.1. Maturity Method and Concrete Maturity Analysis Tools
- The CMA tools only provide estimates of concrete’s mechanical properties, which are insufficient for contractors to identify optimal curing measures. Normally, contractors also need information about the effects of curing measures on construction performance parameters, like time, cost, and GHG emissions. A study conducted by Choi et al. [18] found that different types of microwave heating curing can result in very similar concrete strength after 15 days, but nearly 30% variations in curing costs and CO2 emissions. Therefore, to use CMA tools to support decisions about curing measures, the concrete’s mechanical properties must be linked to construction performance parameters.
- The dynamic interactions between the constantly changing weather and construction activities strongly affect inputs for the Maturity Method. The major difference between using the Maturity Method in the laboratory and on project sites is that the weather conditions on sites are always changing. Using rough weather estimates, like average monthly temperatures, as CMA inputs leads to inaccurate predictions of concrete strength development. However, more detailed weather data for concrete curing, like hourly temperatures, are affected by the dynamic effects of weather on construction activities. The start time of concrete curing is the finish time of the prerequisite activities. Thus, changes in the parameters of other construction activities, such as the labor, equipment, and time intervals between activities, can affect the curing start time and the weather. The complexity of the analysis increases when effects of curing measures for multiple concrete elements (e.g., for a standard floor) must be considered, as each cast element will affect the start time of all subsequent casting and curing processes. Manual analysis of such dynamic problems requires excessive time and effort not suitable for short-term decision dependent on the latest weather forecasts. Thus, an automatic method to analyze the dynamic interactive effects of construction and weather variables is needed for the application of CMA in construction practice.
2.2. Discrete Event Simulation
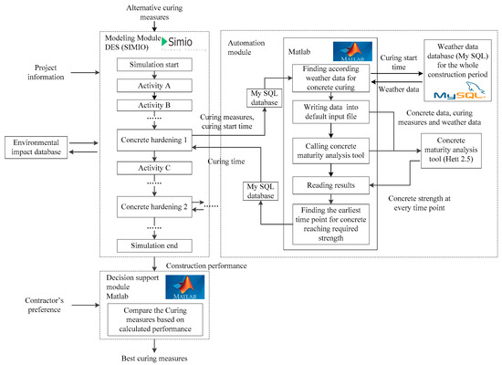
3. Method
3.1. Module 1: Modeling Construction Activities
3.2. Module 2: Automatic Information Exchange and Calculation
- Duration of construction activities
- 2.
- Curing cost
- 3.
- CO2 emissions caused by curing
3.3. Module 3: Decision Support for Curing Measures
4. Prototype
- SIMIO
- 2.
- MySQL database
- 3.
- Concrete maturity analysis tool (Hett)
- 4.
- MATLAB
5. Case Study
5.1. Case Background
5.2. Weather Conditions during Construction
5.3. Curing Measures
5.4. Scenarios
6. Results and Discussion
6.1. Performance of Curing Measures
- Hot concrete, thermal curing and insulation (combinations A1−A64)
- 2.
- Using higher-grade concrete (combinations B1~B4).
- 3.
- Indirect curing measures (combinations C1~C8).
6.2. Decision Support for Contractors
7. Conclusions and Future Studies
Author Contributions
Funding
Conflicts of Interest
References
- World Business Council for Sustainable Development (WBCSD). Cement Sustainability Initiative (CSI)-Recycling Concrete; World Business Council for Sustainable Development (WBCSD): Geneva, Switzerland, 2009. [Google Scholar]
- National Development and Reform Commission (NDRC) of China. Construction Material Production Statics (2018); National Development and Reform Commission (NDRC) of China: Beijing, China, 2019.
- European Ready Mixed Concrete Organization (ERMCO). Ready-Mixed Concrete Industry Statistics (2017); European Ready Mixed Concrete Organization (ERMCO): Bruxelles, Belgium, 2017. [Google Scholar]
- American Concrete Institute (ACI). Standard Specification for Cold Weather Concreting (ACI 306); American Concrete Institute (ACI): Farmington Hill, MI, USA, 2002. [Google Scholar]
- National Meteorological Centre (NMC) of China. Weather statistics for Harbin. Available online: http://www.nmc.cn/publish/forecast/AHL/haerbin.html (accessed on 5 January 2020).
- National Meteorological Centre (NMC) of China. Weather statistics for Beijing. Available online: http://www.nmc.cn/publish/forecast/ABJ/beijing.html (accessed on 5 January 2020).
- Swedish Meteorological and Hydrological Institute (SMHI). 250 Years of Weather Observations at the Stockholm Observatory; Swedish Meteorological and Hydrological Institute (SMHI): Norrkoping, Sweden, 2006.
- yr.no Weather Statistics for Luleå, Norrbotten (Sweden). Available online: https://www.yr.no/sted/Sverige/Norrbotten/Lule%C3%A5/statistikk.html (accessed on 5 April 2020).
- yr.no Weather Statistics for Copenhagen, Capital (Denmark). Available online: https://www.yr.no/place/Denmark/Capital/Copenhagen/statistics.html (accessed on 5 April 2020).
- yr.no Weather Statistics for Heidelberg, Baden-Württemberg (Germany). Available online: https://www.yr.no/place/Germany/Baden-W%C3%BCrttemberg/Heidelberg/statistics.html (accessed on 5 April 2020).
- yr.no Weather Statistics for Oslo. Available online: https://www.yr.no/place/Norway/Oslo/Oslo/Oslo/statistics.html (accessed on 5 April 2020).
- Oner, A.; Akyuz, S. An experimental study on optimum usage of GGBS for the compressive strength of concrete. Cem. Concr. Compos. 2007, 29, 505–514. [Google Scholar] [CrossRef]
- Ortiz, J.; Aguado, A.; Agulló, L.; García, T. Influence of environmental temperatures on the concrete compressive strength: Simulation of hot and cold weather conditions. Cem. Concr. Res. 2005, 35, 1970–1979. [Google Scholar] [CrossRef]
- Larsson, R. An Integrated Simulation-Based Methodology for Considering Weather Effects on Formwork Removal Times. In Advances in Informatics and Computing in Civil and Construction Engineering; Mutis, I., Hartmann, T., Eds.; Springer International Publishing: Berlin/Heidelberg, Germany, 2019; pp. 415–422. [Google Scholar]
- Moselhi, O.; Khan, Z. Analysis of labour productivity of formwork operations in building construction. Constr. Innov. Inf. Process. Manag. 2010, 10, 286–303. [Google Scholar] [CrossRef]
- Crocker, C.R. Winter construction. In Canadian Building Digest; no. CBD-7; National Research Counsil Canada: Ottawa, ON, Canada, 1960. [Google Scholar] [CrossRef]
- Haug, P.; Rudolph, T. How to Cure Concrete in Cold Conditions. Available online: https://www.ayresassociates.com/how-to-cure-concrete-in-cold-conditions/ (accessed on 5 April 2020).
- Choi, H.; Koh, T.; Choi, H.; Hama, Y. Performance Evaluation of Precast Concrete Using Microwave Heating Form. Materials 2019, 12, 1113. [Google Scholar] [CrossRef]
- Mangat, P.S.; Grigoriadis, K.; Abubakri, S. Microwave curing parameters of in-situ concrete repairs. Constr. Build. Mater. 2016, 112, 856–866. [Google Scholar] [CrossRef]
- Nath, P.; Sarker, P.K. Use of OPC to improve setting and early strength properties of low calcium fly ash geopolymer concrete cured at room temperature. Cem. Concr. Compos. 2015, 55, 205–214. [Google Scholar] [CrossRef]
- Liu, Z.; Lou, B.; Barbieri, D.M.; Sha, A.; Ye, T.; Li, Y. Effects of pre-curing treatment and chemical accelerators on Portland cement mortars at low temperature (5 °C). Constr. Build. Mater. 2020, 240, 117893. [Google Scholar] [CrossRef]
- Ghosh, A.H.; Das, B.B. Implication of Concrete with Chemical Admixture Cured in Low Temperature on Strength, Chloride Permeability and Microstructure. In Sustainable Construction and Building Materials; Das, B.B., Neithalath, N., Eds.; Springer: Singapore, 2019; pp. 287–298. [Google Scholar]
- Jung, E.-B.; Shin, H.-S.; Han, M.-C. The Effect of Heat Curing Methods on the Protection against Frost Damage at Early Age of the Concrete under Extremely Cold Climate. J. Korea Inst. Build. Constr. 2013, 13. [Google Scholar] [CrossRef]
- Carino, N. The Maturity Method: Theory and Application. Cem. Concr. Aggreg. 1984, 6, 61–73. [Google Scholar] [CrossRef]
- Svenska Byggbranschens Utvecklings Fond (SBUF) Introduction to PPB. Available online: https://www.sbuf.se/ppb/ (accessed on 8 February 2020).
- CEMENTA Heidelberg Cement Group Introduction to Hett. Available online: https://www.cementa.se/sv/prognosverktyg-hett-II (accessed on 8 February 2020).
- American Society of Testing and Materials (ASTM). Standard Practice for Estimating Concrete Strength by the Maturity Method (ASTM C1074-11); American Society of Testing and Materials (ASTM): West Kanshohoken, PA, USA, 2011. [Google Scholar]
- Fjellström, P.; Jonasson, J.-E.; Emborg, M.; Hedlund, H. Model for concrete strength development including strength reduction at elevated temperatures. Nord. Concr. Res. 2012, 45, 25–44. [Google Scholar]
- Saul, A. Principles underlying the steam curing of concrete at atmospheric pressure. Mag. Concr. Res. 1951, 2, 127–140. [Google Scholar] [CrossRef]
- Yikici, T.A.; Chen, H.-L. (Roger) Use of maturity method to estimate compressive strength of mass concrete. Constr. Build. Mater. 2015, 95, 802–812. [Google Scholar] [CrossRef]
- Poole, T.; Harrington, P. An Evaluation of the Maturity Method (ASTM C 1074) for Use in Mass Concrete; US Army Corps of Engineers, US Army Corps of Engineers: Washington, DC, USA, 1996.
- Ionov, Y.; Kramar, L.; Kirsanova, A.; Kolegova, I. Research on curing behavior of concrete with anti-frost admixtures at subzero temperature. Aip Conf. Proc. 2017, 1800, 020004. [Google Scholar] [CrossRef]
- Lu, W.; Olofsson, T. Building information modeling and discrete event simulation: Towards an integrated framework. Autom. Constr. 2014, 44, 73–83. [Google Scholar] [CrossRef]
- Creighton, D.; Nahavandi, S. Application of discrete event simulation for robust system design of a melt facility. Robot. Comput. Integr. Manuf. 2003, 19, 469–477. [Google Scholar] [CrossRef]
- AbouRizk, S.; Halpin, D.; Mohamed, Y.; Hermann, U. Research in Modeling and Simulation for Improving Construction Engineering Operations. J. Constr. Eng. Manag. 2011, 137, 843–852. [Google Scholar] [CrossRef]
- Zhang, H.; Li, H. Simulation-based optimization for dynamic resource allocation. Autom. Constr. 2004, 13, 409–420. [Google Scholar] [CrossRef]
- Feng, K.; Lu, W.; Chen, S.; Wang, Y. An Integrated Environment–Cost–Time Optimisation Method for Construction Contractors Considering Global Warming. Sustainability 2018, 10, 4207. [Google Scholar] [CrossRef]
- AbouRizk, S. Role of Simulation in Construction Engineering and Management. J. Constr. Eng. Manag. 2010, 136, 1140–1153. [Google Scholar] [CrossRef]
- Shahin, A.; AbouRizk S., M.; Mohamed, Y. Modeling Weather-Sensitive Construction Activity Using Simulation. J. Constr. Eng. Manag. 2011, 137, 238–246. [Google Scholar] [CrossRef]
- Li, H.X.; Zhang, L.; Mah, D.; Yu, H. An integrated simulation and optimization approach for reducing CO2 emissions from on-site construction process in cold regions. Energy Build. 2017, 138, 666–675. [Google Scholar] [CrossRef]
- Larsson, R.; Rudberg, M. Impact of Weather Conditions on In Situ Concrete Wall Operations Using a Simulation-Based Approach. J. Constr. Eng. Manag. 2019, 145, 05019009. [Google Scholar] [CrossRef]
- Turner, L.K.; Collins, F.G. Carbon dioxide equivalent (CO2-e) emissions: A comparison between geopolymer and OPC cement concrete. Constr. Build. Mater. 2013, 43, 125–130. [Google Scholar] [CrossRef]
- Fischer, M.; Aalami, F.; Kuhne, C.; Ripberger, A. Cost-loaded production model for planning and control. In Durability of Building Materials and Components; Lacasse, M.A., Vainer, D.J., Eds.; Natl Research Council Canada: Ottawa, ON, Canada, 1999; Volume 8, pp. 2813–2824. [Google Scholar]
- Zhu, B. 4 - Placing Temperature and Temperature Rise of Concrete Lift due to Hydration Heat of Cement. In Thermal Stresses and Temperature Control of Mass Concrete; Butterworth-Heinemann: Oxford, UK, 2014; pp. 57–81. ISBN 978-0-12-407723-2. [Google Scholar]
- Dehghanimohammadabadi, M.; Keyser, T.K.; Cheraghi, S.H. A novel Iterative Optimization-based Simulation (IOS) framework: An effective tool to optimize system’s performance. Comput. Ind. Eng. 2017, 111, 1–17. [Google Scholar] [CrossRef]
- Dehghanimohammadabadi, M.; Keyser, T.K. Intelligent simulation: Integration of SIMIO and MATLAB to deploy decision support systems to simulation environment. Simul. Model. Pract. Theory 2017, 71, 45–60. [Google Scholar] [CrossRef]
- Cementa AB. Environmental Product Declaration: Portland Fly Ash Cement CEM II/A-V 52.5 N (Bascement); Cementa AB: Heidelberg, Germany, 2014. [Google Scholar]
- Angervall, T.; Flysjö, A.; Mattsson, B. Jämförelse av Dricksvatten-översiktlig Livscykelanalys(LCA); The Swedish Institute for Food and Biotechnology (SIK): Gothenburg, Sweden, 2004. [Google Scholar]
- Collins, F. Inclusion of carbonation during the life cycle of built and recycled concrete: Influence on their carbon footprint. Int. J. Life Cycle Assess. 2010, 15, 549–556. [Google Scholar] [CrossRef]
- Itten, R.; Frischknecht, R.; Stucki, M. Life Cycle Inventories of Electricity Mixes and Grid; Paul Scherrer Institut (PSI): Villigen, Switzerland, 2014. [Google Scholar]
- Gode, J.; Martinsson, F.; Hagberg, L.; Öman, A.; Höglund, J.; Palm, D. Miljöfaktaboken 2011 Uppskattade emissionsfaktorer för bränslen, el, värme och transporter; Värmeforsk: Stockholm, Sweden, 2011. [Google Scholar]
- European Federation of Concrete Admixtures Associations (EFCA). EFCA Environmental declaration-plasticizing admixtures; European Federation of Concrete Admixtures Associations (EFCA): Minneapolis, MN, USA, 2006. [Google Scholar]
- Swedish Institute for Standards (SIS). SS-EN 13670: 2009 Execution of Concrete Structure; Swedish Institute for Standards (SIS): Stockholm, Sweden, 2009. [Google Scholar]
- Deb, K. Multiobjective Optimization Using Evolutionary Algorithms; John Wiley & Sons Inc.: Hoboken, NJ, USA, 2001. [Google Scholar]












| GWP | Reference | |
|---|---|---|
| Cement | 0.668 kg CO2-eq/kg | [47] |
| Water | 0.0000321 kg CO2-eq/kg | [48] |
| Fine aggregates | 0.0139 kg CO2-eq/kg | [49] |
| Coarse aggregates | 0.0459 kg CO2-eq/kg | |
| Electricity | 0.056 kg CO2-eq/kWh | [50] |
| Diesel | 0.080 kg CO2-eq/MJ | [51] |
| Plasticizers | 0.2295 kg CO2-eq/kg | [52] |
| Curing Measure | Details | Number |
|---|---|---|
| Hot concrete | Concrete temperature when curing starts: 5 °C | WA1 |
| Concrete temperature when curing starts: 25 °C | WA2 | |
| Heating | Heating cables, heating effect: 12 kW | WB1 |
| Heating cables, heating effect: 6 kW | WB2 | |
| Coverage and insulation | 12 mm plywood formwork with insulation, heat transfer coefficient: 1.8 W/(m2 K) (when wind speed is lower than 2 m/s) | WC1 |
| 12 mm plywood formwork without insulation, heat transfer coefficient: 5.4 W/(m2 K) (when wind speed is lower than 2 m/s) | WC2 | |
| Higher-grade concrete | C25/30, standard Portland cement | WD1 |
| C28/35, standard Portland cement | WD2 |
| Curing Measure | Details | Number |
|---|---|---|
| Hot concrete | Concrete temperature when curing starts: 5 °C | SA1 |
| Concrete temperature when curing starts: 25 °C | SA2 | |
| Heating | Steam heating, heat effect 48 kW; diesel consumption 4.4 kg/h | SB1 |
| Steam heating, heat effect 66 kW; diesel consumption 6.07 kg/h | SB2 | |
| Coverage and insulation | Slab coverage, normal tarps, heat transfer coefficient: 8.3 W/(m2 K) (when wind speed is lower than 2 m/s) | SC1 |
| Slab coverage, insulated tarps, heat transfer coefficient: 2.7 W/(m2 K) (when wind speed is lower than 2 m/s) | SC2 | |
| Higher-grade concrete | C25/30, standard Portland cement | SD1 |
| C28/35, standard Portland cement | SD2 |
| Curing Measure | Details | Number |
|---|---|---|
| Changing number of workers | Carpenters, 10; concrete workers, 10; installation workers, 10. | IA1 |
| Carpenters, 15; concrete workers, 15; installation workers, 15. | IA2 | |
| Changing wall casting delay | No delay | IB1 |
| Delay of 15 h for each wall casting | IB2 | |
| Changing slab casting delay | No delay | IC1 |
| Delay of 15 h | IC2 |
| Materials | GWP Factors (kg CO2-eq/kg) | Concrete Recipes (kg/m3) | CO2 Emissions (kg CO2-eq/m3) | ||
|---|---|---|---|---|---|
| C25/30 | C28/35 | C25/30 | C28/35 | ||
| Cement | 0.668 | 350 | 370 | 233.8000 | 247.1600 |
| Water | 0.0000321 | 231 | 196 | 0.0074 | 0.0063 |
| Fine aggregates | 0.0139 | 695 | 701 | 9.6605 | 9.7439 |
| Coarse aggregates | 0.0459 | 1106 | 1096 | 50.7654 | 50.3064 |
| Plasticizers | 0.2295 | 1.35 | 1.60 | 0.3098 | 0.3672 |
| Total | 2383.35 | 2364.60 | 294.5431 | 307.5838 | |
| No. | Curing Measures | No. | Curing Measures | No. | Curing Measures |
|---|---|---|---|---|---|
| A1 | WA1, WB1, WC1; SA1, SB1, SC1; | A27 | WA1, WB2, WC2; SA1, SB2, SC1; | A52 | WA2, WB2, WC1; SA1, SB2, SC2; |
| A2 | WA1, WB1, WC1; SA1, SB1, SC2; | A28 | WA1, WB2, WC2; SA1, SB2, SC2; | A53 | WA2, WB2, WC1; SA2, SB1, SC1; |
| A3 | WA1, WB1, WC1; SA1, SB2, SC1; | A29 | WA1, WB2, WC2; SA2, SB1, SC1; | A54 | WA2, WB2, WC1; SA2, SB1, SC2; |
| A4 | WA1, WB1, WC1; SA1, SB2, SC2; | A30 | WA1, WB2, WC2; SA2, SB1, SC2; | A55 | WA2, WB2, WC1; SA2, SB2, SC1; |
| A5 | WA1, WB1, WC1; SA2, SB1, SC1; | A31 | WA1, WB2, WC2; SA2, SB2, SC1; | A56 | WA2, WB2, WC1; SA2, SB2, SC2; |
| A6 | WA1, WB1, WC1; SA2, SB1, SC2; | A32 | WA1, WB2, WC2; SA2, SB2, SC2; | A57 | WA2, WB2, WC2; SA1, SB1, SC1; |
| A7 | WA1, WB1, WC1; SA2, SB2, SC1; | A33 | WA2, WB1, WC1; SA1, SB1, SC1; | A58 | WA2, WB2, WC2; SA1, SB1, SC2; |
| A8 | WA1, WB1, WC1; SA2, SB2, SC2; | A34 | WA2, WB1, WC1; SA1, SB1, SC2; | A59 | WA2, WB2, WC2; SA1, SB2, SC1; |
| A9 | WA1, WB1, WC2; SA1, SB1, SC1; | A35 | WA2, WB1, WC1; SA1, SB2, SC1; | A60 | WA2, WB2, WC2; SA1, SB2, SC2; |
| A10 | WA1, WB1, WC2; SA1, SB1, SC2; | A36 | WA2, WB1, WC1; SA1, SB2, SC2; | A61 | WA2, WB2, WC2; SA2, SB1, SC1; |
| A11 | WA1, WB1, WC2; SA1, SB2, SC1; | A37 | WA2, WB1, WC1; SA2, SB1, SC1; | A62 | WA2, WB2, WC2; SA2, SB1, SC2; |
| A12 | WA1, WB1, WC2; SA1, SB2, SC2; | A38 | WA2, WB1, WC1; SA2, SB1, SC2; | A63 | WA2, WB2, WC2; SA2, SB2, SC1; |
| A13 | WA1, WB1, WC2; SA2, SB1, SC1; | A39 | WA2, WB1, WC1; SA2, SB2, SC1; | A64 | WA2, WB2, WC2; SA2, SB2, SC2; |
| A14 | WA1, WB1, WC2; SA2, SB1, SC2; | A40 | WA2, WB1, WC1; SA2, SB2, SC2; | B1 | WD1, SD1 |
| A15 | WA1, WB1, WC2; SA2, SB2, SC1; | A41 | WA2, WB1, WC2; SA1, SB1, SC1; | B2 | WD1, SD2 |
| A16 | WA1, WB1, WC2; SA2, SB2, SC2; | A42 | WA2, WB1, WC2; SA1, SB1, SC2; | B3 | WD2, SD1 |
| A17 | WA1, WB2, WC1; SA1, SB1, SC1; | A43 | WA2, WB1, WC2; SA1, SB2, SC1; | B4 | WD2, SD2 |
| A18 | WA1, WB2, WC1; SA1, SB1, SC2; | A44 | WA2, WB1, WC2; SA1, SB2, SC2; | C1 | IA1, IB1, IC1 |
| A19 | WA1, WB2, WC1; SA1, SB2, SC1; | A45 | WA2, WB1, WC2; SA2, SB1, SC1; | C2 | IA1, IB1, IC2 |
| A20 | WA1, WB2, WC1; SA1, SB2, SC2; | A46 | WA2, WB1, WC2; SA2, SB1, SC2; | C3 | IA1, IB2, IC1 |
| A21 | WA1, WB2, WC1; SA2, SB1, SC1; | A47 | WA2, WB1, WC2; SA2, SB2, SC1; | C4 | IA1, IB2, IC2 |
| A22 | WA1, WB2, WC1; SA2, SB1, SC2; | A48 | WA2, WB1, WC2; SA2, SB2, SC2; | C5 | IA2, IB1, IC1 |
| A23 | WA1, WB2, WC1; SA2, SB2, SC1; | A49 | WA2, WB2, WC1; SA1, SB1, SC1; | C6 | IA2, IB1, IC2 |
| A24 | WA1, WB2, WC1; SA2, SB2, SC2; | A50 | WA2, WB2, WC1; SA1, SB1, SC2; | C7 | IA2, IB2, IC1 |
| A25 | WA1, WB2, WC2; SA1, SB1, SC1; | A51 | WA2, WB2, WC1; SA1, SB2, SC1; | C8 | IA2, IB2, IC2 |
| A26 | WA1, WB2, WC2; SA1, SB1, SC2; |
| Construction Start Time | Shortest Curing Duration | Lowest Curing-Caused CO2 Emissions | Least Curing Cost | Pareto Solutions |
|---|---|---|---|---|
| Nov 20 2017 | A40 | A18 | A26 | A2, A4, A10, A18, A26, A34, A36, A38, A40, A42, A44, A50, A52, A54, A56, A58, A62 |
| Feb 20 2018 | A40 | A18 | A58 | A2, A4, A18, A34, A36, A38, A40, A42, A50, A52, A54, A58, A62 |
| May 20 2018 | A40 | A26 | A26 | A2, A4, A10, A12, A26, A34, A36, A40, A42, A44, A46, A52, A56, A58, A62, A64 |
| Construction Start Time | No. | Curing Duration (h) | Curing-Caused CO2 Emissions (kg CO2-eq/m2) | Curing Cost (sek/m2) |
|---|---|---|---|---|
| Nov 20, 2017 | A1 | 135.32 | 3.75 | 245.41 |
| A40 | 59.64 (−55.9%) * | 3.63 (−3.2%) | 281.18 (+14.6%) | |
| A18 | 98.57 (−27.2%) | 1.28 (−65.9%) | 220.85 (−10.0%) | |
| A26 | 115.21 (−14.9%) | 1.33 (−64.5%) | 208.70 (−15.0%) | |
| A2 | 83.45 (−38.3%) | 1.40 (−62.7%) | 231.74 (−5.6%) | |
| Feb 20, 2018 | A1 | 150.19 | 4.31 | 257.05 |
| A40 | 60.37 (−59.8%) | 3.63 (−15.8%) | 281.18 (+9.4%) | |
| A18 | 107.81 (−28.2%) | 1.31 (−69.6%) | 210.11 (−18.3%) | |
| A58 | 78.62 (−47.7%) | 2.20 (−49.0%) | 210.06 (−18.3%) | |
| A2 | 86.36 (−42.5%) | 1.41 (−67.3%) | 231.74 (−9.8%) | |
| May 20, 2018 | A1 | 117.59 | 3.01 | 245.41 |
| A40 | 55.32 (−53.0%) | 3.40 (+13.0%) | 250.33 (+2.0%) | |
| A26 | 100.22 (−14.8%) | 1.29 (−57.1%) | 208.70 (−15.0%) | |
| A2 | 81.67 (−30.5%) | 1.38 (−54.2%) | 231.74 (−4.3%) |
© 2020 by the authors. Licensee MDPI, Basel, Switzerland. This article is an open access article distributed under the terms and conditions of the Creative Commons Attribution (CC BY) license (http://creativecommons.org/licenses/by/4.0/).
Share and Cite
Chen, S.; Lu, W.; Olofsson, T.; Dehghanimohammadabadi, M.; Emborg, M.; Nilimaa, J.; Wang, Y.; Feng, K. Concrete Construction: How to Explore Environmental and Economic Sustainability in Cold Climates. Sustainability 2020, 12, 3809. https://doi.org/10.3390/su12093809
Chen S, Lu W, Olofsson T, Dehghanimohammadabadi M, Emborg M, Nilimaa J, Wang Y, Feng K. Concrete Construction: How to Explore Environmental and Economic Sustainability in Cold Climates. Sustainability. 2020; 12(9):3809. https://doi.org/10.3390/su12093809
Chicago/Turabian StyleChen, Shiwei, Weizhuo Lu, Thomas Olofsson, Mohammad Dehghanimohammadabadi, Mats Emborg, Jonny Nilimaa, Yaowu Wang, and Kailun Feng. 2020. "Concrete Construction: How to Explore Environmental and Economic Sustainability in Cold Climates" Sustainability 12, no. 9: 3809. https://doi.org/10.3390/su12093809
APA StyleChen, S., Lu, W., Olofsson, T., Dehghanimohammadabadi, M., Emborg, M., Nilimaa, J., Wang, Y., & Feng, K. (2020). Concrete Construction: How to Explore Environmental and Economic Sustainability in Cold Climates. Sustainability, 12(9), 3809. https://doi.org/10.3390/su12093809

