Spatiotemporal Pattern of Wind Erosion on Unprotected Topsoil Replacement Sites in Mainland China
Abstract
1. Introduction
2. Materials and Methods
2.1. Study Area
2.2. Study Assumption
2.3. Dataset
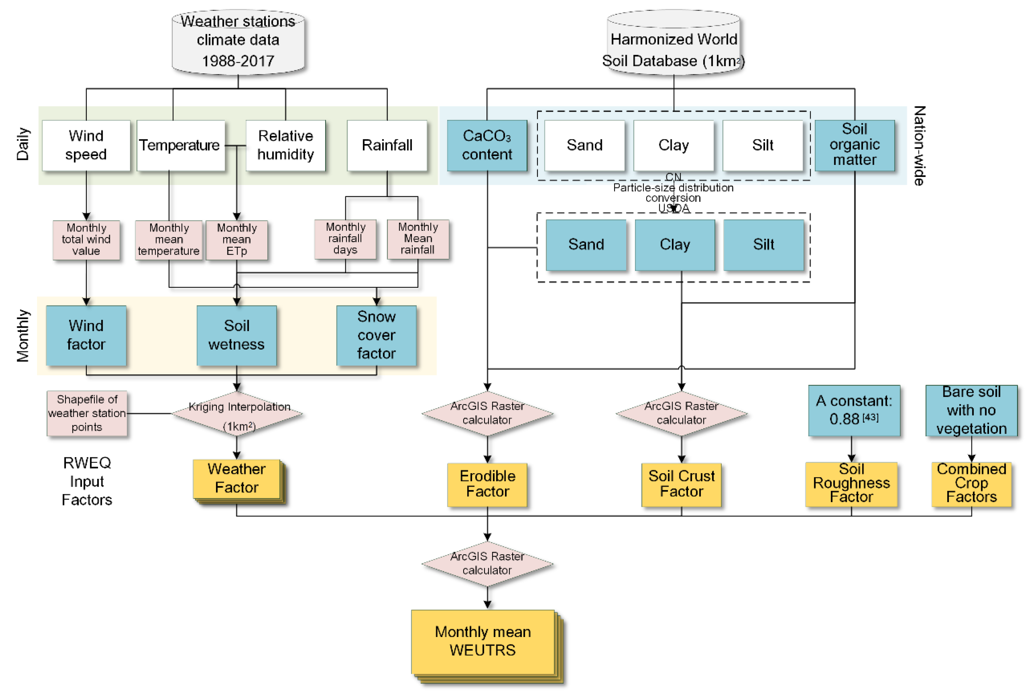
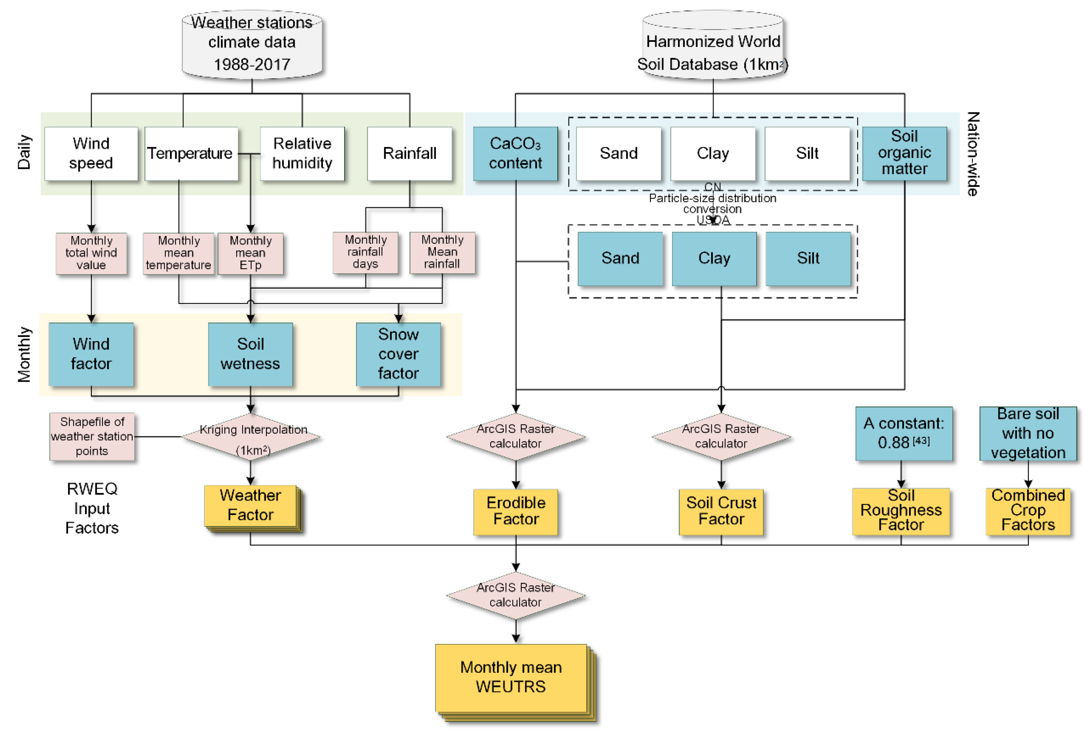
2.4. Method
2.4.1. Evaluation of WEUTRS
2.4.2. Range of Monthly Mean WEUTRS
2.4.3. Ratio of WEUTRS to Respread Topsoil Mass
3. Results
3.1. Spatiotemporal Heterogeneity of WEUTRS
3.2. Ratio of WEUTRS to Respread Topsoil Mass (Rw)
4. Discussion
4.1. Necessity of WEUTRS Quantification
4.2. Implications for Policy Makers, Local Management Authorities, and Practitioners
4.3. Research Implications
4.4. Limitations
5. Conclusions
Author Contributions
Funding
Conflicts of Interest
Appendix A



References
- European Commission. Soil. Available online: http://ec.europa.eu/environment/soil/index_en.htm (accessed on 5 July 2019).
- Strohmayer, P. Soil Stockpiling for Reclamation and Restoration activities after Mining and Construction. Restor. Reclam. Rev. 1999, 4, 1–6. [Google Scholar]
- Davies, R.; Hodgkinson, R.; Younger, A.; Chapman, R. Nitrogen Loss from a Soil Restored after Surface Mining. J. Environ. Qual. 1995, 24, 1215–1222. [Google Scholar] [CrossRef]
- Liu, X.; Zhang, W.; Wu, M.; Ye, Y.; Wang, K.L.; Li, D. Changes in soil nitrogen stocks following vegetation restoration in a typical karst catchment. Land Degrad. Dev. 2019, 30, 60–72. [Google Scholar] [CrossRef]
- DePuit, E.J. Potential topsoiling strategies for enhancement of vegetation diversity on mined lands. Miner. Environ. 1984, 6, 115–120. [Google Scholar] [CrossRef]
- Borůvka, L.; Kozák, J.; Mühlhanselová, M.; Donátová, H.; Nikodem, A.; Němeček, K.; Drábek, O. Effect of covering with natural topsoil as a reclamation measure on brown-coal mining dumpsites. J. Geochem. Explor. 2012, 113, 118–123. [Google Scholar] [CrossRef]
- Moffat, A.J.; McNeill, J.D. During mineral extraction. In Reclaiming Disturbed Land for Forestry; HMSO: London, UK, 1994; pp. 28–29. [Google Scholar]
- Maiti, S.K. Topsoil Management. In Ecorestoration of the Coalmine Degraded Lands; Springer: New Delhi, India, 2013; pp. 83–96. [Google Scholar]
- Ramsay, W.J.H. Bulk soil handling for quarry restoration. Soil Use Manag. 1986, 2, 30–39. [Google Scholar] [CrossRef]
- Coffey, P.S.; Scott, W.D.; Summers, K.J. The Effects of Tailing Dam Profiles on Relative Wind Erosion Rates. J. Environ. Qual. 1986, 15, 168–172. [Google Scholar] [CrossRef]
- Brotons, J.M.; Diaz, A.R.; Sarria, F.A.; Serrato, F.B. Wind Erosion on Mining Waste in Southeast Spain. Land Degrad. Dev. 2010, 21, 196–209. [Google Scholar] [CrossRef]
- Israelsen, C.E.; Clyde, C.G.; Fletcher, J.E.; Israelsen, E.K.; Haws, F.W.; Packer, P.E.; Farmer, E.E. Erosion Control during Highway Construction Research Report—National Cooperative Highway Research Program 220; Transportation Research Board: Washington, DC, USA, 1980. [Google Scholar]
- Jiang, Y.; Gao, Y.; Dong, Z.; Liu, B.; Zhao, L. Simulations of wind erosion along the Qinghai-Tibet Railway in north-central Tibet. Aeolian Res. 2018, 32, 192–201. [Google Scholar] [CrossRef]
- Liu, B.; Wagner, L.E.; Ning, D.; Qu, J. Estimation of wind erosion from construction of a railway in arid Northwest China. Int. Soil Water Conserv. Res. 2017, 5, 102–108. [Google Scholar] [CrossRef]
- Harbor, J. Engineering geomorphology at the cutting edge of land disturbance: Erosion and sediment control on construction sites. Geomorphology 1999, 31, 247–263. [Google Scholar] [CrossRef]
- Ghose, M. Effect of opencast mining on soil fertility. J. Sci. Ind. Res. 2004, 63, 1006–1009. [Google Scholar]
- Fryrear, D.W. Soil cover and wind erosion. Trans. ASAE 1985, 28, 781–784. [Google Scholar] [CrossRef]
- Ferris, F.; Kleinman, L.; Steward, D.; Stowe, R.; Vicklund, L.; Berry, J.; Cowan, R.; Dunne, C.; Dunne, R.; Fritz, D.; et al. Handbook of Western Reclamation Techniques; Western Regional Coordinating Center Office of Surface Mining Reclamation and Enforcement: Denver, CO, USA, 1996.
- Tanner, S.; Katra, I.; Argaman, E.; Ben-Hur, M. Erodibility of waste (Loess) soils from construction sites under water and wind erosional forces. Sci. Total Environ. 2018, 616, 1524–1532. [Google Scholar] [CrossRef] [PubMed]
- Power, J.F.; Sandoval, F.M.; Ries, R.E.; Merrill, S.D. Effects of Topsoil and Subsoil Thickness on Soil Water Content and Crop Production on a Disturbed Soil1. Soil Sci. Soc. Am. J. 1981, 45, 124. [Google Scholar] [CrossRef]
- Bowen, C.; Olson, R.; Schuman, G.; Ingram, L. Long-term plant community responses to topsoil replacement depth on reclaimed mined land. Reclam. Purp. Am. Soc. Min. Reclam. Lexingt. Ky. 2002, 19, 130–140. [Google Scholar]
- Yan, H.; Wang, S.; Wang, C.; Zhang, G.; Patel, N. Losses of soil organic carbon under wind erosion in China. Glob. Chang. Biol. 2010, 11, 828–840. [Google Scholar] [CrossRef]
- Ministry of Water Resource of the People’s Republic of China. Technical Standard of Soil and Water Conservation for Production and Construction Projects; GB 50433-2018; Ministry of Water Resource of the People’s Republic of China: Beijing, China, 2018. (In Chinese)
- Agriculture and Agri-Food Canada (AAFC). Topsoil Preservation Act c230. In RSNB 2011; Agriculture and Agri-Food Canada: Ottawa, ON, Canada, 2011. [Google Scholar]
- Department for Environment, Food and Rural Affairs (DEFRA). DEFRA Guidance for Successful Reclamation of Mineral and Waste Sites; Defra: London, UK, 2004.
- The Pipelines Act, c.P-12.1; The Queens Printer: Saskatchewan, Canada, 1998.
- Ronchi, S.; Salata, S.; Arcidiacono, A.; Piroli, E.; Montanarella, L. Policy instruments for soil protection among the EU member states: A comparative analysis. Land Use Policy 2019, 82, 763–780. [Google Scholar] [CrossRef]
- Electronic Code of Federal Regulations, Mineral Resources. 2019. Available online: https://www.ecfr.gov/cgi-bin/text-idx?SID=dda42636430ba136b7874b9784b2dff1&mc=true&node=se30.3.816_122&rgn=div8 (accessed on 20 July 2019).
- Israelsen, C.E.; Clyde, C.G.; Fletcher, J.E.; Israelsen, E.K.; Haws, F.W.; Packer, P.E.; Farmer, E.E. Erosion Control during Highway Construction Manual on Principles and Practices—National Cooperative Highway Research Program 221; Transportation Research Board: Washington, DC, USA, 1980. [Google Scholar]
- Zheng, F.; Wang, B. Soil Erosion in the Loess Plateau Region of China. In Restoration and Development of the Degraded Loess Plateau, China. Ecological Research Monographs; Tsunekawa, A., Liu, G., Yamanaka, N., Du, S., Eds.; Springer: Tokyo, Japan, 2014; pp. 77–92. [Google Scholar]
- Gao, B. The Area of Annual Destruction of Cultivated Land in the Country Exceeds the Area of Taihu Lake. Available online: http://w.huanqiu.com/r/MV8wXzk1NzQ4NTdfMjM1XzE0NzY5MDU0ODU= (accessed on 2 May 2019).
- Ministry of Natural Resources of the People’s Republic of China. Specification for Planning and Design for Land Consolidation and Rehabilitation Project; TD/T 1012-2016; Ministry of Natural Resources of the People’s Republic of China: Beijing, China, 2016. (In Chinese) [Google Scholar]
- Ministry of Natural Resources of the People’s Republic of China. Technical Specifications for Stripping and Using of Plough Layer Soil; TD/T 1048-2016; Ministry of Natural Resources of the People’s Republic of China: Beijing, China, 2016. (In Chinese) [Google Scholar]
- National Meteorological Information Center. Available online: http://data.cma.cn (accessed on 10 March 2019).
- Resource and Environment Data Cloud Platform. Available online: http://www.resdc.cn (accessed on 10 March 2019).
- Cold and Arid Regions Science Data Center (Lanzhou). Available online: http://westdc.westgis.ac.cn (accessed on 10 March 2019).
- Shangguan, W.; Dai, Y.; Liu, B.; Zhu, A.; Duan, Q.; Wu, L.; Ji, D.; Ye, A.; Hua, Y.; Qian, Z. A China Dataset of Soil Properties for Land Surface Modeling. J. Adv. Model. Earth Syst. 2013, 5, 212–224. [Google Scholar] [CrossRef]
- Nemes, A.; Wösten, J.H.M.; Lilly, A.; Voshaar, J.H.O. Evaluation of different procedures to interpolate particle-size distributions to achieve compatibility within soil databases. Geoderma 1999, 90, 187–202. [Google Scholar] [CrossRef]
- Buchan, G.D.; Grewal, K.S.; Robson, A.B. Improved Models of Particle-Size Distribution: An Illustration of Model Comparison Techniques. Soil Sci. Soc. Am. J. 1993, 57, 901–908. [Google Scholar] [CrossRef]
- Ministry of Water Resources of the People’s Republic of China. Standards for Classification and Gradation of Soil Erosion; Ministry of Water Resources of the People’s Republic of China: Beijing, China, 2008. (In Chinese)
- Fryrear, D.W.; Saleh, A.; Bilbro, J.D.; Schromberg, H.M.; Stout, J.E.; Zobeck, T.M. Revised Wind Erosion Equation (RWEQ); Technical Bulletin NO.1; Southern Plains Area Cropping Systems Research Laboratory, Wind Erosion and Water Conservation Research Unit, USDA: TX, USA, 1998.
- Fryrear, D.W.; Bilbro, J.D.; Saleh, A.; Schomberg, H.; Stout, J.E.; Zobeck, T.M. RWEQ: Improved wind erosion technology. J. Soil Water Conserv. 2000, 55, 183–189. [Google Scholar]
- Youssef, F.; Visser, S.; Karssenberg, D.; Bruggeman, A.; Erpul, G. Calibration of RWEQ in a patchy landscape; a first step towards a regional scale wind erosion model. Aeolian Res. 2012, 3, 467–476. [Google Scholar] [CrossRef]
- Guo, Z.; Zobeck, T.M.; Stout, J.E.; Zhang, K. The effect of wind averaging time on wind erosivity estimation. Earth Surf. Process. Landf. 2012, 37, 797–802. [Google Scholar] [CrossRef]
- Borrelli, P.; Lugato, E.; Montanarella, L.; Panagos, P. A New Assessment of Soil Loss Due to Wind Erosion in European Agricultural Soils Using a Quantitative Spatially Distributed Modelling Approach. Land Degrad. Dev. 2017, 28, 335–344. [Google Scholar] [CrossRef]
- Du, H.Q.; Xue, X.; Wang, T.; Deng, X.H. Assessment of wind-erosion risk in the watershed of the Ningxia-Inner Mongolia Reach of the Yellow River, northern China. Aeolian Res. 2015, 17, 193–204. [Google Scholar] [CrossRef]
- Gong, G.L.; Liu, J.Y.; Shao, Q.Q.; Zhai, J. Sand-fixing Function under the Change of Vegetation Coverage in a Wind Erosion Area in Northern China. J. Resour. Ecol. 2014, 5, 105–114. [Google Scholar]
- Hudson, G.; Wackernagel, H. Mapping temperature using kriging with external drift: Theory and an example from Scotland. Int. J. Climatol. 1994, 14, 77–91. [Google Scholar] [CrossRef]
- Oliver, M.A.; Webster, R. Kriging: A method of interpolation for geographical information systems. Int. J. Geogr. Inf. Syst. 1990, 4, 313–332. [Google Scholar] [CrossRef]
- Dong, Y.X.; Kang, G.D. Study on the wind erosion climatic erosivity in arid and semi-arid areas in China. J. Soil Water Conserv. 1994, 8, 1–7. [Google Scholar]
- Guo, Z. Improvement and Application of RWEQ model in North China. Ph. D Thesis, Beijing Normal University, Beijing, China, 2012. (In Chinese). [Google Scholar]
- Saleh, A. Soil Roughness Measurement—Chain Method. J. Soil Water Conserv. 1993, 48, 527–529. [Google Scholar]
- Ministry of Natural Resources of the People’s Republic of China. Completion Standards on Land Reclamation Quality; Ministry of Natural Resources of the People’s Republic of China: Beijing, China, 2013. (In Chinese) [Google Scholar]
- Li, F.; Zhao, W.; Liu, J.; Huang, Z. Degraded vegetation and wind erosion influence soil carbon, nitrogen and phosphorus accumulation in sandy grasslands. Plant Soil 2009, 317, 79. [Google Scholar] [CrossRef]
- Dong, Z.; Wang, X.; Liu, L. Wind Erosion in Arid and Semiarid China: An Overview. J. Soil Water Conserv. 2000, 55, 439–444. [Google Scholar]
- Yang, J.Z. Remote Sensing Monitoring of Mine Geological Environment in China; Geological Publishing House: Beijing, China, 2016. (In Chinese) [Google Scholar]
- He, B.; Ding, J.; Li, H.; Liu, B.; Chen, W. Spatiotemporal variation of vegetation phenology in Xinjiang from 2001 to 2016. Acta Ecol. Sin. 2018, 38, 2139–2155. (In Chinese) [Google Scholar]
- Liu, T.; Xu, X.; Yang, J. Experimental study on the effect of freezing-thawing cycles on wind erosion of black soil in Northeast China. Cold Reg. Sci. Technol. 2017, 136, 1–8. [Google Scholar] [CrossRef]
- Huang, W.; Zeng, T.; Huang, X. Spatiotemporal dynamics of alpine grassland phenology on the Tibetan Plateau. Pratacultural. Sci. 2019, 36, 1032–1043. (In Chinese) [Google Scholar]
- Tuo, D.; Xu, M.; Gao, G. Relative contributions of wind and water erosion to total soil loss and its effect on soil properties in sloping croplands of the Chinese Loess Plateau. Sci. Total Environ. 2018, 633, 1032–1040. [Google Scholar] [CrossRef]
- Zhang, G.S.; Hu, X.B.; Zhang, X.X.; Li, J. Effects of plastic mulch and crop rotation on soil physical properties in rain-fed vegetable production in the mid-Yunnan plateau, China. Soil Tillage Res. 2015, 145, 111–117. [Google Scholar] [CrossRef]
- Tian, G.; Zhang, Z.; Zhao, X.; Zhou, Q.; Tan, W. The soil erosion distribution characteristics and ecological background of Chinese cultivated land. Acta Ecol. Sin. 2002, 22, 10–16. [Google Scholar]
- Whitmore, T.J.; Brenner, M.; Engstrom, D.R.; Song, X. Accelerated soil erosion in watersheds of Yunnan Province, China. J. Soil Water Conserv. 1994, 49, 67–72. [Google Scholar]
- Jim, C.Y.; Zhang, H. Urbanization effects on spatial-temporal differentiation of tree communities in high-density residential areas. Urban Ecosyst. 2015, 18, 1081–1101. [Google Scholar] [CrossRef]
- Feitelson, E.; Salomon, I.; Cohen, G. From policy measures to policy packages: A spatially, temporally and institutionally differentiated approach. In Transport and Environment: In Search of Sustainable Solutions; Feitelson, E., Verhoef, E.T., Eds.; Edward Elgar Pub: Cheltenham, UK, 2001; pp. 34–35. [Google Scholar]
- Cui, S.; Fu, Q.; Guo, L.; Li, Y.F.; Li, T.X.; Ma, W.L.; Wang, M.; Li, W.L. Spatial–temporal variation, possible source and ecological risk of PCBs in sediments from Songhua River, China: Effects of PCB elimination policy and reverse management framework. Mar. Pollut. Bull. 2016, 106, 109–118. [Google Scholar] [CrossRef] [PubMed]
- Zou, X.; Li, J.; Cheng, H.; Wang, J.; Zhang, C.; Kang, L.; Liu, W.; Zhang, F. Spatial variation of topsoil features in soil wind erosion areas of northern China. CATENA 2018, 167, 429–439. [Google Scholar] [CrossRef]
- Bryan, B.A.; Gao, L.; Ye, Y.; Sun, X.; Connor, J.D.; Crossman, N.D.; Stafford-Smith, M.; Wu, J.; He, C.; Yu, D. China’s response to a national land-system sustainability emergency. Nature 2018, 559, 193–204. [Google Scholar] [CrossRef] [PubMed]
- Guo, Z.; Huang, N.; Dong, Z.; Van Pelt, R.S.; Zobeck, T.M. Wind Erosion Induced Soil Degradation in Northern China: Status, Measures and Perspective. Sustainability 2014, 6, 8951–8966. [Google Scholar] [CrossRef]
- Chi, W.; Zhao, Y.; Kuang, W.; He, H. Impacts of anthropogenic land use/cover changes on soil wind erosion in China. Sci. Total Environ. 2019, 668, 204–215. [Google Scholar] [CrossRef]
- Fu, B. Soil erosion and its control in the Loess Plateau of China. Soil Use Manag. 1989, 5, 76–82. [Google Scholar] [CrossRef]
- Wang, G.; Innes, J.; Yusheng, Y.; Shanmu, C.; Krzyzanowski, J.; Jingsheng, X.; Wenlian, L. Extent of soil erosion and surface runoff associated with large-scale infrastructure development in Fujian Province, China. CATENA 2012, 89, 22–30. [Google Scholar] [CrossRef]
- Collins, F.C. A Comparison of Spatial Interpolation Techniques in Temperature Estimation. Available online: http://www.ncgia.ucsb.edu/SANTA_FE_CD-ROM/sf_papers/collins_fred/collins.html (accessed on 21 August 2019).
- Larney, F.; Akinremi, O.; Lemke, R.; Klaassen, V.; Janzen, H. Crop response to topsoil replacement depth and organic amendment on abandoned natural gas wellsites. Can. J. Soil Sci. 2003, 83, 415–423. [Google Scholar] [CrossRef]
- Li, L.; Du, S.; Wu, L.; Liu, G. An overview of soil loss tolerance. CATENA 2009, 78, 93–99. [Google Scholar] [CrossRef]






| Site ID | Natural Region | Provincial Administrative Region | WEUTRS in April (kg m−2) | Range of Monthly Mean WEUTRS (kg m−2) |
|---|---|---|---|---|
| 1 | Northwest China | Xinjiang Uygur Autonomous Region | 312.98 | 335.40 |
| 2 | Qinghai–Tibet Plateau | Qinghai | 49.79 | 68.59 |
| 3 | Loess Plateau | Gansu | 25.21 | 20.19 |
| 4 | North China Plain | Shandong | 89.30 | 87.74 |
| 5 | Northeast Plain | Jilin | 15.92 | 15.21 |
| 6 | Yunnan–Guizhou Plateau | Yunnan | 3.28 | 4.12 |
| 7 | Central Southern China | Hunan | 0.004 | 0.02 |
© 2020 by the authors. Licensee MDPI, Basel, Switzerland. This article is an open access article distributed under the terms and conditions of the Creative Commons Attribution (CC BY) license (http://creativecommons.org/licenses/by/4.0/).
Share and Cite
Zhu, C.; Fan, X.; Bai, Z. Spatiotemporal Pattern of Wind Erosion on Unprotected Topsoil Replacement Sites in Mainland China. Sustainability 2020, 12, 3237. https://doi.org/10.3390/su12083237
Zhu C, Fan X, Bai Z. Spatiotemporal Pattern of Wind Erosion on Unprotected Topsoil Replacement Sites in Mainland China. Sustainability. 2020; 12(8):3237. https://doi.org/10.3390/su12083237
Chicago/Turabian StyleZhu, Chuxin, Xiang Fan, and Zhongke Bai. 2020. "Spatiotemporal Pattern of Wind Erosion on Unprotected Topsoil Replacement Sites in Mainland China" Sustainability 12, no. 8: 3237. https://doi.org/10.3390/su12083237
APA StyleZhu, C., Fan, X., & Bai, Z. (2020). Spatiotemporal Pattern of Wind Erosion on Unprotected Topsoil Replacement Sites in Mainland China. Sustainability, 12(8), 3237. https://doi.org/10.3390/su12083237
