Abstract
The concept of eco-innovation has begun to be considered as a solution to preventing environmental damage, especially since the 1990s. Eco-innovation is expected to reduce amounts of waste, air pollution, and material resource usage. However, the effect of eco-innovation on environmental and financial performance has received limited attention. This paper seeks to fill this gap by studying the effect of eco-innovation on environmental and financial performance. In order to do so, data were obtained by collecting surveys completed by 219 manufacturing companies in Turkey. By using structural equation modeling, we found that eco-innovation has a direct effect on pollution prevention, resource saving and recycling; furthermore, it has an indirect positive effect on cost reduction and thus on economic performance. The findings suggest that decision-makers should adopt eco-innovation due to its cost advantage and pollution prevention potential.
1. Introduction
The rising use of fossil fuels since the Industrial Revolution has led to an increase in the amount of greenhouse gases in the atmosphere, which is the main cause of global warming. Global warming and the resulting environmental issues are widely believed to be the main sources of future problems that will transcend national borders. The Rio Summit of 1992 was primarily concerned with tackling global environmental problems. After long decades during which unsuccessful climate negotiations took place, 195 countries signed the Paris Climate Agreement at the end of 2015, committing to creating a sustainable and low-carbon future, including the reduction of climate change, by 2020. The 21st Conference of the Parties (COP21), known as the Paris Climate Agreement, is different and significant because of the reduction of the 2050 target temperature rise from 2 °C to 1.5 °C [1]. All these developments have led companies to replace traditional technologies with technologies, processes, products, or services that minimize or eliminate environmental impacts whilst maximizing resource efficiency. There are three main reasons for conducting this study. The first is concern about the need to reduce environmental impacts. The concept of eco-innovation emerges when business practices are harmonized with environmental expectations. Eco-innovation is defined as new ideas, behavior, products, and processes that contribute to a decreased environmental burden [2].
While factors such as global agreements, market conditions, technologies, and regulations have important implications for the environment, eco-friendly investment can still be considered an additional charge for companies. New technologies have significantly changed production concepts. It has been a matter of curiosity to us how this situation will change financial and environmental performance. There is ambiguity as to whether eco-innovation creates a positive environmental and financial contribution. Since businesses are economic units, cost must be the priority in all their investment decisions. Therefore, determining whether eco-innovation meets economic expectations as well as environmental expectations is of great importance to decision-makers. A second reason for this study is to explore this question. However, Porter and Linde [3] claim that these investments can be turned to an advantage through eco-innovation. Porter’s hypothesis has been corroborated in terms of eco-product innovation by the research of Cleff and Rennings [4]. Horbach, Rammer, and Rennings [5] determined that the cost saving is a motivation for the introduction of eco-innovation. Cheng and Shiu [6], and Cheng, Yang, and Shue [7] illustrated the influence of eco-innovation on financial performance. Costantini et al. [8] identified that eco-innovation, which directly reduces the environmental impacts of production, also creates an indirect positive environmental impact in other sectors through intermarket transactions. Although there are some studies showing that eco-innovation affects performance, the literature evaluating the effect of eco-innovation on performance is insufficient [9]. Within the scope of the study, we investigate the effect of eco-innovation on the performance of companies.
Researchers investigate different aspects of eco-innovation in the literature. While eco-innovation has been measured as eco-product and eco-process innovation by Horbach, Rammer, and Rennings [5] and Rennings and Rammer [10], it has been measured as eco-product, eco-process, and eco-organizational innovation by Cheng and Shiu [6], Cheng, Yang, and Shue [7], and Rennings et al. [11]. A large part of the literature on eco-innovation is about product, process, and organization [12]. As distinct from these studies, we consider eco-innovation in terms of “eco-product,” “eco-process,” “eco-organizational,” and “eco-marketing,” from a holistic perspective. On the other hand, the impact of eco-innovation on financial and environmental performance has not been thoroughly researched in developing countries. A significant number of eco-innovation studies have been conducted in developed countries by Horbach, Rammer, and Rennings [5], Pujari [13], Cleff and Rennings [4], and Lee and Min [14]. The third reason for this study is to contribute to filling this gap. Thus, the aim of our research is to determine the impact of eco-innovation on environmental and financial performance in a developing country and contribute to the Porter’s hypothesis. In addition, it is the first study conducted in Turkey in this context. The reason for choosing manufacturing companies is that they have a significant impact on the environment [15].
The main research question of this study is whether companies can turn environmental investments to their advantage through eco-innovation. In other words, we will ask whether it is possible to create environmental and financial benefits simultaneously through eco-innovation. Both environmental and financial performance are analyzed in terms of recycling, pollution prevention, resource saving, cost performance, and economic performance. Thus, the study contributes to the existing literature by evaluating the current environmental situation companies are faced with.
The remainder of the paper is organized as follows. Section 2 and Section 3 provide the literature review and methodology, respectively. Then, the empirical results and discussion are found in Section 4 and Section 5. Lastly, Section 6 and Section 7 give the conclusions and limitations of the study.
2. Literature Review
The concept of eco-innovation was first developed by Fussler and James in 1996 and defined as the reduction of negative environmental impacts while providing new products and processes as a benefit to the customer and the business [16]. Eco-innovation contributes to environmental responsibility and sustainability goals through the realization of new ideas, behavior, products, and processes [2]. Arundel and Kemp [17] describe eco-innovation as a new or significantly improved product, process, or business method that helps to reduce environmental risks, pollution, and the negative effects of resource use instead of traditional methods that do not take into account environmental impacts. Schumpeter [18] defined innovation as a new product, process, or method of production; a new market or source of supply; or a new form of commercial business or organization. Thus, eco-innovation differs from traditional innovation practices because of the environmental perspective.
The resource-based view (RBV) asserts that the maintaining of firms’ competitive advantage lies in it having heterogeneous resources that are valuable, rare, inimitable, and nonsubstitutable [19]. RBV provides a valid theoretical basis for examining the relationship between resources, capabilities, and performance. This theory provides a holistic view of eco-innovation [7]. Hart [20] argued that RBV involves an omission since it systematically ignores the natural environment. This omission rendered the existing theory insufficient to identify sources of competitive advantage. Thus, he developed the natural-resource-based view (NRBV) of the firm to overcome this shortcoming. He indicated that strategy and competitive advantage are rooted in capabilities that facilitate environmentally sustainable economic activity. Businesses that develop their skills toward addressing environmental problems in the face of natural environmental challenges will achieve a competitive advantage. This results in lower production costs. Along with pollution prevention and product stewardship capabilities, businesses should work on introducing cleaner production methods. Developing or using cleaner production technologies requires companies to have eco-innovation capability [9].
Most OECD (Organisation for Economic Co-operation and Development) countries recognize eco-innovation as an important solution for today’s environmental challenges such as climate change and energy security. In addition, many countries are considering eco-innovation as a source of competitive advantage in the market of rapidly growing environmental products and services [21]. Eco-innovation is valuable by companies seeking for a way to reduce negative environmental impacts whilst creating a positive competitive advantage.
While eco-innovation was handled by Rennings and Rammer [10] and Horbach, Rammer, and Rennings [5] through the subcategories of eco-product and eco-process, it was considered by Cheng and Shiu [6], Cheng, Yang, and Shue [7], and Rennings et al. [11] as eco-product, eco-process and eco-organizational innovation (see the details in Table 1). In this study, drawing on the insights of the Oslo Manual [22] prepared by the OECD and European Commission, we evaluated eco-innovation as including the concepts of eco-product, eco-process, eco-organizational, and eco-marketing innovation dimensions.
Eco-product innovation refers to the reduction of environmental impacts through the significant improvement of new or existing products or services [23]. This innovation aims to reduce environmental impacts [7], improve environmental performance, meet the market’s environmental expectations, and increase resource efficiency whilst achieving optimal environmental benefits in the whole product life cycle [24]. Cleff and Rennings [4] conducted research in the German industry to determine the dynamics of eco-product and process innovations. Data were collected from the Mannheim Innovation Panel and a telephone survey. Multivariate analysis findings indicated that more than 50% of the companies were focusing on environmental product innovation and there was a significant relationship between environmental products and market objectives.
Eco-process innovation, which requires a change in business processes and systems [7], increases productivity, reduces greenhouse gas emissions, and reduces resource costs [25]. Additionally, it replaces harmful inputs, optimizes the production process, and reduces the negative effects of production output. Clean production, zero emissions, zero waste, and material efficiency are realized within the scope of this kind of innovation [26]. Horbach, Rammer, and Rennings [5] illustrated that energy and cost savings are the main motivation of the eco-process.
Eco-organizational innovation refers to the business method, process redesign, and responsibilities within the company to reduce environmental impacts [11]. This innovation contributes to the technological development of the company and supports the technological innovation factors [27]. The business method is the way of doing business in organizations and supports the emergence of product and process innovations; thus, it is important for creating a positive environmental impact. As a result of research conducted for 245 companies in China, Dong et al. [24] found that eco-organizational innovation had a significant effect on environmental performance and competition. Eco-organizational innovation offers the required infrastructure to gain an environmental perspective and implement innovative applications.
Eco-marketing innovation involves all dimensions of product design or packaging, product placement, product promotion, and prices. According to this, the techniques that lead people to buy eco-innovative products are the main subject of eco-marketing innovation [26]. The buying decision of customers is not only affected by cost, quality, and delivery, but also by the firm’s green image and sustainability. Despite its importance, eco-marketing innovation is one of the least emphasized eco-innovation types in the literature [12]. The business may fail because the market is not ready to accept the use of eco-innovative products since these products are not adequately promoted to customers or the eco-marketing activities are inadequate [28]. Characterizing a new product or service as an innovation depends on market success. Marketing plays an important role in changing consumer behaviors towards ecological products, raising consumers’ awareness of resource-saving products, and transferring the benefits of products with reduced environmental impact to consumers. With eco-marketing, consumer-buying behavior is affected in the desired direction and the product can hold on to the market. Therefore, eco-marketing innovation plays an important role in the success of eco-innovation applications.
Table 1.
Major studies measuring the impact of eco-innovation.
Table 1.
Major studies measuring the impact of eco-innovation.
| Source | Objective of Study | Type of eco-Innovation | Methodology | Sample and Data | Findings |
|---|---|---|---|---|---|
| [6] | Develop an instrument to measure eco-innovation | Eco-product innov. Eco-process in. Eco-organizational innov. | Review of literature, 24 interviews, and one focus group | Primary data from 298 senior managers in China | Developed a highly reliable and valid eco-innovation implementation scale. |
| [5] | To understand the dynamics of eco-innovation types | Eco-product in. Eco-process innov. Eco-organizational innov. Eco-marketing innov. | Questionnaire method | Data collected from the Community Survey of the European Commission | * Cost advantage is an important trigger of eco-innovation * Innovation concentrated on the reduction of energy use, CO2 emissions, and recycling |
| [13] | To investigate the impact of environmental new products on the market performance | Eco-product innov. | The survey was designed via several in-depth interviews | Data collected from 68 product managers or someone responsible for the environmental new product development in North America. | * Factors of new product development professionals and environmental specialists, supplier involvement, market focus, and life cycle analysis influence the market performance of greener products. |
| [11] | To investigate the impacts of EMAS on technical environmental innovations and economic performance. | Eco-product innov. Eco-process innov. | Questionnaire method and 12 case studies | Data collected from 1277 EMAS manager, general manager, and R&D manager in German manufacturing. | * EMAS has a positive effect on environmental process innovation. * Learning process and environmental process innovation have a positive effect on economic performance (increase in the number of employees, turnover, or exports) * EMAS is important for both environmental and economic performance |
| [29] | To identify the impact of eco-innovation strategy on performance. To analyze the effect of R&D, technological eco-innovation and cooperation strategy on performance. | Technological eco-innovation | Questionnaire qualitative comparative analysis | Data collected from 277 companies in the agri-food sector in Spain. | * R&D and technological eco-innovation are important for company performance (increase in sales, profitability and cost reduction) * Cooperation with partners in the development and use of eco-innovation is important, especially for smaller companies. |
| [7] | To measure each innovation types’ contribution to business performance. | Eco-product innov. Eco-process innov. Eco-organizational innov. | Questionnaire method | Data collected from 121 senior managers of the Taiwan Environmental Management Association | * The impact of eco-organizational innovation on business performance is strongest. * Eco-product innovation is a mediator of the impact of eco-process innovation on performance. * All types of eco-innovation, influence, directly and indirectly, the performance |
| [30] | To examine impacts of eco-innovation, environmental orientation and supplier collaboration on performance. | Eco-innovation | Questionnaire method, SEM analysis | Data collected from 182 hotel managers in the United Arab Emirates | * Environmental orientation and eco-innovation have an impact on performance. * Environmental supplier collaboration has no effect on eco-innovation and performance. * There are direct and indirect effects of eco-innovation in performance. |
| [14] | To explore effect of eco-innovation on environmental and financial performance. | Eco-innovation | Tobin’s Q; carbon emissions represent environmental performance; green R&D represents eco-innovation | Environmental performance data of Japanese manufacturing companies came from the environmental report plaza and financial data came from Nikkei Ec. El. Databank System. | * Green R&D decreases carbon emissions and increases firm value * Green R&D is positively related to financial performance |
| [24] | To investigate impacts of eco-innovation types and environmental regulation on environmental performance and competitiveness | Eco-product innov. Eco-process innov. Eco-organizational innov. | Questionnaire method | Data collected from 245 Chinese enterprises | * Eco-innovation effects positively both environmental performance and competitiveness * Though end-of-pipe is highly effective in environmental performance, it is difficult to create economic advantages. * Eco-product innovation is important for direct market impact * Environmental regulation has positive effect on environmental and financial performance |
| [8] | To determine influence of eco-innovation on environmental performance | Eco-innovation | Modelling approach; linear equation panel data analysis | World Input‒Output Database (WIOD) (covering 27 EU countries and 13 other major countries) for env. perf.; OECD REGPAT database for technological factor | * Eco-innovation has, directly and indirectly, on the environmental performance * Eco-innovation is an effective way to transition to a low carbon sustainable economy * Eco-innovation indirectly creates a positive environmental impact in national and international markets |
Porter and Linde [3] argued that the environmental investments imposed by environmental regulations are seen as costly by companies, but it is possible to turn this into an advantage with eco-innovation. Accordingly, innovative solutions bring about material and energy productivity and reduce the costs incurred by environmental investments. In another study by Cleff and Rennings [4], the Porter hypothesis is only validated within the scope of product innovation. Pujari [13] revealed that a new eco-product influences the marketing performance in North American companies. Similarly, Setiawan, Aryanto, and Andriyansah [31] determined a positive impact of eco-innovation on marketing performance for Indonesian food SMEs (Small and medium-sized enterprises). Eco-organizational innovation has a positive effect on financial performance in German companies according to Rennings et al. [11]. Aboelmaged [30] indicated that eco-innovation has a direct impact on hotel performance in the United Arab Emirates. Accordingly, decision-makers can contribute to the hotel’s financial (market share, sales) and nonfinancial (image, loyalty) performance through eco-innovation. Rabadan, Gonzalez-Moreno, and Martinez [29] determined that cooperation in the development and use of eco-innovation is important for performance in the small Spanish companies. Accordingly, companies can improve the sales, profitability, and cost reduction through eco-innovation. Doran and Ryan [32] found that eco-innovation is more important than non-eco-innovation in determining the Irish company’s performance. Cheng, Yang, and Shue [7] and Cheng and Shiu [6] argue that all eco-innovation types contribute to the financial performance, composed of return investment, profits, market share, and sales. Zhang, Rong, and Ji [33] revealed a positive and significant relationship between green innovation and company performance, as measured by net profitability and growth sales in Chinese manufacturing companies. Despite all these findings, Ghisetti and Rennings [34] determined that eco-innovation has no profound effect on profitability in the German industry. This is supported by the literature finding that eco-innovation provides positive financial outcomes (Table 1). We thus considered eco-innovation as economical; the following hypotheses are proposed.
H1:
Eco-innovation has positive effects on increasing economic performance.
H2:
Eco-innovation has positive effects on increasing cost performance.
Eco-approaches bring the advantage of economic savings based on sustainable mobility and resource productivity. Accordingly, eco-innovations create a positive environmental benefit along with economic savings. Business methods, products, and processes that decrease environmental impacts lead to a reduced ecological footprint. Eco-innovation ensures the reuse of waste or prevents waste at the beginning of the production process. Eco-innovation applications are aimed at reducing costs or material consumption, minimizing management costs, and utilizing energy and resources more efficiently. These produce a longer product life and financial and environmental benefits [35]. Eco-efficiency practices caused by eco-innovation create less resource use in terms of products and services, as well as less waste and pollution [36]. As a result of eco-innovation, internal costs and material consumption are reduced, management costs are minimized, and energy and resources are used more efficiently. Eco-innovation brings about a positive environmental impact along with resource saving [37].
According to the study conducted by Lee and Min [14] on the Japanese production industry, eco-innovation applications seem to reduce carbon emissions and improve financial performance. Dong et al. [24] revealed that eco-organizational innovation is most common in Chinese companies, followed by eco-process, product, and end-of-pipe innovation. The findings of the research illustrate that all types of eco-innovation have a significant effect on environmental performance and competitiveness. Costantini et al. [8] determined that eco-innovation is effective in the transition to a sustainable low-carbon economy for production companies in EU countries. According to this study, eco-innovation directly and indirectly affects the reduction of environmental pressures. The power of this effect differs in the entire supply chain depending on the type of technology used and the level of pollution. As a result of their work to explain the relationship between eco-innovation and “ecopreneurship” Garcia, Garcia and Castillo [38] determined that eco-innovation and ecopreneurship work together in the pursuit of environmental friendliness. Collaboration between ecopreneurs, consumers, and producers leads to long-term sustainability. Fernando and Wah [39] argue that eco-innovation creates a positive environmental impact. As a result of their study of Malaysian GreenTech companies, they identified a positive relationship between eco-innovation dynamics and environmental performance. Accordingly, market focus, regulation, and technology positively affect environmental performance. Thus, eco-innovation improves business sustainability. We explained environmental performance through resource saving, pollution prevention, and recycling dimensions. According to the literature, eco-innovation has the potential to contribute to environmental performance, so it creates positive environmental effects.
H3:
Eco-innovation has positive effects on increasing resource saving.
H4:
Eco-innovation has positive effects on pollution prevention.
H5:
Eco-innovation has positive effects on increasing recycling.
Overall, these research hypotheses enable the study to determine the effects of eco-innovation on performance. Eco-innovation improves businesses’ economic (H1) and cost (H2) performance. These factors are considered as financial performance in the study. Moreover, eco-innovation improves businesses’ environmental performance (H3, H4 and H5). Environmental performance is evaluated as resource saving, pollution prevention, and recycling in the study. Accordingly, a research conceptual model is presented in Figure 1. In line with this research, it will be clarified whether eco-innovation will create financial benefits along with environmental benefits within the framework of economic and cost performance, resource saving, pollution prevention, and recycling. It has been determined that research in this area is inadequate in developing countries. Drawing on these insights and the identified research gap, this paper seeks to understand whether eco-innovation has an impact on the environmental and financial performance of manufacturing companies in Turkey.
Figure 1.
Conceptual model.
3. Methodology
In this study, the survey method was used to examine the relationship between eco-innovation and environmental and financial performance. This section has the following subsections: data collection and sample, measurement of model variables, pilot test, and data analysis (Figure 2).
Figure 2.
Methodology.
3.1. Sample and Data
To meet the objectives of the research, the study was conducted among Turkey’s top 500 manufacturing companies. The manufacturing sector was selected because of its significant effects on the environment. One of the most important environmental effects is resource utilization. Other effects are also significant: energy use [40], carbon dioxide emissions [41], total greenhouse gas emissions, and the amount of harmful waste [15]. The top 500 manufacturing companies have been selected due to their significant share in the country’s total production. The Istanbul Chamber of Industry (ICI) publishes a list of Turkey’s top 500 manufacturing companies annually. The main objective of the report is to determine the largest enterprises engaged in industry in Turkey, and thus reveal the development of the Turkish industry [42].
In this study, data were collected by the CATI (computer-assisted telephony) method based on a 53-item questionnaire and demographic questions based on the activities of companies over the past five years. The CATI method is a phone call technique that asks questions and records the answers via a software application [43]. The software controls and checks on the responses during the interview [44]. Extensive usage of the CATI system is related to software developments and the low cost of computer hardware [43]. The method was used because it especially provides a time and cost advantage in survey applications [44].
The eco-innovation scale consists of 21 items, the financial performance scale consists of 14 items, and an environmental performance scale consists of 18 items. The survey was applied to Turkey’s top 500 industrial manufacturing companies as published by ICI in 2016. In the literature, the relationship between innovation and performance is generally examined by the survey method, based on cross-sectional analysis. Therefore, data were collected from top management, production, R&D (Research and Development), and environment department managers of companies between 2011 and 2016. Support in collecting data was given by a team of experts. According to the top 500 business listings, contact information and survey questions were given to the team. In addition, a cover letter explaining that the business information would not be shared and giving the purpose of the study was shared with the respondents. The team reached the target managers via telephone and entered the data into the computer. All items were assessed on a 5-point Likert scale and all interviews were recorded. Two hundred and nineteen companies were reached out of the top 500. According to Gill and Johnson [45], 217 companies’ data are necessary for the research sample with 0.95 confidence intervals and a 0.05 margin of error. In this case, a return of 219 companies from the 500 potentials is enough to meet this condition.
3.2. Measurement of Model Variable
Kemp and Pearson [46] suggested three methods for measuring eco-innovation: questionnaire analysis, patent analysis, and digital and documentary resource analysis. However, patent and digital and documentary resource analyses have some limitations. The patent analysis focuses only on certain areas of innovation. Digital and documentary resource analysis is only carried out for a few businesses, so this may cause a problem with generalizing the results [25]. We choose the questionnaire method because it enabled us to address eco-innovation more extensively and reach more respondents. As a result of the literature review, eco-innovation has been studied recently, but it has been determined that there is a deficiency in its measurement. Therefore, different studies were used during the creation of the new scale and a questionnaire. The eco-innovation scale subdimensions were identified as eco-product, process, organizational, and marketing innovation with reference to the Oslo Manual [22]. In the preparation of the eco-product and eco-process innovation scale, Cheng and Shiu’s [6] study was used as a reference. A total of six items for eco-product innovation and a total of four items for eco-process innovation were included. Cheng and Shiu [6] offered a scale that measures eco-innovation and its financial performance.
Different studies have been used for the eco-organizational innovation scale in accordance with the purpose of the study. The items of “our business uses an environmental management and audit system” and “our business cooperates with businesses in the supply chain to avoid environmental damage” were used in reference to the study of Arundel and Kemp [17]. Arundel and Kemp [17] discussed ways of measuring eco-innovation. The item of “our business makes high R&D investments to reduce environmental impacts” was taken from the study of Cheng and Shiu [6]. The items of “our business and our suppliers have an ISO14001 certificate” and “our business has a separate department for environmental protection” were taken from the study of Dong et al. [24]. CIS (Community Innovation Survey) [47] was used to prepare the eco-marketing innovation scale and five items were included.
In the preparation of the environmental performance scale, resource saving, pollution prevention, and recycling were discussed. Four items were prepared to measure resource savings. Items of material, energy, and water usage per unit were taken from Dong et al. [24]. In addition, we added an item for the total resource use of the business. Five items for the prevention of pollution are taken from Horbach et al. [5]. In addition, we added items to measure total greenhouse gas emissions, waste per unit, and total waste. CIS [47] study was used in the preparation of the recycling scale. We added two items: the total and per unit waste recycling.
In the preparation of the financial performance scale, studies conducted by Cheng and Shiu [6], Rennings [48], and CIS [47] were used. In the preparation of the scale, subdimensions were not created in the first stage. The subdimensions were decided on after the exploratory factor analysis. In this section, questions about market share, sales, profitability, quality, launching new products to the market before competitors, energy and material cost per output, environmental standards compliance performance, and penalties for noncompliance with environmental laws were asked (Appendix A). The CIS is part of the European Union’s technology and science-based innovation statistics. CIS does not directly measure eco-innovation, but only a part of environmental innovation. The part we used in this study was selected for assessing the impacts of eco-innovation. Rennings [48] analyzed the relationship between environmental innovation and employment via a synthesis questionnaire. In addition, the questionnaire measured the impacts of environmental innovation on costs and sales.
3.3. Pilot Test
The process of collecting the dataset had two stages. First, a pilot study was conducted to determine the internal consistency of the scale and to determine possible interpretation differences in expressions. As a result of the analysis performed on the data obtained from the 34 companies’ returns, the level of internal consistency of the scales was determined to be 0.94. According to Cronbach [49], the acceptable level is 0.70. Second, as the reliability levels of the scales were within the desired range, the questionnaire was applied to the remaining companies.
3.4. Data Analysis
The analysis started with the determination of the characteristics of the companies participating in the research. Afterward, a descriptive analysis of the items was undertaken. Analysis of 219 companies’ data was initiated. The data were primarily examined for normality analysis with the coefficient of skewness. The skewness coefficient within ± 1 limits can be interpreted as the scores showing a normal distribution [50]. Skewness values of items range between 0.03 and 0.95 (Appendix A). Accordingly, all items were normal. Parametric tests were applied to the data because of the normal distribution of items.
After the exploratory and confirmatory factor analysis, reliability and validity analysis of the scales were performed. Although it is widely used, Cronbach’s alpha is criticized for its underestimation of reliability and neglect of validity [51]. Therefore, a composite reliability (CR) analysis was performed in our research. This value should ideally be greater than 0.70 [52]. In structural equation model analysis, ensuring construct validity depends on convergent and discriminant validity [53]. In order to ensure convergent validity, there should be an AVE (Average Variance Extracted) value greater than 0.50. For discriminant validity, the AVE value should be greater than the MSV (Maximum Shared Variance). In addition, for the discriminant validity, the square root of each variable should be greater than the correlation coefficient between the other variables and itself [54].
Structural equation modeling was used to test the research hypotheses since the structural equation model is accepted as a technique with great importance in multivariate model analysis [55]. The purpose of SEM analysis is to establish a model compatible with the data. Statistically, the model is based on the “Data = Model + Error” equation [56]. SEM contains external variables and internal variables. The external variable is like an independent variable, so it is not affected by other factors in the model. The internal variable is like a dependent variable, so it is affected by the external variable and the other internal variable in the model [57]. The goodness of fit statistics were used to analyze whether the measurement model would be acceptable. In this study, external and internal variables were determined according to the purpose of the study. The eco-innovation variable is an external variable and is not affected by other variables. The economic performance, cost performance, recycling, resource saving, and pollution prevention variables evaluated within the scope of environmental and financial performance are external variables. These variables are affected by external and internal variables.
For multivariate analysis, multivariate normal distribution, the existence of multiple linear relationships between variables, and the absence of multiple connections between variables were met. In order to check whether the multivariate normal distribution was met, Mardia’s multivariate standardized kurtosis coefficient was calculated and determined to be 4.64. The fact that the Mardia multivariate standardized kurtosis value is less than 8 indicates that the data have a multivariate normal distribution [58]. Accordingly, the multivariate normal distribution assumption is met. A scatter plot matrix was constructed and examined to determine whether multiple linear relationships are defined between the variables. If there is a normal distribution between the two variables and it is correlated linearly, the scatter diagram is oval [59]. It was observed that each of the binary distributions in the matrix defined the linear relations. This result showed that the assumption of multiple linear relations was met. Finally, variance inflation factors (VIF) and tolerance values (TV) were calculated and it was investigated whether there was a multiple connection problem between dependent and independent variables. VIF equal to or greater than 10 and TV equal to or less than 0.10 indicate that there are multiple connections [60]. The obtained VIF values were 1.20–2.63 and the TV values were 0.38–0.83 (Appendix B). These values showed that there were no connection problems between the variables. When these results were evaluated, it was determined that the data used in the study met the assumptions required for multivariate analysis and the path analysis for the hypotheses was performed.
4. Empirical Results
As a result of the analysis conducted to measure the impact of eco-innovation on financial and environmental performance, the following findings were obtained.
According to the data obtained by relevant managers, a significant share of the companies is from the FMCG sector (food and beverage industry) (17%) and the automotive sector (17%). The main metal companies (15%) and the electrical equipment manufacturing companies (11%) come next. Approximately 84% of all companies have been operating for 21 years or more and approximately 57% of the companies have high capital density. Approximately 47% of the enterprises operate with high energy density while approximately 50% of the companies use medium-high technology methods. Only about 14% of these companies use advanced (high) technology. Approximately 18% of companies use lower technology methods. It was determined that the respondents are approximately 33% environmental managers, 31% R&D department managers, 11% production managers, 7% environmental quality department managers, 7% other environmental managers, 11% general and assistant general managers (Appendix C). After analyzing the characteristics of the participants, descriptive analyses were made and the results are given in Appendix A. The mean of items is between 1.99 and 4.21, standard deviation values are in between 0.46 and 1.05, and the skewness coefficient is between 0.03 and 0.95. Moreover, it was determined that businesses give similar importance to all dimensions of innovation. According to the mean of dimensions, eco-process (4.0975), eco-product (4.025), eco-organizational innovation (4.061), and eco-marketing innovation (3.816) practices in companies were detected.
As a result of the exploratory factor analysis of the eco-innovation scale, a four-factor scale was obtained. Since the factor loading remained below 0.40, EI16 (16th item of the eco-innovation scale) was removed from the scales. Hair et al. [61] specified values in the range of 0.30 and 0.40 as the minimum acceptable level, while values of 0.50 and above indicate sufficient level factor loading. The explained total variance of the scale is 60.79%. According to the exploratory factor analysis for the financial performance scale, a two-dimensional scale determined. It was named “economical and cost performance” in accordance with the items. The explained total variance is 79.61%. As a result of the exploratory factor analysis for the environmental performance scale, item EP6 was removed from the scale [50] since the difference between factor loads was less than 0.10 and factor load is over 0.40 in more than one factor. Also, the EP5 item was removed from the scale because the factor load was below 0.40. Lastly, a three-structure scale emerged and the total variance was 82.31%.
According to the reliability and construct validity analysis of the eco-innovation scale, it was determined that the eco-product innovation factor did not provide both convergent (AVE < 0.50) and discriminant validity (AVE < MSV). It was also realized that the eco-process innovation factor did not have discriminant validity. The reason for the lack of discriminant validity is the high correlation between eco-process and eco-product factors (r = 0.76). Since the correlation between the two factors cannot be reduced by item reduction, the two factors were combined. However, it was observed that discriminant validity was still not met. For this reason, the items with the lowest factor load were gradually removed from the factor. As seen in Table 2, all the items in the eco-product factor were excluded, and the eco-process factor was convergent and discriminant validity. According to the results of exploratory and confirmatory factor analyses, Cronbach’s alpha coefficient of the eco-innovation scale was 0.83. The total explained variance was 71.77%. The CR (Composite Reliability) of eco-innovation types was over 0.70.
Table 2.
Eco-innovation scale reliability and validity analysis.
It can be seen from Table 3 that all factors of the financial performance scale provide necessary conditions in terms of convergent validity (AVE > 0.50) and discriminant validity (AVE > MSV, and its correlation higher than other correlations). As a result of exploratory factor analysis, economic and cost performance scales provide validity and reliability conditions, and their total variance is 76.94%. The CR of economic and cost performance is 0.932 and 0.931, respectively.
Table 3.
Financial performance scale reliability and validity analysis.
Similarly, environmental performance factors provide the necessary conditions in terms of convergent validity and discriminant validity (Table 4). The total explained variances of the resource saving, pollution prevention, and recycling factors are 75.19%. According to the results of exploratory and confirmatory factor analysis, the Cronbach’s alpha coefficient of the environmental performance scale is 0.91. Also, the CR of environmental performance types is over 0.70.
Table 4.
Environmental performance scale reliability and validity analysis.
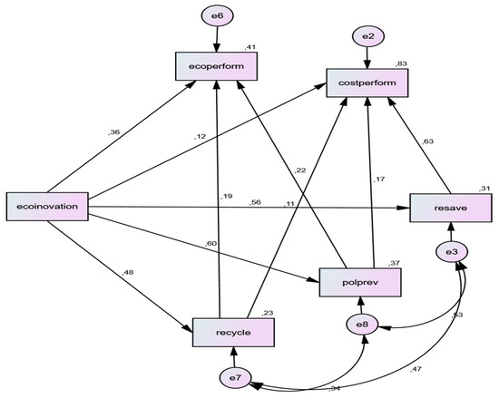
In the path analysis model in Figure 3, eco-innovation is the exogenous variable; the economic and cost performance, resource saving, recycling, and pollution prevention variables are the endogenous variables. Thanks to the structural equation modeling of the theoretical model, it was determined that the variables in the model were compatible with each other. According to Figure 3 and the goodness of fit values, the theoretical model is acceptable. Table 5 shows the goodness of fit values from path analysis in the model tested. The X2/sd value, which measures whether the theoretical model is statistically significant, was considered a perfect fit when approaching zero. Acceptable goodness of fit index (GFI) ranged between 0 (poor fit) and 1 (perfect fit). Normed fit index (NFI) is considered satisfactory when it is ≥ 0.90 [62]. Root mean square error of approximation (RMSEA), which calculates the size of the standardized residual correlations, is considered as a perfect fit when it is 0 and satisfactory when it is ≤0.06. Comparative fit index (CFI) theoretically ranges between 0 (poor fit) and 1 (perfect fit), and is considered satisfactory when ≥0.90 [63]. According to the RMSEA, GFI, NFI, and CFI values in Table 1, there was a perfect fit between the model and the data.
Figure 3.
Path analysis model. Note: e = error in observed variable.
Table 5.
Goodness values of the path analysis model tested.
According to the results of the path analysis conducted for the purpose of this study, all hypotheses were supported. The findings are given in Table 6. According to this, eco-innovation has a positive direct effect on pollution prevention (β = 0.605; t = 11.2; p < 0.001), recycling (β = 0.478; t = 8; p < 0.001), resource saving (β = 0.555; t = 9.8; p < 0.001) economic performance (β = 0.355; t = 5.2; p < 0.001) and cost performance (β = 0.122; t = 3.1; p < 0.001). At the same time, pollution prevention and recycling have a direct positive effect on economic performance and cost performance, while resource saving has a direct positive effect on cost performance (β = 0.627; t = 14.5; p < 0.001). The impact of eco-innovation on economic performance was determined to be weak. The reason for this may be related to the purchasing behavior of Turkish consumers. According to Dursun and Belit [64], it can be said that Turkish consumers’ attitudes towards resource-saving products are weak. Tayfun and Ölçü [65] determined that Turkish consumers think that products that are made from recyclable materials or that create less pollution are green, but they do not pay attention to energy efficiency issues. It can thus be said that environmental concerns have not fully taken hold with consumers. Eco-innovation, pollution prevention, recycling, and resource saving explain about 83 percent of cost performance.
Table 6.
Path analysis results for the research model.
Eco-innovation causes a positive indirect effect on economic performance (β = 0.223; p < 0.01) and cost performance (β = 0.505; p < 0.01). While eco-innovation has a less direct impact on cost performance, it has a significant total impact on cost performance (β = 0.627).
5. Discussion
The research question is whether the companies can turn environmental investments to an advantage with eco-innovation or not. The literature (Porter and Linde [3]; Dong et al. [24]; Lee and Min [14]) shows that innovation can be a solution to environmental problems and can create a cost advantage. The analysis of Turkey’s top manufacturing companies offered in this paper supports these findings. Drawing on these empirical findings, it would be wise to argue that companies can provide an advantage by increasing environmental and financial performance with eco-innovation investments.
The analysis conducted in this paper illustrates three significant findings. First, eco-innovation has a positive effect on financial performance, which consists of economic (includes market share, sales, profitability, quality, and launching new products to the market before competitors) and cost performance (includes energy and material cost per output, environmental standards compliance performance, and penalties for noncompliance with environmental laws). According to the results, H1 and H2 were accepted. That means the companies can increase market share, sales, quality, and profitability, and decrease material and energy costs through eco-innovation. Many researchers have supported these findings. Rennings et. al. [11] and Lee and Min [14] found that eco-innovation has a positive effect on financial performance. Cleff and Rennings [4] and Setiawan, Aryanto, and Andriyansah [31] illustrated that eco-innovation has an impact on market objectives and performance. Eco-innovation contributes to the return investment, profits, market share, and sales, according to the research of Cheng, Yang, and Shue [7] and Cheng and Shiu [6]. Pujari [13] revealed that new eco-products are beneficial to marketing performance. Zhang, Rong, and Ji [33] found a positive effect of eco-innovation on sales growth and net profit. On the other hand, it was determined that the indirect effect of eco-innovation on financial performance is bigger than its direct effect. According to this finding, companies get a greater cost advantage and improved economic performance thanks to the environmental benefits created with eco-innovation. This finding is supported by Cai and Li [66] and Ghisetti and Rennings [34].
Second, eco-innovation has a positive impact on environmental performance, which is composed of pollution prevention (harmful substance use, waste amount per unit, total waste amount), resource saving (use of materials per unit and total), and recycling (recycling of materials per unit and total, waste recycling amount per unit). Thus, H3, H4, and H5 were accepted. The findings of the research were verified by other research findings. Doran and Ryan [32] have revealed that eco-innovation is more important than non-eco-innovation in determining a company’s performance. Dong et al. [24] have determined that eco-innovation has a significant effect on environmental performance and competitiveness. Costantin et al. [8] have revealed that eco-innovation directly and indirectly affects the reduction of environmental pressures. Fernando and Wah [39] have proven that eco-innovation is a key factor in the success of strategies to improve environmental performance. At the same time, Lee and Min [14] have found that eco-innovation is important for reducing carbon emissions and improving financial performance. Thanks to the eco-innovation investment, companies can reduce energy and material use, CO2 emissions, reduction of other air emissions and water pollution, and increase recycling, according to the research of Horbach, Rammer, and Rennings [5].
The third important finding of the research is that eco-innovation’s total effect on cost and economic performance is bigger than its direct effect. According to Table 6, we can see that the rate of eco-innovation’s direct effect on performance, especially cost performance, is low. However, when we analyze the total effects, the effect rate of eco-innovation on cost performance was determined to be the largest. This means that the level of indirect impact of eco-innovation on cost performance is higher than the direct effect. This finding is consistent with the earlier analysis and findings by Porter [3]. According to Porter [3], companies can productively use energy, materials, resources, and time through eco-innovation. It brings about productivity, resource saving, and pollution prevention. Consequently, companies can obtain a cost advantage through a positive environmental effect. Similarly, we have determined that eco-innovation has an important influence on pollution prevention and resource saving. These environmental benefits, especially resource saving, lead to a cost advantage. Accordingly, resource saving plays an important role in the indirect impact of eco-innovation on cost performance.
The analyses show that eco-innovation has direct and indirect effects on financial performance. The finding that eco-innovation implementations bring about a cost advantage for companies through resource saving and pollution prevention supports Porter’s hypothesis. The originality of this research is testing the Porter hypothesis in Turkey’s manufacturing companies.
The findings of this study are important for decision-makers as they illustrate the necessity of reconsidering business investment strategies related to environmental solutions as well as gaining an innovative advantage. Executives who carry out their environmental responsibilities with innovation create a positive impact on financial performance by providing productivity and savings. Hence, it is wise to argue that companies can sustain their growth while reducing environmental impacts through eco-innovation.
6. Conclusions
This study used the RBV and NRBV theories to investigate the impact of eco-innovation on financial and environmental performance. These theories make eco-innovation a key strategy to meet today’s environmental challenges and gain a competitive advantage. Due to the importance of eco-innovation, it has recently become a highly studied topic. However, a significant number of the recent studies have been conducted in developed countries. With this research, we evaluated the impact of eco-innovation on environmental and financial performance in a developing country. We found that eco-innovation has a positive effect on both financial and environmental performance. In particular, it was determined that eco-innovation is important for decreasing the energy consumption and material cost per output, which is considered proof of good cost performance.
The analysis indicates that resource savings is an important indicator of the relationship between eco-innovation and cost performance. The literature supports the idea that eco-innovation positively affects the cost advantage along with resource savings (Porter and Linde [3], Cleff and Rennings [4], Kemp [25]). Eco-innovation brings about cost saving together with innovations and improvements in the product, process, and business methods, which provides cost advantages in return. Another finding is that eco-innovation affects economic performance in terms of profit, sales, quality, market share, and launching new products to the market before competitors. As indicated by Rabadan, Gonzalez-Moreno, and Martinez [29], eco-innovation positively affects cost reduction, profitability, and sales. As a result of eco-innovation practices, the positive effect on cost performance was found to be higher than that on economic performance.
Another finding is that eco-innovation in the manufacturing sector has a significant impact on the prevention of pollution. Also, eco-innovation accounts for a significant share of the resource saving, which is an important fact to keep in mind for companies’ “resource-saving” strategy. Eco-innovation has a positive effect on both the total and per-unit resource utilization. According to OECD [37] eco-innovation creates a positive environmental effect via resource saving. It was also determined that eco-innovation has a positive effect on recycling. It was indicated by Hermosilla et al. [36] that eco-innovation leads to less waste, less pollution, and less resource use.
It is thought that end-of-pipe and clean technologies, which are eco-process innovation techniques, have different effects on environmental and financial performance. Our advice for future research is that these techniques can be handled separately, and the findings can be compared with the effects of eco-process innovations on financial and environmental performance. Another suggestion for future research is to compare eco-innovative and non-eco-innovative firms to understand the level of the effect eco-innovation has on financial and environmental performance.
7. Limitations
A lack of discrimination in the manufacturing sector and not addressing regional differences between companies were considered as restrictions. Moreover, it was considered as a constraint that consumers are not asked about financial and environmental issues. On the other hand, insufficient scales were evaluated as a limitation of the study. Although it was considered statistically sufficient to gather data from 219 out of the top 500 companies, the lack of access to more participants is a limitation of this study.
Author Contributions
M.Y.; Conceptualization, Data curation,—original draft, Formal analysis, Funding acquisition, Investigation, Validation, Visualization, Methodology, Writing, review & editing. H.K.: Project administration, Resources, Supervision, Methodology, Formal analysis, Validation, software, review & editing. All authors have read and agreed to the published version of the manuscript.
Funding
This work was produced from a PhD thesis and was supported by Scientific Research Project Coordination Unit of Istanbul University. Project number:23327.
Conflicts of Interest
There is no conflict of interest.
Appendix A
Table A1.
Descriptive Statistics.
Table A1.
Descriptive Statistics.
| References | N | Min. | Max. | Mean | Standard Deviation | Skewness | ||
|---|---|---|---|---|---|---|---|---|
| Statistic | Std. Error | |||||||
| Eco-Product Innovation | ||||||||
| EI1* Our business develops products using less material | [6] | 219 | 1.00 | 5.00 | 4.05 | 0.76 | −0.34 | 0.16 |
| EI2 Our company develops products that can be recycled easily | [6] | 219 | 3.00 | 5.00 | 4.19 | 0.54 | 0.12 | 0.16 |
| EI3* Our business develops products that cause the least amount of waste | [6] | 219 | 1.00 | 5.00 | 3.95 | 0.64 | −0.27 | 0.16 |
| EI4 Our business develops products that minimize the damage caused by waste. | [6] | 219 | 1.00 | 5.00 | 3.93 | 0.64 | −0.57 | 0.16 |
| EI5 Our business develops products to minimize energy use | [6] | 219 | 2.00 | 5.00 | 4.05 | 0.54 | −0.14 | 0.16 |
| EI6 Our business develops easily separable products | [6] | 219 | 2.00 | 5.00 | 3.98 | 0.52 | −0.60 | 0.16 |
| Eco-Process Innovation | ||||||||
| EI7 Our business develops less polluting production processes than its alternatives. | [6] | 219 | 3.00 | 5.00 | 4.11 | 0.53 | 0.10 | 0.16 |
| EI8 Our business uses new technologies to save energy in production processes | [6] | 219 | 3.00 | 5.00 | 4.06 | 0.50 | 0.12 | 0.16 |
| EI9 Our business has a recycling system in the production process | [6] | 219 | 3.00 | 5.00 | 4.18 | 0.46 | 0.61 | 0.16 |
| EI10 Our business renews its production processes to meet the standards required by environmental laws. | [6] | 219 | 3.00 | 5.00 | 4.04 | 0.53 | 0.05 | 0.16 |
| Eco-Organizational Innovation | ||||||||
| EI11 Our business uses an environmental management and audit system | [17] | 219 | 1.00 | 5.00 | 4.16 | 0.74 | −0.53 | 0.16 |
| EI12 Our business cooperates with businesses in the supply chain to avoid environmental damage | [17] | 219 | 2.00 | 5.00 | 3.96 | 0.59 | −0.27 | 0.16 |
| EI13 Our business makes high R&D investments to reduce environmental impacts | [6] | 219 | 1.00 | 5.00 | 3.88 | 0.83 | −0.96 | 0.16 |
| EI14 Our business has ISO14001 environmental standard | [24] | 219 | 1.00 | 5.00 | 4.09 | 0.82 | −0.74 | 0.16 |
| EI15 The raw material suppliers of our business have the ISO14001 environmental standard | [24] | 219 | 1.00 | 5.00 | 4.20 | 0.65 | −0.24 | 0.16 |
| EI16 Our business has a separate department for environmental protection | [24] | 219 | 2.00 | 5.00 | 4.08 | 0.57 | −0.14 | 0.16 |
| Eco-Marketing Innovation | ||||||||
| EI17 Our business uses new techniques in product promotion to reduce environmental impacts | [47] | 219 | 2.00 | 5.00 | 3.92 | 0.60 | −0.34 | 0.16 |
| EI18 Our business uses new media for product promotion to reduce environmental impacts | [47] | 219 | 2.00 | 5.00 | 3.84 | 0.60 | −0.31 | 0.16 |
| EI19 Our business uses new methods to place products to reduce environmental impacts. | [47] | 219 | 2.00 | 5.00 | 3.70 | 0.66 | 0.05 | 0.16 |
| EI20 Our business uses new pricing techniques in products aimed at reducing environmental impacts | [47] | 219 | 2.00 | 5.00 | 3.76 | 0.63 | −0.19 | 0.16 |
| EI21 Our business pays attention to optimizing packaging in its products. | [47] | 219 | 2.00 | 5.00 | 3.86 | 0.69 | 0.03 | 0.16 |
| Resource Saving | ||||||||
| EP1 Material usage per unit | [24] | 219 | 1.00 | 4.00 | 2.20 | 0.97 | 0.32 | 0.16 |
| EP2 Energy use per unit | [24] | 219 | 1.00 | 4.00 | 2.13 | 0.92 | 0.42 | 0.16 |
| EP3 Water use per unit | [24] | 219 | 1.00 | 4.00 | 2.15 | 0.93 | 0.38 | 0.16 |
| EP4 Total resource use | By us | 219 | 1.00 | 4.00 | 2.38 | 0.93 | 0.07 | 0.16 |
| Pollution Prevention | ||||||||
| EP5 Total greenhouse gas emissions | By us | 219 | 1.00 | 4.00 | 2.69 | 0.82 | 0.27 | 0.16 |
| EP6 Greenhouse gas emission per unit | [5] | 219 | 1.00 | 4.00 | 2.25 | 0.81 | 0.40 | 0.16 |
| EP7 The total amount of harmful substances released into the water | [5] | 219 | 1.00 | 4.00 | 2.10 | 0.77 | 0.38 | 0.16 |
| EP8 The total amount of harmful substances released into the soil | [5] | 219 | 1.00 | 4.00 | 2.03 | 0.73 | 0.53 | 0.16 |
| EP9 Noise pollution | [5] | 219 | 1.00 | 4.00 | 2.16 | 0.79 | 0.35 | 0.16 |
| EP10 Harmful substance use | [5] | 219 | 1.00 | 4.00 | 2.11 | 0.68 | 0.47 | 0.16 |
| EP11 Waste amount per unit | By us | 219 | 1.00 | 4.00 | 2.14 | 0.72 | 0.16 | 0.16 |
| EP12 Total waste | By us | 219 | 1.00 | 4.00 | 2.25 | 0.81 | 0.26 | 0.16 |
| Recycling | ||||||||
| EP13 Total amount of recycling of materials | [47] | 219 | 1.00 | 5.00 | 2.06 | 0.85 | 0.74 | 0.16 |
| EP14 Recycling amount of materials per unit | [47] | 219 | 1.00 | 5.00 | 2.02 | 0.77 | 0.90 | 0.16 |
| EP15 Total recycling amount of water | [47] | 219 | 1.00 | 4.00 | 2.05 | 0.74 | 0.47 | 0.16 |
| EP16 Recycling amount of water per unit | [47] | 219 | 1.00 | 4.00 | 2.05 | 0.74 | 0.32 | 0.16 |
| EP17 Total waste recycling amount | By us | 219 | 1.00 | 4.00 | 2.03 | 0.71 | 0.34 | 0.16 |
| EP18 Waste recycling amount per unit | By us | 219 | 1.00 | 4.00 | 1.99 | 0.68 | 0.28 | 0.16 |
| Financial Performance | ||||||||
| FP1 market share | [6] | 219 | 2.00 | 5.00 | 4.02 | 0.68 | −0.20 | 0.16 |
| FP2 Sales | [6] | 219 | 3.00 | 5.00 | 4.08 | 0.60 | −0.03 | 0.16 |
| FP3 profitability | [6] | 219 | 2.00 | 5.00 | 3.74 | 0.80 | 0.17 | 0.16 |
| FP4 Quality | [47] | 219 | 3.00 | 5.00 | 3.97 | 0.70 | 0.04 | 0.16 |
| FP5 Launching new products to the market before competitors | [47] | 219 | 3.00 | 5.00 | 3.84 | 0.73 | 0.26 | 0.16 |
| FP6 Total cost per output | [47] | 219 | 2.00 | 5.00 | 3.81 | 1.01 | −0.46 | 0.16 |
| FP7 Energy cost per output | [47] | 219 | 2.00 | 5.00 | 3.87 | 0.96 | −0.51 | 0.16 |
| FP8 Material cost per output | [47] | 219 | 2.00 | 5.00 | 3.77 | 1.05 | −0.44 | 0.16 |
| FP9 Proportion of environmentally friendly innovative products in the current product range | [47] | 219 | 1.00 | 5.00 | 3.90 | 0.76 | −0.61 | 0.16 |
| FP10 Development of environmental workers | By us | 219 | 3.00 | 5.00 | 4.05 | 0.62 | −0.03 | 0.16 |
| FP11 Productivity | By us | 219 | 3.00 | 5.00 | 4.05 | 0.63 | −0.04 | 0.16 |
| FP12 Cost of removing waste | By us | 219 | 2.00 | 5.00 | 3.85 | 0.97 | −0.57 | 0.16 |
| FP13 Penalties for non-compliance with environmental laws | By us | 219 | 2.00 | 5.00 | 4.05 | 0.84 | −0.75 | 0.16 |
| FP14 Environmental standards compliance performance | By us | 219 | 3.00 | 5.00 | 4.21 | 0.62 | −0.17 | 0.16 |
* Reflect and logarithm transformation were made.
Appendix B
Table A2.
TV and VIF Values.
Table A2.
TV and VIF Values.
| Coefficientsa | ||||||||
|---|---|---|---|---|---|---|---|---|
| Model | Unstandardized Coefficients | Standardized Coefficients | t | Sig. | Collinearity Statistics | |||
| B | Std. Error | Beta | Tolerance | VIF | ||||
| 1 | (Constant) | 3.945 | 0.831 | 4.747 | 0.000 | |||
| Eco-Innovation | −0.091 | 0.151 | −0.048 | −0.602 | 0.548 | 0.500 | 1.998 | |
| Financial Performance | −0.278 | 0.141 | −0.123 | −1.971 | 0.050 | 0.832 | 1.202 | |
| Environmental Performance | 0.203 | 0.188 | −0.100 | 1.084 | 0.280 | 0.380 | 2.630 | |
Appendix C
Table A3.
Profile of Companies.
Table A3.
Profile of Companies.
| Frequency | % | |
|---|---|---|
| Sectors | ||
| Automotive industry | 38 | 17.4 |
| Food and Beverage Industry | 38 | 17.4 |
| Machinery Manufacturing Industry Sector | 14 | 6.4 |
| Plastic and Rubber Industry | 2 | 0.9 |
| Clothing Manufacturing Industry | 4 | 1.8 |
| Electronic Products Manufacturing Industry | 4 | 1.8 |
| Electrical Equipment Manufacturing Industry | 26 | 11.9 |
| Textile Manufacturing Industry | 17 | 7.8 |
| Mineral Products Manufacturing Industry | 15 | 6.8 |
| Chemicals and Chemical Products Manufacturing Industry | 16 | 7.3 |
| Wood and Wood Products Industry | 4 | 1.8 |
| Basic metal industry | 34 | 15.5 |
| Other | 7 | 3.2 |
| Operating period | ||
| 6–10 | 5 | 2.3 |
| 11–15 | 8 | 3.7 |
| 16–20 | 21 | 9.6 |
| 21 and over | 185 | 84.5 |
| Capital Intensity | ||
| Lower | 17 | 7.8 |
| Middle | 78 | 35.6 |
| High | 124 | 56.6 |
| Energy Intensity | ||
| Lower | 21 | 9.6 |
| Middle | 96 | 43.8 |
| High | 102 | 46.6 |
| Technology Intensity | ||
| High technology | 30 | 13.7 |
| Middle‒high technology | 109 | 49.8 |
| Lower‒middle technology | 41 | 18.7 |
| Lower technology | 39 | 17.8 |
| Position of Respondents | ||
| General manager | 12 | 5.5 |
| Assistant general manager | 12 | 5.5 |
| R&D unit manager | 67 | 30.6 |
| Manager responsible for environmental management | 72 | 32.9 |
| Environmental quality unit manager | 16 | 7.3 |
| Other environmental manager | 16 | 7.3 |
| Manager responsible for production | 24 | 11 |
References
- Rhodes, C.J. The 2015 Paris Climate Change Conference: COP21. Sci. Prog. 2016, 99, 97–104. [Google Scholar] [CrossRef] [PubMed]
- Rennings, K. Redefining Innovation—Eco-innovation Research and the Contribution from Ecological Economics. Ecol. Econ. 2000, 32, 319–332. [Google Scholar] [CrossRef]
- Porter, M.; Van der Linde, C. September–October. Green and Competitive: Ending the Stalemate. In The Dynamics of the Eco-Efficient Economy: Environmental Regulation and Competitive Advantage; Wubben Emiel, F.M., Ed.; Edward Elgar Pub: Cheltenham, UK, 1995; pp. 33–55. ISBN 1-84064-562-8. [Google Scholar]
- Cleff, T.; Rennings, K. Determinants of Environmental Product and Process Innovation. Eur. Environ. 1999, 9, 191–201. [Google Scholar] [CrossRef]
- Horbach, J.; Rammer, C.; Rennings, K. Determinants of Eco-Innovations by Type of Environmental Impact—The Role of Regulatory Push/Pull, Technology Push And Market Pull. Ecol. Econ. 2012, 78, 112–122. [Google Scholar] [CrossRef]
- Cheng, C.C.; Shiu, E.C. Validation of A Proposed Instrument For Measuring Eco-Innovation: An Implementation Perspective. Technovation 2012, 32, 329–344. [Google Scholar] [CrossRef]
- Cheng, C.C.; Yang, C.L.; Shue, C. The Link between Eco-Innovation and Business Performance: A Taiwanese Industry Context. J. Clean. Prod. 2014, 64, 81–90. [Google Scholar] [CrossRef]
- Costantini, V.; Crespi, F.; Marin, G.; Paglialunga, E. Eco Innovation, Sustainable Supply Chains and Environmental Performance in European Industries. J. Clean. Prod. 2017, 155, 141–154. [Google Scholar] [CrossRef]
- Munodawafa, R.T.; Johl, S.K. A Systematic Review of Eco-Innovation and Performance from the Resource-Based and Stakeholder Perspectives. Sustainability 2019, 11, 6067. [Google Scholar] [CrossRef]
- Rennings, K.; Rammer, C. The Impact of Regulation-Driven Environmental Innovation on Innovation Success and Firm Performance. Ind. Innov. 2011, 18, 255–283. [Google Scholar] [CrossRef]
- Rennings, K.; Ziegler, A.; Ankele, K.; Hoffmann, E. The Influence of Different Characteristics of the EU Environmental Management and Auditing Scheme on Technical Environmental Innovations and Economic Performance. Ecol. Econ. 2006, 57, 45–59. [Google Scholar] [CrossRef]
- García-Granero, E.M.; Piedra-Muñoz, L.; Galdeano-Gómez, E. Eco-innovation Measurement: A Review of Firm Performance Indicators. J. Clean. Prod. 2018, 191, 304–317. [Google Scholar] [CrossRef]
- Pujari, D. Eco-innovation and New Product Development: Understanding the Influences on Market Performance. Technovation 2006, 26, 76–85. [Google Scholar] [CrossRef]
- Lee, K.H.; Min, B. Green R&D for Eco-innovation and Its Impact on Carbon Emissions and Firm Performance. J. Clean. Prod. 2015, 108, 534–542. [Google Scholar] [CrossRef]
- Division of Environmental State Reports. Çevre Denetimi Raporu 2018 (Environmental Inspection Report of Turkey 2018); No. 44.; Division of Environmental State Reports: Ankara, Turkey, 2019. Available online: https://webdosya.csb.gov.tr/db/ced/icerikler/2018_cevre_denet-m_raporu-20190711083900.pdf (accessed on 5 September 2019).
- Hojnik, J.; Ruzzier, M. What Drives Eco-Innovation? A Review of an Emerging Literature. Environ. Innov. Soc. Transit. 2016, 19, 31–41. [Google Scholar] [CrossRef]
- Arundel, A.V.; Kemp, R. Measuring Eco-Innovation; No.017, UNU-MERIT Working Paper; Universiteit Maastricht: Maastricht, The Netherlands, 2009; Available online: https://cris.maastrichtuniversity.nl/portal/files/935280/guid-179b803e-4ed5-4ee6-ac67-5ee8489bf1de-ASSET1.0 (accessed on 15 January 2018).
- Schumpeter, J.A. Theory of Economic Development; Routledge: Abingdon, UK, 2017. [Google Scholar]
- Barney, J. Firm Resources and Sustained Competitive Advantage. J. Manag. 1991, 17, 99–120. [Google Scholar] [CrossRef]
- Hart, S.L. A Natural-Resource-Based View of the Firm. Acad. Manag. Rev. 1995, 20, 986. [Google Scholar] [CrossRef]
- Ekins, P. Eco-innovation for Environmental Sustainability: Concepts, Progress and Policies. Int. Econ. Econ. Policy 2010, 7, 267–290. [Google Scholar] [CrossRef]
- DATA, Interpreting Innovation. Oslo Manual: Guidelines for Collecting and Interpreting Innovation Data, Paris and Luxembourg: OECD/Eurostat. 2005. Available online: http://www.1-innocert.my/Manual/OSLO%20Manual%20V3%202005-EN.pdf (accessed on 16 January 2018).
- Reid, A.; Miedzinski, M. Eco-innovation: Final Report for Sectoral Innovation Watch. Europe Innova. Technopolis Group. 2008. Available online: www.technopolis-group.com/resources/downloads/661_report_final.pdf (accessed on 27 March 2018).
- Dong, Y.; Wang, X.; Jin, J.; Qiao, Y.; Shi, L. Effects of Eco-Innovation Typology on Its Performance: Empirical Evidence from Chinese Enterprises. J. Eng. Technol. Manag. 2014, 34, 78–98. [Google Scholar] [CrossRef]
- Kemp, R.; Arundel, A. Survey Indicators for Environmental Innovation. IDEA Paper Series. 1998. Available online: https://nifu.brage.unit.no/nifu-xmlui/bitstream/handle/11250/226478/Idea8.pdf?sequence=1 (accessed on 25 February 2018).
- Sehnem, S.; Lazzarotti, F.; Bencke, F.F. Sustainable practices and eco-innovations adopted by industrial companies. Int. J. Innov. 2016, 4, 42–58. [Google Scholar] [CrossRef]
- Frondel, M.; Horbach, J.; Rennings, K. End-of-pipe or Cleaner Production? An Empirical Comparison of Environmental Innovation Decisions across OECD Countries. Bus. Strategy Environ. 2007, 16, 571–584. [Google Scholar] [CrossRef]
- Fisk, P.R. Sürdürülebilir Büyüme: Insanlar, Gezegen ve Kar (Sustainable Growth: People, Planet, and Profit); Trans, E., Ed.; MediaCat: Yıldırım, Istanbul, 2010; ISBN 6055755782. [Google Scholar]
- Rabadan, A.; Gonzalez-Moreno, A.; Saez-Martinez, F.J. Improving Firms’ Performance and Sustainability: The Case of Eco-Innovation in the Agri-Food Industry. Sustainability 2019, 11, 5590. [Google Scholar] [CrossRef]
- Aboelmaged, M. Direct and Indirect Effects of Eco-Innovation, Environmental Orientation and Supplier Collaboration on Hotel Performance: An Empirical Study. J. Clean. Prod. 2018, 184, 537–549. [Google Scholar] [CrossRef]
- Setiawan, B.; Aryanto, V.D.W. Andriyansah. Does Eco-Innovation Improve Marketing Performance? Qual. Access Success 2019, 170, 42–46. [Google Scholar]
- Doran, J.; Ryan, G. Regulation and Firm Perception, Eco-Innovation and Firm Performance. Eur. J. Innov. Manag. 2012, 15, 421–441. [Google Scholar] [CrossRef]
- Zhang, D.; Rong, Z.; Ji, Q. Green innovation and firm performance: Evidence from listed companies in China Resource. Conserv. Recycl. 2019, 144, 48–55. [Google Scholar] [CrossRef]
- Ghisetti, C.; Rennings, K. Environmental innovations and profitability: How does it pay to be green? An empirical analysis on the German innovation survey. J. Clean. Prod. 2014, 75, 106–117. [Google Scholar] [CrossRef]
- Authority, D.B.; Alle, L. The Future of Eco-Innovation: The Role of Business Models in Green Transformation; OECD/European Commission/Nordic Innovation Joint Workshop: Copenhagen, Denmark, January 2012; Available online: http://www.oecd.org/innovation/inno/49537036.pdf (accessed on 3 March 2018).
- Carrillo-Hermosilla, J.; Del Río, P.; Könnölä, T. Diversity of Eco Innovations: Reflections from Selected Case Studies. J. Clean. Prod. 2010, 7, 1073–1083. [Google Scholar] [CrossRef]
- OECD. The Future of Eco Innovation: The Role of Business Models in Green Transformation, OECD/European Commission/Nordic Innovation Joint Workshop; OECD: Paris, France, 2012. [Google Scholar]
- Rodríguez-García, M.; Guijarro-García, M.; Carrilero-Castillo, A. An overview of ecopreneurship, eco-Innovation, and the ecological sector. Sustainability 2019, 11, 2909. [Google Scholar] [CrossRef]
- Fernando, Y.; Wah, W.X. The Impact of Eco-innovation Drivers on Environmental Performance: Empirical Results From the Green Technology Sector in Malaysia. Sustain. Prod. Consum. 2017, 12, 27–43. [Google Scholar] [CrossRef]
- Blair, A.; Hitchcock, D. Environment and Business; Routledge: London, UK, 2011; ISBN 0-203-00533-3. [Google Scholar]
- Intergovernmental Panel on Climate Change (IPCC). Climate Change 2014: Mitigation of Climate Change; Cambridge University Press: Cambridge, UK; New York, NY, USA, 2014; Available online: https://www.ipcc.ch/site/assets/uploads/2018/02/ipcc_wg3_ar5_full.pdf (accessed on 6 September 2019).
- İstanbul Sanayi Odası (İSO). Turkey’s Top 500 Industrial Enterprises 2018; İSO: London, UK, 2019; Available online: http://www.iso500.org.tr/presentationspeech-text/iso-top-500/ (accessed on 6 September 2019).
- Groves, R.M.; Mathiowetz, N.A. Computer Assisted Telephone Interviewing: Effects on Interviewers and Respondents. Public Opin. Q. 1984, 48, 356–369. [Google Scholar] [CrossRef]
- Weeks, M.F. Computer-Assisted Survey Information. J. Off. Stat. 1992, 8, 445–465. [Google Scholar]
- Gill, J.; Johnson, P. Research Methods for Managers, 4th ed.; Sage Publications: London, UK, 2010; ISBN 978-1-84787-093-3. [Google Scholar]
- Kemp, R.; Pearson, P. Final Report MEI Project about Measuring Eco-Innovation; UM Merit: Maastricht, The Netherlands, 2007. [Google Scholar]
- Community Innovation Survey (CIS). Available online: http://ec.europa.eu/eurostat/web/microdata/community-innovation-survey (accessed on 2 March 2018).
- Rennings, K. The Impact of Clean Production on Employment in Europe: An Analysis Using Surveys and Case Studies (IMPRESS); Leibniz Centre for European Economic Research (ZEW): Mannehim, Germany, 2004; Available online: https://www.zew.de/forschung/the-impact-of-clean-production-on-employment-in-europe-an-analysis-using-surveys-and-case-studies-impress/ (accessed on 2 February 2018).
- Cronbach, L.J. Coefficient Alpha and Internal Structure of Tests. Psychometrika 1951, 16, 297–334. [Google Scholar] [CrossRef]
- Büyüköztürk, Ş. Sosyal Bilimler İçin Veri Analizi El Kitabı, 14th Baskı; Pegem Akademi: Ankara, Turkey, 2011; ISBN 978-975-6802-74-8. [Google Scholar]
- Peterson, R.A.; Kim, Y. On the Relationship between Coefficient Alpha and Composite Reliability. J. Appl. Psychol. 2013, 98, 194–198. [Google Scholar] [CrossRef] [PubMed]
- Bagozzi, R.P.; Yi, Y. On the Evaluation of Structural Equation Models. J. Acad. Mark. Sci. 1998, 16, 74–94. [Google Scholar] [CrossRef]
- Campbell, D.; Fiske, D. Convergent and Discriminant Validation by the Multitrait-Multimethods Matrix. Psychol. Bull. 1959, 56, 81–105. [Google Scholar] [CrossRef]
- Fornell, C.; Larcker, D.F. Evaluating Structural Equation Models with Unobservable Variables and Measurment Error. J. Mark. Res. 1981, 15, 39–50. [Google Scholar] [CrossRef]
- Bowen, N.K.; Guo, S. Structural Equation Modeling; Oxford University Press: Oxford, UK, 2010; ISBN 978-0-19-536762-1. [Google Scholar]
- Hox, J.J.; Bechger, T.M. An Introduction to Structural Equation Modeling. Fam. Sci. Rev. 1998, 11, 354–373. [Google Scholar]
- Schreiber, J.B.; Nora, A.; Stage, F.K.; Barlow, E.A.; King, J. Reporting Structural Equation modeling and Confirmatory Factor Analysis Results: A Review. J. Educ. Res. 2010, 99, 323–337. [Google Scholar] [CrossRef]
- Mardia, K.V. Measures of Multivariate Skewness and Kurtosis with Applications. Biometrika 1970, 57, 519–530. [Google Scholar] [CrossRef]
- Tabachnick, B.G.; Fidell, L.S. Çok Değişkenli İstatiklerin Kullanımı (Using Multivariate Statistics). In Translation Editor Mustafa Baloğlu, 6th ed.; Nobel: Ankara, Turkey, 2015; ISBN 978-605-320-250-9. [Google Scholar]
- Çokluk, Ö.; Şekercioğlu, G.; Büyüköztürk, Ş. Sosyal Bilimler İçin Çok Değişkenli İstatistik: SPSS ve Lisrel Uygulamaları (Multivariate Statistics for Social Sciences: SPSS and LISREL); Pegem Akademi: Ankara, Turkey, 2010; ISBN 9786055885670. [Google Scholar]
- Hair, J.F.; Black, W.C.; Babin, B.J.; Anderson, R.E. Multivariate Data Analysis, 7th ed.; Pearson New International Limited: Hoboken, NJ, USA, 2014. [Google Scholar]
- Schumacker, R.E.; Lomax, R.G. A Beginner’s Guide to Structural Equation Modeling, 3rd ed.; Routledge: Abingdon, UK, 2010; ISBN 1-4106-1090. [Google Scholar]
- Hu, L.T.; Bentler, P.M. Cutoff Criteria for Fit Indexes in Covariance Structure Analysis: Conventional Criteria Versus New Alternatives. Struct. Equ. Modeling A Multidiscip. J. 1999, 6, 1–55. [Google Scholar] [CrossRef]
- Dursun, İ.; Belit, M. A Social Marketing Goal: Energy Conservation and Its Measurement. Ömer Halisdemir Üniversitesi İktisadi Ve İdari Bilimler Fakültesi Derg. 2017, 10, 130–153. [Google Scholar] [CrossRef]
- Tayfun, N.Ö.; Ölçü, B. A Research on Green Marketing Application in Terms of Consumer Perception with Neuromarketing Technique. Uludağ J. Econ. Soc. 2015, 34, 95–113. [Google Scholar]
- Cai, W.; Li, G. The drivers of eco innovation and its impact on performance: Evidence from China. J. Clean. Prod. 2018, 176, 110–118. [Google Scholar] [CrossRef]
© 2020 by the authors. Licensee MDPI, Basel, Switzerland. This article is an open access article distributed under the terms and conditions of the Creative Commons Attribution (CC BY) license (http://creativecommons.org/licenses/by/4.0/).


