Adaptation and Validation of the Prosocial and Antisocial Behavior Scale in Sports for the Spanish Context
Abstract
1. Introduction
2. Methods
2.1. Participants
2.2. Instruments
2.3. Procedure
2.4. Data Analysis
3. Results
3.1. Exploratory Factor Analysis
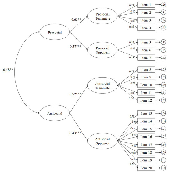
3.2. Confirmatory Factor Analysis
3.3. Gender Invariance Analysis
3.4. Descriptive Statistics, Correlation, and Reliability Analysis
4. Discussion
5. Conclusions
Author Contributions
Funding
Conflicts of Interest
Appendix A
- Encouraged a teammateAnimo a un compañero de equipo
- Congratulated a teammate for good playFelicito a un compañero de equipo por su buen juego
- Gave positive feedback to a teammateDoy una respuesta positiva a un compañero de equipo
- Gave constructive feedback to a teammateLe doy retroalimentación constructiva a un compañero de equipo
- Helped an injured opponentAyudo a un oponente lesionado
- Asked to stop play when an opponent was injuredPido que detuviera el juego cuando un oponente se lesionó
- Helped an opponent off the floorAyudo a un oponente a levantarse del suelo
- Verbally abused a teammateInsulto a un compañero de equipo
- Swore at a teammateMaldigo a un compañero de equipo
- Argued with a teammateDiscuto con un compañero de equipo
- Criticized a teammateCritico a un compañero de equipo
- Showed frustration at a teammate’s poor playMe enfado por el mal juego de un compañero de equipo
- Tried to injure an opponentTrato de herir a un oponente
- Tried to wind up an opponentTrato de acabar con un oponente
- Deliberately fouled an opponentDeliberadamente engañó a un oponente.
- Intentionally distracted an opponentDistrajo intencionalmente a un oponente.
- Retaliated after a bad foulTomo represalias después de una mala falta.
- Intentionally broke the rules of the gameRompo intencionalmente las reglas del juego
- Physically intimidated an opponentIntimido físicamente a los oponentes
- Criticized an opponentCritico a los oponentes
References
- Hodge, K.; Lonsdale, C. Prosocial and antisocial behavior in sport: The role of coaching style, autonomous vs. controlled motivation, and moral disengagement. J. Sport Exerc. Psychol. 2011, 4, 527–547. [Google Scholar] [CrossRef]
- Kavussanu, M.; Boardley, I. The Prosocial and Antisocial Behavior in Sport Scale. J. Sport Exerc. Psychol. 2009, 1, 97–117. [Google Scholar] [CrossRef]
- Li, C.; Koh, K.T.; Keng, C.; Wang, J.; Chian, L.K. Sports participation and moral development outcomes: Examination of validity and reliability of the prosocial and antisocial behavior in sport scale. Int. J. Sports Sci. Coach. 2015, 2, 505–513. [Google Scholar] [CrossRef]
- Boardley, I.D.; Kavussanu, M. The influence of social variables and moral disengagement on prosocial and antisocial behaviours in field hockey and netball. J. Sports Sci. 2009, 8, 843–854. [Google Scholar] [CrossRef] [PubMed]
- Bruner, M.W.; Boardley, I.D.; Benson, A.J.; Wilson, K.S.; Root, Z.; Turnnidge, J.; Sutcliffe, J.; Côté, J. Disentangling the relations between social identity and prosocial and antisocial behavior in competitive youth sport. J. Youth Adolesc. 2018, 5, 1113–1127. [Google Scholar] [CrossRef] [PubMed]
- Martí-Vilar, M.; Serrano-Pastor, L.; González-Sala, F. Emotional, cultural and cognitive variables of prosocial behaviour. Curr. Psychol. 2019, 1–8. [Google Scholar] [CrossRef]
- Eisenberg, N.; Fabes, R.A.; Spinrad, T.L. Prosocial development. In Handbook of Child Psychology, Vol. 3: Social, Emotional and Personality Development; Damon, W., Eisenberg, N., Eds.; John Wiley & Sons: New York, NY, USA, 2006; pp. 646–718. [Google Scholar]
- Meece, J.L.; Anderman, E.M.; Anderman, L.H. Classroom goal structure, student motivation, and academic achievement. Annu. Rev. Psychol. 2006, 57, 487–503. [Google Scholar] [CrossRef]
- Wentzel, K.R. Peer relationships, motivation, and academic performance at school. In Handbook of Competence and Motivation; Elliot, J., Dweck, C.S., Eds.; Guilford Press: New York, NY, USA, 2005; pp. 279–296. [Google Scholar]
- Nicosia, N.; Wong, E.; Shier, V.; Massachi, S.; Datar, A. Parental deployment, adolescent academic and social–behavioral maladjustment, and parental psychological well-being in military families. Public Health Rep. 2017, 1, 93–105. [Google Scholar] [CrossRef]
- Kuzucu, Y.; Şimşek, Ö.F. Self-determined choices and consequences: The relationship between basic psychological needs satisfactions and aggression in late adolescents. J. Gen. Psychol. 2013, 2, 110–129. [Google Scholar] [CrossRef]
- Inglés, C.J.; Martínez- González, A.; García-Fernández, J.M. Conducta prosocial y estrategias de aprendizaje en una muestra de estudiantes españoles de Educación Secundaria Obligatoria. Eur. J. Educ. Psychol. 2013, 1, 33–53. [Google Scholar] [CrossRef]
- Bruner, M.W.; Eys, M.A.; Wilson, K.S.; Côté, J. Group cohesión and positive youth development in team sport athletes. Sport Exerc. Perform. Psychol. 2014, 4, 219–227. [Google Scholar] [CrossRef]
- Baek, S.Y.; Lee, K. Association among cultural orientation, Nunchi, and interpersonal relationships with korean adolescent athletes. Revista de Psicología del Deporte 2019, 2, 67–78. [Google Scholar]
- Benson, A.J.; Bruner, M.W. How teammate behaviors relate to athlete affect, cognition, and behaviors: A daily diary approach within youth sport. Psychol. Sport Exerc. 2018, 34, 119–127. [Google Scholar] [CrossRef]
- Peña-Fernández, M.E.; Graña-Gómez, J.L. Agresión y Conducta Antisocial en la adolescencia: Una integración conceptual. Psicopatología Clínica legal y Forense 2006, 6, 9–24. [Google Scholar]
- Kavussanu, M. Motivational predictors of prosocial and antisocial behaviour in football. J. Sports Sci. 2006, 6, 575–588. [Google Scholar] [CrossRef] [PubMed]
- Pelegrín, A.; Serpa, S.; Rosado, A. Aggressive and unsportsmanlike behaviours in competitive sports: An analysis of related personal and environmental variables. Anales de Psicología 2013, 3, 701–713. [Google Scholar]
- Guilbert, S. Violence in sports and among sportsmen: A single or two-track issue? Aggress. Behav. 2006, 32, 231–240. [Google Scholar] [CrossRef]
- Visek, A.; Watson, J. Ice hockey players’ legitimacy of aggression and professionalization of attitudes. Sport Psychol. 2005, 19, 178–192. [Google Scholar] [CrossRef]
- Arce, R.; Fariña, F.; Vázquez, M.J. Grado de competencia social y comportamientos ntisociales, delictivos y no delictivos en adolescentes. Revista Latinoamericana de Psicología 2011, 3, 473–486. [Google Scholar]
- Wentzel, K.R.; Caldwell, K. Friendships, peer acceptance, and group membership: Realtions to academic achievement in middle school. Child Dev. 1997, 6, 1198–1209. [Google Scholar]
- Van Acker, R. Antisocial, aggressive, and violent behavior in children and adolescents within alternative education settings: Prevention and intervention. Prev. Sch. Fail. Altern. Educ. Child. Youth 2007, 2, 5–12. [Google Scholar] [CrossRef]
- Kavussanu, M.; Stamp, R.; Slade, G.; Ring, C. Observed prosocial and antisocial behaviors in male and female soccer players. J. Appl. Sport Psychol. 2009, 21, 62–76. [Google Scholar] [CrossRef]
- Boardley, I.D.; Jackson, B. When teammates are viewed as rivals: A cross-national investigation of achievement goals and intra team moral behavior. J. Sport Exerc. Psychol. 2012, 34, 503–524. [Google Scholar] [CrossRef]
- Carlo, G.; Randall, B.A. The development of a measure of prosocial behaviors for late adolescents. J. Youth Adolesc. 2002, 31, 31–44. [Google Scholar] [CrossRef]
- Bandura, A. Social cognitive theory of self-regulation. Organ. Behav. Hum. Decis. Process. 1991, 2, 248–287. [Google Scholar] [CrossRef]
- Caprara, G.V.; Steca, P.; Zelli, A.; Capanna, C. A new scale for measuring adults’ prosocialness. Eur. J. Psychol. Assess. 2005, 2, 77–89. [Google Scholar] [CrossRef]
- Andreu, J.M.; Peña, M.E. Propiedades psicométricas de la Escala de Conducta Antisocial y Delictiva en adolescentes. Anales de Psicología 2013, 2, 516–522. [Google Scholar]
- Inderbitzen, H.M.; Foster, S.L. The Teenage Inventory of Social Skills: Development, reliability, and validity. Psychol. Assess. 1992, 4, 451–459. [Google Scholar] [CrossRef]
- Hambleton, R.K. Adaptación de Tests para su uso en Diferentes Idiomas y Culturas: Fuentes de Error, Posibles Soluciones y Directrices Prácticas; Psicometría/Coord. por José Muñiz Fernández; Universitas: Madrid, Spain, 1996. [Google Scholar]
- Byrne, B.M. Structural Equation Modeling with Amos: Basic Concepts, Applications and Programming; Erlbaum: Mahwah, NJ, USA, 2001. [Google Scholar]
- Hair, J.F.; Black, W.C.; Babin, B.J.; Anderson, R.E.; Tatham, R.L. Multivarie Data Analysis; Pearson University: Upper Saddle River, NJ, USA, 2010. [Google Scholar]
- Fayers, P.M.; Machin, D. Quality of Life: Assessment, Analysis and Interpretation; Wiley: Chichester, UK, 2000. [Google Scholar]
- Marsh, H.W. The multidimensional structure of academic self-concept: Invariance over gender and age. Am. Educ. Res. J. 1993, 4, 841–860. [Google Scholar] [CrossRef]
- Cicchetti, D.V.; Sparrow, S.A. Developing criteria for establishing interrater realibility for specific 284 items: Applications to assessment for adaptive behaviour. Am. J. Met. Defic. 1981, 2, 127–137. [Google Scholar]
- Jones, B.D.; Woodman, T.; Barlow, M.; Roberts, R. The darker side of personality: Narcissism predicts moral disengagement and antisocial behavior in sport. Sport Psychol. 2017, 2, 109–116. [Google Scholar] [CrossRef]
- Mikolajczak, M.; Menil, C.; Luminet, O. Explaining the protective effect of trait emotional intelligence regarding occupational stress: Exploration of emotional labour processes. J. Res. Personal. 2007, 5, 1107–1117. [Google Scholar] [CrossRef]
- Samalot-Rivera, A.; Porretta, D. The influence of social skills instruction on sport and game related behaviours of students with emotional or behavioural disorders. Phys. Educ. Sport Pedagog. 2013, 18, 117–132. [Google Scholar] [CrossRef]
- Bailey, R. Physical education and sport in schools: A review of benefits and outcomes. J. Sch. Health 2006, 76, 397–401. [Google Scholar] [CrossRef] [PubMed]

| Mean Age (Standard Deviation) | Distribution Sample | Type of Sports | Age Range | |
|---|---|---|---|---|
| Confirmatory factor and descriptive analysis | 22.9 (SD = 7.3) | 387 Men and 345 Women N = 732 | Basketball: 132 Men and 128 Women Handball: 98 Men and 74 Women Athletics (Track and Field): 76 Men and 46 Women Volleyball: 81 Men and 97 Women | 18–38 |
| Exploratory Factor Analysis | 21.4 (SD = 6.1) | 246 Men and 222 Women N = 468 | Basketball: 72 Men and 65 Women Handball: 57 Men and 51 Women Athletics (Track and Field): 63 Men and 56 Women Volleyball: 54 Men and 50 Women | 18–33 |
| Temporal Stability Analysis | 24.5 (SD = 7.3) | 113 Men and 127 Women N = 240 | Basketball: 25 Men and 22 Women Handball: 31 Men and 51 Women Athletics (Track and Field): 33 Men and 32 Women Volleyball: 24 Men and 22 Women | 19–36 |
| Adjustment Rates | |
|---|---|
| NFI (Normed Fit Index) | ≥0.95 |
| Comparative Fit Index (CFI) Tucker–Lewis Index (TLI) Incremental Fit Index (IFI) | ≥0.95 |
| Root Mean Square Error of Approximation (RMSEA) | ≤0.06 |
| Standardized Root Mean Square Residual (SRMR) | ≤0.06 |
| Items | Correlations Item–Test | Saturation Factor of Each Item with its Factor |
|---|---|---|
| 1 | 0.82 ** | 0.82 PB |
| 2 | 0.83 ** | 0.83 PB |
| 3 | 0.84 ** | 0.77 PB |
| 4 | 0.80 ** | 0.78 PB |
| 5 | 0.85 ** | 0.80 PB |
| 6 | 0.84 ** | 0.79 PB |
| 7 | 0.83 ** | 0.75 PB |
| 8 | 0.82 ** | 0.83 AB |
| 9 | 0.81 ** | 0.81 AB |
| 10 | 0.80 ** | 0.79 AB |
| 11 | 0.85 ** | 0.76 AB |
| 12 | 0.80 ** | 0.77 AB |
| 13 | 0.83 ** | 0.79 AB |
| 14 | 0.81 ** | 0.84 AB |
| 15 | 0.82 ** | 0.83 AB |
| 16 | 0.84 ** | 0.85 AB |
| 17 | 0.80 ** | 0.81 AB |
| 18 | 0.84 ** | 0.79 AB |
| 19 | 0.80 ** | 0.83 AB |
| 20 | 0.83 ** | 0.84 AB |
| Models | χ2 | df | χ2/df | Δχ2 | Δdf | CFI | TLI | IFI | RMSEA (IC 90%) | SRMR |
|---|---|---|---|---|---|---|---|---|---|---|
| Model 1 | 1029.61 | 330 | 3.12 | – | – | 0.97 | 0.96 | 0.97 | 0.055 (0.048–0.062) | 0.042 |
| Model 2 | 1087.74 | 346 | 3.14 | 17.63 | 16 | 0.97 | 0.96 | 0.97 | 0.058 (0.053–0.062) | 0.044 |
| Model 3 | 1125.47 | 348 | 3.23 | 21.42 | 18 | 0.97 | 0.96 | 0.97 | 0.062 (0.057–0.065) | 0.046 |
| Model 4 | 1145.47 | 351 | 3.26 | 28.88 * | 21 | 0.96 | 0.96 | 0.96 | 0.062 (0.058–0.065) | 0.047 |
| Model 5 | 1175.93 | 355 | 3.31 | 41.32 * | 25 | 0.96 | 0.95 | 0.96 | 0.062 (0.059–0.064) | 0.047 |
| Model 6 | 1291.30 | 375 | 3.44 | 85.42 *** | 45 | 0.95 | 0.95 | 0.95 | 0.064 (0.059–0.066) | 0.052 |
| Factors | M | SD | α | Range | 1 | 1.1 | 1.2 | 2 | 2.1 | 2.2 |
|---|---|---|---|---|---|---|---|---|---|---|
| 1. Prosocial | 5.1 | 1.02 | 0.83 | 1–7 | 0.51 ** | 0.39 ** | −0.38 ** | −0.53 *** | −0.44 *** | |
| 1.1. Teammate | 5.3 | 0.91 | 0.86 | 1–7 | 0.47 ** | −0.32 *** | −0.61 *** | −0.56 ** | ||
| 1.2. Opponent | 4.9 | 0.83 | 0.80 | 1–7 | −0.43 ** | −0.35 ** | −0.68 *** | |||
| 2. Antisocial | 2.0 | 1.11 | 0.81 | 1–7 | 0.36 *** | 0.40 ** | ||||
| 2.1. Teammate | 2.1 | 1.20 | 0.80 | 1–7 | 0.49 *** | |||||
| 2.2. Opponent | 1.9 | 0.89 | 0.83 | 1–7 |
© 2020 by the authors. Licensee MDPI, Basel, Switzerland. This article is an open access article distributed under the terms and conditions of the Creative Commons Attribution (CC BY) license (http://creativecommons.org/licenses/by/4.0/).
Share and Cite
Navarro, N.; Trigueros, R.; Cangas, A.J.; Aguilar-Parra, J.M. Adaptation and Validation of the Prosocial and Antisocial Behavior Scale in Sports for the Spanish Context. Sustainability 2020, 12, 2859. https://doi.org/10.3390/su12072859
Navarro N, Trigueros R, Cangas AJ, Aguilar-Parra JM. Adaptation and Validation of the Prosocial and Antisocial Behavior Scale in Sports for the Spanish Context. Sustainability. 2020; 12(7):2859. https://doi.org/10.3390/su12072859
Chicago/Turabian StyleNavarro, Noelia, Rubén Trigueros, Adolfo J. Cangas, and José M. Aguilar-Parra. 2020. "Adaptation and Validation of the Prosocial and Antisocial Behavior Scale in Sports for the Spanish Context" Sustainability 12, no. 7: 2859. https://doi.org/10.3390/su12072859
APA StyleNavarro, N., Trigueros, R., Cangas, A. J., & Aguilar-Parra, J. M. (2020). Adaptation and Validation of the Prosocial and Antisocial Behavior Scale in Sports for the Spanish Context. Sustainability, 12(7), 2859. https://doi.org/10.3390/su12072859

