The Impact of Relationship Trust, Environmental Protection Awareness, and Regenerative Innovation on Environmental Performance: A Case Study of the Industrial Waste Industry
Abstract
1. Introduction
2. Theoretical Background
2.1. Stakeholders
2.2. Relationship Trust
2.3. Regenerative Innovation
2.4. Environmental Performance
3. Literature Review and Establishment of Study Hypotheses
3.1. Relationships among the Factors of Relationship Trust, Stakeholder Environmental Awareness, and Regenerative Innovation
3.2. Relationship of Regenerative Innovation with Environmental Operational Performance and Environmental Management Performance
4. Study Design
4.1. Study Framework
4.2. Operational Definitions of Variables
4.3. Questionnaire Design
4.4. Data Collection
5. Descriptive Statistics of Samples
6. Empirical Results
6.1. Measurement Model
6.2. Empirical Analysis of Structural Equation Model
7. Conclusions and Recommendations
Author Contributions
Funding
Acknowledgments
Conflicts of Interest
Appendix A
| Number of Samples | Percentage | Effective Percentage | Cumulative Percentage | ||
|---|---|---|---|---|---|
| Gender | Male | 530 | 98.3 | 98.3 | 98.3 |
| Female | 9 | 1.7 | 1.7 | 100 | |
| Age | Under 21 | 1 | 0.2 | 0.2 | 0.2 |
| 21–30 | 14 | 2.6 | 2.6 | 2.8 | |
| 31–40 | 157 | 29.1 | 29.1 | 31.9 | |
| 41–50 | 251 | 46.6 | 46.6 | 78.5 | |
| 51–60 | 93 | 17.3 | 17.3 | 95.7 | |
| Above 60 | 23 | 4.3 | 4.3 | 100 | |
| Length of service | Below 5 years (inclusive) | 17 | 3.2 | 3.2 | 3.2 |
| 6–10 years | 56 | 10.4 | 10.4 | 13.5 | |
| 11–15 years | 153 | 28.4 | 28.4 | 41.9 | |
| 16–20 years | 242 | 44.9 | 44.9 | 86.8 | |
| 21–30 years | 36 | 6.7 | 6.7 | 93.5 | |
| Above 31 years | 35 | 6.5 | 6.5 | 100 | |
| Occupation | Person-in-charge | 72 | 13.4 | 13.4 | 13.4 |
| Senior executive | 421 | 78.1 | 78.1 | 91.5 | |
| Waste disposal/treatment officer | 46 | 8.5 | 8.5 | 100 | |
| Education level | Junior high school or below | 44 | 8.2 | 8.2 | 8.2 |
| High school and vocational school Junior college | 326 116 | 60.5 21.5 | 60.5 21.5 | 68.6 90.2 | |
| Two/four-year technical program or university | 49 | 9.1 | 9.1 | 99.3 | |
| Graduate school or above | 4 | 0.7 | 0.7 | 100 | |
| Average individual monthly income | NT$20,000–NT$30,000 | 0 | 0 | 0 | 0 |
| NT$40,000–NT$50,000 | 239 | 44.3 | 44 | 44 | |
| NT$60,000–NT$70,000 | 209 | 38.8 | 38.8 | 83.3 | |
| NT$80,000–NT$90,000 | 32 | 5.9 | 5.9 | 89.2 | |
| Above NT$100,000 | 58 | 10.8 | 10.8 | 100 |
| Number of Samples | Percentage | Effective Percentage | Cumulative Percentage | ||
|---|---|---|---|---|---|
| Type of waste treated | Waste metals | 484 | 89.8 | 89.8 | 89.8 |
| Plastic and rubber | 27 | 5.0 | 5.0 | 94.8 | |
| Cinders and liquids | 11 | 2.0 | 2.0 | 96.8 | |
| Animal and plant waste | 8 | 1.5 | 1.5 | 98.3 | |
| Construction/wood/paper waste | 5 | 0.9 | 0.9 | 99.3 | |
| Oil-based waste | 4 | 0.7 | 0.7 | 100 | |
| Toxic waste | 0 | 0 | 0 | 0 | |
| Others | 0 | 0 | 0 | 0 | |
| Partnership maintenance type | Vertical relationship | 3 | 0.6 | 0.6 | 0.6 |
| Horizontal relationship | 26 | 4.8 | 4.8 | 5.4 | |
| Cross-field relationship | 5 | 0.9 | 0.9 | 6.3 | |
| Diversified relationship | 505 | 93.7 | 93.7 | 100 | |
| Partnership maintenance duration | 1–5 years | 5 | 0.9 | 0.9 | 0.9 |
| 6–10 years | 45 | 8.3 | 8.3 | 9.6 | |
| 11–15 years | 136 | 25.2 | 25.2 | 34.5 | |
| 16–20 years | 195 | 36.2 | 36.2 | 70.7 | |
| Above 21 years | 158 | 29.3 | 29.3 | 100 | |
| Age of organization Number of company employees | Average | Standard deviation | Minimum | Maximum | |
| — — | 26.86 11.24 | 7.15 5.47 | 12.00 3.00 | 56.00 31.00 |
References
- Sharma, S. Managerial interpretations and organizational context as predictors of corporate choice of environmental strategy. Acad. Manag. J. 2000, 43, 681–697. [Google Scholar]
- Papadopoulos, A.M.; Giama, E. Environmental performance evaluation of thermal insulation materials and its impact on the building. Build. Environ. 2007, 42, 2178–2187. [Google Scholar] [CrossRef]
- Bloom, N.; Draca, M.; Reenen, J.V. Trade Induced Technical Change? The Impact of Chinese Imports on Innovation, IT, and Productivity. Rev. Econ. Stud. 2016, 83, 87–117. [Google Scholar]
- Porter, M.E.; van der Linde, C. Green and competitive. Harv. Bus. Rev. 1995, 73, 120–134. [Google Scholar]
- Lin, R.J.; Chen, R.H.; Chiu, K.S. Customer relationship management and innovation capability: An empirical study. Ind. Manag. Data Syst. 2010, 110, 111–133. [Google Scholar] [CrossRef]
- Paton, R.A.; McLaughlin, S. Services innovation: Knowledge transfer and the supply chain. Eur. Manag. J. 2008, 30, 77–83. [Google Scholar] [CrossRef]
- Freeman, R.E. Strategic Management: A Stakeholder Approach; Pitman: Boston, MA, USA, 1984. [Google Scholar]
- Frooman, J. Stakeholder influence strategies. Acad. Manag. Rev. 1999, 24, 91–205. [Google Scholar] [CrossRef]
- Elkington, J. Towards the sustainable corporation: Win-win-win business for sustainable Development. Calif. Manag. Rev. Winter 1994, 36, 90–100. [Google Scholar] [CrossRef]
- Henriques, I.; Sadorsky, P. The relationship between environmental commitment and managerial perceptions of stakeholder importance. Acad. Manag. J. 1999, 42, 87–99. [Google Scholar]
- Morgan, R.M.; Hunt, S.D. The commitment-trust theory of relationship marketing. J. Market. 1994, 58, 20–38. [Google Scholar] [CrossRef]
- Chien, M.K.; Shih, L.H. An empirical study of the implementation of green supply chain management practices in the electrical and electronic industry and their relation to organizational performances. Int. J. Environ. Sci. Technol. 2007, 4, 383–394. [Google Scholar]
- Yeh, W.C.; Tseng, M.H.; Lee, C.C. The relationship between transaction costs, resource dependency, social networks, partnerships, and organizational performance in the industrial waste management industry. J. Stat. Manag. Syst. 2018, 21, 417–454. [Google Scholar] [CrossRef]
- Ik-Whan, G.K.; Taewon, S. Factors affecting the level of trust and commitment in supply chain relationships. J. Supply Chain Manag. 2004, 40, 4–14. [Google Scholar]
- Brown, B.; Butler, J.E. Competitors as allies: A study of entrepreneurial networks in the U.S. wine industry. J. Small Bus. Manag. 1995, 33, 57–66. [Google Scholar]
- Kao, M.J.; Huang, I.C. A study on the relationship between green management and stakeholders: Empirical analysis of the 1000 largest manufacturing industries in Taiwan. Sun Yat Sen Manag. Rev. 2000, 8, 537–565. [Google Scholar]
- Henriques, I.; Sadorsky, P. The determinants of an environmentally responsive firm: An empirical approach. J. Environ. Econ. Manag. 1996, 30, 381–395. [Google Scholar] [CrossRef]
- Gulati, R. Does familiarity breed trust? The implications of repeated ties for contractual choices in alliances. Acad. Manag. J. 1995, 38, 85–112. [Google Scholar]
- Jap, S.D. Perspectives on joint competitive advantages in buyer-supplier relationships. Int. J. Res. Market. 2001, 18, 26. [Google Scholar] [CrossRef]
- Schilling, M.A. Strategic Management of Technological Innovation, 2nd ed.; McGraw Hill: New York, NY, USA, 2008. [Google Scholar]
- Macher, J.T.; Mowery, D.C. Measuring dynamic capabilities: Practices and performance in semiconductor manufacturing. Br. J. Manag. 2009, 20, 41–62. [Google Scholar] [CrossRef]
- Abernathy, W.J.; Kim, C.B. Innovation: Mapping the winds of creative destruction. Res. Policy 1985, 14, 3–22. [Google Scholar] [CrossRef]
- Hung, S.C.; Liu, T.H. The impact of budget participation on R&D managers’ product innovation performance: Effects of trust, job satisfaction, and information Asymmetry. J. Inf. Soc. 2002, 2, 185–203. [Google Scholar]
- Cheng, K.C.; Chen, C.S.; Shih, N.S. Impact of budget participation in product innovation performance: Effects of trust, job satisfaction, and information asymmetry. Asia Pac. Manag. Rev. 2014, 19, 132–150. [Google Scholar]
- Frank, L.J.; Richard, R. Trust and adaptation in relational contracting. Acad. Manag. Rev. 2000, 25, 873–882. [Google Scholar]
- Petts, J.A.H. Environmental responsiveness, individuals and organizational learning: SME experience. J. Environ. Plan. Manag. 1998, 41, 711–730. [Google Scholar] [CrossRef]
- Kao, M.J.; Huang, I.C.; Chang, N.J. Impact of green innovation on environmental performance and economic performance. J. Environ. Manag. 2009, 10, 88–104. [Google Scholar]
- Klassen, R.D.; Whybark, D.C. The impact of environmental technologies on manufacturing performance. Acad. Manag. J. 1999, 42, 599–615. [Google Scholar]
- Fan, M.F.; Chiu, C.M. Predicaments and opportunities for industrial waste governance: The case of agricultural land pollution in Qishan District. Taiwan J. Polit. 2019, 23, 1–41. [Google Scholar]
- Nehrt, C. Maintainability of first mover advantages when environmental regulations differ between countries. Acad. Manag. Rev. 1998, 23, 77–97. [Google Scholar] [CrossRef]
- Berry, M.A.; Rondinelli, D.A. Proactive corporate environmental management: A new industrial revolution. Acad. Manag. Exec. 1998, 12, 38–50. [Google Scholar] [CrossRef]
- Shrivastava, P. Environmental technologies and competitive advantage. Strat. Manag. J. 1995, 16, 183–200. [Google Scholar] [CrossRef]
- Hutchinson, C. Corporate strategy and the environment. Long Range Plan. 1992, 25, 9–21. [Google Scholar] [CrossRef]
- Doney, P.M.; Cannon, J.P. An examination of the nature of trust in buyer-seller Relationships. J. Market. 1997, 61, 35–51. [Google Scholar]
- Cheng, J.W. Qualitative Research on Interpersonal Trust Models; National Science Council of the Executive Yuan: Taipei, Taiwan, 2004. [Google Scholar]
- Rehfeld, K.M.; Rennings, K.; Ziegler, A. Integrated product policy and environmental product innovations: An empirical analysis. Ecol. Econ. 2007, 61, 91–100. [Google Scholar] [CrossRef]
- Harman, H.H. Modern Factor Analysis; University of Chicago Press: Chicago, IL, USA, 1967. [Google Scholar]
- Bagozzi, R.P.; Yi, Y. On the evaluation of structural equation models. J. Acad. Market. Sci. 1988, 16, 74–79. [Google Scholar] [CrossRef]
- Fornell, C.; Larcker, D.G. Evaluating structural equation models with unobservable variables and measurement error. J. Market. Res. 1981, 18, 39–50. [Google Scholar] [CrossRef]
- Hair, J.F.; Black, W.C.; Babin, B.J.; Anderson, R.E.; Tatham, R.L. Multivariate Data Analysis, 5th ed.; Prentice Hall International: Upper Saddle River, NJ, USA, 1998. [Google Scholar]
- Chiu, H.C. Quantitative Research and Statistical Analysis; Wu-Nan Culture Enterprise: Taipei, Taiwan, 2006. [Google Scholar]
- Chu, M.; Chou, C.L. A Study on Innovation Network Relationships and New Product Development Performance Based on Organizational Trust. In Proceedings of the 12th Conference on Science and Technology and Integrated Management; Springer: Cham, Switzerland, 2008; pp. 277–293. [Google Scholar]
- Hess, J.; Story, D. Trust-based commitment: Multidimensional consumer-brand Relationships. J. Consum. Market. 2005, 22, 313–322. [Google Scholar] [CrossRef]
- Shen, M.C. A Study on correlations between the impact of stakeholders on strategy and governance mechanisms and performance. Fu Jen Manag. Rev. 2004, 11, 1–32. [Google Scholar]


| Aspect | Factor | Variable | Definition | Reference |
|---|---|---|---|---|
| Environmental awareness | - | Internal stakeholders | Senior executives, mid-level executives, and junior employees can pledge their commitment to improve environmental management as well as extend support and participate in environmental issues. | Freeman [7]; Henriques and Sadorsky [10] |
| Socioeconomic stakeholders | The government and environmental groups can use market-based legal tools to induce companies to invest in more innovative solutions, as well as adopt the use of education or moral persuasion to push for environmental problems to be resolved. | |||
| Market stakeholders | Consumers as well as domestic and overseas competitors will boycott or reject manufacturers for not paying attention to environmental issues. | |||
| Relationship trust | - | Honesty and trustworthiness | Partner business representatives are honest, righteous, and trustworthy. | Morgan and Hunt [11]; Doney and Cannon [34]; Cheng [35] |
| Task fulfillment | Partner business representatives complete tasks responsibly and generously. | |||
| Regenerative innovation | - | Production innovation | Companies can manufacture the same amount of goods and conduct antipollution processes while investing less resources within a shorter duration. | Rehfeld et al. [37] |
| Management innovation | Changes are enacted in the organization’s structure or administrative processes (staff recruitment, resource allocation, and education and training). | Lin et al. [5] | ||
| Service innovation | Improving service quality, meeting customer needs, and improving customer satisfaction. | Paton and McLaughlin [6] | ||
| Environmental performance | Operational performance | Management procedures | Revising the various environmental work processes involved in organizational operations. | Papadopoulos and Giama [2]; Chien and Shih [12] |
| Maintenance operations | Maintenance operations of industry antipollution efforts, the greenhouse effect, and wastewater treatment input, output, and operational projects. | |||
| Equipment design | Carrying out design and planning for environmental equipment. | |||
| Management performance | Management information | Providing organizations with information that is helpful towards improving environmental management. | ||
| Production cost | Reducing production costs and improving the effectiveness of environmental protection and industry safety management. | |||
| Environmental sustainability | Strengthening environmental awareness and assessing decision-making and the ability to implement environmental sustainability through education and training. |
| Variable | Load (Nonstandardized) | Load (Standardized) | Error Variance | Measurement Variable Reliability | Composite Reliability (CR) | Average Variance Extracted (AVE) |
|---|---|---|---|---|---|---|
| Stakeholder environmental awareness | 0.688 | 0.529 | ||||
| Internal stakeholders Socioeconomic stakeholders Market stakeholders | 0.068 0.415 1.000 | 0.061 0.362 0.767 | 0.255 0.241 0.147 | 0.004 0.131 0.589 | - | - |
| Relationship trust | 0.858 | 0.777 | ||||
| Honesty and trustworthiness Task fulfillment | 0.441 1.000 | 0.442 0.999 | 0.342 0.001 | 0.195 0.998 | ||
| Regenerative innovation | 0.203 | 0.085 | ||||
| Production innovation Management innovation Service innovation | 1.000 1.788 2.397 | 0.079 0.151 0.193 | 0.250 0.218 0.236 | 0.006 0.023 0.637 | ||
| Operational performance | 0.625 | 0.366 | ||||
| Management procedures Maintenance operations Facility design | 1.000 1.549 1.562 | 0.319 0.522 0.490 | 0.409 0.297 0.358 | 0.102 0.273 0.240 | ||
| Management performance | 0.477 | 0.254 | ||||
| Management information Production cost Sustainable operations | 1.000 0.962 0.393 | 0.428 0.393 0.172 | 0.331 0.374 0.374 | 0.183 0.155 0.030 |
| Latent Variables | Environmental Awareness | Relationship Trust | Regenerative Innovation | Operational Performance | Management Performance |
|---|---|---|---|---|---|
| Environmental awareness | 0.727 | - | - | - | - |
| Relationship trust | 0.118 | 0.881 | - | - | - |
| Regenerative innovation | 0.607 | 0.005 | 0.292 | - | - |
| Operational performance | 0.065 | 0.005 | 0.107 | 0.605 | - |
| Management performance | 0.530 | 0.044 | 0.873 | 0.564 | 0.504 |
| Test Statistic | Standard of Perfect Fit | Study Result | |
|---|---|---|---|
| Absolute Fit Measures | χ2 (p-value) | The Smaller the Better | 200.678 (p = 0.001) |
| - | χ2/df | Less than 5 | 2.712 |
| - | GFI | Greater than 0.90 | 0.949 |
| - | RMR | The smaller the better | 0.022 |
| RMSEA | The smaller the better, ideally less than 0.05 | 0.056 | |
| Incremental fit measures | AGFI | Greater than 0.90 | 0.928 |
| - | NFI | Greater than 0.90 | 0.609 |
| - | CFI | Greater than 0.90 | 0.700 |
| Parsimonious fit measures | PNFI | Greater than 0.50 | 0.495 |
| - | PGFI | Greater than 0.50 | 0.669 |
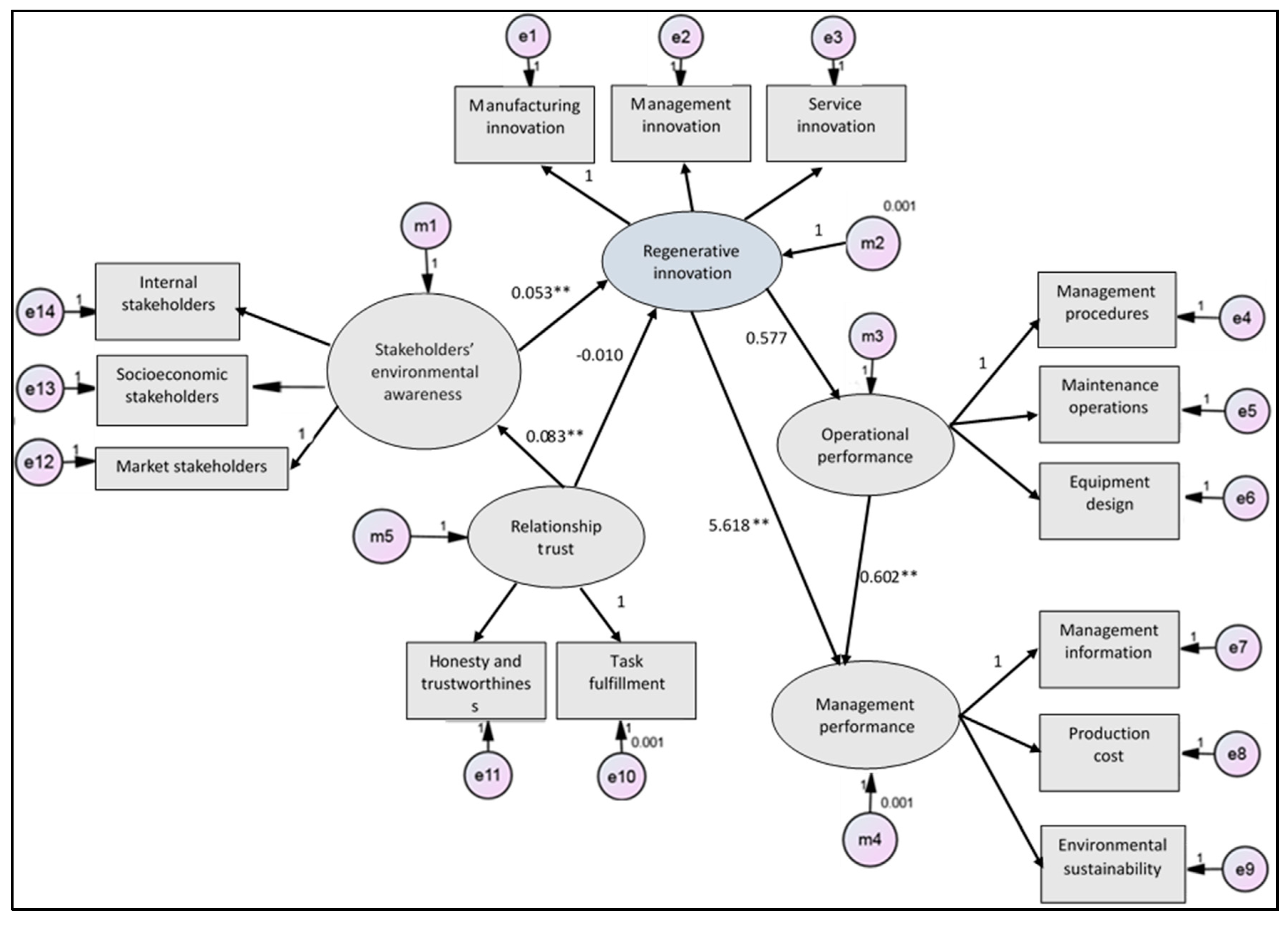
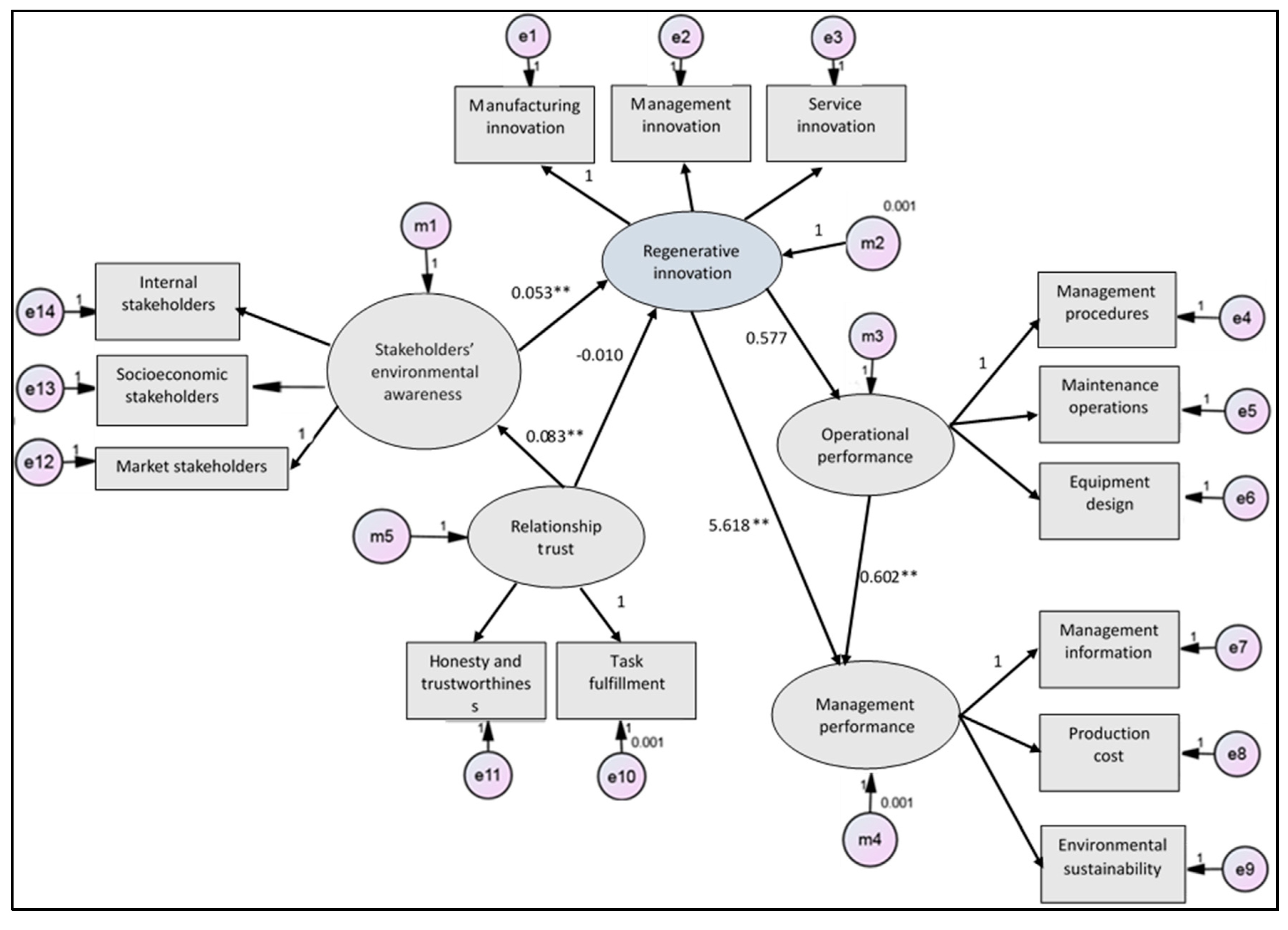
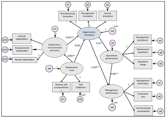
| Corresponding Hypothesis | Relationship between Variables | Estimated Coefficient | Standard Deviation | Supported or Unsupported |
|---|---|---|---|---|
| Hypothesis 1 | Relationship trust → Regenerative innovation | −0.010 | 0.050 | Unsupported |
| Hypothesis 2 | Relationship trust → Environmental awareness | 0.083 ** | 0.039 | Supported |
| Hypothesis 3 | Environmental awareness → Regenerative innovation | 0.053 ** | 0.025 | Supported |
| Hypothesis 4 | Regenerative innovation → Management performance | 5.618 ** | 1.505 | Supported |
| Hypothesis 5 | Regenerative innovation → Operational performance | 0.577 | 0.710 | Unsupported |
| Hypothesis 6 | Operational performance → Management performance | 0.602 ** | 1.222 | Supported |
© 2020 by the authors. Licensee MDPI, Basel, Switzerland. This article is an open access article distributed under the terms and conditions of the Creative Commons Attribution (CC BY) license (http://creativecommons.org/licenses/by/4.0/).
Share and Cite
Yeh, W.-C.; Tseng, M.-H.; Lee, C.-C.; Yu, C. The Impact of Relationship Trust, Environmental Protection Awareness, and Regenerative Innovation on Environmental Performance: A Case Study of the Industrial Waste Industry. Sustainability 2020, 12, 2818. https://doi.org/10.3390/su12072818
Yeh W-C, Tseng M-H, Lee C-C, Yu C. The Impact of Relationship Trust, Environmental Protection Awareness, and Regenerative Innovation on Environmental Performance: A Case Study of the Industrial Waste Industry. Sustainability. 2020; 12(7):2818. https://doi.org/10.3390/su12072818
Chicago/Turabian StyleYeh, Wen-Chih, Ming-Hsun Tseng, Chun-Chang Lee, and Cheng Yu. 2020. "The Impact of Relationship Trust, Environmental Protection Awareness, and Regenerative Innovation on Environmental Performance: A Case Study of the Industrial Waste Industry" Sustainability 12, no. 7: 2818. https://doi.org/10.3390/su12072818
APA StyleYeh, W.-C., Tseng, M.-H., Lee, C.-C., & Yu, C. (2020). The Impact of Relationship Trust, Environmental Protection Awareness, and Regenerative Innovation on Environmental Performance: A Case Study of the Industrial Waste Industry. Sustainability, 12(7), 2818. https://doi.org/10.3390/su12072818
