Abstract
Based on the self-determination theory, this study examines the relationship between students’ perceptions of their teachers’ teaching styles, satisfaction of the need for competence, and procrastination behaviours in university students. The sample was composed of 675 university students (442 men, 279 women; 4 did not indicate gender, Mage = 19.81 ± 2.26 years old), who completed the questionnaires assessing the variables of interest. The perception of an autonomy-supportive teaching style was positively associated with the satisfaction of the need for competence, in contrast to the perception of a controlling style. Satisfaction of the need for competence was also negatively related to procrastination behaviours. Likewise, the perception of a controlling teaching style was indirectly and positively associated—through competence need satisfaction—with procrastination; in addition, the perception of an autonomy supportive teaching style was negatively associated with procrastination. The model tested defends the importance of perceiving a high autonomy-supportive teaching style and a low controlling teaching style to avoid procrastination behaviours, with these relationships being mediated by the satisfaction of the student’s need for competence.
1. Introduction
Throughout the educational process, a high prevalence of procrastination has been found among students [1]. Data on this prevalence differ according to cultural contexts, educational levels, or fields of knowledge. Even so, research has shown that procrastination occurs in close to 95% of American students [2], more than 50% of university students from different countries [3], and younger students more than older students [2,3,4,5]. In any case, procrastination in academic contexts is worrisome, causing problems for teachers and students due to its effects on academic performance [6,7,8]. The student who procrastinates also tends to experience low self-esteem [9], low self-control [10], low self-efficacy [11,12], stress [13,14], burnout, anxiety [15], or unhealthy eating and sleeping habits [11,16,17].
This phenomenon—which is both frequent and harmful to well-being—is apparently simple because it behaviourally consists of a mere delay in carrying out an activity that is necessary, important, or both, despite its negative consequences [2,18]. For this reason, when trying to correct procrastination behaviour (with little success), the expression “don’t leave for tomorrow what you can do today” has become so popular. However, the problem of procrastination, although recognized for hundreds of years, has only been systematically studied in recent years, with relatively few conclusive investigations into its causes, prevention, or coping strategies [8,9,19,20]. Therefore, there are still many aspects of procrastination that need to be studied and tested. For example, one issue with weak empirical findings is the influence of gender on procrastination. Some studies argue that there are no gender differences, and that when there are, men are more likely to procrastinate than women [15,18,21]. Likewise, there are no verified data confirming whether the teaching method—or more precisely, a system of assessment or continuous monitoring of student activity—predisposes students to procrastinate, such as the system applied in European universities following the guidelines of the Bologna Plan [22].
Despite the limited knowledge, a more detailed analysis of the elements that positively and negatively influence procrastination reveals that the phenomenon is complex. In this regard, it has been observed that procrastination behaviours are subject to social, situational, and individual influences [15]. As far as social influences are concerned, the influence of certain elements of the context has been noted, such as the fact that procrastination is “more typical for the academic and work, everyday routines and obligations, and health domains than for the leisure, family and partnership, and social contacts domains” (p. 181) [18], or that procrastination and time management are conditioned by parental styles of control or support for autonomy [23,24]. With regard to individual influences, procrastination has been considered a personality trait [2,25] that can be active or passive in nature [25,26,27] and intentional or irrational [2,28]. Both types of evidence reveal the importance of jointly collecting and analysing the social and individual dimensions of procrastination. Thus, because self-determination theory (SDT) is a framework that includes both situational and individual aspects, it can be used to examine topics that influence the educational environment—such as procrastination—through postulates that take into account teaching styles and competence need satisfaction, respectively [29].
SDT explicitly identifies competence (defined as the feeling that one is capable of performing a given task in an effective way) as a basic psychological need. To the extent that the social context promotes the satisfaction of the need for competence, optimal functioning, and psychological well-being can be achieved, whereas if this context promotes frustration, psychological pathologies and symptoms of discomfort can arise [30].
In the academic context, teachers are the main agents in promoting learning and involving students in adaptive behaviours [31,32]. SDT suggests that the interpersonal style of the teacher, that is, the way s/he interacts with students, has an impact on their experiences in the academic context and on their well-being [30]. In this regard, the theory distinguishes between two teaching styles: the autonomy-support style versus the controlling style.
The autonomy-support style is characterized by an interpersonal teacher–student relationship of support and understanding, with the teacher taking the student’s perspective while creating opportunities for the student body to take initiatives. With this teaching style, the student perceives that the teacher gives him or her autonomy to choose the activity s/he wishes to carry out, among different possible alternatives, which will not only facilitate the possibility of developing greater competence, but also promote positive functioning in the classroom. On the other hand, with the controlling style, teachers will try to control and intimidate the students. They will be inflexible in the relationship and exert pressure and use authoritarian language; consequently, not only will there be a lower perception of competence, but also negative functioning in the classroom. Therefore, the interpersonal style that teachers use when instructing their students—that is, their teaching method (autonomy-support style vs controlling style)—can enhance the satisfaction of the students’ need for competence, thus promoting more autonomous motivation and persistence in their studies, satisfaction with learning, commitment, and performance (e.g., [33,34]). By contrast, teachers can frustrate the competence need satisfaction of their students by using a controlling style, reinforcing negative consequences such as high levels of negative affect, boredom, greater disconnection, and low levels of learning [35].
Based on these concepts of the SDT, it is possible to investigate the elements that favour or limit procrastination behaviours. In this regard, it has been documented that one thing that differentiates what should be done from what is actually done is lack of motivation [36,37]. However, in recent years, procrastination has begun to be analysed as a multidimensional phenomenon, based on procrastination behaviours evaluated by scales [38,39,40,41]. In this regard, Díaz-Morales et al. [39], when analysing the factorial structure of three procrastination scales (jointly administered in the Spanish adult population) identified four components: dilatory behaviours, indecision, lack of punctuality, and lack of planning. Dilatory behaviour refers to postponing the execution of the behaviour intended to be carried out (intention-behaviour gap); indecision refers to delaying the effective implementation of resolutions; lack of punctuality alludes to the difficulty of complying with deadlines; and finally, lack of planning implies difficulties in anticipating the organisation of specific tasks focused on an objective.
In sum, the prevalence of procrastination in academic contexts, along with the importance of attending to the social and individual dimensions of this problem, leads us to consider variables that, based on the SDT, make it possible to specify the dynamics that favour the perception of competence in the student body, such as the teaching styles of the teachers in the classroom. In light of this argument, the objective of this research, which is an extension of a previous one [36], is to analyse the relationship between students’ perceptions of teachers’ teaching styles and students’ procrastination behaviours, taking into account the mediating role of the satisfaction of students’ need for competence.
From this objective, the following hypotheses are derived: (1) The perception of an autonomy-supportive teaching style is positively associated with the satisfaction of the need for competence, whereas the perception of a controlling teaching style is negatively associated with it; (2) the satisfaction of the need for competence is negatively associated with the procrastination behaviours considered, that is, dilatory behaviours, indecision, lack of punctuality, and lack of planning; and (3) the satisfaction of the need for competence mediates the relationship between the teaching style and the procrastination behaviours.
The consequent testing of the three hypotheses proposed would make it possible for teachers to have evidence about the teaching style that favours lower levels of procrastination and the intensity of the mediation of the competence need satisfaction.
2. Method
2.1. Participants
The study population consisted of undergraduate students from three university institutions. The sampling followed a minimum quota of 15 participants based on sex and the year in the degree studied (from 1st to 3rd). The final sample had 675 participants (279 women and 442 men; 4 people did not provide this information), between the ages of 17 and 41 (Mage = 19.81; SD = 2.26).
2.2. Instruments
The autonomy-supportive teaching style was evaluated through an abbreviated seven-item Spanish version [42] of the Sport Climate Questionnaire (available at https://selfdeterminationtheory.org/pas-sport-climate/) adapted to the university academic context for this study. Because this is the first application of this scale in a university academic context, the statement “My coach” was replaced with “My teacher”. Items begin with the phrase “In class... “An example of an item is: “My teacher makes sure that I really understand the objectives of the subject and what I have to do to achieve them”.
The teacher’s controlling style was evaluated with the abbreviated seven-item Spanish version [43] of the Controlling Coach Behaviour Scale [44], adapted to the university academic context for this study. Like the previous questionnaire, this is the first application of this scale in a university academic context, and so the statement “My coach” was replaced with “My teachers” [or “I have teachers who”]. An example of an item is: “... they are not very nice to me when I don’t make an effort to see things their way”.
The satisfaction of the need for competence was evaluated with the competence subscale of the Échelle de Satisfaction des Besoins Psychologiques in the educational context [45], using the Spanish version [46]. The subscale is made up of five items, and an example item is: “I feel like I’m doing things well”.
Procrastination behaviours were evaluated with a selection of 20 items from the Diaz-Morales et al. procrastination scale [39]. The scale is composed of four factors: dilatory behaviours (six items; e.g., “I take several days to do work, even when it only requires sitting and doing it”), indecision (five items; e.g., “I spend a lot of time on unimportant details before making the final decision”), lack of punctuality (four items; e.g., “I realize that I usually arrive later than I would like to my commitments”), and lack of planning (five items; e.g., “I usually finish all the things I plan to do during the day”).
The response format was harmonized for all instruments, using a Likert scale ranging from 1 (“does not describe me at all”) to 5 (“very characteristic of me”).
2.3. Procedure
This study complied with the ethical requirements of the body that subsidised the research, which means that an agreement was signed based on Organic Law 15/1999 on Data Protection [47]. The recommendations of the General Council of Psychologists Associations from Spain, and the Declaration of Helsinki [48] were also followed. No additional approval was required for the research because the data obtained do not involve animal or clinical experimentation.
Data collection was carried out face-to-face, under the coordination of researchers from the team who have experience in the application of the instruments used. Once the authorizations were obtained from the competent bodies/authorities, and after presenting the objective of the project, the students agreed to participate in an informed and voluntary manner. Questionnaire administration took approximately 18 min. Data collection was carried out during the second semester of the 2016/2017 academic year during daytime hours, one month after the beginning of classes (March) because the students would have had enough time to have a perception of their teacher’s teaching style. The data collection ended at least 15 days before the final examinations (May). This criterion was established in order to avoid the biases involved in collecting information during the semester evaluation period [49] because the quality of the data obtained would have been affected by the logical and desirable increase in the students’ academic dedication to their course evaluations.
2.4. Statistical Analysis
Descriptive statistics, Pearson correlations, and Cronbach alpha coefficients were analysed with SPSS 20. Composite reliability coefficients (rho) and extracted mean variance (AVE) were also calculated, with alpha and rho values equal to or above 0.70 and AVE values equal to or above 0.50 considered acceptable [50]. In order to examine whether the correlations between the hypothesized model variables were similar in both sexes, a hypothesis contrast test was performed using the Fisher r to z transformation.
To examine the hypothesized model, the two-step approach [51] was followed. The first step was to examine a measurement model to determine whether items of latent variables satisfactorily relate to their factors. This step was necessary to successfully execute the second step, the hypothesized structural equation model, where the relationships between latent variables were analysed. Both models were analysed using the Mplus [52] robust maximum likelihood estimation method. Several fit indices, including chi-square, comparative fit index (CFI), Tucker-Lewis index (TLI), root mean square error of approximation (RMSEA), and standardized root mean residuals (SRMR), were employed to consider the adequacy of the models. Values of CFI and TLI > 0.95 and values of RMSEA and SRMR ≤ 0.05 were applied to indicate adequate fit. Eight indirect effects (IEk) were estimated by applying the bootstrap method based on 5000 samples as implemented in Mplus: That is, the coefficient estimating the corresponding relationship between perception of an autonomy-supportive style and each of the four procrastination behaviours (dilatory behaviour (IE1), indecision (IE2), lack of punctuality (IE3), and lack of planning (IE4)), and between perception of a controlling style and the each of the four procrastination behaviours (dilatory behaviour (IE5), indecision (IE6), lack of punctuality (IE7), and lack of planning (IE8)).
3. Results
3.1. Descriptive Statistics, Reliability, and Correlations between Variables
The descriptive statistics for the study are shown in Table 1. Students reported that they perceived that their teachers used an autonomy-supportive interpersonal style. They also perceived themselves as having high satisfaction of the need for competence, and their scores on procrastination behaviours were slightly above the mean for the questionnaire (with the exception of lack of punctuality where they scored slightly below the mean). Reliabilities were suitable for all scales (see Table 1), except for the lack of planning scale, whose alpha was slightly below the desirable value. The weak factorial load of some items on the lack of planning scale resulted in an AVE below the recommended value of 0.50.
Table 1.
Descriptive statistics and reliability of study variables.
Correlation analyses showed that the variables were significantly related in the expected direction (see Table 2). In particular, the perception of an autonomy-supportive teaching style was positively related to competence need satisfaction, in contrast to the controlling style that was negatively related. The competence need satisfaction, on the other hand, was negatively and significantly related to the four procrastination behaviours.
Table 2.
Bivariate correlations of study variables.
The results of the gender differences in the correlations between the study variables showed that there were no significant differences (z < 1.96) between women and men in all the studied variables, and so the hypothesized model analyses were carried out with the overall sample (see Table 3).
Table 3.
Results of values of correlation differences across gender for the study variables.
3.2. Measurement Model, Structural Equations Model, and Mediation Analysis
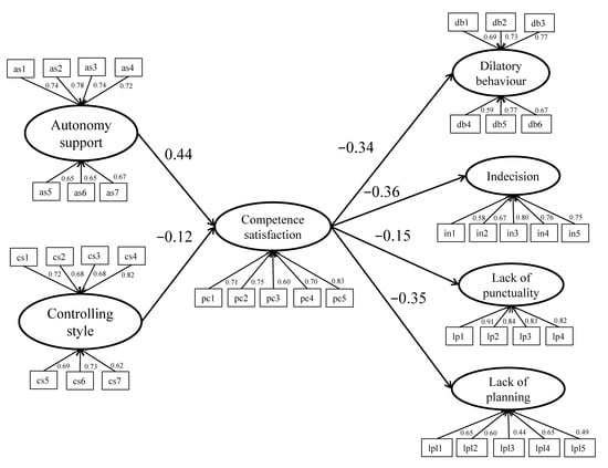
The results of the measurement model indicated a marginal model fit, below the cut-off point: χ2 (681) = 1338.203, p = 0.00; RMSEA = 0.038 (90% CI = 0.035; 0.041); SRMR = 0.044; TLI = 0.915; CFI = 0.922. Modification indexes suggested specifying covariance among error variances of item 1 and item 6 (belonging to the controlling scale), and among error variances of item 4 and item 5 (belonging to the autonomy support scale) to achieve a better fit model. This new measurement model showed a satisfactory fit to data: χ2 (679) = 1009.024, p = 0.00; RMSEA = 0.027 (90% CI = 0.023; 0.030); SRMR = 0.042; TLI = 0.957; CFI = 0.961. All factor loadings were statistically significant (p < 0.01) (see Figure 1).
Figure 1.
Standardized solution of the hypothesized mediation model of the relationship between the perception of teaching styles, the competence need satisfaction, and procrastination behaviours in university students. All relationships were significant (p < 0.01).
The results of the proposed mediation model indicated an acceptable model fit: χ2 (687) = 1148.898, p = 0.00; RMSEA = 0.032 (90% CI = 0.029; 0.035); SRMR = 0.042; TLI = 0.950; CFI = 0.953 (We modelled relationships among observed variables and the results showed an excellent fit to data: χ2 (8) = 15.55, p = 0.05; RMSEA = 0.037 (90% CI = 0.002; 0.065); SRMR = 0.021; TLI = 0.980; CFI = 0.992). All relationships were statistically significant (p < 0.01). The perception of an autonomy-supportive teaching style was positively and significantly related to the competence need satisfaction, whereas the perception of a controlling teaching style was negatively and significantly related to the competence need satisfaction. At the same time, the competence need satisfaction was negatively and significantly associated with the four procrastination behaviours (Figure 1). Thus, hypotheses 1 and 2 were supported.
The results of the mediation regression model (see Table 4) showed that the competence need satisfaction mediated the relationship between the teaching styles (autonomy support and controlling style) and the procrastination behaviours (dilatory behaviour, indecision, lack of punctuality, and lack of planning), as none of the bias-corrected bootstrap confidence intervals for the estimated indirect effects included zero, supporting hypotheses 3.
Table 4.
Indirect effects of teacher’s styles on procrastination through the competence need satisfaction.
4. Discussion
This study, conducted with university students, tested a model that defends the importance of perceiving a high autonomy-supportive teaching style and a low controlling teaching style in avoiding procrastination behaviours, with these relationships being mediated by the satisfaction of the student’s need for competence. In line with our hypotheses, the results showed that the perception of an autonomy-supportive teaching style was positively associated with feeling competent, and negatively associated with procrastination behaviours. This assertion, on the one hand, corroborates previous research on the importance of the perception of an autonomy-supportive climate for the perception of the competence need satisfaction [36]; as regards this previous study, the present investigation specifies the relationships between teaching styles and procrastination with the mediating role of the competence need satisfaction, specifying which manifestations of procrastination come from the perceptions of the teaching styles mentioned above. On the other hand, it adds to the scarce evidence about the SDT and procrastination studied together [2,53]. By contrast, students’ perceptions of a controlling teaching style were negatively associated with competence need satisfaction, and positively associated with procrastination behaviours. Regarding this result, it is also worth noting the precision in the manifestations of procrastination, as opposed to cases where this problem has been measured as a general factor [36].
These results, in accordance with previous literature, show that it is important for academics to feel that they are interacting effectively with their students, because teachers who support autonomy promote feelings of competence in students, which in turn will lead to less procrastination behaviours [36,37]. The data also add empirical evidence about the importance of authority figures in the creation of motivational climates, which can help or hinder students in perceiving themselves as competent and effective in their environment, and facilitate or prevent students from engaging in behaviour that leads to psychological distress.
In a more general sense, the study findings corroborate the importance that SDT gives to both individual and situational factors in the explanation of procrastinating behaviours, a problem that, according to our results, has an explanation in a situational variable (teaching style) mediated by a personal variable (competence need satisfaction). As a matter of fact, given the widespread concern about the prevalence of procrastination in higher education, our data suggest that it would be important that each teacher ask him/herself if his/her style is appropriate because their interaction style is affecting the satisfaction of the student’s need for competence, consequently, to behaviours such as delays, indecision, unpunctuality, and difficulties in planning.
The findings of the present study do not negate its limitations. The cross-sectional nature of the study keeps us from referring to cause-effect relations, and so future research (longitudinal and experimental) should shed light on the directionality of the variables and the corresponding causal relations. Another limitation has to do with the sample, which is composed exclusively of university students. Thus, in future studies, student populations from other educational levels, such as primary or secondary, should be considered (which have incipient findings (e.g., [54])). However, the results allow us to advance in the scientific knowledge about university settings, suggesting that if a teaching style that supports autonomy is perceived, it is more likely that students will feel competent and avoid procrastination behaviour, which can lead them to less psychological discomfort, higher academic performance, and even healthier habits (e.g., [6,7,8,11,12,14,36,55]).
The evidence obtained in this research—with the purpose of preventing procrastination—indicates that one of the strategies to confront procrastination is to promote teaching styles that support autonomy, due to their effects on the competence need satisfaction and, in turn, on students’ procrastination behaviours (both men and women, given that no sex differences were observed). However, a teaching style that controls the work of the students does not seem to be the best strategy to confront the factors involved in procrastination.
Thus, practical implications of the study could be to design training programs to help teachers to plan and develop classes where their interpersonal style is supportive of autonomy, not only to increase their students’ competence need satisfaction, but also to reduce their procrastination behaviours. Although the empirical evidence in teachers is incipient [56], the implementation of intervention programs in teachers’ experience is compelling the directions and implications of controlling style or autonomy support in the management of its student groups. More specifically, meta-analysis (e.g., [57]), and specific intervention studies (e.g., [58]) informed about the effectiveness of intervention programs designed to increase teachers’ autonomy support. In other words, behaviour self-regulation could involve controlling dilatory behaviours, combating indecision, and excluding lack of punctuality and lack of planning as behavioural habits.
Author Contributions
Conceptualization, N.C.; data curation, I.C. and J.V.P.; formal analysis, I.C. and J.V.P.; funding acquisition, N.C.; investigation, N.C.; Methodology, I.C. and J.V.P.; project administration, N.C. and J.V.P.; Supervision, N.C.; validation, I.C. and I.B.; visualization, I.B.; writing—original draft, N.C., I.C., J.V.P. and I.B.; writing—review & editing, N.C., I.C., J.V.P. and I.B. All authors have read and agreed to the published version of the manuscript.
Funding
This research was funded by: the Institut of Professional Development from the University of Barcelona, grant number REDICE18-2260; Ministerio de Ciencia, Innovación y Universidades from Spain, grant number RTI2018-094405-B-100; and the Secretaria d’Universitats i Recerca del Departament d’Economia i Coneixement, Generalitat de Catalunya, grant number 2017 SGR 564 (PsicoSAO Research Group in Social, Environmental, and Organizational Psychology).
Conflicts of Interest
The authors declare no conflict of interest the results.
References
- Uzun, B.; O’Callaghan, J.; Bokszczanin, A.; Ederer, E.; Essau, C. Dynamic interplay of depression, perfectionism and self-regulation on procrastination. Br. J. Guid. Couns. 2014, 42, 309–319. [Google Scholar] [CrossRef]
- Steel, P. The nature of procrastination: A meta-analytic and theoretical review of quintessential self-regulatory failure. Psychol. Bull. 2007, 133, 65–94. [Google Scholar] [CrossRef] [PubMed]
- Ferrari, J.R.; O’Callaghan, J.; Newbegin, I. Prevalence of procrastination in the United States, United Kingdom, and Australia: Arousal and avoidance delays among adults. N. Am. J. Psychol. 2005, 7, 1–6. [Google Scholar]
- Clariana, M.; Gotzens, C.; Badia, M.; Cladellas, R. Procrastination and cheating from secondary school to university. Electron. J. Res. Educ. Psychol. 2012, 10, 737–754. [Google Scholar] [CrossRef][Green Version]
- Rodríguez, A.; Clariana, M. Procrastinación en estudiantes universitarios: Su relación con la edad y el curso académico [Procrastination in university students: The relationship to age and academic year]. Rev. Colomb. Psychol. 2017, 26, 45–60. [Google Scholar] [CrossRef]
- Kim, K.R.; Seo, E.H. The relationship between procrastination and academic performance: A meta-analysis. Pers. Individ. Differ. 2015, 82, 26–33. [Google Scholar] [CrossRef]
- Pestana, J.V.; Codina, N. El rendimiento académico de los universitarios: Sus perspectivas temporales y tendencias procrastinadoras [The academic performance of university students: Their temporal perspectives and procrastinating tendencies]. In Educación y jóvenes en tiempos de cambio; Pérez, G., De-Juanas, Á., Eds.; UNED y Grupo de Investigación de Intervención Socioeducativa en Contextos Sociales: Madrid, Spain, 2014; pp. 185–193. [Google Scholar]
- Pychyl, T.A.; Flett, G.L. Procrastination and self-regulatory failure: An introduction to the special issue. J. Ration Emot. Cogn. B 2012, 30, 203–212. [Google Scholar] [CrossRef]
- Ferrari, J.R. Still Procrastinating: The No Regrets Guide to Getting It Done; John Wiley & Sons: Hoboken, NJ, USA, 2010. [Google Scholar]
- Sæle, R.G.; Dahl, T.I.; Sørlie, T.; Friborg, O. Relationships between learning approach, procrastination and academic achievement amongst first-year university students. High Educ. 2017, 74, 757–774. [Google Scholar] [CrossRef]
- Cerino, E.S. Relationships between academic motivation, self-efficacy, and academic procrastination. Psi Chi J. Psychol. Res. 2014, 19, 156–163. [Google Scholar] [CrossRef]
- Katz, I.; Eilot, K.; Nevo, N. “I’ll do it later”: The role of students’ autonomous motivation in the relations between self-efficacy and homework procrastination. Motiv. Emot. 2014, 38, 111–119. [Google Scholar] [CrossRef]
- Flett, G.L.; Hewitt, P.L.; Martin, T.R. Dimensions of perfectionism and procrastination. In Procrastination and Task Avoidance: Theory, Research, and Treatment; Ferrari, J.R., Johnson, J.L., McCown, W.G., Eds.; Plenum Press: New York, NY, USA, 1995; pp. 113–136. [Google Scholar]
- Sirois, F.M. Procrastination and stress: Exploring the role of self-compassion. Self Identity 2014, 13, 128–145. [Google Scholar] [CrossRef]
- Van Eerde, W. A meta-analytically derived nomological network of procrastination. Pers. Individ. Differ. 2003, 35, 1401–1418. [Google Scholar] [CrossRef]
- Kroese, F.M.; de Ridder, D.T.D.; Evers, C.; Adriaanse, M.A. Bedtime procrastination: Introducing a new area of procrastination. Front. Psychol. 2014, 5, 611. [Google Scholar] [CrossRef] [PubMed]
- Sirois, F.M.; Melia-Gordon, M.L.; Pychyl, T.A. “I’ll look after my health, later”: An investigation of procrastination and health. Pers. Individ. Differ. 2003, 35, 1167–1184. [Google Scholar] [CrossRef]
- Klingsieck, K.B. Procrastination in different life-domains: Is procrastination domain specific? Curr. Psychol. 2013, 32, 175–185. [Google Scholar] [CrossRef]
- Gustavson, D.E.; Miyake, A. Academic procrastination and goal accomplishment: A combined experimental and individual differences investigation. Learn. Individ. Differ. 2017, 54, 160–172. [Google Scholar] [CrossRef]
- Steel, P. Arousal, avoidant and decisional procrastinators: Do they exist? Pers. Individ. Differ. 2010, 48, 926–934. [Google Scholar] [CrossRef]
- Steel, P.; Ferrari, J. Sex, education and procrastination: An epidemiological study of procrastinators’ characteristics from a global sample. Eur. J. Pers. 2013, 27, 51–58. [Google Scholar] [CrossRef]
- Clariana, M.; Gotzens, C.; Badia, M. Continuous assessment in a large group of psychology undergraduates. Electron. J. Res. Educ. Psychol. 2011, 9, 95–112. [Google Scholar] [CrossRef][Green Version]
- Vasquez, A.C.; Patall, E.A.; Fong, C.J.; Corrigan, A.S.; Pine, L. Parent autonomy support, academic achievement, and psychosocial functioning: A meta-analysis of research. Educ. Psychol. Rev. 2016, 28, 605–644. [Google Scholar] [CrossRef]
- Won, S.; Yu, S.L. Relations of perceived parental autonomy support and control with adolescents’ academic time management and procrastination. Learn. Individ. Differ. 2018, 61, 205–215. [Google Scholar] [CrossRef]
- Kim, S.; Fernández, S.; Terrier, L. Procrastination, personality traits, and academic performance: When active and passive procrastination tell a different story. Pers. Individ. Differ. 2017, 108, 154–157. [Google Scholar] [CrossRef]
- Chun, A.; Choi, J. Rethinking procrastination: Positive effects of “Active” procrastination behavior on attitudes and performance. J. Soc. Psychol. 2005, 145, 245–264. [Google Scholar] [CrossRef] [PubMed]
- Corkin, D.M.; Yu, S.L.; Lindt, S.F. Comparing active delay and procrastination from a self-regulated learning perspective. Learn. Individ. Differ. 2011, 21, 602–606. [Google Scholar] [CrossRef]
- Steel, P.; Klingsieck, K.B. Academic procrastination: Psychological antecedents revisited. Aust. Psychol. 2016, 51, 36–46. [Google Scholar] [CrossRef]
- Deci, E.L.; Ryan, R.M. The “what” and “why” of goal pursuits: Human needs and the self-determination of behavior. Psychol. Inq. 2000, 11, 227–268. [Google Scholar] [CrossRef]
- Ryan, R.M.; Deci, E.L. Self-determination theory and the facilitation of intrinsic motivation, social development, and wellbeing. Am. Psychol. 2000, 55, 68–78. [Google Scholar] [CrossRef]
- Rockoff, J.E. The impact of individual teachers on student achievement: Evidence from panel data. Am. Econ. Rev. 2004, 94, 247–252. [Google Scholar] [CrossRef]
- Álvarez, O.; Tomás, I.; Estevan, I.; Molina-García, J.; Queralt, A.; Castillo, I. Assessing teacher leadership in physical education: The Spanish version of the Transformational Teaching Questionnaire. Ann. Psychol. 2018, 34, 405–411. [Google Scholar] [CrossRef]
- Jang, H.; Reeve, J.; Halusic, M. A new autonomy-supportive way of teaching that increases conceptual learning: Teaching in students’ preferred ways. J. Exp. Educ. 2016, 84, 686–701. [Google Scholar] [CrossRef]
- Ryan, R.M.; Deci, E.L. Self-Determination Theory: Basic Psychological Needs in Motivation, Development and Wellness; Guilford: New York, NY, USA, 2017. [Google Scholar]
- Behzadnia, B.; Adachi, P.J.C.; Deci, E.L.; Mohammadzadeh, H. Associations between students’ perceptions of physical education teachers’ interpersonal styles and students’ wellness, knowledge, performance, and intentions to persist at physical activity: A self-determination theory approach. Psychol. Sport Exerc. 2018, 39, 10–19. [Google Scholar] [CrossRef]
- Codina, N.; Valenzuela, R.; Pestana, J.V.; González-Conde, J. Relations between student procrastination and teaching styles: Autonomy-Supportive and Controlling. Front. Psychol. 2018, 9, 809. [Google Scholar] [CrossRef] [PubMed]
- Grunschel, C.; Schwinger, M.; Steinmayr, R.; Fries, S. Effects of using motivational regulation strategies on students’ academic procrastination, academic performance, and well-being. Learn Individ. Differ 2016, 49, 162–170. [Google Scholar] [CrossRef]
- Díaz-Morales, J.F. Procrastinación: Una revisión de su medida y sus correlatos [Procrastination: A review of scales and correlates]. Revista Iberoamericana de Diagnóstico y Evaluación–e Avaliação Psicológica 2019, 51, 53–60. [Google Scholar] [CrossRef]
- Díaz-Morales, J.F.; Ferrari, J.R.; Díaz, K.; Argumedo, D. Factorial structure of three procrastination scales with a Spanish adult population. Eur. J. Psychol. Assess 2006, 22, 132–137. [Google Scholar] [CrossRef]
- Przepiorka, A.M.; Blachnio, A.; Díaz-Morales, J.F. I will do it tomorrow! exploring the dimensionality of procrastination in Poland. Time Soc. 2019, 28, 415–437. [Google Scholar] [CrossRef]
- Schouwenburg, H.C.; Lay, C.H.; Pychyl, T.A.; Ferrari, J.R. Counseling the Procrastinator in Academic Settings; American Psychological Association: Washington, DC, USA, 2004. [Google Scholar]
- Balaguer, I.; Castillo, I.; Duda, J.L.; Tomás, I. Análisis de las propiedades psicométricas de la versión española del Cuestionario de Clima en el Deporte [Analysis of the psychometric properties of the Spanish version of the Sports Climate Questionnaire]. Revista de Psicología del Deporte 2009, 18, 73–83. [Google Scholar]
- Castillo, I.; Tomás, I.; Ntoumanis, N.; Bartholomew, K.; Duda, J.L.; Balaguer, I. Psychometric properties of the Spanish version of the Controlling Coach Behaviors Scale in the sport context. Psicothema 2014, 26, 409–414. [Google Scholar]
- Bartholomew, K.J.; Ntoumanis, N.; Thøgersen-Ntoumani, C. The controlling interpersonal style in a coaching context: Development and initial validation of a psychometric scale. J. Sport Exerc. Psychol. 2010, 31, 193–216. [Google Scholar] [CrossRef]
- Gillet, N.; Rosnet, E.; Vallerand, R.J. Développement d’une échelle de satisfaction des besoins fondamentaux en context sportif. Can. J. Behav. Sci. 2008, 40, 230–237. [Google Scholar] [CrossRef]
- León, J.; Domínguez, E.; Pérez, A.; Núñez, J.L.; Martin-Albo, J. Traducción y validación de la versión española de la Échelle de Satisfaction des Besoins Psychologiques en el contexto educativo [Translation and validation of the Spanish version of the Échelle de Satisfaction des Besoins Psychologiques in academic context]. Ann. Psychol. 2011, 27, 405–411. [Google Scholar]
- De España, J.C.I.R. Ley Orgánica 15/1999, de 13 de diciembre, de Protección de Datos de Carácter Personal [Organic Law 15/1999, of December 13, on the Protection of Personal Data]. Bol. Estado 1999, 298, 43088–43099. [Google Scholar]
- World Medical Association. World Medical Association Declaration of Helsinki: Ethical principles for medical research involving human subjects. J. Am. Med. Assoc. 2013, 310, 2191–2194. [Google Scholar] [CrossRef] [PubMed]
- Dewitte, S.; Schouwenburg, H.C. Procrastination, temptations, and incentives: The struggle between the present and the future in procrastinators and the punctual. Eur. J. Pers. 2002, 16, 469–489. [Google Scholar]
- Fornell, C.; Larcker, D.F. Evaluating structural equation models with unobservable variables and measurement error. J. Mark. Res. 1981, 18, 39–50. [Google Scholar] [CrossRef]
- Anderson, J.C.; Gerbing, D.W. Structural equation modeling in practice: A review and recommended two-step approach. Psychol. Bull. 1988, 103, 411–423. [Google Scholar] [CrossRef]
- Muthén, L.K.; Muthén, B.O. Mplus User’s Guide; Muthén & Muthén: Los Angeles, CA, USA, 1998–2017. [Google Scholar]
- Lee, E. The relationship of motivation and flow experience to academic procrastination in university students. J. Genet Psychol. 2005, 166, 5–14. [Google Scholar] [CrossRef]
- Rodríguez-Mancha, I.; Codina, N.; Pestana, J.V. La procrastinación académica. Un asunto de estudiantes desmotivados en 2017 [The academic procrastination. An issue of demotivated students in 2017]. In Paper Presented at 5th International Congress of Educational Sciences and Development; Santander: Boston, MA, USA, 2017. [Google Scholar]
- Steel, P.; Svartdal, F.; Thundiyil, T.; Brothen, T. Examining Procrastination Across Multiple Goal Stages: A Longitudinal Study of Temporal Motivation Theory. Front. Psychol. 2018, 9, 327. [Google Scholar] [CrossRef]
- Hancox, J.E.; Quested, E.; Ntoumanis, N.; Thogersen-Ntoumani, C. Putting self-determination theory into practice: Application of adaptive motivational principles in the exercise domain. Qual. Res. Sport Exerc. Health 2018, 10, 75–91. [Google Scholar] [CrossRef]
- Su, Y.L.; Reeve, J. A meta-analysis of the effectiveness of intervention programs designed to support autonomy. Educ. Psychol. Rev. 2011, 23, 159–188. [Google Scholar] [CrossRef]
- Reeve, J.; Cheon, S.H. Teachers become more autonomy supportive after they believe it is easy to do. Psychol. Sport Exerc. 2016, 22, 178–189. [Google Scholar] [CrossRef]
© 2020 by the authors. Licensee MDPI, Basel, Switzerland. This article is an open access article distributed under the terms and conditions of the Creative Commons Attribution (CC BY) license (http://creativecommons.org/licenses/by/4.0/).
