The Development of Straw-Based Biomass Power Generation in Rural Area in Northeast China—An Institutional Analysis Grounded in a Risk Management Perspective
Abstract
1. Introduction
2. Review of the Literature on Institutional Analysis
3. Analytical Framework
4. Research Design
4.1. Data Collection
4.1.1. Initial Phase (Qualitative Data Collection)
4.1.2. Second Phase (Quantitative Data Collection)
4.1.3. Third Phase (Follow-Up Study)
5. Results and Discussion
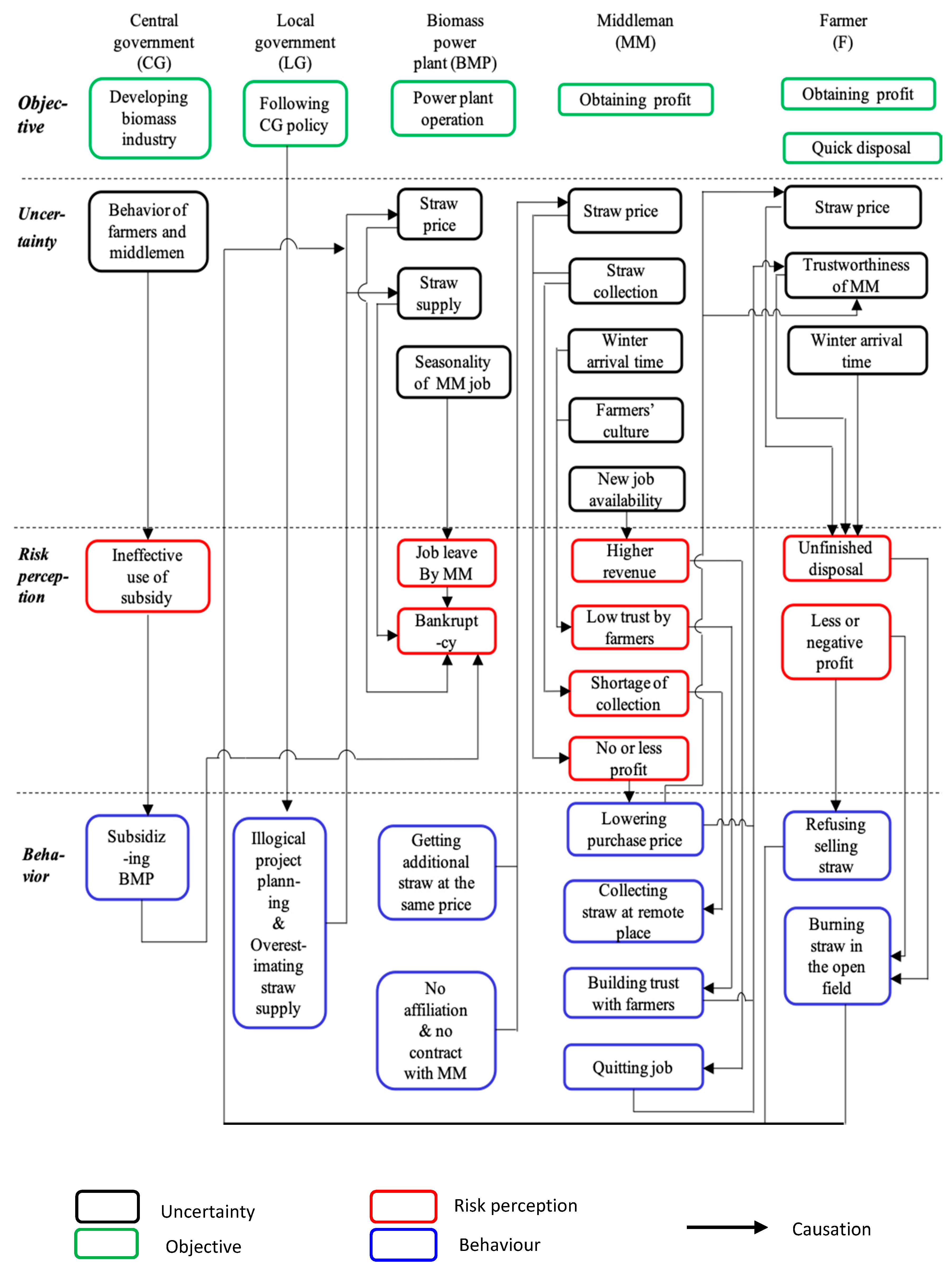
5.1. Effects of Interaction among Actors, Uncertainty, and Objectives in the Biomass Supply Chain
5.2. Risks and Problems at the Informal Institutional Level
5.2.1. Immature Technology for Biomass Power Generation
5.2.2. Characteristics of Straw Collection Activities
5.2.3. Culture and Tradition
5.3. Risks and Problems at the Formal Institutional Level
5.3.1. Central Government Level
5.3.2. Local Government Level
5.4. Issues Associated with Interaction among Actors
“In a rural area, there is no secret! Farmers have a strong bond with one another, and they like to gossip, which means information spreads very quickly. My behavior is always judged by farmers and shared with other farmers.” (middleman #1)
5.5. Farmer-Related Factors
5.5.1. Farmers’ Risk Perceptions
5.5.2. Trust
5.6. Impact on the Ecosystem
5.6.1. Straw Burning in Open Fields
5.6.2. Excessive Use of Coal Resources
6. Project Plan Suggestion
6.1. “Flood and Boomerang” Risk Transfer Model
- Policy-making at the central government level should be based on an investigation of different local areas. Without detailed and practical policies, it is difficult for the local government to guide the biomass industry.
- Once the regulations have made, it is important to follow the regulation strictly. For example, the regulation of building a biomass power plant (”only one biomass power plant can be built with 30 km to guarantee enough biomass”) should be applied without compromising. Or the competition of biomass (straw) leads to the bankruptcy of some biomass power plants.
- Biomass power plants should provide transparent data on the operation situation to the local government. In addition, the connection between the biomass power plant and the middleman is important for the sustainable development of biomass power plants. Therefore, as it is shown in Figure 4, to include middlemen as members of the biomass power plant not only can decrease the middleman’s risk of losing their job, but also make the biomass power plants have stable straw resources.
- To have contact with local residents (farmers), the relationship is the most important, rather than the price of straw. The middlmen should have honest and responsible behavior to cooperate with farmers. Biomass power plants can provide training to middlemen.
6.2. Strengthening the Linking Function of Middlemen
6.3. Toward a Sustainable Cooperation Process in the Biomass Power Industry as an Outcome of Institutional Change
7. Conclusions
Supplementary Materials
Author Contributions
Funding
Acknowledgments
Conflicts of Interest
References
- Meier, P.J.; Wilson, P.P.; Kulcinski, G.L.; Denholm, P.L. US electric industry response to carbon constraint: A life-cycle assessment of supply side alternatives. Energy Policy 2005, 33, 1099–1108. [Google Scholar] [CrossRef]
- Herzog, T. World Greenhouse Gas Emissions in 2005; World Resources Institute: Washington, DC, USA, 2009. [Google Scholar]
- Pachauri, R.K.; Allen, M.R.; Barros, V.R.; Broome, J.; Cramer, W.; Christ, R.; Church, J.A.; Clarke, L.; Dahe, Q.; Dasgupta, P. Climate Change 2014: Synthesis Report. Contribution of Working Groups I, II and III to the Fifth Assessment Report of the Intergovernmental Panel on Climate Change; IPCC: Geneva, Switzerland, 2014. [Google Scholar]
- Hong, J.; Ren, L.; Hong, J.; Xu, C. Environmental impact assessment of corn straw utilization in China. J. Clean. Prod. 2016, 112, 1700–1708. [Google Scholar] [CrossRef]
- Boden, T.; Marland, G.; Andres, R. National CO2 Emissions from Fossil-Fuel Burning, Cement Manufacture, and Gas Flaring: 1751–2014; Carbon Dioxide Information Analysis Center, Oak Ridge National Laboratory, US Department of Energy: Washington, DC, USA, 2017. [Google Scholar]
- Sathre, R.; Gustavsson, L. Time-dependent climate benefits of using forest residues to substitute fossil fuels. Biomass Bioenergy 2011, 35, 2506–2516. [Google Scholar] [CrossRef]
- Schulze, E.D.; Körner, C.; Law, B.E.; Haberl, H.; Luyssaert, S. Large-scale bioenergy from additional harvest of forest biomass is neither sustainable nor greenhouse gas neutral. Gcb Bioenergy 2012, 4, 611–616. [Google Scholar] [CrossRef]
- Cherubini, F.; Guest, G.; Strømman, A.H. Bioenergy from forestry and changes in atmospheric CO2: Reconciling single stand and landscape level approaches. J. Environ. Manag. 2013, 129, 292–301. [Google Scholar] [CrossRef]
- Edenhofer, O. Climate Change 2014: Mitigation of Climate Change; Cambridge University Press: Cambridge, UK, 2015; Volume 3. [Google Scholar]
- Zhao, Z.-Y.; Zuo, J.; Fan, L.-L.; Zillante, G. Impacts of renewable energy regulations on the structure of power generation in China—A critical analysis. Renew. Energy 2011, 36, 24–30. [Google Scholar] [CrossRef]
- Rentizelas, A.A.; Tolis, A.J.; Tatsiopoulos, I.P. Logistics issues of biomass: The storage problem and the multi-biomass supply chain. Renew. Sustain. Energy Rev. 2009, 13, 887–894. [Google Scholar] [CrossRef]
- Caballero, G. Community-based forest management institutions in the Galician communal forests: A new institutional approach. For. Policy Econ. 2015, 50, 347–356. [Google Scholar] [CrossRef]
- Primmer, E. Analysis of institutional adaptation: Integration of biodiversity conservation into forestry. J. Clean. Prod. 2011, 19, 1822–1832. [Google Scholar] [CrossRef]
- Rowlinson, S.; Jia, Y.A. Construction accident causality: An institutional analysis of heat illness incidents on site. Saf. Sci. 2015, 78, 179–189. [Google Scholar] [CrossRef]
- Hijdra, A.; Woltjer, J.; Arts, J. Troubled waters: An institutional analysis of ageing Dutch and American waterway infrastructure. Transport Policy 2015, 42, 64–74. [Google Scholar] [CrossRef]
- Franzén, F.; Hammer, M.; Balfors, B. Institutional development for stakeholder participation in local water management—An analysis of two Swedish catchments. Land Use Policy 2015, 43, 217–227. [Google Scholar] [CrossRef]
- Skurray, J.H. The scope for collective action in a large groundwater basin: An institutional analysis of aquifer governance in Western Australia. Ecol. Econ. 2015, 114, 128–140. [Google Scholar] [CrossRef]
- Tran, T.T.H.; Zeller, M.; Suhardiman, D. Payments for ecosystem services in Hoa Binh province, Vietnam: An institutional analysis. Ecosyst. Serv. 2016, 22, 83–93. [Google Scholar] [CrossRef]
- Feurtey, É.; Ilinca, A.; Sakout, A.; Saucier, C. Institutional factors influencing strategic decision-making in energy policy; a case study of wind energy in France and Quebec (Canada). Renew. Sustain. Energy Rev. 2016, 59, 1455–1470. [Google Scholar] [CrossRef]
- Andrews-Speed, P. Applying institutional theory to the low-carbon energy transition. Energy Res. Soc. Sci. 2016, 13, 216–225. [Google Scholar] [CrossRef]
- Qazi, U.; Jahanzaib, M.; Ahmad, W.; Hussain, S. An institutional framework for the development of sustainable and competitive power market in Pakistan. Renew. Sustain. Energy Rev. 2017, 70, 83–95. [Google Scholar] [CrossRef]
- Zhu, J.; Chertow, M.R. Business strategy under institutional constraints: Evidence from China’s energy efficiency regulations. Ecol. Econ. 2017, 135, 10–21. [Google Scholar] [CrossRef]
- Hernandez, Y.; Barbosa, P.; Corral, S.; Rivas, S. An institutional analysis to address climate change adaptation in Tenerife (Canary Islands). Environ. Sci. Policy 2018, 89, 184–191. [Google Scholar] [CrossRef]
- Kucharski, J.B.; Unesaki, H. An institutional analysis of the Japanese energy transition. Environ. Innov. Soc. Trans. 2018, 29, 126–143. [Google Scholar] [CrossRef]
- Saket, M.J.; Maleki, A.; Hezaveh, E.D.; Karimi, M.S. Institutional analysis on impediments over fuel consumption reduction at Iran’s transportation niches. Energy Policy 2019, 129, 861–867. [Google Scholar] [CrossRef]
- Zhang, Z.; Zhao, L. Voluntary monitoring of households in waste disposal: An application of the institutional analysis and development framework. Resour. Conserv. Recycl. 2019, 143, 45–59. [Google Scholar] [CrossRef]
- Jehling, M.; Hitzeroth, M.; Brueckner, M. Applying institutional theory to the analysis of energy transitions: From local agency to multi-scale configurations in Australia and Germany. Energy Res. Soc. Sci. 2019, 53, 110–120. [Google Scholar] [CrossRef]
- Hurlbert, M.A.; Gupta, J. An institutional analysis method for identifying policy instruments facilitating the adaptive governance of drought. Environ. Sci. Policy 2019, 93, 221–231. [Google Scholar] [CrossRef]
- Young, O.R. The Institutional Dimensions of Environmental Change: Fit, Interplay and Scale; MIT Press: Cambridge, MA, USA, 2002. [Google Scholar]
- Kim, D.; Kim, S. An institutional analysis of environmental management in the Korean mobile communications industry. Telecommun. Policy 2019, 43, 101–815. [Google Scholar] [CrossRef]
- Heiskanen, E.; Kivimaa, P.; Lovio, R. Promoting sustainable energy: Does institutional entrepreneurship help? Energy Res. Soc. Sci. 2019, 50, 179–190. [Google Scholar] [CrossRef]
- O’Brien, P.; Lord, A.; Dembski, S. How do planners manage risk in alternative land development models? An institutional analysis of land development in the Netherlands. Land Use Policy 2020, 91, 104409. [Google Scholar] [CrossRef]
- Brinker, L.; Satchwell, A.J. A comparative review of municipal energy business models in Germany, California, and Great Britain: Institutional context and forms of energy decentralization. Renew. Sustain. Energy Rev. 2020, 119. in press. [Google Scholar] [CrossRef]
- De Meyer, A.; Cattrysse, D.; Van Orshoven, J. Considering biomass growth and regeneration in the optimisation of biomass supply chains. Renew. Energy 2016, 87, 990–1002. [Google Scholar] [CrossRef]
- Ghaderi, H.; Pishvaee, M.S.; Moini, A. Biomass supply chain network design: An optimization-oriented review and analysis. Ind. Crops Prod. 2016, 94, 972–1000. [Google Scholar] [CrossRef]
- Lim, C.H.; Lam, H.L. Biomass supply chain optimisation via novel biomass element life cycle analysis (BELCA). Appl. Energy 2016, 161, 733–745. [Google Scholar] [CrossRef]
- Ren, J.; Manzardo, A.; Toniolo, S.; Scipioni, A.; Tan, S.; Dong, L.; Gao, S. Design and modeling of sustainable bioethanol supply chain by minimizing the total ecological footprint in life cycle perspective. Bioresour. Technol. 2013, 146, 771–774. [Google Scholar] [CrossRef] [PubMed]
- Babazadeh, R.; Razmi, J.; Pishvaee, M.S.; Rabbani, M. A sustainable second-generation biodiesel supply chain network design problem under risk. Omega 2017, 66, 258–277. [Google Scholar] [CrossRef]
- De Laporte, A.V.; Weersink, A.J.; McKenney, D.W. Effects of supply chain structure and biomass prices on bioenergy feedstock supply. Appl. Energy 2016, 183, 1053–1064. [Google Scholar] [CrossRef]
- Pérez, A.T.E.; Camargo, M.; Rincón, P.C.N.; Marchant, M.A. Key challenges and requirements for sustainable and industrialized biorefinery supply chain design and management: A bibliographic analysis. Renew. Sustain. Energy Rev. 2017, 69, 350–359. [Google Scholar] [CrossRef]
- Zamar, D.S.; Gopaluni, B.; Sokhansanj, S.; Newlands, N.K. A quantile-based scenario analysis approach to biomass supply chain optimization under uncertainty. Comput. Chem. Eng. 2017, 97, 114–123. [Google Scholar] [CrossRef]
- Convery, I.; Robson, D.; Ottitsch, A.; Long, M. The willingness of farmers to engage with bioenergy and woody biomass production: A regional case study from Cumbria. Energy Policy 2012, 40, 293–300. [Google Scholar] [CrossRef]
- Wang, L.; Watanabe, T. Factors affecting farmers’ risk perceptions regarding biomass supply: A case study of the national bioenergy industry in northeast China. J. Clean. Prod. 2016, 139, 517–526. [Google Scholar] [CrossRef]
- Liu, H.; Polenske, K.R.; Xi, Y.; Guo, J.E. Comprehensive evaluation of effects of straw-based electricity generation: A Chinese case. Energy Policy 2010, 38, 6153–6160. [Google Scholar] [CrossRef]
- Sun, J.; Chen, J.; Xi, Y.; Hou, J. Mapping the cost risk of agricultural residue supply for energy application in rural China. J. Clean. Prod. 2011, 19, 121–128. [Google Scholar] [CrossRef]
- Wu, Y.; Li, L.; Xu, R.; Chen, K.; Hu, Y.; Lin, X. Risk assessment in straw-based power generation public-private partnership projects in China: A fuzzy synthetic evaluation analysis. J. Clean. Prod. 2017, 161, 977–990. [Google Scholar] [CrossRef]
- Williamson, O.E. The new institutional economics: Taking stock, looking ahead. J. Econ. Lit. 2000, 38, 595–613. [Google Scholar] [CrossRef]
- Phelan, S. Case Study Research: Design and Methods; Taylor & Francis: London, UK, 2011. [Google Scholar]
- Hartley, J. Case study research. In Essential Guide to Qualitative Methods in Organizational Research; Sage: Newcastle upon Tyne, UK, 2004; Volume 1, pp. 323–333. [Google Scholar]
- Becker, H.S. The epistemology of qualitative research. Ethnogr. Hum. Dev. Context Mean. Soc. Inq. 1996, 27, 53–71. [Google Scholar]
- Wang, L.; Watanabe, T. A stackelberg game theoretic analysis of incentive effects under perceived risk for China’s straw-based power plant supply chain. Energies 2016, 9, 455. [Google Scholar] [CrossRef]
- Sun, J.; Peng, H.; Chen, J.; Wang, X.; Wei, M.; Li, W.; Yang, L.; Zhang, Q.; Wang, W.; Mellouki, A. An estimation of CO2 emission via agricultural crop residue open field burning in China from 1996 to 2013. J. Clean. Prod. 2016, 112, 2625–2631. [Google Scholar] [CrossRef]
- Wang, L.; Watanabe, T.; Xu, Z. Monetization of external costs using lifecycle analysis—A comparative case study of coal-fired and biomass power plants in Northeast China. Energies 2015, 8, 1440–1467. [Google Scholar] [CrossRef]
- Lalani, B.; Dorward, P.; Holloway, G.; Wauters, E. Smallholder farmers’ motivations for using Conservation Agriculture and the roles of yield, labour and soil fertility in decision making. Agric. Syst. 2016, 146, 80–90. [Google Scholar] [CrossRef]
- Leonardo, W.J.; Florin, M.J.; van de Ven, G.W.; Udo, H.; Giller, K.E. Which smallholder farmers benefit most from biomass production for food and biofuel? The case of Gondola district, central Mozambique. Biomass Bioenergy 2015, 83, 257–268. [Google Scholar] [CrossRef]
- Stål, H.I. Inertia and change related to sustainability—An institutional approach. J. Clean. Prod. 2015, 99, 354–365. [Google Scholar] [CrossRef]
- Freedman, D.A.; Vaudrin, N.; Schneider, C.; Trapl, E.; Ohri-Vachaspati, P.; Taggart, M.; Cascio, M.A.; Walsh, C.; Flocke, S. Systematic review of factors influencing farmers’ market use overall and among low-income populations. J. Acad. Nutr. Diet. 2016, 116, 1136–1155. [Google Scholar] [CrossRef]
- Wirth, S. Communities matter: Institutional preconditions for community renewable energy. Energy Policy 2014, 70, 236–246. [Google Scholar] [CrossRef]
- Ba, B.H.; Prins, C.; Prodhon, C. Models for optimization and performance evaluation of biomass supply chains: An Operations Research perspective. Renew. Energy 2016, 87, 977–989. [Google Scholar] [CrossRef]






| Study | Topic | Institutional Theory and Factor | Results |
|---|---|---|---|
| Ref. [19] | Wind energy in France and Quebec | Finance, legislation, political style, energy context, pressure groups in society, and social movements. | Institutional factors significantly influence energy decision-making. The variety of stakeholders who play an important role |
| Ref. [20] | Transition to low-carbon energy | Organization, socio-technical regime, political and economic system, culture | In the systematic applying institutionalism can provide a deeper understanding of socio-technical transitions |
| Ref. [21] | Institutional framework for power market development in Pakistan | Governance, policy, tariff, regulation, stakeholders (consumer, generator, distributor) | With existing installed capacity and energy generation, the power market of Pakistan can operate at competitive levels, except with respect to certain conditions. |
| Ref. [22] | Business strategy for energy efficiency in China | Incentives, financing support, information provision, standards, and mandates | The Chinese case studies revealed a strong institutional impact on firms’ choice of business strategies, particularly positioning. |
| Ref. [23] | Climate change adaption in Tenerife | Social actors are analyzed, including international organizations, atmospheric research centers, etc. | Public participation and an integrated approach between mitigation and adaptation plans were identified are key policy issues |
| Ref. [24] | Energy transition in Japan | Socio-technical transitions theory Institutional factors: policy paradigms, institutional environment, energy-related organizations, govern transactions, etc. | Policy reforms on energy sector structure and performance were proposed. |
| Ref. [25] | Fuel consumption reduction in Iran’s transportation niches | People, car manufacturer, government, regulation | Penalty option can significantly advance the management of fuel consumption the government’s decision leads to reduce fuel consumption. |
| Ref. [26] | Waste disposal | IAD framework Institutional factors: willingness to monitor, actual monitoring behavior, biophysical condition (environmental quality, waste pollution, illegal dumping), community, rules in use (sanitation cadres, punishment measures, peer monitoring) | Improving community infrastructure and economic conditions, reducing external intervention on community affairs, and cultivating social capital stock are important approaches to enhancing public participation in environmental governance |
| Ref. [27] | Energy transitions in Australia and Germany | Multi-Level-Perspective framework Institutional factors: rules, practices, and narratives in national, state, and local scales | The inclusion of modes and scales in institutional frameworks helps to nuance and refine comparative research on energy transitions |
| Ref. [28] | Policy instruments facilitate the adaptive governance of drought | Young’s institutional environmental analysis method [29] Institutional factors: drivers, institutions, instruments, actors, etc. | The results reflected missing and weak instruments and dimensions of adaptive governance |
| Ref. [30] | Environmental management in Korean mobile communications industry | Regulatory mechanism, cognitive mechanism, normative mechanism | Stakeholders including users, practitioners, policymakers, and researcher should be diverse |
| Ref. [31] | Promoting sustainable energy | Technology change, new entrants, social movement, policy | The field requires skills that somewhat differ from those indicated in business-as-usual policy development. |
| Ref. [32] | Risk management in land development in the Netherlands | Transaction cost theory | The importance of institutional analysis as a means of recognizing and understanding the role played by planning institutions in allocating risk between public and private market participants in the land development process was highlighted |
| Ref. [33] | Comparison of energy business models | Public policy, legislation, and regulation | Public policy institutions play a critical role in energy decentralization and demonstrate how studying commercial activities through a business model-oriented lens can help reveal decentralization dynamics |
| Name of the Biomass Power Plant | Location |
|---|---|
| Qingan National Bioenergy Power Plant | Qingan Town in Heilongjiang Province |
| Bayan National Bioenergy Power Plant | Bayan Town in Heilongjiang Province |
| Wangkui National Bioenergy Power Plant | Wangkui County in Heilongjiang Province |
| Dehui National Bioenergy Power Plant | Dehui City in Jilin Province |
| Gongzhuling National Bioenergy Power Plant | Siping City in Jilin Province |
| Liaoyuan National Bioenergy Power Plant | Liaoyuan City in Jilin Province |
| Heishan National Bioenergy Power Plant | Heishan Town in Liaoning province |
| Stakeholder | Total | Male | Female |
|---|---|---|---|
| Group 1: Farmers (suppliers) (42–68 years old) | |||
| Educational level | |||
| 9–12 years of educational education experiences | 5 | 4 | 1 |
| 5–8 years of educational experiences | 15 | 11 | 4 |
| 1–4 years of educational experiences | 12 | 8 | 4 |
| Illiterate | 12 | 7 | 5 |
| Sub-total | 44 | 30 | 14 |
| Group 2: Middlemen | |||
| Working experience as a middleman | |||
| More than 3 years working as a middleman | 3 | 3 | 0 |
| 1–3 years working as a middleman | 6 | 6 | 0 |
| Sub-total | 9 | 9 | 0 |
| Group 3: Biomass power plant manager | |||
| Factory director | 2 | 2 | 0 |
| Sectary | 3 | 2 | 1 |
| Sub-total | 5 | 4 | 1 |
| Group 4: Local government | |||
| Head of Local Development and Reform Commission | 1 | 0 | 0 |
| Deputy director of Local Development and Reform Commission | 2 | 0 | 0 |
| Sub-total | 3 | ||
| Total | 61 |
| Variable | Description |
|---|---|
| Farmers’ willingness to supply straw | Score from 1 to 5 |
| Risk perceptions | Score from 1 to 5 |
| Long-term relationship | Score from 1 to 5 |
| Influencing factors for risk perceptions | |
| Policy factors | Includes government incentive, government guidance; scored from 1 to 5 |
| Economic factors | Covers meager profit, outweighing of benefits, cost due to farmland damage; scored from 1 to 5 |
| Trust factors | Encompassed trust in middleman’s behavior, trust regarding not being cheated; scored from 1 to 5 |
| Socioeconomic variables | |
| Age | Age of a respondent. |
| Gender | Dummy variable assigned a value of 1 if male and 0 otherwise. |
| Marital status | Dummy variable assigned a value of 1 if married and 0 is otherwise. |
| Education | Variable that presents a respondent’s years of schooling |
| Income | Variable representing respondent’s annual income. |
| Level | Institutional Factors | Institutional Characteristic (Results from the Year 2013 to 2014) | Intuitional Characteristic (Results from the Year 2015 to 2019) | Effects of Factors on the Development of Biomass Power Generation |
|---|---|---|---|---|
| Informal institutional environment | Characteristics of biomass power generation | Immature technology for biomass power generation | There is no core technology | Low electricity generation rate |
| Characteristics of straw collection activities | Seasonal activities | Seasonal activities | Unstable straw supply | |
| Culture and tradition | Straw burning in open farmland | |||
| Formal institutional environment (governance) | Central government level | Subsidy scheme | The same subsidy scheme | Biomass power plants’ reliance on subsidy |
| Local government level | Illogical project planning | Illogical project planning | Fierce competition for straw supply/acquisition increases the straw price | |
| Overestimation of straw supply | Overestimation of straw supply | Prolonged project and scale approval | ||
| Interaction of actors | Biomass power plant | No affiliation with middlemen | No affiliation with middlemen | • Low loyalty to the biomass power plant • Unappreciated behaviors of farmers • Insufficient straw supply • Low level of trust between middlemen and power plant managers • Low motivation of middlemen to stay on the job. |
| Middleman | Difficulty in gaining farmer trust | Difficulty in building trust relationship | • Reluctance to allow middlemen to collect straw • High pricing to middlemen | |
| Increase and fluctuation in straw price | Increasing in straw price | Increasing straw price translates to less profit for middlemen, demotivates continuing with the job. | ||
| Farmer | Low trust in middlemen | Low trust in middlemen | • Demotivating to supply straw • Increasing transaction cost • Increasing risk perception | |
| Ecosystem | Straw burning in open fields | The situation became better due to the regulation. But still large amount of straw was burnt. | Severe deterioration of atmospheric quality | |
| Excessive use of coal resources | Coal consumption is still the dominant energy source. | • Air pollution • Groundwater contamination • Health problems and mortality among workers | ||
| Farmers’ Willingness of Straw Supplying | |
|---|---|
| Risk perception factor | Model (β) |
| Economic level | 0.230 * (0.298) |
| Suffering from losses | −0.197 * (0.109) |
| Farmland damage | −0.198 ** (0.106) |
| The farmland cannot be cleaned well | 0.143 * (0.111) |
| R2 | 0.561 *** |
| Farmers’ Willingness to Supply Straw | Risk Perception | Long-Term Relationship | |
|---|---|---|---|
| Model 1(β) | Model 2 (β) | Model 3 (β) | |
| Age | n. | n. | −0.115 * (0.008) |
| Education | 0.149 ** (0.021) | n. | 0.172 ** (0.022) |
| Income | n. | n. | n. |
| Trust | 0.103 *** (0.402) | −0.630 *** (0.031) | 0.455 *** (0.109) |
| R2 | 0.563 | 0.707 | 0.552 |
© 2020 by the authors. Licensee MDPI, Basel, Switzerland. This article is an open access article distributed under the terms and conditions of the Creative Commons Attribution (CC BY) license (http://creativecommons.org/licenses/by/4.0/).
Share and Cite
Watanabe, R.; Watanabe, T. The Development of Straw-Based Biomass Power Generation in Rural Area in Northeast China—An Institutional Analysis Grounded in a Risk Management Perspective. Sustainability 2020, 12, 1973. https://doi.org/10.3390/su12051973
Watanabe R, Watanabe T. The Development of Straw-Based Biomass Power Generation in Rural Area in Northeast China—An Institutional Analysis Grounded in a Risk Management Perspective. Sustainability. 2020; 12(5):1973. https://doi.org/10.3390/su12051973
Chicago/Turabian StyleWatanabe, Reeko, and Tsunemi Watanabe. 2020. "The Development of Straw-Based Biomass Power Generation in Rural Area in Northeast China—An Institutional Analysis Grounded in a Risk Management Perspective" Sustainability 12, no. 5: 1973. https://doi.org/10.3390/su12051973
APA StyleWatanabe, R., & Watanabe, T. (2020). The Development of Straw-Based Biomass Power Generation in Rural Area in Northeast China—An Institutional Analysis Grounded in a Risk Management Perspective. Sustainability, 12(5), 1973. https://doi.org/10.3390/su12051973
