Next Article in Journal
Structural Performance of Damaged Open-Web Type SRC Beam-Columns after Retrofitting
Next Article in Special Issue
Structuration of Natural Resource-Based Innovations in Universities: How Do They Get Institutionalized?
Previous Article in Journal
Predicting Unconfined Compressive Strength Decrease of Carbonate Building Materials against Frost Attack Using Nondestructive Physical Tests
Previous Article in Special Issue
A Study on the Potential Fertilization Effects of Microgranule Fertilizer Based on the Protein and Calcined Bones in Maize Cultivation
 
 
Font Type:
Arial Georgia Verdana
Font Size:
Aa Aa Aa
Line Spacing:
Column Width:
Background:
Article

Optimization of Selection of the Machinery Park in Sustainable Agriculture

by
Michał Cupiał
* and
Zbigniew Kowalczyk
Faculty of Production Engineering and Energetics, University of Agriculture in Krakow, ul. Balicka 116B, 30-149 Kraków, Poland
*
Author to whom correspondence should be addressed.
Sustainability 2020, 12(4), 1380; https://doi.org/10.3390/su12041380
Submission received: 16 December 2019 / Revised: 10 February 2020 / Accepted: 12 February 2020 / Published: 13 February 2020
(This article belongs to the Special Issue Sustainable Development of the Bioeconomy—Challenges and Dilemmas)

Abstract

A correct selection of the machinery park is vital for correct functioning of a farm. It is significant in sustainable farming where, except for economic factors, application of a suitable technique and technology in order to lead an effective production is crucial. The paper presents a method of designing a set of machines for a farm. The method was implemented in the computer application. A suitably selected, optimised machinery park enables a sustainable agricultural production and achievement of the desired economic, production and environmental effects. The application was practically verified and is used in teaching and farming practice.

1. Introduction

Sustainable agriculture is a production method that enables a harmonious increase of production with minimisation of negative impact on the environment [1,2]. It must take place respecting the needs of a local society and ensuring a proper income to all that participate in the production process [3].
A study concerning ecology and sustainable agriculture include many research areas [4], technique and technology among others [5,6]. However, majority of studies focus on other issues, mainly related to maintenance of suitable soil conditions, water reserves, climatic changes issues or the use of renewable sources of energy [7,8,9,10]. Scientific papers related to the impact of the work of agricultural machines are not popular. However, the use of relevant production technologies requires the use of the relevantly equipped machinery park. The quality of the performed work and thus the yield, soil degradation [11], as well as the impact on the farm surroundings depend on the type and technical condition of the owned machines and devices [12]. The applied technical means must be well-suited to obtain suitable production and economic effects with maintenance of resources of the natural environment [13].
An integral element of sustainable agriculture is intelligent farming. It consists, inter alia, on inclusion of informatics and informative technologies to a traditional concept of agriculture. As a result, machines and devices used by farmers are equipped with devices that enable precise performance of agricultural treatments and precise dosing of mineral fertilizers and crop protection substances. This all must take place with application of information technologies (ITC) [14]. Contemporary intelligent farm uses, inter alia, the satellite technique, Internet of things, cloud computing, machine learning, elements of artificial intelligence, nanotechnology, and many other modern technologies [15,16,17,18]. Intelligent technologies concern both plant and animal production [19], as well as the surrounding of a farm [20].
Production decisions taken by managers may be correct, only if they are based on thorough knowledge and present information. Modelling and optimization and farm management are difficult since the agricultural systems are usually dynamic, very heterogeneous, thus modelling is complex, inter alia, because of the limitations concerning data [21,22]. Attempts to use Big Data for the support of agricultural production management have been taken for several years [23].
Decision processes in management of agricultural machines, except for decisions concerning current exploitation of machines include a decision on selection and collection of sets of machines of farms [24]. In these cases, a key aspect is a need to undertake best decisions to increase production, raising its quality and maintaining suitable environmental conditions. A high participation of mechanization costs causes that a correct choice of the machines set and its relevant use that guarantee the lowest mechanisation costs and thus the highest incomes from the rendered activity is significant [25].
When designing a machinery park of farms, many methods of designing are used, including indicator and coefficient methods, technological methods (including a peak method of uniform works) or the linear programming method [26]. Research concerning the search for a rational selection method of machines for a single farm show clearly the problem scale with which an owner will have to face when taking decisions concerning investing in the agricultural technology [27]. Informatics and artificial intelligence are more often used for control of complex technical and technological solutions, which support production processes in an agricultural farm.
Presently, even big farms often buy new machines not having in mind rational principles of their selection but under the impulse of an immediate need of purchase or present opportunities to make a purchase e.g., in the form of the possibilities of funding the purchase from outside funds [28]. On the other hand, small farms have a set of machines that are merely used, and its size depends on many various factors which, as a rule, have not much in common with farmer’s real needs [29]. The studies show that principles of the sustainable agriculture including a conservation tillage are applied mainly by big farms. Owners of farms merely comply to these principles [30].
Technological methods of selection of a machinery park in farms, although they have good results, are rarely used in practice. Producers and sellers of farm machines who want to sell their products, convince farmers to make a purchase often using simplified calculation methods. Such calculations of profitability are not always thorough, as a rule, they are based on simplified rates and cannot prove objective results. Precise calculations of profitability require laborious calculations that include production technologies used by farmers and resources engaged in the production process. Additionally, the process of designing is impeded by mutual relations which occur in a farm including various production branches, technical equipment and other elements of the agricultural enterprise.
Agricultural producers are interested mainly in a current control of the production process and reporting related thereto. Thus, computer programs that a farmer is offered include supporting of the current production management, reporting and problems solving, which may occur in the close future [31,32]. The problems of exploitation of the machinery park in a farm may be included as an element of the decision support system for the entire farm or be a subject of the separate application [33,34,35]. Although there are many IT tools that support decision-making in agriculture, the use of those applications by farmers is quite low [36]. On the other hand, the analyses that were carried out prove that farmers are very engaged users of farm management supporting systems [37,38,39]. The studies proved that in general, they look for specific advices from advisers and specialists.
Although there are many programs that support designing of various technical systems, there are few applications that enable the best design of a machinery park in an agricultural farm. This function is performed by OTR-7 program that acts based on the modified technological method and enables designing a production technology in a farm and on its basis enables calculation of an indispensable number of machines, their annual use and exploitation costs. In practice, operational sheets are only pieces of a project since for making all calculations the entire production that is carried out by a farmer must be designed. As a result, a model is formed that enables analysis of various options of the equipment of a farm and its production systems. Therefore, OTR-7 program, except for its basic destination (designing a machinery park) enables a complex analysis of the entire farm and production profitability. Although, the method applied in the program is mainly designated for designing the multi-area farms, it may be used successfully also for designing small objects and for reorganization of the existing farms. A possibility of planning mechanization services and a detailed calculation of the costs of exploitation of machines are additional functions of the program. The correct design of mechanization in a farm is a significant element of the sustainable agriculture.
The objective of the study is to present calculation methods developed for OTR-7 program and used in this application. The described computer program is a tool, where its algorithms and calculation procedures were tested practically in real farms. During classes, students with the use of OTR-7 learn the principles of correct designing of a machinery park and analyse the impact of changes in the set of machines as a result of the activity of a farm or a group of farms.

2. Materials and Methods

Modified technological methods of peaks of uniform works were used for designing a machinery park of a farm. This method is based on production technologies, designed in the form of operational sheets. Operational sheets of plants include a set of agri-technical activities carried out for a specific plant along with determination of the date and the surface on which the activity is performed. These sheets after transformation enable making a list of works in the quantitative and time view which enables determination of the periods of the highest intensity of works. These periods of accumulation of works along with the assumed time, serve for calculation of the minimum number of sets of machines indispensable for performing works in the assumed time.
In a classical approach, this method has some flaws. In the presented solution it was thus properly modified to better correspond to the requirements of calculations with the use of a computer technology. For the purposes of creation of software, operational sheets were modified adding a possibility of including technologies applied in animal production and additional activity carried out in a farm. Each of these departments required preparation of a special type of an operational sheet specific for a particular activity. For designing plant production it was assumed that agrotechnical activities are planned with a precision to one decade (i.e., 10 days). Such a precision is sufficient and is often used when planning field works. It enables assumption of the available time which includes a possibility of occurrence of unpredicted random events (60 available hours in a decade were assumed by default). The animal production has got a completely different specificity, thus technological sheets used here concern mainly activities that are carried out regularly (everyday) which include, inter alia: duration of activity or available time, multiplication (on how many days is the activity performed) and the period to which the sheet refers to (number of days, time limit). Another, the third type of the technological sheet enables determination in a simplified form, the time of work in particular decades of the year and is mainly used for general farming works (additional activity). Although, particular types of sheets are dedicated for specific production departments, during the verification of the method it was found out that there is a need to use various types of sheets in various production departments interchangeably. As a result, the method and the software provide for such an opportunity.
It is assumed that the developed application has not only to enable calculation of the minimal required number of machines but also enable calculation of costs of their exploitation, expenditures of human work and calculation of a thermal balance of the entire farm and a detailed analysis of the results of calculations. The designed production technologies (operational sheets) enable estimation of the annual use of machines and this combined with the parameters of machines (such as e.g., price of a machine, unit fuel consumption, exploitation period of a machine etc.,) enables calculation of particular elements of their costs. Collection of information on the performed production in the data base of OTR-7 program in combination with the calculated costs of mechanization enable calculation of the thermal balance of a farm according to the following Equation (1):
f ( x ) = ( i = 1 n P G R i + i = 1 n P G Z i + i = 1 n P G D i ) ( i = 1 n N M R i + i = 1 n N M Z i + i = 1 n N M D i ) i = 1 n K M i i = 1 n K B i K I
where PG means production obtained for particular plants (R), production of animal groups (Z) and additional production (D); NM stands for expenditures incurred on each crop (R), animal group (Z) and additional activity (D); KM stands for mechanization costs including costs of exploitation of particular tractors and agricultural machines and mechanization services; KB stands for costs of buildings and KI for additional costs that cannot be ordered to any production branch.
Modelling consists of simplification of complex facilities and phenomena that take place in a real world to obtain a clear model which may be used for desired purposes (e.g., optimisation) [40,41]. An agricultural farm is a specific facility that may carry out varied production. The fact that modelling is related to biological facilities in combination with the random character of phenomena that take place in the environment causes that the farm model may be more complex than the model of the production enterprise. Additional impediment results from relations between the production departments, division of production resources and a great variability of farms (various cultivated plants, animal groups, production technologies, etc.,). As a result, although the general formula is quite simple, calculation of each of elements may be a complex process.
The main purpose of functioning of an enterprise or a farm (and of designing) is obtaining a high income, namely maximisation of a function f(x) with maintaining border conditions. In the analysed cases it was assumed that production (PG) and material expenditures (NM) do not change (const) and only a technique and technology of production change through modification of the machinery park equipment. A suitable quality of the manufactured production and principles of sustainable agriculture are maintained. As a result, the function of the purpose is minimisation of the mechanization costs i.e., such change of tractors and machines owned by a farmer that enables obtaining minimal mechanization costs with maintenance of the assumed level of production and maintaining principles of the sustainable production. Such approach enables precise modelling of production in a farm including all departments of production that occur therein and elements of infrastructure and tractors and farm machines participating in it.
In order to perform calculations, it is necessary to collect in the software data indispensable to calculate particular output indices. To design a farm, information on, inter alia, machines, treatments in a farm, products, buildings, plant production, animal production, additional activity, production technology and employees, is needed. Data on the cultivated plants, inventory animals group or additional activity are stored in a uniform format where the data type depends on the type of production (plant, animal or additional production). The range of the stored data must include the network of relations between particular elements of the designed object (a farm).
The developed method was implemented in the software and was modified to enable modelling of events occurring in various types of farms. Modelling must be dedicated for a specific, single object or carried out universally. In the described case, it was assumed that the method should be universal and may be used in each type of a farm that has already existed or is being designed. It enables a wide application of the software, but some elements must be designed in a simplified manner. Although, modelling assumes some simplifications, however, one should aim to copy the reality in the most credible manner.

3. Results

One of the principles of sustainable agriculture is a rational use of the production means owned by a farmer to obtain a relevant income by a farmer. Relevant equipment with machines and farm tractors has a significant impact not only on the economic indicators but also on the impact on the natural environment, consumption of energy carriers, ergonomics of work and many others. The developed method and the computer program based on it are applied in the existing or formed new farms. Designing of new facilities and modernisation of the existing ones is possible to obtain better production results with keeping the set limitations.

3.1. Calculation Method

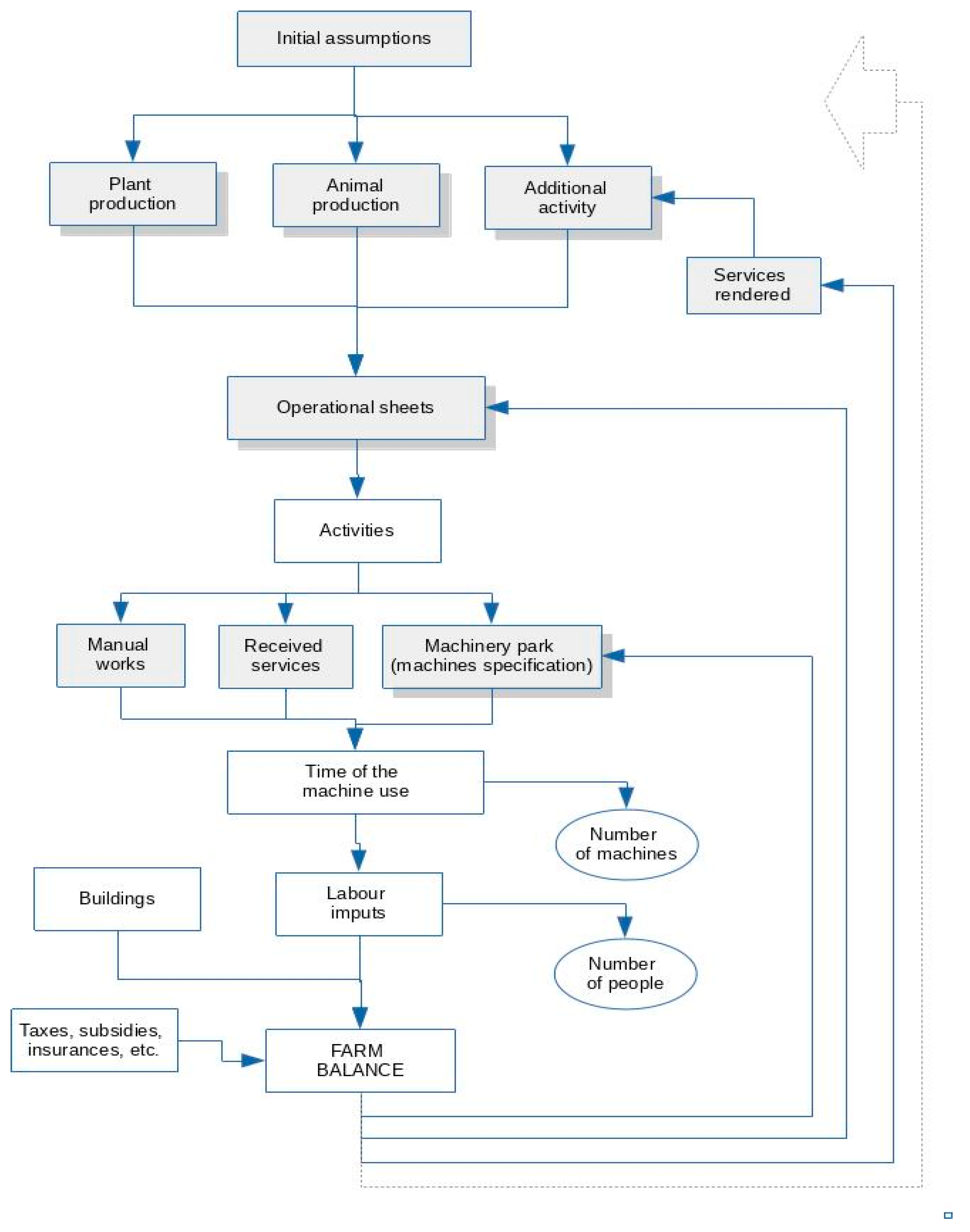
A simplified block scheme of a farm and the calculation method of the selected indicators used in the described method are presented in Figure 1.
The schematic representation is universal, covers entire farms and enables introduction of data of practically each existing or newly formed facility. The process of designing starts from introduction of general data (first assumptions) that characterize a designed facility. Another stage of designing the production. The program stipulates three production departments: plant, animal and additional activity (which may be a profitable activity but also general farming and cleaning activities etc.,). Mechanization services that by increasing the use of machines and tractors significantly affect the mechanization costs were distinguished.
In case of production planning, it is necessary to determine plant crops (main and side) and material expenditures (sowing material, seedlings, fertilizers, crop protection substances, fodder, etc.,). Another stage is planning the production technology in the form of operational sheets. In case of plants, the most often dates are agreed with a precision to one decade (10 days), in case of daily works in animal production, the daily time for a particular activity. There is also a possibility to determine the number of hours in particular period in the form of a mark-up—such solution is good in planning general farming works and outside transport. Another step is determination of the method of performance of agrotechnical activities. Three methods of performance of works are expected: with own machine, through a service and manually (without machines). Respect for resources of the natural environment is an absolute condition that must be included in the process of designing
Figure 2 presents the types of data that are provided to the model to obtain results of calculations. Data that are used in calculations may be introduced manually by the system user (left side of the diagram) or collected from relevant data bases (right side of the diagram).
Further stages of calculations do not require any user’s interference (on the diagram these are rectangles with a white background). Number of hours in given decades is calculated. On this basis, a minimum necessary number of machines and the number of people which must be employed in a farm is determined. After additional elements have been included, such as buildings and taxes, insurances, or subsidies it is possible to calculate a production balance in a farm. In case the result is unsatisfactory, returns to previous versions of the project and new calculation after corrections are possible. Feedbacks marked on the diagram show places to which one can return in order to correct data.
A vast range of data causes that bases must be properly built. Presently, the following data bases are used in the model: database of machines and farm tractors, database of mineral and organic fertilizers, database of crop protection substances, database of products and production means. The use of information available in databases enables automation of calculation and a relevant capacity of the base enables the increase of the number of the analysed simulation results.
Figure 3 presents a scheme of obtaining the selected results calculated by OTR-7. Possibility of access to further levels, even more detailed data enables a manner of model analysis. It enables an easy search and correction of elements that unfavourably influence the obtained output indices.
Indices calculated by the program may be analysed on many levels, and the results may be presented in the form of tables and graphs.

3.2. Description of OTR-7 Program

OTR-7 program (see supplementary) was written in Delphi language (in Embarcadero RAD Studio environment). The program data are recorded in files with a suitable format including data on the designed object. During the work of the program, specially developed algorithms of calculations are performed. For protection against introduction of incorrect information, the program is equipped with mechanisms that serve for initial verification of the introduced data. When the data are incorrect, the program signalizes this with a suitable message. Despite these limitations, the user has a considerable freedom to enter data which shows that the program is universal. If there are no data or data are incorrect, the program ceases calculations and informs the user where the error occurred suggesting at the same time how to remove it. Introduction of edit boxes in the program marked with red, which means incorrect values and with yellow- not recommended values (probably incorrect) caused that the number of errors caused by users who make designs decreased considerably.
To make a project/model of a farm, it is necessary to introduce the data that describe the production. In case of the plant production, these are: areas of particular crops, yields, material expenditures and additional data, such as: a level of subsidies for production. Technological sheets suitable for each production type are a significant part of the model. As the above-mentioned data are introduced to the software, information on products in a farm and production activities occur. Another set of information concerns farm machines used in a farm and buildings. A relevant design of the above-mentioned elements enables calculation of the output indices of the model.
In case a full set of initial data is introduced, the program automatically calculates the indicators that characterise a farm. Such calculation is performed automatically after each change introduced by a designer. A module that enables showing the interface in various languages was used, which gives an opportunity to use OTR-7 program in various countries. The application may be started with the interface in Polish or English. Introduction of further language versions requires translation of messages included in the text file and selection of the translation file in the options of the program. The application is designed to work on Windows platform. It also operates correctly in Linux environment. The software was compiled and then the installation program was created. Configuration data are stored in the user’s profile. Additional applications are installed and configured in a similar manner. OTR-7 program is available on the author’s website, it is free, and its use does not require introduction of any charges.
The use of OTR-7 is intuitive but for correct operation, knowledge of the designing method is required. Knowledge of the principles of agrotechnology, agricultural technique, economics of agriculture, principles of sustainable agriculture and any other which enable to correctly make and analyse the equipment and production project in a farm is indispensable. The program has a user’s manual and on the webpage of the program there are animations showing step by step how to work with the program. Animations were made in flash technology and additional commentaries enable understanding of the principles of work with the program.
The window of the program is divided into two parts (Figure 4). The upper part serves for introduction of data, the lower, on the other hand, includes results of calculations. Particular parts of the project are grouped in relevant sheets and selected elements open their dialogue windows. The results are presented in tables or graphs with a possibility to analyse the values of selected indices.
Since, in modern programming methods, the program operates by events handling (e.g., clicking of any button), making the calculations algorithm does not require filling of subsequent dialogue fields (solution along with the following filling of fields is often used in non-complex programs and internet applications). As a result, the order of data introduction is free. However, it is recommended to fill the fields and bookmarks with the order resulting from the applied design method. The person that designs the farm may return to the previous data and correct them any time. An exemplary screenshot (Figure 4) presents a data card of the selected machine (a big tractor)—an upper part of the program window and below the calculated use of machines along with the graph of the machine use within one year (a tractor) as well as the window with a list of treatments performed during a selected period (2nd decade of September).
In order to maintain a universality of the program, it was assumed that there is no built-in data bases in the program, that include information which may become outdated with time. Such data may be imported from other applications that are developed regardless OTR-7 program and are updated systematically. As a result, OTR-7 program may import the following external data:
-
Data on machines from the catalogue of farm machines (program Maszyny-2, Maszyny-3, Maszyny-4);
-
Mineral fertilization plan (program Nawozy-2, Nawoy-5);
-
Chemical plant protection plan (program Herbicyd-2);
-
Calculation of the work cycle of a machine (program Agregat-2);
-
Machine power demand (program Bilenero);
-
Selected data from other projects made in OTR-7 (e.g., machine data).
The whole forms a system including several applications that enable designing of any farm. Data are transferred between particular programs with the use of a clipboard of Windows system.
When the program was created, attempts were made to always calculate the same index in the same manner with the same procedure. Additionally, majority of functions and calculation procedures was designed in such a way to perform the calculations for the selected input parameters. For example, to determine the costs of machines a procedure is used that calculates the machine use. Whereas, for calculation of the farm balance, a procedure that calculates the costs of a machine is used. On the other hand, calculation of the global production of a farm, depending on the set of input parameters of the procedure, provides a production of the entire farm, plant or animal production or production obtained with a selected plant. Such approach requires a good design of the application structure and a very well thought out creation of functions and procedures. However, as a result, it enables avoiding many programming mistakes and provides for an opportunity to calculate and show in the program which element factors influence the value of the calculated indices.
The program enables a multi-level analysis of the obtained results. Except for calculation of many indicators that characterize farms and its machinery park, it is possible to show additional information such as diagrams and sets as well as values, which comprise the calculated indicator. Such approach enables simpler search for elements which may be corrected and such that are the most or the least effective. The program also has elements that facilitate its use in teaching.

3.3. Verification of the Method

The described method of designing and the computer program that uses it was verified and tested in practice. The program was used for optimization of the existing farms and for designing non-existing objects. In case of real objects, results of simulation calculations made in the program were confirmed often through the effects of changes introduced by farmers in the analysed farms. Additionally, with the use of the program, students made several hundred designs. By this, they learn how to design farms and in particular a machinery park and agricultural production technologies.
To show effects obtained with the method and the computer program that uses it, the further part of the section presents the selected results of model calculations. Table 1 shows the selected parameters of particular models. Indices were provided for the basic version of the model (A).
Exemplary results of simulation made on nine objects are presented in Figure 5, Figure 6 and Figure 7. Simulations were made for agricultural farms with a varied surface area. Farms were characterised with a varied structure of sowing. As a result, equipment with farm tractors and machines also differed. The surface area of the analysed objects was respectively 150 ha in model 1; 120 ha in model 2; 90 ha in model 3; 60 ha in model 4 and 30 ha in models 5–9. The presented results of analyses concern three versions of the farm project. Each subsequent version of the project is better than the previous one. The diagram also shows a percentage decrease of the mechanization costs in further versions (a change from version A to B and from version A to C) and the income of a farm (in thousand PLN). The base project (version A) not always was profitable. In some cases, a positive balance could not have been achieved with the use of only own machines (version B). Introduction of possibilities of rendering mechanization services included in version C. In case of students’ machine sets were designed in such a manner. One may notice, a considerable divergence of the calculated indexes in farms with the same surface area (30 ha—models from 5 to 9), which is confirmed by the fact that amount of the income is determined only by the farm area. The manner of managing the farm mainly influences the effects of farming.
Simulations made showed that there is a possibility of the considerable growth of the production profitability of a farm with relevant design of the production technique and technology. The presented results show how one may increase the production effectiveness with the use of relevant designing methods. It should be emphasised that during designing of the machine set, the economic criterion cannot be the only one which is taken into consideration. Non-economic factors are of great meaning, especially those which influence the crop quality, ergonomics of the performance of work and the impact of the production on the natural environment. Including these factors in the optimization process may be carried out through application of suitable conditions which must be absolutely met. A sustainable production should result from designing relevant production technologies and equipping a farmer with a suitable set of farming machines.
Figure 6 shows a size of the selected indices that characterize a machinery park of farms in particular models. The annual use of all owned tractors by farmers was described in hours and the annual fuel cost in K PLN. In model farms, fuel (diesel oil) was used by tractors and self-propelled machines including harvesters and field chuff-cutters. These indices reduced in most cases as a result of the optimization that was carried out.
There was one exception. Namely, a situation when mechanization services, which could increase both the use of tractors and fuel consumption, were provided. However, the increase of these costs is compensated with incomes obtained for provided services which as a result positively influenced the economic effect.
Although, in general labour inputs in the analysed model reduced in subsequent versions, also in this case, the increase of the number of work hours in some C models is caused by provision of mechanization services. The increase of fuel consumption designed for works outside a farm, although it burdens a farm, globally gives positive environmental results since it enables elimination of unnecessary machines in the client’s farm. It should be noticed that the size of the calculated indices does not only depend on the farm area. In the 120 ha object, the highest inputs were incurred than in the 150 ha farm and the inputs in the third farm (60 ha) are lower than in some 30 ha objects.
Educational application of an application is of great importance. Therefore, except for software for teaching purposes, it was necessary to develop relevant schedules and the scope and instructions for designs. Designs made by students aim not only at obtaining relevant economic results but also at performing in simulations effects which are important from the point of view of sustainable agriculture. These effects may be obligatory or obtained as a final result—in this case the assessment of the design will depend on the degree of realisation of these requirements. To obtain relevant effects of learning, it is important to discuss the obtained results of calculations, thus analysis and justification. Therefore, such effects were obtained. Such detailed analysis may be carried out with the use of the described computer program. The use of a program as a part of classes enabled to remove errors in the program and introduce a modification and new functionalities suggested by students. Such a fast and precise feedback on the program performance would not be possible in case of other groups of users, such as e.g., farmers or farm advisers.

4. Discussion

Research on the IT application in the agricultural activity in a broad sense and in teaching, that have been carried so far, enable to conclude that propagation of the use of IT solutions in farm management, including those that support decisions of the rational selection of the machinery park, are right [42]. Fast effects of facilitation of management with particular processes of production carried out directly or indirectly by the use of a relevant technical base are visible. The obtained effects enable to significantly limit the risk of improperly taken decisions concerning the purchase of the technical equipment. This risk takes place when the result which may be obtained in the future is unknown. OTR-7 program, which is the subject of discussions enables determination of diverse options of procedure that eliminate the risk of improper choice of the machinery park by agricultural producers. The program is a universal tool and may be used in any place around the world where there is a need of rational planning of the equipment of the machinery park in agriculture. Models made using the described software well reflect farms that were proved by the verification carried out in real objects. This task in facilitated by the structure of the application equipped with language modules which can be easily translated into various languages.
Incorrect decisions taken with regard to the purchase of agricultural machines, except for economic effects, may cause unfavourable environmental effects [43]. This may cause increased pollution of the environment, great consumption of energy carriers, soil degradation, soil compacting by unnecessary crossings, elevated level of emission of fumes or the increased consumption of fertilizers and crop protection substances [44].
To train next generation of students, many institutions and universities created educational program in agroecology. These programs differ in particular countries, however, many of them are based on the case studies or designs concerning specific cases [45]. Teaching with the software that optimises the selection of the machinery park becomes a part of this trend [46]. To raise the level of knowledge of students, it is necessary to introduce modern teaching tools and techniques [47]. The supporting software for designing and optimisation of production processes considerably raises knowledge and skills of people who make designs [48,49]. Projects made with the use of OTR-7 teach how the correctly selected machinery park and used technologies influence the sustainable agricultural production.

5. Conclusions

The presented software uses a modified technological method of designing a machinery park in a farm. Calculation algorithms developed for the program enable calculations of basic indexes that characterize a machinery park and the production system of a farm. The developed software was verified and tested. It is used in the agricultural practice and for teaching methods of designing the machinery park and analysis of the impact of particular technologies on the production profitability.
A method of designing and the computer program that uses it are suitable for designing farms that carry out a sustainable agricultural production. Models of the farm equipment with corresponding production technologies enable selection of the solution, which not only enables achieving an appropriate farmer’s income but also enables meeting the conditions of a production according to the principles of ecology and sustainable agriculture.

Supplementary Materials

The following are available online at www.cupial.mcpk.net, OTR-7 software.

Author Contributions

Conceptualization, M.C.; methodology, M.C.; software, M.C.; validation, M.C., and Z.K.; formal analysis, M.C.; resources, M.C.; writing—original draft preparation, M.C. and Z.K.; writing—review and editing, M.C. and Z.K. All authors have read and agreed to the published version of the manuscript.

Funding

Publication was financed with a grant from the Ministry for Higher Education for statutory activities.

Acknowledgments

Publication was supported with a grant from the Ministry for Higher Education for statutory activities.

Conflicts of Interest

The authors declare no conflict of interest.

References

  1. Janker, J.; Mann, S.; Rist, S. What is Sustainable Agriculture? Critical Analysis of the International Political Discourse. Sustainability 2018, 10, 4707. [Google Scholar]
  2. Dubey, P.K.; Singh, G.S.; Abhilash, P.C. Agriculture in a Changing Climate. In Adaptive Agricultural Practices: Building Resilience in a Changing Climate; Springer International Publishing AG: Cham, Switzerland, 2020; pp. 1–10. ISBN 978-3-030-15519-3. [Google Scholar]
  3. Szeląg-Sikora, A.; Cupiał, M.; Niemiec, M. Productivity of Farms in the Aspect of Various Activity Forms. Agric. Agric. Sci. Procedia 2015, 7, 94–98. [Google Scholar] [CrossRef][Green Version]
  4. Velten, S.; Leventon, J.; Jager, N.; Newig, J. What Is Sustainable Agriculture? A Systematic Review. Sustainability 2015, 7, 7833–7865. [Google Scholar]
  5. Geng, G.; Li, K. Research and application of digital design and manufacturing technology of agricultural machinery. Agro. Food. Ind. Hi-Tech. 2017, 28, 2891–2894. [Google Scholar]
  6. Nitu, M.; Matache, M.; Vladut, V.; Kiss, I. Researches in Optimizing the Working Process of Machinery Used for Treatment of Field Crops. In 15th International Scientific Conference: Engineering for Rural Development; Malinovska, L., Osadcuks, V., Eds.; Latvia University of Agriculture: Jelgava, Latvia, 2016; pp. 832–838. [Google Scholar]
  7. Van Vuuren, D.P.; Stehfest, E.; Gernaat, D.E.; Doelman, J.C.; Berg, M.V.D.; Harmsen, M.; De Boer, H.S.; Bouwman, L.F.; Daioglou, V.; Edelenbosch, O.Y.; et al. Energy, land-use and greenhouse gas emissions trajectories under a green growth paradigm. Glob. Environ. Chang. 2017, 42, 237–250. [Google Scholar] [CrossRef]
  8. D’Odorico, P.; Davis, K.F.; Rosa, L.; Carr, J.A.; Chiarelli, D.; Dell’Angelo, J.; Gephart, J.; Macdonald, G.K.; Seekell, D.A.; Suweis, S.; et al. The Global Food-Energy-Water Nexus. Rev. Geophys. 2018, 56, 456–531. [Google Scholar] [CrossRef]
  9. Smith, L.G.; Williams, A.G.; Pearce, B.D. The energy efficiency of organic agriculture: A review. Renew. Agric. Food Syst. 2015, 30, 280–301. [Google Scholar] [CrossRef]
  10. Hens, L.; Block, C.; Cabello-Eras, J.; Sagastume-Gutierez, A.; Garcia-Lorenzo, D.; Chamorro, C.; Mendoza, K.H.; Haeseldonckx, D.; Vandecasteele, C. On the evolution of “Cleaner Production” as a concept and a practice. J. Clean. Prod. 2018, 172, 3323–3333. [Google Scholar] [CrossRef]
  11. Ungureanu, N.; Croitoru, S.; Biris, S.; Voicu, G.; Vladut, V.; Selvi, K.C.; Boruz, S.; Marin, E.; Matache, M.; Manea, D.; et al. Agricultural Soil Compaction Under the Action of Agricultural Machinery. In Aktualni Zadaci Mehanizacije Poljoprivrede: Actual Tasks on Agricultural Engineering; Kovacev, I., Ed.; Agronomski Fakultet Sveucilista U Zagrebu: Zagreb, Croatia, 2015; Volume 43, pp. 31–42. [Google Scholar]
  12. Sims, B.; Kienzle, J. Sustainable Agricultural Mechanization for Smallholders: What Is It and How Can We Implement It? Agriculture 2017, 7, 50. [Google Scholar] [CrossRef]
  13. Krolczyk, J.B.; Latawiec, A.E.; Kubon, M. Sustainable Agriculture - the Potential to Increase Wheat and Rapeseed Yields in Poland. Polish. J. Environ. Stud. 2014, 23, 663–672. [Google Scholar]
  14. Voutos, Y.; Mylonas, P.; Katheniotis, J.; Sofou, A. A Survey on Intelligent Agricultural Information Handling Methodologies. Sustainability 2019, 11, 3278. [Google Scholar] [CrossRef]
  15. Mekala, M.S.; Viswanathan, P. A Survey: Smart Agriculture IoT with Cloud Computing; IEEE: New York, NY, USA, 2017; ISBN 978-1-5386-1716-8. [Google Scholar]
  16. He, X.; Deng, H.; Hwang, H. The current application of nanotechnology in food and agriculture. J. Food Drug Anal. 2019, 27, 1–21. [Google Scholar] [CrossRef] [PubMed]
  17. Balducci, F.; Impedovo, D.; Pirlo, G. Machine Learning Applications on Agricultural Datasets for Smart Farm Enhancement. Machines 2018, 6, 38. [Google Scholar] [CrossRef]
  18. Liakos, K.G.; Busato, P.; Moshou, D.; Pearson, S.; Bochtis, D. Machine Learning in Agriculture: A Review. Sensors 2018, 18, 2674. [Google Scholar] [CrossRef] [PubMed]
  19. Jukan, A.; Masip-Bruin, X.; Amla, N. Smart Computing and Sensing Technologies for Animal Welfare: A Systematic Review. ACM Comput. Surv. 2017, 50, 10. [Google Scholar] [CrossRef]
  20. Kavianand, G.; Nivas, V.M.; Kiruthika, R.; Lalitha, S. Smart Drip Irrigation System for sustainable Agriculture; IEEE: New York, NY, USA, 2016; ISBN 978-1-5090-0615-1. [Google Scholar]
  21. Petrosov, D.A.; Ignatenko, V.A.; Litsukov, S.D.; Feklin, V.G.; Zelenina, A.N.; Kochegarov, A.V. An Application of Petri Nets in Technological Process Synthesis Issues. Int. Trans. J. Eng. Manag. Appl. Sci. Technol. 2019, 10, 1–13. [Google Scholar]
  22. Stygar, A.H.; Kristensen, A.R.; Makulska, J. Optimal management of replacement heifers in a beef herd: A model for simultaneous optimization of rearing and breeding decisions. J. Anim. Sci. 2014, 92, 3636–3649. [Google Scholar] [CrossRef]
  23. Van Evert, F.K.; Fountas, S.; Jakovetic, D.; Crnojevic, V.; Travlos, I.; Kempenaar, C. Big Data for weed control and crop protection. Weed Res. 2017, 57, 218–233. [Google Scholar] [CrossRef]
  24. Civelek, Ç.; Say, S.M. A web-based decision support system to select proper machinery size and tractor power. Turk. J. Agric. For. 2016, 40, 512–525. [Google Scholar] [CrossRef]
  25. Lorencowicz, E.; Uziak, J. Repair cost of tractors and agricultural machines in family farms. In Farm Machinery and Processes Management in Sustainable Agriculture; Huyghebaert, B., Lorencowicz, E., Uziak, J., Eds.; Elsevier Science BV: Amsterdam, The Netherlands, 2015; Volume 7, pp. 152–157. [Google Scholar]
  26. Cupiał, M.; Szeląg-Sikora, A.; Niemiec, M. Optimisation of the Machinery Park with the Use of OTR-7 Software in Context of Sustainable Agriculture. Agric. Agric. Sci. Procedia. 2015, 7, 64–69. [Google Scholar] [CrossRef]
  27. Sørensen, C.; Bochtis, D. Conceptual model of fleet management in agriculture. Biosyst. Eng. 2010, 105, 41–50. [Google Scholar] [CrossRef]
  28. Sims, B.; Kienzle, J. Mechanization of Conservation Agriculture for Smallholders: Issues and Options for Sustainable Intensification. Environments 2015, 2, 139–166. [Google Scholar] [CrossRef]
  29. Li, J.; Rodriguez, D.; Tang, X. Effects of land lease policy on changes in land use, mechanization and agricultural pollution. Land Use Policy 2017, 64, 405–413. [Google Scholar] [CrossRef]
  30. Giller, K.E.; Andersson, J.A.; Corbeels, M.; Kirkegaard, J.; Mortensen, D.; Erenstein, O.; Vanlauwe, B. Beyond conservation agriculture. Front. Plant Sci. 2015, 6, 37. [Google Scholar] [CrossRef]
  31. Fountas, S.; Carli, G.; Sørensen, C.; Tsiropoulos, Z.; Cavalaris, C.; Vatsanidou, A.; Liakos, B.; Canavari, M.; Wiebensohn, J.; Tisserye, B. Farm management information systems: Current situation and future perspectives. Comput. Electron. Agric. 2015, 115, 40–50. [Google Scholar] [CrossRef]
  32. Fountas, S.; Sorensen, C.; Tsiropoulos, Z.; Cavalaris, C.; Liakos, V.; Gemtos, T. Farm machinery management information system. Comput. Electron. Agric. 2015, 110, 131–138. [Google Scholar] [CrossRef]
  33. Cunha, M.; Gonçalves, S. MACHoice: A Decision Support System for agricultural machinery management. Open Agric. 2019, 4, 305–321. [Google Scholar] [CrossRef]
  34. Sopegno, A.; Calvo, A.; Berruto, R.; Busato, P.; Bocthis, D. A web mobile application for agricultural machinery cost analysis. Comput. Electron. Agric. 2016, 130, 158–168. [Google Scholar] [CrossRef]
  35. Singh, K.; Mehta, C.R. Decision Support System for Estimating Operating Costs and Break-Even Units of Farm Machinery. AMA-Agric. Mech. Asia Afr. Lat. A 2015, 46, 35–42. [Google Scholar]
  36. Rose, D.C.; Sutherland, W.J.; Parker, C.; Lobley, M.; Winter, M.; Morris, C.; Twining, S.; Ffoulkes, C.; Amano, T.; Dicks, L.V. Decision support tools for agriculture: Towards effective design and delivery. Agric. Syst. 2016, 149, 165–174. [Google Scholar] [CrossRef]
  37. Szeląg-Sikora, A.; Sikora, J.; Kowalczyk, Z. Informacja rolnicza jako przykład zasobów niematerialnych w wybranej grupie producentów rolnych. Agric. Eng. 2015, 19, 111–119. [Google Scholar]
  38. Kapela, K.; Borusiewicz, A.; Gugala, M. Wykorzystanie technologii informatycznych w gospodarstwach rolnych na przykładzie powiatu zambrowskiego i wysokomazowieckiego. Agric. Eng. 2016, 20, 27–34. [Google Scholar]
  39. Tyrychtr, J.; Vostrovsky, V. The current state of the issue of information needs and dispositions among small Czech farms. Agric. Econ. 2017, 63, 164–174. [Google Scholar]
  40. Martins, A.C.R. Modelling Epistemic Systems. In Theories and Simulations of Complex Social Systems; Dabbaghian, V., Mago, V.K., Eds.; Springer: Berlin, Germany, 2014; Volume 52, pp. 19–30. ISBN 978-3-642-39149-1. [Google Scholar]
  41. Aversa, P.; Haefliger, S.; Rossi, A.; Baden-Fuller, C. From Business Model to Business Modelling: Modularity and Manipulation. In Business Models and Modelling; BadenFuller, C., Mangematin, V., Eds.; Emerald Group Publishing Ltd.: Bingley, UK, 2015; Volume 33, pp. 151–185. ISBN 978-1-78560-462-1. [Google Scholar]
  42. Cupial, M.; Szelag-Sikora, A.; Kubon, M. THE USE OF ICT IN THE DIDACTIC PROCESS OF STUDENTS’ EDUCATION. In Society, Integration, Education, 2018, Vol V: Lifelong Learning Information Technologies in Education; Lubkina, V., Usca, S., Zvaigzne, A., Eds.; Sabiedriba Integracija Izglitiba-Society Integration Education: Rezeknes, Latvia, 2018; pp. 238–247. [Google Scholar]
  43. Zhang, F.; Teng, G.; Yuan, Y.; Wang, K.; Fan, T.; Zhang, Y. Suitability selection of emergency scheduling and allocating algorithm of agricultural machinery. Soc. of Agric. Eng. 2018, 34, 47–53. [Google Scholar]
  44. Yezekyan, T.; Marinello, F.; Armentano, G.; Sartori, L. Analysis of cost and performances of agricultural machinery: Reference model for sprayers. Agron. Res. 2018, 16, 604–614. [Google Scholar]
  45. Wezel, A.; Goette, J.; Lagneaux, E.; Passuello, G.; Reisman, E.; Rodier, C.; Turpin, G. Agroecology in Europe: Research, Education, Collective Action Networks, and Alternative Food Systems. Sustainability 2018, 10, 1214. [Google Scholar] [CrossRef]
  46. Lorencowicz, E.; Koszel, M.; Kocira, S.; Uziak, J. Changes in ICT Use by Polish Students from Life Sciences University. Procedia Soc. Behav. Sci. 2015, 176, 117–123. [Google Scholar] [CrossRef][Green Version]
  47. Malaga-Toboła, U.; Kwaśniewski, D.; Cupiał, M.; Grotkiewicz, K.; Kuboń, M. Methods of evaluation of education quality in bologna system. In Proceedings of the 19th International Multidisciplinary Scientific GeoConference: SGEM, Albena, Bulgaria, 28 June–7 July 2019; pp. 199–206. [Google Scholar]
  48. Grgic, I.; Gugic, J.; Bunjevac, A.; Zrakic, M. Changes in Students’ Knowledge Level About Agricultural Mechanization on Faculty of Agriculture, University of Zagreb. In Aktualni Zadaci Mehanizacije Poljoprivrede: Zbornik Radova; Kovacev, I., Ed.; Agronomski Fakultet Sveucilista U Zagrebu: Zagreb, Croatia, 2016; Volume 44, pp. 543–555. [Google Scholar]
  49. Suarez de Cepeda, M.; Romero, R. Design of Farms Machinery as a Tool for Educational Innovation in Agricultural Mechanization; University of Miguel Hernandez Elche: Alacant, Spain, 2016; ISBN 978-84-16024-30-8. [Google Scholar]
Figure 1. Block scheme of a farm and the calculation method of selected indicators.
Figure 1. Block scheme of a farm and the calculation method of selected indicators.
Sustainability 12 01380 g001
Figure 2. Types of data provided to a farm model.
Figure 2. Types of data provided to a farm model.
Sustainability 12 01380 g002
Figure 3. Selected results obtained in OTR-7 program.
Figure 3. Selected results obtained in OTR-7 program.
Sustainability 12 01380 g003
Figure 4. Exemplary screenshot of OTR software. Diagram of the machine use within a year.
Figure 4. Exemplary screenshot of OTR software. Diagram of the machine use within a year.
Sustainability 12 01380 g004
Figure 5. Results of simulation of the selected farms: (a) Percentage reduction of the costs of exploitation of machines (comparison of version A and B and A and C); (b) income of a farm in thousand PLN in particular versions of the project.
Figure 5. Results of simulation of the selected farms: (a) Percentage reduction of the costs of exploitation of machines (comparison of version A and B and A and C); (b) income of a farm in thousand PLN in particular versions of the project.
Sustainability 12 01380 g005
Figure 6. Results of simulation of selected farms: (a) Annual use of tractors in hours; (b) annual fuel cost in K PLN in particular versions of the project.
Figure 6. Results of simulation of selected farms: (a) Annual use of tractors in hours; (b) annual fuel cost in K PLN in particular versions of the project.
Sustainability 12 01380 g006
Figure 7. Results of simulation of selected farms. Labour inputs in particular versions of the project in man-hour.
Figure 7. Results of simulation of selected farms. Labour inputs in particular versions of the project in man-hour.
Sustainability 12 01380 g007
Table 1. Selected parameters of particular models of farms.
Table 1. Selected parameters of particular models of farms.
Farm 123456789
Farm areaha15012090603030303030
Income/lossK PLN−153.454.522.0239.745.3−71.748.638.7−42.3
Income/lossK PLN/ha−1.020.450.243.991.51−2.391.621.29−1.41
IncomePLN/man-hour-18.134.7122.357.8-129.134.3-
Labour inputsMan-hour16903013635196078414603761129534
Hours of tractors operationh165323736071898733801365926484
Fuel costsK PLN164.0172.640.8104.040.048.920.532.727.1
Indices provided for the basic version (A).

Share and Cite

MDPI and ACS Style

Cupiał, M.; Kowalczyk, Z. Optimization of Selection of the Machinery Park in Sustainable Agriculture. Sustainability 2020, 12, 1380. https://doi.org/10.3390/su12041380

AMA Style

Cupiał M, Kowalczyk Z. Optimization of Selection of the Machinery Park in Sustainable Agriculture. Sustainability. 2020; 12(4):1380. https://doi.org/10.3390/su12041380

Chicago/Turabian Style

Cupiał, Michał, and Zbigniew Kowalczyk. 2020. "Optimization of Selection of the Machinery Park in Sustainable Agriculture" Sustainability 12, no. 4: 1380. https://doi.org/10.3390/su12041380

APA Style

Cupiał, M., & Kowalczyk, Z. (2020). Optimization of Selection of the Machinery Park in Sustainable Agriculture. Sustainability, 12(4), 1380. https://doi.org/10.3390/su12041380

Note that from the first issue of 2016, this journal uses article numbers instead of page numbers. See further details here.

Article Metrics

Back to TopTop