Influence of Authentic Leadership on Unethical Pro-Organizational Behavior: The Intermediate Role of Work Engagement
Abstract
1. Introduction
2. Literature Review
2.1. Authentic Leadership
“Individuals who are deeply aware of how they think and behave and are perceived by others as being aware of their own and others’ values/moral perspective, knowledge, and strengths; who are aware of the context in which they operate; and who are confident, hopeful, optimistic, resilient, and high on moral character” [28].
2.2. Authentic Leadership and Ethical Behavior
2.3. Authentic Leadership and Unethical Pro-Organizational Behavior
2.4. Authentic Leadership and Work Engagement
2.5. Work Engagement and Unethical Pro-Organizational Behavior
2.6. Intermediary Role of Work Engagement between Authentic Leadership and Unethical Pro-Organizational Behavior
3. Data and Methodology
4. Results
4.1. Respondents
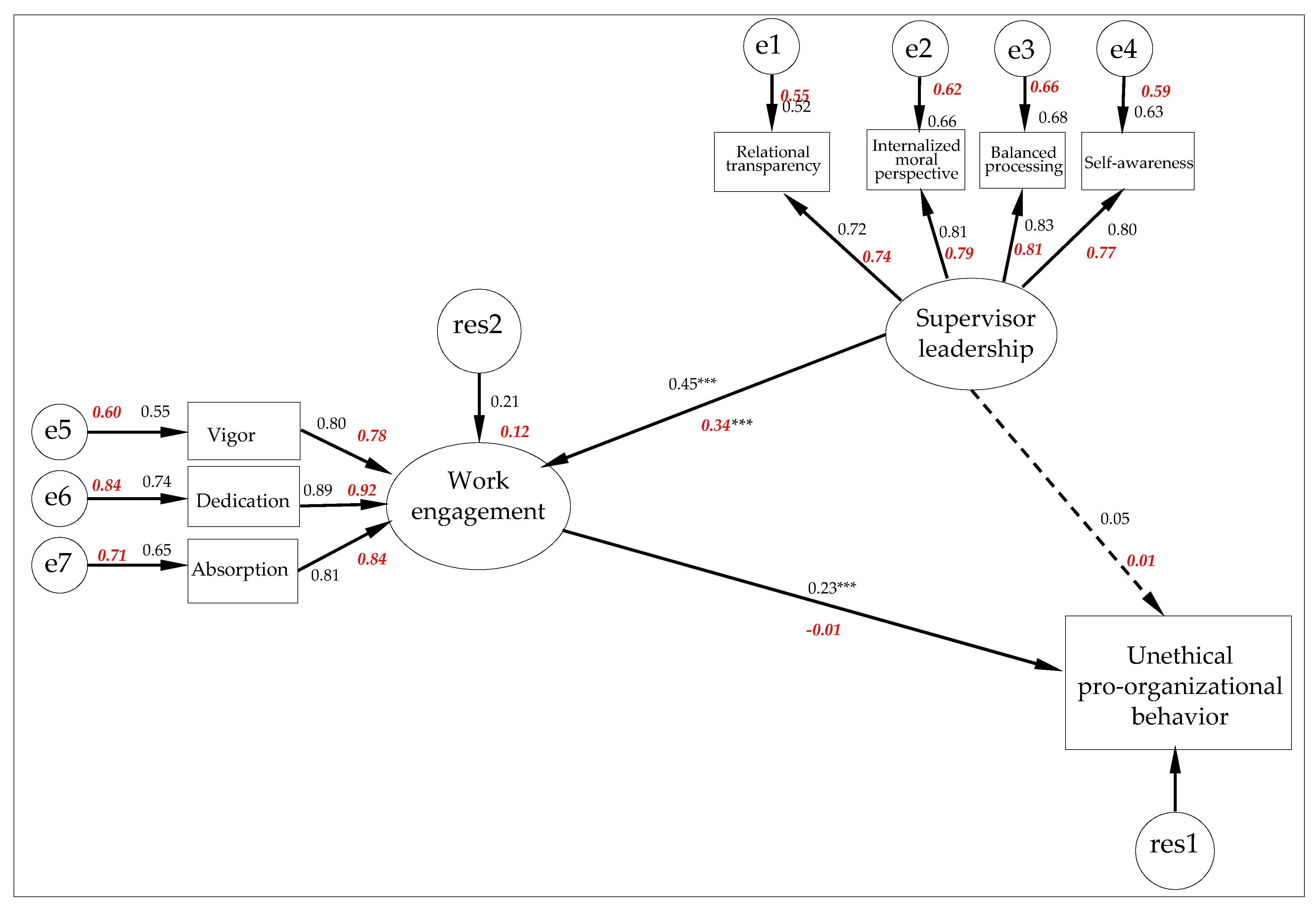
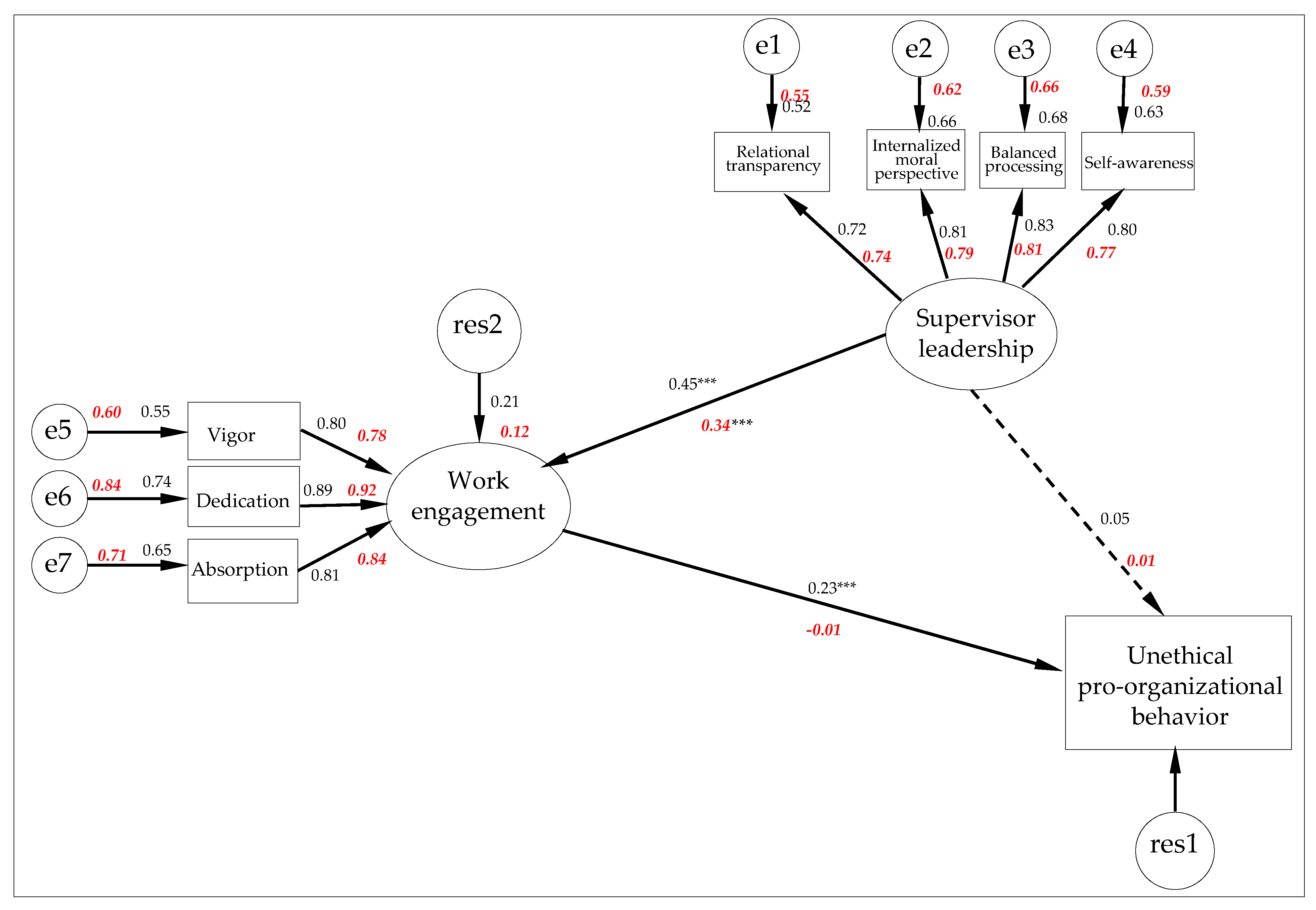
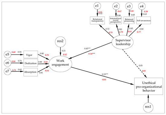
4.2. Analysis of Dependencies between Variables
5. Discussion
6. Conclusions
6.1. Practical Implications
6.2. Limitations and Future Research
Funding
Conflicts of Interest
References
- Di Fabio, A. The psychology of sustainability and sustainable development for well-being in organizations. Front. Psychol. 2017, 8, 1534. [Google Scholar] [CrossRef] [PubMed]
- Wachowiak, P. Społeczna odpowiedzialność biznesu—Wyzwania stojące przed polskimi przedsiębiorstwami. E-Mentor 2011, 41, 23–28. [Google Scholar]
- Di Fabio, A. Positive healthy organizations: Promoting well-being, meaningfulness, and sustainability in organizations. Front. Psychol. 2017, 8, 1938. [Google Scholar] [CrossRef] [PubMed]
- Di Fabio, A.; Peiró, J.M. Human capital sustainability leadership to promote sustainable development and healthy organizations: A new scale. Sustainability 2018, 10, 2413. [Google Scholar] [CrossRef]
- Rego, A.; Cunha, M.P.E.; Polónia, D. Corporate sustainability: A view from the top. J. Bus. Ethics 2017, 143, 133–157. [Google Scholar] [CrossRef]
- Du, S.; Swaen, V.; Lindgreen, A.; Sen, S. The roles of leadership styles in corporate social responsibility. J. Bus. Ethics 2013, 114, 155–169. [Google Scholar] [CrossRef]
- Hallinger, P.; Suriyankietkaew, S. Science mapping of the knowledge base on sustainable leadership, 1990–2018. Sustainability 2018, 10, 4846. [Google Scholar] [CrossRef]
- Rudolph, C.W.; Murphy, L.D.; Zacher, H. A systematic review and critique of research on “healthy leadership”. Leadersh. Q. 2019, 101335. [Google Scholar] [CrossRef]
- Vila-Vázquez, G.; Castro-Casal, C.; Álvarez-Pérez, D.; del Río-Araújo, L. Promoting the sustainability of organizations: Contribution of transformational leadership to job engagement. Sustainability 2018, 10, 4109. [Google Scholar] [CrossRef]
- Avolio, B.J.; Gardner, W.L. Authentic leadership development: Getting to the root of positive forms of leadership. Leadersh. Q. 2005, 16, 315–338. [Google Scholar] [CrossRef]
- Metcalf, L.; Benn, S. Leadership for sustainability: An evolution of leadership ability. J. Bus. Ethics 2013, 112, 369–384. [Google Scholar] [CrossRef]
- Ilies, R.; Morgeson, F.P.; Nahrgang, J.D. Authentic leadership and eudaemonic well-being: Understanding leader–follower outcomes. Leadersh. Q. 2005, 16, 373–394. [Google Scholar] [CrossRef]
- Rahimnia, F.; Sharifirad, M.S. Authentic leadership and employee well-being: The mediating role of attachment insecurity. J. Bus. Ethics 2015, 132, 363–377. [Google Scholar] [CrossRef]
- Gill, C.; Caza, A. An investigation of authentic leadership’s individual and group influences on follower responses. J. Manag. 2018, 44, 530–554. [Google Scholar] [CrossRef]
- Wang, D.-S.; Hsieh, C.-C. The effect of authentic leadership on employee trust and employee engagement. Soc. Behav. Personal. Int. J. 2013, 41, 613–624. [Google Scholar] [CrossRef]
- Penger, S.; Černe, M. Authentic leadership, employees’ job satisfaction, and work engagement: A hierarchical linear modelling approach. Econ. Res. Ekon. Istraž. 2014, 27, 508–526. [Google Scholar] [CrossRef]
- Jensen, S.M.; Luthans, F. Relationship between entrepreneurs’ psychological capital and their authentic leadership. J. Manag. Issues 2006, 18, 254–273. [Google Scholar]
- Wong, C.A.; Laschinger, H.K. Authentic leadership, performance, and job satisfaction: The mediating role of empowerment. J. Adv. Nurs. 2013, 69, 947–959. [Google Scholar] [CrossRef]
- Mingyuan, L.; Geng, L. A study on the effects of authentic leadership on psychological capital and knowledge sharing in China association for NGO cooperation. Acta Oecon. 2015, 65, 115–129. [Google Scholar] [CrossRef][Green Version]
- Schaufeli, W.B.; Taris, T.W.; Van Rhenen, W. Workaholism, burnout, and work engagement: Three of a kind or three different kinds of employee well-being? Appl. Psychol. 2008, 57, 173–203. [Google Scholar] [CrossRef]
- Nielsen, K.; Nielsen, M.B.; Ogbonnaya, C.; Känsälä, M.; Saari, E.; Isaksson, K. Workplace resources to improve both employee well-being and performance: A systematic review and meta-analysis. Work Stress 2017, 31, 101–120. [Google Scholar] [CrossRef]
- Schaufeli, W.B.; Taris, T.W.; Bakker, A.B. Dr. Jekyll or Mr. Hyde: On the differences between work engagement and workaholism. In Research Companion to Working Time and Work Addiction; Burke, R.J., Ed.; Edward Elgar Publications Limited: Cheltenham, UK, 2006; pp. 193–217. [Google Scholar]
- Wiernik, B.M.; Ones, D.S. Ethical employee behaviors in the consensus taxonomy of counterproductive work behaviors. Int. J. Sel. Assess. 2018, 26, 36–48. [Google Scholar] [CrossRef]
- Sroka, W.; Szántó, R. Corporate social responsibility and business ethics in controversial sectors: Analysis of research results. J. Entrep. Manag. Innov. 2018, 14, 111–126. [Google Scholar] [CrossRef]
- Umphress, E.E.; Bingham, J.B. When employees do bad things for good reasons: Examining unethical pro-organizational behaviors. Organ. Sci. 2011, 22, 621–640. [Google Scholar] [CrossRef]
- Umphress, E.E.; Bingham, J.B.; Mitchell, M.S. Unethical behavior in the name of the company: The moderating effect of organizational identification and positive reciprocity beliefs on unethical pro-organizational behavior. J. Appl. Psychol. 2010, 95, 769–780. [Google Scholar] [CrossRef] [PubMed]
- Luthans, F.; Avolio, B.J. Authentic leadership development. Posit. Organ. Scholarsh. 2003, 241, 258. [Google Scholar]
- Avolio, B.J.; Luthans, F.; Walumbwa, F.O. Authentic Leadership: Theory Building for Veritable Sustained Performance; Working Paper; Gallup Leadership Institute: Lincoln, NE, USA, 2004. [Google Scholar]
- Walumbwa, F.O.; Avolio, B.J.; Gardner, W.L.; Wernsing, T.S.; Peterson, S.J. Authentic leadership: Development and validation of a theory-based measure. J. Manag. 2008, 34, 89–126. [Google Scholar] [CrossRef]
- Gardner, W.L.; Cogliser, C.C.; Davis, K.M.; Dickens, M.P. Authentic leadership: A review of the literature and research agenda. Leadersh. Q. 2011, 22, 1120–1145. [Google Scholar] [CrossRef]
- Leroy, H.; Anseel, F.; Gardner, W.L.; Sels, L. Authentic leadership, authentic followership, basic need satisfaction, and work role performance: A cross-level study. J. Manag. 2015, 41, 1677–1697. [Google Scholar] [CrossRef]
- Laschinger, H.K.S.; Fida, R. New nurses burnout and workplace wellbeing: The influence of authentic leadership and psychological capital. Burn. Res. 2014, 1, 19–28. [Google Scholar] [CrossRef]
- Warszewska-Makuch, M.; Bedynska, S.; Zolnierczyk-Zreda, D. Authentic leadership, social support and their role in workplace bullying and its mental health consequences. Int. J. Occup. Saf. Ergon. 2015, 21, 128–140. [Google Scholar] [CrossRef] [PubMed]
- Gigol, T.; Sypniewska, B.A. Interpersonal conflicts in the workplace and authentic leadership–evidence from Poland. JEEMS 2019, 37. [Google Scholar] [CrossRef]
- Leroy, H.; Palanski, M.E.; Simons, T. Authentic leadership and behavioral integrity as drivers of follower commitment and performance. J. Bus. Ethics 2012, 107, 255–264. [Google Scholar] [CrossRef]
- Banks, G.C.; McCauley, K.D.; Gardner, W.L.; Guler, C.E. A meta-analytic review of authentic and transformational leadership: A test for redundancy. Leadersh. Q. 2016, 27, 634–652. [Google Scholar] [CrossRef]
- Hoch, J.E.; Bommer, W.H.; Dulebohn, J.H.; Wu, D. Do ethical, authentic, and servant leadership explain variance above and beyond transformational leadership? A meta-analysis. J. Manag. 2018, 44, 501–529. [Google Scholar] [CrossRef]
- Brown, M.E.; Treviño, L.K. Ethical leadership: A review and future directions. Leadersh. Q. 2006, 17, 595–616. [Google Scholar] [CrossRef]
- Wren, J.T. A quest for a grand theory of leadership. In The Quest for a General Theory of Leadership; Goethals, G.R., Sorenson, G.L.J., Eds.; Edward Elgar: Northampton, MA, USA, 2006; pp. 1–38. [Google Scholar]
- Walker, M.C. The theory and metatheory of leadership: The important but contested nature of theory. In The Quest for a General Theory of Leadership; Goethals, G.R., Sorenson, G.L.J., Eds.; Edward Elgar Publications: Chesterton, UK, 2006; pp. 46–74. [Google Scholar]
- Avolio, B.J. Full Leadership Development: Building the Vital Forces in Organizations; Sage: Thousand Oaks, CA, USA, 1999. [Google Scholar]
- Hannah, S.T.; Avolio, B.J.; Walumbwa, F.O. Relationships between authentic leadership, moral courage, and ethical and pro-social behaviors. Bus. Ethics Q. 2011, 21, 555–578. [Google Scholar] [CrossRef]
- Cianci, A.M.; Hannah, S.T.; Roberts, R.P.; Tsakumis, G.T. The effects of authentic leadership on followers’ ethical decision-making in the face of temptation: An experimental study. Leadersh. Q. 2014, 25, 581–594. [Google Scholar] [CrossRef]
- Castille, C.M.; Buckner, J.E.; Thoroughgood, C.N. Prosocial citizens without a moral compass? Examining the relationship between Machiavellianism and unethical pro-organizational behavior. J. Bus. Ethics 2018, 149, 919–930. [Google Scholar] [CrossRef]
- Sendjaya, S.; Pekerti, A.; Härtel, C.; Hirst, G.; Butarbutar, I. Are authentic leaders always moral? The role of Machiavellianism in the relationship between authentic leadership and morality. J. Bus. Ethics 2016, 133, 125–139. [Google Scholar] [CrossRef]
- Flanigan, J. Philosophical methodology and leadership ethics. Leadership 2018, 14, 707–730. [Google Scholar] [CrossRef]
- Lawler, J.; Ashman, I. Theorizing leadership authenticity: A Sartrean perspective. Leadership 2012, 8, 327–344. [Google Scholar] [CrossRef]
- Gardiner, R.A. Leadership, authenticity, and the Arendtian world. Word Hoard 2012, 1, 8. [Google Scholar]
- Price, T.L. A “critical leadership ethics” approach to the ethical leadership construct. Leadership 2018, 14, 687–706. [Google Scholar] [CrossRef]
- Nyberg, D.; Sveningsson, S. Paradoxes of authentic leadership: Leader identity struggles. Leadership 2014, 10, 437–455. [Google Scholar] [CrossRef]
- Dion, M. Are ethical theories relevant for ethical leadership? Leadersh. Organ. Dev. J. 2012, 33, 4–24. [Google Scholar] [CrossRef]
- Blau, P. Power and Exchange in Social Life; John Wiley & Sons: New York, NY, USA, 1964. [Google Scholar]
- Emerson, R.M. Social exchange theory. Annu. Rev. Sociol. 1976, 2, 335–362. [Google Scholar] [CrossRef]
- Tajfel, H.; Turner, J.C. An integrative theory of intergroup conflict. In Organizational identity: A reader; Hatch, M.J., Schultz, M., Eds.; Oxford University Press on Demand: Oxford, UK, 2004; pp. 56–65. [Google Scholar]
- Sykes, G.M.; Matza, D. Techniques of neutralization: A theory of delinquency. Am. Sociol. Rev. 1957, 22, 664–670. [Google Scholar] [CrossRef]
- Miao, Q.; Newman, A.; Yu, J.; Xu, L. The relationship between ethical leadership and unethical pro-organizational behavior: Linear or curvilinear effects? J. Bus. Ethics 2013, 116, 641–653. [Google Scholar] [CrossRef]
- Effelsberg, D.; Solga, M.; Gurt, J. Transformational leadership and follower’s unethical behavior for the benefit of the company: A two-study investigation. J. Bus. Ethics 2014, 120, 81–93. [Google Scholar] [CrossRef]
- Graham, K.A.; Ziegert, J.C.; Capitano, J. The effect of leadership style, framing, and promotion regulatory focus on unethical pro-organizational behavior. J. Bus. Ethics 2015, 126, 423–436. [Google Scholar] [CrossRef]
- Shuck, B. Integrative literature review: Four emerging perspectives of employee engagement: An integrative literature review. Hum. Resour. Dev. Rev. 2011, 10, 304–328. [Google Scholar] [CrossRef]
- Kahn, W.A. Psychological conditions of personal engagement and disengagement at work. Acad. Manag. J. 1990, 33, 692–724. [Google Scholar] [CrossRef]
- Britt, T.W. Engaging the self in the field: Testing the triangle model of responsibility. Personal. Soc. Psychol. Bull. 1999, 25, 698–708. [Google Scholar] [CrossRef]
- Maslach, C.; Schaufeli, W.B.; Leiter, M.P. Job burnout. Annu. Rev. Psychol. 2001, 52, 397–422. [Google Scholar] [CrossRef] [PubMed]
- Harter, J.K.; Schmidt, F.L.; Hayes, T.L. Business-unit-level relationship between employee satisfaction, employee engagement, and business outcomes: A meta-analysis. J. Appl. Psychol. 2002, 87, 268–279. [Google Scholar] [CrossRef]
- Schaufeli, W.B.; Salanova, M.; González-Romá, V.; Bakker, A.B. The measurement of engagement and burnout: A two sample confirmatory factor analytic approach. J. Happiness Stud. 2002, 3, 71–92. [Google Scholar] [CrossRef]
- Asif, M.; Qing, M.; Hwang, J.; Shi, H. Ethical leadership, affective commitment, work engagement, and creativity: Testing a multiple mediation approach. Sustainability 2019, 11, 4489. [Google Scholar] [CrossRef]
- Wei, F.; Li, Y.; Zhang, Y.; Liu, S. The interactive effect of authentic leadership and leader competency on followers’ job performance: The mediating role of work engagement. J. Bus. Ethics 2018, 153, 763–773. [Google Scholar] [CrossRef]
- Hsieh, C.-C.; Wang, D.-S. Does supervisor-perceived authentic leadership influence employee work engagement through employee-perceived authentic leadership and employee trust? Int. J. Hum. Resour. Manag. 2015, 26, 2329–2348. [Google Scholar] [CrossRef]
- Malik, M.F.; Khan, M.A. “Tracking engagement through Leader” authentic leadership’s consequences on followers’ attitudes: A sequential mediated mode. Int. J. Public Adm. 2019, 1–8. [Google Scholar] [CrossRef]
- Liu, F.; He, S.; Tang, Y.; Liu, X. The impact of authentic leadership on employees’ work engagement: A multilevel study in Chinese hospitality industry. In Proceedings of the 2014 11th International Conference on Service Systems and Service Management (ICSSSM), Beijing, China, 25–27 June 2014; IEEE: Beijing, China, 2014; pp. 1–6. [Google Scholar]
- Dou, K.; Chen, Y.; Lu, J.; Li, J.; Wang, Y. Why and when does job satisfaction promote unethical pro-organizational behaviours? Testing a moderated mediation model. Int. J. Psychol. 2018. [Google Scholar] [CrossRef] [PubMed]
- Meyer, J.P.; Herscovitch, L. Commitment in the workplace: Toward a general model. Hum. Resour. Manag. Rev. 2001, 11, 299–326. [Google Scholar] [CrossRef]
- Peus, C.; Wesche, J.S.; Streicher, B.; Braun, S.; Frey, D. Authentic leadership: An empirical test of its antecedents, consequences, and mediating mechanisms. J. Bus. Ethics 2012, 107, 331–348. [Google Scholar] [CrossRef]
- Rego, P.; Lopes, M.P.; Nascimento, J.L. Authentic leadership and organizational commitment: The mediating role of positive psychological capital. J. Ind. Eng. Manag. 2016, 9, 129–151. [Google Scholar] [CrossRef]
- Matherne, C.F., III; Litchfield, S.R. Investigating the relationship between affective commitment and unethical pro-organizational behaviors: The role of moral identity. J. Leadersh. Account. Ethics 2012, 9, 35–46. [Google Scholar]
- Park, J.G.; Zhu, W.; Kwon, B.; Bang, H. Ethical leadership and follower unethical pro-organizational behavior: A moderated mediation study. Acad. Manag. Proc. 2017, 2017, 14847. [Google Scholar] [CrossRef]
- Grabowski, D.; Chudzicka-Czupała, A.; Chrupała-Pniak, M.; Mello, A.L.; Paruzel-Czachura, M. Work ethic and organizational commitment as conditions of unethical pro-organizational behavior: Do engaged workers break the ethical rules? Int. J. Sel. Assess. 2019, 27, 193–202. [Google Scholar] [CrossRef]
- Hallberg, U.E.; Schaufeli, W.B. “Same same” but different? Can work engagement be discriminated from job involvement and organizational commitment? Eur. Psychol. 2006, 11, 119–127. [Google Scholar] [CrossRef]
- Macey, W.H.; Schneider, B. The meaning of employee engagement. Ind. Organ. Psychol. 2008, 1, 3–30. [Google Scholar] [CrossRef]
- Springer, A. Postawy wobec pracy-analiza porównawcza stosowanych pojęć. Edukacja Ekonomistów i Menedżerów 2016, 39, 11–28. [Google Scholar]
- Kalshoven, K.; van Dijk, H.; Boon, C. Why and when does ethical leadership evoke unethical follower behavior? J. Manag. Psychol. 2016, 31, 500–515. [Google Scholar] [CrossRef]
- Avolio, B.J.; Gardner, W.L.; Walumbwa, F.O. Authentic Leadership Questionnaire (ALQ); Mind Garden Inc.: Menlo Park, CA, USA, 2007. [Google Scholar]
- Sierpińska, L. Walidacja polskiej wersji kwestionariusza autentycznego przywództwa na potrzeby oceny autentycznego przywództwa kierowniczej kadry pielęgniarskiej krajowych oddziałów szpitalnych. Polski Merkuriusz Lekarski 2013, 25, 159–162. [Google Scholar]
- Schaufeli, W.B.; Bakker, A.B.; Salanova, M. The measurement of work engagement with a short questionnaire: A cross-national study. Educ. Psychol. Meas. 2006, 66, 701–716. [Google Scholar] [CrossRef]
- Kulikowski, K. Do we all agree on how to measure work engagement? Factorial validity of Utrecht work engagement scale as a standard measurement tool—A literature review. Int. J. Occup. Med. Environ. Health 2017, 30, 161–175. [Google Scholar] [CrossRef] [PubMed]
- Hair, J.; Black, W.C.; Babin, B.; Anderson, R. Multivariate Data Analysis, 7th ed.; Pearson: London, UK, 2014. [Google Scholar]
- McCallun, R.C.; Widaman, K.F.; Preacher, K.J.; Hong, S. Sample size in factor analysis: The role of model error. Multiv. Behav. Res. 2001, 36, 611–637. [Google Scholar] [CrossRef] [PubMed]
- Comrey, A.L.; Lee, H.B. A First Course in Factor Analysis; Psychology Press: New York, NY, USA, 2013. [Google Scholar]
- Robertson, I.T.; Cooper, C.L. Full engagement: The integration of employee engagement and psychological well-being. Leadersh. Organ. Dev. J. 2010, 31, 324–336. [Google Scholar] [CrossRef]
- Stonkutė, E.; Vveinhardt, J.; Sroka, W. Training the CSR sensitive mind-set: The integration of CSR into the training of business administration professionals. Sustainability 2018, 10, 754. [Google Scholar] [CrossRef]
- Johnson, H.H.; Umphress, E.E. To help my supervisor: Identification, moral identity, and unethical pro-supervisor behavior. J. Bus. Ethics 2019, 159, 519–534. [Google Scholar] [CrossRef]



| Item No. | |
|---|---|
| 3. If it would benefit my organization, I would withhold negative information about my company or its products from customers and clients. | 0.81 |
| 2. If it would help my organization, I would exaggerate the truth about my company’s products or services to customers and clients. | 0.80 |
| 6. If needed, I would conceal information from the public that could be damaging to my organization. | 0.78 |
| 1. If it would help my organization, I would misrepresent the truth to make my organization look good. | 0.74 |
| 4. If my organization needed me to, I would give a good recommendation on the behalf of an incompetent employee in the hope that the person will become another organization’s problem instead of my own. | 0.67 |
| 5. If my organization needed me to, I would withhold issuing a refund to a customer or client accidentally overcharged. | 0.66 |
| Position | n | % |
|---|---|---|
| Managerial | 144 | 23.1 |
| Specialist | 198 | 31.8 |
| Manual worker | 100 | 16.1 |
| Office worker | 181 | 29.1 |
| Total | 623 | 100 |
| Position | Manager or Specialist | Manual Worker or Office Worker | Total | |||
|---|---|---|---|---|---|---|
| n | % | n | % | n | % | |
| <3 years | 180 | 52.6 | 206 | 73.3 | 386 | 62.0 |
| >3 years | 160 | 46.8 | 74 | 26.3 | 234 | 37.6 |
| No data | 2 | 0.6 | 1 | 0.4 | 3 | 0.5 |
| Total | 342 | 100 | 281 | 100 | 623 | 100 |
| Number of Employees | n | % |
|---|---|---|
| <9 | 111 | 17.8 |
| 10–49 | 168 | 27.0 |
| 50–249 | 115 | 18.5 |
| ≥250 | 229 | 36.8 |
| Total | 623 | 100 |
© 2020 by the author. Licensee MDPI, Basel, Switzerland. This article is an open access article distributed under the terms and conditions of the Creative Commons Attribution (CC BY) license (http://creativecommons.org/licenses/by/4.0/).
Share and Cite
Gigol, T. Influence of Authentic Leadership on Unethical Pro-Organizational Behavior: The Intermediate Role of Work Engagement. Sustainability 2020, 12, 1182. https://doi.org/10.3390/su12031182
Gigol T. Influence of Authentic Leadership on Unethical Pro-Organizational Behavior: The Intermediate Role of Work Engagement. Sustainability. 2020; 12(3):1182. https://doi.org/10.3390/su12031182
Chicago/Turabian StyleGigol, Tomasz. 2020. "Influence of Authentic Leadership on Unethical Pro-Organizational Behavior: The Intermediate Role of Work Engagement" Sustainability 12, no. 3: 1182. https://doi.org/10.3390/su12031182
APA StyleGigol, T. (2020). Influence of Authentic Leadership on Unethical Pro-Organizational Behavior: The Intermediate Role of Work Engagement. Sustainability, 12(3), 1182. https://doi.org/10.3390/su12031182

