Module-Based Product Configuration Decisions Considering Both Economical and Carbon Emission-Related Environmental Factors
Abstract
1. Introduction
2. Literature Review
2.1. Product Configuration
2.2. Environmental Considerations in Product Design and Remanufacturing
3. Product Configuration Problem under Carbon Emission Restrictions
3.1. Problem Statement
3.2. Mathematical Model
- (1)
- Index,= Index for customer orders.Index for modules., Index for module instances.
- (2)
- Set and Parameters: Assembly cost for module instance of module .: Size of customer order .: Price for carbon emission exchange.: Total amount of produced carbon emission for configured products.: Carbon quota for the company.: Per-unit amount of carbon emissions for instance of module during the assembly processes.: Penalty factor for purchasing carbon emissions.: Requirements of customer order for module instances.: Set for candidate module instances of a module.: Set for module instances with selective rules.: Set for module instances with incompatible rules.
- (3)
- Variables: Module instance of module for customer is selected in the configuration (=0) or not (=1).: Amount of purchased carbon emissions.
4. Propose Algorithm
4.1. Encoding
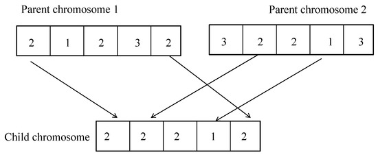
4.2. Selection and Crossover Operator
4.3. Mutation Operator
4.4. Constraint Handling
4.5. Fitness and Population Initialization
5. Case Study
5.1. Case Data
5.2. Configuration Results
5.3. Parameter Analysis
6. Conclusions
Author Contributions
Funding
Conflicts of Interest
References
- Sabin, D.; Weigel, R. Product configuration Frameworks-A survey. IEEE Intell. Syst. 1998, 13, 42–49. [Google Scholar] [CrossRef]
- Jiao, J.; Tseng, M.M. A methodology of developing product family architecture for mass customization. J. Intell. Manuf. 1999, 10, 3–20. [Google Scholar] [CrossRef]
- Simpson, T.W. Product platform design and customization: Status and promise. Artif. Intell. Eng. Des. Anal. Manuf. 2004, 18, 3–20. [Google Scholar] [CrossRef]
- Jiao, J.; Simpson, T.W.; Siddique, Z. Product family design and platform-based product development: A state-Of-The-Art review. J. Intell. Manuf. 2007, 18, 5–29. [Google Scholar] [CrossRef]
- McDermott, J. R1: A Rule-Based Configurer of Computer Systems. Artif. Intell. 1982, 19, 29–88. [Google Scholar] [CrossRef]
- Zhang, L.L. Product configuration: A review of the state-Of-The-Art and future research. Int. J. Prod. Res. 2014, 52, 6381–6398. [Google Scholar] [CrossRef]
- Tseng, H.E.; Chang, C.C.; Chang, S.H. Applying case-Based reasoning for product configuration in mass customization environments. Expert Syst. Appl. 2005, 29, 913–925. [Google Scholar] [CrossRef]
- Lee, H.J.; Lee, J.K. An effective customization procedure with configurable standard models. Decis. Support Syst. 2005, 41, 262–278. [Google Scholar] [CrossRef]
- Stumptner, M.; Friedrich, G.E.; HaselBock, A. Generative constraint based configuration of large technical systems. Artif. Intell. Eng. Des. Anal. Manuf. 1998, 12, 307–320. [Google Scholar] [CrossRef]
- Xie, H.; Henderson, P.; Kernahan, M. Modeling and Solving engineering product configuration problem by constraint satisfaction. Int. J. Prod. Res. 2005, 43, 4455–4469. [Google Scholar] [CrossRef]
- Aldanondo, M.; Vareilles, E. Configuration for mass customization: How to extend product configuration towards requirements and process configuration. J. Intell. Manuf. 2008, 19, 2008. [Google Scholar] [CrossRef]
- Frutos, J.D.; Santos, E.R.; Borenstein, D. Decision support system for product configuration in mass customization environments. Concurr. Eng. Res. Appl. 2004, 12, 471–478. [Google Scholar] [CrossRef]
- Hong, G.; Hu, L.; Xue, D.; Tu, Y.L.; Xiong, Y.L. Identification of the optimal product configuration and parameters based on individual customer requirements on performance and costs in one-Of-A-Kind production. Int. J. Prod. Res. 2008, 46, 1–30. [Google Scholar] [CrossRef]
- Zhou, C.; Lin, Z.; Liu, C. Customer-Driven product configuration optimization for assemble-To-Order manufacturing enterprises. Int. J. Adv. Manuf. Technol. 2008, 38, 1–2. [Google Scholar] [CrossRef]
- Li, B.; Chen, L.; Huang, Z.; Zhong, Y. Product configuration optimization using a multi-Objective genetic algorithm. Int. J. Adv. Manuf. Technol. 2006, 30, 20–29. [Google Scholar] [CrossRef]
- Song, J.S.; Lee, K.M. Development of a low-Carbon product design system based on embedded GHG emissions. Resour. Conserv. Recycl. 2010, 54, 547–556. [Google Scholar] [CrossRef]
- Zhang, X.F.; Zhang, S.Y.; Hu, Z.Y.; Yu, G.; Pei, C.H.; Sa, R.N. Identification of connection units with high GHG emissions for low-Carbon product structure design. J. Clean. Prod. 2012, 27, 118–125. [Google Scholar] [CrossRef]
- Kuo, T.C. The construction of a collaborative framework in support of low carbon product design. Robot. Comput.-Integr. Manuf. 2013, 29, 174–183. [Google Scholar] [CrossRef]
- Yi, Q.; Li, C.; Tang, Y.; Chen, X. Multi-Objective parameter optimization of CNC machining for low carbon manufacturing. J. Clean. Prod. 2015, 95, 256–264. [Google Scholar] [CrossRef]
- Kwak, M.; Kim, H. Green profit maximization through integrated pricing and production planning for a line of new and remanufactured products. J. Clean. Prod. 2017, 142, 3454–3470. [Google Scholar] [CrossRef]
- Loon, P.; Wassenhove, L. Assessing the economic and environmental impact of remanufacturing: A decision support tool for OEM suppliers. Int. J. Prod. Res. 2017, 56, 1–13. [Google Scholar]
- Moon, S.K. Sustainable product family configuration based on a platform strategy. J. Eng. Des. 2017, 28, 731–764. [Google Scholar]
- Saidani, M.; Kim, H.; Yannou, B.; Leroy, Y.; Cluzel, F. Framing Product Circularity Performance for Optimized Green Profit. In Proceedings of the International Design Engineering Technical Conferences and Computers and Information in Engineering Conference (IDETC/CIE2019), Anaheim, CA, USA, 18–21 August 2019. [Google Scholar]
- Igarashi, K.; Yamada, T.; Gupta, S.M.; Inoue, M.; Itsubo, N. Disassembly system modeling and design with parts selection for cost, recycling and CO2 saving rates using multi criteria optimization. J. Manuf. Syst. 2016, 38, 151–164. [Google Scholar] [CrossRef]
- Tang, D.; Wang, Q.; Ullah, I. Optimisation of product configuration in consideration of customer satisfaction and low carbon. Int. J. Prod. Res. 2017, 55, 3349–3373. [Google Scholar] [CrossRef]
- Kwak, M.; Kim, H. Assessing product family design from an end-Of-Life perspective. Eng. Optim. 2011, 43, 233–255. [Google Scholar] [CrossRef]
- Carl, J.; Fedor, D. Tracking global carbon revenues: A survey of carbon tax versus cap-And-Trade in the real world. Energy Policy 2016, 96, 50–77. [Google Scholar] [CrossRef]
- Chelly, A.; Nouira, I.; Frein, Y.; Hadj-Alouane, A.B. On The consideration of carbon emissions in modelling-Based supply chain literature: The state of the art, relevant features and research gaps. Int. J. Prod. Res. 2019, 57, 4977–5004. [Google Scholar] [CrossRef]
- Wang, C.H. Incorporating customer satisfaction into the decision-making process of product configuration: A fuzzy Kano perspective. Int. J. Prod. Res. 2013, 51, 6651–6662. [Google Scholar] [CrossRef]
- Pitiot, P.; Monge, L.G.; Aldanondo, M.; Vareilles, E.; Gaborit, P. Optimisation of the concurrent product and process configuration: An approach to reduce computation time with an experimental evaluation. Int. J. Prod. Res. 2020, 58, 631–647. [Google Scholar] [CrossRef]
- Jiao, Y.; Yang, Y. A product configuration approach based on online data. J. Intell. Manuf. 2019, 30, 2473–2487. [Google Scholar] [CrossRef]
- Zheng, P.; Xu, X.; Yu, S.; Liu, C. Personalized product configuration framework in an adaptable open architecture product platform. J. Manuf. Syst. 2017, 43, 422–435. [Google Scholar] [CrossRef]
- Chu, P.C.; Beasley, J.E. A Genetic Algorithm for the Multidimensional Knapsack Problem. J. Heuristics 1998, 4, 63–86. [Google Scholar] [CrossRef]






| Module | Module Instance | Cost (dollars) | Carbon Emission |
|---|---|---|---|
| 80 | 3.18 | ||
| 70 | 9.75 | ||
| 110 | 4.12 | ||
| 125 | 6.83 | ||
| 140 | 8.43 | ||
| 164 | 6.34 | ||
| 176 | 11.75 | ||
| 56 | 3.23 | ||
| 45 | 4.87 | ||
| 230 | 10.67 | ||
| 225 | 6.98 | ||
| 198 | 9.56 | ||
| 123 | 10.23 | ||
| 134 | 6.84 | ||
| 158 | 14.10 | ||
| 250 | 3.89 | ||
| 240 | 4.50 | ||
| 20 | 0.9 | ||
| 25 | 0.7 | ||
| 76 | 6.30 | ||
| 70 | 11.70 | ||
| 60 | 13.87 | ||
| 12 | 0.5 | ||
| 10 | 0.9 | ||
| 28 | 5.56 | ||
| 22 | 8.57 |
| Configuration Rule | Rule Type | Module Instances | Meaning |
|---|---|---|---|
| 1 | Selective rule | , | The Selection of requires the selection of in the same configuration |
| 2 | Selective rule | , | The Selection of requires the selection of in the same configuration |
| 3 | Selective rule | , | The Selection of requires the selection of in the same configuration |
| 4 | Incompatible rule | , | and cannot exist in the same configuration |
| 5 | Equal rule | , | and must be selected the same instance number. |
| 6 | Carbon cap | Carbon emission amount for a product is smaller or equal to 74 kgCO2 |
| Configuration Requirement | Explanation |
|---|---|
| 1 | The customer requires in the product. |
| 2 | The customer requires in the product. |
| Carbon Cap | 40 | 74 | |
|---|---|---|---|
| Optimal configuration result | Module instances | Module instances | Module instances |
| Total cost (dollars) | 1589 | 1158 | 1048 |
| Module cost (dollars) | 1163 | 1158 | 1048 |
| Purchase cost for extra carbon amount (dollars) | 426 | 0 | 0 |
| Carbon emission amount() | 50.65 | 50.85 | 73.53 |
| Purchased (or excessive)carbon amount() | 10.65 | 0 | −0.47 |
© 2020 by the authors. Licensee MDPI, Basel, Switzerland. This article is an open access article distributed under the terms and conditions of the Creative Commons Attribution (CC BY) license (http://creativecommons.org/licenses/by/4.0/).
Share and Cite
Yang, D.; Li, J.; Wang, B.; Jia, Y.-j. Module-Based Product Configuration Decisions Considering Both Economical and Carbon Emission-Related Environmental Factors. Sustainability 2020, 12, 1145. https://doi.org/10.3390/su12031145
Yang D, Li J, Wang B, Jia Y-j. Module-Based Product Configuration Decisions Considering Both Economical and Carbon Emission-Related Environmental Factors. Sustainability. 2020; 12(3):1145. https://doi.org/10.3390/su12031145
Chicago/Turabian StyleYang, Dong, Jia Li, Bill Wang, and Yong-ji Jia. 2020. "Module-Based Product Configuration Decisions Considering Both Economical and Carbon Emission-Related Environmental Factors" Sustainability 12, no. 3: 1145. https://doi.org/10.3390/su12031145
APA StyleYang, D., Li, J., Wang, B., & Jia, Y.-j. (2020). Module-Based Product Configuration Decisions Considering Both Economical and Carbon Emission-Related Environmental Factors. Sustainability, 12(3), 1145. https://doi.org/10.3390/su12031145
