A General Outline of a Sustainable Supply Chain 4.0
Abstract
1. Introduction
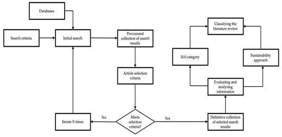
2. Review Methodology
3. Literature Review
3.1. Taxonomy
3.2. Discussion
4. Conclusions
Author Contributions
Funding
Conflicts of Interest
References
- Hermann, M.; Pentek, T.; Otto, B. Design Principles for Industrie 4.0 Scenarios. Available online: https://ieeexplore.ieee.org/document/7427673 (accessed on 24 September 2020).
 - Liao, Y.X.; Deschamps, F.; Loures, E.D.F.R.; Ramos, L.F.P. Past, present and future of Industry 4.0—A systematic literature review and research agenda proposal. Int. J. Prod. Res. 2017, 8, 1–21. [Google Scholar] [CrossRef]
 - Tseng, M.-L.; Zhu, Q.; Sarkis, J.; Chiu, A. Responsible consumption and production (RCP) in corporate decision-making models using soft computation. Ind. Manag. Data Syst. 2018, 118, 322–329. [Google Scholar] [CrossRef]
 - Ghadimi, P.; Wang, C.; Lim, M.K.; Heavey, C. Intelligent sustainable supplier selection using multi-agent technology: Theory and application for Industry 4.0 supply chains. Comput. Ind. Eng. 2019, 127, 588–600. [Google Scholar] [CrossRef]
 - Wang, C.; Ghadimi, P.; Lim, M.K.; Tseng, M.-L. A literature review of sustainable consumption and production: A comparative analysis in developed and developing economies. J. Clean. Prod. 2019, 206, 741–754. [Google Scholar] [CrossRef]
 - Duarte, S.; Cruz-Machado, V. Exploring Linkages between Lean and Green Supply Chain and the Industry 4.0. Available online: https://link.springer.com/chapter/10.1007/978-3-319-59280-0_103 (accessed on 24 September 2020).
 - Stefanou, C. Supply chain management (SCM) and organizational key factors for successful implementation of enterprise resource planning (ERP) systems. AMCIS 1999 Proc. 1999, 276, 800–802. [Google Scholar]
 - Luthra, S.; Mangla, S.K. Evaluating challenges to Industry 4.0 initiatives for supply chain sustainability in emerging economies. Process. Saf. Environ. Prot. 2018, 117, 168–179. [Google Scholar] [CrossRef]
 - Lin, K.C.; Shyu, J.Z.; Ding, K. A Cross-Strait Comparison of Innovation Policy under Industry 4.0 and Sustainability Development Transition. Sustainability 2017, 9, 786. [Google Scholar] [CrossRef]
 - De Man, J.C.; Strandhagen, J.O. An Industry 4.0 Research Agenda for Sustainable Business Models. Procedia CIRP 2017, 63, 721–726. [Google Scholar] [CrossRef]
 - Kiel, D.; Müller, J.M.; Arnold, C.; Voigt, K.-I. Sustainable industrial value creation: Benefits and challenges of industry 4.0. Int. J. Innov. Manag. 2017, 21, 1740015. [Google Scholar] [CrossRef]
 - Waibel, M.; Steenkamp, L.; Moloko, N.; Oosthuizen, G. Investigating the Effects of Smart Production Systems on Sustainability Elements. Procedia Manuf. 2017, 8, 731–737. [Google Scholar] [CrossRef]
 - Manavalan, E.; Jayakrishna, K. A review of Internet of Things (IoT) embedded sustainable supply chain for industry 4.0 requirements. Comput. Ind. Eng. 2019, 127, 925–953. [Google Scholar] [CrossRef]
 - Ding, B. Pharma Industry 4.0: Literature review and research opportunities in sustainable pharmaceutical supply chains. Process. Saf. Environ. Prot. 2018, 119, 115–130. [Google Scholar] [CrossRef]
 - Bag, S.; Telukdarie, A.; Pretorius, J.; Gupta, S. Industry 4.0 and supply chain sustainability: Framework and future research directions. Benchmarking Int. J. 2018. [Google Scholar] [CrossRef]
 - Ivanov, D. Structural Dynamics and Resilience in Supply Chain Risk Management; International Series in Operations Research & Management Science; Springer International Publishing: Cham, Switzerland, 2018; Volume 265, ISBN 978-3-319-69304-0. [Google Scholar]
 - Yazdi, P.G.; Azizi, A.; Hashemipour, M. An Empirical Investigation of the Relationship between Overall Equipment Efficiency (OEE) and Manufacturing Sustainability in Industry 4.0 with Time Study Approach. Sustainability 2018, 10, 3031. [Google Scholar] [CrossRef]
 - Braccini, A.M.; Margherita, E.G. Exploring Organizational Sustainability of Industry 4.0 under the Triple Bottom Line: The Case of a Manufacturing Company. Sustainability 2018, 11, 36. [Google Scholar] [CrossRef]
 - Moghaddam, M.; Cadavid, M.N.; Kenley, B.; Deshmukh, A.V. Reference architectures for smart manufacturing: A critical review. J. Manuf. Syst. 2018, 49, 215–225. [Google Scholar] [CrossRef]
 - Paravizo, E.; Chaim, O.C.; Braatz, D.; Muschard, B.; Rozenfeld, H. Exploring gamification to support manufacturing education on industry 4.0 as an enabler for innovation and sustainability. Procedia Manuf. 2018, 21, 438–445. [Google Scholar] [CrossRef]
 - Müller, J.M.; Kiel, D.; Voigt, K.-I. What Drives the Implementation of Industry 4.0? The Role of Opportunities and Challenges in the Context of Sustainability. Sustainability 2018, 10, 247. [Google Scholar] [CrossRef]
 - Kamble, S.S.; Gunasekaran, A.; Gawankar, S.A. Sustainable Industry 4.0 framework: A systematic literature review identifying the current trends and future perspectives. Process. Saf. Environ. Prot. 2018, 117, 408–425. [Google Scholar] [CrossRef]
 - Hidayatno, A.; Destyanto, A.R.; Hulu, C.A. Industry 4.0 Technology Implementation Impact to Industrial Sustainable Energy in Indonesia: A Model Conceptualization. Energy Procedia 2019, 156, 227–233. [Google Scholar] [CrossRef]
 - Phuong, N.A.; Guidat, T. Sustainable Value Stream Mapping and Technologies of Industry 4.0 in Manufacturing Process Reconfiguration: A Case Study in an Apparel Company. Available online: https://ieeexplore.ieee.org/document/8476750 (accessed on 24 September 2020).
 - Kumar, R.; Singh, S.P.; Lamba, K. Sustainable robust layout using Big Data approach: A key towards industry 4.0. J. Clean. Prod. 2018, 204, 643–659. [Google Scholar] [CrossRef]
 - Wiśniewska-Sałek, A. Sustainable Development in Accordance With the Concept of Industry 4.0 on the Example of the Furniture Industry. MATEC Web Conf. 2018, 183, 04005. [Google Scholar] [CrossRef]
 - Müller, J.M.; Voigt, K.-I. Sustainable Industrial Value Creation in SMEs: A Comparison between Industry 4.0 and Made in China 2025. Int. J. Precis. Eng. Manuf. Technol. 2018, 5, 659–670. [Google Scholar] [CrossRef]
 - Tsai, W.-H.; Lu, Y.-H. A Framework of Production Planning and Control with Carbon Tax under Industry 4.0. Sustainability 2018, 10, 3221. [Google Scholar] [CrossRef]
 - Bibaud-Alves, J.; El-Haouzi, H.B.; Thomas, P.; Boucinha, V. Toward a Sustainable New Product Development Approach Based on Industry 4.0 Assets. In Service Orientation in Holonic and Multi-Agent Manufacturing; Borangiu, T., Trentesaux, D., Thomas, A., Cavalieri, S., Eds.; Studies in Computational Intelligence; Springer International Publishing: Cham, Switzerland, 2019; Volume 803, pp. 156–167. ISBN 978-3-030-03002-5. [Google Scholar]
 - Birkel, H.; Veile, J.W.; Müller, J.M.; Hartmann, E.; Voigt, K.-I. Development of a Risk Framework for Industry 4.0 in the Context of Sustainability for Established Manufacturers. Sustainability 2019, 11, 384. [Google Scholar] [CrossRef]
 - Roda-Sanchez, L.; Garrido-Hidalgo, C.; Hortelano, D.; Olivares, T.; Ruiz, M.C. OperaBLE: An IoT-Based Wearable to Improve Efficiency and Smart Worker Care Services in Industry 4.0. J. Sens. 2018, 2018, 1–12. [Google Scholar] [CrossRef]
 - Ardanza, A.; Moreno, A.; Segura, Á.; De La Cruz, M.; Aguinaga, D. Sustainable and flexible industrial human machine interfaces to support adaptable applications in the Industry 4.0 paradigm. Int. J. Prod. Res. 2019, 57, 4045–4059. [Google Scholar] [CrossRef]
 - Zambon, I.; Cecchini, M.; Egidi, G.; Saporito, M.G.; Colantoni, A. Revolution 4.0: Industry vs. Agriculture in a Future Development for SMEs. Processes 2019, 7, 36. [Google Scholar] [CrossRef]
 - Belaud, J.-P.; Prioux, N.; Vialle, C.; Sablayrolles, C. Big data for agri-food 4.0: Application to sustainability management for by-products supply chain. Comput. Ind. 2019, 111, 41–50. [Google Scholar] [CrossRef]
 - Trivelli, L.; Apicella, A.; Chiarello, F.; Rana, R.; Fantoni, G.; Tarabella, A. From precision agriculture to Industry 4.0: Unveiling technological connections in the agrifood sector. Br. Food J. 2019, BFJ-11-2018-0747. [Google Scholar] [CrossRef]
 - Miranda, J.; Ponce, P.; Molina, A.; Wright, P. Sensing, smart and sustainable technologies for Agri-Food 4.0. Comput. Ind. 2019, 108, 21–36. [Google Scholar] [CrossRef]
 - Stock, T.; Obenaus, M.; Kunz, S.; Kohl, H. Industry 4.0 as enabler for a sustainable development: A qualitative assessment of its ecological and social potential. Process. Saf. Environ. Prot. 2018, 118, 254–267. [Google Scholar] [CrossRef]
 - Chaim, O.; Muschard, B.; Cazarini, E.; Rozenfeld, H. Insertion of sustainability performance indicators in an industry 4.0 virtual learning environment. Procedia Manuf. 2018, 21, 446–453. [Google Scholar] [CrossRef]
 - Shrouf, F.; Ordieres, J.; Miragliotta, G. Smart Factories in Industry 4.0: A Review of the Concept and of Energy Management Approached in Production Based on the Internet of Things Paradigm. Available online: https://ieeexplore.ieee.org/document/7058728 (accessed on 24 September 2020).
 - Bonilla, S.H.; Silva, H.R.O.; Da Silva, M.T.; Gonçalves, R.F.; Sacomano, J.B. Industry 4.0 and Sustainability Implications: A Scenario-Based Analysis of the Impacts and Challenges. Sustainability 2018, 10, 3740. [Google Scholar] [CrossRef]
 - Jabbour, A.B.L.D.S.; Jabbour, C.J.C.; Foropon, C.; Filho, M.G. When titans meet—Can industry 4.0 revolutionise the environmentally-sustainable manufacturing wave? The role of critical success factors. Technol. Forecast. Soc. Chang. 2018, 132, 18–25. [Google Scholar] [CrossRef]
 - Meng, Y.; Yang, Y.; Chung, H.; Lee, P.-H.; Shao, C. Enhancing Sustainability and Energy Efficiency in Smart Factories: A Review. Sustainability 2018, 10, 4779. [Google Scholar] [CrossRef]
 - Kamble, S.S.; Gunasekaran, A.; Sharma, R. Analysis of the driving and dependence power of barriers to adopt industry 4.0 in Indian manufacturing industry. Comput. Ind. 2018, 101, 107–119. [Google Scholar] [CrossRef]
 - Huh, J.-H.; Lee, H.-G. Simulation and Test Bed of a Low-Power Digital Excitation System for Industry 4.0. Processes 2018, 6, 145. [Google Scholar] [CrossRef]
 - Fritzsche, K.; Niehoff, S.; Beier, G. Industry 4.0 and Climate Change—Exploring the Science-Policy Gap. Sustainability 2018, 10, 4511. [Google Scholar] [CrossRef]
 - Del Campo, G.; Calatrava, S.; Canada, G.; Olloqui, J.; Martinez, R.; Santamaria, A. IoT Solution for Energy Optimization in Industry 4.0: Issues of a Real-life Implementation. Available online: https://ieeexplore.ieee.org/document/8534537 (accessed on 24 September 2020).
 - Axelsson, J.; Froberg, J.; Eriksson, P. Towards a System-of-Systems for Improved Road Construction Efficiency Using Lean and Industry 4.0. Available online: https://ieeexplore.ieee.org/document/8428698 (accessed on 24 September 2020).
 - Hernandez-Luna, M.; Robledo-Fava, R.; Fernández de Córdoba, P.; Paredes, A.; Michinel Álvarez, H.; Zaragoza Fernández, S. Uso de la correlación estadística para la gestión energética en locales de oficina empleando técnicas de la Industria 4.0. DYNA Ing. Ind. 2018, 93, 602–607. [Google Scholar] [CrossRef]
 - Medojevic, M.; Diaz Villar, P.; Cosic, I.; Rikalovic, A.; Sremcev, N.; Lazarevic, M. Energy Management in Industry 4.0 Ecosystem: A Review on Possibilities and Concerns. Available online: https://www.daaam.info/Downloads/Pdfs/proceedings/proceedings_2018/097.pdf (accessed on 24 September 2020).
 - Wang, X.V.; Wang, L. Digital twin-based WEEE recycling, recovery and remanufacturing in the background of Industry 4.0. Int. J. Prod. Res. 2018, 57, 3892–3902. [Google Scholar] [CrossRef]
 - Tsai, W.-H. Green Production Planning and Control for the Textile Industry by Using Mathematical Programming and Industry 4.0 Techniques. Energies 2018, 11, 2072. [Google Scholar] [CrossRef]
 - Sherazi, H.H.R.; Imran, M.; Boggia, G.; Grieco, L.A. Energy Harvesting in LoRaWAN: A Cost Analysis for the Industry 4.0. IEEE Commun. Lett. 2018, 22, 2358–2361. [Google Scholar] [CrossRef]
 - Tsai, W.-H.; Chu, P.-Y.; Lee, H.-L. Green Activity-Based Costing Production Planning and Scenario Analysis for the Aluminum-Alloy Wheel Industry under Industry 4.0. Sustainability 2019, 11, 756. [Google Scholar] [CrossRef]
 - Monteleone, S.; de Moraes, E.A.; Maia, R.F. Analysis of the Variables That Affect the Intention to Adopt Precision Agriculture for Smart Water Management in Agriculture 4.0 Context. Available online: https://ieeexplore.ieee.org/document/8766384 (accessed on 24 September 2020).
 - Bechtsis, D.; Tsolakis, N.; Vouzas, M.; Vlachos, D. Industry 4.0: Sustainable material handling processes in industrial environments. In Computer Aided Molecular Design: Theory and Practice; Elsevier BV: Amsterdam, The Netherlands, 2017; Volume 40, pp. 2281–2286. [Google Scholar]
 - Franciosi, C.; Iung, B.; Miranda, S.; Riemma, S. Maintenance for Sustainability in the Industry 4.0 context: A Scoping Literature Review. IFAC-PapersOnLine 2018, 51, 903–908. [Google Scholar] [CrossRef]
 - Vinuela, A.D.L.H.G.; Gonzalez, F.A.; Roldan, A.C. Propuesta de marco de trabajo para la evaluación de la sostenibilidad de productos desde el paradigma de la economía circular basada en industria 4.0 (parte 1). DYNA 2018, 93, 360–364. [Google Scholar] [CrossRef]
 - Vinuela, A.D.L.H.G.; Gonzalez, F.A.; Roldan, A.C. Propuesta de marco de trabajo para la evaluación de la sostenibilidad de los productos desde el paradigma de la economía circular basada en industria 4.0 (Parte 2). DYNA 2018, 93, 488–496. [Google Scholar] [CrossRef]
 - Ma, H. An Industry 4.0 Technologies-Driven Warehouse Resource Management System. In Advanced Manufacturing and Automation VIII; Wang, K., Wang, Y., Strandhagen, J.O., Yu, T., Eds.; Lecture Notes in Electrical Engineering; Springer: Singapore, 2019; Volume 484, pp. 27–33. ISBN 9789811323744. [Google Scholar]
 - Nascimento, D.L.M.; Alencastro, V.; Quelhas, O.L.G.; Caiado, R.G.G.; Garza-Reyes, J.A.; Rocha-Lona, L.; Tortorella, G. Exploring Industry 4.0 technologies to enable circular economy practices in a manufacturing context: A business model proposal. J. Manuf. Technol. Manag. 2019, 30, 607–627. [Google Scholar] [CrossRef]
 - Joung, C.B.; Carrell, J.; Sarkar, P.; Feng, S.C. Categorization of indicators for sustainable manufacturing. Ecol. Indic. 2013, 24, 148–157. [Google Scholar] [CrossRef]
 - Campuzano-Bolarín, F.; García, F.M.; Nicolas, J.A.M. Bogataj Supply Chain Risk of Obsolescence at Simultaneous Robust Perturbations. Sustainability 2019, 11, 5484. [Google Scholar] [CrossRef]
 - Campuzano-Bolarín, F.; Mula, J.; Díaz-Madroñero, M.; Legaz-Aparicio, Á.-G. A rolling horizon simulation approach for managing demand with lead time variability. Int. J. Prod. Res. 2020, 58, 3800–3820. [Google Scholar] [CrossRef]
 

| Databases | Science Direct, IEEE Explore, Scopus, Google Scholar, and Web of Science. | 
| Keywords | Industry 4.0, sustain, sustainability, sustainable, agri, agro, econo, economic, social, human, operator, cost, environment, energy, waste, water, eco | 
| Document type | Articles and books | 
| Date | No date filtered | 
| Language | No language filtered | 
| Search query | (TITLE (industry 4.0) AND TITLE-ABS-KEY (sustainable)) AND (LIMIT-TO (DOCTYPE, “ar”) OR LIMIT-TO (DOCTYPE, “cp”) OR LIMIT-TO (DOCTYPE, “ch”) OR LIMIT-TO (DOCTYPE, “re”) OR LIMIT-TO (DOCTYPE, “sh”)) | 
| Initial search | 256 documents | 
| Provisional collection | 58 | 
| Selected articles | 54 | 
| Journal | Number | 
|---|---|
| Sustainability | 9 | 
| Proceedings | 8 | 
| Process Safety and Environmental Protection | 5 | 
| Computers and Industrial Engineering | 4 | 
| DYNA | 3 | 
| Procedia Manufacturing | 3 | 
| International Journal of Production Research | 2 | 
| Processes | 2 | 
| International Journal of Precision Engineering and Manufacturing—Green Technology | 2 | 
| Waste Management and Research | 1 | 
| Procedia CIRP | 1 | 
| International Journal of Innovation Management | 1 | 
| Journal of Manufacturing Systems | 1 | 
| IFAC-PapersOnLine | 1 | 
| Technological Forecasting and Social Change | 1 | 
| Energy Procedia | 1 | 
| Benchmarking: An International Journal | 1 | 
| International Series in Operations Research & Management Science | 1 | 
| Journal of Sensors | 1 | 
| Lecture Notes in Electrical Engineering | 1 | 
| Journal of Manufacturing Technology Management | 1 | 
| Journal of Cleaner Production | 1 | 
| Energies | 1 | 
| Studies in Computational Intelligence | 1 | 
| British Food Journal | 1 | 
| Total | 54 | 
| References | Sustainability Approach | SC4.0 | Objective | Results | ||
|---|---|---|---|---|---|---|
| EC | ENV | S | ||||
| [4] | X | X | X | X | Aimed to fill a research gap on sustainable supplier selection process within an I4.0 supply chain. | Proposed a multiagent system (MASs) approach for sustainable supplier selection of supply chains 4.0. | 
| [8] | X | X | X | X | Review I4.0 initiatives to determine its key challenges for sustainable supply chains in the Indian manufacturing industry. | Validated key challenges with explanatory factor analysis (EFA) and hnalytical Hierarchy process (AHP). | 
| [9] | X | X | X | X | Compare innovation policies under I4.0 and sustainability development transformation. | The study resulted in more efforts of China’s political and legal regulatory aspects on the environmental approach. | 
| [10] | X | X | X | X | Address the influence of the sustainability approach on business models. | Proposed a research agenda on how to create sustainable business models in the I4.0 context. | 
| [11] | X | X | X | Aimed to study industrial value creation and present a comprehensive approach to challenges and benefits of industrial IoT (IIoT) in terms of sustainability. | Proposed that sustainable value creation in the context of IIoT requires consideration of technical, data, and public benefits and challenges. | |
| [12] | X | X | X | Study the effects of I4.0 smart production systems on sustainability context in terms of energy efficiency. | Potential sustainability improvements in manufacturing companies linked with technology reaching a whole supply chain. | |
| [13] | X | X | X | X | Review the aspects of ERP, SCM, IoT, and I4.0 and find opportunities in IoT embedded sustainable supply chain for I4.0. | Proposed a conceptual model for assessing the readiness of supply chains to meet the requirements of I4.0. | 
| [14] | X | X | X | X | Aimed to identify potential sustainability barriers of pharma supply chains (PSC) and the implementation of I4.0 within PSC. | Reviewed 33 papers from 2008–2018, PSC- and I4.0-related, and identified major challenges that inhibit the inclusion of sustainability in PSCs. | 
| [15] | X | X | X | X | Aimed to identify I4.0 enablers for a sustainable supply chain and propose a research framework for future research directions. | Identified 13 enablers that influence supply chain sustainability. | 
| [16] | X | X | X | X | Reviewed new drivers for structural supply chain dynamics and resilience with the inclusion of sustainability, I4.0, and I4.0-characteristic self-adaptation. | The following drivers in adaptive supply chain management were proposed: adaptation, coordination, agility, and sustainability. | 
| [17] | X | X | X | Study the implementation of a sustainable and intelligent material handling system for material distribution operations. | Designed and implemented a system proposing an agent-based algorithm for intelligent material handling (product or object differentiation). | |
| [18] | X | X | X | Analyse how I4.0 adoption contributed to every aspect of sustainability and its effects by a qualitative case study in a ceramic sector as a case study. | The study confirmed I4.0 applications support all sustainability aspects and improvements on productivity, product quality, energy consumption monitoring, safer work and less workload. | |
| [19] | X | X | X | Review reference architectures for smart factories of I4.0 that consider the production of sustainable products and services. | Identified and analysed emerging I4.0 architectures: RAMI 4.0, IIRA, IBM Industry 4.0, and NIST smart manufacturing. | |
| [20] | X | X | Review that aimed to develop a conceptual framework on how implementing gamification could tackle sustainability issues/barriers when transitioning from traditional processes to I4.0 sustainable processes. | Verified that sustainable manufacturing and I4.0 were the least approached on gamified applications. | ||
| [21] | X | X | X | Aimed to predict the relevant constructs for opportunities and challenges as drivers in I4.0 implementation and sustainability context. | Proposed a hypothesized research model and tested it. Revealed empirical insights from 746 German companies and interesting hypothesis relationships within challenges and opportunities in I4.0 implementation. | |
| [22] | X | X | Identify current trends and future perspectives of sustainability and I4.0. | Identified the need for more studies on the validation of suggested I4.0 theories and concepts using simulation, prototypes, experimentation, etc. Identified a lack of studies concerning sustainability. | ||
| [23] | X | X | X | Aimed to identify the systematic impact of I4.0 technology developments and implementation of sustainable energy of the project Making Indonesia 4.0. | Proposed a conceptual model in the form of causal loop diagram conceptualisation of variables that support the integration of I4.0 and industrial sustainable energy in Indonesia. | |
| [24] | X | X | X | Authors identified that VSM only considers economic aspects of sustainability and ignores environmental and social aspects, with this aim a sustainable value stream mapping (SVSM) was studied. | SVSM was applied in an apparel company and identified potential issues related to sustainability in production processes. Improvements in environmental and social aspects with the use of RFID technology. | |
| [25] | X | X | Propose a sustainable layout with the use of big data in the I4.0 context. | Proposed a mathematical model that integrated aspects in the design of a facility layout. The proposed model is named sustainable robust stochastic cellular facility layout (Sustainable-RSCFL). | ||
| [26] | X | X | X | Aimed to assess opportunities driven by I4.0 in the process of sustainable development in the furniture industry in Poland. | Outlined the bridge between economic and social aspects of I4.0. | |
| [27] | X | X | X | Study the characteristics and requirements of SMEs for implementation of sustainability and I4.0. | Identified further potential of energy efficiency acquirable as a part of an entire supply chain. | |
| [28] | X | Propose a framework of production planning and control considering carbon tax under I4.0 context and use the tire industry as a case study. | A mathematical programming model and I4.0-related technologies in production planning and control with the carbon tax. | |||
| [29] | X | X | X | Aimed to find a link between concepts of new product development processes, I4.0, and sustainable development. | Identified I4.0 technologies that should be considered within a framework of sustainable development. | |
| [30] | X | X | X | Identify risks within I4.0 implementation in the context of sustainability and manufacturing industry. | Proposed an I4.0 sustainable risk framework. Results showed economic, environmental, and social risks caused by I4.0 implementation in SMEs. | |
| [31] | X | X | X | Improve efficiency and working conditions in the smart factory of I4.0. | Developed an IoT based wearable named: OperaBLE for power awareness based on bluetooth low energy (BLE) and two algorithms. Low-frequency movement characterisation algorithm and adaptive heart rate algorithm. | |
| [32] | X | X | X | Aimed to build a sustainable and flexible advanced HMI interfaces that enable adaptive and useful information to machine operators. | Authors presented 3 use cases of the hardware and software: HMI customised for 3D printers, real-time motor control from HMI, a digital twin of a robotic arm making use of real-time data. | |
| [33] | X | X | X | X | Analyse challenges facing agriculture along a farming supply chain to allow the implementation of I4.0. | Authors suggested policymakers and decision makers invest in technological advances. Identified economic advantages to large enterprises but difficulties for SMEs for agriculture 4.0 adoption. | 
| [34] | X | X | X | X | Aimed to improve sustainability management for the valorisation of agricultural waste integrating I4.0 into a supply chain design. | Proposed a five-step base approach combining big data of I4.0 and sustainability assessment. The approach was applied in the agro-food industry and identified great environmental impacts. | 
| [35] | X | X | X | Aimed to understand the links between two paradigms, I4.0 and precision agriculture, in the context of its related technologies. | Identified the links between I4.0 and precision agriculture. Authors suggested that identification of these links makes it a useful tool that can have different impacts on theoretical and practice levels. | |
| [36] | X | X | Aimed to offer solutions for I4.0 technologies development in terms of sensing, smart, and sustainable concepts for the agri-food sector. | Identified collaboration between human and technologies for agri-food production methods. Presented the technologies applied in the agri-food sector. | ||
| [37] | X | X | X | Review I4.0 sustainability and related technologies. | Assessed the potential of sustainable value chain creation in I4.0 context based on experts’ interviews. | |
| [38] | X | X | Aimed to present ways to incorporate sustainability learning with the usage of KPIs in I4.0 virtual learning environment considering social and environmental aspects of sustainability. | Key difficulties of sustainability indicators are their unconstrained nature. Environmental and social aspects tend to transcend organisations. | ||
| [39] | X | X | Review the concept of energy management in terms of efficiency in the context of IoT technology/smart factories of I4.0. | Presented a set of phases for the adoption of energy management in smart factories. | ||
| [40] | X | Literature review with the aim of analysing sustainability impact and challenges of I4.0. | Indicated emerging I4.0 will cause opportunities when integrating sustainable development goals but real integration will occur with the use of an eco-innovation platform ensuring environmental performance. | |||
| [41] | X | The study had 3 objectives: present arguments related to I4.0 interface and environmentally sustainable manufacturing. discuss critical success factors (CSF) on I4.0 and environmental aspect, propose a framework for future integration of I4.0 and environmentally sustainable manufacturing and CSF. | I4.0 technologies can unlock the full potential of environmentally sustainable manufacturing practices. Proposed 12 research gaps for the integration of I4.0 and environmentally sustainable manufacturing. | |||
| [42] | X | X | X | Review how to enhance sustainability and energy efficiency in smart factories of I4.0. | Discussed promising I4.0 technologies. Solutions to sustainable manufacturing were summarized regarding renewable and clean energy, energy devices, and systems. | |
| [43] | X | X | X | Aimed to analyse literature of potential barriers related to I4.0 implementation in manufacturing organisations. | Established relationships between barriers using interpretive structural modelling (IMS). Identified 12 significant barriers revealing effects on I4.0 adoption. | |
| [44] | X | X | Propose a digital excitation system for the smart factories of I4.0. | The proposed simulation model is expected to increase the stability and economic effectiveness of an excitation system. | ||
| [45] | X | Explore gaps and overlaps between intergovernmental organizations’ statements regarding the climate change effects on I4.0 technologies. | Identified the relevance of approaching energy and resource efficiency issues related to I4.0. | |||
| [46] | X | X | Aimed to create an intelligent industry by measuring energy consumption optimisation at the machine and process level and its related costs in I4.0 context. | Proposed an IoT solution for energy consumption optimisation in the automotive industry. Presented implementation issues regarding installing the IIoT system in real environments. | ||
| [47] | X | X | Finding a system of systems concept for improving road construction efficiency in the context of lean and I4.0. | The concept of a system of systems uses lean principles for waste reduction and I4.0 concepts to address architectural concerns. | ||
| [48] | X | X | Enabling eventual programming in energy cloud platforms for management improvements and automation/control improvements. | Identified the correlations between energy consumption and CO2 concentration in working places. | ||
| [49] | X | X | Aimed to review the possibilities and concerns related to energy management and I4.0. | Identified the need for incorporating energy management in factory digitalisation projects. Identified factors driving the industry towards an intelligent energy management system. | ||
| [50] | X | X | Tackle connectivity and integration issues along a waste electrical and electronic equipment recycling and remanufacturing chain. | The study had 3 main contributions: extending digital twins that support WEEE/EEE manufacturing and remanufacturing, integrating I4.0 enablers in a digital twin context, developing product information models. | ||
| [51] | X | X | Tackle environmental issues regarding the textile industry classified as one of the world’s major sources of industrial pollution. | The proposed mathematical model could be a decision model that allows managers in textile companies to evaluate the impacts on profit carbon emissions, energy recycling, waste reuse, and material quantity discounts. | ||
| [52] | X | X | Identify insights relationship between the cost for battery replacements and damage penalties in the context of I4.0. | Evaluated renewable energy sources to feed long-range (LoRa) nodes in industrial environments and their cost/benefits analysis. | ||
| [53] | X | X | Propose a green activity-based costing production planning model under I4.0. Aluminium-alloy wheel industry was used as a case study. | The ABC-based I4.0 model provided benefits on economic and environmental sustainability aspects under I4.0. | ||
| [54] | X | X | Analyse the variables that affect the adoption of precision agriculture technologies for smart water management in the context of agriculture and I4.0. | Proposed a conceptual model that integrated concepts of IoT, I4.0, theory of planned behaviour, precision agriculture, water and operations management. | ||
| [55] | X | X | Study sustainability in material handling in the manufacturing sector and reviewed AGV technology. | Identified emerging research on AGV technology and improved economic aspect by the use of this technology and environmental aspect can be measured from AGV’s and establish eco-indicators. | ||
| [56] | X | X | X | Identify future research directions related to maintenance and sustainable manufacturing in the I4.0 context. | Reviewed papers analysis findings showed a wide relevance of maintenance and sustainability. | |
| [57] | X | X | X | Aimed to evaluate product sustainability in the context of circular economy and industry I4.0. Part 1. | Defined and discussed 3 elements for the proposed framework: life cycle analysis (ACV), cradle to cradle, and I4.0. | |
| [58] | X | X | X | Aimed to evaluate product sustainability in the context of circular economy and I4.0 paradigm. Part 2. | Authors suggested that the proposed conceptual model will support sustainable smart product developments. | |
| [59] | X | Propose a framework for warehouse resource management based on I4.0 technologies: RFID, sensors, artificial intelligence, autonomous vehicles, IoT, and high-performance computing. | Identified 3 improvements driven by the framework: improvement of working efficiency, reduction of operation costs, and time-saving in resource management activities. | |||
| [60] | X | Explore how I4.0 technologies can be integrated into a circular economy practice that established business models for reverse logistics (reuse and recycle waste). | Findings showed that circular manufacturing is an important factor to enhance productivity and waste and pollution reduction. I4.0 technologies play an important role in circular economies. Experts believe that I4.0 will cause a positive effect on the social aspect. | |||
© 2020 by the authors. Licensee MDPI, Basel, Switzerland. This article is an open access article distributed under the terms and conditions of the Creative Commons Attribution (CC BY) license (http://creativecommons.org/licenses/by/4.0/).
Share and Cite
Cañas, H.; Mula, J.; Campuzano-Bolarín, F. A General Outline of a Sustainable Supply Chain 4.0. Sustainability 2020, 12, 7978. https://doi.org/10.3390/su12197978
Cañas H, Mula J, Campuzano-Bolarín F. A General Outline of a Sustainable Supply Chain 4.0. Sustainability. 2020; 12(19):7978. https://doi.org/10.3390/su12197978
Chicago/Turabian StyleCañas, Héctor, Josefa Mula, and Francisco Campuzano-Bolarín. 2020. "A General Outline of a Sustainable Supply Chain 4.0" Sustainability 12, no. 19: 7978. https://doi.org/10.3390/su12197978
APA StyleCañas, H., Mula, J., & Campuzano-Bolarín, F. (2020). A General Outline of a Sustainable Supply Chain 4.0. Sustainability, 12(19), 7978. https://doi.org/10.3390/su12197978
        
