Sustainable Circular Mobility: User-Integrated Innovation and Specifics of Electric Vehicle Owners
Abstract
1. Introduction
1.1. CE Innovation Ecosystems and User Integration in the Automotive Industry
- Studies on different integration levels such as user behaviours, users as a source of innovation, and the user role in innovations;
- Comparisons of user innovation with supplier-driven innovation;
- Interactions between users and manufacturers and suitable forms of governance for user innovation; and
- User communities and crowdsourcing for innovation (see [14] for an overview).
1.2. Users as CE Innovation Partners in Literature
1.3. Sustainable Mobility, Electric Vehicles, and Sustainable Car Components
1.3.1. Sustainable Mobility: Electric Vehicles and Biofuels
- Demographics: higher income, middle age, male, higher education;
- Travel patterns (context): longer commutes;
- Motivations—identity, personality: agreeableness, pro-environmental identity;
- Motivations—priorities, beliefs: environmental impacts, low costs.
- More pro-environmental users can be reached by improving the certainty of environmental benefits (e.g., by comparisons with traditional solutions);
- Marketing and framing should move beyond just ‘pro-environmental framing’ to include pro-technology, practicality, and other motives;
- A variety of innovation options should be offered (e.g., styles, models, membership packages) to reach a wide variety of user groups.
- First hints exist that consumers interested in biofuels may also be interested in other sustainable car products,
- Consumers interested in EVs are often interested in sustainability information,
- Consumers interested in EVs have also a specific interest in digital solutions.
1.3.2. Sustainable Car Components, Tyres, and Research Questions
- Which input can be gained by conscious consumers to specify
- (a)
- sustainable tyres,
- (b)
- innovative CE software to configure such tyres
- 2a.
- Are sustainability-conscious drivers who use biofuels also more interested in sustainable tyres than other car drivers?
- 2b.
- Are sustainability-conscious owners of EVs also more interested in sustainable tyres than other car drivers?
- 3
- Are sustainability-conscious owners of EVs, due to their particular interest in digital solutions, more interested in tyre configuration software than others?
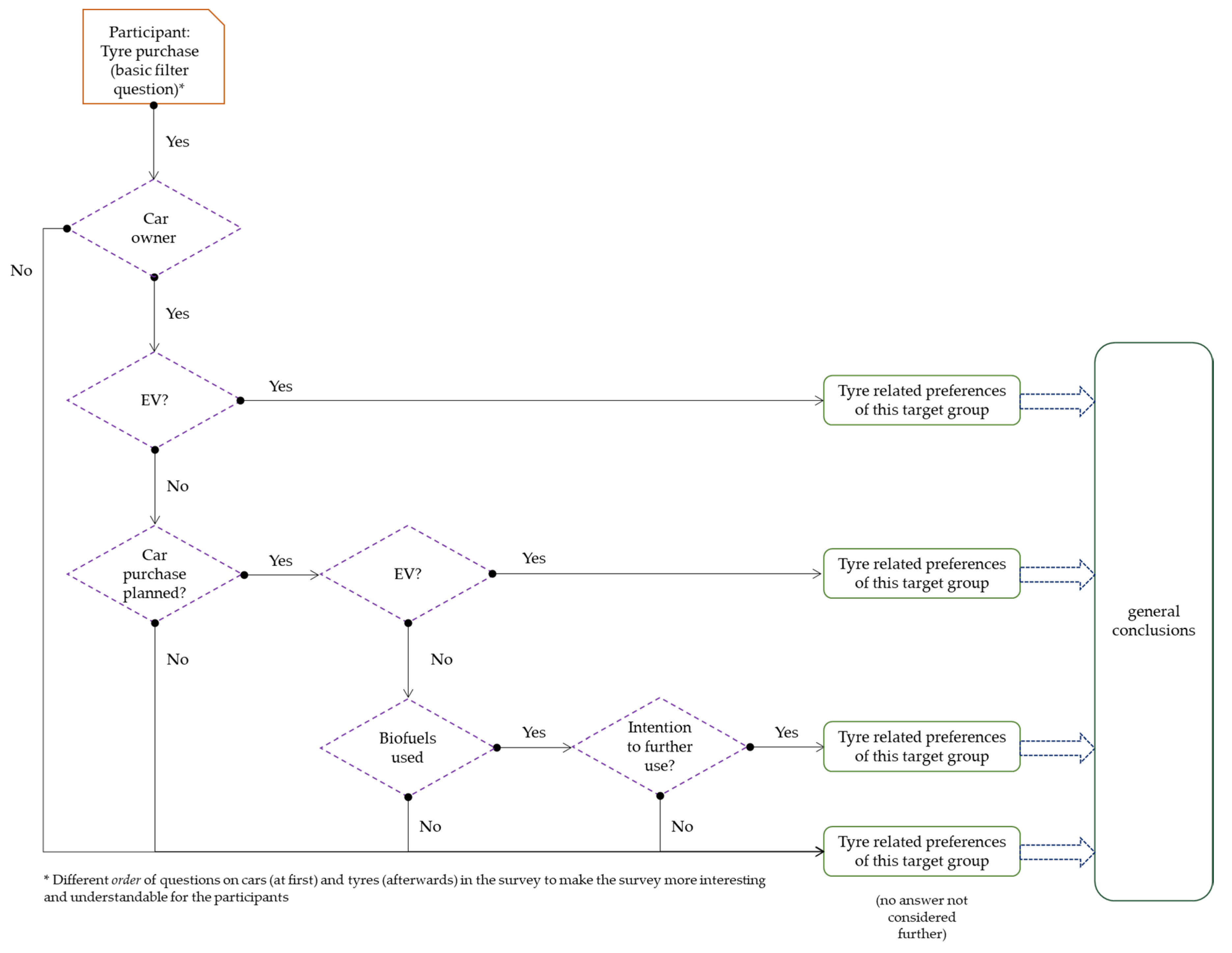
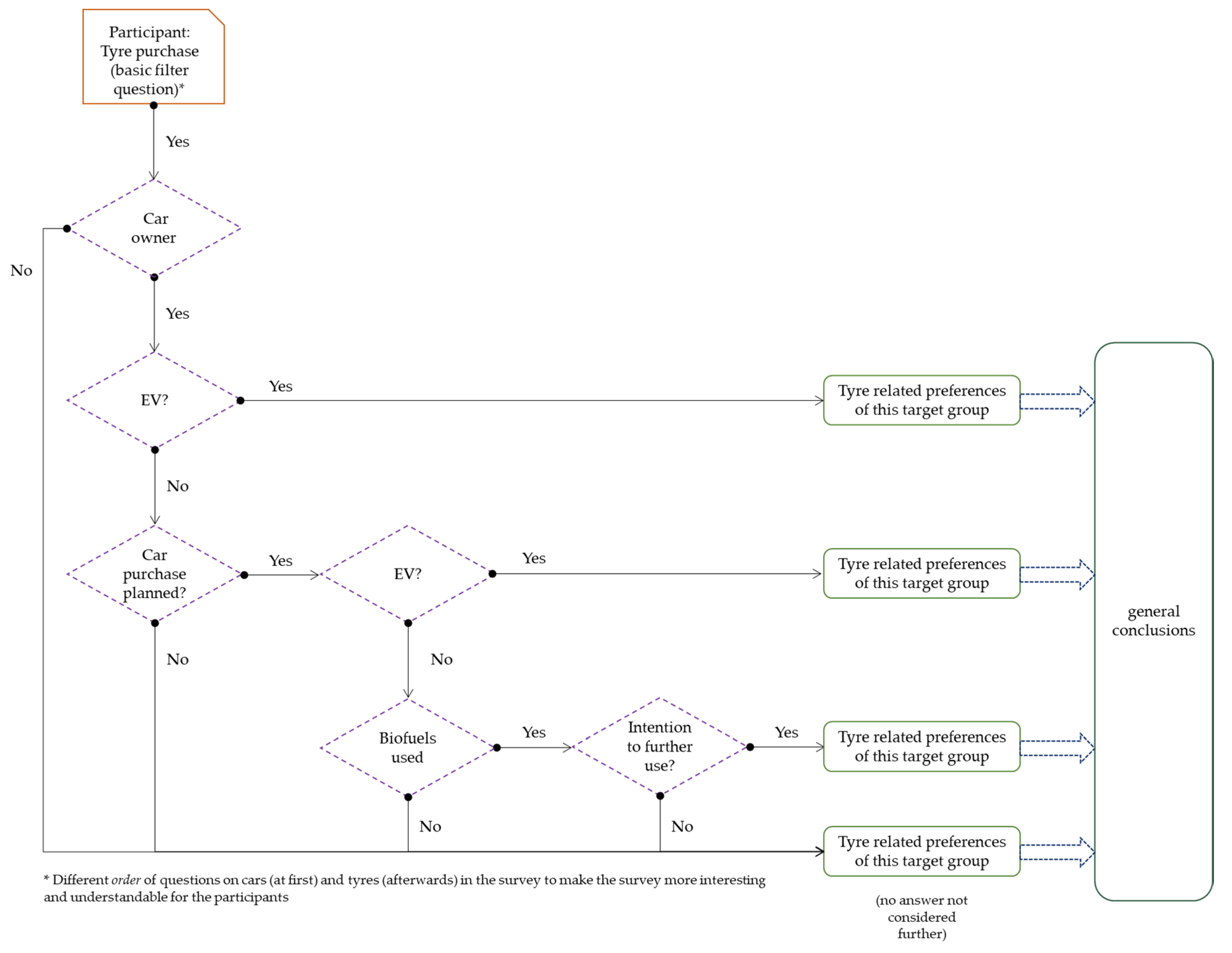
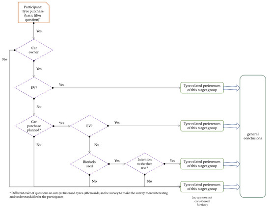
2. Materials and Methods
- Have you bought or leased a car privately in the past or were you involved in the selection decision?
- Do you or a member of your household currently own a car? If yes, is it an EV (fully electric or hybrid vehicle)?
- Do you plan to buy or lease a car in the next two years? If yes, an EV (fully electric or hybrid)?
- As a car driver, do you have any experience in the use of biofuel? If yes, could you imagine using this fuel in the future?
3. Results
3.1. Importance of Sustainability Information to the Target Groups
- Interest of different user groups in various types of sustainability aspects in the tyre purchase,
- Interest in specific sustainable tyres,
- Interest in individual tyre configuration and configuration software.
3.2. Interest in Sustainable Tyres and Software Tools
3.3. Multivariate Analyses
- Age,
- Income,
- Perception of climate change,
- Use of tyre rating portals,
- The relevance of social and environmental aspects when buying tyres,
- Ownership of EVs or the willingness to purchase EVs in the future.
- (a)
- The perception of the relevance of environmental topics, and
- (b)
- A general willingness to engage with the topic of tyres.
4. Discussion
- Which input can be gained by conscious consumers to specify
- (a)
- sustainable tyres
- (b)
- innovative CE software to configure such tyres
- 2.
- Are sustainability-conscious
- (a)
- drivers who use biofuels
- (b)
- owners of EVs
- 3.
- Are sustainability-conscious owners of EVs more interested in tyre configuration software than others?
5. Conclusions
5.1. Research on Sustainable Mobility
- The results are based on an online survey, not on real behaviour and real buying decisions. The real behaviour will also depend on the marketing and perception of the configuration software.
- The present study includes a relatively small sample of consumers with a specific sustainability focus in Germany only. Inspired by [24], the survey addressed consumers who showed a specific kind of sustainability behaviour by buying sustainable food to analyse additional mobility-related sustainability characteristics. Based on [34] s classification, they represented the specific characteristics of not only one but two CE target group(s): sustainability and quality-oriented customers. EV ownership was a frequent characteristic of the participants with higher income but was also embedded in the specific context of pro-environmental, quality-seeking behaviour.
- The survey was conducted before the beginning of the Coronavirus crisis and therefore before current discussions to support the automotive industry during the crisis by providing incentives to buy new cars, and EVs, in particular. In future research, it will also be important to distinguish between early EV adopters and mainstream adopters buying EVs as a reaction to these stimuli. This will give more in-depth insight into what extent early and mainstream EV adopters are interesting target groups for additional sustainable car products.
5.2. Research on Innovation Ecosystems
5.3. Research on User Innovation
Author Contributions
Funding
Conflicts of Interest
References
- United Nations. Report of the World Commission on Environment and Development Our Common Future. 1987. Available online: http://www.un-documents.net/wced-ocf.htm (accessed on 4 August 2020).
- United Nations. Transforming Our World: The 2030 Agenda for Sustainable Development: Resolution Adopted by the General Assembly on 25 September 2015. Available online: https://www.un.org/en/development/desa/population/migration/generalassembly/docs/globalcompact/A_RES_70_1_E.pdf (accessed on 4 August 2020).
- Schroeder, P.; Anggraeni, K.; Weber, U. The Relevance of Circular Economy Practices to the Sustainable Development Goals. J. Ind. Ecol. 2019, 23, 77–95. [Google Scholar] [CrossRef]
- Lacy, P.; Rutqvist, J. The Roots of the Circular Economy. In Waste to Wealth: The Circular Economy Advantage; Lacy, P., Rutqvist, J., Eds.; Palgrave Macmillan: Basingstoke, UK, 2015; pp. 19–23. [Google Scholar]
- European Commission. Circular Economy. 2015. Available online: https://ec.europa.eu/growth/industry/sustainability/circular-economy_en (accessed on 4 August 2020).
- Wurster, S.; Schulze, R. Consumers’ Acceptance of a Bio-circular Automotive Economy: Explanatory Model and Influence Factors. Sustainability 2020, 12, 2186. [Google Scholar] [CrossRef]
- Chesbrough, H.W. Open Innovation: The New Imperative for Creating and Profiting from Technology; Harvard Business School Press: Boston, MA, USA, 2003. [Google Scholar]
- West, J.; Salter, A.; Vanhaverbeke, W.; Chesbrough, H. Open innovation: The next decade. Res. Policy 2014, 43, 805–811. [Google Scholar] [CrossRef]
- Konietzko, J.; Bocken, N.; Hultink, E.J. A Tool to Analyze, Ideate and Develop Circular Innovation Ecosystems. Sustainability 2020, 12, 417. [Google Scholar] [CrossRef]
- Granstrand, O.; Holgersson, M. Innovation ecosystems: A conceptual review and a new definition. Technovation 2020, 90, 102098. [Google Scholar] [CrossRef]
- Bocken, N.M.P.; Pauw, I.; Bakker, C.; Grinten, B.V.D. Product design and business model strategies for a circular economy. J. Ind. Prod. Eng. 2016, 33, 308–320. [Google Scholar] [CrossRef]
- Calvo-Porral, C.; Lévy-Mangin, J.-P. The Circular Economy Business Model: Examining Consumers’ Acceptance of Recycled Goods. Adm. Sci. 2020, 10, 28. [Google Scholar] [CrossRef]
- Lofthouse, V.; Prendeville, S. Human-Centred Design of Products And Services for the Circular Economy—A Review. Des. J. 2018, 21, 451–476. [Google Scholar] [CrossRef]
- Ketonen-Oksi, S.; Valkokari, K. Innovation Ecosystems as Structures for Value Co-Creation. Tim Rev. 2019, 9, 25–35. [Google Scholar] [CrossRef]
- Amelingmeyer, J. (Ed.) Technologiemanagement & Marketing: Herausforderungen Eines Integrierten Innovationsmanagements, 1st ed.; Gabler Edition Wissenschaft; Dt. Univ.-Verl.: Wiesbaden, Germany, 2005. [Google Scholar]
- Cho, C.; Lee, S. How Firms Can Get Ideas from Users for Sustainable Business Innovation. Sustainability 2015, 7, 16039–16059. [Google Scholar] [CrossRef]
- Lee, S.; Cho, C.; Choi, J.; Yoon, B. R&D Project Selection Incorporating Customer-Perceived Value and Technology Potential: The Case of the Automobile Industry. Sustainability 2017, 9, 1918. [Google Scholar] [CrossRef]
- Maqbool, A.; Mendez Alva, F.; van Eetvelde, G. An Assessment of European Information Technology Tools to Support Industrial Symbiosis. Sustainability 2019, 11, 131. [Google Scholar] [CrossRef]
- Amory, J. Research and Development Directions for Design Support Tools for Circular Building; Faculty of Architecture & the Built Environment, Delft University of Technology: Delft, The Netherlands, 2019. [Google Scholar]
- Cambier, C.; Galle, W.; de Temmerman, N. Research and Development Directions for Design Support Tools for Circular Building. Buildings 2020, 10, 142. [Google Scholar] [CrossRef]
- Axsen, J.; Sovacool, B.K. The roles of users in electric, shared and automated mobility transitions. Transp. Res. Part D Transp. Environ. 2019, 71, 1–21. [Google Scholar] [CrossRef]
- Egbue, O.; Long, S. Barriers to widespread adoption of electric vehicles: An analysis of consumer attitudes and perceptions. Energy Policy 2012, 48, 717–729. [Google Scholar] [CrossRef]
- Mihet-Popa, L.; Saponara, S. Toward Green Vehicles Digitalization for the Next Generation of Connected and Electrified Transport Systems. Energies 2018, 11, 3124. [Google Scholar] [CrossRef]
- Lanzini, P.; Testa, F.; Iraldo, F. Factors affecting drivers’ willingness to pay for biofuels: The case of Italy. J. Clean. Prod. 2016, 112, 2684–2692. [Google Scholar] [CrossRef]
- Li, T.; McCluskey, J.J. Consumer preferences for second-generation bioethanol. Energy Econ. 2017, 61, 1–7. [Google Scholar] [CrossRef]
- GENAN. Nachhaltiges Altreifenrecycling. 2019. Available online: https://www.genan.de/ (accessed on 1 July 2020).
- Dillard, S. Hybrids & Electrics. Electric Car Tires: Do You Need to Buy a Special Tire for an EV? 2019. Available online: https://www.motorbiscuit.com/electric-car-tires-do-you-need-to-buy-a-special-tire-for-an-ev/ (accessed on 1 July 2020).
- Gomes, L.A.V.; Facin, A.L.F.; Salerno, M.S.; Ikenami, R.K. Unpacking the innovation ecosystem construct: Evolution, gaps and trends. Technol. Forecast. Soc. Chang. 2018, 136, 30–48. [Google Scholar] [CrossRef]
- Liu, S. Exploring Innovation Ecosystem from the Perspective of Sustainability: Towards a Conceptual Framework. JOItmC 2019, 5, 48. [Google Scholar] [CrossRef]
- Brown, P.; Bocken, N.; Balkenende, R. Why Do Companies Pursue Collaborative Circular Oriented Innovation? Sustainability 2019, 11, 635. [Google Scholar] [CrossRef]
- Brown, P.; Bocken, N.; Balkenende, R. How Do Companies Collaborate for Circular Oriented Innovation? Sustainability 2020, 12, 1648. [Google Scholar] [CrossRef]
- Parida, V.; Burström, T.; Visnjic, I.; Wincent, J. Orchestrating industrial ecosystem in circular economy: A two-stage transformation model for large manufacturing companies. J. Bus. Res. 2019, 101, 715–725. [Google Scholar] [CrossRef]
- Konietzko, J.; Bocken, N.; Hultink, E.J. Circular ecosystem innovation: An initial set of principles. J. Clean. Prod. 2020, 253, 119942. [Google Scholar] [CrossRef]
- Lüdeke-Freund, F.; Gold, S.; Bocken, N.M.P. A Review and Typology of Circular Economy Business Model Patterns. J. Ind. Ecol. 2019, 23, 36–61. [Google Scholar] [CrossRef]
- Grosse, M. How User-Innovators Pave the Way for a Sustainable Energy Future: A Study among German Energy Enthusiasts. Sustainability 2018, 10, 4836. [Google Scholar] [CrossRef]
- Grosse, M.; Pohlisch, J.; Korbel, J. Triggers of Collaborative Innovation in Online User Communities. JOItmC 2018, 4, 59. [Google Scholar] [CrossRef]
- Grosse, M.; Send, H.; Loitz, T. Smart Energy in Deutschland: Wie Nutzerinnovationen Die Energiewende Voranbringen (Smart Energy in Germany: The Benefits of User Innovation). SSRN J. 2018. [Google Scholar] [CrossRef]









| Topic Area | Survey Questions |
|---|---|
| Demographic aspects and other fundamental user characteristics | ●Age, education, income |
| ●Attitudes towards sustainability in general | |
| ●Driving habits (car ownership, brand, tyre purchase) | |
| Questions on user preferences | ●Preferred tyre brand |
| ●Place of tyre purchase | |
| ●Use of information for tyre purchase | |
| ●Importance of general tyre characteristics | |
| ●Familiarity with EU tyre labelling | |
| ●Importance of this label when buying tyres | |
| ●Importance of information on environmental and social aspects in the purchasing of tyres | |
| ●Importance of specific environmental and social aspects | |
| ●Willingness to buy sustainable tyres in the future and relevant information in this context | |
| ●Potential benefits of a sustainable tyre label to support purchasing decisions | |
| ●Interest in innovative recycling management approaches | |
| ●Innovative collaboration and software for sustainable tyres | |
| ●Relevant functions of this software |
| Interested in | Using Configuration Software | Configuring Tyres | Tyres with a Higher Proportion of Recycled Materials | Tyres with a Higher Proportion of Materials from Renewable Resources | |||||
|---|---|---|---|---|---|---|---|---|---|
| Age | 0.0748 (0.1732) | 0.0751 (0.1614) | −0.5671 (0.1994) | ** | −0.2031 (0.1602) | ||||
| Income | −0.1961 (0.184) | 0.0073 (0.1673) | 0.1444 (0.1921) | 0.4367 (0.1713) | * | ||||
| Perception of climate change | medium danger | 0.8394 (0.5762) | 0.0132 (0.5772) | −0.3587 (0.7431) | 1.0331 (0.5845) | ||||
| existential danger | 1.2765 (0.621) | * | 0.4711 (0.612) | −0.5873 (0.7682) | 0.9122 (0.6033) | ||||
| Use of tyre rating portals | 0.8257 (0.4095) | * | 0.7828 (0.3791) | * | 0.6543 (0.4406) | 0.1717 (0.3849) | |||
| Relevance when buying tyres | social aspects | −0.0101 (0.2841) | −0.4651 (0.2805) | 0.0326 (0.3283) | 0.2771 (0.2887) | ||||
| environmental aspects | −0.0127 (0.3137) | 0.2556 (0.2996) | 0.1841 (0.3611) | −0.2357 (0.3278) | |||||
| EV | owns EV | 16.4175 (1155.3287) | 1.5169 (1.0779) | 0.02 (0.8442) | 0.3346 (0.7282) | ||||
| plans to buy EV | 0.0528 (0.6117) | −0.2773 (0.5631) | 0.4387 (0.7154) | 0.4572 (0.6387) | |||||
| Const | 0.8772 (1.5659) | 1.0306 (1.4596) | 3.4838 (1.7638) | * | −0.8766 (1.4826) | ||||
| Observations | 155 | 154 | 151 | 151 | |||||
| Pseudo R² | 0.007 | 0.022 | 0.114 | 0.015 | |||||
| AIC | 181 | 202 | 165 | 202 | |||||
© 2020 by the authors. Licensee MDPI, Basel, Switzerland. This article is an open access article distributed under the terms and conditions of the Creative Commons Attribution (CC BY) license (http://creativecommons.org/licenses/by/4.0/).
Share and Cite
Wurster, S.; Heß, P.; Nauruschat, M.; Jütting, M. Sustainable Circular Mobility: User-Integrated Innovation and Specifics of Electric Vehicle Owners. Sustainability 2020, 12, 7900. https://doi.org/10.3390/su12197900
Wurster S, Heß P, Nauruschat M, Jütting M. Sustainable Circular Mobility: User-Integrated Innovation and Specifics of Electric Vehicle Owners. Sustainability. 2020; 12(19):7900. https://doi.org/10.3390/su12197900
Chicago/Turabian StyleWurster, Simone, Philipp Heß, Michael Nauruschat, and Malte Jütting. 2020. "Sustainable Circular Mobility: User-Integrated Innovation and Specifics of Electric Vehicle Owners" Sustainability 12, no. 19: 7900. https://doi.org/10.3390/su12197900
APA StyleWurster, S., Heß, P., Nauruschat, M., & Jütting, M. (2020). Sustainable Circular Mobility: User-Integrated Innovation and Specifics of Electric Vehicle Owners. Sustainability, 12(19), 7900. https://doi.org/10.3390/su12197900

