Systematic Review on Inclusive Education, Sustainability in Engineering: An Analysis with Mixed Methods and Data Mining Techniques
Abstract
1. Introduction
1.1. Sustainability. Inclusive Education and Teaching-Learning Methodology
1.2. The Use of Mixed Methods in Research
1.3. Data and Text Mining Techniques
- (1)
- To establish the results of the research related to the concepts of sustainability, inclusive education, and disability.
- (2)
- To study the key concepts that are detected in the articles selected with respect to the concepts of sustainability, inclusive education, disability, and their relations.
2. Materials and Methods
2.1. Design
2.2. Sample
2.3. Instruments
2.4. Procedure
2.5. Data Analysis
3. Results
3.1. Quantitative Analysis of the Articles
3.1.1. Classification of the Articles
3.1.2. The Application of Data Mining Techniques
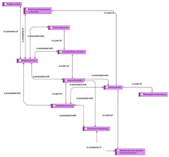
3.1.3. The Application of Text Mining Techniques
3.2. Qualitative Analysis
4. Discussion
Limitations and Future Lines of Research
5. Conclusions
Author Contributions
Funding
Conflicts of Interest
References
- Reid, A. Climate change education and research: Possibilities and potentials versus problems and perils? Environ. Educ. Res. 2019, 25, 767–790. [Google Scholar] [CrossRef]
- Verd Pericás, J. Introducción a la Investigación Cualitativa; Introduction to Qualitative Research; Synopsis: Madrid, Spain, 2016. [Google Scholar]
- Martínez, R.; Castellano, M.A.; Chacón, J.C. Métodos de Investigación en Psicología; Research Methods in Psychology; EOS: Madrid, Spain, 2014. [Google Scholar]
- Plano Clark, V.L.; Ivankova, N.V. Mixed Methods Research: A Practical Guide to the Field; Thousand Sage: Oaks, CA, USA, 2016. [Google Scholar] [CrossRef]
- Dang, V.T.; Wang, J.; Van-Thac Dang, W. An integrated fuzzy AHP and fuzzy TOPSIS approach to assess sustainable urban development in an emerging economy. Int. J. Environ. Res. Public Health 2019, 16, 2902. [Google Scholar] [CrossRef] [PubMed]
- Peter, M.; Diekötter, T.; Kremer, K. Participant outcomes of biodiversity citizen science projects: A systematic literature review. Sustainability 2019, 11, 2780. [Google Scholar] [CrossRef]
- Lengyel, A.; Kovács, S.; Müller, A.; Dávid, L.; Szőke, S.; Bácsné Bába, É. Sustainability and Subjective Well-Being: How Students Weigh Dimensions. Sustainability 2019, 11, 6627. [Google Scholar] [CrossRef]
- Rivas Hermann, R.; Bonzanini Bossle, M. Bringing an entrepreneurial focus to sustainability education: A teaching framework based on content analysis. J. Clean Prod. 2020, 246, 119038. [Google Scholar] [CrossRef]
- Burns, H.; Schneider, M. Insights from Alumni: A Grounded Theory Study of a Graduate Program in Sustainability Leadership. Sustainability 2019, 11, 5223. [Google Scholar] [CrossRef]
- Bolger, D.T.; Bieluch, K.H.; Krivak-Tetley, F.E.; Maggs-Kölling, G.; Tjitekulu, J. Designing a real-world course for environmental studies students: Entering a social-ecological system. Sustainability 2018, 10, 2546. [Google Scholar] [CrossRef]
- Sundermann, A.; Fischer, D. How Does Sustainability Become Professionally Relevant? Exploring the Role of Sustainability Conceptions in First Year Students. Sustainability 2019, 11, 5155. [Google Scholar] [CrossRef]
- Shawe, R.; Horan, W.; Moles, R.; O’Regan, B. Mapping of sustainability policies and initiatives in higher education institutes. Environ. Sci. Policy 2019, 99, 80–88. [Google Scholar] [CrossRef]
- Gray, S.; Sterling, E.J.; Aminpour, P.; Goralnik, L.; Singer, A.; Wei, C.; Akabas, S.; Jordan, R.C.; Giabbanelli, P.J.; Hodbod, J.; et al. Assessing (social-ecological) Systems Thinking by Evaluating Cognitive Maps. Sustainability 2019, 11, 5753. [Google Scholar] [CrossRef]
- Meisert, A.; Böttcher, F. Towards a Discourse-Based Understanding of Sustainability Education and Decision mMking. Sustainability 2019, 11, 5902. [Google Scholar] [CrossRef]
- Zhou, X.; Chen, L.H.; Chen, C.L. Collaborative Learning by Teaching: A Pedagogy between Learner-Centered and Learner-Driven. Sustainability 2019, 11, 1174. [Google Scholar] [CrossRef]
- Benner, J.; McArthur, J.J. Data-Driven Design as a Vehicle for BIM and Sustainability Education. Buildings 2019, 9, 103. [Google Scholar] [CrossRef]
- Grohs, J.R.; Kinoshita, T.; Novoselich, B.J.; Knight, D.B. Exploring Learner Engagement and Achievement in Large Undergraduate Engineering Mechanics Courses. In Proceedings of the ASEE Annual Conference & Exposition, Seattle, WA, USA, 14–17 June 2015. [Google Scholar] [CrossRef]
- LeVasseur, T.; Ciarcia, C. Sustainability Literacy in a Time of Socio-Ecological Crisis: Using Reaccreditation as a Leverage Point for Innovation in Higher Education. Sustainability 2019, 11, 5104. [Google Scholar] [CrossRef]
- Kopnina, H.; Saari, M.H. If a tree falls: Business students learning active citizenship from environmentalists. Educ. Sci. 2019, 9, 284. [Google Scholar] [CrossRef]
- Tomas, L.; Evans, N.; Doyle, T.; Skamp, K. Are first year students ready for a flipped classroom? A case for a flipped learning continuum. Int. J. Educ. Technol. High. Educ. 2019, 16, 5. [Google Scholar] [CrossRef]
- Greig, A.; Priddle, J. Mapping Students’ Development in Response to Sustainability Education: A Conceptual Model. Sustainability 2019, 11, 4324. [Google Scholar] [CrossRef]
- Marzetta, K.; Mason, H.; Wee, B. ‘Sometimes they are fun and sometimes they are not’: Concept mapping with English language acquisition (ELA) and gifted/talented (GT) elementary students learning science and sustainability. Educ. Sci. 2018, 8, 13. [Google Scholar] [CrossRef]
- Fjællingsdal, K.S.; Klöckner, C.A. Gaming Green: The Educational Potential of Eco—A Digital Simulated Ecosystem. Front. Psychol. 2019, 10, 2846. [Google Scholar] [CrossRef]
- Whalen, K.; Paez, A. Development of a new framework to guide, assess, and evaluate student reflections in a university sustainability course. Teach. Learn. Inq. 2019, 7, 55–77. [Google Scholar] [CrossRef]
- Muldrow, L.; Chambers, B.; Newell, M.; Salter, A. Sustainability infused across the curriculum at a minority-serving liberal arts institution: A case study. Int. J. High. Educ. 2019, 8, 1–9. [Google Scholar] [CrossRef]
- Raley, S.K.; Burke, K.M.; Hagiwara, M.; Shogren, K.A.; Wehmeyer, M.L.; Kurth, J.A. The Self-Determined Learning Model of Instruction and Students with Extensive Support Needs in Inclusive Settings. Intellect. Dev. Disabil. 2020, 58, 82–90. [Google Scholar] [CrossRef] [PubMed]
- Palmberg, I.; Kärkkäinen, S.; Jeronen, E.; Yli-Panula, E.; Persson, C. Nordic student teachers’ views on the most efficient teaching and learning methods for species and species identification. Sustainability 2019, 11, 5231. [Google Scholar] [CrossRef]
- Krogman, N.T.; Bergstrom, A. Sustainable Higher Education Teaching Approaches. In Handbook of Engaged Sustainability; Dhiman, S., Marques, J., Eds.; Springer: Cham, Switzerland, 2018; pp. 445–469. [Google Scholar] [CrossRef]
- Zamora-Polo, F.; Sánchez-Martín, J. Teaching for a better world. Sustainability and Sustainable Development Goals in the Construction of a Change-Maker University. Sustainability 2019, 11, 4224. [Google Scholar] [CrossRef]
- Mukhtar, N.; Saud, M.S.B. Sustainability thinking in the paradigm of electrical/electronic engineering: Concept and relevance. Int. J. Eng. Adv. Technol. 2019, 8, 1029–1038. [Google Scholar] [CrossRef]
- Condeza-Marmentini, A.; Flores-González, L. Teachers’ Transgressive Pedagogical Practices in Context: Ecology, Politics, and Social Change. Sustainability 2019, 11, 6145. [Google Scholar] [CrossRef]
- Reeves, A. Classroom collaborations: Enabling sustainability education via student-community co-learning. Int. J. Sustain. High. Educ. 2019, 20, 1376–1392. [Google Scholar] [CrossRef]
- Wamsler, C. Education for sustainability: Fostering a more conscious society and transformation towards sustainability. Int. J. Sustain. High. Educ. 2020, 21, 112–130. [Google Scholar] [CrossRef]
- Westermark, Å.; Jansund, B. Learning experiences from a time-geographic approach—Commodity chains, globalization, everyday life, and sustainability in context. J. Geogr. High. Educ. 2019, 43, 486–504. [Google Scholar] [CrossRef]
- Project “SUSKIDS Enabling Professionals and Families to Transfer Sustainable Knowledge and Skills to down Syndrome Individuals”. ERASMUS+KA2. Strategic Associations School Education. 2018-1-ES01-KA201-050639. Available online: http://suskids.eu/ (accessed on 21 August 2020).
- Papenfuss, J.; Merritt, E. Pedagogical laboratories: A case study of transformative sustainability education in an ecovillage context. Sustainability 2019, 11, 3880. [Google Scholar] [CrossRef]
- Evans, T.L. Competencies and pedagogies for sustainability education: A roadmap for sustainability studies program development in colleges and universities. Sustainability 2019, 11, 5526. [Google Scholar] [CrossRef]
- Boldermo, S.; Ødegaard, E.E. What about the Migrant Children? The State-of-the-Art in Research Claiming Social Sustainability. Sustainability 2019, 11, 459. [Google Scholar] [CrossRef]
- Činčera, J.; Mikusinśki, G.; Binka, B.; Calafate, L.; Calheiros, C.; Cardoso, A.; Hedblom, M.; Jones, M.; Koutsouris, A.; Vasconcelos, C.; et al. Managing Diversity: The Challenges of Inter-University Cooperation in Sustainability Education. Sustainability 2019, 11, 5610. [Google Scholar] [CrossRef]
- Jarillo, M.P.; Pedraza, L.; Ger, P.M.; Bocos, E. Challenges of Online Higher Education in the Face of the Sustainability Objectives of the United Nations: Carbon Footprint, Accessibility and Social Inclusion. Sustainability 2019, 11, 5580. [Google Scholar] [CrossRef]
- Van Poeck, K. Environmental and sustainability education in a post-truth era. An exploration of epistemology and didactics beyond the objectivism-relativism dualism. Environ. Educ. Res. 2019, 25, 472–491. [Google Scholar] [CrossRef]
- Holfelder, A. Towards a sustainable future with education? Sustain. Sci. 2019, 14, 943–952. [Google Scholar] [CrossRef]
- Pompeii, B.; Chiu, Y.W.; Neill, D.; Braun, D.; Fiegel, G.; Oulton, R.; Ragsdale, J.; Singh, K. Identifying and Overcoming Barriers to Integrating Sustainability across the Curriculum at a Teaching-Oriented University. Sustainability 2019, 11, 2652. [Google Scholar] [CrossRef]
- Akins, E.E.; Giddens, E.; Glassmeyer, D.; Gruss, A.; Hedden, M.K.; Slinger-Friedman, V.; Weand, M. Sustainability Education and Organizational Change: A critical Case Study of Barriers and Change Drivers at a Higher Education Institution. Sustainability 2019, 11, 501. [Google Scholar] [CrossRef]
- Fang, X.; Zhou, B.; Tu, X.; Ma, Q.; Wu, J. “What Kind of a Science is Sustainability Science?” An Evidence-Based Reexamination. Sustainability 2018, 10, 1478. [Google Scholar] [CrossRef]
- Anguera, M.T.; Blanco-Villaseñor, A.; Losada, J.L.; Portell, M. Guidelines for designing and conducting a study that applies observational methodology. Anu. Psicol. 2018, 48, 9–17. [Google Scholar] [CrossRef]
- Krippendorff, K. Content Analysis: An Introduction to Its Methodology, 3rd ed.; Sage Thousand: Oaks, CA, USA, 2013. [Google Scholar]
- Sáiz-Manzanares, M.C.; Queiruga Dios, M.Á.; García-Osorio, C.I.; Montero-García, E.; Rodríguez-Medina, J. Observation of Metacognitive Skills in Natural Environments: A Longitudinal Study with Mixed Methods. Front. Psychol. 2019, 1, 2398. [Google Scholar] [CrossRef]
- Sáiz, M.C.; Escolar, M.C. Observación Sistemática e Investigación en Contextos Educativos; Systematic Observation and Research in Educational Contexts; University of Burgos Publication Service: Burgos, Spain, 2013. [Google Scholar]
- Banks, M. Los Datos Visuales en Investigación Cualitativa; Using Visual Data in Qulitative Research; Morata: Madrid, Spain, 2010. [Google Scholar]
- Gibbs, G. El Análisis de Datos Cualitativos en Investigación Cualitativa; Analyzing Qualitative Data; Morata: Madrid, Spain, 2013. [Google Scholar]
- Anguera, M.T. Developing indirect observation: Scope, process and methodological skills in the analysis of texts. In Análisis de Patrones de Habilidades Metodológicas y Conceptuales de Análisis, Planeación, Evaluación e Intervención; Analysis of Patterns of Methodological and Conceptual Skills of Analysis, Planning, Evaluation and Intervention; Santoyo, C., Ed.; UNAM/PAPIIT: Ciudad de México, Mexico, 2020; in press. [Google Scholar]
- Sáiz-Manzanares, M.C.; Queiruga-Dios, M.Q. Evaluación de estrategias metacognitivas: Aplicación de métodos online. Rev. Psicol. Educ. 2018, 13, 33–45. [Google Scholar] [CrossRef]
- Manzanares, M.C.S.; Sánchez, R.M.; González, Á.A.; Llamazares, M.D.C.E.; Dios, M.Á.Q. Detección del alumno en riesgo en titulaciones de Ciencias de la Salud: Aplicación de técnicas de Learning Analytics. Eur. J. Investig. Health Psychol. Educ. 2018, 8, 129–142. [Google Scholar] [CrossRef]
- Sáiz-Manzanares, M.C.; Escolar-Llamazares, M.C.; Rodríguez-Medina, J. Investigación Cualitativa. Aplicación de Métodos Mixtos y de Técnicas de Minería de Datos; Qualitative Research. Application of Mixed Methods and Data Mining Techniques; University of Burgos Publication Service: Burgos, Spain, 2019. [Google Scholar]
- Silva, E.T.; Sampaio, F.; da Silv, L.C.; Medeiros, D.S.; Correia, G.P. A method for embedding a computer vision application into a wearable device. Microprocess. Microsyst. 2020, 76, 103086. [Google Scholar] [CrossRef]
- García, S.; Luengo, J.; Herrera, F. Data Preprocessing in Data Mining; Springer International Publishing: Cham, Switzerland, 2015; Volume 72. [Google Scholar]
- Pejic-Bach, M.; Bertoncel, T.; Meško, M.; Krstić, Ž. Text mining of industry 4.0 job advertisements. Int. J. Inf. Manag. 2020, 50, 416–431. [Google Scholar] [CrossRef]
- Slater, S.; Joksimović, S.; Kovanovic, V.; Baker, R.S.; Gasevic, D. Tools for Educational Data Mining: A Review. J. Educ. Behav. Stat. 2016, 42, 85–106. [Google Scholar] [CrossRef]
- Romero, C.; Ventura, S. Educational data mining: A survey from 1995 to 2005. Expert Syst. Appl. 2007, 33, 135–146. [Google Scholar] [CrossRef]
- Sáiz-Manzanares, M.C.; García-Osorio, C.I.; Díez-Pastor, J.F. Differential efficiency of the resources used in b-learning environments. Psicothema 2019, 31, 170–178. [Google Scholar] [CrossRef]
- Atlas.ti. Software Package Qualitative Data Analysis; Version 8; Atlas.ti Scientific Software Development GmbH: Berlin, Germany, 2020; Available online: https://atlasti.com/es/ (accessed on 20 August 2020).
- Orange. Software Package. Available online: https://orange.biolab.si/docs/ (accessed on 20 August 2020).
- IBM Corp. SPSS Statistical Package for the Social Sciences (SPSS); Version 24; IBM: Madrid, Spain, 2016. [Google Scholar]











| Article | Collective | Year | Object | Cluster | C1 | C2 | C3 | C4 | C5 | C6 |
|---|---|---|---|---|---|---|---|---|---|---|
| 1 | 1 | 2020 | 1 | 1 | 1 | 1 | 1 | 0 | 0 | 0 |
| 2 | 2 | 2020 | 2 | 3 | 1 | 1 | 0 | 0 | 0 | 1 |
| 3 | 3 | 2020 | 3 | 3 | 1 | 0 | 1 | 0 | 0 | 1 |
| 4 | 4 | 2020 | 4 | 1 | 1 | 0 | 0 | 0 | 0 | 0 |
| 5 | 3 | 2020 | 3 | 1 | 1 | 0 | 0 | 1 | 1 | 0 |
| 6 | 5 | 2020 | 5 | 1 | 1 | 0 | 0 | 0 | 0 | 0 |
| 7 | 5 | 2019 | 5 | 1 | 1 | 0 | 1 | 0 | 0 | 0 |
| 8 | 5 | 2019 | 5 | 1 | 1 | 0 | 0 | 1 | 1 | 0 |
| 9 | 5 | 2019 | 5 | 1 | 1 | 1 | 0 | 1 | 1 | 0 |
| 10 | 5 | 2019 | 5 | 2 | 1 | 0 | 0 | 1 | 1 | 1 |
| 11 | 2 | 2019 | 2 | 3 | 1 | 0 | 0 | 0 | 0 | 1 |
| 12 | 6 | 2019 | 6 | 1 | 1 | 0 | 0 | 0 | 0 | 0 |
| 13 | 7 | 2019 | 7 | 1 | 1 | 0 | 0 | 0 | 0 | 0 |
| 14 | 8 | 2019 | 8 | 1 | 1 | 0 | 0 | 1 | 1 | 0 |
| 15 | 3 | 2019 | 3 | 1 | 1 | 0 | 0 | 1 | 1 | 0 |
| 16 | 3 | 2019 | 3 | 1 | 1 | 0 | 0 | 1 | 1 | 0 |
| 17 | 5 | 2019 | 5 | 1 | 1 | 0 | 0 | 1 | 1 | 0 |
| 18 | 3 | 2019 | 3 | 1 | 1 | 0 | 0 | 1 | 1 | 0 |
| 19 | 3 | 2019 | 3 | 1 | 1 | 0 | 0 | 1 | 1 | 0 |
| 20 | 3 | 2019 | 3 | 1 | 1 | 0 | 0 | 0 | 1 | 0 |
| 21 | 3 | 2019 | 3 | 3 | 1 | 1 | 0 | 0 | 0 | 1 |
| 22 | 2 | 2019 | 2 | 3 | 1 | 0 | 0 | 0 | 0 | 1 |
| 23 | 3 | 2019 | 3 | 3 | 1 | 0 | 0 | 0 | 0 | 1 |
| 24 | 3 | 2019 | 3 | 3 | 1 | 0 | 0 | 0 | 0 | 1 |
| 25 | 3 | 2019 | 3 | 1 | 1 | 0 | 0 | 1 | 1 | 0 |
| 26 | 3 | 2019 | 3 | 3 | 1 | 0 | 0 | 0 | 0 | 1 |
| 27 | 2 | 2019 | 2 | 3 | 1 | 0 | 0 | 0 | 0 | 1 |
| 28 | 3 | 2019 | 3 | 1 | 1 | 0 | 0 | 1 | 1 | 0 |
| 29 | 3 | 2019 | 3 | 1 | 1 | 0 | 0 | 1 | 1 | 0 |
| 30 | 3 | 2019 | 3 | 1 | 1 | 0 | 0 | 0 | 0 | 0 |
| 31 | 3 | 2019 | 3 | 1 | 1 | 0 | 0 | 1 | 1 | 0 |
| 32 | 3 | 2019 | 3 | 1 | 1 | 0 | 0 | 1 | 0 | 0 |
| 33 | 3 | 2019 | 3 | 1 | 1 | 0 | 0 | 1 | 0 | 0 |
| 34 | 2 | 2019 | 2 | 1 | 1 | 0 | 0 | 1 | 0 | 0 |
| 35 | 3 | 2019 | 3 | 1 | 1 | 0 | 0 | 1 | 1 | 0 |
| 36 | 2 | 2019 | 2 | 3 | 1 | 0 | 0 | 0 | 0 | 1 |
| 37 | 3 | 2019 | 3 | 1 | 1 | 0 | 0 | 1 | 1 | 0 |
| 38 | 3 | 2019 | 3 | 1 | 1 | 0 | 0 | 1 | 1 | 0 |
| 39 | 3 | 2019 | 3 | 1 | 1 | 0 | 1 | 1 | 1 | 0 |
| 40 | 3 | 2019 | 3 | 1 | 1 | 0 | 1 | 1 | 1 | 0 |
| 41 | 2 | 2019 | 2 | 3 | 1 | 0 | 0 | 0 | 0 | 1 |
| 42 | 2 | 2019 | 2 | 3 | 1 | 0 | 0 | 0 | 0 | 1 |
| 43 | 2 | 2019 | 2 | 2 | 1 | 1 | 0 | 1 | 1 | 1 |
| 44 | 3 | 2019 | 3 | 2 | 1 | 0 | 0 | 1 | 1 | 1 |
| 45 | 3 | 2019 | 3 | 1 | 1 | 0 | 0 | 1 | 0 | 0 |
| 46 | 4 | 2019 | 4 | 1 | 1 | 0 | 0 | 1 | 0 | 0 |
| 47 | 8 | 2019 | 8 | 1 | 1 | 0 | 0 | 1 | 0 | 0 |
| 48 | 3 | 2019 | 3 | 2 | 1 | 0 | 0 | 1 | 1 | 1 |
| 49 | 7 | 2019 | 7 | 2 | 1 | 0 | 0 | 1 | 1 | 1 |
| 50 | 7 | 2019 | 7 | 2 | 1 | 0 | 0 | 1 | 1 | 1 |
| 51 | 3 | 2018 | 3 | 2 | 1 | 0 | 0 | 1 | 1 | 1 |
| 52 | 3 | 2018 | 3 | 2 | 1 | 0 | 0 | 1 | 1 | 1 |
| 53 | 2 | 2018 | 2 | 1 | 1 | 0 | 0 | 1 | 0 | 0 |
| 54 | 6 | 2018 | 6 | 1 | 1 | 0 | 0 | 1 | 0 | 0 |
| Classification Criteria | Clusters | ||
|---|---|---|---|
| Cluster 1 n = 34 | Cluster 2 n = 8 | Cluster 3 n = 12 | |
| C1 | 1 | 1 | 1 |
| C2 | 0 | 0 | 0 |
| C3 | 0 | 0 | 0 |
| C4 | 3 | 4 | 0 |
| C5 | 3 | 5 | 0 |
| C6 | 0 | 6 | 6 |
| Classification of Categories | Classification |
|---|---|
| Learning Methodology | Active methods |
| Educational methodology | |
| Flipped Classroom | |
| Instruction Model | |
| Learning Model Instruction | |
| Metacognitive skills training | |
| Problem solving | |
| Project Based learning | |
| Significative learning | |
| Teaching-learning approach. Innovative education | |
| Educational Policy | Educational transformation |
| Entrepreneurship education | |
| Inclusive education | |
| Interdisciplinary programs | |
| Technology and sustainability | |
| Sustainability Society | Previous social knowledge |
| Sustainability and education | |
| Sustainability and society |
| Learning Methodology | Educational Policy | |||||||||
|---|---|---|---|---|---|---|---|---|---|---|
| 1 n = 37 | 2 n = 8 | 3 n = 22 | 4 n = 9 | 5 n = 8 | ||||||
| F | C | F | C | F | F | F | C | F | C | |
| Active Methods (n = 23) | 11 | 0.22 | 0 | 0.00 | 2 | 0.05 | 1 | 0.03 | 3 | 0.11 |
| Educational Methodology (n = 20) | 12 | 0.27 | 0 | 0.00 | 0 | 0.00 | 2 | 0.07 | 1 | 0.04 |
| Flipped Classroom (n = 5) | 2 | 0.05 | 0 | 0.00 | 2 | 0.08 | 1 | 0.08 | 1 | 0.08 |
| Instruction Model (n = 4) | 1 | 0.03 | 0 | 0.00 | 1 | 0.04 | 1 | 0.08 | 0 | 0.00 |
| Learning Model Instruction (n = 6) | 3 | 0.08 | 0 | 0.00 | 1 | 0.04 | 1 | 0.07 | 1 | 0.08 |
| Metacognitive Skills Training (n = 10) | 3 | 0.07 | 0 | 0.00 | 1 | 0.03 | 0 | 0.00 | 1 | 0.06 |
| Problem Solving (n = 8) | 2 | 0.05 | 0 | 0.00 | 0 | 0.00 | 0 | 0.00 | 1 | 0.07 |
| Project Based Learning and Sustainability (n = 9) | 2 | 0.05 | 0 | 0.00 | 0 | 0.00 | 0 | 0.00 | 0 | 0.00 |
| Significative Learning (n = 1) | 0 | 0.00 | 0 | 0.00 | 0 | 0.00 | 0 | 0.00 | 0 | 0.00 |
| Teaching-learnings Approach. Innovative Education (n = 24) | 1 | 0.02 | 0 | 0.00 | 2 | 0.05 | 2 | 0.08 | 3 | 0.13 |
| Learning Methodology | Sustainability Society | |||||
|---|---|---|---|---|---|---|
| 1 n = 1 | 2 n = 44 | 3 n = 35 | ||||
| F | K | F | K | F | K | |
| Active methods (n = 23) | 0 | 0.00 | 5 | 0.08 | 2 | 0.04 |
| Educational Methodology (n = 20) | 0 | 0.00 | 2 | 0.03 | 1 | 0.02 |
| Flipped Classroom (n = 5) | 0 | 0.00 | 2 | 0.04 | 1 | 0.03 |
| Instruction Model (n = 4) | 0 | 0.00 | 1 | 0.02 | 1 | 0.03 |
| Learning Model Instruction (n = 6) | 0 | 0.00 | 2 | 0.04 | 1 | 0.03 |
| Metacognitive Skills Training (n = 10) | 0 | 0.00 | 1 | 0.02 | 0 | 0.00 |
| Problem Solving (n = 8) | 0 | 0.00 | 2 | 0.04 | 0 | 0.00 |
| Project Based Learning and Sustainability (n = 9) | 0 | 0.00 | 0 | 0.00 | 0 | 0.00 |
| Study Programmes (n = 19) | 0 | 0.00 | 4 | 0.07 | 1 | 0.02 |
| Teaching-Learnings Approach. Innovative Education (n = 24) | 0 | 0.00 | 11 | 0.19 | 4 | 0.07 |
| 1 n = 1 | 2 n = 44 | 3 n = 35 | ||||
|---|---|---|---|---|---|---|
| F | K | F | K | F | K | |
| Educational Transformation (n = 37) | 0 | 0.00 | 7 | 0.09 | 6 | 0.09 |
| Entrepreneurship Education (n = 8) | 0 | 0.00 | 2 | 0.04 | 4 | 0.10 |
| Inclusive Education (n = 22) | 0 | 0.00 | 6 | 0.10 | 6 | 0.12 |
| Interdisciplinary Programs (n = 9) | 0 | 0.00 | 1 | 0.02 | 1 | 0.02 |
| Technology and Sustainability (n = 8) | 0 | 0.00 | 5 | 0.11 | 1 | 0.02 |
© 2020 by the authors. Licensee MDPI, Basel, Switzerland. This article is an open access article distributed under the terms and conditions of the Creative Commons Attribution (CC BY) license (http://creativecommons.org/licenses/by/4.0/).
Share and Cite
Sáiz-Manzanares, M.C.; Gutiérrez-González, S.; Rodríguez, Á.; Alameda Cuenca-Romero, L.; Calderón, V.; Queiruga-Dios, M.Á. Systematic Review on Inclusive Education, Sustainability in Engineering: An Analysis with Mixed Methods and Data Mining Techniques. Sustainability 2020, 12, 6861. https://doi.org/10.3390/su12176861
Sáiz-Manzanares MC, Gutiérrez-González S, Rodríguez Á, Alameda Cuenca-Romero L, Calderón V, Queiruga-Dios MÁ. Systematic Review on Inclusive Education, Sustainability in Engineering: An Analysis with Mixed Methods and Data Mining Techniques. Sustainability. 2020; 12(17):6861. https://doi.org/10.3390/su12176861
Chicago/Turabian StyleSáiz-Manzanares, María Consuelo, Sara Gutiérrez-González, Ángel Rodríguez, Lourdes Alameda Cuenca-Romero, Verónica Calderón, and Miguel Ángel Queiruga-Dios. 2020. "Systematic Review on Inclusive Education, Sustainability in Engineering: An Analysis with Mixed Methods and Data Mining Techniques" Sustainability 12, no. 17: 6861. https://doi.org/10.3390/su12176861
APA StyleSáiz-Manzanares, M. C., Gutiérrez-González, S., Rodríguez, Á., Alameda Cuenca-Romero, L., Calderón, V., & Queiruga-Dios, M. Á. (2020). Systematic Review on Inclusive Education, Sustainability in Engineering: An Analysis with Mixed Methods and Data Mining Techniques. Sustainability, 12(17), 6861. https://doi.org/10.3390/su12176861

