Developing a Cooperative Model Converging Both Convention and Medical Tourism Stakeholders: Based on Deutsch’s Cooperation Theory
Abstract
1. Introduction
2. Theoretical Background
2.1. Stakeholders
2.2. Convention and Medical Tourism Stakeholders
2.3. Deutsch’s Cooperation Theory
3. Study and Data Analysis Methods
3.1. Study Method
3.2. Utilization of Spradley’s Analysis Technique
4. Derivation of Cooperation Factors of Convention-Medical Tourism
4.1. Overview of In-Depth Expert Interviews
4.2. Overview of the First Expert Questionnaire Survey
4.3. Overview of the Second Expert Questionnaire Survey
4.4. Identifying Factors for Cooperation between Convention Industry and Medical Tourism
4.5. Domain and Taxonomic Analyses
4.6. Component Analysis, System Organization, and Content Preparation
4.7. Reliability Analysis
5. Development of a Cooperative Convention-Medical Tourism Model
5.1. The Conceptual Framework for the Convention-Medical Tourism Cooperation Model
5.2. Establishing Causal Relationships between the Domains of Convention-Medical Tourism Cooperation
5.3. Development of Convention-Medical Tourism Cooperation Model
5.4. Communication: A CON-MED Information–Knowledge Connectivity Model
5.5. Attitude: A CON-MED Cooperation Value Recognition Model
5.6. Perception: A CON-MED Cooperation System Model
5.7. Work Orientation: A CON-MED Cooperation Outcome Model
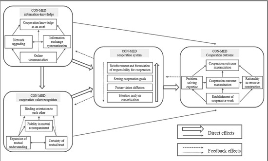
5.8. Development of an Integrated CON-MED Cooperation Model
6. Conclusions
Author Contributions
Funding
Conflicts of Interest
References
- Bramwell, B.; Lane, B. Tourism Collaboration and Partnerships: Politics, Practice, and Sustainability; Bramwell, B., Lane, B., Eds.; Channel View Publications: Bristol, UK, 2000. [Google Scholar]
- Jamal, B.T.; Getz, D. Collaboration theory and community tourism planning. Ann. Tour. Res. 1995, 22, 186–204. [Google Scholar] [CrossRef]
- Vernon, J.; Essex, S.; Pinder, D.; Curry, K. Collaborative policymaking: Local sustainable projects. Ann. Tour. Res. 2005, 32, 325–345. [Google Scholar] [CrossRef]
- Dredge, D.; Gyimóthy, S. The collaborative economy and tourism: Critical perspectives, questionable claims, and silenced voices. Tour. Recreat. Res. 2015, 40, 286–302. [Google Scholar]
- Bornhorst, T.; Ritchie, B.; Sheehan, L. Determinants of tourism success for DMOs & destinations: An empirical examination of stakeholders’ perspectives. Tour. Manag. 2010, 31, 572–589. [Google Scholar]
- Douglas, A.; Lubbe, B.A. Identifying value conflicts between stakeholders in corporate travel management by applying the soft value management model: A survey in South Africa. Tour. Manag. 2006, 27, 1130–1140. [Google Scholar] [CrossRef]
- Ford, R.C.; Peeper, W.C.; Gresock, A. Friends to grow and foes to know: Using a stakeholder matrix to identify management strategies for convention and visitors bureaus. J. Conv. Event Tour. 2009, 10, 166–184. [Google Scholar] [CrossRef]
- Wang, Y.; Fesenmaier, D.R. Collaborative destination marketing: A case study of Elkhart county, Indiana. Tour. Manag. 2007, 28, 863–875. [Google Scholar] [CrossRef]
- Brochado, A.; Troilo, M.; Shah, A. Airbnb customer experience: Evidence of convergence across three countries. Ann. Tour. Res. 2017, 63, 210–212. [Google Scholar] [CrossRef]
- Martínez, P.; Pérez, A.; Del Bosque, I.R. Exploring the role of CSR in the organizational identity of hospitality companies: A case from the Spanish tourism industry. J. Bus. Ethics 2014, 124, 47–66. [Google Scholar] [CrossRef]
- Hudson, S. Working together to leverage film tourism: Collaboration between the film and tourism industries. Worldw. Hosp. Tour. Themes 2011, 3, 165–172. [Google Scholar] [CrossRef]
- Weaver, D.B. Organic, incremental and induced paths to sustainable mass tourism convergence. Tour. Manag. 2012, 33, 1030–1037. [Google Scholar] [CrossRef]
- Gretzel, U.; Koo, C.; Sigala, M.; Xiang, Z. Special issue on smart tourism: Convergence of information technologies, experiences, and theories. Electron. Mark. 2015, 25, 175–177. [Google Scholar] [CrossRef]
- Sigala, M. Collaborative commerce in tourism: Implications for research and industry. Curr. Issues Tour. 2017, 20, 346–355. [Google Scholar] [CrossRef]
- Reddy, S.G.; York, V.K.; Brannon, L.A. Travel for treatment: students’ perspective on medical tourism. Int. J. Tour. Res. 2010, 12, 510–522. [Google Scholar] [CrossRef]
- Han, H.; Kim, Y.; Kim, C.; Ham, S. Medical hotels in the growing healthcare business industry: Impact of international travelers’ perceived outcomes. J. Bus. Res. 2015, 68, 1869–1877. [Google Scholar] [CrossRef]
- Van Niekerk, M. Contemporary issues in events, festivals, and destination management. Int. J. Contemp. Hosp. Manag. 2017, 29, 842–847. [Google Scholar] [CrossRef]
- Sayili, M.; Akca, H.; Duman, T.; Esengun, K. Psoriasis treatment via doctor fishes as part of health tourism: A case study of Kangal Fish Spring, Turkey. Tour. Manag. 2007, 28, 625–629. [Google Scholar] [CrossRef]
- Wernz, C.; Thakur Wernz, P.; Phusavat, K. Service convergence and service integration in medical tourism. Ind. Manag. Data Syst. 2014, 114, 1094–1106. [Google Scholar] [CrossRef]
- Freeman, R.E.; Reed, D.R. Stockholders and stakeholders: A new perspective on corporate governance. Calif. Manag. Rev. 1983, 25, 65–88. [Google Scholar] [CrossRef]
- Freeman, R.E. Strategic Management: A Stakeholder Approach; Pitman: Boston, MA, USA, 1984. [Google Scholar]
- Gray, B. Conditions facilitating international collaboration. Hum. Relat. 1985, 38, 911–936. [Google Scholar] [CrossRef]
- Bryson, J.M.; Crosby, B.C. Leadership for the Common Good: Tackling Public Problems in a Shared-Power World; Jossey-Bass: San Francisco, CA, USA, 1992. [Google Scholar]
- Davis, K.; Frederick, W.C. Business and Society: Corporate Strategy, Policy, Ethics; McGraw-Hill International Editions: New York, NY, USA, 1984. [Google Scholar]
- Ryan, C. Equity, management, power-sharing and sustainability issues of the new tourism. Tour. Manag. 2002, 23, 17–26. [Google Scholar] [CrossRef]
- Panfiluk, E.; Panasiuk, A.; Szymańska, E. Identification of the flow of innovations in tourism related the aesthetic medicine. Int. J. Manag. Econ. 2017, 53, 107–119. [Google Scholar] [CrossRef][Green Version]
- Deutsch, M. Resolution of Conflict: Constructive and Destructive Processes; Yale University Press: New Haven, CT, USA, 1973. [Google Scholar]
- Edwards, W. The theory of decision making. Psychol. Bull. 1954, 51, 380. [Google Scholar] [CrossRef]
- Lewin, K.; Dembo, T.; Festinger, L.; Sears, P.S. Level of aspiration. In Personality and the Behavior Disorders; Hunt, J.M., Ed.; Ronald Press: New York, USA, 1944; pp. 333–378. [Google Scholar]
- Deutsch, M. A theory of cooperation and competition. Hum. Relat. 1949, 2, 129–152. [Google Scholar] [CrossRef]
- Deutsch, M. Distributive Justice: A Social-Psychological Perspective; Yale University Press: New Haven, CT, USA, 1985. [Google Scholar]
- Tjosvold, D. Cooperative and competitive interdependence collaboration between departments to serve customers. Group Organ. Manag. 1988, 13, 274–289. [Google Scholar]
- Lim, S.G.S.; Murnighan, J.K. Phases, deadlines, and the bargaining process. Organ. Behav. Hum. Decis. Process. 1994, 58, 153–171. [Google Scholar] [CrossRef]
- Spradley, J.P. Participant Observation; Holt: New York, NY, USA, 1980. [Google Scholar]
- Chen, H.T. A conceptual framework of program theory for practitioners. Pract. Program Eval. 2005, 15, 42. [Google Scholar]
- Panasiuk, A. Theoretical aspects of innovation in health tourism. Eur. J. Serv. Manag. 2018, 25. [Google Scholar] [CrossRef]



| Domain | Cooperation Process | Competition Process |
|---|---|---|
| Communication | Facilitate communication. Provide accurate and frank communication. Provide mutually beneficial communication. | Provide the wrong information. Mislead others and avoid communication. Spy on the information. |
| Perception | Be sensitive to similarities and common understandings. Accommodate others’ viewpoints. | Be sensitive to differences and threats. Stimulate opposing sentiments. Avoid others’ viewpoints. |
| Attitudes toward each other | Demonstrate friendly attitudes. Give cooperative responses. Establish mutual trust. | Show doubt and hostility. Increase the intention to exploit others. Exhibit mutual distrust. |
| Work orientation | Improve the division of labor and productivity. Share and adjust resources. Settle conflicts in a constructive manner. Adjust to each other’s interests. Reduce the range of conflicting relationships. Improve each other’s power and resources. | Hinder the division of labor. Hinder resource sharing. Hinder activity adjustment. Stimulate unilateral settlements of conflicts. Increase the power of one party. Use coercion, threats, and deception. |
| No. | Questions |
|---|---|
| 1 | How do you understand Deutsch’s cooperation theory? |
| 2 | Do you understand the four domains (communication, perception, attitudes toward each other, and work orientation) in Deutsch’s cooperation theory? |
| 3 | Do you think that the four domains of Deutsch’s cooperation theory are sufficient for cooperation between convention and medical tourism stakeholders? |
| Convention Bureau | Convention Center | Local Tourism Organization | Korea Tourism Organization | PCO | Professor | Doctor | Persons in Medical Institutions | Others | Total |
|---|---|---|---|---|---|---|---|---|---|
| 3 | 3 | 3 | 4 | 1 | 3 | 5 | 5 | 3 | 30 |
| Gender | Age | Service Tenure | Academic Background | |||||||||
|---|---|---|---|---|---|---|---|---|---|---|---|---|
| Male | Female | 30s | 40s | 50s | 60s | 10–14 Years | 15–19 Years | 20–24 Years | 25 Years or over | Bachelor | Master | Doctor |
| 21 | 9 | 4 | 15 | 8 | 3 | 5 | 14 | 5 | 6 | 4 | 14 | 12 |
| Communication (89) | Perception (84) | Attitudes toward Each Other (76) | Work Orientation (97) | ||||
|---|---|---|---|---|---|---|---|
| Communication | 20 | Goal sharing | 19 | Mutual understanding | 20 | Problem-solving | 23 |
| Information sharing | 23 | Responsibility awareness | 21 | Mutual trust | 18 | Problem-solving | 23 |
| Exchange Activation | 25 | Vision sharing | 21 | Mutual Dependence | 18 | Customer Management | 22 |
| Knowledge sharing | 21 | Environmental analysis | 23 | Mutual binding | 20 | Resource sharing | 17 |
| Domain (Each) | Subfactors for Cooperation | Detailed Elements of Cooperation |
|---|---|---|
| Communication (56) | Communication | 10. Including video conferences held |
| Information sharing | 15. Including the development of information-sharing campaigns | |
| Exchange activation | 18. Including the promotion of convention-medical tourism human resources interchanges | |
| Knowledge sharing | 13. Including the production of knowledge-sharing manuals | |
| Perception (47) | Goal sharing | 10. Including goal setting for universal cooperation |
| Responsibility awareness | 12. Including the promotion of educational programs for reinforcement of responsibilities | |
| Vision sharing | 11. Including visions for convention-medical tourism cooperation by region | |
| Environmental analysis | 14. Including demand forecast for convention-medical tourism products | |
| Attitudes toward each other (26) | Mutual understanding | 8. Including field trips to each other’s industries |
| Mutual trust | 5. Including the establishment of trust processes | |
| Mutual dependence | 5. Including the development of shared growth programs | |
| Mutual binding | 8. Including the promotion of social gatherings | |
| Work orientation (64) | Role sharing | 8. Including the implementation of role-sharing education |
| Problem-solving | 14. Including the selection of the priorities of problems | |
| Customer management | 13. Including the preparation of customer-evaluation indexes | |
| Resource sharing | 9. Including the construction of resource-sharing portal sites | |
| Outcome orientation | 20. Including the preparation of criteria for outcome measurement | |
| Total | 193 | |
| General | Large Classification | Medium Classification | Small Classification |
|---|---|---|---|
| Communication | Promoting online communication | Communication quickness | 1. Hold online conferences. |
| 2. Communicate by utilizing messengers. | |||
| 3. Communicate by utilizing e-mails. | |||
| 4. Communicate by utilizing SNS. | |||
| System of information exchanges | Systematization of DB construction | 1. Construct medical DBs of tourism-convention linked events. | |
| 2. Construct cooperation-related DBs (centering on cooperation cases). | |||
| 3. Construct medical institution DBs by treatment (plastic surgery, dermatology). | |||
| 4. Construct convention-hosting history DBs. | |||
| Timeliness of information sharing | 1. Develop information-sharing campaigns. | ||
| 2. Conduct online-information (SNS) sharing. | |||
| 3. Conduct offline-information (newsletter) sharing. | |||
| Promotion of information exchanges | 1. Provide rate information. | ||
| 2. Operate information-exchange centers for convention-medical tourism. | |||
| 3. Construct a joint information system. | |||
| Network upgrading | Network specialization | 1. Develop networks for hosting medical-convention institutions. | |
| 2. Build expert (domestic/foreign) networks. | |||
| 3. Form convention-medical tourism alliances (by wide area, by region). | |||
| Diversification of exchange activities | 1. Exchange activities between convention and medical institutions. | ||
| 2. Exchange activities with the tourism industry (airlines, travel agencies) | |||
| 3. Exchange activities with related societies. | |||
| Friendship strengthening | 1. Hold joint events (culture/arts/sports). | ||
| 2. Conduct club (online/offline) activities. | |||
| Knowledge as an asset | The joint production of knowledge | 1. Hold idea contests. | |
| 2. Hold debates and forums about convention-medical tourism knowledge. | |||
| Knowledge accumulation | 1. Establish a cooperation think-tank. | ||
| 2. Produce knowledge manuals (to share work know-how, knowledge). | |||
| 3. Construct a knowledge system (KS) for convention-medical tourism. |
| General | Large Classification | Medium Classification | Small Classification |
|---|---|---|---|
| Perception | The pursuit of cooperation goals | Inspiration for goal consciousness | 1. Share goal consciousness. |
| 2. Share information on goal setting. | |||
| 3. Set joint-cooperation goals. | |||
| Goal planning | 1. Set short-term/long-term (monthly/quarterly/yearly) cooperation goals. | ||
| 2. Establish roadmaps for annual goal achievements. | |||
| Goal achievement analysis | 1. Set key outcome indicators (KPIs) for goal achievements. | ||
| 2. Evaluate goals’ difficulties and validity. | |||
| Promoting a sense of responsibility for cooperation | Formulation of cooperative work | 1. Develop mutual agreements for cooperation. | |
| 2. Prepare cooperation guidelines and agreements. | |||
| 3. Establish standards for cooperative work. | |||
| Reinforcement of capabilities for responsibility | 1. Reinforce capabilities for responsibility through learning (self-development). | ||
| 2. Implement educational programs to strengthen capabilities for responsibility. | |||
| 3. Analyze core capabilities for responsibility. | |||
| Representative-ness of responsibility | 1. Select representatives of each other (by business type, region). | ||
| 2. Designate project managers (PMs) for cooperation projects. | |||
| Sympathy for future visions | The system of vision establishment | 1. Establish visions as new growth engine industries. | |
| 2. Establish visions based on customer needs. | |||
| 3. Discover the core-value vision for the promotion projects. | |||
| Vision diffusivity | 1. Develop vision-sharing activities (symposiums). | ||
| 2. Prepare vision statements. | |||
| 3. Conduct questionnaire surveys on the degree of vision sharing. | |||
| 4. Publish and share casebooks on vision practice. | |||
| In-depth situation analysis | Analysis diversity | 1. Conduct internal/external needs analysis. | |
| 2. Conduct environmental analysis (internal/external, microscopic/macroscopic). | |||
| 3. Conduct SWOT analysis. | |||
| 4. Conduct related-sector, policy trend analysis | |||
| Analysis concreteness | 1. Forecast demand for convention-medical tourism products. | ||
| 2. Benchmark similar cases in domestic/foreign markets. | |||
| 3. Survey recognition of Korea as a medical-tourism destination country. | |||
| 4. Survey recognition of Korea as a convention-host country. |
| General | Large Classification | Medium Classification | Small Classification |
|---|---|---|---|
| Attitudes toward each other | Expansibility of mutual understanding | Adequacy of mutual understanding | 1. Understand the culture and practice of each other’s industry. |
| 2. Develop programs for mutual understanding. | |||
| 3. Organize field trips to each other’s industry. | |||
| 4. Construct e-survey systems for mutual understanding. | |||
| Participation in mutual understanding | 1. Hold mutual understanding workshops, dinner parties, and seminars. | ||
| 2. Derive measures for mutual understanding through conferences. | |||
| The certainty of mutual trust | The pursuit of mutual trust | 1. Develop educational programs to enhance mutual trust. | |
| 2. Exert mutual efforts to maintain good relationships. | |||
| 3. Establish trust processes. | |||
| Fidelity in mutual accompaniment | Systematization of shared growth | 1. Introduce a mentoring system. | |
| 2. Introduce a coaching system. | |||
| 3. Develop shared-growth programs. | |||
| Mutually binding orientation | Commitment to mutual binding | 1. Execute memorandums of understanding (MOU) (local governments-medical institutions/convention industry-medical institutions). | |
| 2. Secure regional MICE alliance members. | |||
| 3. Form a consultative group for the medical tourism agency. | |||
| 4. Establish sisterhood relationships between convention-medical tourism enterprises. | |||
| Bilateral friendship exchanges | 1. Hold friendship events (rallies to strengthen unity, athletics meetings) | ||
| 2. Promote social meetings. |
| General | Large Classification | Medium Classification | Small Classification |
|---|---|---|---|
| Work orientation | Establishment of cooperative work | Concreteness of cooperative work | 1. Produce a cooperative work manually. |
| 2. Set the degrees of importance and contribution by cooperative work. | |||
| 3. Implement role-sharing education. | |||
| Joint responsibility for cooperative work | 1. Designate persons formally responsible for cooperation programs. | ||
| 2. Organize a joint project working group (PWG). | |||
| Problem-solving expertise | In-depth problem analysis | 1. Figure out problem areas and establish the counter measures. | |
| 2. Figure out factors obstructing the implementation of cooperative work. | |||
| Neutrality of problem-solving | 1. Solve problems through central government departments (Ministry of Culture and Sport, Ministry of Health Welfare). | ||
| 2. Solve problems through the Korea Tourism Organization. | |||
| 3. Solve problems through local governments. | |||
| Concreteness of problem-solving | 1. Implement problem-solving consultations. | ||
| 2. Hold problem-solving forums/workshops/seminars. | |||
| 3. Produce problem-solving manuals. | |||
| Optimization of customer satisfaction | Maximization of customer satisfaction | 1. Produce customer satisfaction manuals. | |
| 2. Organize customer satisfaction teams (regular/temporary). | |||
| 3. Develop customer satisfaction campaigns. | |||
| Fidelity in customer management | 1. Conduct customer analysis (characteristics, tendency, trends, requirements, etc.). | ||
| 2. Prepare customer evaluation indexes. | |||
| 3. Build customer relationship management (CRM) systems. | |||
| 4. Schedule customer management weeks. | |||
| Rationality of resource construction | Awareness of resource situation | 1. Analyze capabilities and assets held (such as marketing capability). | |
| 2. Establish mid-/long-term measures to secure financing for collaboration. | |||
| 3. Agree on the types, scales, and uses of resources. | |||
| Construction of resource distribution systems | 1. Develop manpower-pooling programs. | ||
| 2. Construct resource-sharing portal sites. | |||
| 3. Set up cooperation funds (win-win funds). | |||
| Maximization of the outcome of cooperation | Adequacy of data analysis | 1. Calculate convention-medical tourism-related statistics. | |
| 2. Collect and analyze cooperation-related statistics. | |||
| 3. Analyze cooperation projects (I/O, B/C). | |||
| Cooperation branding | 1. Build convention-medical tourism cooperation brands. | ||
| 2. Select convention-medical tourism logos. | |||
| 3. Create convention-medical tourism slogans. | |||
| Cooperation in marketing optimization | 1. Construct public relations/marketing websites. | ||
| 2. Develop SNS public relations/marketing. | |||
| 3. Enable joint participation in exhibitions/expositions (domestic/overseas). | |||
| Outcome feedback expertise | 1. Construct outcome feedback systems. | ||
| 2. Evaluate and monitor cooperative projects. | |||
| 3. Conduct a satisfaction survey on convention-medical tourism products. | |||
| Diffusivity of feedback on outcomes | 1. Reinforce the linkage between cooperation outcomes and compensation. | ||
| 2. Share cooperation outcome measurements. | |||
| 3. Discover and diffuse success cases in cooperation. | |||
| 4. Prepare cooperation certification systems. |
| Domains of Cooperation | Large-Classification Factors for Cooperation | |
|---|---|---|
| Results of Expert Questionnaire Surveys | Results of Spradley’s Qualitative Study | |
| Communication | Communication | Promoting online communication |
| Information sharing | System of information exchanges | |
| Exchange activation | Network upgrading | |
| Knowledge sharing | Knowledge as an asset | |
| Perception | Goal sharing | The pursuit of cooperation goals |
| Responsibility awareness | Promoting a sense of responsibility for cooperation | |
| Vision sharing | Sympathy for future visions | |
| Environmental analysis | Situation analysis deepening | |
| Attitudes toward each other | Mutual understanding | Expansibility of mutual understanding |
| Mutual trust | The certainty of mutual trust | |
| Mutual dependence | Fidelity in mutual accompaniment | |
| Mutual binding | Mutually binding orientation | |
| Work orientation | Role sharing | Establishment of cooperative work |
| Problem-solving | Problem-solving expertise | |
| Customer management | Optimization of customer satisfaction | |
| Resource sharing | Rationality of resource construction | |
| Outcome orientation | Maximization of the outcome of cooperation | |
| Division | Large Classification (17) | Medium Classification (39) | Small Classification (117) |
|---|---|---|---|
| Number of consistent items | 15 | 33 | 104 |
| Number of inconsistent items | 2 | 6 | 13 |
| Degree of consistency | 88% | 85% | 89% |
© 2020 by the authors. Licensee MDPI, Basel, Switzerland. This article is an open access article distributed under the terms and conditions of the Creative Commons Attribution (CC BY) license (http://creativecommons.org/licenses/by/4.0/).
Share and Cite
Ahn, D.; Heo, J.; Kim, C. Developing a Cooperative Model Converging Both Convention and Medical Tourism Stakeholders: Based on Deutsch’s Cooperation Theory. Sustainability 2020, 12, 6643. https://doi.org/10.3390/su12166643
Ahn D, Heo J, Kim C. Developing a Cooperative Model Converging Both Convention and Medical Tourism Stakeholders: Based on Deutsch’s Cooperation Theory. Sustainability. 2020; 12(16):6643. https://doi.org/10.3390/su12166643
Chicago/Turabian StyleAhn, Deoksoo, Jun Heo, and Chulwon Kim. 2020. "Developing a Cooperative Model Converging Both Convention and Medical Tourism Stakeholders: Based on Deutsch’s Cooperation Theory" Sustainability 12, no. 16: 6643. https://doi.org/10.3390/su12166643
APA StyleAhn, D., Heo, J., & Kim, C. (2020). Developing a Cooperative Model Converging Both Convention and Medical Tourism Stakeholders: Based on Deutsch’s Cooperation Theory. Sustainability, 12(16), 6643. https://doi.org/10.3390/su12166643

