Economic and Environmental Sustainability through Green Composting: A Study among Low-Income Households
Abstract
1. Introduction
2. Literature Review
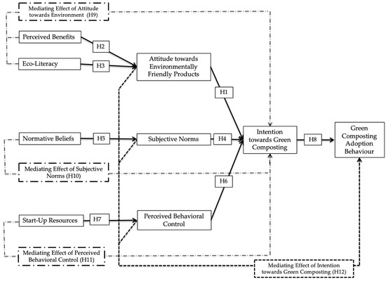
2.1. Theory of Planned Behaviour (TPB)
2.2. Attitude towards Environment (ATE)
2.3. Perceived Benefits (PBs) and Attitude towards Environment
2.4. Eco-Literacy (EL) and Attitude towards Environment
2.5. Subjective Norms (SUN)
2.6. Normative Beliefs (NBs) and Subjective Norms
2.7. Perceived Behavioral Control (PBC)
2.8. Startup Resources (SR) and PBC
2.9. ITGC and Green Composting Adoption Behavior (GCAB)
2.10. The Mediational Roles of ATE, SUN, PCB, and ITGC
3. Research Methodology
3.1. Sample Selection
3.2. Research Instrument
3.3. Common Method Variance (CMV)
3.4. Multivariate Normality
3.5. Data Analysis Method
4. Data Analysis
4.1. Descriptive Statistics
4.2. Validity and Reliability
4.3. Path Analysis
4.4. Mediating Effects
4.5. Importance–Performance Matrix Analysis
5. Discussion and Implications
6. Conclusions
Author Contributions
Funding
Conflicts of Interest
References
- World Bank. Poverty and Shared Prosperity 2018: Piecing Together the Poverty Puzzle; World Bank: Washington, DC, USA, 2018. [Google Scholar]
- Afroz, R.; Masud, M.; Akhtar, R.; Islam, M.; Duasa, J. Consumer purchase intention towards environmentally-friendly vehicles: An empirical investigation in Kuala Lumpur. Environ. Sci. Pollut. Res. 2015, 22, 16153–16163. [Google Scholar] [CrossRef] [PubMed]
- Chen, K.; Deng, T. Research on the green purchase intentions from the perspective of product knowledge. Sustainability 2016, 8, 943. [Google Scholar] [CrossRef]
- FAOUN—Food and Agriculture Organization of the United Nations. The Future of Food and Agriculture—Alternative Pathways to 2050. 2018. Available online: http://www.fao.org/3/CA1553EN/ca1553en.pdf (accessed on 6 August 2019).
- Wu, S.; Chen, J. A model of green consumption behavior constructed by the theory of planned behavior. Int. J. Mark. Studies 2014, 6, 119–132. [Google Scholar] [CrossRef]
- Mei, O.J.; Ling, K.C.; Piew, T.H. The antecedents of green purchase intention among Malaysian consumers. Asian Soc. Sci. 2012, 8, 248–263. [Google Scholar] [CrossRef]
- Aminrad, Z.; Zakariya, S.Z.B.S.; Hadi, A.S.; Sakari, M. Relationship between awareness, knowledge and attitudes towards environmental education among secondary school students in Malaysia. World Appl. Sci. J. 2013, 22, 1326–1333. [Google Scholar]
- Osman, A.; Isa, F.; Othman, S.; Jaganathan, M. Attitude towards recycling among business undergraduate students in Malaysia. Am. Eurasian J. Sustain. Agric. 2014, 8, 6–12. [Google Scholar]
- Tsen, C.H.; Phang, G.; Hasan, H.; Buncha, M.R. Going green: A study of consumers’ willingness to pay for green products in Kota Kinabalu. Int. J. Bus. Soc. 2006, 7, 40–52. [Google Scholar]
- Chen, M.F. Consumer attitudes and purchase intentions in relation to organic foods in Taiwan: Moderating effects of food-related personality traits. Food Qual. Prefer. 2007, 18, 1008–1021. [Google Scholar] [CrossRef]
- Chen, M.F.; Tung, P.J. Developing an extended theory of planned behavior model to predict consumers’ intention to visit green hotels. Int. J. Hosp. Manag. 2014, 36, 221–230. [Google Scholar] [CrossRef]
- Abdeshahian, P.; Lim, J.S.; Ho, W.S.; Hashim, H.; Lee, C.T. The potential of biogas production from farm animal waste in Malaysia. Renew. Sustain. Energy Rev. 2016, 60, 714–723. [Google Scholar] [CrossRef]
- Al-Mamun, A.; Fazal, S.A.; Ahmad, G.B.; Yaacob, M.R.B.; Mohamad, M.R. Willingness to pay for environment-friendly products among low-income households along coastal Peninsular Malaysia. Sustainability 2018, 10, 1316. [Google Scholar] [CrossRef]
- DSM-Department of Statistics, Malaysia. Report of Household Income and Basic Amenities Survey 2016. 2017. Available online: https://www.dosm.gov.my/v1/index.php?r=column/pdfPrev&id=RUZ5REwveU1ra1hGL21JWVlPRmU2Zz09 (accessed on 22 December 2017).
- Wezel, A.; Casagrande, M.; Celette, F.; Vian, J.-F.; Ferrer, A.; Peigné, J. Agroecological practices for sustainable agriculture. A review. Agron. Sustain. Dev. 2014, 34, 1–20. [Google Scholar] [CrossRef]
- Adnan, N.; Nordin, S.M.; Abu Bakar, Z. Understanding and facilitating sustainable agricultural pratice: A comprehensive analysis of adoption behaviour among Malaysian paddy farmers. Land Use Policy 2017, 68, 372–382. [Google Scholar] [CrossRef]
- Ajzen, I. Residual effects of past on later behavior: Habituation and reasoned action perspectives. Personal. Soc. Psychol. Rev. 2002, 6, 107–122. [Google Scholar] [CrossRef]
- Yadav, R.; Pathak, G.S. Young consumers’ intention towards buying green products in a developing nation: Extending the theory of planned behaviour. J. Clean. Prod. 2016, 135, 732–739. [Google Scholar] [CrossRef]
- Mostafa, M. Antecedents of Egyptian consumers’ green purchase intentions. J. Int. Consum. Mark. 2016, 19, 97–126. [Google Scholar] [CrossRef]
- Cheung, R.; Lau, M.; Lam, A. Factors affecting consumer attitude towards organic food: An empirical study in Hong Kong. J. Glob. Sch. Mark. Sci. 2015, 25, 216–231. [Google Scholar] [CrossRef]
- Tarkiainen, A.; Sundqvist, S. Subjective norms, attitudes and intentions of Finnish consumers in buying organic food. Br. Food J. 2005, 107, 808–822. [Google Scholar] [CrossRef]
- Adnan, N.; Nordin, S.M.; Rahman, I.; Rasli, A.M. A new era of sustainable transport: An experimental examination on forecasting adoption behavior of EVs among Malaysian consumers. Transp. Res. A Policy Pract. 2017, 103, 279–295. [Google Scholar] [CrossRef]
- Yadav, R.; Pathak, G.S. Determents of consumers’ green purchase behaviour in a developing nation: Applying and extending the theory of planned behaviour. Ecol. Econ. 2017, 134, 114–122. [Google Scholar] [CrossRef]
- Zhang, B.; Yang, S.; Bi, J. Enterprises’ willingness to adopt/develop cleaner production technologies: An empirical study in Changshu, China. J. Clean. Prod. 2013, 40, 62–70. [Google Scholar] [CrossRef]
- Ajzen, I.; Fishbein, M. Understanding Attitudes and Predicting Social Behaviour; Prentice-Hall: Boston, MA, USA, 1980. [Google Scholar]
- Ajzen, I. The Theory of Planned Behavior. Organ. Behav. Hum. Decis. Process 1991, 50, 179–211. [Google Scholar] [CrossRef]
- Brécard, D.; Hlaimi, B.; Lucas, S.; Perraudeau, Y.; Salladarré, F. Determinants of demand for green products: An application to eco-label demand for fish in Europe. Ecol. Econ. 2009, 69, 115–125. [Google Scholar] [CrossRef]
- Chen, T.B.; Chai, L.T. Attitude towards the environment and green products: Consumers’ perspective. Manag. Sci. Eng. 2010, 4, 27–39. [Google Scholar]
- Mancha, R.C.; Yoder, C.Y. Cultural antecedents of green behavioural intent: An environmental theory of planned behaviour. J. Environ. Psychol. 2015, 43, 145–154. [Google Scholar] [CrossRef]
- Hansla, A.; Gamble, A.; Juliusson, A.; Gärling, T. Psychological determinants of attitude towards and willingness to pay for green electricity. Energy Policy 2008, 36, 768–774. [Google Scholar] [CrossRef]
- Rizwan, M.; Aslam, A.; Rahman, M.; Ahmad, N.; Sarwar, U.; Asgar, T. Impact of green marketing on purchase intention: An empirical study from Pakistan. Asian J. Empir. Res. 2013, 3, 87–100. [Google Scholar]
- Cheah, I.; Phau, I. Attitudes towards environmentally friendly products: The influence of eco-literacy, interpersonal influence and value orientation. Mark. Intell. Plan. 2011, 29, 452–472. [Google Scholar] [CrossRef]
- Wang, S.; Fan, J.; Zhao, D.; Yang, S.; Fu, Y. Predicting consumers’ intention to adopt hybrid electric vehicles: Using an extended version of the theory of planned behavior model. Transportation 2016, 43, 123–143. [Google Scholar] [CrossRef]
- Walton, T.; Austin, D. Pro-environmental behavior in an urban social structural context. Sociol. Spectr. 2011, 31, 260–287. [Google Scholar] [CrossRef]
- Kai, C.; Haokai, L. Factors affecting consumers’ green commuting. Eurasia J. Math. Sci. Technol. Educ. 2016, 12, 527–538. [Google Scholar] [CrossRef]
- Ha, H.; Janda, S. Predicting consumer intentions to purchase energy-efficient products. J. Consum. Mark. 2012, 29, 461–469. [Google Scholar] [CrossRef]
- Tonglet, M.; Phillips, P.S.; Read, A.D. Using the theory of planned behaviour to investigate the determinants of recycling behaviour: A case study from Brixworth, UK. Resour. Conserv. Recycl. 2004, 41, 191–214. [Google Scholar] [CrossRef]
- Borges, J.A.R.; Tauer, L.W.; Lansink, A.G.J.M.O. Using the theory of planned behaviour to identify key beliefs underlying Brazilian cattle farmer’s intention to use improved natural grassland: A MIMC modelling approach. Land Use Policy 2016, 55, 193–203. [Google Scholar] [CrossRef]
- Paul, J.; Modi, A.; Patel, J. Predicting green product consumption using theory of planned behavior and reasoned action. J. Retail. Consum. Serv. 2016, 29, 123–134. [Google Scholar] [CrossRef]
- Qader, I.; Zainuddin, Y. The influence of media exposure, safety and health concerns, and self-efficacy on environmental attitudes towards electronic green products. Asian Acad. Manag. J. 2011, 16, 167–186. [Google Scholar]
- Lanzini, P.; Testa, F.; Iraldo, F. Factors affecting drivers’ willingness to pay for biofuels: The case of Italy. J. Clean. Prod. 2016, 112, 2684–2692. [Google Scholar] [CrossRef]
- Hultman, M.; Kazeminia, A.; Ghasemi, V. Intention to visit and willingness to pay a premium for ecotourism: The impact of attitude, materialism, and motivation. J. Bus. Res. 2015, 68, 1854–1861. [Google Scholar] [CrossRef]
- Maichum, K.; Parichatnon, S.; Peng, K. Application of the Extended Theory of Planned Behavior Model to Investigate Purchase Intention of Green Products among Thai Consumers. Sustainability 2016, 8, 1077. [Google Scholar] [CrossRef]
- Voon, J.P.; Ngui, K.S.; Agrawal, A. Determinants of willingness to purchase organic food: An exploratory study using structural equation modelling. Int. Food Agribus. Manag. Assoc. 2011, 14, 103–120. [Google Scholar]
- Kim, Y.J.; Njite, D.; Hancer, M. Anticipated emotion in consumers’ intentions to select eco-friendly restaurants: Augmenting the theory of planned behavior. Int. J. Hosp. Manag. 2013, 34, 255–262. [Google Scholar] [CrossRef]
- Faul, F.; Erdfelder, E.; Lang, A.-G.; Buchner, A. G*power 3: A flexible statistical power analysis program for the social, behavioral, and biomedical sciences. Behav. Res. Methods 2007, 39, 175–191. [Google Scholar] [CrossRef] [PubMed]
- Chin, W.W. How to write up and report PLS analyses. In Handbook of Partial Least Squares; Vinzi, V.E., Chin, W.W., Henseler, J., Wang, H., Eds.; Springer: Berlin/Heidelberg, Germany, 2010. [Google Scholar]
- Han, H.; Hsu, L.T.J.; Sheu, C. Application of the theory of planned behavior to green hotel choice: Testing the effect of environmentally friendly activities. Tour. Manag. 2010, 31, 325–334. [Google Scholar] [CrossRef]
- Clark, D.N.; Douglas, H. Micro-enterprise growth: Lessons from home-based business in New Zealand. Small Enterp. Res. 2014, 21, 82–98. [Google Scholar] [CrossRef]
- Sánchez, M.; López-Mosquera, N.; Lera-López, F. Improving pro-environmental behaviours in Spain. The role of attitudes and socio-demographic and political factors. J. Environ. Policy Plan. 2015, 18, 47–66. [Google Scholar]
- Podsakoff, P.M.; MacKenzie, S.B.; Lee, J.Y.; Podsakoff, N.P. Common method biases in behavioral research: A critical review of the literature and recommended remedies. J. Appl. Psychol. 2003, 88, 879–903. [Google Scholar] [CrossRef]
- Harman, H.H. Modern Factor Analysis; University of Chicago Press: Chicago, IL, USA, 1976. [Google Scholar]
- Bagozzi, R.P.; Yi, Y.; Phillips, L.W. Assessing construct validity in organizational research. Adm. Sci. Q. 1991, 36, 421–458. [Google Scholar] [CrossRef]
- Peng, D.X.; Lai, F. Using partial least squares in operations management research: A practical guideline and summary of past research. J. Oper. Manag. 2012, 30, 467–480. [Google Scholar] [CrossRef]
- Cain, M.K.; Zhang, Z.; Yuan, K.-H. Univariate and multivariate skewness and kurtosis for measuring nonnormality: Prevalence, influence, and estimation. Behav. Res. Methods 2017, 49, 1716–1735. [Google Scholar] [CrossRef]
- Hair, J.F.; Risher, J.J.; Sarstedt, M.; Ringle, C.M. When to use and how to report the results of PLS-SEM. Eur. Bus. Rev. 2019, 31, 2–24. [Google Scholar] [CrossRef]
- Ringle, C.M.; Sarstedt, M. Gain more insight from your PLS-SEM results: The importance-performance map analysis. Ind. Manag. Data Syst. 2016, 116, 1865–1886. [Google Scholar] [CrossRef]

| Variables | Number of Items | Mean | SD | Cronbach’s Alpha | Composite Reliability | DG Rho | Average Variance Extracted | Variance Inflation Factor |
|---|---|---|---|---|---|---|---|---|
| PB | 6 | 4.226 | 0.573 | 0.893 | 0.918 | 0.907 | 0.651 | 1.144 |
| EL | 6 | 3.596 | 0.743 | 0.928 | 0.944 | 0.931 | 0.736 | 1.144 |
| NB | 6 | 3.734 | 0.725 | 0.930 | 0.945 | 0.930 | 0.739 | 1.000 |
| SR | 7 | 0.535 | 0.358 | 0.853 | 0.886 | 0.853 | 0.528 | 1.000 |
| ATE | 6 | 3.780 | 0.675 | 0.938 | 0.951 | 0.938 | 0.763 | 1.347 |
| SUN | 5 | 3.427 | 0.668 | 0.892 | 0.920 | 0.892 | 0.698 | 1.515 |
| PBC | 7 | 3.350 | 0.667 | 0.924 | 0.939 | 0.924 | 0.688 | 1.684 |
| ITGC | 8 | 3.213 | 0.666 | 0.926 | 0.939 | 0.926 | 0.659 | 1.000 |
| GCAB | 6 | 3.925 | 1.126 | 0.962 | 0.970 | 0.962 | 0.842 | - |
| PB | EL | NB | SR | ATE | SUN | PBC | ITGC | GCAB | |
|---|---|---|---|---|---|---|---|---|---|
| PB—Item 1 | 0.812 | 0.267 | 0.362 | 0.131 | 0.395 | 0.199 | 0.211 | 0.224 | 0.197 |
| PB—Item 2 | 0.826 | 0.276 | 0.362 | 0.065 | 0.311 | 0.254 | 0.203 | 0.209 | 0.129 |
| PB—Item 3 | 0.819 | 0.314 | 0.320 | 0.092 | 0.299 | 0.262 | 0.179 | 0.156 | 0.142 |
| PB—Item 4 | 0.839 | 0.286 | 0.297 | 0.057 | 0.267 | 0.288 | 0.216 | 0.165 | 0.105 |
| PB—Item 5 | 0.817 | 0.297 | 0.342 | 0.053 | 0.300 | 0.319 | 0.307 | 0.200 | 0.163 |
| PB—Item 6 | 0.721 | 0.285 | 0.343 | 0.141 | 0.232 | 0.222 | 0.306 | 0.193 | 0.159 |
| EL—Item 1 | 0.284 | 0.827 | 0.562 | 0.284 | 0.358 | 0.304 | 0.342 | 0.217 | 0.181 |
| EL—Item 2 | 0.343 | 0.853 | 0.568 | 0.320 | 0.414 | 0.307 | 0.382 | 0.275 | 0.197 |
| EL—Item 3 | 0.327 | 0.881 | 0.544 | 0.290 | 0.382 | 0.277 | 0.351 | 0.273 | 0.243 |
| EL—Item 4 | 0.323 | 0.870 | 0.584 | 0.281 | 0.335 | 0.229 | 0.327 | 0.227 | 0.197 |
| EL—Item 5 | 0.277 | 0.860 | 0.573 | 0.326 | 0.360 | 0.229 | 0.349 | 0.243 | 0.188 |
| EL—Item 6 | 0.261 | 0.855 | 0.596 | 0.318 | 0.330 | 0.270 | 0.346 | 0.201 | 0.165 |
| NB—Item1 | 0.337 | 0.640 | 0.846 | 0.327 | 0.401 | 0.252 | 0.373 | 0.246 | 0.199 |
| NB—Item 2 | 0.321 | 0.612 | 0.839 | 0.323 | 0.362 | 0.242 | 0.362 | 0.216 | 0.135 |
| NB—Item 3 | 0.409 | 0.552 | 0.856 | 0.243 | 0.460 | 0.315 | 0.343 | 0.246 | 0.214 |
| NB—Item 4 | 0.404 | 0.537 | 0.852 | 0.219 | 0.392 | 0.315 | 0.285 | 0.219 | 0.146 |
| NB—Item 5 | 0.361 | 0.569 | 0.891 | 0.274 | 0.360 | 0.324 | 0.399 | 0.249 | 0.211 |
| NB—Item 6 | 0.323 | 0.548 | 0.874 | 0.299 | 0.346 | 0.305 | 0.385 | 0.225 | 0.127 |
| SR—Item 1 | 0.075 | 0.270 | 0.242 | 0.759 | 0.162 | 0.032 | 0.151 | 0.063 | 0.043 |
| SR—Item 2 | 0.084 | 0.276 | 0.265 | 0.797 | 0.176 | 0.038 | 0.193 | 0.087 | 0.076 |
| SR—Item 3 | 0.070 | 0.295 | 0.272 | 0.784 | 0.218 | −0.035 | 0.191 | 0.066 | 0.070 |
| SR—Item 4 | 0.087 | 0.296 | 0.279 | 0.753 | 0.190 | 0.072 | 0.164 | 0.054 | 0.045 |
| SR—Item 5 | 0.101 | 0.176 | 0.145 | 0.590 | 0.075 | 0.074 | 0.095 | 0.118 | 0.072 |
| SR—Item 6 | 0.123 | 0.210 | 0.168 | 0.649 | 0.147 | 0.097 | 0.104 | 0.102 | 0.067 |
| SR—Item 7 | 0.059 | 0.242 | 0.217 | 0.729 | 0.166 | −0.001 | 0.126 | 0.116 | 0.112 |
| ATE—Item 1 | 0.265 | 0.403 | 0.385 | 0.259 | 0.836 | 0.305 | 0.411 | 0.352 | 0.375 |
| ATE—Item 2 | 0.297 | 0.436 | 0.422 | 0.250 | 0.847 | 0.353 | 0.456 | 0.399 | 0.384 |
| ATE—Item 3 | 0.326 | 0.316 | 0.371 | 0.150 | 0.863 | 0.351 | 0.418 | 0.381 | 0.355 |
| ATE—Item 4 | 0.330 | 0.313 | 0.351 | 0.206 | 0.893 | 0.327 | 0.408 | 0.353 | 0.311 |
| ATE—Item 5 | 0.397 | 0.380 | 0.414 | 0.181 | 0.903 | 0.351 | 0.414 | 0.349 | 0.335 |
| ATE—Item 6 | 0.382 | 0.373 | 0.406 | 0.162 | 0.897 | 0.361 | 0.445 | 0.358 | 0.314 |
| SUN—Item 1 | 0.188 | 0.174 | 0.217 | −0.007 | 0.275 | 0.794 | 0.409 | 0.334 | 0.252 |
| SUN—Item 2 | 0.172 | 0.256 | 0.284 | 0.025 | 0.317 | 0.838 | 0.464 | 0.381 | 0.295 |
| SUN—Item 3 | 0.327 | 0.226 | 0.230 | −0.004 | 0.352 | 0.800 | 0.375 | 0.383 | 0.331 |
| SUN—Item 4 | 0.343 | 0.323 | 0.338 | 0.074 | 0.347 | 0.884 | 0.547 | 0.411 | 0.356 |
| SUN—Item 5 | 0.273 | 0.316 | 0.345 | 0.085 | 0.340 | 0.860 | 0.554 | 0.378 | 0.291 |
| PBC—Item 1 | 0.234 | 0.263 | 0.287 | 0.112 | 0.383 | 0.523 | 0.752 | 0.411 | 0.392 |
| PBC—Item 2 | 0.255 | 0.334 | 0.348 | 0.150 | 0.408 | 0.557 | 0.785 | 0.462 | 0.401 |
| PBC—Item 3 | 0.177 | 0.322 | 0.308 | 0.141 | 0.371 | 0.432 | 0.828 | 0.419 | 0.388 |
| PBC—Item 4 | 0.240 | 0.386 | 0.365 | 0.172 | 0.432 | 0.432 | 0.845 | 0.366 | 0.293 |
| PBC—Item 5 | 0.290 | 0.362 | 0.403 | 0.223 | 0.429 | 0.441 | 0.846 | 0.356 | 0.317 |
| PBC—Item 6 | 0.243 | 0.358 | 0.348 | 0.187 | 0.415 | 0.448 | 0.882 | 0.425 | 0.318 |
| PBC—Item 7 | 0.235 | 0.345 | 0.348 | 0.233 | 0.392 | 0.449 | 0.860 | 0.381 | 0.276 |
| ITGC—Item 1 | 0.118 | 0.296 | 0.302 | 0.181 | 0.371 | 0.280 | 0.416 | 0.747 | 0.495 |
| ITGC—Item 2 | 0.124 | 0.299 | 0.296 | 0.175 | 0.338 | 0.284 | 0.408 | 0.773 | 0.501 |
| ITGC—Item 3 | 0.097 | 0.250 | 0.215 | 0.089 | 0.347 | 0.305 | 0.385 | 0.826 | 0.525 |
| ITGC—Item 4 | 0.248 | 0.232 | 0.237 | 0.116 | 0.344 | 0.372 | 0.384 | 0.856 | 0.541 |
| ITGC—Item 5 | 0.215 | 0.245 | 0.212 | 0.101 | 0.306 | 0.430 | 0.429 | 0.854 | 0.518 |
| ITGC—Item 6 | 0.217 | 0.235 | 0.218 | 0.074 | 0.352 | 0.411 | 0.401 | 0.849 | 0.514 |
| ITGC—Item 7 | 0.264 | 0.129 | 0.136 | −0.019 | 0.327 | 0.423 | 0.364 | 0.792 | 0.473 |
| ITGC—Item 8 | 0.271 | 0.136 | 0.147 | 0.003 | 0.335 | 0.430 | 0.385 | 0.790 | 0.442 |
| GCAB—Item 1 | 0.144 | 0.265 | 0.249 | 0.148 | 0.408 | 0.312 | 0.420 | 0.522 | 0.886 |
| GCAB—Item 2 | 0.113 | 0.245 | 0.228 | 0.136 | 0.372 | 0.274 | 0.392 | 0.522 | 0.891 |
| GCAB—Item 3 | 0.151 | 0.204 | 0.182 | 0.053 | 0.325 | 0.326 | 0.386 | 0.580 | 0.937 |
| GCAB—Item 4 | 0.207 | 0.184 | 0.155 | 0.066 | 0.363 | 0.346 | 0.383 | 0.581 | 0.948 |
| GCAB—Item 5 | 0.201 | 0.174 | 0.146 | 0.052 | 0.354 | 0.364 | 0.350 | 0.603 | 0.928 |
| GCAB—Item 6 | 0.209 | 0.200 | 0.160 | 0.068 | 0.366 | 0.387 | 0.352 | 0.589 | 0.914 |
| Fornell-Larcker Criterion | |||||||||
| PB | 0.807 | ||||||||
| EL | 0.354 | 0.858 | |||||||
| NB | 0.420 | 0.665 | 0.860 | ||||||
| SR | 0.112 | 0.354 | 0.322 | 0.726 | |||||
| ATE | 0.382 | 0.426 | 0.450 | 0.231 | 0.874 | ||||
| SUN | 0.315 | 0.316 | 0.343 | 0.046 | 0.392 | 0.836 | |||
| PBC | 0.289 | 0.409 | 0.415 | 0.210 | 0.488 | 0.568 | 0.829 | ||
| ITGC | 0.239 | 0.281 | 0.272 | 0.111 | 0.419 | 0.453 | 0.489 | 0.812 | |
| GCAB | 0.188 | 0.229 | 0.201 | 0.092 | 0.396 | 0.366 | 0.413 | 0.618 | 0.918 |
| Heterotrait-Monotrait Ratio (HTMT) | |||||||||
| PB | - | ||||||||
| EL | 0.389 | - | |||||||
| NB | 0.456 | 0.722 | - | ||||||
| SR | 0.136 | 0.388 | 0.354 | - | |||||
| ATE | 0.406 | 0.451 | 0.480 | 0.248 | - | ||||
| SUN | 0.353 | 0.339 | 0.367 | 0.099 | 0.426 | - | |||
| PBC | 0.324 | 0.440 | 0.449 | 0.226 | 0.524 | 0.618 | - | ||
| ITGC | 0.261 | 0.301 | 0.293 | 0.153 | 0.450 | 0.497 | 0.527 | - | |
| GCAB | 0.198 | 0.243 | 0.214 | 0.108 | 0.418 | 0.392 | 0.438 | 0.654 | - |
| Hypothesis | Beta | CI-Min | CI-Max | t-Values | Sig. | r2 | f2 | Q2 | Decision | |
|---|---|---|---|---|---|---|---|---|---|---|
| H2 | PB ➔ ATE | 0.264 | 0.193 | 0.337 | 6.168 | 0.000 | 0.081 | Supported | ||
| H3 | EL ➔ ATE | 0.332 | 0.261 | 0.414 | 7.061 | 0.000 | 0.242 | 0.127 | 0.175 | Supported |
| H5 | NB ➔ SUN | 0.343 | 0.265 | 0.425 | 7.323 | 0.000 | 0.118 | 0.134 | 0.077 | Supported |
| H7 | SR ➔ PBC | 0.210 | 0.144 | 0.296 | 4.440 | 0.000 | 0.044 | 0.046 | 0.027 | Supported |
| H1 | ATE ➔ ITGC | 0.203 | 0.127 | 0.289 | 4.049 | 0.000 | 0.045 | Supported | ||
| H4 | SUN ➔ ITGC | 0.224 | 0.136 | 0.300 | 4.349 | 0.000 | 0.315 | 0.048 | Supported | |
| H6 | PBC ➔ ITGC | 0.262 | 0.182 | 0.347 | 4.945 | 0.000 | 0.060 | 0.193 | Supported | |
| H8 | ITGC ➔ GCAB | 0.618 | 0.565 | 0.673 | 18.782 | 0.000 | 0.382 | 0.619 | 0.310 | Supported |
| β | CI-Min | CI-Max | t-Value | Sig. | Decision | |
|---|---|---|---|---|---|---|
| PB ➔ ATE ➔ITGC | 0.054 | 0.031 | 0.081 | 3.395 | 0.000 | Mediation |
| EL ➔ ATE ➔ITGC | 0.067 | 0.039 | 0.106 | 3.282 | 0.001 | Mediation |
| NB ➔ SUN ➔ITGC | 0.077 | 0.046 | 0.113 | 3.751 | 0.000 | Mediation |
| SR ➔ PBC ➔ITGC | 0.055 | 0.031 | 0.089 | 3.206 | 0.001 | Mediation |
| ATE ➔ ITGC ➔GCAB | 0.126 | 0.076 | 0.186 | 3.765 | 0.000 | Mediation |
| SUN ➔ ITGC➔GCAB | 0.138 | 0.083 | 0.189 | 4.212 | 0.000 | Mediation |
| PBC ➔ ITGC➔GCAB | 0.162 | 0.110 | 0.216 | 4.745 | 0.000 | Mediation |
| Target Construct | Intention towards Green Composting | Green Composting Adoption Behavior | ||
|---|---|---|---|---|
| Variables | Total Effect | Performance | Total Effect | Performance |
| PB | 0.063 | 74.573 | 0.066 | 74.573 |
| EL | 0.061 | 62.796 | 0.063 | 62.796 |
| NB | 0.071 | 66.654 | 0.074 | 66.654 |
| SR | 0.101 | 53.454 | 0.106 | 53.454 |
| ATE | 0.200 | 59.183 | 0.210 | 59.183 |
| SUN | 0.223 | 60.595 | 0.233 | 60.595 |
| PBC | 0.264 | 58.767 | 0.276 | 58.767 |
| ITGC | - | - | 1.048 | 52.725 |
© 2020 by the authors. Licensee MDPI, Basel, Switzerland. This article is an open access article distributed under the terms and conditions of the Creative Commons Attribution (CC BY) license (http://creativecommons.org/licenses/by/4.0/).
Share and Cite
Al Mamun, A.; Hayat, N.; Malarvizhi, C.A.N.; Zainol, N.R.B. Economic and Environmental Sustainability through Green Composting: A Study among Low-Income Households. Sustainability 2020, 12, 6488. https://doi.org/10.3390/su12166488
Al Mamun A, Hayat N, Malarvizhi CAN, Zainol NRB. Economic and Environmental Sustainability through Green Composting: A Study among Low-Income Households. Sustainability. 2020; 12(16):6488. https://doi.org/10.3390/su12166488
Chicago/Turabian StyleAl Mamun, Abdullah, Naeem Hayat, Chinnasamy Agamudai Nambhi Malarvizhi, and Noor Raihani Binti Zainol. 2020. "Economic and Environmental Sustainability through Green Composting: A Study among Low-Income Households" Sustainability 12, no. 16: 6488. https://doi.org/10.3390/su12166488
APA StyleAl Mamun, A., Hayat, N., Malarvizhi, C. A. N., & Zainol, N. R. B. (2020). Economic and Environmental Sustainability through Green Composting: A Study among Low-Income Households. Sustainability, 12(16), 6488. https://doi.org/10.3390/su12166488

