Influence of Basic Psychological Needs over Burnout in the Sport Context
Abstract
1. Introduction
2. Method
2.1. Participants
2.2. Instruments
2.3. Procedure
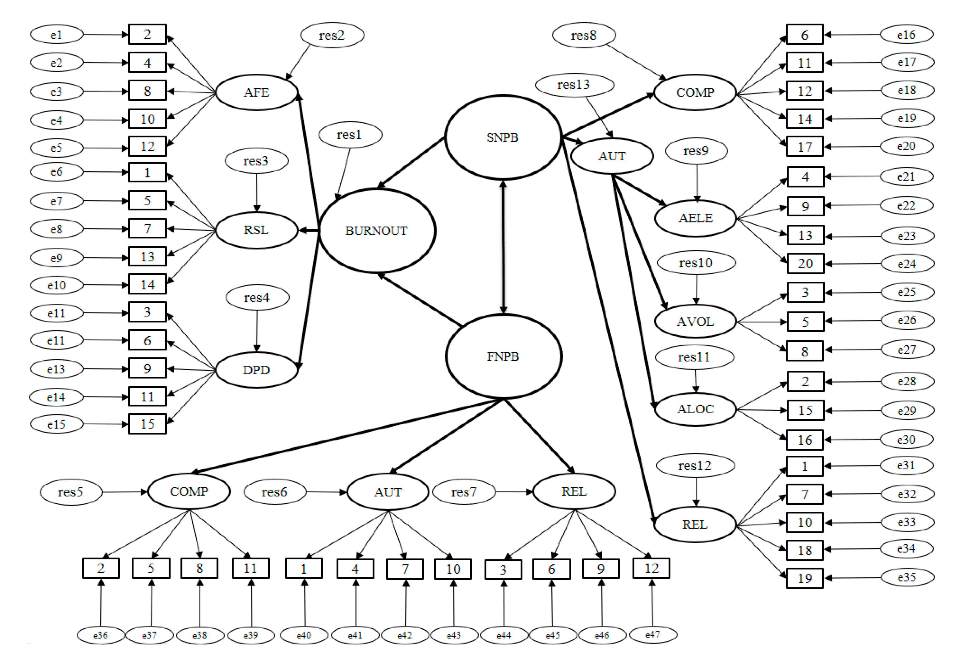
2.4. Data Analysis
3. Results
3.1. Descriptive Statistics
3.2. Structural Equation Modeling (SEM)
4. Discussion
Author Contributions
Funding
Conflicts of Interest
References
- Gustafsson, H.; DeFreese, J.D.; Madigan, D.J. Athlete Burnout: Review and Recommendations. Curr. Opin. Psychol. 2017, 16, 109–113. [Google Scholar] [CrossRef]
- Raedeke, T.D.; Smith, A.L. Development and Preliminary Validation of an Athlete Burnout Measure. J. Sport Exerc. Psychol. 2001, 23, 281–306. [Google Scholar] [CrossRef] [PubMed]
- Ryan, R.M.; Deci, E.L. Overview of Self-Determination Theory: An Organismic Dialectical Perspective. Handb. Self Determ. Res. 2002, 1, 3–33. [Google Scholar]
- Li, C.; Wang, C.J.; Kee, Y.H. Burnout and Its Relations with Basic Psychological Needs and Motivation among Athletes: A Systematic Review and Meta-Analysis. Psychol. Sport Exerc. 2013, 14, 692–700. [Google Scholar] [CrossRef]
- Perreault, S.; Gaudreau, P.; Lapointe, M.; Lacroix, C. Does it Take Three to Tango? Psychological Need Satisfaction and Athlete Burnout. Int. J. Sport Psychol. 2007, 38, 437–450. [Google Scholar]
- Bartholomew, K.J.; Ntoumanis, N.; Ryan, R.M.; Thøgersen-Ntoumani, C. Psychological Need Thwarting in the Sport Context: Assessing the Darker Side of Athletic Experience. J. Sport Exerc. Psychol. 2011, 33, 75–102. [Google Scholar] [CrossRef] [PubMed]
- Aguirre, G.; Tristán, R.; López-Walle, J.; Tomas, I.; Zamarripa, J. Estilos interepersonales del entrenador, frustración de las necesidades psicológicas básicas y el burnout: Un análisis longitudinal en futbolistas [Coach Interpersonal Styles, Frustration of Basic Psychological Needs and Burnout: A Longitudinal Analysis]. Retos 2016, 30, 132–137. [Google Scholar]
- Jowett, G.E.; Hill, A.P.; Hall, H.K.; Curran, T. Perfectionism, Burnout and Engagement in Youth Sport: The Mediating Role of Basic Psychological Needs. Psychol. Sport Exerc. 2016, 24, 18–26. [Google Scholar] [CrossRef]
- Mars, L.; Castillo, I.; López-Walle, J.; Balaguer, I. Estilo Controlador del entrenador, frustración de las necesidades y malestar en futbolistas futbolistas [Controlling Coach Style, Basic Psychological Need Thwarting and Ill-Being in Soccer Players]. Revista de Psicología del Deporte 2017, 26, 119–124. [Google Scholar]
- Sarrazin, P.; Vallerand, R.; Guillet, E.; Pelletier, L.; Cury, F. Motivation and Dropout in Female Handballers: A 21-Month Prospective Study. Eur. J. Soc. Psychol. 2002, 32, 395–418. [Google Scholar] [CrossRef]
- Cresswell, S.L.; Eklund, R.C. Motivation and Burnout in Professional Rugby Players. Res. Q. Exerc. Sport 2005, 76, 370–376. [Google Scholar] [CrossRef] [PubMed]
- Gould, D.; Tuffey, S.; Udry, E.; Loehr, J. Burnout in Competitive Junior Tennis Players: I. A Quantitative Psychological Assessment. Sport Psychol. 1996, 10, 322–340. [Google Scholar] [CrossRef]
- Cresswell, S.L.; Eklund, R.C. Athlete Burnout: A Longitudinal Qualitative Study. Sport Psychol. 2007, 21, 1–20. [Google Scholar] [CrossRef]
- Cresswell, S.L.; Eklund, R.C. The Nature of Player Burnout in Rugby: Key Characteristics and Attributions. J. Appl. Sport Psychol. 2006, 18, 219–239. [Google Scholar] [CrossRef]
- Ryan, R.M.; Deci, E.L. The Darker and Brighter Sides of Human Existence: Basic Psychological Needs as a Unifying Concept. Psychol. Inq. 2000, 11, 319–338. [Google Scholar] [CrossRef]
- Quested, E.; Duda, J.L. Antecedents of Burnout among Elite Dancers: A Longitudinal Test of Basic Needs Theory. Psychol. Sport Exerc. 2011, 12, 159–167. [Google Scholar] [CrossRef]
- Cheval, B.; Chalabaev, A.; Quested, E.; Courvoisier, D.S.; Sarrazin, P. How Perceived Autonomy Support and Controlling Coach Behaviors Are Related to Well-and Ill-Being in Elite Soccer Players: A Within-Person Changes and Between-Person Differences Analysis. Psychol. Sport Exerc. 2017, 28, 68–77. [Google Scholar] [CrossRef]
- Neubauer, A.B.; Voss, A. The Structure of Need Fulfillment: Separating Need Satisfaction and Dissatisfaction on Between-and Within-Person Level. Eur. J. Psychol. Assess. 2016, 34, 220–228. [Google Scholar] [CrossRef]
- Longo, Y.; Alcaraz-Ibáñez, M.; Sicilia, A. Evidence Supporting Need Satisfaction and Frustration as Two Distinguishable Constructs. Psicothema 2018, 30, 74–81. [Google Scholar] [CrossRef]
- Sheldon, K.M. Integrating Behavioral-Motive and Experiential-Requirement Perspectives on Psychological Needs: A Two Process Model. Psychol. Rev. 2011, 118, 552–569. [Google Scholar] [CrossRef]
- Vansteenkiste, M.; Ryan, R.M. On Psychological Growth and Vulnerability: Basicpsychological Need Satisfaction and Need Frustration as a Unifying Principle. J. Psychother. Integr. 2013, 23, 263–280. [Google Scholar] [CrossRef]
- Reeve, J.; Nix, G.; Hamm, D. Testing Models of the Experience of Self-Determination in Intrinsic Motivation and the Conundrum of Choice. J. Educ. Psychol. 2003, 95, 375–392. [Google Scholar] [CrossRef]
- Ng, J.Y.; Lonsdale, C.; Hodge, K. The Basic Needs Satisfaction in Sport Scale (BNSSS): Instrument Development and Initial Validity Evidence. Psychol. Sport Exerc. 2011, 12, 257–264. [Google Scholar] [CrossRef]
- Davis, L.; Stenling, A.; Gustafsson, H.; Appleby, R.; Davis, P. Reducing the Risk of Athlete Burnout: Psychosocial, Sociocultural, and Individual Considerations for Coaches. Int. J. Sports Sci. Coach. 2019, 14, 444–452. [Google Scholar] [CrossRef]
- Eklund, R.C.; De Freese, J.D. Athlete Burnout. In Handbook of Sport Psychology; Tenenbaum, G., Eklund, R., Eds.; John Wiley & Sons. Inc.: Hoboken, NJ, USA, 2020; pp. 1220–1240. [Google Scholar] [CrossRef]
- Arce, C.; De Francisco, C.; Andrade, E.; Seoane, G.; Raedeke, T. Adaptation of the Athlete Burnout Questionnaire in a Spanish Sample of Athletes. Span. J. Psychol. 2012, 15, 1529–1536. [Google Scholar] [CrossRef] [PubMed]
- De Francisco, C.; Parra, F.J.; Arce, C.; Vílchez, M.P. Preliminary Empirical Validation of the “Basic Needs Satisfaction in Sport Scale” with a Sample of Spanish Athletes. Front. Psychol. 2018, 9, 1–7. [Google Scholar] [CrossRef]
- Sicilia, A.; Ferriz, R.; Sáenz-Álvarez, P. Validación española de la Escala de Frustración de las Necesidades Psicológicas (EFNP) en el ejercicio físico [Spanish Validation for Scale of Frustration of Psychological Needs in Physical Exercise]. Psicología Sociedad y Educación 2013, 5, 1–19. [Google Scholar]
- Olivares, E.M.; Garcés de los Fayos, E.J.; Ortín, F.; De Francisco, C. Burnout’s Prevalence through Two Measures and Its Relation with Sociodemographic’s Variables. Univ. Psychol. 2018, 17, 33–41. [Google Scholar] [CrossRef]
- Lonsdale, C.; Hodge, K.; Rose, E. Athlete Burnout in Elite Sport: A Self-Determination Perspective. J. Sports Sci. 2009, 27, 785–795. [Google Scholar] [CrossRef]
- Parra, F.J.; Vílchez, M.P.; De Francisco, C. La satisfacción de las necesidades psicológicas básicas en función de la formación y experiencia del deportista: Características sociodeportivas. Revista de Psicología y Educación 2018, 13, 113–123. [Google Scholar] [CrossRef]
- Hodge, K.; Lonsdale, C.; Ng, J.Y. Burnout in Elite Rugby: Relationships with Basic Psychological Needs Fulfilment. J. Sports Sci. 2008, 26, 835–844. [Google Scholar] [CrossRef] [PubMed]
- Schermelleh-Engel, K.; Moosbrugger, H.; Müller, H. Evaluating the Fit of Structural Equation Models: Tests of Significance and Descriptive Goodness-of-Fit Measures. Methods Psychol. Res. Online 2003, 8, 23–74. [Google Scholar]
- Ruiz, M.A.; Pardo, A.; San Martín, R. Modelos de ecuaciones estructurales [Structural Equation Models]. Papeles del Psicólogo 2010, 31, 34–45. [Google Scholar]
- Cheung, G.W.; Rensvold, R.B. Evaluating Goodness-of-Fit Indexes for Testing Measurement Invariance. Struct. Equ. Modeling 2002, 9, 233–255. [Google Scholar] [CrossRef]
- DeFreese, J.D.; Smith, A.L. Athlete Social Support, Negative Social Interactions, and Psychological Health Across a Competitive Sport Season. J. Sport Exerc. Psychol. 2014, 36, 619–630. [Google Scholar] [CrossRef] [PubMed]
- Ryan, R.M.; Deci, E.L. Intrinsic and Extrinsic Motivations: Classic Definitions and New Directions. Contemp. Educ. Psychol. 2000, 25, 54–67. [Google Scholar] [CrossRef]

| Items | Mean | Standard Deviation | Skewness | Kurtosis |
|---|---|---|---|---|
| PEE 1 | 2.75 | 0.96 | 0.13 | −0.24 |
| PEE 2 | 1.95 | 0.96 | 0.93 | 0.50 |
| PEE 3 | 2.15 | 1.10 | 0.72 | −0.26 |
| PEE 4 | 2.06 | 1.06 | 0.83 | 0.04 |
| PEE 4 | 1.99 | 0.93 | 0.77 | 0.36 |
| RSA 1 | 1.90 | 0.88 | 0.83 | 0.40 |
| RSA 2 | 2.40 | 1.03 | 0.41 | −0.35 |
| RSA 3 | 2.34 | 1.07 | 0.49 | −0.37 |
| RSA 4 | 2.10 | 1.06 | 0.71 | −0.20 |
| RSA 5 | 2.85 | 1.05 | 0.21 | −0.45 |
| D 1 | 1.45 | 0.83 | 1.96 | 3.40 |
| D 2 | 1.78 | 1.14 | 1.39 | 0.96 |
| D 3 | 1.56 | 0.99 | 1.79 | 2.34 |
| D 4 | 2.07 | 1.25 | 0.94 | −0.22 |
| D 5 | 1.38 | 0.84 | 2.53 | 6.15 |
| PEE | 2.18 | 0.77 | 0.54 | −0.04 |
| RSA | 2.32 | 0.71 | 0.39 | −0.02 |
| D | 1.65 | 0.75 | 1.63 | 2.24 |
| Items | Mean | Standard Deviation | Skewness | Kurtosis |
|---|---|---|---|---|
| COM 1 | 5.70 | 1.30 | −1.12 | 0.92 |
| COM 2 | 5.86 | 1.22 | −1.20 | 1.41 |
| COM 3 | 5.47 | 1.35 | −0.85 | 0.23 |
| COM 4 | 5.44 | 1.40 | −0.90 | 0.38 |
| COM 5 | 5.64 | 1.31 | −1.03 | 0.69 |
| ACho 1 | 5.31 | 1.48 | −0.84 | 0.33 |
| ACho 2 | 4.70 | 1.71 | −0.54 | −0.49 |
| ACho 3 | 4.97 | 1.59 | −0.66 | −0.23 |
| ACho 4 | 5.30 | 1.54 | −0.94 | 0.40 |
| AVol 1 | 5.98 | 1.29 | −1.33 | 1.14 |
| AVol 2 | 5.90 | 1.66 | −1.52 | 1.25 |
| AVol 3 | 6.50 | 1.05 | −2.70 | 7.93 |
| ALoc 1 | 5.56 | 1.48 | −1.12 | 0.78 |
| ALoc 2 | 5.74 | 1.37 | −1.05 | 0.43 |
| ALoc 3 | 6.09 | 1.26 | −1.59 | 2.19 |
| REL 1 | 6.09 | 1.29 | −1.59 | 2.14 |
| REL 2 | 5.59 | 1.53 | −1.21 | 0.96 |
| REL 3 | 5.97 | 1.31 | −1.43 | −1.69 |
| REL 4 | 6.15 | 1.20 | −1.72 | 2.92 |
| REL 5 | 6.33 | 1.13 | −2.21 | 5.17 |
| COM | 5.62 | 1.07 | −0.92 | 0.58 |
| ACho | 5.06 | 1.24 | −0.66 | 0.05 |
| AVol | 6.12 | 1.02 | −1.32 | 1.22 |
| ALoc | 5.79 | 1.12 | −1.12 | 1.03 |
| REL | 6.02 | 0.97 | −1.33 | 1.58 |
| Items | Mean | Standard Deviation | Skewness | Kurtosis |
|---|---|---|---|---|
| COM 1 | 2.37 | 1.58 | 1.00 | −0.00 |
| COM 2 | 2.32 | 1.65 | 1.22 | 0.60 |
| COM 3 | 2.42 | 1.63 | 1.09 | 0.24 |
| COM 4 | 2.04 | 1.59 | 1.60 | 1.68 |
| AUT 1 | 2.35 | 1.64 | 1.12 | 0.33 |
| AUT 2 | 1.91 | 1.39 | 1.64 | 2.05 |
| AUT 3 | 2.01 | 1.51 | 1.65 | 1.98 |
| AUT 4 | 2.13 | 1.53 | 1.35 | 0.97 |
| REL 1 | 1.64 | 1.31 | 2.43 | 5.51 |
| REL 2 | 2.04 | 1.56 | 1.58 | 1.66 |
| REL 3 | 2.02 | 1.54 | 1.71 | 2.14 |
| REL 4 | 2.11 | 1.73 | 1.59 | 1.42 |
| COM | 2.28 | 1.27 | 1.06 | 0.59 |
| AUT | 2.10 | 1.20 | 1.42 | 2.11 |
| REL | 1.95 | 1.25 | 1.63 | 2.49 |
| Items | λ | δ | R2 |
|---|---|---|---|
| PEE 1 | 0.67 | 0.56 | 0.44 |
| PEE 2 | 0.57 | 0.68 | 0.32 |
| PEE 3 | 0.79 | 0.38 | 0.62 |
| PEE 4 | 0.73 | 0.47 | 0.53 |
| PEE 5 | 0.65 | 0.58 | 0.42 |
| RSA 1 | 0.63 | 0.61 | 0.39 |
| RSA 2 | 0.76 | 0.43 | 0.57 |
| RSA 3 | 0.66 | 0.55 | 0.45 |
| RSA 4 | 0.45 | 0.80 | 0.20 |
| RSA 5 | 0.53 | 0.72 | 0.28 |
| D 1 | 0.59 | 0.66 | 0.34 |
| D 2 | 0.69 | 0.53 | 0.47 |
| D 3 | 0.78 | 0.40 | 0.60 |
| D 4 | 0.61 | 0.63 | 0.37 |
| D 5 | 0.56 | 0.69 | 0.31 |
| COM 1 | 0.64 | 0.60 | 0.40 |
| COM 2 | 0.71 | 0.50 | 0.50 |
| COM 3 | 0.66 | 0.57 | 0.43 |
| COM 4 | 0.77 | 0.41 | 0.59 |
| COM 5 | 0.82 | 0.33 | 0.67 |
| ACho 1 | 0.51 | 0.74 | 0.26 |
| ACho 2 | 0.71 | 0.50 | 0.50 |
| ACho 3 | 0.82 | 0.33 | 0.67 |
| ACho 4 | 0.76 | 0.43 | 0.57 |
| AVol 1 | 0.82 | 0.33 | 0.67 |
| AVol 2 | 0.34 | 0.89 | 0.11 |
| AVol 3 | 0.61 | 0.63 | 0.37 |
| ALoc 1 | 0.71 | 0.50 | 0.50 |
| ALoc 2 | 0.83 | 0.32 | 0.68 |
| ALoc 3 | 0.87 | 0.25 | 0.75 |
| REL 1 | 0.66 | 0.57 | 0.43 |
| REL 2 | 0.39 | 0.85 | 0.15 |
| REL 3 | 0.73 | 0.47 | 0.53 |
| REL 4 | 0.82 | 0.33 | 0.67 |
| REL 5 | 0.84 | 0.30 | 0.70 |
| COM 1 | 0.65 | 0.58 | 0.42 |
| COM 2 | 0.78 | 0.40 | 0.60 |
| COM 3 | 0.68 | 0.54 | 0.46 |
| COM 4 | 0.70 | 0.51 | 0.49 |
| AUT 1 | 0.49 | 0.76 | 0.24 |
| AUT 2 | 0.83 | 0.32 | 0.68 |
| AUT 3 | 0.72 | 0.49 | 0.51 |
| AUT 4 | 0.66 | 0.57 | 0.43 |
| REL 1 | 0.77 | 0.41 | 0.59 |
| REL 2 | 0.87 | 0.25 | 0.75 |
| REL 3 | 0.79 | 0.38 | 0.62 |
| REL 4 | 0.59 | 0.66 | 0.34 |
| Model | χ2 | df | p | NNFI | CFI | RMSEA | RMSEA 90% CI | ∆χ2 | ∆gl | ∆CFI | |
|---|---|---|---|---|---|---|---|---|---|---|---|
| Sport type | 1. Configuration model | 4640.11 | 2053 | <0.01 | 0.729 | 0.827 | 0.044 | 0.043–0.046 | – | – | – |
| 2. Invariant loading factors | 4664.02 | 2063 | <0.01 | 0.727 | 0.826 | 0.044 | 0.043–0.046 | 23.91 | 10 | −0.001 | |
| 3. Invariant correlation factors | 4682.34 | 2066 | <0.01 | 0.726 | 0.825 | 0.045 | 0.043–0.046 | 42.23 | 13 | −0.002 |
© 2020 by the authors. Licensee MDPI, Basel, Switzerland. This article is an open access article distributed under the terms and conditions of the Creative Commons Attribution (CC BY) license (http://creativecommons.org/licenses/by/4.0/).
Share and Cite
Vílchez Conesa, M.D.P.; Parra Plaza, F.; Arce, C.; De Francisco, C. Influence of Basic Psychological Needs over Burnout in the Sport Context. Sustainability 2020, 12, 6360. https://doi.org/10.3390/su12166360
Vílchez Conesa MDP, Parra Plaza F, Arce C, De Francisco C. Influence of Basic Psychological Needs over Burnout in the Sport Context. Sustainability. 2020; 12(16):6360. https://doi.org/10.3390/su12166360
Chicago/Turabian StyleVílchez Conesa, María Del Pilar, Francisco Parra Plaza, Constantino Arce, and Cristina De Francisco. 2020. "Influence of Basic Psychological Needs over Burnout in the Sport Context" Sustainability 12, no. 16: 6360. https://doi.org/10.3390/su12166360
APA StyleVílchez Conesa, M. D. P., Parra Plaza, F., Arce, C., & De Francisco, C. (2020). Influence of Basic Psychological Needs over Burnout in the Sport Context. Sustainability, 12(16), 6360. https://doi.org/10.3390/su12166360

