A Conceptual Framework to Manage Resilience and Increase Sustainability in the Supply Chain
Abstract
1. Introduction
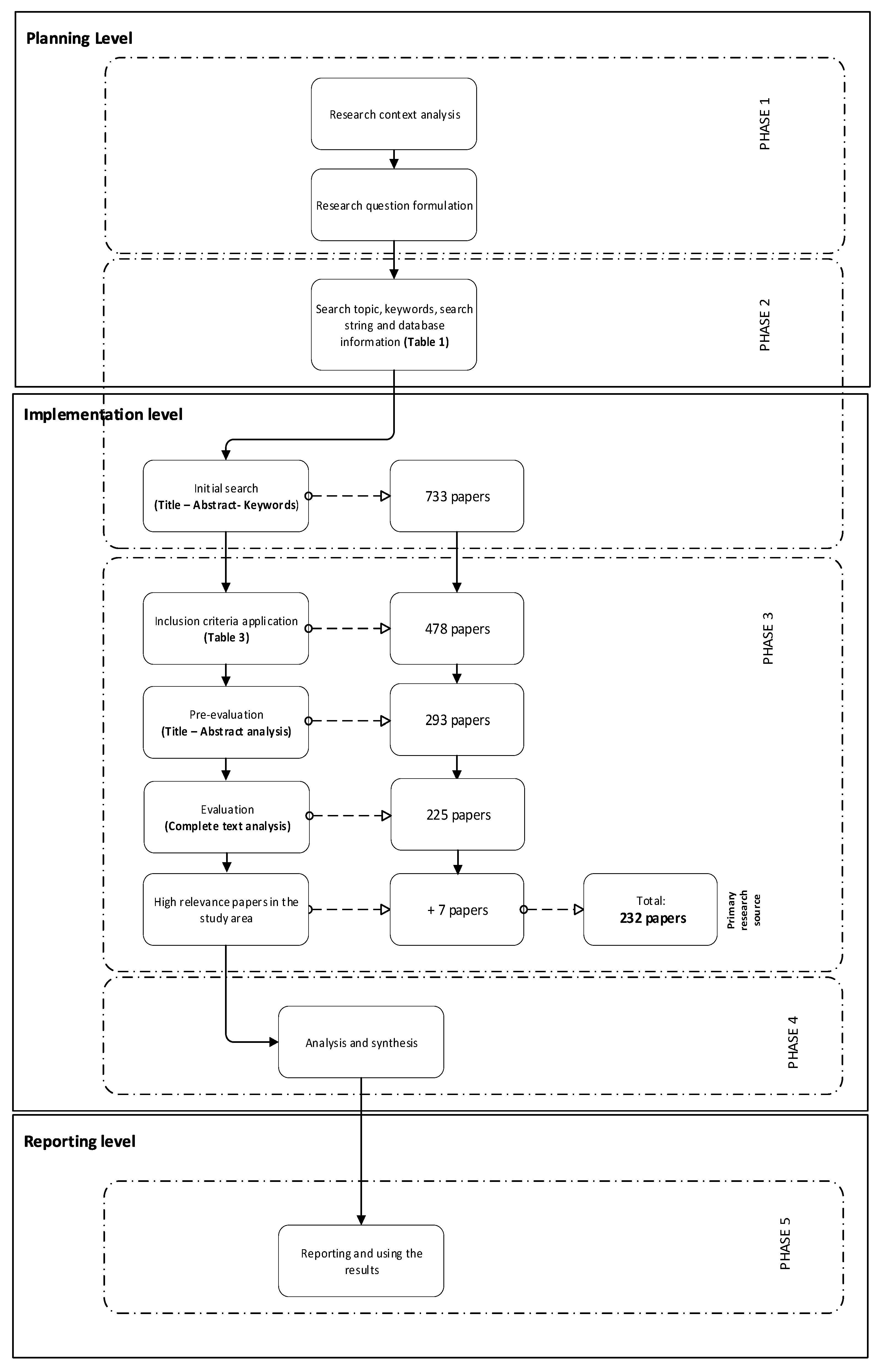
2. Research Methodology
2.1. Phase 1: Research Question Formulation
2.2. Phase 2: Sourcing of Relevant Literature
2.3. Phase 3: Literature Selection and Evaluation
2.4. Phase 4: Analysis and Synthesis
| Parameters | Aspect |
|---|---|
| Descriptive analysis | Publication years, journals, industry, and geography analysis. |
| Research methodology | Conceptual/theoretical, applied, analytical. Adapted from [42,43]. |
| Node (physical view of the supply chain) | Supply chain participants who are considered for the management process. |
| Processes | The principal processes between the nodes of the supply chain, for example, supply, manufacturing, logistics, retail, and so on. |
| Stakeholders | Stakeholders involved in the management process, e.g., government/regulations, markets, customers, suppliers, shareholders, unions, and others. |
| Relational analysis | Analysis of the conceptual evolution of resilience in supply chains. |
| Capabilities, principles, strategies and elements | Capabilities, principles, and elements underlying resilience management, e.g., flexibility, robustness, visibility, agility, velocity, change management, and so on. Proactive, concurrent, and reactive strategies are analyzed. |
| Supply chain risk | Demand-side risk, supply-side risk, legal or bureaucratic risk, infrastructure risk, and catastrophic or climate risk [44]. Probability and consequences are analyzed as key factors of the disruptive event [45]. |
| Sustainability dimensions | Analysis of the principal types of criteria related to each sustainability dimension (economic, social, and environmental dimensions). |
2.5. Phase 5: Reporting and Using the Results
3. Results
3.1. Descriptive Analysis: Publication Years, Journals, Industry, and Geography Analysis
3.2. Descriptive Analysis by Research Methodology
3.3. Descriptive Analysis by Nodes, Processes, and Stakeholders Involved
4. Discussion
4.1. Relational Analysis
4.2. Capabilities, Principles, Strategies, and Elements of Resilience in the Supply Chain
- Prevention: The ability to identify and anticipate the occurrence of disruptive events by implementing processes and activities to strengthen the activities with higher risks.
- Resistance: The ability to resist the effects of the disturbances without losing control of the situation, adjusting critical resources effectively. Implementing resilience actions such as increased flexibility and redundancy will minimize the consequences of these [30].
- Response: The capability to develop activities to respond to disruptive actions in an agile and efficient manner, minimizing the consequences of expansion from the main node to the other nodes.
- Recovery and continuity: The ability to return to normal supply chain activities or a better state after the occurrence of the disruption. It is necessary to analyze the market after the disruptive event and adapt the business to the new market needs.
- Learning and continuous improvement: The ability to analyze the disruptive event, its causes, and impacts and to establish actions needed to avoid a new occurrence.
4.3. Supply Chain Risks
4.4. Sustainability Dimensions
5. Conceptual Framework to Manage Resilience and Increase Sustainability in the Supply Chain
5.1. BUILDING BLOCK 1: Performance Management
5.1.1. Physical View Elements and Strategic Objectives
5.1.2. Key Processes and Performance Management
5.1.3. Stakeholders
5.2. BUILDING BLOCK 2: Supply Chain Risk
5.3. BUILDING BLOCK 3: Supply Chain Resilience
6. Conclusions
6.1. Limitations
6.2. Further Research Recommendations
Supplementary Materials
Author Contributions
Funding
Conflicts of Interest
Appendix A
| Article | Search Criteria | Framework | Framework Description | |||||||||||||
|---|---|---|---|---|---|---|---|---|---|---|---|---|---|---|---|---|
| Range | Articles Analyzed | Keywords | Database | Y | N | CPE | SR | R | S | PM | PMS | SUS | ||||
| SL | OL | ECO | SOC | ENV | ||||||||||||
| [27] | Not specified | 74 | “Resilience” and “Resilient SMEs” | Google Scholar | ✓ | ✓ | ✓ | ✓ | ||||||||
| [4] | Not specified | 134 | Not specified | HEAL link and Scopus academic databases | ✓ | ✓ | ||||||||||
| [1] | 2000–2013 | 30 | “Supply chain resilience Resilient supply chain Resilience/resilient Supply chain vulnerability, Vulnerability Risk in supply chain Risk” | ABI/Inform and EBSCO | ✓ | ✓ | ✓ | |||||||||
| [28] | Not specified | Not specified | Not specified | Not specified | ✓ | ✓ | ✓ | ✓ | ✓ | ✓ | ||||||
| [29] | 2003–2013 | 67 | “supply chain” “resilience,” “resiliency,” “resilient” “risk,” “security,” “mitigation,” or “business continuity” | EBSCO, ProQuest, ABI/Inform, Emerald, Science Direct, and Taylor and Francis, as well as Google Scholar. | ✓ | ✓ | ✓ | ✓ | ✓ | ✓ | ✓ | |||||
| [30] | 2000–2014 | 100 | “supply chain resilience”, “resilient supply chain”, “enterprise resilience”, “organization resilience”, and “resiliency in supply chain”. | Business Source Complete, Engineering Research Database, Taylor and Francis Online, Google Scholar, Emerald Insight, and Science Direct, | ✓ | ✓ | ✓ | ✓ | ✓ | |||||||
| [35] | 1990 a 2014 | 194 | “resilience”, “management”, “organizations”, “business”, “enterprise” | EBSCOhost, Scopus, Web of Science e IEEE Explore | ✓ | ✓ | ✓ | ✓ | ✓ | |||||||
| [31] | 2000–2015 | 103 | “resilience”, “resilient”, “resiliency”, “resilient”, “risk”, “mitigation”, “security” or “business continuity”. | EBSCO, Emerald, Science Direct, ABI/Inform Global, Web of Knowledge y Wiley Online | ✓ | ✓ | ✓ | ✓ | ✓ | |||||||
| [32] | 2000–2015 | Not specified | “resilience”, “supply chain resilience”, “supply chain risk | Emerald, Web of Science, ABI/INFORM Global, EBSCO, Science Direct, Taylor & Francis, Springer, JSTOR, and SAGE | ✓ | ✓ | ✓ | ✓ | ✓ | ✓ | ||||||
| [36] | Not specified | 42 | “risk management,” “quantitative risk management,” “supply chain,” “operations re- search,” and “agribusiness” | Scopus database | ✓ | ✓ | ✓ | ✓ | ✓ | ✓ | ||||||
| [33] | until 2016 (included) | 137 | “Community”, “Socio-Ecological System” or “Supply Chain” AND “resilience/resiliency”. “Risk/Risk Management”, “OR Vulnerability”, “OR Volatility”, “OR Security”, “OR Mitigation” or “OR Business Continuity”. “Community” AND “Resilience” AND “Security”. | Google Scholar, Web of Science, ProQuest, Science Direct, Wiley Online, Emerald and Scopus | ✓ | ✓ | ✓ | ✓ | ✓ | ✓ | ||||||
| [37] | 2000–2017 | 383 | Not specified | ABI/Inform Complete, EBSCOhost, Science Direct, Wiley, Emerald, Taylor & Francis, Web of Science and Google Scholar. | ✓ | ✓ | ✓ | ✓ | ✓ | ✓ | ||||||
| [34] | 1998–2017 | 309 | (“information sharing” OR “data sharing”) AND (“supply chain” OR “supply network”) AND (security OR risk OR protection OR threat OR disruption OR resilience) | Scopus database | ✓ | ✓ | ✓ | ✓ | ||||||||
| [24] | 2000–2018 | 54 | “supply chain resilience”, “food chain resilience”, “value chain resilience” | Science Direct, Scopus and Web of Science | ✓ | ✓ | ✓ | ✓ | ✓ | ✓ | ||||||
| [38] | 2002–2017 | 168 | “(SC vulnerability OR supply disruptions) AND (SC resilience OR SC resiliency)”. The keywords used were “SC resilience”, “resilience supplier”, “SC vulnerability”, “supply disruptions”, “resilience”, “resilient supply”, “SC disruption”, “flexibility”, “resilience distribution networks”, “supply resilience strategy”, “SC flexibility”, “resiliency in SC”, and “enterprise resilience” | Elsevier, Informs, Springer, Taylor & Francis, Emerald, JSTORE, Inderscience, IEEE. | ✓ | ✓ | ✓ | ✓ | ✓ | ✓ | ✓ | |||||
| [26] | 2000–2019 | 157 | (supply chain, supply) and (coordinate*, collaborate*, cooperate*, partnership) and (sustainable*, risk*, resilience*, robust*, redundancy*, recovery*, response*, relief*, adapt*, disrupt*, disaster*) | Scopus and Web of Science library | ✓ | ✓ | ✓ | ✓ | ✓ | ✓ | ✓ | |||||
| This paper | 2000-2020 | 232 | (“supply chain” AND “resili*”) AND (“framework” OR “model”) AND (“performance” OR “measur*” OR “evaluat*” OR “management” OR “assessment”) | Scopus-ScienceDirect | ✓ | ✓ | ✓ | ✓ | ✓ | ✓ | ✓ | ✓ | ✓ | ✓ | ✓ | |
| Elements | Description | Articles That Consider the Element in Your Model | (%) | References |
|---|---|---|---|---|
| Flexibility | The ability of the supply chain to adapt and deal with the consequences of the disruptive event in the minimum time and effort possible. Allows changing suppliers, modifying the production process, worker multifunctionality and replacement in the market. | 34 | 14.66% | [1,2,12,25,29,30,31,32,33,37,114,119,125,130,134,138,139,157,160,163,164,165,166,167,168,170,174,202,210,211,212,213,214] |
| Shared information | The ability of the supply chain to have relevant, efficient and timely information from all its members for joint decision making. This information must include (among others) density, complexity and criticality of the nodes in the face of disruptive events. | 28 | 12.07% | [25,26,29,30,31,32,33,46,114,125,130,157,160,163,165,168,169,190,202,203,205,212,213,214,215,216,217] |
| Trust | The belief of the supply chain members that their partners in the chain are willing and able to fulfill their responsibilities and make decisions of common benefit, fulfilling the necessary actions before a disruptive event. | 25 | 10.77% | [2,25,26,29,31,32,33,46,54,114,128,130,157,163,165,168,172,202,203,205,212,213,214,217,218] |
| Velocity | The ability to respond rapidly to disruptive events by efficiently distributing your critical resources. | 23 | 9.91% | [29,30,31,32,33,37,46,131,138,157,163,166,167,174,202,203,211,212,217,219,220,221] |
| Visibility | The ability of the supply chain to know the identity, location and status of its members in the face of any disruption to the supply chain. | 22 | 9.48% | [2,29,30,31,32,33,37,54,126,129,130,131,136,157,163,168,169,170,202,212,217] |
| Redundancy | The ability to resist the disturbing event by designing and managing security units or replacing critical nodes when a disruptive event occurs. | 21 | 9.05% | [29,30,31,32,33,37,46,119,132,134,135,137,138,160,163,165,167,202,214,216,222] |
| Robustness | The ability of the supply chain to maintain its functions normally without disruption after the occurrence of a disruptive event. | 21 | 9.05% | [30,31,32,33,127,133,134,135,136,137,138,163,164,165,166,167,197,214,216,223,224] |
| Contingency planning | The ability of the members of the supply chain to establish and maintain coordinated work teams and defined procedures for action in the face of possible disruptive events caused by the environment and their implementation when the event occurs. | 20 | 8.62% | [2,12,19,32,33,37,46,132,134,137,157,167,168,169,170,185,213,214,222] |
| Disruptive environment awareness | The ability of the supply chain to identify the existence of possible disruptions and develop actions to avoid or diminish their possible effects. | 16 | 6.89% | [12,26,29,31,33,37,46,131,136,157,165,169,170,172,218,225] |
| Knowledge Management | The ability of the supply chain to analyze the consequences of past disruptions and to establish learning and action for the future based on them. It includes the ability to manage its human resources to be trained, coached and evaluated for performance in the face of disruptive events. | 16 | 6.89% | [26,31,32,33,37,46,129,131,163,165,169,172,213,218,225] |
| Market adaptation | The ability of the supply chain to generate competitive strategies according to the needs of the market (possibly also affected by the disruption) that will allow it to recover its previous share and situation or even improve it. | 10 | 4.31% | [2,33,126,163,169,170,214,219,223,225] |
| Innovation | The ability to create joint strategies to manage risk more efficiently. Openness to learning and joint decision making. | 2 | 0.86% | [25,33] |
| Strategic alignment | The ability of the system to define strategic goals of the business and coordinate the implementation of actions in all members of the supply chain. | 2 | 0.86% | [32,173] |
| Leadership | The ability to guide the establishment of risk mitigation strategies, develop them and evaluate their benefits by involving the necessary work teams of the organization. | 1 | 4.31% | [33] |
References
- Pereira, C.; Christopher, M.; Lago Da Silva, A. Achieving supply chain resilience: The role of procurement. Supply Chain Manag. An Int. J. 2014, 19, 626–642. [Google Scholar] [CrossRef]
- Pettit, T.; Fiksel, J.; Croxton, K. Ensuring supply chain resilience: Development of a conceptual framework. J. Bus. Logist. 2010, 31, 1–21. [Google Scholar] [CrossRef]
- Pettit, T.J.; Croxton, K.L.; Fiksel, J. Ensuring supply chain resilience: Development and implementation of an assessment tool. J. Bus. Logist. 2013, 34, 46–76. [Google Scholar] [CrossRef]
- Ponis, S.; Koronis, E. Supply chain resilience: Definition of concept and its formative elements. J. Appl. Bus. Res. 2012, 28, 921–930. [Google Scholar] [CrossRef]
- Seuring, S.; Müller, M. From a literature review to a conceptual framework for sustainable supply chain management. J. Clean. Prod. 2008, 16, 1699–1710. [Google Scholar] [CrossRef]
- Qorri, A.; Mujkić, Z.; Kraslawski, A. A conceptual framework for measuring sustainability performance of supply chains. J. Clean. Prod. 2018, 189, 570–584. [Google Scholar] [CrossRef]
- Verdecho, M.-J.; Alarcón-Valero, F.; Pérez-Perales, D.; Alfaro-Saiz, J.-J.; Rodríguez-Rodríguez, R. A methodology to select suppliers to increase sustainability within supply chains. Cent. Eur. J. Oper. Res. 2020, 1–21. [Google Scholar] [CrossRef]
- Edgeman, R.; Wu, Z. Supply chain criticality in sustainable and resilient enterprises. J. Model. Manag. 2016, 11, 869–888. [Google Scholar] [CrossRef]
- Marchese, D.; Reynolds, E.; Bates, M.E.; Morgan, H.; Clark, S.S.; Linkov, I. Resilience and sustainability: Similarities and differences in environmental management applications. Sci. Total Environ. 2018, 613–614, 1275–1283. [Google Scholar] [CrossRef]
- Ahern, J. Urban landscape sustainability and resilience: The promise and challenges of integrating ecology with urban planning and design. Landsc. Ecol. 2013, 28, 1203–1212. [Google Scholar] [CrossRef]
- Ramezankhani, M.; Torabi, S.; Vahidi, F. Supply chain performance measurement and evaluation: A mixed sustainability and resilience approach. Comput. Ind. Eng. 2018, 126, 531–548. [Google Scholar] [CrossRef]
- Centobelli, P.; Cerchione, R.; Ertz, M. Managing supply chain resilience to pursue business and environmental strategies. Bus. Strateg. Environ. 2019. [Google Scholar] [CrossRef]
- Ivanov, D. Revealing interfaces of supply chain resilience and sustainability: A simulation study. Int. J. Prod. Res. 2018, 56, 3507–3523. [Google Scholar] [CrossRef]
- Fahimnia, B.; Jabbarzadeh, A. Marrying supply chain sustainability and resilience: A match made in heaven. Transp. Res. Part E Logist. Transp. Rev. 2016, 91, 306–324. [Google Scholar] [CrossRef]
- Ruiz-Benitez, R.; López, C.; Real, J.C. Achieving sustainability through the lean and resilient management of the supply chain abstract. Int. J. Phys. Distrib. Logist. Manag. 2019, 49, 122–155. [Google Scholar] [CrossRef]
- Pavlov, A.; Ivanov, D.; Pavlov, D.; Slinko, A. Optimization of network redundancy and contingency planning in sustainable and resilient supply chain resource management under conditions of structural dynamics. Ann. Oper. Res. 2019. [Google Scholar] [CrossRef]
- Khot, S.B.; Thiagarajan, S. Resilience and sustainability of supply chain management in the Indian automobile industry. Int. J. Data Netw. Sci. 2019, 3, 339–348. [Google Scholar] [CrossRef]
- Roostaie, S.; Nawari, N.; Kibert, C.J. Sustainability and resilience: A review of definitions, relationships, and their integration into a combined building assessment framework. Build. Environ. 2019, 154, 132–144. [Google Scholar] [CrossRef]
- Davoudabadi, R.; Mousavi, S.M.; Sharifi, E. An integrated weighting and ranking model based on entropy, DEA and PCA considering two aggregation approaches for resilient supplier selection problem. J. Comput. Sci. 2020, 40. [Google Scholar] [CrossRef]
- Carvalho, H.; Duarte, S.; Machado, V.C. Lean, agile, resilient and green: Divergencies and synergies. Int. J. Lean Six Sigma 2011, 2, 151–179. [Google Scholar] [CrossRef]
- Wang, Z.; Zhang, J. Agent-based evaluation of humanitarian relief goods supply capability. Int. J. Disaster Risk Reduct. 2019, 36. [Google Scholar] [CrossRef]
- Alikhani, R.; Torabi, S.A.; Altay, N. Strategic supplier selection under sustainability and risk criteria. Int. J. Prod. Econ. 2019, 208, 69–82. [Google Scholar] [CrossRef]
- Zahiri, B.; Zhuang, J.; Mohammadi, M. Toward an integrated sustainable-resilient supply chain: A pharmaceutical case study. Transp. Res. Part E Logist. Transp. Rev. 2017, 103, 109–142. [Google Scholar] [CrossRef]
- Aboah, J.; Wilson, M.M.J.; Rich, K.M.; Lyne, M.C. Operationalising resilience in tropical agricultural value chains. Supply Chain Manag. 2019, 24, 271–300. [Google Scholar] [CrossRef]
- Statsenko, L.; Corral de Zubielqui, G. Customer collaboration, service firms’ diversification and innovation performance. Ind. Mark. Manag. 2019. [Google Scholar] [CrossRef]
- Duong, L.N.K.; Chong, J. Supply chain collaboration in the presence of disruptions: A literature review. Int. J. Prod. Res. 2020, 1–20. [Google Scholar] [CrossRef]
- Bhamra, R.; Dani, S.; Burnard, K. Resilience: The Concept, a Literature Review and Future Directions. Int. J. Prod. 2011, 49, 5375–5393. [Google Scholar] [CrossRef]
- Heckmann, I.; Comes, T.; Nickel, S. A critical review on supply chain risk - Definition, measure and modeling. Omega 2015, 52, 119–132. [Google Scholar] [CrossRef]
- Hohenstein, N.-O.; Feise, E.; Hartmann, E.; Giunipero, L. Research on the phenomenon of supply chain resilience: A systematic review and paths for further investigation. Int. J. Phys. Distrib. Logist. Manag. 2015, 45, 90–117. [Google Scholar] [CrossRef]
- Kamalahmadi, M.; Parast, M. A review of the literature on the principles of enterprise and supply chain resilience: Major findings and directions for future research. Int. J. Prod. Econ. 2016, 171, 116–133. [Google Scholar] [CrossRef]
- Ali, A.; Mahfouz, A.; Arisha, A. Analysing supply chain resilience: Integrating the constructs in a concept mapping framework via a systematic literature review. Supply Chain Manag. An Int. J. 2017, 22, 16–39. [Google Scholar] [CrossRef]
- Umar, M.; Wilson, M.; Heyl, J. Food network resilience against natural disasters: A conceptual framework. SAGE Open 2017, 7, 3. [Google Scholar] [CrossRef]
- Stone, J.; Rahimifard, S. Resilience in agri-food supply chains: A critical analysis of the literature and synthesis of a novel framework. Supply Chain Manag. An Int. J. 2018, 23, 207–238. [Google Scholar] [CrossRef]
- Colicchia, C.; Creazza, A.; Noè, C.; Strozzi, F. Information sharing in supply chains: A review of risks and opportunities using the systematic literature network analysis (SLNA). Supply Chain Manag. 2019, 24, 5–21. [Google Scholar] [CrossRef]
- Annarelli, A.; Nonino, F. Strategic and operational management of organizational resilience: Current state of research and future directions. Omega 2016, 62, 1–18. [Google Scholar] [CrossRef]
- Behzadi, G.; O’Sullivan, M.; Olsen, T.; Zhang, A. Agribusiness supply chain risk management: A review of quantitative decision models. Omega 2018, 79, 21–42. [Google Scholar] [CrossRef]
- Kochan, C.; Nowicki, D. Supply chain resilience: A systematic literature review and typological framework. Int. J. Phys. Distrib. Logist. Manag. 2018, 48, 842–865. [Google Scholar] [CrossRef]
- Hosseini, S.; Ivanov, D.; Dolgui, A. Review of quantitative methods for supply chain resilience analysis. Transp. Res. Part E Logist. Transp. Rev. 2019, 125, 285–307. [Google Scholar] [CrossRef]
- Tranfield, D.; Denyer, D.; Smart, P. Towards a methodology for developing evidence-informed management knowledge by means of systematic review. Br. J. Manag. 2003, 14, 207–222. [Google Scholar] [CrossRef]
- Denyer, D.; Tranfield, D. Producing a systematic review. In The Sage handbook of organizational research methods; SAGE Publications Ltd.: Southend Oaks, CA, USA, 2009; pp. 671–689. ISBN 978-1-4129-3118-2. [Google Scholar]
- Rousseau, D.; Manning, J.; Denyer, D. Evidence in Management and Organizational Science: Assembling the Field’s Full Weight of Scientific Knowledge Through Syntheses. Acad. Manag. Ann. 2008, 2, 475–515. [Google Scholar] [CrossRef]
- Zimmer, K.; Fröhling, M.; Schultmann, F. Sustainable supplier management – a review of models supporting sustainable supplier selection, monitoring and development. Int. J. Prod. Res. 2016, 54, 1412–1442. [Google Scholar] [CrossRef]
- Natarajarathinam, M.; Capar, I.; Narayanan, A. Managing supply chains in times of crisis: A review of literature and insights. Int. J. Phys. Distrib. Logist. Manag. 2009, 39, 535–573. [Google Scholar] [CrossRef]
- Tang, C.; Tomlin, B. The power of flexibility for mitigating supply chain risks. Int. J. Prod. Econ. 2008, 116, 12–27. [Google Scholar] [CrossRef]
- Kleindorfer, P.; Saad, G. Managing disruption risks in supply chains. Prod. Oper. Manag. 2005, 14, 53–68. [Google Scholar] [CrossRef]
- Christopher, M.; Peck, H. Building the Resilient Supply Chain. Int. J. Logist. Manag. 2004, 15, 1–14. [Google Scholar] [CrossRef]
- Wu, T.; Huang, S.; Blackhurst, J.; Zhang, X.; Wang, S. Supply chain risk management: An agent-based simulation to study the impact of retail stockouts. IEEE Trans. Eng. Manag. 2013, 60, 676–686. [Google Scholar] [CrossRef]
- Fang, H.; Xiao, R. Resilient closed-loop supply chain network design based on patent protection. Int. J. Comput. Appl. Technol. 2013, 48, 49–57. [Google Scholar] [CrossRef]
- Gong, J.; Mitchell, J.E.; Krishnamurthy, A.; Wallace, W.A. An interdependent layered network model for a resilient supply chain. Omega 2014, 46, 104–116. [Google Scholar] [CrossRef]
- Mari, S.; Lee, Y.; Memon, M. Sustainable and resilient supply chain network design under disruption risks. Sustainability 2014, 6, 6666–6686. [Google Scholar] [CrossRef]
- Bueno-Solano, A.; Cedillo-Campos, M. Dynamic impact on global supply chains performance of disruptions propagation produced by terrorist acts. Transp. Res. Part E Logist. Transp. Rev. 2014, 61, 1–12. [Google Scholar] [CrossRef]
- Costantino, F.; Di Gravio, G.; Shaban, A.; Tronci, M. Replenishment policy based on information sharing to mitigate the severity of supply chain disruption. Int. J. Logist. Syst. Manag. 2014, 18, 3–23. [Google Scholar] [CrossRef]
- Kristianto, Y.; Gunasekaran, A.; Helo, P.; Hao, Y. A model of resilient supply chain network design: A two-stage programming with fuzzy shortest path. Expert Syst. Appl. 2014, 41, 39–49. [Google Scholar] [CrossRef]
- Raj, R.; Wang, J.; Nayak, A.; Tiwari, M.; Han, B.; Liu, C.; Zhang, W. Measuring the resilience of supply chain systems using a survival model. IEEE Syst. J. 2015, 9, 377–381. [Google Scholar] [CrossRef]
- Loh, H.S.; Thai, V. V Cost Consequences of a Port-Related Supply Chain Disruption. Asian J. Shipp. Logist. 2015, 31, 319–340. [Google Scholar] [CrossRef]
- Torabi, S.; Baghersad, M.; Mansouri, S. Resilient supplier selection and order allocation under operational and disruption risks. Transp. Res. Part E Logist. Transp. Rev. 2015, 79, 22–48. [Google Scholar] [CrossRef]
- Wicher, P.; Staš, D.; Karkula, M.; Lenort, R.; Besta, P. A computer simulation-based analysis of supply chains resilience in industrial environment. Metalurgija 2015, 54, 703–706. [Google Scholar]
- Cardoso, S.R.; Paula Barbosa-Póvoa, A.; Relvas, S.; Novais, A.Q. Resilience metrics in the assessment of complex supply-chains performance operating under demand uncertainty. Omega 2015, 56, 53–73. [Google Scholar] [CrossRef]
- Salehi, N.; Torabi, S.A.; Sahebjamnia, N. Retail supply chain network design under operational and disruption risks. Transp. Res. Part E Logist. Transp. Rev. 2015, 75, 95–114. [Google Scholar] [CrossRef]
- Dixit, V.; Seshadrinath, N.; Tiwari, M.K. Performance measures based optimization of supply chain network resilience: A NSGA-II + Co-Kriging approach. Comput. Ind. Eng. 2016, 93, 205–214. [Google Scholar] [CrossRef]
- Liu, F.; Song, J.-S.; Tong, J.D. Building Supply Chain Resilience through Virtual Stockpile Pooling. Prod. Oper. Manag. 2016, 25, 1745–1762. [Google Scholar] [CrossRef]
- Fahimnia, B.; Jabbarzadeh, A.; Sarkis, J. Greening versus resilience: A supply chain design perspective. Transp. Res. Part E Logist. Transp. Rev. 2018, 119, 129–148. [Google Scholar] [CrossRef]
- Hasani, A.; Khosrojerdi, A. Robust global supply chain network design under disruption and uncertainty considering resilience strategies: A parallel memetic algorithm for a real-life case study. Transp. Res. Part E Logist. Transp. Rev. 2016, 87, 20–52. [Google Scholar] [CrossRef]
- Azhmyakov, V.; Fernández-Gutiérrez, J.P.; Gadi, S.K.; Pickl, S. A Novel Numerical Approach to the MCLP Based Resilent Supply Chain Optimization. IFAC-PapersOnLine 2016, 49, 137–142. [Google Scholar] [CrossRef]
- Ivanov, D.; Sokolov, B.; Solovyeva, I.; Dolgui, A.; Jie, F. Dynamic recovery policies for time-critical supply chains under conditions of ripple effect. Int. J. Prod. Res. 2016, 54, 7245–7258. [Google Scholar] [CrossRef]
- Jabbarzadeh, A.; Fahimnia, B.; Sheu, J.-B.; Moghadam, H.S. Designing a supply chain resilient to major disruptions and supply/demand interruptions. Transp. Res. Part B Methodol. 2016, 94, 121–149. [Google Scholar] [CrossRef]
- Babich, V.; Ritchken, P.H. Competition and Diversification Effects in Supply Chains with Supplier Default Risk. Manuf. Serv. Oper. Manag. 2007, 9, 123–146. [Google Scholar] [CrossRef]
- Bogataj, D.; Aver, B.; Bogataj, M. Supply chain risk at simultaneous robust perturbations. Int. J. Prod. Econ. 2016, 181, 68–78. [Google Scholar] [CrossRef]
- Wang, X.; Herty, M.; Zhao, L. Contingent rerouting for enhancing supply chain resilience from supplier behavior perspective. Int. Trans. Oper. Res. 2016, 23, 775–796. [Google Scholar] [CrossRef]
- Zeng, B.; Yen, B.P.-C. Rethinking the role of partnerships in global supply chains: A risk-based perspective. Int. J. Prod. Econ. 2017, 185, 52–62. [Google Scholar] [CrossRef]
- Lücker, F.; Seifert, R.W. Building up Resilience in a Pharmaceutical Supply Chain through Inventory, Dual Sourcing and Agility Capacity. Omega 2017, 73, 114–124. [Google Scholar] [CrossRef]
- Fattahi, M.; Govindan, K.; Keyvanshokooh, E. Responsive and resilient supply chain network design under operational and disruption risks with delivery lead-time sensitive customers. Transp. Res. Part E Logist. Transp. Rev. 2017, 101, 176–200. [Google Scholar] [CrossRef]
- Kırılmaz, O.; Erol, S. A proactive approach to supply chain risk management: Shifting orders among suppliers to mitigate the supply side risks. J. Purch. Supply Manag. 2017, 23, 54–65. [Google Scholar] [CrossRef]
- Li, H.; Pedrielli, G.; Lee, L.; Chew, E. Enhancement of supply chain resilience through inter-echelon information sharing. Flex. Serv. Manuf. J. 2017, 29, 260–285. [Google Scholar] [CrossRef]
- Otto, C.; Willner, S.; Wenz, L.; Frieler, K.; Levermann, A. Modeling loss-propagation in the global supply network: The dynamic agent-based model acclimate. J. Econ. Dyn. Control 2017, 83, 232–269. [Google Scholar] [CrossRef]
- Rezapour, S.; Farahani, R.Z.; Pourakbar, M. Resilient supply chain network design under competition: A case study. Eur. J. Oper. Res. 2017, 259, 1017–1035. [Google Scholar] [CrossRef]
- Ledwoch, A.; Yasarcan, H.; Brintrup, A. The moderating impact of supply network topology on the effectiveness of risk management. Int. J. Prod. Econ. 2018, 197, 13–26. [Google Scholar] [CrossRef]
- Al-Othman, W.B.E.; Lababidi, H.M.S.; Alatiqi, I.M.; Al-Shayji, K. Supply chain optimization of petroleum organization under uncertainty in market demands and prices. Eur. J. Oper. Res. 2008, 189, 822–840. [Google Scholar] [CrossRef]
- Ivanov, D.; Dolgui, A.; Sokolov, B. Scheduling of recovery actions in the supply chain with resilience analysis considerations. Int. J. Prod. Res. 2018, 56, 6473–6490. [Google Scholar] [CrossRef]
- Das, K. Integrating lean, green, and resilience criteria in a sustainable food supply chain planning model. Int. J. Math. Eng. Manag. Sci. 2019, 4, 259–275. [Google Scholar] [CrossRef]
- Das, K. Integrating resilience in a supply chain planning model. Int. J. Qual. Reliab. Manag. 2018, 35, 570–595. [Google Scholar] [CrossRef]
- Arora, V.; Ventresca, M. Modeling topologically resilient supply chain networks. Appl. Netw. Sci. 2018, 3, 19. [Google Scholar] [CrossRef]
- Almeida, J.F.D.F.; Conceição, S.V.; Pinto, L.R.; De Camargo, R.S.; De Miranda, G., Jr. Flexibility evaluation of multiechelon supply chains. PLoS ONE 2018, 13, e0194050. [Google Scholar] [CrossRef] [PubMed]
- Mancheri, N.; Sprecher, B.; Deetman, S.; Young, S.; Bleischwitz, R.; Dong, L.; Kleijn, R.; Tukker, A. Resilience in the tantalum supply chain. Resour. Conserv. Recycl. 2018, 129, 56–69. [Google Scholar] [CrossRef]
- Namdar, J.; Li, X.; Sawhney, R.; Pradhan, N. Supply chain resilience for single and multiple sourcing in the presence of disruption risks. Int. J. Prod. Res. 2018, 56, 2339–2360. [Google Scholar] [CrossRef]
- Rozhkov, M.; Ivanov, D. Contingency production-inventory control policy for capacity disruptions in the retail supply chain with perishable products. IFAC-PapersOnLine 2018, 51, 1448–1452. [Google Scholar] [CrossRef]
- Sabouhi, F.; Pishvaee, M.; Jabalameli, M. Resilient supply chain design under operational and disruption risks considering quantity discount: A case study of pharmaceutical supply chain. Comput. Ind. Eng. 2018, 126, 657–672. [Google Scholar] [CrossRef]
- Zavitsas, K.; Zis, T.; Bell, M.G.H. The impact of flexible environmental policy on maritime supply chain resilience. Transp. Policy 2018, 72, 116–128. [Google Scholar] [CrossRef]
- Mitra, K.; Gudi, R.; Patwardhan, S.; Sardar, G. Towards resilient supply chains: Uncertainty analysis using fuzzy mathematical programming. Chem. Eng. Res. Des. 2009, 87, 967–981. [Google Scholar] [CrossRef]
- Lücker, F.; Seifert, R.W.; Biçer, I. Roles of inventory and reserve capacity in mitigating supply chain disruption risk. Int. J. Prod. Res. 2019, 57, 1238–1249. [Google Scholar] [CrossRef]
- Diabat, A.; Jabbarzadeh, A.; Khosrojerdi, A. A perishable product supply chain network design problem with reliability and disruption considerations. Int. J. Prod. Econ. 2019, 212, 125–138. [Google Scholar] [CrossRef]
- Jabbarzadeh, A.; Fahimnia, B.; Rastegar, S. Green and Resilient Design of Electricity Supply Chain Networks: A Multiobjective Robust Optimization Approach. IEEE Trans. Eng. Manag. 2019, 66, 52–72. [Google Scholar] [CrossRef]
- Habib, M.S.; Sarkar, B.; Tayyab, M.; Saleem, M.W.; Hussain, A.; Ullah, M.; Omair, M.; Iqbal, M.W. Large-scale disaster waste management under uncertain environment. J. Clean. Prod. 2019, 212, 200–222. [Google Scholar] [CrossRef]
- Hosnavi, R.; Nekooie, M.A.; Khalili, S.M.; Tavakoli, A. A resilient supply portfolio considering political and disruption risks. Int. J. Ind. Syst. Eng. 2019, 31, 209–249. [Google Scholar] [CrossRef]
- Ivanov, D.; Dolgui, A.; Sokolov, B. The impact of digital technology and Industry 4.0 on the ripple effect and supply chain risk analytics. Int. J. Prod. Res. 2019, 57, 829–846. [Google Scholar] [CrossRef]
- Zhao, S.; You, F. Resilient supply chain design and operations with decision-dependent uncertainty using a data-driven robust optimization approach. AIChE J. 2019, 65, 1006–1021. [Google Scholar] [CrossRef]
- Kwesi-Buor, J.; Menachof, D.; Talas, R. Scenario analysis and disaster preparedness for port and maritime logistics risk management. Accid. Anal. Prev. 2019, 123, 433–447. [Google Scholar] [CrossRef]
- Mikhail, M.; El-Beheiry, M.; Afia, N. Incorporating resilience determinants in supply chain network design model. J. Model. Manag. 2019. [Google Scholar] [CrossRef]
- Mohammed, A.; Harris, I.; Soroka, A.; Nujoom, R. A hybrid MCDM-fuzzy multi-objective programming approach for a G-resilient supply chain network design. Comput. Ind. Eng. 2019, 127, 297–312. [Google Scholar] [CrossRef]
- Briano, E.; Caballini, C.; Giribone, P.; Revetria, R. Resiliency and vulnerability in short life cycle products’ supply chains: A system dynamics model. WSEAS Trans. Syst. 2010, 9, 327–337. [Google Scholar]
- Hosseini, S.; Morshedlou, N.; Ivanov, D.; Sarder, M.D.; Barker, K.; Khaled, A.A. Resilient supplier selection and optimal order allocation under disruption risks. Int. J. Prod. Econ. 2019, 213, 124–137. [Google Scholar] [CrossRef]
- Thekdi, S.; Santos, J. Decision-Making Analytics Using Plural Resilience Parameters for Adaptive Management of Complex Systems. Risk Anal. 2019, 39, 871–889. [Google Scholar] [CrossRef]
- Yavari, M.; Zaker, H. An integrated two-layer network model for designing a resilient green-closed loop supply chain of perishable products under disruption. J. Clean. Prod. 2019, 230, 198–218. [Google Scholar] [CrossRef]
- Cavalcante, I.M.; Frazzon, E.M.; Forcellini, F.A.; Ivanov, D. A supervised machine learning approach to data-driven simulation of resilient supplier selection in digital manufacturing. Int. J. Inf. Manag. 2019, 49, 86–97. [Google Scholar] [CrossRef]
- Fang, H.; Li, C.; Xiao, R. Supply chain network design based on brand differentiation and resilient management. J. Inf. Comput. Sci. 2012, 9, 3977–3986. [Google Scholar]
- Schmitt, A.; Singh, M. A quantitative analysis of disruption risk in a multi-echelon supply chain. Int. J. Prod. Econ. 2012, 139, 22–32. [Google Scholar] [CrossRef]
- Zhu, J.; Ruth, M. Exploring the resilience of industrial ecosystems. J. Environ. Manag. 2013, 122, 65–75. [Google Scholar] [CrossRef]
- Venkatesan, S.P.; Kumanan, S. Supply chain risk prioritisation using a hybrid AHP and PROMETHEE approach. Int. J. Serv. Oper. Manag. 2012, 13, 19–41. [Google Scholar] [CrossRef]
- Valipour Parkouhi, S.; Safaei Ghadikolaei, A. A resilience approach for supplier selection: Using Fuzzy Analytic Network Process and grey VIKOR techniques. J. Clean. Prod. 2017, 161, 431–451. [Google Scholar] [CrossRef]
- Jain, V.; Kumar, S.; Soni, U.; Chandra, C. Supply chain resilience: Model development and empirical analysis. Int. J. Prod. Res. 2017, 55, 6779–6800. [Google Scholar] [CrossRef]
- Malek, A.; Ebrahimnejad, S.; Tavakkoli-Moghaddam, R. An improved hybrid grey relational analysis approach for green resilient supply chain network assessment. Sustainability 2017, 9, 1433. [Google Scholar] [CrossRef]
- Mital, M.; Del Giudice, M.; Papa, A. Comparing supply chain risks for multiple product categories with cognitive mapping and Analytic Hierarchy Process. Technol. Forecast. Soc. Change 2018, 131, 159–170. [Google Scholar] [CrossRef]
- Ruiz-Benítez, R.; López, C.; Real, J.C. The lean and resilient management of the supply chain and its impact on performance. Int. J. Prod. Econ. 2018, 203, 190–202. [Google Scholar] [CrossRef]
- Sharma, S.K.; George, S.A. Modelling resilience of truckload transportation industry. Benchmarking 2018, 25, 2531–2545. [Google Scholar] [CrossRef]
- Costa, A.S.; Govindan, K.; Figueira, J.R. Supplier classification in emerging economies using the ELECTRE TRI-nC method: A case study considering sustainability aspects. J. Clean. Prod. 2018, 201, 925–947. [Google Scholar] [CrossRef]
- Aggarwal, S.; Srivastava, M.K. A grey-based DEMATEL model for building collaborative resilience in supply chain. Int. J. Qual. Reliab. Manag. 2019, 36, 8, 1409–1437. [Google Scholar] [CrossRef]
- Pashapour, S.; Bozorgi-Amiri, A.; Azadeh, A.; Ghaderi, S.F.; Keramati, A. Performance optimization of organizations considering economic resilience factors under uncertainty: A case study of a petrochemical plant. J. Clean. Prod. 2019, 231, 1526–1541. [Google Scholar] [CrossRef]
- Hosseini, S.; Ivanov, D. A new resilience measure for supply networks with the ripple effect considerations: A Bayesian network approach. Ann. Oper. Res. 2019, 1–27. [Google Scholar] [CrossRef]
- Govindan, K.; Azevedo, S.G.; Carvalho, H.; Cruz-Machado, V. Lean, green and resilient practices influence on supply chain performance: Interpretive structural modeling approach. Int. J. Environ. Sci. Technol. 2015, 12, 15–34. [Google Scholar] [CrossRef]
- Hosseini, S.; Khaled, A.A. A hybrid ensemble and AHP approach for resilient supplier selection. J. Intell. Manuf. 2019, 30, 207–228. [Google Scholar] [CrossRef]
- Zanjirani, D.; Hashemkhani Zolfani, S.; Prentkovskis, O. L.A.R.G. supplier selection based on integrating house of quality, Taguchi loss function and M.O.P.A. Econ. Res. Istraz. 2019, 32, 1944–1964. [Google Scholar] [CrossRef]
- Davoudabadi, R.; Mousavi, S.M.; Mohagheghi, V.; Vahdani, B. Resilient Supplier Selection Through Introducing a New Interval-Valued Intuitionistic Fuzzy Evaluation and Decision-Making Framework. Arab. J. Sci. Eng. 2019, 44, 7351–7360. [Google Scholar] [CrossRef]
- Dubey, R.; Gunasekaran, A.; Childe, S.J.; Papadopoulos, T.; Blome, C.; Luo, Z. Antecedents of Resilient Supply Chains: An Empirical Study. IEEE Trans. Eng. Manag. 2019, 66, 8–19. [Google Scholar] [CrossRef]
- Meuwissen, M.P.M.; Feindt, P.H.; Spiegel, A.; Termeer, C.J.A.M.; Mathijs, E.; de Mey, Y.; Finger, R.; Balmann, A.; Wauters, E.; Urquhart, J.; et al. A framework to assess the resilience of farming systems. Agric. Syst. 2019, 176, 102656. [Google Scholar] [CrossRef]
- Abeysekara, N.; Wang, H.; Kuruppuarachchi, D. Effect of supply-chain resilience on firm performance and competitive advantage: A study of the Sri Lankan apparel industry. Bus. Process Manag. J. 2019, 25, 1673–1695. [Google Scholar] [CrossRef]
- Bevilacqua, M.; Ciarapica, F.E.; Marcucci, G.; Mazzuto, G. Fuzzy cognitive maps approach for analysing the domino effect of factors affecting supply chain resilience: A fashion industry case study. Int. J. Prod. Res. 2019, 1–29. [Google Scholar] [CrossRef]
- Wang, W.; Huang, L.; Zhu, Y.; Jiang, L.; Sahu, A.K.; Sahu, A.K.; Sahu, N.K. Decision support system toward evaluation of resilient supplier: A novel fuzzy gain-loss computational approach. Kybernetes 2019, 49, 6, 1741–1765. [Google Scholar] [CrossRef]
- Jafarnejad, A.; Momeni, M.; Razavi Hajiagha, S.H.; Faridi Khorshidi, M. A dynamic supply chain resilience model for medical equipment’s industry. J. Model. Manag. 2019, 14, 816–840. [Google Scholar] [CrossRef]
- Kumar, S.; Anbanandam, R. An integrated Delphi – fuzzy logic approach for measuring supply chain resilience: An illustrative case from manufacturing industry. Meas. Bus. Excell. 2019, 23, 350–375. [Google Scholar] [CrossRef]
- Aigbogun, O.; Ghazali, Z.; Razali, R. The mediating impact of Halal logistics on supply chain resilience: An agency perspective. Int. Rev. Manag. Mark. 2016, 6, 209–216. [Google Scholar]
- Kumar, S.; Anbanandam, R. Impact of risk management culture on supply chain resilience: An empirical study from Indian manufacturing industry. Proc. Inst. Mech. Eng. Part O J. Risk Reliab. 2019, 234, 246–259. [Google Scholar] [CrossRef]
- Shao, L.; Jin, S. Resilience assessment of the lithium supply chain in China under impact of new energy vehicles and supply interruption. J. Clean. Prod. 2020, 252, 119624. [Google Scholar] [CrossRef]
- Junaid, M.; Xue, Y.; Syed, M.W.; Li, J.Z.; Ziaullah, M. A neutrosophic ahp and topsis framework for supply chain risk assessment in automotive industry of Pakistan. Sustainability 2020, 12, 154. [Google Scholar] [CrossRef]
- Mohammed, A. Towards ‘gresilient’ supply chain management: A quantitative study. Resour. Conserv. Recycl. 2020, 155, 104641. [Google Scholar] [CrossRef]
- Nguyen, H.; Sharkey, T.C.; Wheeler, S.; Mitchell, J.E.; Wallace, W.A. Towards the development of quantitative resilience indices for Multi-Echelon Assembly Supply Chains. Omega 2020, 102199. [Google Scholar] [CrossRef]
- Rajesh, R. A grey-layered ANP based decision support model for analyzing strategies of resilience in electronic supply chains. Eng. Appl. Artif. Intell. 2020, 87, 103338. [Google Scholar] [CrossRef]
- Hosseini, S.; Barker, K. A Bayesian network model for resilience-based supplier selection. Int. J. Prod. Econ. 2016, 180, 68–87. [Google Scholar] [CrossRef]
- Sahu, A.; Datta, S.; Mahapatra, S. Evaluation and selection of resilient suppliers in fuzzy environment: Exploration of fuzzy-VIKOR. Benchmarking 2016, 23, 651–673. [Google Scholar] [CrossRef]
- Wicher, P.; Zapletal, F.; Lenort, R.; Staš, D. Measuring the metallurgical supply chain resilience using fuzzy analytic network process. Metalurgija 2016, 55, 783–786. [Google Scholar]
- Mari, I.; Lee, H.; Memon, S. Sustainable and Resilient Garment Supply Chain Network Design with Fuzzy Multi-Objectives under Uncertainty. Sustainability 2016, 8, 1038. [Google Scholar] [CrossRef]
- Rajesh, R.; Ravi, V. Analyzing drivers of risks in electronic supply chains: A grey–DEMATEL approach. Int. J. Adv. Manuf. Technol. 2017, 94, 1127–1145. [Google Scholar] [CrossRef]
- Wang, T.-K.; Zhang, Q.; Chong, H.-Y.; Wang, X. Integrated supplier selection framework in a resilient construction supply chain: An approach via analytic hierarchy process (AHP) and grey relational analysis (GRA). Sustainability 2017, 9, 289. [Google Scholar] [CrossRef]
- Rajesh, R. A fuzzy approach to analyzing the level of resilience in manufacturing supply chains. Sustain. Prod. Consum. 2019, 18, 224–236. [Google Scholar] [CrossRef]
- Aviso, K.B.; Mayol, A.P.; Promentilla, M.A.B.; Santos, J.R.; Tan, R.R.; Ubando, A.T.; Yu, K.D.S. Allocating human resources in organizations operating under crisis conditions: A fuzzy input-output optimization modeling framework. Resour. Conserv. Recycl. 2018, 128, 250–258. [Google Scholar] [CrossRef]
- Sen, D.; Datta, S.; Mahapatra, S. On evaluation of supply chain’s ecosilient (g-resilient) performance index: A fuzzy embedded decision support framework. Benchmarking 2018, 25, 2370–2389. [Google Scholar] [CrossRef]
- Wang, J.; Wu, Y. An improved Voronoi-diagram-based algorithm for continuous facility location problem under disruptions. Sustainability 2018, 10, 3099. [Google Scholar] [CrossRef]
- Pavlov, A.; Ivanov, D.; Dolgui, A.; Sokolov, B. Hybrid Fuzzy-Probabilistic Approach to Supply Chain Resilience Assessment. IEEE Trans. Eng. Manag. 2018, 65, 303–315. [Google Scholar] [CrossRef]
- Bottani, E.; Murino, T.; Schiavo, M.; Akkerman, R. Resilient food supply chain design: Modelling framework and metaheuristic solution approach. Comput. Ind. Eng. 2019, 135, 177–198. [Google Scholar] [CrossRef]
- Dormady, N.; Roa-Henriquez, A.; Rose, A. Economic resilience of the firm: A production theory approach. Int. J. Prod. Econ. 2019, 208, 446–460. [Google Scholar] [CrossRef]
- Rajesh, R. Network design for resilience in supply chains using novel crazy elitist TLBO. Neural Comput. Appl. 2019. [Google Scholar] [CrossRef]
- Tan, R.R.; Aviso, K.B.; Cayamanda, C.D.; Chiu, A.S.F.; Promentilla, M.A.B.; Ubando, A.T.; Yu, K.D.S. A fuzzy linear programming enterprise input–output model for optimal crisis operations in industrial complexes. Int. J. Prod. Econ. 2016, 181, 410–418. [Google Scholar] [CrossRef]
- Chang, K.-H.; Cheng, C.-R. Application of intuitionistic fuzzy entropy to disruption risk management in aerospace supply chain. Appl. Math. Inf. Sci. 2016, 10, 1035–1046. [Google Scholar] [CrossRef]
- Pournader, M.; Rotaru, K.; Kach, A.P.; Razavi Hajiagha, S.H. An analytical model for system-wide and tier-specific assessment of resilience to supply chain risks. Supply Chain Manag. 2016, 21, 589–609. [Google Scholar] [CrossRef]
- Rajesh, R. Forecasting supply chain resilience performance using grey prediction. Electron. Commer. Res. Appl. 2016, 20, 42–58. [Google Scholar] [CrossRef]
- Sahu, A.; Datta, S.; Mahapatra, S. Evaluation of performance index in resilient supply chain: A fuzzy-based approach. Benchmarking An Int. J. 2017, 24, 118–142. [Google Scholar] [CrossRef]
- Brosas, M.E.; Kilantang, M.A.; Li, N.B.; Ocampo, L.; Promentilla, M.A.; Yu, K.D. Novel approach for manufacturing supply chain risk analysis using fuzzy supply inoperability input-output model. Manuf. Lett. 2017, 12, 1–5. [Google Scholar] [CrossRef]
- Alimohammadlou, M.; Bonyani, A. An integrated fuzzy model for resilient supplier selection. Int. J. Supply Chain Manag. 2018, 7, 35–52. [Google Scholar]
- Chowdhury, M.M.H.; Quaddus, M. Supply chain readiness, response and recovery for resilience. Supply Chain Manag. 2016, 21, 709–731. [Google Scholar] [CrossRef]
- Chopra, S.; Meindl, P. Administración de la Cadena de Suministro. Estrategia, planeación y operación., 5th ed.; Pearson Education: México City, México, 2013; ISBN 9786073221337. [Google Scholar]
- Ponomarov, S.Y.; Holcomb, M.C. Understanding the concept of supply chain resilience. Int. J. Logist. Manag. 2009, 20, 124–143. [Google Scholar] [CrossRef]
- Colicchia, C.; Dallari, F.; Melacini, M. Increasing supply chain resilience in a global sourcing context. Prod. Plan. Control 2010, 21, 680–694. [Google Scholar] [CrossRef]
- Blackhurst, J.; Dunn, K.S.; Craighead, C.W. An empirically derived framework of global supply resiliency. J. Bus. Logist. 2011, 32, 374–391. [Google Scholar] [CrossRef]
- Singh, C.; Soni, G.; Badhotiya, G. Performance indicators for supply chain resilience: Review and conceptual framework. J. Ind. Eng. Int. 2019, 15, 105–117. [Google Scholar] [CrossRef]
- Rashid, A.H.; Loke, S.-P.; Ooi, K.-B. Strengthening supply chain risk management for business continuity: A case study approach. Int. J. Manag. Enterp. Dev. 2014, 13, 278–301. [Google Scholar] [CrossRef]
- Scholten, K.; Scott, P.S.; Fynes, B. Mitigation processes - antecedents for building supply chain resilience. Supply Chain Manag. 2014, 19, 211–228. [Google Scholar] [CrossRef]
- Purvis, L.; Spall, S.; Naim, M.; Spiegler, V. Developing a resilient supply chain strategy during ‘boom’ and ‘bust’. Prod. Plan. Control 2016, 27, 579–590. [Google Scholar] [CrossRef]
- Hosseini, S.; Al Khaled, A.; Sarder, M. A general framework for assessing system resilience using Bayesian networks: A case study of sulfuric acid manufacturer. J. Manuf. Syst. 2016, 41, 211–227. [Google Scholar] [CrossRef]
- Alvarenga, M.Z.; de Oliveira, M.P.V.; Filho, H.Z.; dos Santos, W.R. Analytical supply chains: Are they more resilient? A model’s proposition. J. Oper. Supply Chain Manag. 2018, 11, 46–58. [Google Scholar] [CrossRef]
- Soni, U.; Jain, V.; Kumar, S. Measuring supply chain resilience using a deterministic modeling approach. Comput. Ind. Eng. 2014, 74, 11–25. [Google Scholar] [CrossRef]
- Zainal Abidin, N.A.; Ingirige, B. The dynamics of vulnerabilities and capabilities in improving resilience within Malaysian construction supply chain. Constr. Innov. 2018, 18, 412–432. [Google Scholar] [CrossRef]
- Mandal, S. An empirical competence-capability model of supply chain resilience. Int. J. Disaster Resil. Built Environ. 2017, 8. [Google Scholar] [CrossRef]
- Mandal, S. The influence of organizational culture on healthcare supply chain resilience: Moderating role of technology orientation. J. Bus. Ind. Mark. 2017, 32, 1021–1037. [Google Scholar] [CrossRef]
- Chowdhury, M.; Quaddus, M. Supply chain resilience: Conceptualization and scale development using dynamic capability theory. Int. J. Prod. Econ. 2017, 188, 185–204. [Google Scholar] [CrossRef]
- Carvalho, H.; Azevedo, S.G.; Cruz-Machado, V. Agile and resilient approaches to supply chain management: Influence on performance and competitiveness. Logist. Res. 2012, 4, 49–62. [Google Scholar] [CrossRef]
- Kwak, D.-W.; Seo, Y.-J.; Mason, R. Investigating the relationship between supply chain innovation, risk management capabilities and competitive advantage in global supply chains. Int. J. Oper. Prod. Manag. 2018, 38, 2–21. [Google Scholar] [CrossRef]
- Hollnagel, E. Epilogue: RAG: The resilience analysis Grid. In Resilience Engineering in Practice: A guidebook; Hollnagel, E., Paries, J., Woods, D., Wreathall, J., Eds.; Ashgate Publishing: Farnham, England, 2011; pp. 275–296. [Google Scholar]
- Vroegindewey, R.; Hodbod, J. Resilience of Agricultural Value Chains in Developing Country Contexts: A Framework and Assessment Approach. Sustainability 2018, 10, 916. [Google Scholar] [CrossRef]
- Jüttner, U.; Peck, H.; Christopher, M. Supply chain risk management: Outlining an agenda for future research. Int. J. Logist. Res. Appl. 2003, 6, 197–210. [Google Scholar] [CrossRef]
- Sáenz, M.J.; Revilla, E.; Acero, B. Aligning supply chain design for boosting resilience. Bus. Horiz. 2018, 61, 443–452. [Google Scholar] [CrossRef]
- Harland, C.; Brenchley, R.; Walker, H. Risk in supply networks. J. Purch. Supply Manag. 2003, 9, 51–62. [Google Scholar] [CrossRef]
- Briano, E.; Caballini, C.; Giribone, P.; Revetria, R. Objectives and perspectives for improving resiliency in supply chains. WSEAS Trans. Syst. 2010, 9, 136–145. [Google Scholar]
- Ho, W.; Zheng, T.; Yildiz, H.; Talluri, S. Supply chain risk management: A literature review. Int. J. Prod. Res. 2015, 53, 5031–5069. [Google Scholar] [CrossRef]
- Collier, Z.; Connelly, E.; Polmateer, T.; Lambert, J. Value chain for next-generation biofuels: Resilience and sustainability of the product life cycle. Environ. Syst. Decis. 2017, 37, 22–33. [Google Scholar] [CrossRef]
- de Souza, V.; Bloemhof-Ruwaard, J.; Borsato, M. Towards Regenerative Supply Networks: A design framework proposal. J. Clean. Prod. 2019, 221, 145–156. [Google Scholar] [CrossRef]
- Kaur, H.; Singh, S.P.; Garza-Reyes, J.A.; Mishra, N. Sustainable stochastic production and procurement problem for resilient supply chain. Comput. Ind. Eng. 2020, 139, 105560. [Google Scholar] [CrossRef]
- Hosseini-Motlagh, S.-M.; Samani, M.R.G.; Saadi, F.A. A novel hybrid approach for synchronized development of sustainability and resiliency in the wheat network. Comput. Electron. Agric. 2020, 168, 105095. [Google Scholar] [CrossRef]
- Ramirez-Peña, M.; Sánchez Sotano, A.J.; Pérez-Fernandez, V.; Abad, F.J.; Batista, M. Achieving a sustainable shipbuilding supply chain under I4.0 perspective. J. Clean. Prod. 2020, 244, 118789. [Google Scholar] [CrossRef]
- Bai, C.; Sarkis, J. Green supplier development: Analytical evaluation using rough set theory. J. Clean. Prod. 2010, 18, 1200–1210. [Google Scholar] [CrossRef]
- Valipour Parkouhi, S.; Safaei Ghadikolaei, A.; Fallah Lajimi, H. Resilient supplier selection and segmentation in grey environment. J. Clean. Prod. 2019, 207, 1123–1137. [Google Scholar] [CrossRef]
- Mandal, S.; Bhattacharya, S.; Korasiga, V.; Sarathy, R. The dominant influence of logistics capabilities on integration: Empirical evidence from supply chain resilience. Int. J. Disaster Resil. Built Environ. 2017, 8, 357–374. [Google Scholar] [CrossRef]
- Elluru, S.; Gupta, H.; Kaur, H.; Singh, S.P. Proactive and reactive models for disaster resilient supply chain. Ann. Oper. Res. 2019, 283, 199–224. [Google Scholar] [CrossRef]
- Alfaro, J.; Ortiz, Á.; Rodríguez, R. Performance measurement system for enterprise networks. Int. J. Product. Perform. Manag. 2007, 56, 305–334. [Google Scholar] [CrossRef]
- Bititci, U.; Mendibil, K.; Martinez, V.; Albores, P. Measuring and managing performance in extended enterprises. Int. J. Oper. Prod. Manag. 2005, 25, 333–353. [Google Scholar] [CrossRef]
- Ali, I.; Nagalingam, S.; Gurd, B. Building resilience in SMEs of perishable product supply chains: Enablers, barriers and risks. Prod. Plan. Control 2017, 28, 1236–1250. [Google Scholar] [CrossRef]
- Dolgui, A.; Ivanov, D.; Sokolov, B. Ripple effect in the supply chain: An analysis and recent literature. Int. J. Prod. Res. 2018, 56, 414–430. [Google Scholar] [CrossRef]
- Alotaibi, Y. Business process modelling challenges and solutions: A literature review. J. Intell. Manuf. 2016, 27, 701–723. [Google Scholar] [CrossRef]
- Durach, C.F.; Wieland, A.; Machuca, J.A.D. Antecedents and dimensions of supply chain robustness: A systematic literature review. Int. J. Phys. Distrib. Logist. Manag. 2015, 45, 118–137. [Google Scholar] [CrossRef]
- Gualandris, J.; Kalchschmidt, M. Supply risk management and competitive advantage: A misfit model. Int. J. Logist. Manag. 2015, 26, 459–478. [Google Scholar] [CrossRef]
- Gao, L. Collaborative forecasting, inventory hedging and contract coordination in dynamic supply risk management. Eur. J. Oper. Res. 2015, 245, 133–145. [Google Scholar] [CrossRef]
- Koronis, E.; Ponis, S.T. Introducing corporate reputation continuity to support organizational resilience against crises. J. Appl. Bus. Res. 2012, 28, 283–290. [Google Scholar] [CrossRef]
- Chowdhury, M.; Quaddus, M.; Agarwal, R. Supply chain resilience for performance: Role of relational practices and network complexities. Supply Chain Manag. 2019. [Google Scholar] [CrossRef]
- Thomé, A.M.T.; Scavarda, L.F.; Scavarda, A.; Thomé, F.E.S.D.S. Similarities and contrasts of complexity, uncertainty, risks, and resilience in supply chains and temporary multi-organization projects. Int. J. Proj. Manag. 2016, 34, 1328–1346. [Google Scholar] [CrossRef]
- Subramanian, N.; Abdulrahman, M. Logistics and cloud computing service providers’ cooperation: A resilience perspective. Prod. Plan. Control 2017, 28, 919–928. [Google Scholar] [CrossRef]
- Alfaro Saiz, J.J.; Rodriguez, R.; Ortiz Bas, A.; Verdecho, M.J. An information architecture for a performance management framework by collaborating SMEs. Comput. Ind. 2010, 61, 676–685. [Google Scholar] [CrossRef]
- Fraile, F.; Tagawa, T.; Poler, R.; Ortiz, A. Trustworthy Industrial IoT Gateways for Interoperability Platforms and Ecosystems. IEEE Internet Things J. 2018, 5, 4506–4514. [Google Scholar] [CrossRef]
- Dowty, R.A.; Wallace, W.A. Implications of organizational culture for supply chain disruption and restoration. Int. J. Prod. Econ. 2010, 126, 57–65. [Google Scholar] [CrossRef]
- Wedawatta, G.; Ingirige, B.; Amaratunga, D. Building up resilienc e of construction sector SMEs and their supply chains to extreme weather events. Int. J. Strateg. Prop. Manag. 2010, 14, 362–375. [Google Scholar] [CrossRef]
- Gabler, C.B.; Richey, R.G., Jr.; Stewart, G.T. Disaster Resilience Through Public–Private Short-Term Collaboration. J. Bus. Logist. 2017, 38, 130–144. [Google Scholar] [CrossRef]
- Haraguchi, M.; Lall, U.; Watanabe, K. Building private sector resilience: Directions after the 2015 Sendai framework. J. Disaster Res. 2016, 11, 535–543. [Google Scholar] [CrossRef]
- Foster, S.P.; Dye, K. Building continuity into strategy. J. Corp. Real Estate 2005, 7, 105–119. [Google Scholar] [CrossRef]
- Gunasekaran, A.; Subramanian, N.; Rahman, S. Supply chain resilience: Role of complexities and strategies. Int. J. Prod. Res. 2015, 53, 6809–6819. [Google Scholar] [CrossRef]
- Vargas, J.; González, D. Model to assess supply chain resilience. Int. J. Saf. Secur. Eng. 2016, 6, 282–292. [Google Scholar] [CrossRef][Green Version]
- Sawyerr, E.; Harrison, C. Developing resilient supply chains: Lessons from high-reliability organisations. Supply Chain Manag. 2020, 25, 77–100. [Google Scholar] [CrossRef]
- Ekanayake, E.M.A.C.; Shen, G.Q.P.; Kumaraswamy, M.M. Identifying supply chain capabilities of construction firms in industrialized construction. Prod. Plan. Control 2020. [Google Scholar] [CrossRef]
- Yavari, M.; Zaker, H. Designing a resilient-green closed loop supply chain network for perishable products by considering disruption in both supply chain and power networks. Comput. Chem. Eng. 2020, 134, 106680. [Google Scholar] [CrossRef]
- Vishnu, C.; Sridharan, R.; Gunasekaran, A.; Ram Kumar, P. Strategic capabilities for managing risks in supply chains: Current state and research futurities. J. Adv. Manag. Res. 2019. [Google Scholar] [CrossRef]
- Mandal, S.; Sarathy, R.; Korasiga, V.; Bhattacharya, S.; Dastidar, S. Achieving supply chain resilience: The contribution of logistics and supply chain capabilities. Int. J. Disaster Resil. Built Environ. 2016, 7, 544–562. [Google Scholar] [CrossRef]
- Goldbeck, N.; Angeloudis, P.; Ochieng, W. Optimal supply chain resilience with consideration of failure propagation and repair logistics. Transp. Res. Part E Logist. Transp. Rev. 2020, 133. [Google Scholar] [CrossRef]
- DuHadway, S.; Carnovale, S.; Hazen, B. Understanding risk management for intentional supply chain disruptions: Risk detection, risk mitigation, and risk recovery. Ann. Oper. Res. 2019, 283, 179–198. [Google Scholar] [CrossRef]
- Dutta, P.; Shrivastava, H. The design and planning of an integrated supply chain for perishable products under uncertainties: A case study in milk industry. J. Model. Manag. 2020. [Google Scholar] [CrossRef]
- Mao, X.; Lou, X.; Yuan, C.; Zhou, J. Resilience-based restoration model for supply chain networks. Mathematics 2020, 8, 163. [Google Scholar] [CrossRef]
- Saghaei, M.; Ghaderi, H.; Soleimani, H. Design and optimization of biomass electricity supply chain with uncertainty in material quality, availability and market demand. Energy 2020, 197, 117165. [Google Scholar] [CrossRef]
- Yan, W.; Cao, H.; Zhang, Y.; Ning, P.; Song, Q.; Yang, J.; Sun, Z. Rethinking Chinese supply resilience of critical metals in lithium-ion batteries. J. Clean. Prod. 2020, 256, 120719. [Google Scholar] [CrossRef]
- Tucker, E.L.; Daskin, M.S.; Sweet, B.V.; Hopp, W.J. Incentivizing resilient supply chain design to prevent drug shortages: Policy analysis using two- and multi-stage stochastic programs. IISE Trans. 2020, 52, 394–412. [Google Scholar] [CrossRef]
- Adobor, H. Supply chain resilience: A multi-level framework. Int. J. Logist. Res. Appl. 2019, 22, 533–556. [Google Scholar] [CrossRef]









| Search Topic | Keywords | Search Strings | Databases |
|---|---|---|---|
| Supply chain | “supply chain” | (“supply chain” AND “resili *”) AND (“framework” OR “model”) AND (“performance” OR “measur *” OR “evaluat *” OR “management” OR “assessment”) | Scopus, ScienceDirect |
| Resilience | “resili *” | ||
| Framework | “framework”, “model” | ||
| Management | “performance”, “measur *”, “evaluat *”, “management”, “assessment” |
| Inclusion Criteria | Description |
|---|---|
| Type of publication | Published in peer-reviewed journals. Books, book chapters, and lectures were excluded, unless they are of great importance for the topic of analysis. |
| Type of paper | Research articles and literature reviews |
| Search horizon | 2000–February 2020 |
| Publishing language | English |
| Research context | Papers that discuss how to assess and manage resilience at supply chain and/or intra-organizational level |
| Relevance and citations | Additional articles relevant to the topic of intra-organizational resilience |
| Journal | No. Articles | (%) |
|---|---|---|
| International Journal of Production Economics | 17 | 7.33% |
| Supply Chain Management | 12 | 5.17% |
| International Journal of Production Research | 10 | 4.31% |
| Journal of Cleaner Production | 10 | 4.31% |
| Transportation Research Part E: Logistics and Transportation Review | 10 | 4.31% |
| Computers and Industrial Engineering | 9 | 3.88% |
| Sustainability | 8 | 3.45% |
| Annals of Operations Research | 5 | 2.16% |
| Benchmarking | 5 | 2.16% |
| IEEE Transactions on Engineering Management | 5 | 2.16% |
| Omega: The International Journal of Management Science | 5 | 2.16% |
| Production Planning and Control | 5 | 2.16% |
| Others | 131 | 56.47% |
| Methodology | Techniques | (%) | Articles |
|---|---|---|---|
| Analytical approaches | Mathematical programming (MP) Linear programming Integer programming Mixed-integer programming Goal-oriented programming Multi-objective programming | 55.17% | [16,21,23,47,48,49,50,51,52,53,54,55,56,57,58,59,60,61,62,63,64,65,66,67,68,69,70,71,72,73,74,75,76,77,78,79,80,81,82,83,84,85,86,87,88,89,90,91,92,93,94,95,96,97,98,99,100,101,102,103,104,105,106,107] |
| Mathematical analytical (MA) AHP ANP DEA PROMETHEE ELECTRE VIKOR DEMATEL | 31.04% | [19,108,109,110,111,112,113,114,115,116,117,118,119,120,121,122,123,124,125,126,127,128,129,130,131,132,133,134,135,136,137,138,139,140,141,142] | |
| Others Fuzzy logic Genetic algorithm Hybrid approaches | 13.79% | [11,143,144,145,146,147,148,149,150,151,152,153,154,155,156,157] |
| Research Sector | Conceptual/Theoretical | Applied | Analytical | ||
|---|---|---|---|---|---|
| MP | MA | Others | |||
| Automotive, mechanics, and electricity industry | 7 | 14 | 12 | 7 | |
| Transport, commerce, and logistics | 2 | 11 | 10 | 3 | |
| Agri-food | 5 | 5 | 9 | 1 | 2 |
| Mining and oil | 1 | 6 | 3 | 3 | 1 |
| Chemical-pharmaceutical industry | 2 | 6 | 1 | 1 | |
| Health services | 3 | 3 | 2 | 1 | |
| Textile industry | 1 | 2 | 3 | ||
| Construction | 2 | 1 | |||
| Risk Category | (%) (n = 145) | Risk Subcategory | (%) |
|---|---|---|---|
| Supply | 76.55% (111 papers) | Procurement: Price fluctuations and availability of supplies | 76.58% |
| Interruptions in internal processes: Lack of quality, safety, inventory fluctuations, and labor strikes | 23.42% | ||
| Supply: Problems in logistics and distribution | 39.64% | ||
| Critical | 29.66% (43 papers) | Terrorist attacks | 86.05% |
| Socio-political disturbances | 25.58% | ||
| Natural disasters | 11.63% | ||
| Epidemics and pandemics | 25.58% | ||
| Infrastructure | 27.59% (40 papers) | Internal processes interruptions: Equipment and additional services. | 82.50% |
| Information and communication technology problems | 32.50% | ||
| Demand | 17.24% (25 papers) | Unforeseen or unstable demand | 92.00% |
| Market: Competition and price fluctuations | 24.00% | ||
| Regulatory, legal and bureaucratic | 7.59% (11 papers) | Government policy change: Imports, exports, transport | 72.73% |
| Environmental and social policy changes | 54.55% | ||
| Article | Sustainability | Resilience Elements | ||
|---|---|---|---|---|
| E-S | E-EN | TBL | ||
| [50] | ✓ | Flexibility, velocity, market adaptation, redundancy, contingency planning, technology, shared information | ||
| [119] | ✓ | Flexibility, redundancy | ||
| [8] | ✓ | Robustness, redundancy | ||
| [14] | ✓ | Flexibility, redundancy, robustness, contingency planning | ||
| [140] | ✓ | Flexibility, shared information, visibility | ||
| [183] | ✓ | Flexibility, shared information, visibility, velocity | ||
| [23] | ✓ | Flexibility, shared information, visibility, velocity | ||
| [62] | ✓ | Redundancy | ||
| [11] | ✓ | Flexibility, redundancy, | ||
| [16] | ✓ | Robustness, redundancy | ||
| [92] | ✓ | Robustness | ||
| [93] | ✓ | Flexibility, redundancy | ||
| [184] | ✓ | Flexibility, redundancy, shared information, market adaptation | ||
| [185] | ✓ | Redundancy, contingency planning | ||
| [186] | ✓ | Flexibility, redundancy, robustness, leadership | ||
| [187] | ✓ | Flexibility, redundancy, shared information, trust, leadership, innovation | ||
| Sustainable Criteria | Articles | ||||||||||||||||
|---|---|---|---|---|---|---|---|---|---|---|---|---|---|---|---|---|---|
| [50] | [119] | [8] | [14] | [140] | [183] | [23] | [62] | [11] | [16] | [92] | [93] | [184] | [185] | [186] | [187] | ||
| Economic/business | Strategic and Organization | ✓ | ✓ | ✓ | ✓ | ✓ | ✓ | ✓ | ✓ | ✓ | ✓ | ✓ | ✓ | ✓ | ✓ | ✓ | ✓ |
| Financial situation | ✓ | ✓ | ✓ | ✓ | ✓ | ✓ | ✓ | ||||||||||
| Cost | ✓ | ✓ | ✓ | ✓ | ✓ | ✓ | ✓ | ✓ | ✓ | ✓ | ✓ | ✓ | ✓ | ✓ | ✓ | ||
| Technological and communication integration | ✓ | ✓ | ✓ | ✓ | ✓ | ✓ | ✓ | ✓ | ✓ | ✓ | ✓ | ✓ | ✓ | ||||
| Quality | ✓ | ✓ | ✓ | ✓ | ✓ | ✓ | ✓ | ✓ | ✓ | ✓ | ✓ | ✓ | ✓ | ✓ | ✓ | ✓ | |
| Reputation and market structure | ✓ | ✓ | ✓ | ✓ | ✓ | ✓ | ✓ | ✓ | |||||||||
| Environmental | Water consumption | ✓ | ✓ | ✓ | ✓ | ||||||||||||
| Energy consumption | ✓ | ✓ | ✓ | ✓ | ✓ | ✓ | ✓ | ✓ | ✓ | ✓ | ✓ | ||||||
| Raw material consumption | ✓ | ✓ | ✓ | ✓ | ✓ | ✓ | ✓ | ✓ | ✓ | ✓ | |||||||
| Pollution prevention | ✓ | ✓ | ✓ | ✓ | ✓ | ✓ | ✓ | ✓ | ✓ | ✓ | ✓ | ✓ | ✓ | ✓ | ✓ | ||
| Pollution control | ✓ | ✓ | ✓ | ✓ | ✓ | ✓ | ✓ | ✓ | ✓ | ✓ | ✓ | ✓ | ✓ | ||||
| Environmental product performance (waste) | ✓ | ✓ | ✓ | ✓ | ✓ | ✓ | ✓ | ✓ | |||||||||
| Social | Commitment and community support | ✓ | ✓ | ✓ | ✓ | ✓ | ✓ | ✓ | |||||||||
| Stakeholders involvement | ✓ | ✓ | ✓ | ✓ | ✓ | ||||||||||||
| Occupational health and safety | ✓ | ✓ | ✓ | ✓ | |||||||||||||
| Wages and working hours | ✓ | ✓ | ✓ | ||||||||||||||
| Staff satisfaction | ✓ | ✓ | ✓ | ||||||||||||||
| Training of employees | ✓ | ✓ | ✓ | ||||||||||||||
| Discrimination and diversity | ✓ | ||||||||||||||||
© 2020 by the authors. Licensee MDPI, Basel, Switzerland. This article is an open access article distributed under the terms and conditions of the Creative Commons Attribution (CC BY) license (http://creativecommons.org/licenses/by/4.0/).
Share and Cite
Zavala-Alcívar, A.; Verdecho, M.-J.; Alfaro-Saiz, J.-J. A Conceptual Framework to Manage Resilience and Increase Sustainability in the Supply Chain. Sustainability 2020, 12, 6300. https://doi.org/10.3390/su12166300
Zavala-Alcívar A, Verdecho M-J, Alfaro-Saiz J-J. A Conceptual Framework to Manage Resilience and Increase Sustainability in the Supply Chain. Sustainability. 2020; 12(16):6300. https://doi.org/10.3390/su12166300
Chicago/Turabian StyleZavala-Alcívar, Antonio, María-José Verdecho, and Juan-José Alfaro-Saiz. 2020. "A Conceptual Framework to Manage Resilience and Increase Sustainability in the Supply Chain" Sustainability 12, no. 16: 6300. https://doi.org/10.3390/su12166300
APA StyleZavala-Alcívar, A., Verdecho, M.-J., & Alfaro-Saiz, J.-J. (2020). A Conceptual Framework to Manage Resilience and Increase Sustainability in the Supply Chain. Sustainability, 12(16), 6300. https://doi.org/10.3390/su12166300

