A Novel Hybrid Approach for Maximizing the Extracted Photovoltaic Power under Complex Partial Shading Conditions
Abstract
1. Introduction
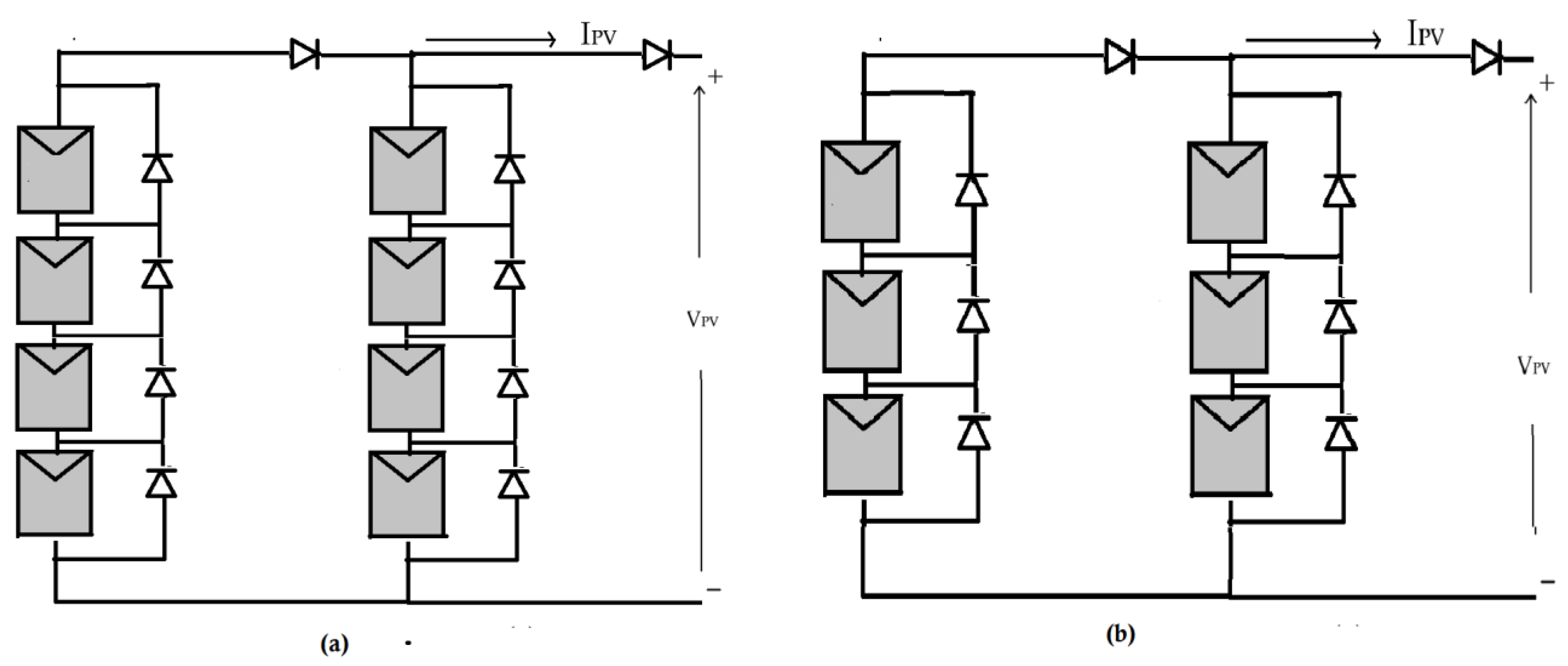
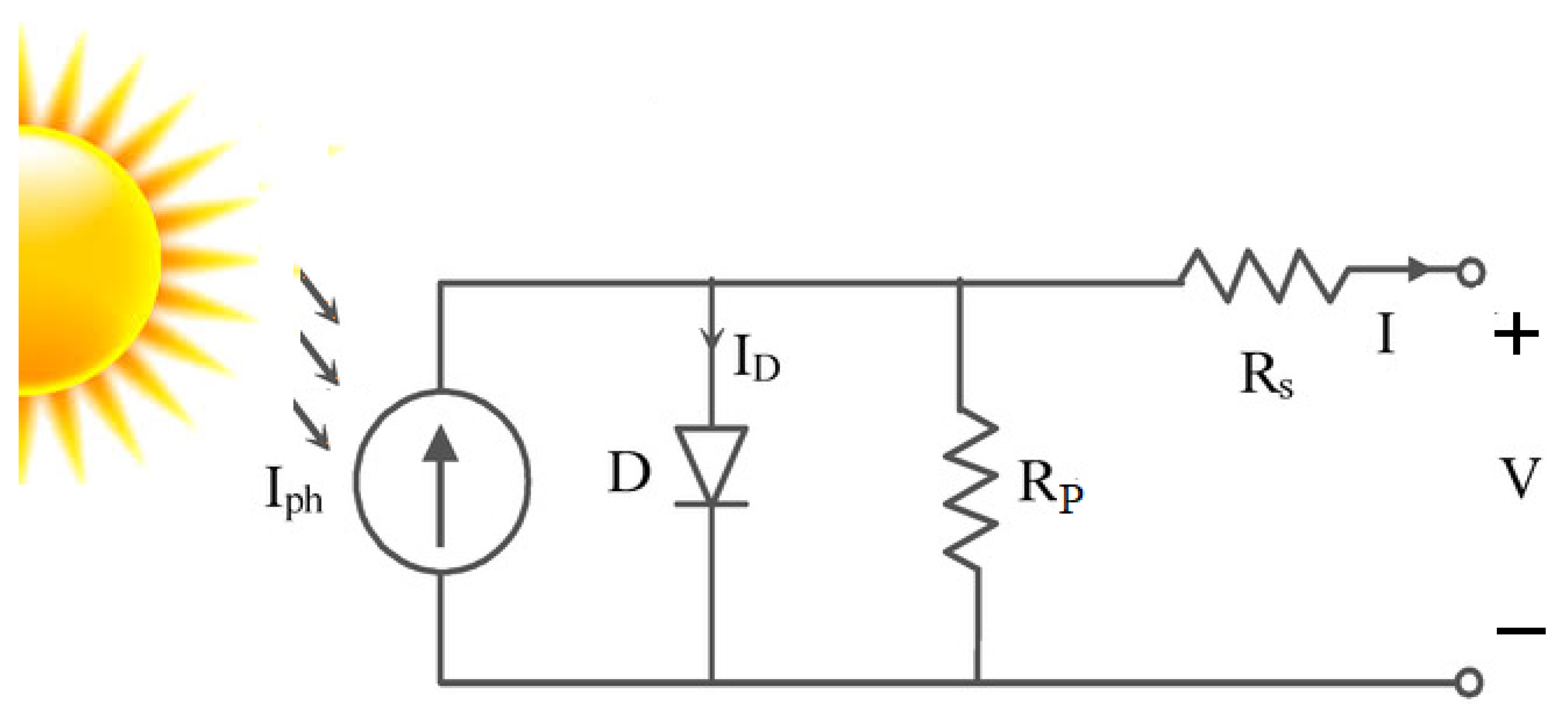
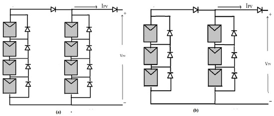
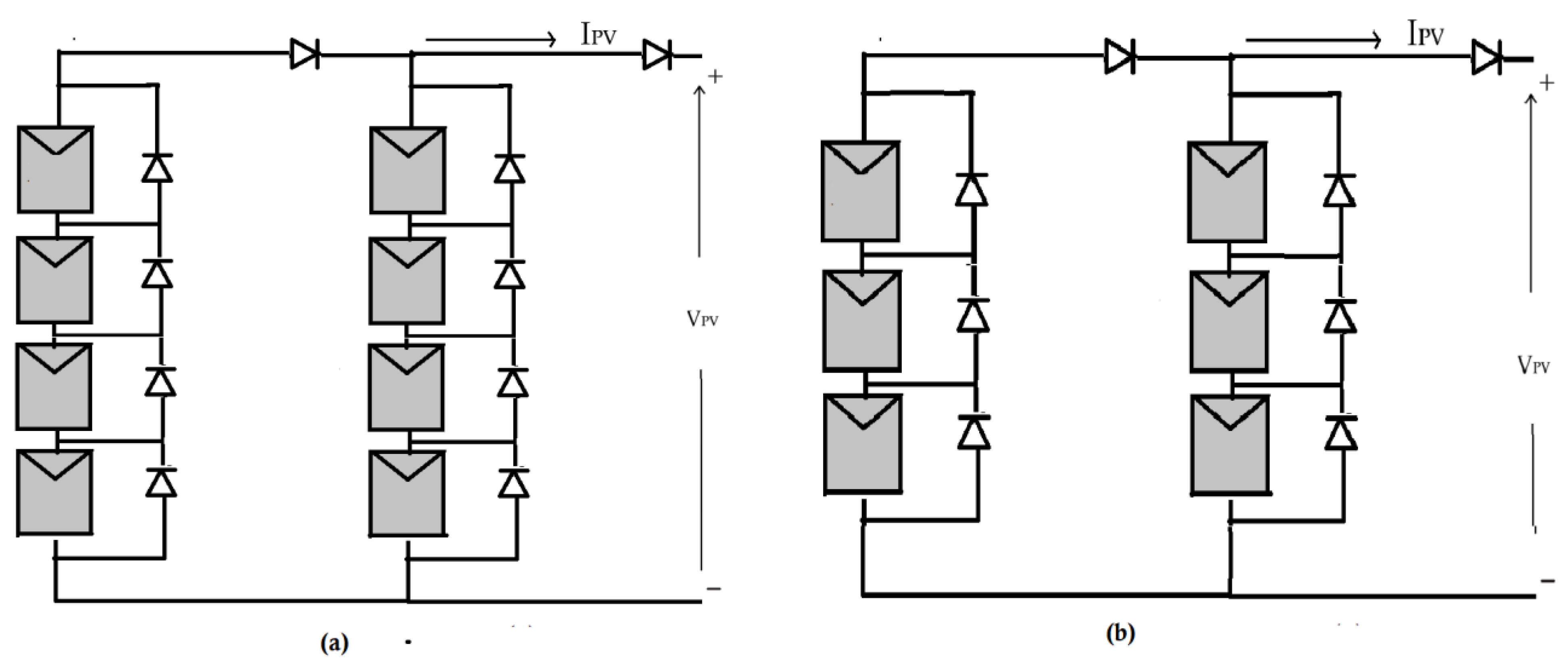
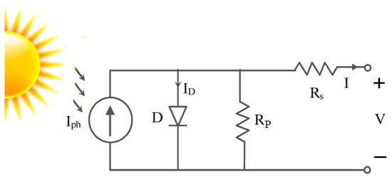
2. Modelling of Solar PV under Uniform Irradiation and PSC
3. Partial Shading Effect on Solar PV
4. Boost Converter
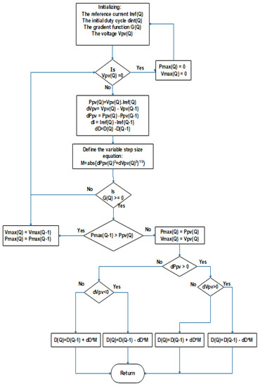
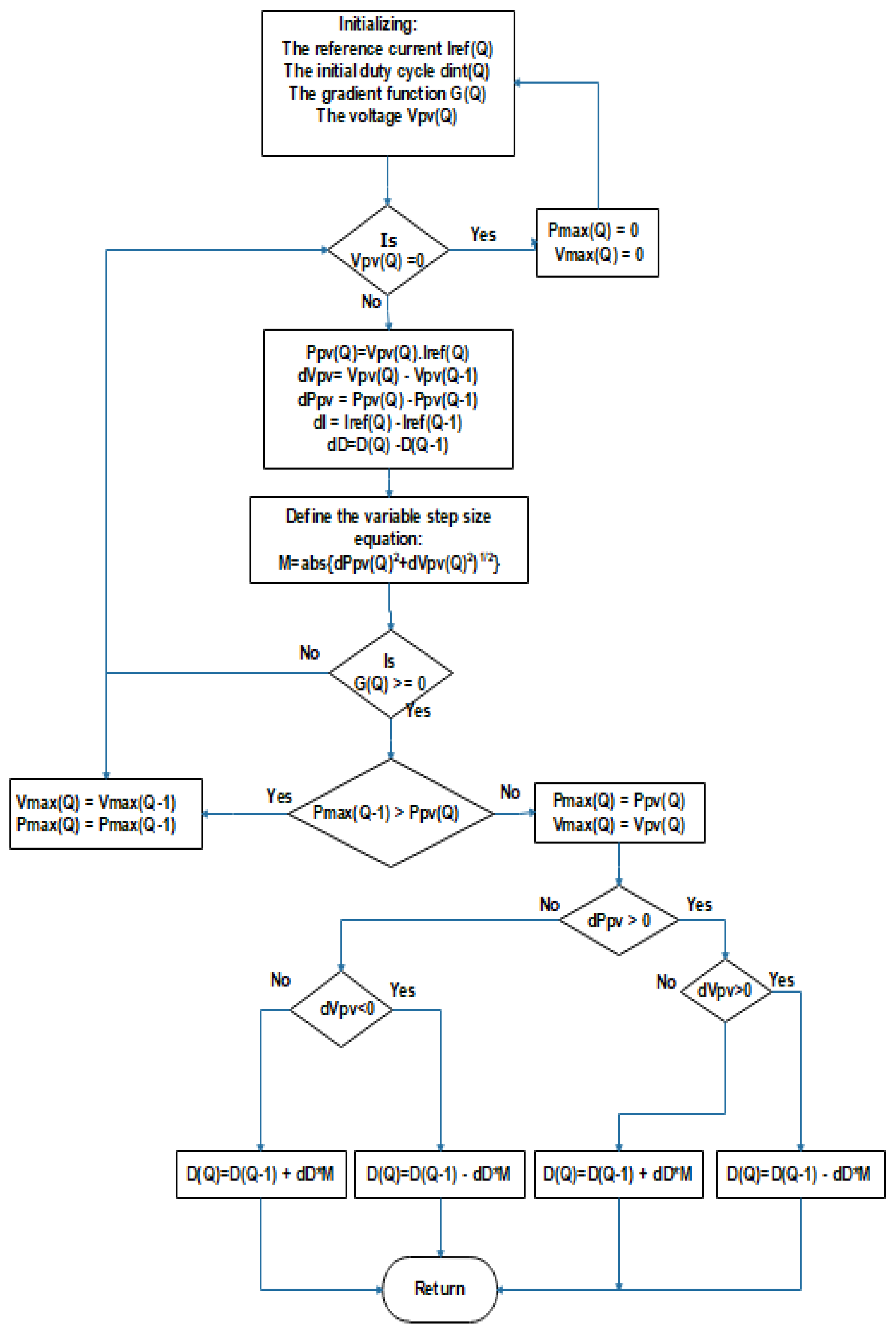
5. The Proposed MPPT Technique
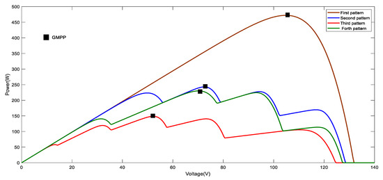
6. Simulation Results and Discussion
6.1. Performance under Uniform Solar Irradiation
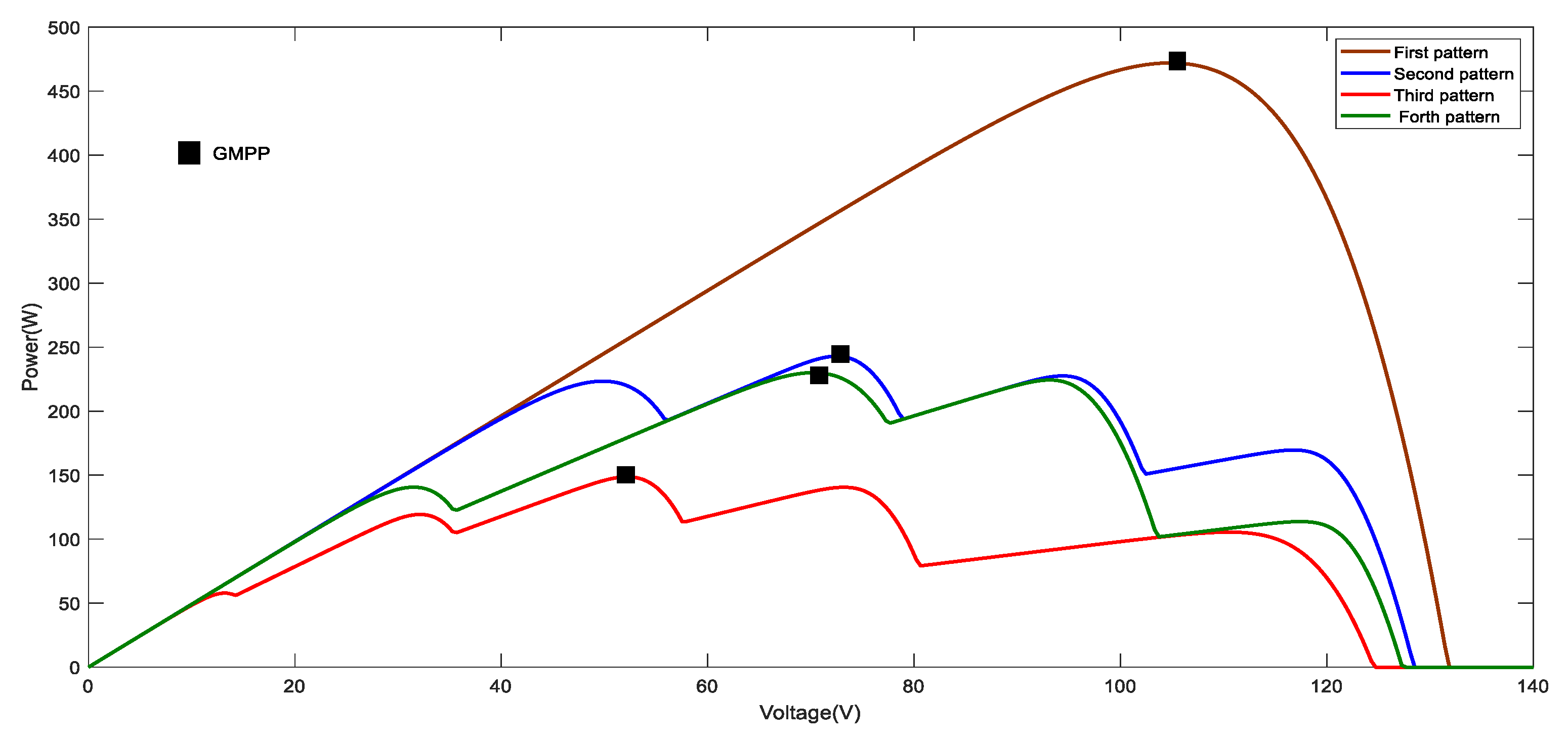
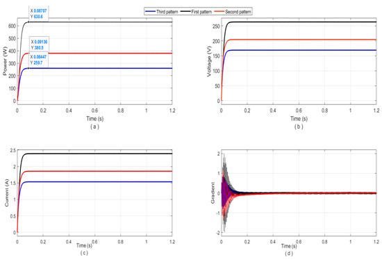
6.2. Performance under Partial Shading Conditions
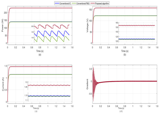
6.3. Performance of the Proposed Algorithm under Rapid Change in Irradiation Conditions
7. Conclusions
Author Contributions
Funding
Acknowledgments
Conflicts of Interest
Appendix A







| Pattern | Irradiation of the Parallel First and Second 4 Series Modules | Ideal Power at GMMP (A) | Tracked Power at GMMP (B) | Efficiency | Tracking Speed |
|---|---|---|---|---|---|
| First (partial shading) | [1000,1000,800,800] [1000,1000,500,500] | 435.5 W | 435.5 W | 100% | 0.0633 s |
| Second (partial shading) | [1000,1000,600,400] [600,400,400,400] | 263.7 W | 263.7 W | 100% | 0.0638 s |
| Third (partial shading) | [1000,800,600,400] [600,400,400,200] | 243.6 W | 243.6 W | 100% | 0.0581 s |
| Pattern | Irradiation of the Parallel First and Second 3 Series Modules | Ideal Power at GMMP (A) | Tracked Power at GMMP (B) | Efficiency | Tracking Speed |
|---|---|---|---|---|---|
| First (partial shading) | [1000,1000,800] [800,600,600] | 346.8 W | 346.8 W | 100% | 0.0799 s |
| Second (partial shading) | [1000,500,300] [1000,700,700] | 247.9 W | 247.9 W | 100% | 0.0876 s |
| Third (partial shading) | [1000,500,300] [1000,500,300] | 164.8 W | 164.8 W | 100% | 0.0776 s |
References
- Loukriz, A.; Messalti, S.; Harrag, A.; Harrag, A. Design, simulation, and hardware implementation of novel optimum operating point tracker of PV system using adaptive step size. Int. J. Adv. Manuf. Technol. 2019, 101, 1671–1680. [Google Scholar] [CrossRef]
- Stitou, M.; Fadili, A.E.; Chaoui, F.Z.; Giri, F. Output feedback control of sensorless photovoltaic systems, with maximum power point tracking. CONPRA Control Eng. Pract. 2019, 84, 1–12. [Google Scholar] [CrossRef]
- Li, Q.; Zhao, S.; Wang, M.; Zou, Z.; Wang, B.; Chen, Q. An improved perturbation and observation maximum power point tracking algorithm based on a PV module four-parameter model for higher efficiency. APEN Appl. Energy 2017, 195, 523–537. [Google Scholar] [CrossRef]
- Loukriz, A.; Haddadi, M.; Messalti, S. Simulation and experimental design of a new advanced variable step size Incremental Conductance MPPT algorithm for PV systems. ISATRA ISA Trans. 2016, 62, 30–38. [Google Scholar] [CrossRef] [PubMed]
- Radjai, T.; Rahmani, L.; Mekhilef, S.; Gaubert, J.P. Implementation of a modified incremental conductance MPPT algorithm with direct control based on a fuzzy duty cycle change estimator using dSPACE. SE Sol. Energy 2014, 110, 325–337. [Google Scholar] [CrossRef]
- Safari, A.; Mekhilef, S. Simulation and hardware implementation of incremental conductance MPPT with direct control method using cuk converter. IEEE Trans. Ind. Electron. 2011, 58, 1154–1161. [Google Scholar] [CrossRef]
- Subudhi, B.; Pradhan, R. A comparative study on maximum power point tracking techniques for photovoltaic power systems. IEEE Trans. Sustain. Energy 2013, 4, 89–98. [Google Scholar] [CrossRef]
- Kwan, T.H.; Wu, X. Maximum power point tracking using a variable antecedent fuzzy logic controller. SE Sol. Energy 2016, 137, 189–200. [Google Scholar] [CrossRef]
- Bouselham, L.; Hajji, M.; Hajji, B.; Bouali, H. A New MPPT-based ANN for Photovoltaic System under Partial Shading Conditions. Energy Procedia 2017, 111, 924–933. [Google Scholar] [CrossRef]
- de Oliveira, F.M.; Oliveira da Silva, S.A.; Durand, F.R.; Sampaio, L.P.; Bacon, V.D.; Campanhol, L.B. Grid-tied photovoltaic system based on PSO MPPT technique with active power line conditioning. IET Power Electron. 2016, 9, 1180–1191. [Google Scholar] [CrossRef]
- Larbes, C.; Aït Cheikh, S.M.; Obeidi, T.; Zerguerras, A. Genetic algorithms optimized fuzzy logic control for the maximum power point tracking in photovoltaic system. Renew. Energy 2009, 34, 2093–2100. [Google Scholar] [CrossRef]
- Ge, X.; Ahmed, F.W.; Rezvani, A.; Aljojo, N.; Samad, S.; Foong, L.K. Implementation of a novel hybrid BAT-Fuzzy controller based MPPT for grid-connected PV-battery system. CONPRA Control Eng. Pract. 2020, 98, 104380. [Google Scholar] [CrossRef]
- Ahmed, J.; Salam, Z. A Maximum Power Point Tracking (MPPT) for PV system using Cuckoo Search with partial shading capability. APEN Appl. Energy 2014, 119, 118–130. [Google Scholar] [CrossRef]
- A Novel Ten Check Maximum Power Point Tracking Algorithm for a Standalone Solar Photovoltaic System. Electronics 2018, 7, 327. [CrossRef]
- Ram, J.P.; Babu, T.S.; Rajasekar, N. A comprehensive review on solar PV maximum power point tracking techniques. Renew. Sustain. Energy Rev. 2017, 67, 826–847. [Google Scholar] [CrossRef]
- Ahmad, R.; Murtaza, A.F.; Sher, H.A. Power tracking techniques for efficient operation of photovoltaic array in solar applications—A review. Renew. Sustain. Energy Rev. 2019, 101, 82–102. [Google Scholar] [CrossRef]
- Ishaque, K.; Salam, Z.; Lauss, G. The performance of perturb and observe and incremental conductance maximum power point tracking method under dynamic weather conditions. Appl. Energy 2014, 119, 228–236. [Google Scholar] [CrossRef]
- Abdel-Salam, M.; El-Mohandes, M.T.; El-Ghazaly, M. An Efficient Tracking of MPP in PV Systems Using a Newly-Formulated P&O-MPPT Method Under Varying Irradiation Levels. J. Electr. Eng. Technol. 2019, 15, 501–513. [Google Scholar]
- Aashoor, F.A.O.; Robinson, F.V.P. A variable step size perturb and observe algorithm for photovoltaic maximum power point tracking. In Proceedings of the 2012 47th International Universities Power Engineering Conference (UPEC), London, UK, 4–7 September 2012. [Google Scholar]
- Killi, M.; Samanta, S. Modified Perturb and Observe MPPT Algorithm for Drift Avoidance in Photovoltaic Systems. IEEE Trans. Ind. Electron. 2015, 62, 5549–5559. [Google Scholar] [CrossRef]
- Belkaid, A.; Colak, I.; Kayisli, K. Implementation of a modified P&O-MPPT algorithm adapted for varying solar radiation conditions. Electr. Eng.-Berl. 2017, 99, 839–846. [Google Scholar]
- Mahmod Mohammad, A.N.; Mohd Radzi, M.A.; Azis, N.; Shafie, S.; Atiqi Mohd Zainuri, M.A. An Enhanced Adaptive Perturb and Observe Technique for Efficient Maximum Power Point Tracking Under Partial Shading Conditions. Appl. Sci. 2020, 10, 3912. [Google Scholar] [CrossRef]
- Shi, J.-Y.; Xue, F.; Qin, Z.-J.; Zhang, W.; Ling, L.-T.; Yang, T. Improved Global Maximum Power Point Tracking for Photovoltaic System via Cuckoo Search under Partial Shaded Conditions. J. Power Electron. 2016, 16, 287–296. [Google Scholar] [CrossRef]
- Bataineh, K.; Eid, N. A hybrid maximum power point tracking method for photovoltaic systems for dynamic weather conditions. Resources 2018, 7, 68. [Google Scholar] [CrossRef]
- Leyva, R.; Alonso, C.; Queinnec, I.; Cid-Pastor, A.; Lagrange, D.; Martinez-Salamero, L. MPPT of Photovoltaic Systems using Extremum—Seeking Control. IEEE Trans. Aerosp. Electron. Syst. 2006, 42, 249. [Google Scholar] [CrossRef]
- Malek, H.; Dadras, S.; Chen, Y. Performance analysis of fractional order extremum seeking control. ISA Trans. 2016, 63, 281–287. [Google Scholar] [CrossRef] [PubMed]
- Muhammadsharif, F.F.; Hashim, S.; Hameed, S.S.; Ghoshal, S.K.; Abdullah, I.K.; Macdonald, J.E.; Yahya, M.Y. Brents algorithm based new computational approach for accurate determination of single-diode model parameters to simulate solar cells and modules. Sol. Energy 2019, 193, 782–798. [Google Scholar] [CrossRef]
- Pilakkat, D.; Kanthalakshmi, S. An improved P&O algorithm integrated with artificial bee colony for photovoltaic systems under partial shading conditions. Sol. Energy 2019, 178, 37–47. [Google Scholar]
- Pillai, D.S.; Rajasekar, N.; Ram, J.P.; Chinnaiyan, V.K. Design and testing of two phase array reconfiguration procedure for maximizing power in solar PV systems under partial shade conditions (PSC). ECM Energy Convers. Manag. 2018, 178, 92–110. [Google Scholar] [CrossRef]
- Li, X.; Peng, J.; Li, N.; Wu, Y.; Fang, Y.; Li, T.; Wang, M.; Wang, C. Optimal design of photovoltaic shading systems for multi-story buildings. J. Clean. Prod. 2019, 220, 1024–1038. [Google Scholar] [CrossRef]
- Wen, Z.; Chen, J.; Cheng, X.; Niu, H.; Luo, X. A new and simple split series strings approach for adding bypass diodes in shingled cells modules to reduce shading loss. Sol. Energy 2019, 184, 497–507. [Google Scholar] [CrossRef]
- Kolsi, S.; Samet, H.; Amar, M.B. Design Analysis of DC-DC Converters Connected to a Photovoltaic Generator and Controlled by MPPT for Optimal Energy Transfer throughout a Clear Day. JPEE J. Power Energy Eng. 2014, 2, 27–34. [Google Scholar] [CrossRef]
- Bennett, T.; Zilouchian, A.; Messenger, R. A proposed maximum power point tracking algorithm based on a new testing standard. SE Sol. Energy 2013, 89, 23–41. [Google Scholar] [CrossRef]
- Ishaque, K.; Salam, Z. A comprehensive MATLAB Simulink PV system simulator with partial shading capability based on two-diode model. Sol. Energy 2011, 85, 2217–2227. [Google Scholar] [CrossRef]
- Kollimalla, S.K.; Mishra, M.K. A Novel Adaptive P&O MPPT Algorithm Considering Sudden Changes in the Irradiance. IEEE Trans. Energy Convers. EC 2014, 29, 602–610. [Google Scholar]
- Ghaffari, A.; Seshagiri, S.; Krstic, M. Power optimization for photovoltaic micro-converters using multivariable gradient-based extremum-seeking. In Proceedings of the 2012 American Control Conference (ACC), Montreal, QC, Canada, 27–29 June 2012; pp. 3383–3388. [Google Scholar]
- Ariyur, K.B.; Krstic, M. Real Time Optimization by Extremum Seeking Control; Wiley Interscience: Hoboken, NJ, USA, 2003. [Google Scholar]
- Kebir, A.; Woodward, L.; Akhrif, O. Extremum-Seeking Control with Adaptive Excitation: Application to a Photovoltaic System. IEEE Trans. Ind. Electron. 2018, 65, 2507–2517. [Google Scholar] [CrossRef]
- Tan, Y.; Moase, W.H.; Manzie, C.; Nesic, D.; Mareels, I.M.Y. Extremum seeking from 1922 to 2010. In Proceedings of the 29th Chinese Control Conference, Beijing, China, 29–31 July 2010; pp. 14–26. [Google Scholar]
- Ghaffari, A.; Seshagiri, S.; Krstic, M. Multivariable maximum power point tracking for photovoltaic micro-converters using extremum seeking. Control Eng. Pract. 2015, 35, 83–91. [Google Scholar] [CrossRef]
















| Component | Parameter Value |
|---|---|
| Switching frequency, fs | 10 kHz |
| Inductor, L | 0.5 mH |
| Capacitor, Cout | 100 μF |
| Load resistance, RL | 110 Ω |
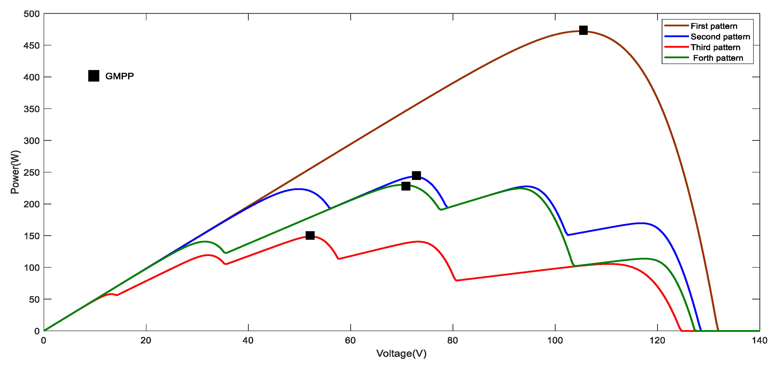
| Pattern | Irradiation of the Six Series Modules | Ideal POWER at GMMP (A) | Tracked Power at GMMP (B) | Efficiency | Tracking Speed |
|---|---|---|---|---|---|
| One (uniform condition) | [1000,1000,1000,1000,1000,1000] | 472 W | 472 W | 100% | 0.0846 s |
| Two (partial shading) | [1000,1000,1000,700,500,300] | 242.9 W | 242.9 W | 100% | 0.0778 s |
| Three (partial shading) | [1000,800,600,400,200,200] | 148.7 W | 148.7 W | 100% | 0.083 s |
| Four (partial shading) | [1000,1000,700,700,500,200] | 230.1 W | 230.1 W | 100% | 0.079 s |
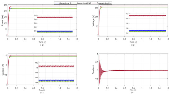
| Pattern | Power at MPP | Measured Power | Efficiency |
|---|---|---|---|
| Pattern one (0–0.3 s) | 472 W | 472 W | 100% |
| Pattern two (0.3–0.6 s) | 242.9 W | 242.9 W | 100% |
| Pattern three (0.6 s–0.9 s) | 148.7 W | 148.7 W | 100% |
| Pattern four (0.9 s–1.2 s) | 230.1 W | 230.1 W | 100% |
© 2020 by the authors. Licensee MDPI, Basel, Switzerland. This article is an open access article distributed under the terms and conditions of the Creative Commons Attribution (CC BY) license (http://creativecommons.org/licenses/by/4.0/).
Share and Cite
Mahmod Mohammad, A.N.; Mohd Radzi, M.A.; Azis, N.; Shafie, S.; Atiqi Mohd Zainuri, M.A. A Novel Hybrid Approach for Maximizing the Extracted Photovoltaic Power under Complex Partial Shading Conditions. Sustainability 2020, 12, 5786. https://doi.org/10.3390/su12145786
Mahmod Mohammad AN, Mohd Radzi MA, Azis N, Shafie S, Atiqi Mohd Zainuri MA. A Novel Hybrid Approach for Maximizing the Extracted Photovoltaic Power under Complex Partial Shading Conditions. Sustainability. 2020; 12(14):5786. https://doi.org/10.3390/su12145786
Chicago/Turabian StyleMahmod Mohammad, Altwallbah Neda, Mohd Amran Mohd Radzi, Norhafiz Azis, Suhaidi Shafie, and Muhammad Ammirrul Atiqi Mohd Zainuri. 2020. "A Novel Hybrid Approach for Maximizing the Extracted Photovoltaic Power under Complex Partial Shading Conditions" Sustainability 12, no. 14: 5786. https://doi.org/10.3390/su12145786
APA StyleMahmod Mohammad, A. N., Mohd Radzi, M. A., Azis, N., Shafie, S., & Atiqi Mohd Zainuri, M. A. (2020). A Novel Hybrid Approach for Maximizing the Extracted Photovoltaic Power under Complex Partial Shading Conditions. Sustainability, 12(14), 5786. https://doi.org/10.3390/su12145786

