Next Article in Journal
Cycling through the Landscape of Advertising in Amsterdam: A Commuters Perspective
Next Article in Special Issue
The Three Dialectics of Adaptation Finance in Vietnam
Previous Article in Journal
Evaluating Methodology for the Service Extent of Refugee Parks in Changchun, China
Previous Article in Special Issue
Do Multilateral Development Bank Trust Funds Allocate Climate Finance Efficiently?
 
 
Font Type:
Arial Georgia Verdana
Font Size:
Aa Aa Aa
Line Spacing:
Column Width:
Background:
Article

Country Ownership as the Means for Paradigm Shift: The Case of the Green Climate Fund

by
Luis H. Zamarioli
1,*,
Pieter Pauw
1,2,3,4 and
Christine Grüning
1
1
Frankfurt School-UNEP Collaborating Centre on Climate Finance, 60322 Frankfurt, Germany
2
Copernicus Institute of Sustainable Development, Utrecht University, 3584 Utrecht, The Netherlands
3
Stockholm Environment Institute, 11523 Stockholm, Sweden
4
German Development Institute, 53113 Bonn, Germany
*
Author to whom correspondence should be addressed.
Sustainability 2020, 12(14), 5714; https://doi.org/10.3390/su12145714
Submission received: 16 June 2020 / Revised: 8 July 2020 / Accepted: 11 July 2020 / Published: 16 July 2020

Abstract

Country ownership echoes from the aid effectiveness agenda in climate finance, becoming a means to ensure that (1) projects are aligned with national climate policies and strategies, (2) national systems are used to increase recipients’ accountability in the use of resources, and (3) national public and private stakeholders are engaged in the process. The concept is a key objective of the Green Climate Fund (GCF), considered in light of the GCF’s goal of promoting the paradigm shift towards low emission and climate-resilient development. In the interplay between international commitments and the progress of its in-country activities, the GCF relies on the agency of National Designated Authorities (NDAs). Based on documental sources, GCF data, and a survey, this article first analyzes whether the GCF’s institutional design creates appropriate responsibilities so NDAs can effectively enhance country ownership. As a second level of effectiveness, the article analyzes whether such an institutional design is currently capable of promoting the desired paradigm shift. In the context of the GCF being a young fund, we found that NDAs have the potential to enhance country ownership, but need more tailored capacity building to ensure that in-country activities are effectively equipped to deliver the paradigm shift.

1. Introduction

Country ownership has been a fundamental guiding principle and requirement in the aid effectiveness agenda (see Paris Declaration, 2005; Accra Agenda, 2008; Busan Partnership, 2011). The recognition and consideration of nationally determined priorities can lead to improved forms of cooperation between developed and developing countries, as they can boost aspects such as legitimacy, commitments and responsibility, capacity, and accountability [1]. Country ownership is echoed in climate finance as the means of ensuring that interventions are aligned with national climate policies and strategies, to increase recipients’ accountability, to ensure engagement of national stakeholders, and to improve access to finance [2,3]. Climate finance is based on at least three justifications, namely (a) developed countries’ responsibility for (historical) emissions—even if liability is contested; (b) cooperation to prevent future harm; and (c) solidarity [4,5]. These justifications provide the specific framing to understand country ownership in the context of addressing climate change.
National intermediaries play a central role in increasing country ownership, as demonstrated by national focal points in a variety of treaties and supra-national frameworks. Their roles range from the simple communication between supranational body and national government, to a more active involvement in operations. In climate change, for example, the role of the “designated authority” of the Adaptation Fund is limited to signing the application for accreditation of national or regional implementing entities and to endorse the projects and programs proposed by such entities [6]. Designated National Authorities (DNAs) of the Clean Development Mechanism under the United Nations Framework Convention on Climate Change (UNFCCC) are required to assess and approve projects [7]. The Global Environment Facility (GEF) created two types of Focal Points—political and operational—splitting the roles of governance and communications, as well as the responsibility for aligning activities to national strategies and commitments [8].
This article addresses country ownership under the Green Climate Fund (GCF), the world’s largest dedicated multilateral climate fund. The GCF was created under the financial mechanism of the UNFCCC in 2010 to channel a part of the 100 billion USD of climate finance that developed countries pledged to mobilize annually by 2020 to support developing countries with adaptation and mitigation. It became operational in 2015. The GCF is mandated to pursue a country-driven approach [9] and to promote and strengthen engagement at the country level through various measures, including direct access to finance and effective involvement of relevant domestic institutions and private sector participation [10,11].
As in the aid effectiveness agenda, country ownership is not just an aim in itself: It is also seen as central in achieving certain outcomes. In the case of the GCF, this outcome is the promotion of a “paradigm shift” towards low-emission and climate-resilient development [10]. What this entails has been discussed extensively within the GCF and in gray literature [12,13,14,15]. The GCF emphasizes the move towards programmatic approaches that cover entire sectors and economies [14] and the long-term horizon [16]. While sectoral investments in mitigation and adaptation would remain central [13], that meant that the GCF should also focus on structural issues, such as policy frameworks, economic, technological, and infrastructural shifts, and personal behaviors [14]. From an objective in the Governing Instrument, the founding stone that set the GCF’s mandate and working methods, the “paradigm shift potential” was later operationalized as one of the GCF’s investment criteria. Project proposals are thus assessed based on the “degree to which the proposed activity can catalyze impact beyond a one-off project or program investment” [17].
The initial Strategic Plan of the GCF describes five key outcomes as a means to achieving a paradigm shift: (1) Financing innovative projects and programs, (2) programming resources at scale, (3) ensuring full country ownership, (4) ensuring transparent and inclusive procedures, and (5) crowding-in and maximizing the engagement of the private sector [18]. These five paradigm-shifting outcomes rely on at least two governance levels. The first is the international level, with the GCF being a multilateral institution under the UNFCCC’s Financial Mechanism. The second is the national level. The GCF needs to tailor its effort to in-country variations, thus linking the GCF’s effectiveness to the ability to enhance country ownership in its processes.
The GCF is used as a case study in this article to highlight the importance of country ownership for enabling the paradigm shift. The roles of domestic strategic oversight and coordination have been assigned to National Designated Authorities (NDAs), which are nominated by developing countries’ governments [19]. This has placed NDAs on center stage in the interplay between international and national levels, which is why this paper chooses to look at NDAs as a key component for enhancing country ownership. While assessing their potential to deliver effective outcomes towards a paradigm shift, our research questions focus on two dimensions of effectiveness [20]. First: Can NDAs effectively be institutionalized as a central agent to enhance country ownership? This is based on the hypothesis that an effective institutional design at the international level (here: GCF) is necessary in order to delegate or transfer public sector responsibilities to the national level (here: NDA). Assuming that the place assigned to NDAs allows them to exert agency and that country ownership is essential for the GCF to achieve its aim of promoting the paradigm shift, our second research question is: Can the current form and content of this country-driven approach be capable of effectively delivering the paradigm shift outcomes that the GCF has been set to achieve? Our choice is then to assess the capability to deliver the paradigm shift, rather than attempting to measure the paradigm shift itself, which would be a questionable exercise given that no GCF projects have been completed yet.
As further explained in the next section, this paper analyses NDAs’ a) agency and authority, b) role in improving “readiness” (focused on improving countries’ conditions by addressing issues such as the capacity of NDAs and other stakeholders and the creation of a pipeline for climate projects), and their c) role in engaging relevant stakeholders, in particular, Direct Access Entities (DAEs) and the private sector. These aspects are further assessed against characteristics that might influence the capability of NDAs, such as the country’s income level and NDAs’ institutional affiliations.
The paper is structured as follows. Section 2 provides an overview of NDAs’ mandates. It assesses the established functions under GCF documents and indicates the extent of their roles within the GCF’s structure in light of their development over time. Section 3 introduces the methods and materials used for the paper. Section 4 presents the results, and Section 5 concludes and provides recommendations on the way forward.

2. The GCF and the Relevant Functions of its NDAs

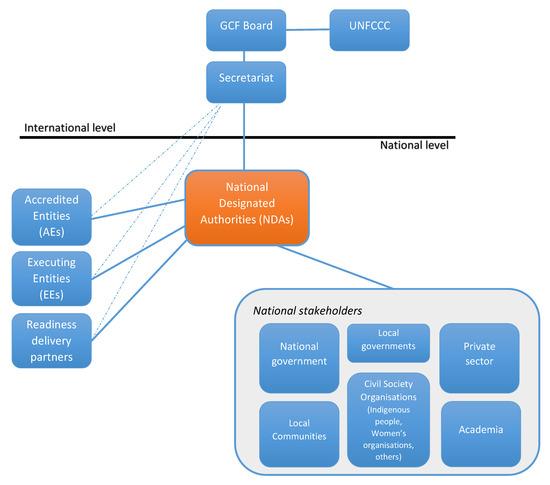
At the international level, the GCF is part of the financial mechanism of the UNFCCC and has its Secretariat in Songdo, South Korea. The GCF is governed by the GCF Board, which is formed by 24 Board members equally divided among developed and developing countries. Decision-making authority by developing countries is thus limited to twelve Board members, who represent six different regional groups and constituencies, which again demonstrates the importance of NDAs for country ownership [21,22]. At the national level, the GCF operates through diverse actors and institutions. NDAs and Focal Points—which temporarily exert the same functions until an NDA is appointed and fully established in the country [23]—are the key actors for the interplay between the GCF, their respective countries, and national stakeholders and actors (see Figure 1). Among those actors, there are the Accredited Entities (AEs), including regional and national Direct Access Entities (DAEs), Executing Entities, Readiness delivery partners, and a wider set of stakeholders from both public and private sectors. The GCF Secretariat maintains, however, channels of direct contact with some of these actors, such as for matters of accreditation and project implementation with AEs and Executing Entities.
NDAs’ roles and responsibilities have expanded over time (see Table 1). In 2011, the GCF’s Governing Instrument invited recipient countries to designate their national authorities, initially establishing their function as to “recommend to the Board funding proposals in the context of national climate strategies and plans, including through consultation processes,” and to “[…] be consulted on other funding proposals […] to ensure consistency with national climate strategies and plans” [10]. These initial tasks already indicated an institutionalized interplay that goes beyond communication only, implying an operational responsibility to align projects with national directives as one of the means of enhancing country ownership.
New strategic functions were assigned to NDAs in 2013 [9] and were complemented in July 2015 [26]. The capability to deliver a country-driven paradigm shift across entire sectors and the economy involves raising awareness, capacity building, institution and governance strengthening, and coordination. With the new strategic functions, NDAs are expected to stimulate a scaling and sustainable response in line with national goals, usually over longer timescales as the enabling environment becomes more supportive of change. The various functions of NDAs represent a delegation of part of the GCF’s mandates from the international level, where it operates directly, to the national level. From 2015, guidelines and policies—such as the gender policy and the environmental and social policy—were gradually approved and updated by the Board. This created a dynamic system of evolving functions that complement the core functions of an NDA, which is applicable for both the assessment of projects and for the work of the NDAs (see Table 1).
Not all of these functions necessarily contribute to the NDAs’ role of enhancing country ownership. It can even be argued that any function that attempts to establish minimum requirements on the content might be in conflict with country ownership. For example, measures aimed at increasing countries’ climate ambition or directed at broadening the range of national stakeholders might be perceived by a recipient country as going against national sovereignty, thus clashing with the promotion of country ownership. This might explain why the GCF opted not to cover explicitly subnational-level and local government engagement in its Guidelines for Enhanced Country Ownership and Country Drivenness [27]. At this point, NDAs must play a critical role in the interplay between the GCF and recipient countries by balancing international and national interests (for more on this, see the discussion on multiple principals in principal–agent models [28]). That means that country ownership cannot be considered in a vacuum, but must rather be seen as the component of a larger set of directions established by the UNFCCC and ultimately mandated by the GCF Board.
While the balance of different mandates might be crucial, it lies within the core objective of the GCF to promote a paradigm shift towards low-emission and climate-resilient development pathways by providing support to developing countries through its projects [10]. In this paper, rather than building on the analysis of the conflict, we consider the functions summarized in Table 1 to the extent that they seek to institutionalize and direct NDAs’ in-country activities, thus contributing to a country-driven paradigm shift. This paper assesses three aspects of NDAs’ role as the intermediary between the international and national levels:
  • NDAs’ agency as authoritative actors between the GCF and the state: NDAs are governmental institutions formed by agents, who are actors that possess the “ability to prescribe behavior and to obtain the consent of the governed” [29]. As an authoritative actor, an agent has the legitimacy and capacity to exercise power [30]. On one hand, the functions of NDAs, as depicted in Table 1, demonstrate NDAs’ legitimacy as agents that rely on the institutional authority [31] delegated from the GCF. On the other hand, these same functions set the need for agency of the NDAs so they can shape the outcomes they are expected to achieve. Our consideration of NDAs as agents assumes that they must make calculations based on the interpretation of the outside world according to their internal dispositions and cognition, thus making the personal views of NDAs essential for understanding their agency [32]. Building on this, we conducted an assessment of respondents’ perceptions regarding their own agency, seeking to understand how their self-bounded authority and capability to exert agency relate to structural factors, such as countries’ income levels and NDAs’ institutional affiliations, to deliver effectiveness.
  • NDAs’ roles in enhancing countries’ capacities through the Readiness and Preparatory Support Program: For the GCF, readiness activities are central to enhancing country ownership [10,33]. The GCF readiness program pursues four objectives, namely (a) capacity building (i.e., NDAs are able to fulfill their roles, DAEs can maintain GCF standards and have the capacity to develop a pipeline of projects, and relevant country stakeholders can support the planning, programming, and implementation of GCF-funded activities), (b) development of strategic frameworks (i.e., a country program that outlines its main priorities to address climate change, frameworks to address policy gaps, development of work programs for DAEs, and strategies for transforming and attracting the private sector), (c) National Adaptation Plans and Adaptation Planning Processes, and (d) project pipeline development [34]. Readiness activities at the country level are therefore essential to improve the institutional capacity of NDAs.
  • NDAs’ roles in engaging (sub-)national partners and stakeholders [24]: Ultimately, the aim of unlocking GCF support and strategically linking investments for climate action with a country-driven paradigm-shift vision requires the support of partners and the consultation of relevant stakeholders during the planning and implementation phases. This paper focuses on two important actors:
    (c.1)
    First, Direct Access Entities (DAEs): DAEs were pioneered by the Adaptation Fund [35] and included in the GCF Governing Instrument with the explicit objective of enhancing country ownership of projects and programs [10]. The GCF relies on partner institutions—Accredited Entities (AEs)—which can be direct (regional, national, or sub-national) or international (regional or international and normally represented by multilateral development banks and international organizations). AEs are granted access to funding for the implementation of eligible activities after undergoing a process of accreditation. Sub-national, national, and regional institutions need to be nominated by NDAs and, therefore, rely on NDAs’ strategic selection and effective coordination. DAEs can apply for project funding from the GCF without any international intermediaries. This makes the transactions with developing countries more swift, brings a larger part of project procedures to the recipient countries, and allows a wide range of national stakeholders to participate in the project cycle [11].
    (c.2)
    Second, the private sector is studied because the GCF considers private sector involvement to be essential to the country-driven approach [24]. Literature indicates that small- and medium-sized enterprises are the backbone of many developing countries’ economies [36] and that, at least for adaptation, engagement with the domestic private sector is more important than financing from the international private sector [37]. Indeed, the GCF’s Private Sector Facility is tasked to promote the participation (i.e., not just financial) of local private sector actors in particular, including small and medium-sized enterprises (SMEs) and local financial intermediaries. The Initial Strategic Plan also made the crowding-in and maximization of private sector participation central to the GCF, making it one of the five means for achieving a paradigm shift, in addition to indicating its role for enhancing country ownership [24].
Our assumption is that the abovementioned aspects provide the directions of NDAs’ work and the potential spectrum for effectiveness of NDAs as the intermediary between international and national levels. As mentioned in the introduction, we look at two dimensions of effectiveness: First, the effective institutional design by the GCF in order to delegate or effectively transfer the responsibilities to NDAs. Second, the institutional design needs to lead to desired paradigm shift outcomes. These are based on those by Bäckstrand (institutional design and reaching desired outcomes) [20], and reflect the importance of internal structures (legal and institutional design) and the power of actors for effectiveness, as pointed out by Szulecki et al. [38].
Our hypothesis is that institutional and country characteristics can alter individual NDAs’ potential of contributing to the paradigm shift. In order to bring a complementary perspective to existing GCF categories, such as groups of the most vulnerable countries (i.e., Small Island Developing States, Least Developed Countries, and African countries) and countries’ regions [39], we look at (a) countries’ incomes and (b) the different institutional affiliation of NDAs. Income levels clearly affect countries’ vulnerability to climate change [40,41] and their ability to effectively use and scale up climate finance. Under the GEF, for example, developing countries with higher incomes have been demonstrated to be able to leverage more co-finance than lower-income countries [42]. Institutional affiliation relates to the governmental body to which an NDA is linked. This builds on the literature on bureaucratic politics and the fact that different bureaucratic organizations—such as a Ministry of Environment or a Ministry of Finance—tend to shape climate finance according to their own policy objectives and/or worldviews [43].

3. Materials and Methods

This article uses two complementary methods to answer our research question.
First, we analyzed relevant information, official documents, and policies related to NDAs (all publicly available on the GCF website) and conducted participant observation in order to understand the mandates of NDAs. Documents and policies do not live only in the formal texts that define them, but also in the ways in which they are applied on a daily basis [44]. As part of developing a series of capacity-building training provided to NDAs in cooperation with the GCF Secretariat and the Deutsche Gesellschaft für Internationale Zusammenarbeit (GIZ) in early 2019 [45], the authors had the chance to exchange views with NDAs and staff of the GCF Secretariat. This included the interpretation and current practice regarding existing GCF policies and procedures, cooperation between the GCF and NDAs, strategic programming, accreditation processes, engaging with the private sector, and the role of the NDA in the project cycle. Additional participant observation took place at the last four GCF Board meetings. Participant observation is an iterative method of inquiry that favors a more flexible process of knowledge formation and involves participation in a situation while, at the same time, recording what is being observed [46,47]. In combination with the analysis of documents and policies, participant observation allowed a deep understanding of the context and the political and social reality in which the GCF Secretariat and the NDAs operate. In addition, it enabled for triangulation of the assumptions and hypotheses of this article, as well as the decision to focus on NDAs’ agency and formal authority, readiness activities, and engagement of (sub-)national partners and stakeholders.
Secondly, in order to capture perceptions and the daily application of the official documents and policies related to NDAs, this article conducted an online survey among NDAs. The survey was developed using Microsoft Forms and refined after a first pilot with two non-author trainers of the aforementioned NDA capacity-building training. In order to improve the quality of responses, broaden the regional representation, and increase the overall response rate, the survey was provided in English, French, Spanish, and Portuguese. A total of 147 countries have thus far appointed an NDA or Focal Point to the GCF, composing our study’s total population. In total, 251 personalized emails were sent out on 25 November 2019 to all NDAs and Focal Points (some individuals possessed more than one email address, and some NDAs were composed of several staff members). The email contained an explicit request that the survey should be completed only once per country. Out of those 251 emails, 23 messages bounced back for various reasons. After reminders on 17 December 2019 and on 29 January 2020, we received 60 responses (meaning a survey response rate of 40.8%).
The survey was anonymous and the response format mainly consisted of closed questions. Anonymity was chosen to stimulate greater disclosure by respondents, which was particularly relevant for the survey’s focus on qualitative data [48]. The shortfall of this choice is that authors could not directly control certain problems, such as the possibility of having more than one respondent per country, and could not build quantitative parallels with public GCF data, or verify the self-assessed agency of NDAs against assessments of their authority by other relevant stakeholders in individual countries. Apart from multiple-choice questions, we used a Likert scale from 1 (extremely low, not important) to 7 (extremely high, extremely important) in six questions. The Likert scale is a technique to understand individual’s perceptions by presenting them with “value judgment” questions on a variety of topics with limited responses [49]. The scale used presented values from 1 to 7, since the reliability of responses generally falls when the scale is below five or above seven [50,51]. Out of the 28 questions that were common for all respondents, answering options branched into follow-up questions that allowed for a more specific examination without making the survey unnecessarily extensive for all respondents. These follow-up questions were either multiple choice or open-ended. Open-ended questions were used to obtain more personalized and nuanced responses from the participants, since they do not provide a predetermined group of responses [52] and grant them with more freedom on how to interpret the questions (the survey is available as online supplementary information). The average completion time of the survey was 29 min.
Numeric results are presented as percentages related to the total sample size for all questions. For follow-up questions with varying sizes of sub-samples, absolute numbers are used.
We explain results along two independent variables: Countries’ income levels (“income level”) and NDAs’ institutional affiliations (“affiliation”). In the case of the income level, we excluded the response from the only NDA from a high-income country, since we did not consider this to be representative for the twenty NDAs from high-income countries. For the other three income levels (low income, lower-middle income, and upper-middle income), our sample (N = 59) is representative for the NDA population in terms of income level (χ2 = 2.17; df = 2; p = 0.34). In terms of affiliation, we used four categories, namely NDAs linked to the (a) ministry of environment (56% of respondents), (b) ministry of finance and/or economy (22%), (c) environment agency (8%), and (d) other affiliations (13%), which were also representative of the total population (χ2 = 3.22; df = 3; p = 0.36). Beyond the chi-square tests, our choice was data visualization instead of statistical inference, given the predominantly qualitative nature of the survey questions, which, in turn, would require a questionable level of quantification for relevant results. Anonymity also meant that NDAs cannot be linked to their respective countries’ quantitative indicators for other types of quantitative analyses.

4. Results and Discussion: NDAs’ Perspectives

This section presents and discusses the results of the survey among NDAs and also builds on publicly available data and GCF documents. It is structured around the three aspects outlined in Section 2, trying to understand, whenever relevant, whether NDA functions can be considered as part of a “preparatory phase”, with a larger focus on building the GCF’s in-country institutionalization, or as an “implementation phase”, more centered on the preparation and implementation of projects. Although not a clear-cut division, this dichotomy is important for placing the GCF’s evolution in time. Furthermore, we take into account how other aspects, such as countries’ income levels and NDAs’ institutional affiliations, can impact the delivery of projects, which can be closely related to the NDAs’ effectiveness and potential for ensuing a broader paradigm shift. Indeed, this is immediately spotted as a key initial framing, as more than 55% of respondents indicated that working as the means to facilitate and enable projects is one of their most challenging functions as an NDA. This section seeks to spot similar strengths and weaknesses, pinning them down chronologically whenever relevant for understanding the bigger picture of NDAs’ role for the interplay.

4.1. Agency and Formal Authority

This article seeks to go beyond the institutional authority based on the legal mandate and understand how NDAs assess their own levels of agency, particularly between the GCF and national public authorities. This included a self-assessment of NDAs’ agency in relation to their own institutional affiliations (e.g., ministry of finance, ministry of environment) and another question inquiring about their agency in relation to the broader government (e.g., other ministries, other government levels). Countries nominate NDAs in conformity with the Governing Instrument and are flexible in relation to their location, structure, operation, and governance [53].
When inquired about their perception regarding their agency and authority in relation to their institutional affiliation, respondents indicated having a moderate to high overall level (average: 4.9 points on the scale from 1–7). However, it was clear that the perception tends to change according to the institutional affiliations of NDAs. For example, NDAs linked to ministries of finance and economy showed a higher level of perceived agency within their own ministries (5.6 points out of 7) than the ones connected to ministries of environment (4.6 points). When asked about the reason for the lower agency (score ≤ 4), seven respondents (out of 19) indicated that their low authority was linked to their institutional affiliation, such as the lower rank of the NDA within its ministry or the weaker authority of its governmental affiliation in relation to the remaining government (e.g., ministry of environment has difficulties in engaging other ministries).
In another question focusing on the NDAs’ agency with a focus on the specific relationship with the rest of the government, the assessment followed a similar trend, with NDAs in ministries of finance showing a higher average (5.5) than ministries of environment (4.4). In particular, out of twenty respondents who indicated having a lower agency towards other ministries and government bodies (score ≤ 4), seven indicated difficulties in engaging particularly with their ministry of finance, while three mentioned difficulties with the ministry of energy.
Other factors indicated by NDAs as limiting their agency are: (i) Lack of an appropriate legal setup for the NDA in the country, as, according to three respondents, their agency could be improved by formalizing an NDA framework, building the NDA into law, or creating the NDA by other means, such as a ministerial order or decree; (ii) difficulties in raising awareness of the benefits of the GCF and, therefore, in prioritizing it as a source of finance, as answered by two respondents from non-priority countries and with particularly low perceived agency levels; (iii) lack of broader climate change policies/strategies, making it more difficult to engage other ministries; (iv) lack of communication/coordination among different stakeholders. Two respondents from LDCs mentioned a failure by the GCF to properly involve the NDA, with both indicating that direct communications between the GCF and AEs have bypassed them and undermined their oversight, thus lowering their possibility to exert their agency and maintain a sufficient authority. Two other respondents indicated that their agency towards other ministries could be improved through financial support for organizing regular information meetings with different national actors.
In summary, most NDAs perceive that they possess a sufficient agency and authority to perform their functions. This should positively contribute to the institutionalization of country ownership, as NDAs can feel not only empowered to act, but also expect appropriate engagement across the public bodies. Creating more ownership for the third of all respondents who perceive themselves to have insufficient agency seems to be in the hands of countries themselves, as it is mostly related to the legal or institutional setup. The GCF could, however, provide readiness support to NDAs to help address this indirectly, for example, by supporting regular information meetings with other ministries to raise both the GCF’s and NDAs’ profiles.

4.2. Role in Improving Readiness

Most respondents indicated that readiness is the main reason for communication exchange with the GCF Secretariat (88% of respondents) and, in general, readiness does not figure as one of the most challenging roles for their NDAs (chosen by only 22% of respondents).
As illustrated in Figure 2, NDAs that are located in finance ministries implemented slightly more readiness projects (2.7) than NDAs located in environment ministries (2.3). The average number of readiness projects implemented per country is 2.5 projects, with very little variation across countries’ income levels (Figure 3).
According to the NDAs, readiness activities so far have particularly helped to improve the understanding of the GCF (37 respondents) and the role of NDAs (40 respondents) as well as the engagement with national stakeholders (36 respondents). While the latter is also relevant in the consultation phase for project development and implementation, all three main benefits of past readiness indicate an early and preparatory stage, focused on the establishment and consolidation of GCF in-country structures rather than on project implementation. As will be discussed in more detail in the next section, limited attention has gone to improvement of direct access and the mobilization of the private sector.
Both the mean number of initiated projects and the mean number of indicated DAEs in each income category tend to increase as countries’ income levels increase (Figure 3). On the other hand, the mean number of approved projects displays an inverted trend, with respondents from lower-income countries indicating more approved projects than those from countries with higher incomes. This might be an indication of the GCF’s strategy of focusing particularly on the most vulnerable countries [10], which tends to be linked to levels of income, as discussed in Section 2, or to reflect a lower level of engagement with the GCF by countries with higher incomes.
Finalized readiness activities were less relevant, particularly in supporting direct access (13 respondents), in mobilizing the private sector (14 respondents), and in improving environmental and social safeguards (ESSs) and gender standards (14 respondents). The relevance of ESSs and gender standards tended to decrease as the income of countries rose (2.1% of responses among upper-middle-income countries, 7.7% of responses among lower-middle-income countries, and 10.6% of responses among low-income countries referred to previous readiness as improving environmental and social safeguards and gender standards). The diversity of the capacity and needs of NDAs became clear in an open question on how readiness activities could support NDAs’ work on the way forward, with answers covering all functions described in Section 2. One specific respondent mentioned the need for capacity building of sub-national stakeholders. Two others focused on the structure around readiness activities, with both stressing the need for continuous support, either by strengthening the possibility of three-year programs or by providing support until countries’ priorities are deemed as entirely implemented (i) to allow for dynamism by the NDA in attending to country and GCF requests/updates and (ii) to avoid losing the momentum created by one-time readiness projects, which can be hard to re-establish. This indicated NDAs’ experiences with the first phase of readiness, since the readiness’ updated strategy (2019–2022) has allowed requests for multiple-year strategic implementation [54].
We can conclude that readiness activities have been supporting country ownership by strengthening the institutionalization of NDAs. The focus on these activities reflects the earlier stages of the GCF, as they tend to be more preparatory than focused on implementation. Part of building the conditions for a paradigm shift will be the consistency in applying GCF policies, standards, and safeguards, which will continue to rely on the Readiness Program. Moving forward, respondents have a need for a more continuous cycle of readiness activities that is not only short-term and project-based, but that can create and maintain momentum. While the initial focus on institutional consolidation is relevant, the scope should not be limited to the GCF, but rather support countries’ broader capacity for developing and implementing climate policies.

4.3. Engagement of National Partners and Stakeholders

Engagement with national partners and stakeholders is central to ensuring country ownership, both in terms of participation of relevant groups and in terms of effectiveness and delivery of long-lasting projects that can contribute to a paradigm shift at the national level. The facilitation and coordination of multi-stakeholder engagement was indicated by 48% of respondents as one of their three most challenging functions as the NDA. This section elaborates on the specific engagement with DAEs and the private sector, as explained in Section 2.

4.3.1. Engagement of DAEs

DAEs are regional and national organizations that manage the development and implementation of projects, including by choosing relevant Executing Entities to work with. They are selected and proposed to the GCF by NDAs, allowing the NDA to think strategically about the kinds of DAEs that might be best suited to implement the project pipeline to support its country’s priorities in addressing climate change.
Based on GCF public data, there are currently more national (46% of 97 in total) and regional (14%) direct entities than international (40%) entities accredited by the GCF. However, the number of approved project proposals is inverted, with international AEs (73% out of 111 projects) outpacing regional (9%) and national (14%) DAEs. This can be explained, for example, by the fact that as long as DAEs are still not present in all countries—more than 80% of the developing countries do not yet have an accredited national DAE [27]—International Accredited Entities (AEs) can deploy their experience, capacity, and networks to develop projects. NDAs remain essential for this point of the interplay because they have the mandate to provide countries with explicit agreements for each proposal submission to the GCF—i.e., the “no-objection letter”, including for IAEs. That ensures some level of country ownership, also for those projects with no direct access. Indeed, twice as many survey respondents indicated IAEs as one of their three main stakeholders, as compared to DAEs.
Our survey demonstrates that the institutional capacity of NDAs tends to influence the accreditation of DAEs. The number of DAEs indicated to the GCF by NDAs showed a tendency to increase with higher numbers of readiness projects initiated in the country. As mentioned in the previous section, NDAs’ institutional affiliations (Figure 2) seem to influence the number of DAEs indicated by the NDAs. NDAs linked to ministries of finance indicated the highest average number of indicated DAEs (2.5 DAEs per country), against countries where the NDAs are located in ministries of environment (1.3 DAEs) and environmental agencies (1.2 DAEs). Countries’ incomes also tend to influence the numbers of indicated DAEs (Figure 3). In our sample, upper-middle-income countries have, on average, indicated twice as many DAEs than low-income countries. This same pattern was verified in another survey question about the most challenging functions of NDAs, as outlined in Table 1. Over 60% of respondents from low-income countries selected the facilitation and accreditation process of DAEs as one of their main challenges, as compared to 36% from upper-middle-income countries. Those findings suggest the need for specific activities for supporting the increase in the number of DAEs by lower-income countries.
NDAs are also essential for the definition of the strategies for mapping out, selecting, and indicating DAEs. For example, out of 32 respondents who have nominated a DAE, 19 were “proactive” and reported having taken the initiative to contact DAEs, while 13 were mostly contacted by DAEs. While initiative by potential national and regional institutions can show broader national awareness of and interest in GCF opportunities, it is important that selection is not made entirely in an ad hoc manner. Instead, an NDA should think strategically about the kinds of DAEs it might need to achieve its climate ambitions and priorities. In a follow-up question to “proactive” NDAs about their three main criteria for approaching DAEs, most respondents chose the DAE’s experience with implementation of projects with international organizations (by 11 out of 19 respondents), followed by the DAE’s size and good reputation (nine respondents), the DAE’s portfolio already containing climate-aligned activities (nine respondents), awareness about the DAE’s strategy for expanding into climate activities (nine respondents), and the DAE’s experience in sectors being defined as a country priority (eight respondents). At the lower end of responses were those based on government recommendation (four respondents) and existing NDA contacts/network with the DAE (three respondents). Across income levels, DAEs’ experience with international organizations was a more important factor for lower-income countries (by 28.6% from low-income countries, with 19.2% from lower-middle-income and 15% from upper-middle-income countries), followed by size and reputation (by 21.4% of respondents from low-income countries, 19.2% from lower-middle-income and 7% from upper-middle-income countries). Meanwhile, DAEs’ experience in sectors defined as a country priority was indicated as a stronger determinant in countries with higher income (7% of the respondents from low-income countries, 15.4% from lower-middle-income countries, and up to 23% from upper-middle-income countries).
In its institutional design, the GCF delegates the decision to the NDA on whom to nominate for direct access. This means that the growing relevance of DAEs as a modality for strengthening country ownership is directly linked to NDAs’ institutional capacity. In practice, however, this system does not seem to be clear enough and has not yet shown consistent steps towards the full capability to deliver the desired paradigm shift outcomes. As shown by our survey, only 8 out of 32 respondents (25%) with at least one DAE indication responded that they have actively contacted DAEs based on their countries’ priorities. The effectiveness of this function tends to vary, both in terms of numbers of nominated entities and fitness for the purpose of countries’ climate strategies, according to characteristics such as countries’ income levels and institutional affiliations Low-income countries in particular have indicated that the most important challenges are yet to be overcome.

4.3.2. Mobilization of the Private Sector

The private sector is important for NDAs: This is the stakeholder group that NDAs are most in contact with after IAEs, and 61% of respondents indicate the private sector as one of their main stakeholders. However, engaging with the sector is considered a challenge. The main reasons for this are a lack of clarity from the GCF on potential opportunities for private sector engagement (according to 42% of the respondents), followed by difficulties in reaching the private sector’s actors (28%) and a general lack of interest from the private sector (23%). The distribution of survey answers is shown in Figure 4 and the three challenges are further explained below.
First, the lack of clarity also follows from the interaction with the private sector so far. Most of this interaction concerns preparatory processes, such as consultations for the Country Program, readiness activities, general awareness-raising activities, and the preparation of the no-objection procedure. Far less interaction takes place on project development or implementation (e.g., the role of the private sector as co-financier of projects or stakeholder consultations during project preparation). While this could partly be explained by the nature of the latter activities, it can nevertheless be argued that the higher frequency of communication on preparatory processes rather than project development indicates that many NDAs are still in an early stage of learning and of establishing the bridges for cooperation with the private sector.
Second, the difficulties in reaching the private sector might partly be explained by countries’ circumstances and their own private sectors’ characteristics. As shown in Figure 5, the three most important actors for a majority of the countries are the private sector associations (92% of respondents), domestic banks (89%), and project developers (75%). One NDA specifically stated that one of the reasons it has not had challenges so far in private sector engagement was the existence of a strong private sector association, which was key for the mobilization of its members. Beyond those three main actors, however, the private sector’s interest in the GCF seems to decline as the respondents’ countries’ income levels increase. The relevance of other private sector actors, such as small- and medium-sized enterprises (SMEs), multinationals, and insurance institutions, have shown large differences according to countries’ incomes. Our survey demonstrated an inversed relationship between the relevance of SMEs and countries’ income levels: Contact with SMEs decreases as countries get richer. In contrast, multinationals showed a positive relationship with income, with upper-middle-income countries showing a higher prevalence (36%) than lower-middle-income (31.8%) and low-income countries (16.6%). A similar positive relationship with income occurs with domestic banks and insurance institutions.
Finally, for the 23% of all respondents that expressed that the private sector is not interested, the main reasons provided were the lack of awareness/understanding about the GCF’s opportunities and the fact that investments needed in order to develop a funding proposal are perceived as too high. The limited interest of the private sector could also partly be explained, at least for adaptation, by the lack of business cases for private sector actors to contribute to public sector ambitions in adaptation [37,55].
The results above demonstrate that most NDAs face difficulties in mobilizing the private sector for GCF projects. On the one hand, the delegation from the GCF is not effective in the sense that 42% of the NDAs do not understand the potential opportunities of engagement with the private sector. At first, there seems to be a lack of institutional knowledge and capacity of NDAs in areas such as the functioning of different financial instruments and on how to engage different private sector actors. This could be tackled as the first step of readiness activities aimed at improving the engagement with the private sector. A second step could be the organization of opportunities and forums led by NDAs to exchange with their relevant private sector actors, focusing particularly on the development and implementation projects. These should be tailor-made and geared at those types of private sector actors that are considered as most relevant and strategic in terms of climate priorities in their respective countries.

5. Conclusions

The GCF set out to strengthen country ownership and to promote a paradigm shift. NDAs are the intermediaries between international and national levels and can be considered agents with a central role in delivering both objectives. As key factors in the effectiveness of this role, this paper assessed their agency, their roles in enhancing countries’ capacities through the Readiness and Preparatory Support Program, and their roles in engaging (sub-)national partners and stakeholders.
Based on the documental assessment of functions and our survey, we demonstrate that the GCF has been effectively strengthening country ownership. NDAs are legitimate intermediaries (see Table 1) and, while there are differences among them, most NDAs seem to possess agency to perform their functions. The insufficient agency of some NDAs tends to be directly linked to national circumstances rather than ineffective institutional design at the international level. Furthermore, readiness activities have been supporting country ownership by strengthening NDAs, reflecting the concentration of readiness activities on the “preparatory” phase of consolidating GCF institutions. This is an important step for the possibility of consolidating NDAs’ capability to promote country ownership on the national level—even though simple institutionalization without further work on increasing NDAs’ agency and authority might not be sufficient for fulfilling that goal. On the engagement with DAEs, NDAs’ institutional capacity is key for reaching out to national entities and nominating them for accreditation. This facilitation role for direct access is particularly important, as DAEs are gradually becoming more relevant for the GCF’s country-driven approach. On the mobilization of the private sector, most NDAs seem to face some type of difficulty, linked either to a lack of clarity from the GCF or to some level of unwillingness by the private sector. While NDAs generally perceive that they are skilled enough to be the GCF hub in their respective countries, a reported lack of understanding and access to the private sector might explain the challenges of some NDAs in mobilizing private stakeholders.
While the GCF seems to be taking consistent steps to strengthen and institutionalize country ownership through NDAs, the current level of this institutionalization must be channeled more strategically to effectively contribute to the paradigm shift. That is the case for readiness activities, which should shift towards a phase based more on “implementation” and place increasingly more emphasis on building countries’ project pipelines. As the GCF matures from its earlier years of institutional development, NDAs’ agency and authority will also increasingly matter not only to direct activities towards a paradigm shift, but also to assess their progress through NDAs’ roles of monitoring and in-country coordination.
The development of direct access provides an example of when the pursuit of a fixed content for country ownership might end up being detrimental to the paradigm shift. Under the current GCF structures and processes, particularly in regards to the accreditation of entities, the push for a normative and speedy shift of projects towards DAEs—and potentially away from IAEs—could create short- to medium-term disadvantages for countries that need more time or special frameworks to engage and/or capacitate relevant national actors to deliver on the country’s climate priorities. While DAEs are an important step to consolidate the GCF’s country-driven approach, simply increasing their numbers neither guarantees country ownership nor the in-country capability for the paradigm shift. In their function of DAEs’ nominations, NDAs have a central role in ensuring that the selection of DAEs reflects national priorities and takes into account the potential for the paradigm shift. Currently, NDAs seem to insufficiently capitalize on this role, which reduces their effectiveness. Another indication of the limited capability of NDAs to effectively achieve the paradigm shift lies in the fact that NDAs still face large difficulties in mobilizing the private sector. This can be partly explained by a lack of clarity from the GCF about opportunities and the process of engagement; NDAs’ limited understanding of issues such as financial instruments, limited networks with the private sector, and limited means to link different types of private actors to the promotion of countries’ climate strategies.
A survey among focal points of the GEF (established in 1992) in 1998 demonstrated similar concerns. Among other things, the survey signaled inconsistent institutionalization of stakeholder engagement, a need for more clarity from the GEF on proposal development and evaluation, and a need for better information for stakeholders regarding GEF opportunities. That demonstrates that our conclusion that NDAs generally do not possess, at this moment, the full capability to deliver the paradigm-shift outcomes that the GCF has been set to achieve should be seen in the context of the GCF being a young institution. The differences among individual NDAs, with some outperforming the rest in terms of, for instance, engaging the private sector and strategically prioritizing DAE nominations, indicates that improved capability to effect the paradigm shift can be achieved. On the way forward, the GCF can strengthen both country ownership and its links with the paradigm shift by enhancing readiness activities in support to developing countries’ strategy and program development. These activities need to be tailor-made to reflect existing differences between NDAs. For example, the need for additional support to engage national institutions and to identify and accredit relevant DAEs becomes particularly clear in the case of low-income countries. A tailored approach is also needed for private sector mobilization, as countries prioritize different kinds of private sector actors for engagement. This approach could include activities for raising awareness of the GCF, forums for peer learning with sharing of best practices and successful cases, and fostering regional networks for climate finance, among other measures focused on countries’ relevant private sectors.
Promoting the paradigm shift by enhancing country ownership will require more relevant stakeholders to be engaged at the national level. Therefore, readiness activities should also target other stakeholders, such as DAEs, civil society, and the private sector. The NDAs should coordinate this in order to prevent that their in-country agency and authority erode. Capacity building of NDAs should also be geared at improving their technical understanding of financing. This provides NDAs with better assessments of and influence on the development of innovative projects, and can effectively involve a larger basis of national stakeholders.
While first-dimension effectiveness of NDAs is essential for increasing access to finance and country ownership, it will not be sufficient by itself, neither for the agency of NDAs nor for achieving a paradigm shift. On the way forward, the institutional capacity of NDAs must be channeled increasingly towards promoting outcomes in terms of development and implementation of relevant and aligned strategies and projects as the way of contributing to the GCF’s goal of promoting the paradigm shift.

Supplementary Materials

The following are available online at https://www.mdpi.com/2071-1050/12/14/5714/s1, Addendum 1: Survey questions.

Author Contributions

L.H.Z., P.P., and C.G. jointly conceived the paper and its methodology. L.H.Z. led the online survey and organized the resulting data. C.G. coordinated the capacity building for NDAs. P.P. participated in GCF Board meetings. L.H.Z., P.P., and C.G. jointly analyzed the results and drafted the paper. All authors have read and agreed to the published version of the manuscript.

Funding

This research received no external funding.

Acknowledgments

Authors are indebted to countries’ NDAs who generously gave their time for completing the survey. We would like to thank Axel Marx of KU Leuven for organizing and inviting us to present and discuss our paper; Deepal Doshi for the excellent comments and suggestions for improvement; Ceren Çevik, Alicia Rondon-Krummhuer, Carola Menzel, and Malin Emmerich for the support in structuring, translating, and testing the survey; and Frederik Stender for the advice on statistical analyses. We also thank the three anonymous reviewers for their valuable and constructive comments and practical suggestions for improvement.

Conflicts of Interest

The authors declare no conflicts of interest.

References

  1. Hasselskog, M.; Schierenbeck, I. The Ownership Paradox: Continuity and Change. Forum Dev. Stud. 2017, 44, 323–333. [Google Scholar] [CrossRef]
  2. Brown, L.; Polycarp, C.; Spearman, M. Within Reach: Strengthening Country Ownership and Accountability in Accessing Climate Finance; WRI’s Climate Finance Series; World Resources Institute: Washington, DC, USA, 2013. [Google Scholar]
  3. UNFCCC Standing Committee on Finance. 2018 Biennial Assessment and Overview of Climate Finance Flows Technical Report; UNFCCC: Geneva, Switzerland, 2018. [Google Scholar]
  4. Dellink, R.; Den Elzen, M.; Aiking, H.; Bergsma, E.; Berkhout, F.; Dekker, T.; Gupta, J. Sharing the burden of financing adaptation to climate change. Glob. Environ. Chang. 2009, 19, 411–421. [Google Scholar] [CrossRef]
  5. Pauw, W.P.; Castro, P.; Pickering, J.; Bhasin, S. Conditional nationally determined contributions in the Paris Agreement: Foothold for equity or Achilles heel? Clim. Policy 2019, 468–484. [Google Scholar] [CrossRef]
  6. Adaptation Fund Parties’ Designated Authorities. Available online: https://www.adaptation-fund.org/apply-funding/designated-authorities/ (accessed on 3 July 2020).
  7. UNFCCC Designated National Authorities (DNAs). Available online: https://cdm.unfccc.int/DNA/index.html (accessed on 2 December 2019).
  8. GCF. Focal points. Available online: https://www.thegef.org/about/organization (accessed on 2 December 2019).
  9. GCF. GCF/B.04/17. In Proceedings of the Decisions of the Board—Fourth Meeting of the Board, Songdo, Korea, 26–28 June 2013. [Google Scholar]
  10. GCF. Governing Instrument for the Green Climate Fund. Decision 3/CP.17; UNFCCC: Durban, South Africa, 2011. [Google Scholar]
  11. Jung, J.; Song, J. Green Climate Fund, Pursuing Country Ownership. World Econ. Updat. 2015, 5. [Google Scholar] [CrossRef]
  12. E Co. “Paradigm Shift” in GCF Project Development; GCF Insight: London, UK, 2016. [Google Scholar]
  13. Vieweg, M.; Noble, I. Options for Resource Allocation in the Green Climate Fund (GCF): Incentivizing Paradigm Shift Within The GCF Allocation Framework; Background Paper; Kreditanstalt für Wiederaufbau: Berlin, Germany, 2013. [Google Scholar]
  14. Harmeling, S.; Grishaber, L.; Chhetri, R.P.; Eckstein, D. How can the Green Climate Fund initiate a paradigm shift? Policy Brief; Germanwatch: Bonn, Germany, 2013. [Google Scholar]
  15. Mersmann, F.; Wehnert, T. Shifting Paradigms: Unpacking Transformation for Climate Action—A Guidebook for Climate Finance & Development Practitioners; Wuppertal Institute for Climate, Environment and Energy GmbH—Berlin Office: Berlin, Germany, 2014; Volume 7. [Google Scholar]
  16. GCF. Business Model Framework: Objectives, Results and Performance Indicators; GCF: Songdo, Korea, 2013. [Google Scholar]
  17. GCF. Annex III: Initial Investment Framework: Activity-Specific Sub-Criteria and Indicative Assessment Factors; GCF: Songdo, Korea, 2015. [Google Scholar]
  18. GCF. Initial strategic plan for the GCF; GCF: Songdo, Korea, 2016. [Google Scholar]
  19. UNFCCC. Addendum-Part two: Action taken by the Conference of the Parties of UNFCCC Report. In Proceedings of the of the Conference of the Parties on its twentieth session, Lima, Peru, 1–14 December 2014; pp. 1–7. [Google Scholar]
  20. Bäckstrand, K. Multi-stakeholder partnerships for sustainable development: Rethinking legitimacy, accountability and effectiveness. Eur. Environ. 2006, 16, 290–306. [Google Scholar] [CrossRef]
  21. Al-Saidi, M. Green Climate Fund (GCF): Role, Capacity Building, and Directions as a Catalyst for Climate Finance. In Climate Action. Encyclopedia of the UN Sustainable Development Goals; Leal Filho, W., Azul, A.M., Brandli, L., Özuyar, P.G., Wall, T., Eds.; Springer: Cham, Switzerland, 2019; pp. 555–564. ISBN 9783319958842. [Google Scholar]
  22. Fonta, W.M.; Ayuk, E.T.; Van Huysen, T. Africa and the Green Climate Fund: Current challenges and future opportunities. Clim. Policy 2018, 18, 1210–1225. [Google Scholar] [CrossRef]
  23. GCF. Engaging with the Green Climate Fund: A Resource for National Designated Authorities and Focal Points of Recipient Countries; Elements; GCF: Songdo, Korea, 2015. [Google Scholar]
  24. GCF. Guidelines for Enhanced Country Ownership and Country Drivenness; GCF: Songdo, Korea, 2017. [Google Scholar]
  25. GCF. Arrangements between the Conference of Parties to the United Nations Convention on Climate Change and the Green Climate Fund; GCF: Songdo, Korea, 2013. [Google Scholar]
  26. GCF. Decisions of the Board; GCF: Songdo, Korea, 2015. [Google Scholar]
  27. GCF IEU. Independent Evaluation of the Green Climate Fund’s Country Ownership Approach; GCF: Songdo, Korea, 2019; Volume 21. [Google Scholar]
  28. Voorn, B.; Van Genugten, M.; Van Thiel, S. Multiple principals, multiple problems: Implications for effective governance and a research agenda for joint service delivery. Public Adm. 2019, 97, 671–685. [Google Scholar] [CrossRef]
  29. Schroeder, H. Agency in international climate negotiations: The case of indigenous peoples and avoided deforestation. Int. Environ. Agreements Polit. Law Econ. 2010, 10, 317–332. [Google Scholar] [CrossRef]
  30. Biermann, F.; Betsill, M.M.; Gupta, J.; Kanie, N.; Lebel, L.; Liverman, D.; Schroeder, H.; Siebenhüner, B.; Zondervan, R. Earth system governance: A research framework. Int. Environ. Agreements Polit. Law Econ. 2010, 10, 277–298. [Google Scholar] [CrossRef]
  31. Avant, D.D.; Finnemore, M.; Sell, S.K. Who Governs the Globe? In Who governs the globe? Avant, D.D., Finnemore, M., Sell, S.K., Eds.; Cambridge University Press: Cambridge, UK, 2010. [Google Scholar]
  32. Holmes, M.; Traven, D. Acting rationally without really thinking: The logic of rational intuitionism for International Relations Theory. Int. Stud. Rev. 2015, 17, 414–440. [Google Scholar] [CrossRef]
  33. GCF IEU. Independent Evaluation of the Green Climate Fund’s Readiness and Preparatory Support Programme; GCF: Songdo, Korea, 2018. [Google Scholar]
  34. GCF Board. Decisions of the Board—twenty-second meeting of the Board; Meeting of the Board; GCF: Songdo, Korea, 2019. [Google Scholar]
  35. AF Decision 1/CMP.3. 2007. Available online: https://unfccc.int/resource/docs/2007/cmp3/eng/09a01.pdf (accessed on 15 July 2020).
  36. Schaer, C.; Kuruppu, N. Private-sector action in adaptation: Perspectives on the role of micro, small and medium size enterprises; Schaer, C., Kuruppu, N., Eds.; UNEP DTU Partnership: Copenhagen, Denmark, 2018; ISBN 9788793458284. [Google Scholar]
  37. Pauw, W.P. Not a panacea: Private-sector engagement in adaptation and adaptation finance in developing countries. Clim. Policy 2015, 15, 583–603. [Google Scholar] [CrossRef]
  38. Szulecki, K.; Pattberg, P.; Biermann, F. Explaining variation in the effectiveness of transnational energy partnerships. Governance 2011, 24, 713–736. [Google Scholar] [CrossRef]
  39. GCF. Status of the GCF pipeline, including the status of Project Preparation Facility requests. In Proceedings of the Meeting of the Board, Songdo, Korea, 12–14 November 2019. [Google Scholar]
  40. Bohle, H.G.; Downing, T.E.; Watts, M.J. Climate change and social vulnerability. Toward a sociology and geography of food insecurity. Glob. Environ. Chang. 1994, 4, 37–48. [Google Scholar] [CrossRef]
  41. Wu, J.; Han, G.; Zhou, H.; Li, N. Economic development and declining vulnerability to climate-related disasters in China. Environ. Res. Lett. 2018, 13. [Google Scholar] [CrossRef]
  42. Cui, L.; Sun, Y.; Song, M.; Zhu, L. Co-financing in the green climate fund: Lessons from the global environment facility. Clim. Policy 2020, 20, 95–108. [Google Scholar] [CrossRef]
  43. Peterson, L.; Skovgaard, J. Bureaucratic politics and the allocation of climate finance. World Dev. 2019, 117, 72–97. [Google Scholar] [CrossRef]
  44. Best, J. Ambiguity and Uncertainty in International Organizations: A History of Debating IMF Conditionality. Int. Stud. Q. 2012, 56, 674–688. [Google Scholar] [CrossRef]
  45. GCF. Report on the activities of the Secretariat. In Proceedings of the Meeting of the Board, Songdo, Korea, 6–8 July 2019. [Google Scholar]
  46. Iacono, J.; Brown, A.; Holtham, C. Research methods—A case example of participant observation. Electron. J. Bus. Res. Methods 2009, 7, 39–46. [Google Scholar]
  47. Clark, A.; Holland, C.; Katz, J.; Peace, S. Learning to see: Lessons from a participatory observation research project in public spaces. Int. J. Soc. Res. Methodol. 2009, 12, 345–360. [Google Scholar] [CrossRef]
  48. Ong, A.D.; Weiss, D.J. The impact of anonymity on responses to sensitive questions. J. Appl. Soc. Psychol. 2000, 30, 1691–1708. [Google Scholar] [CrossRef]
  49. Göb, R.; McCollin, C.; Ramalhoto, M.F. Ordinal methodology in the analysis of Likert scales. Qual. Quant. 2007, 41, 601–626. [Google Scholar] [CrossRef]
  50. Johns, R. Likert Items and Scales; Methods Fact Sheet; Survey question bank: Strathclyde, UK, 2010.
  51. Lewis, J.R. Multipoint scales: Mean and median differences and observed significance levels. Int. J. Hum. -Comput. Interact. 1993, 5. [Google Scholar] [CrossRef]
  52. Bickman, L.; Rog, D.J. The SAGE Handbook of Applied Social Research Methods; Sage: Thousand Oaks, CA, USA, 2009. [Google Scholar]
  53. GCF. GCF/B.08/10. In Proceedings of the Revised Programme of Work on Readiness and Preparatory Support, Bridgetown, Barbados, 14–17 October 2014. [Google Scholar]
  54. GCF. Readiness and Preparatory Support Programme: Strategy for 2019–2021 and Work Programme 2019. In Proceedings of the Meeting of the Board, Songdo, Korea, 26–28 February 2018. [Google Scholar]
  55. Pauw, W.P.; Klein, R.J.T.; Vellinga, P.; Biermann, F. Private finance for adaptation: Do private realities meet public ambitions? Clim. Chang. 2016, 134, 489–503. [Google Scholar] [CrossRef]
Figure 1. Structure of the Green Climate Fund (GCF). Source: Based on GCF’s Governing Instrument [10], GCF Guidelines on Country Ownership [24], and the Arrangements between the Conference of the Parties (COP)/United Nations Framework Convention on Climate Change (UNFCCC) and the GCF [25].
Figure 1. Structure of the Green Climate Fund (GCF). Source: Based on GCF’s Governing Instrument [10], GCF Guidelines on Country Ownership [24], and the Arrangements between the Conference of the Parties (COP)/United Nations Framework Convention on Climate Change (UNFCCC) and the GCF [25].
Sustainability 12 05714 g001
Figure 2. Average number of readiness projects, approved projects, and number of indicated DAEs according to NDAs’ affiliation types. The number of respondents for each category is indicated in brackets. Source: Based on survey responses.
Figure 2. Average number of readiness projects, approved projects, and number of indicated DAEs according to NDAs’ affiliation types. The number of respondents for each category is indicated in brackets. Source: Based on survey responses.
Sustainability 12 05714 g002
Figure 3. Average number of readiness projects, average number of approved projects, and average number of indicated DAEs according to countries’ income levels. Source: Based on survey responses.
Figure 3. Average number of readiness projects, average number of approved projects, and average number of indicated DAEs according to countries’ income levels. Source: Based on survey responses.
Sustainability 12 05714 g003
Figure 4. Main challenge in interacting with the private sector. Source: Based on survey responses.
Figure 4. Main challenge in interacting with the private sector. Source: Based on survey responses.
Sustainability 12 05714 g004
Figure 5. Most relevant private sector stakeholders according to survey respondents. Source: Based on survey responses.
Figure 5. Most relevant private sector stakeholders according to survey respondents. Source: Based on survey responses.
Sustainability 12 05714 g005
Table 1. Summary of National Designated Authorities’ (NDAs’) functions.
Table 1. Summary of National Designated Authorities’ (NDAs’) functions.
Core Functions Additional Functions
2011Recommend and be consulted over funding proposals
Ensure consistency with national strategies and plans
2013Facilitate nomination of entities (i.e., Direct Access Entities (DAEs))
Implement no-objection procedure
Communications
2015Formulation of country programs/project pipelines2015Ensure alignment with the Gender policy and gender action plan
Consideration of “implementing partners” (an old terminology, now referred as Executing Entities)
Financial planning
Enhance capacity (readiness program and preparatory support)
Monitoring of GCF impact
In-country coordination of GCF engagements
2017Ensure alignment with the Guidelines for Enhanced Country Ownership and Country Drivenness
2018Ensure alignment with the Environmental and Social policy
Ensure alignment with the Policy on Restructuring and Cancellation
Ensure alignment with the Indigenous People policy
Source: Based on authors’ consultations with the GCF Secretariat for the development of NDAs’ training, a guideline for NDAs [23], and the GCF’s Independent Evaluation Unit’s Evaluation on Country Ownership [27].

Share and Cite

MDPI and ACS Style

Zamarioli, L.H.; Pauw, P.; Grüning, C. Country Ownership as the Means for Paradigm Shift: The Case of the Green Climate Fund. Sustainability 2020, 12, 5714. https://doi.org/10.3390/su12145714

AMA Style

Zamarioli LH, Pauw P, Grüning C. Country Ownership as the Means for Paradigm Shift: The Case of the Green Climate Fund. Sustainability. 2020; 12(14):5714. https://doi.org/10.3390/su12145714

Chicago/Turabian Style

Zamarioli, Luis H., Pieter Pauw, and Christine Grüning. 2020. "Country Ownership as the Means for Paradigm Shift: The Case of the Green Climate Fund" Sustainability 12, no. 14: 5714. https://doi.org/10.3390/su12145714

APA Style

Zamarioli, L. H., Pauw, P., & Grüning, C. (2020). Country Ownership as the Means for Paradigm Shift: The Case of the Green Climate Fund. Sustainability, 12(14), 5714. https://doi.org/10.3390/su12145714

Note that from the first issue of 2016, this journal uses article numbers instead of page numbers. See further details here.

Article Metrics

Back to TopTop