A Patulous Progress: International Entrepreneurship Effects on Chinese Born-Global Firm Performance
Abstract
1. Introduction
2. Theoretical Underpinnings
2.1. Dynamic Capabilities Theory and Born-Global Performance
- Adaptation capability
- Absorption capability
- Innovation capability
2.2. International Entrepreneurship Capability and Born-Global Performance
- International networking capability
- Marketing capability
- Risk-taking capability
2.3. International Knowledge and Born-Global Performance
3. Methodology
3.1. Sampling and Procedures
3.2. Constructs and Variables
3.3. Data Analysis
- Factor analysis
- Unidimensionality and convergent validity
- Discriminant validity test
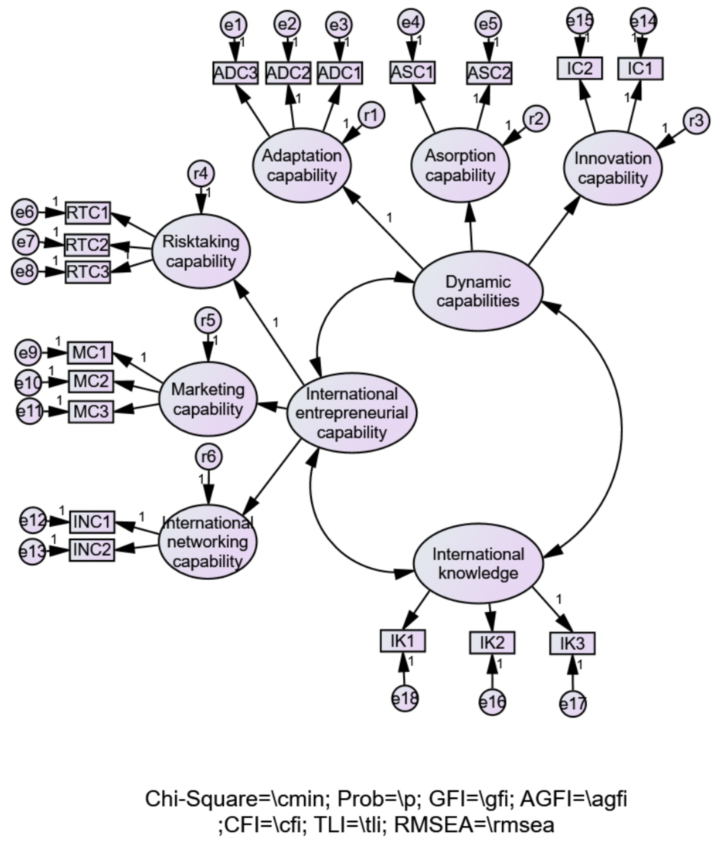
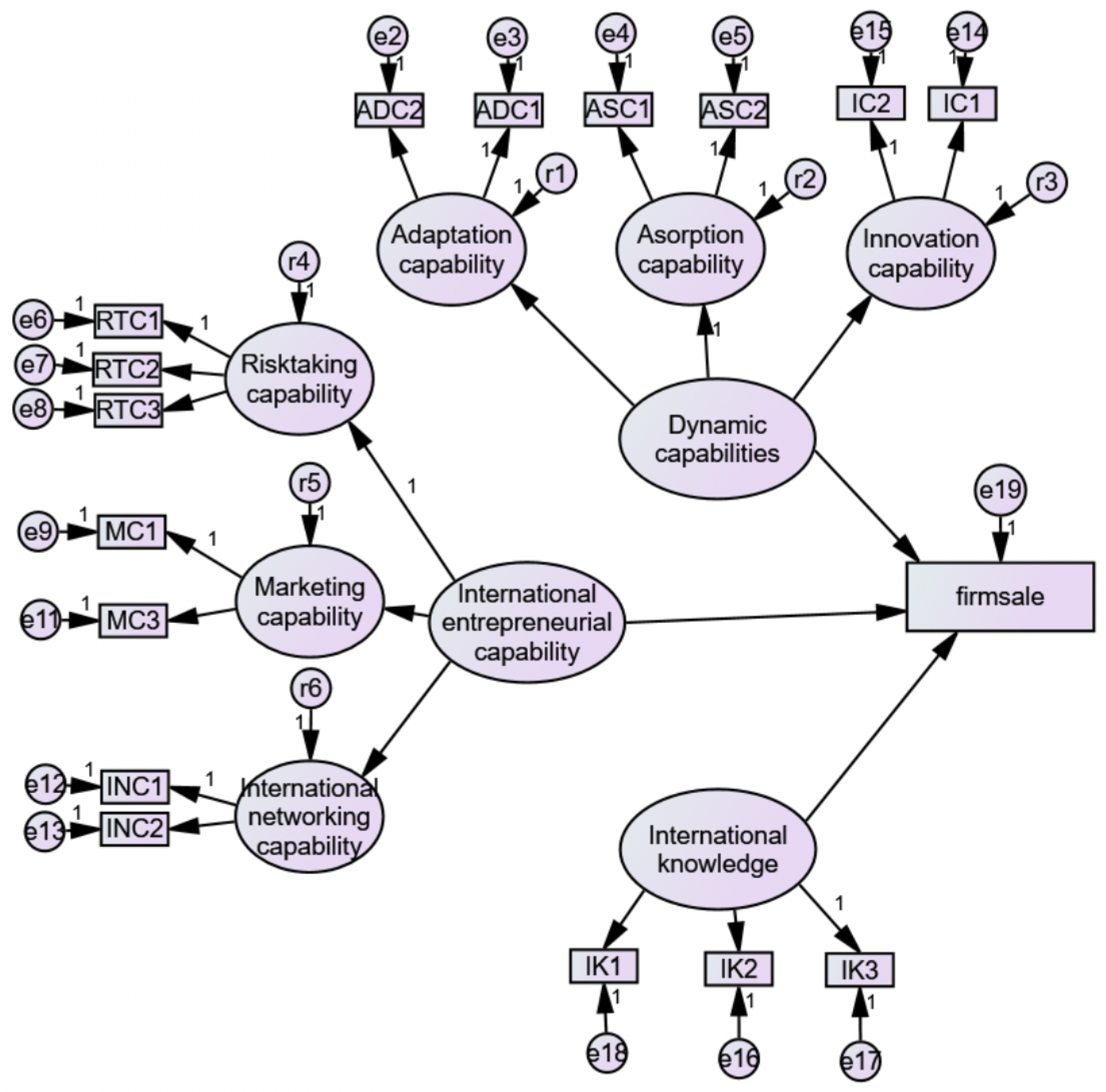
4. Empirical Results
- DC: Dynamic capabilities
- IEC: International entrepreneurial capability
- IK: International knowledge
- Regression weight
- Disturbance
- ADC: Adaptation capability
- ASC: Absorption capability
- IC: Innovation capability
- RTC: Risk-taking capability
- MC: Marketing capability
- INC: International networking capability
- FBE: Foreign business experience
- FAE: Foreign academic experience
- : Loading factor
- : Loading factor
- : Error term
- : Error term
- Results for the main hypotheses
- Sub-hypotheses results
5. Discussion
6. Conclusions
7. Limitations and Future Research Orientations
Author Contributions
Funding
Conflicts of Interest
References
- Liu, X. Chapter 2 SME Development in China: A Policy Perspective on SME Industrial Clustering; Technical Report; National Development and Reform Commission (NDRC) of P.R.China: Beijing, China, 2013.
- Fletcher, D. International entrepreneurship and the small business. Entrep. Reg. Dev. 2004, 16, 289–305. [Google Scholar] [CrossRef]
- Oliveira, B.; Fortunato, A. Testing Gibrat’s Law: Empirical Evidence from a Panel of Portuguese Manufacturing Firms. Int. J. Econ. Bus. 2006, 13, 65–81. [Google Scholar] [CrossRef]
- Cunningham, L.X. SMEs as motor of growth: A review of China’s SMEs development in thirty years (1978–2008). Hum. Syst. Manag. 2011, 30, 39–54. [Google Scholar] [CrossRef]
- Su, J.; Zhai, Q.; Landström, H. Entrepreneurship research in China: Internationalization or contextualization? Entrep. Reg. Dev. 2015, 27, 50–79. [Google Scholar] [CrossRef]
- Huang, H.C. Entrepreneurial resources and speed of entrepreneurial success in an emerging market: The moderating effect of entrepreneurship. Int. Entrep. Manag. J. 2016, 12, 1–26. [Google Scholar] [CrossRef]
- Andersen, O. On the Internationalization Process of Firms: A Critical Analysis. J. Int. Bus. Stud. 1993, 24, 209–231. [Google Scholar] [CrossRef]
- Johanson, J.; Vahlne, J.E. The Uppsala internationalization process model revisited: From liability of foreignness to liability of outsidership. J. Int. Bus. Stud. 2009, 40, 1411–1431. [Google Scholar] [CrossRef]
- Gillian, S.M.; Jay, W. Networking capability and international entrepreneurship: How networks function in Australian born global firms. Int. Mark. Rev. 2006, 23, 549–572. [Google Scholar]
- Choquette, E.; Rask, M.; Sala, D.; Schröder, P. Born Globals—Is there fire behind the smoke? Int. Bus. Rev. 2017, 26, 448–460. [Google Scholar] [CrossRef]
- Jones, M.; Coviello, N.; Tang, Y. International Entrepreneurship Research (1989–2009): A Domain Ontology and Thematic Analysis. J. Bus. Ventur. 2011, 26, 632–659. [Google Scholar] [CrossRef]
- Kiss, A.N.; Danis, W.M.; Cavusgil, S.T. International entrepreneurship research in emerging economies: A critical review and research agenda. J. Bus. Ventur. 2012, 27, 266–290. [Google Scholar] [CrossRef]
- Madsen, T.K.; Servais, P. The internationalization of Born Globals: An evolutionary process? Int. Bus. Rev. 1997, 6, 561–583. [Google Scholar] [CrossRef]
- Rennie, M.W. Born global. McKinsey Q. 1993, 4, 45. [Google Scholar]
- McDougall, P.P.; Oviatt, B.M. International Entrepreneurship: The Intersection of Two Research Paths. Acad. Manag. J. 2000, 43, 902–906. [Google Scholar] [CrossRef]
- Jolly, V.K.; Alahuhta, M.; Jeannet, J.P. Challenging the incumbents: How high technology start-ups compete globally. Strateg. Chang. 1992, 1, 71–82. [Google Scholar] [CrossRef]
- Oviatt, B.M.; McDougall, P.P. Toward a Theory of International New ventures. J. Int. Bus. Stud. 1994, 25, 45–64. [Google Scholar] [CrossRef]
- Oviatt, B.M.; McDougall, P.P. Challenges for Internationalization Process Theory: The Case of International New Ventures. Manag. Int. Rev. 1997, 37, 85–99. [Google Scholar]
- Knight, G.; Cavusgil, S. The born global rm: A challenge to traditional internationalization theory. Adv. Int. Mark. 1996, 8, 11–26. [Google Scholar]
- Autio, E.; Sapienza, H.J.; Almeida, J.G. Effects of Age at Entry, Knowledge Intensity, and Imitability on International Growth. Acad. Manag. J. 2000, 43, 909–924. [Google Scholar]
- Nambisan, S.; Zahra, S.A.; Luo, Y. Global platforms and ecosystems: Implications for international business theories. J. Int. Bus. Stud. 2019, 50, 1464–1486. [Google Scholar] [CrossRef]
- Zahra, S.A.; Nambisan, S. Entrepreneurship in global innovation ecosystems. AMS Rev. 2011, 1, 4. [Google Scholar] [CrossRef]
- Zahra, S.A.; Abdelgawad, S.G.; Tsang, E.W.K. Emerging Multinationals Venturing Into Developed Economies: Implications for Learning, Unlearning, and Entrepreneurial Capability. J. Manag. Inquiry 2011, 20, 323–330. [Google Scholar] [CrossRef]
- Chetty, S.; Campbell-Hunt, C. A Strategic Approach to Internationalization: A Traditional versus a “Born-Global” Approach. J. Int. Mark. 2004, 12, 57–81. [Google Scholar] [CrossRef]
- Sharon, L.; Jim, B. Rapid internationalisation among entrepreneurial firms in Australia, Canada, Ireland and New Zealand: An extension to the network approach. Int. Market. Rev. 2006, 23, 467–485. [Google Scholar]
- Wang, C.L.; Ahmed, P.K. Dynamic capabilities: A review and research agenda. Int. J. Manag. Rev. 2007, 9, 31–51. [Google Scholar] [CrossRef]
- Jantunen, A.; Puumalainen, K.; Saarenketo, S.; Kyläheiko, K. Entrepreneurial Orientation, Dynamic Capabilities and International Performance. J. Int. Entrep. 2005, 3, 223–243. [Google Scholar] [CrossRef]
- Zahra, S.A.; Sapienza, H.J.; Davidsson, P. Entrepreneurship and Dynamic Capabilities: A Review, Model and Research Agenda. J. Manag. Stud. 2006, 43, 917–955. [Google Scholar] [CrossRef]
- Lin, S.; Mercier-Suissa, C.; Salloum, C. The Chinese born globals of the Zhejiang Province: A study on the key factors for their rapid internationalization. J. Int. Entrep. 2016, 14, 75–95. [Google Scholar] [CrossRef]
- Knight, G.A.; Liesch, P.W. Internationalization: From incremental to born global. J. World Bus. 2016, 51, 93–102. [Google Scholar] [CrossRef]
- Acosta, A.S.; Crespo, Á.H.; Agudo, J.C. Effect of market orientation, network capability and entrepreneurial orientation on international performance of small and medium enterprises (SMEs). Int. Bus. Rev. 2018, 27, 1128–1140. [Google Scholar] [CrossRef]
- Zhang, M.; Tansuhaj, P.; McCullough, J. International entrepreneurial capability: The measurement and a comparison between born global firms and traditional exporters in China. J. Int. Entrep. 2009, 7, 292–322. [Google Scholar] [CrossRef]
- Burgel, O.; Murray, G.C. The International Market Entry Choices of Start-Up Companies in High-Technology Industries. J. Int. Mark. 2000, 8, 33–62. [Google Scholar] [CrossRef]
- Weerawardena, J.; Mort, G.S.; Liesch, P.W.; Knight, G. Conceptualizing accelerated internationalization in the born global firm: A dynamic capabilities perspective. J. World Bus. 2007, 42, 294–306. [Google Scholar] [CrossRef]
- Eisenhardt, K.M.; Martin, J.A. Dynamic Capabilities: What Are They? Strateg. Manag. J. 2000, 21, 1105–1121. [Google Scholar] [CrossRef]
- Armario, J.M.; Ruiz, D.M.; Armario, E.M. Market Orientation and Internationalization in Small and Medium-Sized Enterprises. J. Small Bus. Manag. 2008, 46, 485–511. [Google Scholar] [CrossRef]
- Wang, C.L.; Ahmed, P.K. The development and validation of the organisational innovativeness construct using confirmatory factor analysis. Eur. J. Innov. Manag. 2004, 7, 303–313. [Google Scholar] [CrossRef]
- Gibson, C.B.; Birkinshaw, J. The Antecedents, Consequences, and Mediating Role of Organizational Ambidexterity. Acad. Manag. J. 2004, 47, 209–226. [Google Scholar]
- Petroni, A. The analysis of dynamic capabilities in a competence-oriented organization. Technovation 1998, 18, 179–189. [Google Scholar] [CrossRef]
- Sher, P.J.; Lee, V.C. Information technology as a facilitator for enhancing dynamic capabilities through knowledge management. Inf. Manag. 2004, 41, 933–945. [Google Scholar] [CrossRef]
- Rindova, V.P.; Kotha, S. Continuous “Morphing”: Competing Through Dynamic Capabilities, Form, and Function. Acad. Manag. J. 2001, 44, 1263–1280. [Google Scholar] [CrossRef]
- Tsai, W. Knowledge Transfer in Intraorganizational Networks: Effects of Network Position and Absorptive Capacity on Business Unit Innovation and Performance. Acad. Manag. J. 2001, 44, 996–1004. [Google Scholar] [CrossRef]
- Minbaeva, D.; Pedersen, T.; Björkman, I.; Fey, C.F.; Park, H.J. MNC knowledge transfer, subsidiary absorptive capacity and HRM. J. Int. Bus. Stud. 2014, 45, 38–51. [Google Scholar] [CrossRef]
- Lenox, M.; King, A. Prospects for developing absorptive capacity through internal information provision. Strateg. Manag. J. 2004, 25, 331–345. [Google Scholar] [CrossRef]
- George, G. Learning to be capable: Patenting and licensing at the Wisconsin Alumni Research Foundation 1925–2002. Ind. Corp. Chang. 2005, 14, 119–151. [Google Scholar] [CrossRef]
- Lumpkin, G.T.; Dess, G.G. Clarifying the Entrepreneurial Orientation Construct and Linking It To Performance. Acad. Manag. Rev. 1996, 21, 135–172. [Google Scholar] [CrossRef]
- Lin, B.W.; Chen, C.J. Fostering product innovation in industry networks: The mediating role of knowledge integration. Int. J. Hum. Resour. Manag. 2006, 17, 155–173. [Google Scholar] [CrossRef]
- Danneels, E. The dynamics of product innovation and firm competences. Strateg. Manag. J. 2002, 23, 1095–1121. [Google Scholar] [CrossRef]
- Hurley, R.F.; Hult, G.T.M. Innovation, Market Orientation, and Organizational Learning: An Integration and Empirical Examination. J. Mark. 1998, 62, 42–54. [Google Scholar] [CrossRef]
- Zhang, X.; Ma, X.; Wang, Y.; Li, X.; Huo, D. What drives the internationalization of Chinese SMEs? The joint effects of international entrepreneurship characteristics, network ties, and firm ownership. Int. Bus. Rev. 2016, 25, 522–534. [Google Scholar] [CrossRef]
- Svante, A.; Felicitas, E. The entrepreneur in the Born Global firm in Australia and Sweden. J. Small Bus. Enterp. Dev. 2006, 13, 642–659. [Google Scholar]
- Knight, G.A.; Cavusgil, S.T. Innovation, organizational capabilities, and the born-global firm. J. Int. Bus. Stud. 2004, 35, 124–141. [Google Scholar] [CrossRef]
- Wakkee, I. Mapping network development of international new ventures with the use of company e-mails. J. Int. Entrep. 2006, 4, 191–208. [Google Scholar] [CrossRef]
- Zhou, L.; Wu, W.P.; Luo, X. Internationalization and the performance of born-global SMEs: The mediating role of social networks. J. Int. Bus. Stud. 2007, 38, 673–690. [Google Scholar] [CrossRef]
- Blesa, A.; Ripollés, M. The influence of marketing capabilities on economic international performance. Int. Mark. Rev. 2008, 25, 651–673. [Google Scholar] [CrossRef]
- Song, M.; Nason, R.W.; Di Benedetto, C.A. Distinctive Marketing and Information Technology Capabilities and Strategic Types: A Cross-National Investigation. J. Int. Mark. 2008, 16, 4–38. [Google Scholar] [CrossRef]
- Morgan, N.A.; Vorhies, D.W.; Mason, C.H. Market orientation, marketing capabilities, and firm performance. Strateg. Manag. J. 2009, 30, 909–920. [Google Scholar] [CrossRef]
- Najafi-Tavani, S.; Sharifi, H.; Najafi-Tavani, Z. Market orientation, marketing capability, and new product performance: The moderating role of absorptive capacity. J. Bus. Res. 2016, 69, 5059–5064. [Google Scholar] [CrossRef]
- Akin, K.; Temi, A. The effects of entrepreneurial marketing on born global performance. Int. Mark. Rev. 2009, 26, 439–452. [Google Scholar]
- Poudel, K.P.; Carter, R.; Lonial, S. The Impact of Entrepreneurial Orientation, Technological Capability, and Consumer Attitude on Firm Performance: A Multi-Theory Perspective. J. Small Bus. Manag. 2019, 57, 268–295. [Google Scholar] [CrossRef]
- Kogut, B.; Zander, U. What Firms Do? Coordination, Identity, and Learning. Organ. Sci. 1996, 7, 502–518. [Google Scholar] [CrossRef]
- Grant, R.M. Toward a knowledge-based theory of the firm. Strateg. Manag. J. 1996, 17, 109–122. [Google Scholar] [CrossRef]
- Teece, D.J. Capturing Value from Knowledge Assets: The New Economy, Markets for Know-How, and Intangible Assets. Calif. Manag. Rev. 1998, 40, 55–79. [Google Scholar] [CrossRef]
- Johanson, J.; Vahlne, J.E. Business Relationship Learning and Commitment in the Internationalization Process. J. Int. Entrep. 2003, 1, 83–101. [Google Scholar] [CrossRef]
- DeCarolis, D.M.; Deeds, D.L. The impact of stocks and flows of organizational knowledge on firm performance: An empirical investigation of the biotechnology industry. Strateg. Manag. J. 1999, 20, 953–968. [Google Scholar] [CrossRef]
- Blomstermo, A.; Eriksson, K.; Lindstrand, A.; Sharma, D.D. The perceived usefulness of network experiential knowledge in the internationalizing firm. J. Int. Manag. 2004, 10, 355–373. [Google Scholar] [CrossRef]
- Cho, D.S.; Kim, D.J.; Rhee, D.K. Latecomer Strategies: Evidence from the Semiconductor Industry in Japan and Korea. Organ. Sci. 1998, 9, 489–505. [Google Scholar] [CrossRef]
- Miller, D.; Shamsie, J. The Resource-Based View of the Firm in Two Environments: The Hollywood Film Studios from 1936 to 1965. Acad. Manag. J. 1996, 39, 519–543. [Google Scholar]
- Tsinopoulos, C.; Lages, L.F.; Sousa, C.M.P. Export experience counts: Exploring its effect on product design change. R&D Manag. 2014, 44, 450–465. [Google Scholar] [CrossRef]
- Zhang, X.; Ma, X.; Wang, Y. Entrepreneurial orientation, social capital, and the internationalization of SMES: Evidence from China. Thunderbird Int. Bus. Rev. 2012, 54, 195–210. [Google Scholar] [CrossRef]
- Saxenian, A. The New Argonauts: Regional Advantage in a Global Economy; Harvard University Press: Cambridge, MA, USA, 2007. [Google Scholar]
- Bilkey, W.J. An Attempted Integration of the Literature on the Export Behavior of Firms. J. Int. Bus. Stud. 1978, 9, 33–46. [Google Scholar] [CrossRef]
- Etemad, H.; Wright, R.W.; Dana, L.P. Symbiotic International Business Networks: Collaboration between Small and Large Firms. Thunderbird Int. Bus. Rev. 2001, 43, 481–499. [Google Scholar] [CrossRef]
- Cardoza, G.; Fornes, G. The internationalisation of SMEs from China: The case of Ningxia Hui Autonomous Region. Asia Pac. J. Manag. 2011, 28, 737–759. [Google Scholar] [CrossRef]
- Ralston, D.A.; Holt, D.H.; Terpstra, R.H.; Kai-Cheng, Y. The impact of national culture and economic ideology on managerial work values: A study of the United States, Russia, Japan, and China. J. Int. Bus. Stud. 2008, 39, 8–26. [Google Scholar] [CrossRef]
- Podsakoff, P.M.; Organ, D.W. Self-Reports in Organizational Research: Problems and Prospects. J. Manag. 1986, 12, 531–544. [Google Scholar] [CrossRef]
- Howell, J.M.; Shea, C.M.; Higgins, C.A. Champions of product innovations: Defining, developing, and validating a measure of champion behavior. J. Bus. Ventur. 2005, 20, 641–661. [Google Scholar] [CrossRef]
- Taber, K.S. The Use of Cronbach’s Alpha When Developing and Reporting Research Instruments in Science Education. Res. Sci. Educ. 2018, 48, 1273–1296. [Google Scholar] [CrossRef]
- Gerbing, D.W.; Anderson, J.C. An Updated Paradigm for Scale Development Incorporating Unidimensionality and Its Assessment. J. Mark. Res. 1988, 25, 186–192. [Google Scholar] [CrossRef]
- Byrne, B.M. Structural Equation Modeling with Mplus: Basic Concepts, Applications, and Programming; Routledge/Taylor & Francis Group: New York, NY, USA, 2012; p. 412. [Google Scholar]
- Bentler, P.M. Comparative fit indexes in structural models. Psychol. Bull. 1990, 107, 238–246. [Google Scholar] [CrossRef]
- Bagozzi, R.P.; Yi, Y.; Phillips, L.W. Assessing Construct Validity in Organizational Research. Adm. Sci. Q. 1991, 36, 421–458. [Google Scholar] [CrossRef]
- Gerbing, D.W.; Anderson, J.C. Monte Carlo Evaluations of Goodness of Fit Indices for Structural Equation Models. Sociol. Methods Res. 1992, 21, 132–160. [Google Scholar] [CrossRef]
- Anderson, E.; Coughlan, A.T. International Market Entry and Expansion via Independent or Integrated Channels of Distribution. J. Mark. 1987, 51, 71–82. [Google Scholar] [CrossRef]
- Matsuno, K.; Mentzer, J.; Özsomer, A. The Effects of Entrepreneurial Proclivity and MO on Business Performance. ERPN Vent. Perform. (Sub-Topic) 2002, 66, 7–14. [Google Scholar]
- George, B.A.; Marino, L. The Epistemology of Entrepreneurial Orientation: Conceptual Formation, Modeling, and Operationalization. Entrep. Theory Pract. 2011, 35, 989–1024. [Google Scholar] [CrossRef]
- Efrat, K.; Shoham, A. Born global firms: The differences between their short- and long-term performance drivers. J. World Bus. 2012, 47, 675–685. [Google Scholar] [CrossRef]
- Gerschewski, S.; Rose, E.L.; Lindsay, V.J. Understanding the drivers of international performance for born global firms: An integrated perspective. J. World Bus. 2015, 50, 558–575. [Google Scholar] [CrossRef]
- Nummela, N.; Saarenketo, S.; Jokela, P.; Loane, S. Strategic Decision-Making of a Born Global: A Comparative Study From Three Small Open Economies. Manag. Int. Rev. 2014, 54, 527–550. [Google Scholar] [CrossRef]
- Brouthers, L.E.; Xu, K. Product Stereotypes, Strategy and Performance Satisfaction: The Case of Chinese Exporters. J. Int. Bus. Stud. 2002, 33, 657–677. [Google Scholar] [CrossRef]
- Peng, M.W.; Luo, Y. Managerial Ties and Firm Performance in a Transition Economy: The Nature of a Micro-Macro Link. Acad. Manag. J. 2000, 43, 486–501. [Google Scholar] [CrossRef]
- Manolova, T.S.; Eunni, R.V.; Gyoshev, B.S. Institutional Environments for Entrepreneurship: Evidence from Emerging Economies in Eastern Europe. Entrep. Theory Pract. 2008, 32, 203–218. [Google Scholar] [CrossRef]


| Constructs | Items | Previous Scales | Weight | S.E. | C.R. | P |
|---|---|---|---|---|---|---|
| Dynamic capabilities | Adapted from Wang and Ahmed (2007) | |||||
| Adaptation capabilities | 1.000 | |||||
| ADC1: Our firm is able to price products effectively according to the changes in the market. | 1.000 | |||||
| ADC2: Our firm is able to develop flexible processes to respond rapidly to changes and opportunities identified in the markets. | 0.734 | 0.080 | 9.180 | *** | ||
| Absorption capability (ASC) | Adapted from Wang and Ahmed (2007) | 0.859 | 0.101 | 8.460 | *** | |
| ASC1: Our firm is able to develop new product or modify existing products by acquiring information from competitors. | 0.858 | 0.104 | 8.269 | *** | ||
| ASC2: Our firm is able to learn, analyze and interpret useful information from the market. | 1.000 | |||||
| Innovation capability (IC) | Adapted from Wang and Ahmed (2007) | 0.299 | 0.079 | 3.783 | *** | |
| IC1: Our firm is committed to innovation and product development. | 1.000 | |||||
| IC2: Our firm has the ability to innovate by using knowledge from various sources to develop products efficiently and rapidly. | 0.987 | 0.264 | 3.739 | *** | ||
| International entrepreneurial capability | Adapted from Zhang et al., (2009), Zahara et al., (2000) | |||||
| Risk taking capability (RTC) | 1.000 | |||||
| RTC1: Compare to other firms, our firm inclines to take on projects with high risks. | 0.825 | 0.111 | 7.398 | *** | ||
| RTC2: Compare to other firms, our firm inclines to take on projects with high risks. | 0.663 | 0.098 | 6.766 | *** | ||
| RTC3: Compare to other firms, our firm are more prepared to meet new challenges. | 1.000 | |||||
| Marketing capability(MC) | Adapted from Zhang et al., (2009) | 0.909 | 0.143 | 6.354 | *** | |
| MC1: Compare to other firms, our firm is better at controlling and evaluating marketing activities. | 1.000 | |||||
| MC3: Compare to other firms, our firm is better at differentiating products based on the knowledge and marketing tools. | 0.926 | 0.143 | 6.478 | *** | ||
| International networking capability (INC) | Adapted from Zhang et al., (2009) | 0.945 | 0.136 | 6.934 | *** | |
| INC1: Our firm has the technology-based link with customers and competitors. | 0.993 | 0.155 | 6.431 | *** | ||
| INC2: Our firm has entrepreneurial collaborations with external partners. | 1.000 | 0.136 | ||||
| International knowledge | Adapted from Zhang et al., (2009), Madsen and Servais (1997) | |||||
| IK1: Top management in our firm continuously communicates its mission to succeed in international markets to firm employees. | 0.803 | 0.119 | 6.743 | *** | ||
| IK2: Top management has sufficient experience in foreign direct investment (FDI). | 0.918 | 0.135 | 6.797 | *** | ||
| IK3: Our managers has sufficient language and foreign laws/norms/standards knowledge. | 1.000 |
| Unconstrained Model | Constrained Model | chi-Square Test | ||
|---|---|---|---|---|
| Chi-square | DF | Chi-square | DF | 39.515 |
| 192.352 | 99 | 152.837 | 95 |
| Item | Coefficient | S.E. | C.R. |
|---|---|---|---|
| Dynamic capabilities → firm performance | 3.746 | 3.000 | 1.249 (n.s.) |
| International entrepreneurial capability → firm performance | −7.889 | 3.715 | −2.124 ** |
| International knowledge → firm performance | 3.796 | 1.909 | 1.988 ** |
| Item | Coefficient | S.E. | C.R. |
|---|---|---|---|
| Dynamic capabilities → Adaptation capability | 1.000 | ||
| International entrepreneurial capability → Firm performance | 0.884 | 3.715 | −2.124 ** |
| International knowledge → firm performance | 0.520 | 0.088 | 5.909 ** |
| International entrepreneurial capability → Risk taking capability | 1.000 | ||
| International entrepreneurial capability → Marketing capability | 0.949 | 0.131 | 7.269 ** |
| International entrepreneurial capability → International networking capability | 0.950 | 0.144 | 6.602 ** |
© 2020 by the authors. Licensee MDPI, Basel, Switzerland. This article is an open access article distributed under the terms and conditions of the Creative Commons Attribution (CC BY) license (http://creativecommons.org/licenses/by/4.0/).
Share and Cite
Yu, Y.; Hu, X.; Wang, Y.; Ward, P. A Patulous Progress: International Entrepreneurship Effects on Chinese Born-Global Firm Performance. Sustainability 2020, 12, 5508. https://doi.org/10.3390/su12145508
Yu Y, Hu X, Wang Y, Ward P. A Patulous Progress: International Entrepreneurship Effects on Chinese Born-Global Firm Performance. Sustainability. 2020; 12(14):5508. https://doi.org/10.3390/su12145508
Chicago/Turabian StyleYu, Ying, Xiaoling Hu, Yong Wang, and Philippa Ward. 2020. "A Patulous Progress: International Entrepreneurship Effects on Chinese Born-Global Firm Performance" Sustainability 12, no. 14: 5508. https://doi.org/10.3390/su12145508
APA StyleYu, Y., Hu, X., Wang, Y., & Ward, P. (2020). A Patulous Progress: International Entrepreneurship Effects on Chinese Born-Global Firm Performance. Sustainability, 12(14), 5508. https://doi.org/10.3390/su12145508

