Geosites and Georesources to Foster Geotourism in Communities: Case Study of the Santa Elena Peninsula Geopark Project in Ecuador
Abstract
1. Introduction
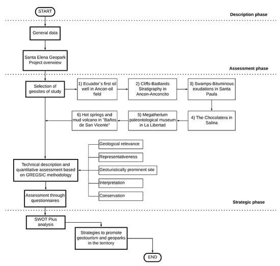
2. Materials and Methods
- In the description phase, an overview of the Santa Elena Peninsula Geopark Project was synthesized with the most outstanding aspects of the project based on general information about geological heritage, geoconservation initiatives, and socioeconomic development projects. The Geopark Project counts on the participation of a large number of national and international experts belonging to the University of Santa Elena (UPSE, by its Spanish acronym), the Centre for Research and Projects Applied to Earth Sciences (CIPAT, by its Spanish acronym) of the ESPOL Polytechnic University (ESPOL, by its Spanish acronym), the Ministry of Tourism of Ecuador (MINTUR, by its Spanish acronym), the Ministry of Environment of Ecuador (MAE, by its Spanish acronym), the IGME, and the UNESCO Chair Programme of the Mining and Industrial Heritage of the Polytechnic University of Madrid (UPM, by its Spanish acronym).
- The assessment phase included the technical description and assessment of the places of interest based on information obtained already by the Santa Elena Peninsula Geopark Project of the UPSE [27,32,39,40,41]. The MINTUR has a methodology to typify the touristic attractions [42], which was complemented with a methodology developed by the IGME for the evaluation of sites of geological-mining interest, named “IELIG” (acronym in Spanish for “Inventario Español de Lugares de Interés Geológico”) [36]. In Spanish-speaking areas, this methodology is widely used, and it is related to other methodologies to characterize and evaluate geological and mining sites according to scientific, academic, and tourist interests, susceptibility to deterioration, and the degree of priority protection, as detailed in previous publications [15,37,38]. Considering mainly these two approaches (i.e., MINTUR and IGME), the “GREGSIC” method was developed using five criteria to categorize the geotouristic value of the areas of interest. The five criteria are geological relevance, representativeness, geotouristical prominency, interpretation, and conservation. In addition to the geological and mining aspects assessed by the IELIG methodology, the MINTUR requires the assessment of various touristic aspects. This part of the work was undertaken by academics and representatives of the MINTUR. The assessment phase also included an assessment through questionnaires completed by inhabitants, businesses, park rangers, and local authorities. On the other hand, the participation of experts and researchers was required for the technical descriptions and quantitative assessment. These experts, the authors of this paper, have specific knowledge and information about the territory and the geosites and are members of the Geopark Project.
- In the strategic phase, a SWOT Plus analysis was performed to identify strategies for fostering geotourism. A classic SWOT matrix [43,44] was adapted from an extended design [45], as a prospective instrument to categorize significant factors by integration of the occurrence of factors in time (existing vs. potential), their origin (internal vs. external), and their impact (favorable vs. unfavorable). This SWOT Plus analysis was proposed by [46], where instead of the four classic analysis groups (strengths, weaknesses, opportunities, and threats), eight categories are considered (strengths, weaknesses, internal opportunities, internal threats, stimulants, counter-stimuli, external opportunities, and external threats). SWOT Plus is a method used in the analysis of strategies for local development of the territory [47,48,49]. The analysis actively involves representatives of the population, local authorities, companies, park rangers, experts, and researchers; a dozen of meetings were held during the last 18 months with the representatives of the mentioned sectors. As a result, two participatory workshops were organized to extract criteria, opinions, wishes, and visions of those involved, regarding the Santa Elena Geopark Project. The meetings focused on the six geosites considered to be the most representative by the participants and according to the SWOT analysis. This allowed us to describe the necessary strategies for the development of geotourism in the territory. Even the sectional government of the Province of Santa Elena was involved in the last meeting.
2.1. GREGSIC Methodology
2.2. Assessment through Questionnaires
3. Results
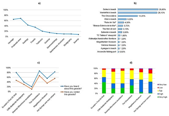
3.1. Representative Geosites: Selection and Technical Description
3.1.1. Ecuador’s First Oil Well in Ancon Oil Field
3.1.2. Cliffs–Badlands–Stratigraphy in Ancon-Anconcito Rural Communities
3.1.3. Swamps–Bituminous Exudations in Santa Paula
3.1.4. The Chocolatera in Salinas
3.1.5. Megatherium Paleontological Museum in La Libertad
3.1.6. Hot Springs and Mud Volcano in Baños de San Vicente Rural Community
3.2. Georesources/Geosites Quantitative Assessment (GRECSIC Methodology)
3.3. Assessment through Questionnaires
3.4. SWOT Plus Analysis
- Establishing alliances with the institutions in charge of each site to carry out actions that advance the geological and touristic potential of the resources.
- Involve local communities in the sustainable management of georesources and in sharing geoscientific, historical, and cultural knowledge through socialization and participatory workshops.
- Promoting scientific research in earth sciences and tourism to contribute to the geotourism potential of the studied geosites, through studies at national and international level.
- Developing education programs and activities for students from elementary schools, high schools, and universities at the local, regional, and national level promoting the geoscientific knowledge and the geotourism in the Santa Elena province.
- Supporting the establishment of information centers at each geosite, where printed material and video material about geoscientific, historical, and cultural information of the territories would be handed to the visitors.
4. Discussion
5. Conclusions
Supplementary Materials
Author Contributions
Funding
Acknowledgments
Conflicts of Interest
References
- Hose, T.A. 3G’s for Modern Geotourism. Geoheritage 2012, 4, 7–24. [Google Scholar] [CrossRef]
- Dowling, R.K.; Newsome, D. Handbook of Geotourism; Edward Elgar Publishing: Cheltenham, UK, 2018; ISBN 978-1-78536-885-1. [Google Scholar]
- Martini, G.; Alcalá, L.; Brilha, J.; Iantria, L.; Sá, A.A.; Tourtellot, J. Reflections about the geotourism concept. In Proceedings of the 11th European Geoparks Conference, Arouca Geopark, Portugal, 19–21 September 2012. [Google Scholar]
- Kubalíková, L. Assessing Geotourism Resources on a Local Level: A Case Study from Southern Moravia (Czech Republic). Resources 2019, 8, 150. [Google Scholar] [CrossRef]
- Hose, T.A. Geotourism, or can tourist become casual rock hounds. In Geology on Your Doorstep; Bennet, M.R., Ed.; The Geological Society: London, UK, 1996; pp. 207–228. [Google Scholar]
- Stueve, A.; Cook, S.; Drew, D. The Geotourism Study: Phase 1 Executive Summary. National Geographic Traveller, Travel Industry Association of America. Available online: https://www.crt.state.la.us/downloads/Atchafalaya/GeoTourismStudy.pdf (accessed on 14 May 2020).
- Dowling, R.K. Geotourism. In The Encyclopedia of Sustainable Tourism; CABI: Oxford, UK, 2015; pp. 231–232. [Google Scholar]
- Dowling, J.R. Geotourism’s global growth. Geoheritage 2011, 3, 1–13. [Google Scholar] [CrossRef]
- Hose, T.A. Geotourism and geoconservation. Geoheritage 2012, 4, 1–5. [Google Scholar] [CrossRef]
- Newsome, D.; Dowling, R.; Leung, Y. The nature and management of geotourism: A case study of two established iconic geotourism destination. Tour. Manag. Perspect. 2012, 2, 19–27. [Google Scholar] [CrossRef]
- Lazzari, M.; Aloia, A. Geoparks, Geoheritage and Geotourism: Opportunities and Tools in Sustainable Development of the Territory. GeoJ. Tour. Geosites 2014, 13, 8–9. [Google Scholar]
- Dowling, R.K. Global geotourism—An emerging form of sustainable tourism. Czech J. Tour. 2013, 2, 59–79. [Google Scholar] [CrossRef]
- Nieto, L.M. Geodiversidad: Propuesta de una definición integradora. Bol. Geol. Min. 2001, 112, 3–12. [Google Scholar]
- Rojas, J. Los desafíos del estudio de la geodiversidad. Rev. Geogr. Venez. 2005, 46, 143–152. [Google Scholar]
- Brilha, J. Inventory and quantitative assessment of geosites and geodiversity sites: A review. Geoheritage 2016, 8, 119–134. [Google Scholar] [CrossRef]
- Carcavilla, L.; Durán, J.J.; López-Martínez, J. Geodiversidad: Concepto y Relación con el Patrimonio Geológico. Geo Temas 2008, 10, 1299–1303. [Google Scholar]
- Carcavilla, L.; Durán, J.J.; Garcia-Cortés, A.; López-Martínez, J. Geological heritage and geoconservation in Spain: Past, present and future. Geoheritage 2009, 1, 75–91. [Google Scholar] [CrossRef]
- Carrión Mero, P.; Herrera Franco, G.; Briones, J.; Caldevilla, P.; Domínguez-Cuesta, M.J.; Berrezueta, E. Geotourism and Local Development Based on Geological and Mining Sites Utilization, Zaruma-Portovelo, Ecuador. Geosciences 2018, 8, 205. [Google Scholar] [CrossRef]
- Jakubowski, K.J. Geological heritage and museums. Polish Geol. Inst. Spec. Papers 2004, 13, 21–28. [Google Scholar]
- Nita, J.; Myga-Piateck, U. Geotourism potential of post-mining regions in Poland. Bull. Geogr. 2014, 7, 138–156. [Google Scholar] [CrossRef]
- Henriques, M.H.; Pena dos Reis, R.; Brilha, J.; Mota, T.S. Geoconservation as an emerging geoscience. Geoheritage 2011, 3, 117–128. [Google Scholar] [CrossRef]
- UNESCO. What is a UNESCO Global Geopark? 2020. Available online: http://www.unesco.org/new/en/natural-sciences/environment/earth-sciences/unesco-global-geoparks/frequently-asked-questions/what-is-a-unesco-global-geopark/ (accessed on 14 May 2020).
- Stoffelen, A.; Groote, P.; Meijles, E.; Weitkamp, G. Geoparks and territorial identity: A study of the spatial affinity of inhabitants with UNESCO Geopark De Hondsrug, The Netherlands. Appl. Geogr. 2019, 106, 1–10. [Google Scholar] [CrossRef]
- Henriques, M.H.; Brilha, J. UNESCO Global Geoparks: A strategy towards global understanding and sustainability. Episodes 2017, 40, 349–355. [Google Scholar] [CrossRef]
- Justice, S. UNESCO Global Geoparks, Geotourism and Communication of the Earth Sciences: A Case Study in the Chablais UNESCO Global Geopark, France. Geosciences 2018, 8, 149. [Google Scholar] [CrossRef]
- McKeever, P.; Zouros, N. Geoparks: Celebrating Earth heritage, sustaining local communities. Episodes 2005, 28, 274–278. [Google Scholar]
- Herrera, G.; Erazo, K.; Carrión, P.; Álvarez, A. Potencial de la Geodiversidad y Patrimonio Minero Petrolero en Ancón, Santa Elena-Ecuador. In Parques Mineros, Ecomuseos y Geoparques. Estrategias de Puesta en valor; López, M., Pérez, L., Eds.; STOQ Editorial: Concepción, Chile, 2015; pp. 132–145. ISBN 978-956-9741-00-5. [Google Scholar]
- Herrera, G.; Carrión, P.; Briones, J. Prácticas de gestión para una comunidad sostenible y su incidencia en el desarrollo, Manglaralto-Santa Elena, Ecuador. In Proceedings of the 17th LACCEI International Multi-Conference for Engineering, Education, and Technology: “Industry, Innovation, and Infrastructure for Sustainable Cities and Communities”, Montego Bay, Jamaica, 21–26 July 2019. [Google Scholar]
- Marcos, J.; Tobar, O. Las Albarradas en la Costa del Ecuador: Rescate del Conocimiento Ancestral del Manejo Sostenible de la Biodiversidad; Escuela Superior Politécnica del Litoral (ESPOL): Guayaquil, Ecuador, 2004. [Google Scholar]
- Herrera, G.; Carrión, P.; Briones, J. Aplicación del conocimiento ancestral mediante albarradas y tapes en la gestión del agua en la provincia de Santa Elena, Ecuador, Boletín Geológico Minero. (In press)
- Sistema Nacional de Información, Archivos de Información Geográfica. Available online: https://sni.gob.ec/coberturas (accessed on 7 April 2020).
- Álvarez, A.; Herrera, G.; Erazo, K. Ancón Santa-Elena: Historia-Patrimonio-Geoparque, 1st ed.; Universidad Estatal Península de Santa Elena: Santa Elena, Ecuador, 2015; ISBN 978-9942-8548-4-1. [Google Scholar]
- GAD Santa Elena. Plan de desarrollo y ordenamiento territorial 2015–2019. Available online: http://app.sni.gob.ec/sni-link/sni/PORTAL_SNI/data_sigad_plus/sigadplusdiagnostico/0660823340001_PDYOTDIAGNOSTICO_30-10-2015_09-43-12.pdf (accessed on 1 April 2020).
- Herrera, G.; Alvarado-Macancela, N. Geoparque Ancón-Santa Elena en el contexto del ordenamiento del territorio. In Proceedings of the IV International Congress on Geology and Environmental Mining for the order of the territory and development, Molina de Aragón, Spain, 5–7 October 2016; Mata-Perelló, J., Monasterio, M., Eds.; Sociedad Española para la Defensa del Patrimonio Geológico y Minero: Molina de Aragón, España, 2016; pp. 185–198. [Google Scholar]
- Herrera, G.; Carrión, P.; Briones, J. Geotourism potential in the context of the geopark project for the development of Santa Elena Province, Ecuador. WIT Trans. Ecology Environ. 2018, 217, 557–568. [Google Scholar] [CrossRef]
- García-Cortés, Á.; Carcavilla Urquí, L.; Díaz-Martínez, E.; Vegas Salamanca, J. Inventario de Lugares de Interés Geológico de la Cordilleta Ibérica; Instituto Geológico y Minero de España (IGME): Madrid, Spain, 2012; p. 147. [Google Scholar]
- Bradbury, J. A keyed classification of natural geodiversity for land management and nature conservation purposes. Proc. Geol. Assoc. 2014, 125, 329–349. [Google Scholar] [CrossRef]
- Brilha, J. Geoheritage: Inventories and evaluation. In Geoheritage. Assessment, Protection and Management, 3rd ed.; Reynard, E., Brihla, J., Eds.; Elsevier: Amsterdam, The Netherlands, 2018; pp. 69–85. ISBN 978-0-12-809531-7. [Google Scholar]
- Ministerio de Turismo de Ecuador, Tourist Statistics Bulletin 2011–2015. Available online: https://servicios.turismo.gob.ec/descargas/Turismo-cifras/AnuarioEstadistico/Boletin-de-Estadisticas-Turisticas-2011-2015.pdf (accessed on 17 May 2020).
- Lindsey, E.L.; Lopez R., E.X. Tanque Loma, a new late-Pleistocene megafaunal tar seep locality from southwest Ecuador. J. S. Am. Earth Sci. 2015, 57, 61–82. [Google Scholar] [CrossRef]
- González, M. Caracterización Geotermica y Consideraciones Ambientales de los Baños Termales de San Vicente, Provincia del Guayas. Bachelor’s Thesis, ESPOL Polytechnic University, Guayaquil, Ecuador, 2003. [Google Scholar]
- Ministerio de Turismo de Ecuador, Manual Methodology for the Ranking of Attractions and Generation of Tourist Spaces. Available online: https://servicios.turismo.gob.ec/descargas/InventarioAtractivosTuristicos/Parte1_GuiaMetodologicaInventarioGeneracionEspacioTuristico2017_2daEd.pdf (accessed on 7 April 2020).
- Burnes, B.; Cooke, B. Kurt Lewin’s Field Theory: A Review and Re-evaluation. Int. J. Manag. Rev. 2013, 15, 408–425. [Google Scholar] [CrossRef]
- Gierszewska, G.; Olszewska, B.; Skonieczny, J. Zarządzanie Strategiczne dla Inżynierów [Strategic Management for Engineers]; Polskie Wydawnictwo Ekonomiczne: Warszawa, Poland, 2013. [Google Scholar]
- Nazarko, J.; Ejdys, J.; Halicka, K.; Magruk, A.; Nazarko, Ł.; Skorek, A. Application of enhanced SWOT analysis in the future-oriented public management of technology. Procedia Eng. 2017, 182, 482–490. [Google Scholar] [CrossRef]
- Sztando, A. Analiza strategiczna jednostek samorządu terytorialnego [Strategic analysis of the local governments]. In Metody Oceny Rozwoju Regionalnego [Methods of Regional Development Evaluation]; Strahl, D., Ed.; Wydawnictwo AE we Wrocławiu: Wrocław, Poland, 2006. [Google Scholar]
- Brol, R.; Sztando, A. Dlaczego i jak należy wzbogacać procedurę SWOT w procesie terytorialnego planowania strategicznego [Why and how to enrich SWOT procedure in the process of territorial strategic planning]. In Problemy Zarządzania w Działalności Samorządu Terytorialnego [Management Problems in the Activities of Local Government]; Uniwersytet Opolski: Opole, Poland, 2002; pp. 55–82. [Google Scholar]
- Sztando, A. Polish standards of local development strategic planning in small and medium communes. In Proceedings of the Scientific-Practical Conference, Ternopil: Abstracts, Ternopil National Economic University, Ternopil, Ukraine, 2011. [Google Scholar]
- Sztando, A. Model procedury budowy strategii rozwoju jednostki samorządu terytorialnego [Model of the procedure of the development strategy of local government units]. Bibl. Reg. 2016, 13, 247–266. [Google Scholar]
- Alcaraz-Quiles, F.J.; Navarro-Galera, A.; Ortiz-Rodríguez, D. Factors determining online sustainability reporting by local governments. Int. Rev. Adm. Sci. 2015, 81, 79–109. [Google Scholar] [CrossRef]
- Secretaría Nacional de Planificación Estratégica (SENPLADES), Proyecciones referenciales de población. Available online: https://sni.gob.ec/proyecciones-y-estudios-demograficos (accessed on 7 April 2020).
- Benitez, S. Évolution géodynamique de la province cotiere sud-équatorienne au Crétacé supérieur-Tertiaire. Géologie Alp. 1995, 71, 3–163. [Google Scholar]
- Villacís, A. Modelo Estático de la Formación Atlanta en el Área Certeza del Campo Ancón Península de Santa Elena. Bachelor’s Thesis, Universidad Central del Ecuador, Quito, Poland, 2018. [Google Scholar]
- Luzieux, L.D.; Heller, F.; Spikings, R.; Vallejo, C.F.; Winkler, W. Origin and Cretaceous tectonic history of the coastal Ecuadorian forearc between 1° N and 3° S: Paleomagnetic, radiometric and fossil evidence. Earth Planet. Sci. Lett. 2006, 249, 400–414. [Google Scholar] [CrossRef]
- Narváez, J.; Viteri, L. Estudio de Factibilidad de Incremento de Producción Mediante Reacondicionamiento de Pozos en el Área de Santa Paula-campo Gustavo Galindo Velasco. Bachelor’s Thesis, Espol Polytechnic University, Guayaquil, Ecuador, 2003. [Google Scholar]
- Mamberti, M.; Lapierre, H.; Bosch, D.; Jaillard, E.; Ethien, R.; Hernandez, J.; Polvé, M. Accreted fragments of the Late Cretaceous Caribbean–Colombian Plateau in Ecuador. Lithos 2003, 66, 173–199. [Google Scholar] [CrossRef]
- Machiels, L.; Morante, F.; Snellings, R.; Calvo, B.; Canoira, L.; Paredes, C.; Elsen, J. Zeolite mineralogy of the Cayo formation in Guayaquil, Ecuador. Appl. Clay Sci. 2008, 42, 180–188. [Google Scholar] [CrossRef]
- Morales, C. Mejora de la Productividad en Negocios Turísticos: Estudio de Caso en Salinas, Ecuador. Revista Internacional de Investigación y Docencia (RIID) 2016, 1. [Google Scholar] [CrossRef]
- Strba, L.; Rybár, P.; Baláz, B.; Molokác, M.; Hvizdák, L.; Krsac, M.; Muchova, L.; Tometzová, D.; Ferencíková, J. Geosites assessments: Comparison of methods and results. Curr. Issues Tour. 2014, 18, 469–510. [Google Scholar] [CrossRef]
- Štrba, Ľ.; Kršák, B.; Sidor, C. Some Comments to Geosite Assessment, Visitors, and Geotourism Sustainability. Sustainability 2018, 10, 2589. [Google Scholar] [CrossRef]
- Mata-Perelló, J.; Carrión, P.; Molina, J.; Villas-Boas, R. Geomining Heritage as a tool to promote the social development of rural communities. In Geoheritage: Assessment, Protection and Management, 3rd ed.; Reynard, E., Brihla, J., Eds.; Elsevier: Amsterdam, The Netherlands, 2018; pp. 167–174. ISBN 978-0-12-809531-7. [Google Scholar]
- Carrión, P.; Herrera, G. Proyecto RUMYS: Rutas Minerales y Sostenibilidad. In Rutas Minerales en el Proyecto RUMYS. Un Factor Integral Para el Desarrollo Sostenible de la Sociedad; Carrión, P., Ed.; ESPOL: Guayaquil, Ecuador, 2009; pp. 7–17. ISBN 978-9942-02-240-0. [Google Scholar]
- Tavares, A.O.; Henriques, M.H.; Domingos, A.; Bala, A. Community Involvement in Geoconservation: A Conceptual Approach Based on the Geoheritage of South Angola. Sustainability 2015, 7, 4893–4918. [Google Scholar] [CrossRef]
- Herrera, G.; Carrión, P.; Yambay, K.; Briones, J. Educational considerations for conservation management and sustainable development of a watershed. Manglaralto, Santa Elena-Ecuador. In Proceedings of the INTED2019, Valencia, Spain, 11–13 March 2019; Volume 1, pp. 9243–9250. [Google Scholar]
- Ruban, D.A. Representation of geologic time in the global geopark network: A web-page study. Tour. Manag. Perspect. 2016, 20, 204–208. [Google Scholar] [CrossRef]
- Sallam, E.S.; Fathy, E.E.; Ruban, D.A.; Ponedelnik, A.A.; Yashalova, N.N. Geological heritage diversity in the Faiyum Oasis (Egypt): A comprehensive assessment. J. African Earth Sci. 2018, 140, 212–224. [Google Scholar] [CrossRef]
- Nikolova, V.; Sinnyovsky, D. Geoparks in the legal framework of the EU countries. Tour. Manag. Perspect. 2019, 29, 141–147. [Google Scholar] [CrossRef]





| Criteria | Weight | Relation between Criteria of IGME and MINTUR |
|---|---|---|
| 25% | IGME
|
| 25% | IGME
|
| 10% | IGME
|
| 10% | IGME
|
| 30% | IGME
|
| Possible Scores | Definition |
|---|---|
| 0 | Null |
| 1 | Medium |
| 2 | High |
| 3 | Very high |
| Possible Results | Definition of the Geotouristic Interest Degree |
|---|---|
| ≤75 | Low |
| 150–76 | Medium |
| 225–151 | High |
| ≥226 | Very high |
| Location | Geosites | Interest According to Disciplines of Geology | Georesources | Geotourism |
|---|---|---|---|---|
| Ancón | Ecuador’s first oil well Figure 3a | Stratigraphy, sedimentology, petrology, geomorphology, and history of geology | Oil fields | Traditional industrial oil structures |
| Ancón—Anconcito | Cliffs–badlands–stratigraphy Figure 3b | Stratigraphy, sedimentology, geomorphology, tectonics, and structural geology | Cliffs and badlands/existing tourism infrastructure | Coastlines of marine erosion and deposition |
| Santa Paula | Swamps–bituminous exudations Figure 3c | Geomorphology and petrology | Swamps and oil fields | Bituminous exudation |
| Salinas | The Chocolatera Figure 4a | Stratigraphy, geomorphology, mineralogy, sedimentology, history of geology, and structural geology | Cliffs/existing tourism infrastructure | Coastlines of marine erosion and deposition |
| La Libertad | Megatherium Paleontological Museum Figure 4b | Mineralogy and paleontology | Megafauna fossils | Museum |
| Baños de San Vicente | Hot springs and mud volcano Figure 4c | Hydrogeology and petrology | Thermal waters and muds are of natural origin | Thermal water and mud volcano springs |
| Sites of Interest | Scores According to Five Criteria | Results | Interest | ||||
|---|---|---|---|---|---|---|---|
| 1 | 2 | 3 | 4 | 5 | |||
| 3 | 3 | 1 | 3 | 3 | 280 | Very high |
| 2 | 2 | 1 | 3 | 1 | 170 | High |
| 2 | 2 | 1 | 2 | 1 | 160 | High |
| 2 | 3 | 3 | 2 | 3 | 265 | Very high |
| 3 | 3 | 3 | 3 | 3 | 300 | Very high |
| 2 | 2 | 2 | 2 | 1 | 170 | High |
| Existing Factors | |
|---|---|
| Internal factors | External factors |
| Favorable factors | Favorable factors |
|
|
| Unfavorable factors | Unfavorable factors |
|
|
| Potential factors | |
| Internal factors | External factors |
| Favorable factors | Favorable factors |
|
|
| Unfavorable factors | Unfavorable factors |
|
|
© 2020 by the authors. Licensee MDPI, Basel, Switzerland. This article is an open access article distributed under the terms and conditions of the Creative Commons Attribution (CC BY) license (http://creativecommons.org/licenses/by/4.0/).
Share and Cite
Herrera-Franco, G.; Carrión-Mero, P.; Alvarado, N.; Morante-Carballo, F.; Maldonado, A.; Caldevilla, P.; Briones-Bitar, J.; Berrezueta, E. Geosites and Georesources to Foster Geotourism in Communities: Case Study of the Santa Elena Peninsula Geopark Project in Ecuador. Sustainability 2020, 12, 4484. https://doi.org/10.3390/su12114484
Herrera-Franco G, Carrión-Mero P, Alvarado N, Morante-Carballo F, Maldonado A, Caldevilla P, Briones-Bitar J, Berrezueta E. Geosites and Georesources to Foster Geotourism in Communities: Case Study of the Santa Elena Peninsula Geopark Project in Ecuador. Sustainability. 2020; 12(11):4484. https://doi.org/10.3390/su12114484
Chicago/Turabian StyleHerrera-Franco, Gricelda, Paúl Carrión-Mero, Niurka Alvarado, Fernando Morante-Carballo, Alfonso Maldonado, Pablo Caldevilla, Josué Briones-Bitar, and Edgar Berrezueta. 2020. "Geosites and Georesources to Foster Geotourism in Communities: Case Study of the Santa Elena Peninsula Geopark Project in Ecuador" Sustainability 12, no. 11: 4484. https://doi.org/10.3390/su12114484
APA StyleHerrera-Franco, G., Carrión-Mero, P., Alvarado, N., Morante-Carballo, F., Maldonado, A., Caldevilla, P., Briones-Bitar, J., & Berrezueta, E. (2020). Geosites and Georesources to Foster Geotourism in Communities: Case Study of the Santa Elena Peninsula Geopark Project in Ecuador. Sustainability, 12(11), 4484. https://doi.org/10.3390/su12114484

