Software Application for Organizational Sustainability Performance Assessment
Abstract
1. Introduction
2. Setting the Context
2.1. The Sustainable Organization
2.2. Measuring Sustainability Progress
2.3. Composite Sustainability Indicators
2.4. Using Business Intelligence Tools for Sustainability Performance Assessment
3. Model of the Sustainable Organization
4. Methodology
4.1. BI and Information Planning Methods to Integrate Sustainability
4.2. Mathematical Model for Integrating Sustainability Indicators
4.2.1. A Combinative Algorithm for a Multi-Criteria Decision Support System
- p or score—is the sum of points (per line) marked by the item being analyzed;
- Δp—represents the difference between the score of the item being analyzed and the score of the last level element; if the element considered is the element on the last level, Δp will be 0;
- m—is the number of outdated criteria (in terms of score) due to the criterion considered;
- Ncrt—is the number of criteria considered;
- Δp’—represents the difference between the score of the criterion considered and the score of the first criterion (resulting in a negative value); if considered criterion is on the first position on the first level then the result will be 0.
4.2.2. Normalizing the Indicators for Integration
4.2.3. Determining Weight of Indicators
4.2.4. Determining Weight of Indicators’ Domains
4.2.5. Calculation of the Global Sustainability Index (GSI)
4.3. The Proposed Approach
4.3.1. Our Approach for Calculating the Global Sustainability Index
- I—sustainability indicator;
- d—(1, m)—sustainability indicators domain;
- c—(1, n)—criterion within a domain;
- W—weight;
- N—normalizing process;
- ||x||—normalized value;
- M—multiplication;
- SI—sustainability index;
- GSI—global sustainability index.
4.3.2. Evolutionary Algorithm Approach
Initialize Population
- If the impact of the indicator is positive, we will use the following formula:(1-v) * random (0,1) + v, where v is the normalized value from company and random (0,1) is a random number between 0 and 1. The value generated based on this formula will be in range of [1, v];
- If the impact is negative, we will use the following formula:v * random (0,1), where v is the normalized value from company and random (0,1) is a random number between 0 and 1. The value generated based on this formula will be in range of [0, v].
Stop Condition
Evaluation
Crossover
Mutation
Final Evaluation
- Divide the converted binary value into an integer number by and obtain a value in the range [0,1];
- Calculate the percentage of increase or decrease between the normalized initial value and the new value obtained by the formula:Percent = (NewValue–NormalizedInitialValue)/NormalizedInitialValue;
- The real value is obtained using the initial values without normalization as follows:RealValue = InitialValue + InitialValue * Percent.
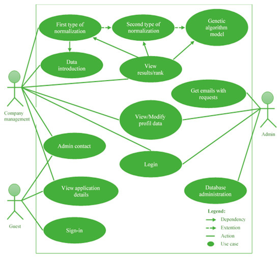
4.4. Software Application
4.4.1. Application Features
- Registering a company and logging-in;
- Adding data for economic, environment, social, external and workspace domains;
- Possibility to add or eliminate indicators, according to specific needs;
- Possibility to calculate the sustainability index;
- Showing and exporting the sustainability results;
- Optimizing the sustainability index;
- Viewing a top from sustainability point of view.
4.4.2. Graphic Interface
4.5. Dataset
5. Results
5.1. Standard Results Based on Data from Reports
5.2. Optimized Results Using Genetic Algorithm
6. Discussion
6.1. Interpretation of Results
6.2. Implications for Practice
6.3. Limitations and Future Research Directions
7. Conclusions
- Correlate the values of the indicators during the implementation of the genetic algorithm;
- Release of green certificates based on the GSI of the company;
- Build a graph with different future trends for each indicator;
- Mapping sustainability with different colors so that one can see if the current or potential business partners of the analyzed company are sustainable and how doing business with them would affect the company’s sustainability index;
- Improve the granulation on certain indicators;
- Include the possibility to simulate the future GSI if different hazards occur;
- Collect data for the period 2017–2022 and make a comparison between the (optimal) values predicted by the implemented genetic algorithm and the sustainability index, obtained by applying the calculation model of sustainability on concrete data reported by companies in order to notice how far from an ideal optimal sustainability index companies are;
- Automatic loading data from different file formats like Excel, Json, XML, XBRL, etc.
Author Contributions
Funding
Acknowledgments
Conflicts of Interest
Appendix A

- ¯
- View the details of the application in the same way as the visitor;
- ¯
- Log in with a company unique code that has been registered and a password for this process;
- ¯
- View or modify the profile, i.e., the data entered in the registration process can be changed if there are any ongoing changes. The password can also be changed for security;
- ¯
- Data may be input for sustainability calculations; this process is divided into five steps across the indicator ranges presented in the previous chapters. The company has a standard set of data to be entered but additional indicators can be added if the company decides that the standard is not enough;
- ¯
- Can contact the administrator to send feedback, ask questions or request customized features;
- ¯
- Can view the Global Sustainability Index, calculated with the data he/she entered, and the spreadsheet will produce results of the normalizations described in Section 2.3 and will provide a report that can be viewed and exported;
- ¯
- Sustainability calculations can be made by opting for a Genetic Calculator that will deliver results for which the company should aim for during the next six years, providing a report for that purpose which can be viewed and exported.
- ¯
- Can log in to application;
- ¯
- View or change a profile in the company;
- ¯
- Receives emails from visitors and companies;
- ¯
- Manages the database by deleting or modifying data in the database based on requests from companies.
References
- Chen, D.; Thiede, S.; Schudeleit, T.; Herrmann, C. A holistic and rapid sustainability assessment tool for manufacturing SMEs. CIRP Ann. 2014, 63, 437–440. [Google Scholar] [CrossRef]
- Singh, R.K.; Murty, H.R.; Gupta, S.K.; Dikshit, A.K. An overview of sustainability assessment methodologies. Ecol. Indic. 2009, 9, 189–212. [Google Scholar] [CrossRef]
- Lee, K. Corporate Sustainability and the Value of Corporations; Pakyoungsa: Seoul, Kerea, 2005. [Google Scholar]
- Donald, S.S. Green Management Matters Only if it Yieds More Green: An Economic/Strategic Perspective. Acad. Manag. Perspect. 2009, 23, 5–16. [Google Scholar] [CrossRef]
- Rowley, H.V.; Peters, G.M.; Lundie, S.; Moore, S.J. Aggregating sustainability indicators: Beyond the weighted sum. J. Environ. Manag. 2012, 111, 24–33. [Google Scholar] [CrossRef]
- United Nations, Indicators for Sustainable Development. 2007. Available online: www.un.org/esa/sustdev/natlinfo/indicators/guidelines.pdf (accessed on 17 February 2020).
- Chaudhary, A.; Gustafson, D.; Mathys, A. Multi-indicator sustainability assessment of global food systems. Nat. Commun. 2018, 9, 848. [Google Scholar] [CrossRef]
- Grecu, V. The global sustainability index: An instrument for assessing the progress towards the sustainable organization. ACTA Univ. Cibiniensis 2015, 67, 215–220. [Google Scholar] [CrossRef]
- Søndergaard, G.L.; Binning, P.J.; Bondgaard, M.; Bjerg, P.L. Multi-criteria assessment tool for sustainability appraisal of remediation alternatives for a contaminated site. J Soils Sediments 2018, 18, 3334–3348. [Google Scholar] [CrossRef]
- World Business Council for Sustainable Development. Signals of Change: Business Progress toward Sustainable Development; World Business Council for Sustainable Development: Geneva, Switzerland, 1997. [Google Scholar]
- GRI. The Global Reporting Initiative—An Overview; Global Reporting Initiative: Boston, MA, USA, 2002; Available online: https://www.globalreporting.org/Pages/default.aspx (accessed on 20 December 2012).
- GRI. Sustainability Reporting Guidelines 2002 on Economic and Social Performance; Global Reporting Initiative: Boston, MA, USA, 2002; Available online: https://www.aeca.es/old/comisiones/rsc/documentos_fundamentales_rsc/gri/guidelines/gri_guidelines_2002.pdf (accessed on 7 September 2015).
- OECD. Organisation for Economic Co-Operation and Development. An Update of the OECD Composite Leading Indicators. Short-Term Economic Statistics Division, Statistics Directorate/OECD. 2002. Available online: http://www.oecd.org/sdd/leading-indicators/2410332.pdf (accessed on 12 March 2020).
- OECD. OECD Guidelines for Multinational Enterprises; Annual Report; 2002; Available online: https://www.oecd.org/daf/inv/mne/15941397.pdf (accessed on 27 April 2016).
- Joung, C.B.; Carrell, J.; Sarkar, P.; Feng, S.C. Categorization of indicators for sustainable manufacturing. Ecol. Indic. 2013, 24, 148–157. [Google Scholar] [CrossRef]
- Fan, C.; Carrell, J.D.; Zhang, H.-C. An investigation of indicators for measuring sustainable manufacturing. In Proceedings of the 2010 IEEE International Symposium on Sustainable Systems and Technology, Arlington, VA, USA, 17–19 May 2010; pp. 1–5. [Google Scholar] [CrossRef]
- Lu, T.; Gupta, A.; Jayal, A.D.; Badurdeen, F.; Feng, S.C.; Dillon, O.W., Jr.; Jawahir, I.S. A Framework of Product and Process Metrics for Sustainable Manufacturing. In Advances in Sustainable Manufacturing; Seliger, G., Khraisheh, M.M.K., Jawahir, I.S., Eds.; Springer: Berlin/Heidelberg, Germany, 2001; pp. 333–338. [Google Scholar] [CrossRef]
- Herrmann, C.; Thiede, S.; Kara, S.; Hesselbach, J. Energy oriented simulation of manufacturing systems–Concept and application. CIRP Ann. 2011, 60, 45–48. [Google Scholar] [CrossRef]
- Millward-Hopkins, J.; Busch, J.; Purnell, P.; Zwirner, O.; Velis, C.A.; Brown, A.; Hahladakis, J.; Iacovidou, E. Fully integrated modelling for sustainability assessment of resource recovery from waste. Sci. Total Environ. 2018, 612, 613–624. [Google Scholar] [CrossRef]
- Smith, L.; Ball, P. Steps towards sustainable manufacturing through modelling material, energy and waste flows. Int. J. Prod. Econ. 2012, 140, 227–238. [Google Scholar] [CrossRef]
- França, C.L.; Broman, G.; Robert, K.-H.; Basile, G.; Trygg, L. An approach to business model innovation and design for strategic sustainable development. J. Clean. Prod. 2017, 140, 155–166. [Google Scholar] [CrossRef]
- Birkin, F.; Polesie, T.; Lewis, L. A new business model for sustainable development: An exploratory study using the theory of constraints in Nordic organizations. Bus. Strategy Environ. 2009, 18, 277–290. [Google Scholar] [CrossRef]
- Silvestre, B.S.; Ţîrcă, D.M. Innovations for sustainable development: Moving toward a sustainable future. J. Clean. Prod. 2019, 208, 325–332. [Google Scholar] [CrossRef]
- Federal Office for Spatial Development ARE. 1987: Brundtland Report. Available online: https://www.are.admin.ch/are/en/home/nachhaltige-entwicklung/internationale-zusammenarbeit/agenda-2030-fuer-nachhaltige-entwicklung/uno-_-meilensteine-zur-nachhaltigen-entwicklung/1987--brundtland-bericht.html (accessed on 14 April 2020).
- Dogaru, V.; Brandas, C.; Cristescu, M. An Urban System Optimization Model Based on CO2 Sequestration Index: A Big Data Analytics Approach. Sustainability 2019, 11, 4821. [Google Scholar] [CrossRef]
- Cioca, L.-I.; Ivascu, L.; Turi, A.; Artene, A.; Găman, G.A. Sustainable Development Model for the Automotive Industry. Sustainability 2019, 11, 6447. [Google Scholar] [CrossRef]
- Hasan, M.M.; Nekmahmud, M.; Yajuan, L.; Patwary, M.A. Green business value chain: A systematic review. Sustain. Prod. Consum. 2019, 20, 326–339. [Google Scholar] [CrossRef]
- Bergquist, A.-K. Business and Sustainability: New Business History Perspectives; Harvard Business School General Management Unit Working Paper, No. 18-034; 2017; Available online: https://ssrn.com/abstract=3055587 (accessed on 3 February 2020). [CrossRef]
- Cooney, S. Build a Green Small Business: Profitable Ways to Become an Ecopreneur; McGraw-Hill: New York, NY, USA, 2009. [Google Scholar]
- Molenaar, J.; Kessler, J. The Business Benefits of Using Sustainability Standards: A Meta Review. Aidenvironment 2017. Available online: https://www.isealalliance.org/sites/default/files/resource/2019-05/Aidenvironment%20report%20business%20benefits%20of%20standards.pdf (accessed on 12 April 2020).
- Sarkis, J.; Koo, C.; Watson, R.T. Green information systems & technologies–this generation and beyond: Introduction to the special issue. Inf. Syst. Front. 2013, 15, 695–704. [Google Scholar]
- Hockerts, K. Corporate sustainability management, towards controlling corporate ecological and social sustainability. In Proceedings of the Greening of Industry Network Conference, Bangkok, Thailand, 21–25 January 2001; pp. 21–24. [Google Scholar]
- Rennie, E. Growing Green, Boosting the bottom line with sustainable business practices. APICS Mag. 2008, 18, 2–18. [Google Scholar]
- Keijzers, G. The transition to the sustainable enterprise. J. Clean. Prod. 2002, 10, 349–359. [Google Scholar] [CrossRef]
- Bocken, N.M.P.; Short, S.W.; Rana, P.; Evans, S. A literature and practice review to develop sustainable business model archetypes. J. Clean. Prod. 2014, 65, 42–56. [Google Scholar] [CrossRef]
- Baumgärtner, S.; Quaas, M. What is sustainability economics? Ecol. Econ. 2010, 69, 445–450. [Google Scholar] [CrossRef]
- Robinson, Z. Greening business: The ability to drive environmental and sustainability improvements in the workplace. Chapter 2009, 19, 130–136. [Google Scholar]
- Scorza, F.; Grecu, V. Assessing sustainability: Research directions and relevant issues. In Proceedings of the International Conference on Computational Science and Its Applications, Beijing, China, 4–7 July 2016; pp. 642–647. [Google Scholar]
- Griggs, D.J.; Smith, M.S.; Gaffney, O.; Rockström, J.; Öhman, M.C.; Shyamsundar, P.; Steffen, W.; Glaser, G.; Kanie, N.; Noble, I. Sustainable development goals for people and planet. Nature 2013, 495, 305–307. [Google Scholar] [CrossRef]
- Bebbington, J.; Unerman, J. Achieving the United Nations Sustainable Development Goals: An enabling role for accounting research. Account. Audit. Account. J. 2018, 31, 2–24. [Google Scholar] [CrossRef]
- Staszkiewicz, P. Search for Measure of the Value of Baltic Sustainability Development: A Meta-Review. Sustainability 2019, 11, 6640. [Google Scholar] [CrossRef]
- Leal Filho, W.; Azeiteiro, U.; Alves, F.; Pace, P.; Mifsud, M.; Brandli, L.; Caeiro, S.S.; Disterheft, A. Reinvigorating the sustainable development research agenda: The role of the sustainable development goals (SDG). Int. J. Sustain. Dev. World Ecol. 2018, 25, 131–142. [Google Scholar] [CrossRef]
- Kondyli, J. Measurement and evaluation of sustainable development: A composite indicator for the islands of the North Aegean region, Greece. Environ. Impact Assess. Rev. 2010, 30, 347–356. [Google Scholar] [CrossRef]
- Mori, K.; Christodoulou, A. Review of sustainability indices and indicators: Towards a new City Sustainability Index (CSI). Environ. Impact Assess. Rev. 2012, 32, 94–106. [Google Scholar] [CrossRef]
- Devuyst, D. Linking impact assessment and sustainable development at the local level: The introduction of sustainability assessment systems. Sustain. Dev. 2000, 8, 67–78. [Google Scholar] [CrossRef]
- Ness, B.; Urbel-Piirsalu, E.; Anderberg, S.; Olsson, L. Categorising tools for sustainability assessment. Ecol. Econ. 2007, 60, 498–508. [Google Scholar] [CrossRef]
- Parris, T.M.; Kates, R.W. Characterizing and Measuring Sustainable Development. Annu. Rev. Environ. Resour. 2003, 28, 559–586. [Google Scholar] [CrossRef]
- Meadows, D.H. Indicators and Information Systems for Sustainable Development; The Sustainability Institute: Hartland, VT, USA, 1998; Available online: https://www.racialequitytools.org/resourcefiles/IndicatorsInformationdmeadows.pdf (accessed on 11 July 2017).
- Veleva, V.; Ellenbecker, M. Indicators of sustainable production: Framework and methodology. J. Clean. Prod. 2001, 9, 519–549. [Google Scholar] [CrossRef]
- Hodge, T. Toward a conceptual framework for assessing progress toward sustainability. Soc. Indic. Res. 1997, 40, 5–98. [Google Scholar] [CrossRef]
- Atkisson, A.; Hatcher, R.L. The compass index of sustainability: Prototype for a comprehensive sustainability information system. J. Environ. Assess. Policy Manag. 2001, 3, 509–532. [Google Scholar] [CrossRef]
- Lee, Y.-J.; Huang, C.-M. Sustainability index for Taipei. Environ. Impact Assess. Rev. 2007, 27, 505–521. [Google Scholar] [CrossRef]
- Shi, C.; Hutchinson, S.; Xu, S. Evaluation of coastal zone sustainability: An integrated approach applied in Shanghai Municipality and Chong Ming Island. J. Environ. Manag. 2004, 71, 335–344. [Google Scholar] [CrossRef]
- Freudenberg, M. Composite Indicators of Country Performance: A Critical Assessment; OECD Science, Technology and Industry Working Papers; OECD Publishing: Paris, France, 2003. [Google Scholar] [CrossRef]
- Jacobs, R.; Smith, P.C.; Goddard, M.K. Measuring Performance: An Examination of Composite Performance Indicators: A Report for the Department of Health; Centre of Health Economics, University of York: York, UK, 2004; Available online: https://www.york.ac.uk/che/pdf/tp29.pdf (accessed on 21 October 2019).
- OECD. Handbook on Constructing Composite Indicators Methodologyand User Guide; OECD Publishing: Paris, France, 2008; Available online: https://www.oecd.org/sdd/42495745.pdf (accessed on 11 January 2019).
- Saisana, M.; Tarantola, S. State-of-the-Art Report on Current Methodologies and Practices for Composite Indicator Development; Citeseer: Ispra, VA, Italy, 2002; Volume 214, Available online: https://op.europa.eu/en/publication-detail/-/publication/9253d939-b47b-4428-b792-619e6b6c8645 (accessed on 16 February 2019).
- Sürdü, F.B.; Çalışkan, A.Ö.; Esen, E. Human Resource Disclosures in Corporate Annual Reports of Insurance Companies: A Case of Developing Country. Sustainability 2020, 12, 3452. [Google Scholar] [CrossRef]
- Grecu, V.; Nate, S. Managing Sustainability with Eco-Business Intelligence Instruments. Manag. Sustain. Dev. 2014, 6, 25–30. [Google Scholar]
- Grecu, V. Managing Sustainability in Organizations with EcoBusiness-Intelligence; LAP-LAMBERT Academic Publishing: Saarbrücken, Germany, 2015. [Google Scholar]
- Rasmussen, N.H.; Goldy, P.S.; Solli, P.O. Financial Business Intelligence: Trends, Technology, Software Selection, and Implementation; John Wiley & Sons: New York, NY, USA, 2002. [Google Scholar]
- Petrini, M.; Pozzebon, M. Managing sustainability with the support of business intelligence: Integrating socio-environmental indicators and organisational context. J. Strateg. Inf. Syst. 2009, 18, 178–191. [Google Scholar] [CrossRef]
- Hackathorn, R.D. Web Farming for the Data Warehouse; Morgan Kaufmann Publishers Inc.: San Francisco, CA, USA, 1999. [Google Scholar]
- Almozayen, N.A.; Othman, M.K.B.; Gani, A.B.; Alharethi, S.Z. Data mining techniques: A systematic mapping review. In Proceedings of the International Conference of Reliable Information and Communication Technology, Johor Bahru, Malaysia, 23–24 April 2017; pp. 66–77. [Google Scholar] [CrossRef]
- Steiss, A.W. Strategic Management for Public and Nonprofit Organizations; Routledge: Basel, Switzerland, 2019. [Google Scholar]
- Oliveira, J.A.; Oliveira, O.J.; Ometto, A.R.; Ferraudo, A.S.; Salgado, M.H. Environmental Management System ISO 14001 factors for promoting the adoption of Cleaner Production practices. J. Clean. Prod. 2016, 133, 1384–1394. [Google Scholar] [CrossRef]
- Sethi, S.P.; Rovenpor, J.L.; Demir, M. Enhancing the quality of reporting in corporate social responsibility guidance documents: The roles of ISO 26000, global reporting initiative and CSR-sustainability monitor. Bus. Soc. Rev. 2017, 122, 139–163. [Google Scholar] [CrossRef]
- Stubbs, W.; Cocklin, C. Conceptualizing a ‘sustainability business model’. Organ. Environ. 2008, 21, 103–127. [Google Scholar] [CrossRef]
- Schaltegger, S.; Lüdeke-Freund, F.; Hansen, E.G. Business cases for sustainability: The role of business model innovation for corporate sustainability. Int. J. Innov. Sustain. Dev. 2012, 6, 95–119. [Google Scholar] [CrossRef]
- Baines, T.S.; Lightfoot, H.W.; Evans, S.; Neely, A.; Greenough, R.; Peppard, J.; Roy, R.; Shehab, E.; Braganza, A.; Tiwari, A.; et al. State-of-the-art in product-service systems. Proc. Inst. Mech. Eng. Part B J. Eng. Manuf. 2007, 221, 1543–1552. [Google Scholar] [CrossRef]
- Todorov, V.; Marinova, D. Modelling sustainability. Math. Comput. Simul. 2011, 81, 1397–1408. [Google Scholar] [CrossRef]
- Todorov, V.; Marinova, D. Sustainometrics: Measuring sustainability. In Proceedings of the MODSIM 2009 International Congress on Modelling and Simulation, Cairns, Australia, 13–17 July 2009; pp. 1223–1229. [Google Scholar]
- Franck, R. The Explanatory Power of Models: Bridging the Gap between Empirical and Theoretical Research in the Social Sciences; Springer Science & Business Media: New York, NY, USA, 2013. [Google Scholar]
- Bonbacu, S. Using the multi-criteria analysis (mca) in the drafting of doctorate papers. Ann. Oradea Univ. Fascicle Manag. Technol. Eng. 2008, 7, 1933–1936. [Google Scholar]
- Krajnc, D.; Glavič, P. A model for integrated assessment of sustainable development. Resour. Conserv. Recycl. 2005, 43, 189–208. [Google Scholar] [CrossRef]
- Rada, E.C.; Zatelli, C.; Cioca, L.I.; Torretta, V. Selective Collection Quality Index for Municipal Solid Waste Management. Sustainability 2018, 10, 257. [Google Scholar] [CrossRef]
- Merad, M.; Dechy, N.; Serir, L.; Grabisch, M.; Marcel, F. Using a multi-criteria decision aid methodology to implement sustainable development principles within an organization. Eur. J. Oper. Res. 2013, 224, 603–613. [Google Scholar] [CrossRef]


















| Selection Criteria | Code |
|---|---|
| Costs | C1 |
| Environment impact | C2 |
| Social benefits | C3 |
| Employee implication | C4 |
| Complexity of intervention | C5 |
| Section Criteria | C1 | C2 | C3 | C4 | C5 | |
|---|---|---|---|---|---|---|
| Costs | C1 | 0.50 | 0.50 | 0.00 | 1.00 | 1.00 |
| Environment impact | C2 | 0.50 | 0.50 | 0.00 | 0.00 | 0.00 |
| Social benefits | C3 | 1.00 | 1.00 | 0.50 | 1.00 | 1.00 |
| Employee implication | C4 | 0.00 | 1.00 | 0.00 | 0.50 | 1.00 |
| Complexity of intervention | C5 | 0.00 | 1.00 | 0.00 | 0.00 | 0.50 |
| Year | Candidate | ||
|---|---|---|---|
| 2017 | 205 | 85 | 250 |
| 2018 | 204 | 65 | 245 |
| 2019 | 230 | 75 | 247 |
| 2020 | 224 | 72 | 254 |
| 2021 | 189 | 45 | 242 |
| 2022 | 225 | 55 | 239 |
| Year | Candidate | ||
| 2017 | 11001101 | 01010101 | 11111010 |
| 2018 | 11001100 | 01000001 | 11110101 |
| 2019 | 11100110 | 01001011 | 11110111 |
| 2020 | 11100000 | 01001000 | 11111110 |
| 2021 | 10111101 | 00101101 | 11110010 |
| 2022 | 11100001 | 00110111 | 11101111 |
| Year | Candidate 1 | Candidate 2 | Candidate 3 | ||||||
|---|---|---|---|---|---|---|---|---|---|
| 2017 | 205 | 85 | 250 | 206 | 82 | 196 | 166 | 33 | 173 |
| 2018 | 204 | 65 | 245 | 155 | 69 | 192 | 220 | 59 | 250 |
| 2019 | 230 | 75 | 247 | 167 | 30 | 251 | 209 | 100 | 225 |
| 2020 | 224 | 72 | 254 | 179 | 71 | 253 | 214 | 52 | 181 |
| 2021 | 189 | 45 | 242 | 161 | 65 | 233 | 240 | 77 | 222 |
| 2022 | 225 | 55 | 239 | 171 | 48 | 226 | 205 | 31 | 210 |
| Company | Domain | Employees | Revenue | Area Served | Location of Facilities |
|---|---|---|---|---|---|
| Company 1 | Fashion | 57,016 | €21.915 billion | Worldwide | Africa (7 countries), Asia (23 countries), Australia and New Zealand, Europe (24 countries), America (14 countries) |
| Company 2 | Automotive | 400,100 | €78.5 billion | Worldwide | Africa (35 countries), Asia (55 countries), Australia, French Polynesia, New Zealand, Europe (38 countries), America (14 countries) |
| Company 3 | Automotive | 244,582 | €44.40 billion | Worldwide | Africa (6 countries), Asia (15 countries), Australia, Europe (28 countries), America (10 countries) |
| Company 4 | Mail order | 49,787 | €500,000 | 20 countries | Germany, Spain |
| Company 5 | Electronics | 46,000 | $9.56 billion | Worldwide | Africa (2 countries), Asia (12 countries), Australia, Europe (10 countries), America (3 countries) |
© 2020 by the authors. Licensee MDPI, Basel, Switzerland. This article is an open access article distributed under the terms and conditions of the Creative Commons Attribution (CC BY) license (http://creativecommons.org/licenses/by/4.0/).
Share and Cite
Grecu, V.; Ciobotea, R.-I.-G.; Florea, A. Software Application for Organizational Sustainability Performance Assessment. Sustainability 2020, 12, 4435. https://doi.org/10.3390/su12114435
Grecu V, Ciobotea R-I-G, Florea A. Software Application for Organizational Sustainability Performance Assessment. Sustainability. 2020; 12(11):4435. https://doi.org/10.3390/su12114435
Chicago/Turabian StyleGrecu, Valentin, Radu-Ilie-Gabriel Ciobotea, and Adrian Florea. 2020. "Software Application for Organizational Sustainability Performance Assessment" Sustainability 12, no. 11: 4435. https://doi.org/10.3390/su12114435
APA StyleGrecu, V., Ciobotea, R.-I.-G., & Florea, A. (2020). Software Application for Organizational Sustainability Performance Assessment. Sustainability, 12(11), 4435. https://doi.org/10.3390/su12114435

