Tree Water Status in Apple Orchards Measured by Means of Land Surface Temperature and Vegetation Index (LST–NDVI) Trapezoidal Space Derived from Landsat 8 Satellite Images
Abstract
1. Introduction
2. Materials and Methods
2.1. Study Area
2.2. Field Measurements
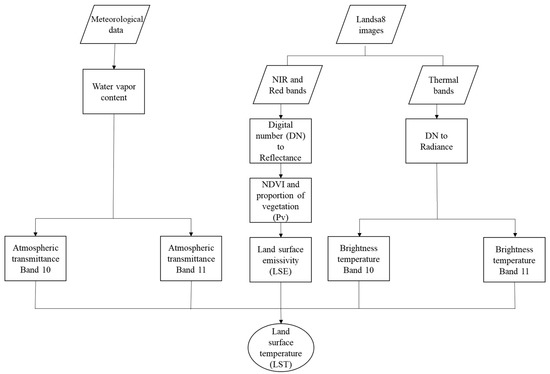
2.3. Landsat 8 Satellite Image Acquisition and Data Preprocessing
2.4. NDVI Calculation Using Landsat 8
2.5. Radiative Transfer Theory (RTT) Equation and Split-Window (SW) Algorithm
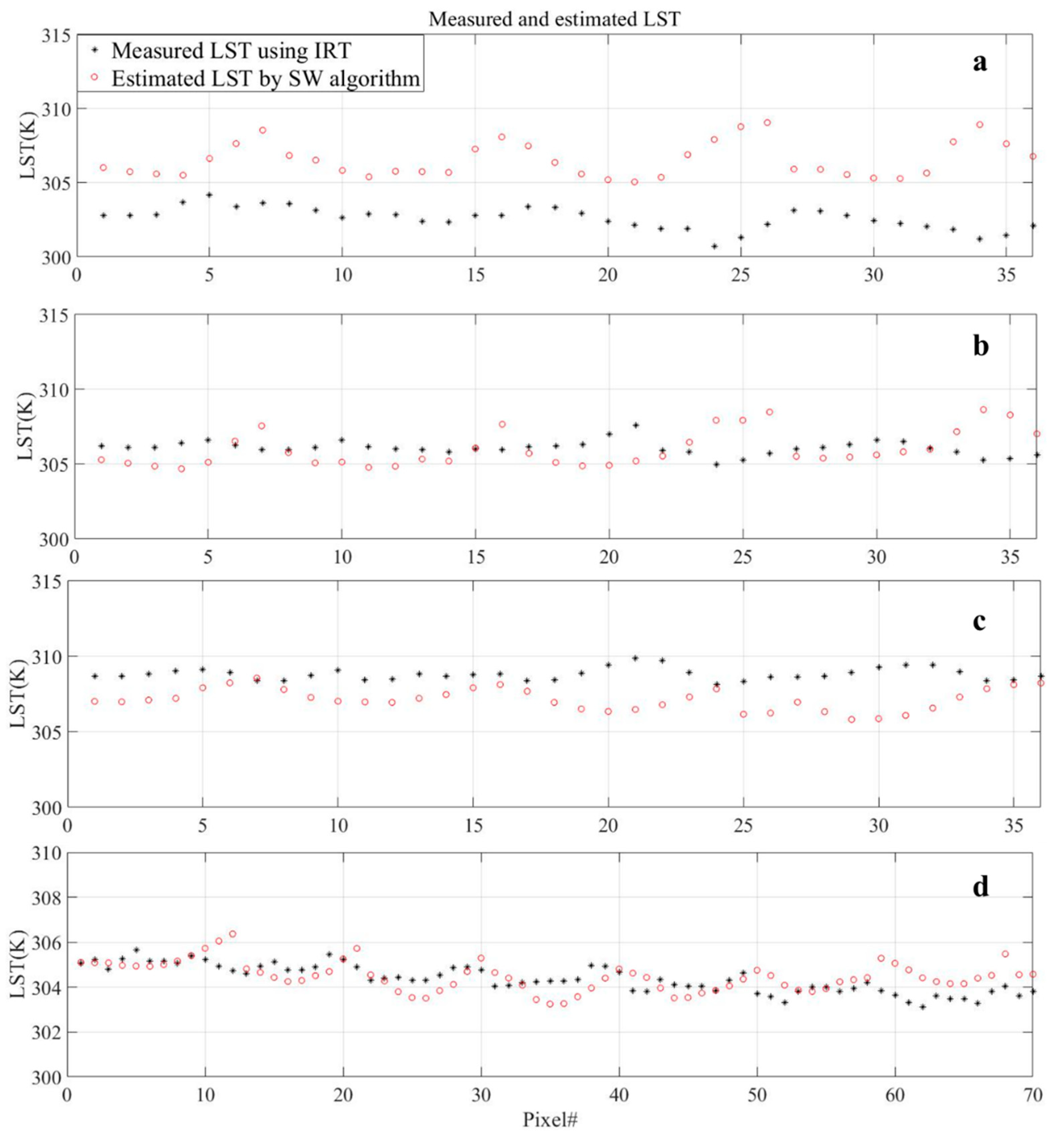
2.6. Validation of LST Retrieval
2.7. LST-NDVI Space and TVDI Calculation
3. Results and Discussion
3.1. Interpolation Methods to Generate LST Spatial Distribution Using IRT Ground Measurements
3.2. Split Window (SW) Algorithm to Calculate the LST Spatial Distribution Using Landsat 8 Satellite Images
3.3. LST-NDVI Trapezoidal Space for TVDI Calculation
4. Conclusions
Author Contributions
Funding
Acknowledgments
Conflicts of Interest
References
- Qamar uz, Z.; Schumann, A.W. Nutrient management zones for citrus based on variation in soil properties and tree performance. Precis. Agric. 2006, 7, 45–63. [Google Scholar] [CrossRef]
- Zude-Sasse, M.; Fountas, S.; Gemtos, T.A.; Abu-Khalaf, N. Applications of precision agriculture in horticultural crops. Eur. J. Hortic. Sci. 2016, 81, 78–90. [Google Scholar] [CrossRef]
- Allen, R.G.; Pereira, L.S.; Raes, D.; Smith, M. Crop Evapotranspiration-Guidelines for Computing Crop Water Requirements-FAO Irrigation and Drainage Paper 56; FAO: Rome, Italy, 1998; Volume 300, p. D05109. [Google Scholar]
- Allen Richard, G.; Tasumi, M.; Morse, A.; Trezza, R.; Wright James, L.; Bastiaanssen, W.; Kramber, W.; Lorite, I.; Robison Clarence, W. Satellite-based energy balance for mapping evapotranspiration with internalized calibration (metric)—Applications. J. Irrig. Drain. Eng. 2007, 133, 395–406. [Google Scholar] [CrossRef]
- Berni, J.A.J.; Zarco-Tejada, P.J.; Sepulcre-Cantó, G.; Fereres, E.; Villalobos, F. Mapping canopy conductance and cwsi in olive orchards using high resolution thermal remote sensing imagery. Remote Sens. Environ. 2009, 113, 2380–2388. [Google Scholar] [CrossRef]
- Zare, M.; Koch, M. Computation of the irrigation water demand in the miandarband plain, iran, using fao-56- and satellite- estimated crop coefficients. J. Thai Interdiscip. Res. 2016, 12, 10. [Google Scholar]
- Ben-Gal, A.; Agam, N.; Alchanatis, V.; Cohen, Y.; Yermiyahu, U.; Zipori, I.; Presnov, E.; Sprintsin, M.; Dag, A. Evaluating water stress in irrigated olives: Correlation of soil water status, tree water status, and thermal imagery. Irrig. Sci. 2009, 27, 367–376. [Google Scholar] [CrossRef]
- Agam, N.; Segal, E.; Peeters, A.; Levi, A.; Dag, A.; Yermiyahu, U.; Ben-Gal, A. Spatial distribution of water status in irrigated olive orchards by thermal imaging. Precis. Agric. 2014, 15, 346–359. [Google Scholar] [CrossRef]
- Bellvert, J.; Zarco-Tejada, P.J.; Girona, J.; Fereres, E. Mapping crop water stress index in a ‘pinot-noir’ vineyard: Comparing ground measurements with thermal remote sensing imagery from an unmanned aerial vehicle. Precis. Agric. 2014, 15, 361–376. [Google Scholar] [CrossRef]
- Drastig, K.; Prochnow, A.; Libra, J.; Koch, H.; Rolinski, S. Irrigation water demand of selected agricultural crops in germany between 1902 and 2010. Sci. Total Environ. 2016, 569–570, 1299–1314. [Google Scholar] [CrossRef]
- Käthner, J.; Ben-Gal, A.; Gebbers, R.; Peeters, A.; Herppich, W.B.; Zude-Sasse, M. Evaluating spatially resolved influence of soil and tree water status on quality of european plum grown in semi-humid climate. Front. Plant Sci. 2017, 8, 1053. [Google Scholar] [CrossRef] [PubMed]
- Baroni, G.; Drastig, K.; Lichtenfeld, A.U.; Jost, L.; Claas, P. Assessment of irrigation scheduling systems in germany: Survey of the users and comparative study. Irrig. Drain. 2019, 68, 520–530. [Google Scholar] [CrossRef]
- Naor, A.; Hupert, H.; Greenblat, Y.; Peres, M.; Kaufman, A.; Klein, I. The response of nectarine fruit size and midday stem water potential to irrigation level in stage iii and crop load. J. Am. Soc. Hortic. Sci. 2001, 126, 140–143. [Google Scholar] [CrossRef]
- Geerts, S.; Raes, D. Deficit irrigation as an on-farm strategy to maximize crop water productivity in dry areas. Agric. Water Manag. 2009, 96, 1275–1284. [Google Scholar] [CrossRef]
- Mahan, J.R.; Young, A.W.; Payton, P. Deficit irrigation in a production setting: Canopy temperature as an adjunct to et estimates. Irrig. Sci. 2012, 30, 127–137. [Google Scholar] [CrossRef]
- Jones, H.G. Plants and Microclimate: A Quantitative Approach to Environmental Plant Physiology; Cambridge University Press: Melbourne, Australia, 1992. [Google Scholar]
- Sun, D.; Pinker, R.T. Estimation of land surface temperature from a geostationary operational environmental satellite (goes-8). J. Geophys. Res. Atmos. 2003, 108. [Google Scholar] [CrossRef]
- Friedel, M.J. Data-driven modeling of surface temperature anomaly and solar activity trends. Environ. Model. Softw. 2012, 37, 217–232. [Google Scholar] [CrossRef]
- Maimaitiyiming, M.; Ghulam, A.; Tiyip, T.; Pla, F.; Latorre-Carmona, P.; Halik, Ü.; Sawut, M.; Caetano, M. Effects of green space spatial pattern on land surface temperature: Implications for sustainable urban planning and climate change adaptation. ISPRS J. Photogramm. Remote Sens. 2014, 89, 59–66. [Google Scholar] [CrossRef]
- Price, J.C. Land surface temperature measurements from the split window channels of the noaa 7 advanced very high resolution radiometer. J. Geophys. Res. Atmos. 1984, 89, 7231–7237. [Google Scholar] [CrossRef]
- Veysi, S.; Naseri, A.A.; Hamzeh, S.; Bartholomeus, H. A satellite based crop water stress index for irrigation scheduling in sugarcane fields. Agric. Water Manag. 2017, 189, 70–86. [Google Scholar] [CrossRef]
- Nikam, B.R.; Ibragimov, F.; Chouksey, A.; Garg, V.; Aggarwal, S.P. Retrieval of land surface temperature from landsat 8 tirs for the command area of mula irrigation project. Environ. Earth Sci. 2016, 75, 1169. [Google Scholar] [CrossRef]
- Sheng, J.; Wilson, J.P.; Lee, S. Comparison of land surface temperature (lst) modeled with a spatially-distributed solar radiation model (srad) and remote sensing data. Environ. Model. Softw. 2009, 24, 436–443. [Google Scholar] [CrossRef]
- Tan, K.; Liao, Z.; Du, P.; Wu, L. Land surface temperature retrieval from Landsat 8 data and validation with geosensor network. Front. Earth Sci. 2017, 11, 20–34. [Google Scholar] [CrossRef]
- Yang, J.; Wang, Y. Estimating evapotranspiration fraction by modeling two-dimensional space of ndvi/albedo and day-night land surface temperature difference: A comparative study. Adv. Water Resour. 2011, 34, 512–518. [Google Scholar] [CrossRef]
- García-Santos, V.; Cuxart, J.; Martínez-Villagrasa, D.; Jiménez, A.M.; Simó, G. Comparison of three methods for estimating land surface temperature from landsat 8-tirs sensor data. Remote Sens. 2018, 10, 1450. [Google Scholar] [CrossRef]
- Yi, Q.X.; Bao, A.M.; Wang, Q.; Zhao, J. Estimation of leaf water content in cotton by means of hyperspectral indices. Comput. Electron. Agric. 2013, 90, 144–151. [Google Scholar] [CrossRef]
- Long, D.; Singh, V.P. A two-source trapezoid model for evapotranspiration (ttme) from satellite imagery. Remote Sens. Environ. 2012, 121, 370–388. [Google Scholar] [CrossRef]
- Sandholt, I.; Rasmussen, K.; Andersen, J. A simple interpretation of the surface temperature/vegetation index space for assessment of surface moisture status. Remote Sens. Environ. 2002, 79, 213–224. [Google Scholar] [CrossRef]
- Jiménez-Muñoz, J.C.; Sobrino, J.A.; Skoković, D.; Mattar, C.; Cristóbal, J. Land surface temperature retrieval methods from landsat-8 thermal infrared sensor data. IEEE Geosci. Remote Sens. Lett. 2014, 11, 1840–1843. [Google Scholar] [CrossRef]
- Yang, L.; Cao, Y.; Zhu, X.; Zeng, S.; Yang, G.; He, J.; Yang, X. Land surface temperature retrieval for arid regions based on landsat-8 tirs data: A case study in shihezi, northwest china. J. Arid Land 2014, 6, 704–716. [Google Scholar] [CrossRef]
- USGS. Landsat 8 (L8) Data Users Handbook, Version 2.0; Department of the Interior, USGS: Sioux Falls, SD, USA, 2016; p. 98.
- Tucker, C.J. Red and photographic infrared linear combinations for monitoring vegetation. Remote Sens. Environ. 1979, 8, 127–150. [Google Scholar] [CrossRef]
- Ozelkan, E.; Chen, G.; Ustundag, B.B. Multiscale object-based drought monitoring and comparison in rainfed and irrigated agriculture from landsat 8 oli imagery. Int. J. Appl. Earth Obs. Geoinf. 2016, 44, 159–170. [Google Scholar] [CrossRef]
- Mao, K.; Qin, Z.; Shi, J.; Gong, P. A practical split-window algorithm for retrieving land-surface temperature from modis data. Int. J. Remote Sens. 2005, 26, 3181–3204. [Google Scholar] [CrossRef]
- Yu, X.; Guo, X.; Wu, Z. Land surface temperature retrieval from landsat 8 tirs—Comparison between radiative transfer equation-based method, split window algorithm and single channel method. Remote Sens. 2014, 6, 9829–9852. [Google Scholar] [CrossRef]
- Qin, Z.; Karnieli, A.; Berliner, P. A mono-window algorithm for retrieving land surface temperature from landsat tm data and its application to the israel-egypt border region. Int. J. Remote Sens. 2001, 22, 3719–3746. [Google Scholar] [CrossRef]
- Rozenstein, O.; Qin, Z.; Derimian, Y.; Karnieli, A. Derivation of land surface temperature for landsat-8 tirs using a split window algorithm. Sensors 2014, 14, 5768–5780. [Google Scholar] [CrossRef] [PubMed]
- Rozenstein, O.; Qin, Z.; Derimian, Y.; Karnieli, A. Correction: Rozenstein, o., et al. Derivation of land surface temperature for landsat-8 tirs using a split window algorithm. Sensors 2014, 14, 5768–5780. Sensors 2014, 14, 11277. [Google Scholar] [CrossRef]
- Qin, Z.; Zhang, M.; Karnieli, A. Split window algorithms for retrieving land surface temperature from noaa-avhrr data. Remote Sens. Land Resour. 2001, 13, 33–42. [Google Scholar]
- Allen, R.; Tasumi, M.; Trezza, R.; Bastiaanssen, W. Sebal (surface energy balance algorithms for land). Adv. Train. Users Man. IDA Implement. Version 2002, 1, 97. [Google Scholar]
- Li, Z.L.; Wu, H.; Wang, N.; Qiu, S.; Sobrino, J.A.; Wan, Z.; Tang, B.H.; Yan, G. Land surface emissivity retrieval from satellite data. Int. J. Remote Sens. 2013, 34, 3084–3127. [Google Scholar] [CrossRef]
- Sobrino, J.A.; Jiménez-Muñoz, J.C.; Paolini, L. Land surface temperature retrieval from landsat tm 5. Remote Sens. Environ. 2004, 90, 434–440. [Google Scholar] [CrossRef]
- Wang, F.; Qin, Z.; Song, C.; Tu, L.; Karnieli, A.; Zhao, S. An improved mono-window algorithm for land surface temperature retrieval from landsat 8 thermal infrared sensor data. Remote Sens. 2015, 7, 4268–4289. [Google Scholar] [CrossRef]
- Sánchez, J.M.; Scavone, G.; Caselles, V.; Valor, E.; Copertino, V.A.; Telesca, V. Monitoring daily evapotranspiration at a regional scale from landsat-tm and etm+ data: Application to the basilicata region. J. Hydrol. 2008, 351, 58–70. [Google Scholar] [CrossRef]
- Qin, Z.; Dall’Olmo, G.; Karnieli, A.; Berliner, P. Derivation of split window algorithm and its sensitivity analysis for retrieving land surface temperature from noaa-advanced very high resolution radiometer data. J. Geophys. Res. Atmos. 2001, 106, 22655–22670. [Google Scholar] [CrossRef]
- Abuzar, M.; O’Leary, G.; Fitzgerald, G. Measuring water stress in a wheat crop on a spatial scale using airborne thermal and multispectral imagery. Field Crop. Res. 2009, 112, 55–65. [Google Scholar] [CrossRef]
- Zhang, F.; Zhang, L.W.; Shi, J.J.; Huang, J.F. Soil moisture monitoring based on land surface temperature-vegetation index space derived from modis data. Pedosphere 2014, 24, 450–460. [Google Scholar] [CrossRef]
- Wilber, A.C.; Kratz, D.P.; Gupta, S.K. Surface Emissivity Maps for Use in Satellite Retrievals of Longwave Radiation; NASA Langley Research Center: Hampton, VA, USA, 1999.
- Prata, A.J.; Caselles, V.; Coll, C.; Sobrino, J.A.; Ottlé, C. Thermal remote sensing of land surface temperature from satellites: Current status and future prospects. Remote Sens. Rev. 1995, 12, 175–224. [Google Scholar] [CrossRef]
- Zare, M. Calculate Tvdi Using Landsat 8 Images. GitHub Repository: 2019. Available online: https://github.com/ATB-Potsdam/Matlab_TVDI_cal (accessed on 19 December 2019).












| Path | Row | Date | Time * | Region |
|---|---|---|---|---|
| 193 | 23 | 07 July 2018 | 12:01′:39″ | Glindow |
| 193 | 23 | 23 July 2018 | 12:01′:46″ | Glindow |
| 193 | 23 | 08 August 2018 | 12:01′:55″ | Glindow |
| 192 | 23 | 17 August 2018 | 11:55′:49″ | Altlandsberg |
| Parameter i | K1 | K2 |
|---|---|---|
| Band 10 | 774.8853 | 1321.0789 |
| Band 11 | 480.8883 | 1201.1442 |
| Range of w (g/cm2) | Equation [46] |
|---|---|
| 0.2–3.0 | |
| 3.0–6.0 | |
| Date | Index | Calibration | Validation | ||||||
|---|---|---|---|---|---|---|---|---|---|
| Kriging | Spline | IDW | nn | Kriging | Spline | IDW | nn | ||
| 7 July | RMSE | 0.25 | 0.27 | 0.21 | 0.29 | 0.44 | 0.40 | 0.35 | 0.49 |
| R2 | 0.98 | 0.96 | 0.98 | 0.98 | 0.87 | 0.87 | 0.91 | 0.84 | |
| 23 July | RMSE | 1.02 | 0.54 | 0.34 | 0.38 | 1.09 | 1.18 | 0.61 | 0.80 |
| R2 | NaN 1 | 0.81 | 0.92 | 0.97 | 0.00 | 0.21 | 0.77 | 0.54 | |
| 8 August | RMSE | 0.82 | 0.31 | 0.34 | 0.27 | 1.24 | 0.82 | 0.59 | 0.91 |
| R2 | NaN 1 | 0.86 | 0.89 | 0.95 | NaN 1 | 0.47 | 0.88 | 0.37 | |
| Date | Location | w (g/cm2) | ||
|---|---|---|---|---|
| 07-July-18 | Glindow | 1.5225 | 0.8695 | 0.8202 |
| 23-July-18 | Glindow | 1.0232 | 0.9113 | 0.8723 |
| 08-August-18 | Glindow | 1.1316 | 0.9029 | 0.8615 |
| 17-August-18 | Altlandsberg | 2.1358 | 0.8069 | 0.7478 |
| Date | Location | |||
|---|---|---|---|---|
| 07-July-18 | Glindow | 0.9730 | 0.9775 | 0.9904 |
| 23-July-18 | Glindow | 0.9730 | 0.9774 | 0.9898 |
| 08-August-18 | Glindow | 0.9790 | 0.9882 | 0.9912 |
| 17-August-18 | Altlandsberg | 0.9730 | 0.9731 | 0.9779 |
| Date | Location | ||
|---|---|---|---|
| 07-July-18 | Glindow | ||
| 23-July-18 | Glindow | ||
| 08-August-18 | Glindow | ||
| 17-August-18 | Altlandsberg |
| Date | Location | Mean Error (K) | RMSE (K) |
|---|---|---|---|
| 07-July-18 | Glindow | −3.94 | 4.23 |
| 23-July-18 | Glindow | 0.08 | 1.55 |
| 08-August-18 | Glindow | 1.68 | 1.93 |
| 17-August-18 | Altlandsberg | −0.12 | 0.71 |
© 2019 by the authors. Licensee MDPI, Basel, Switzerland. This article is an open access article distributed under the terms and conditions of the Creative Commons Attribution (CC BY) license (http://creativecommons.org/licenses/by/4.0/).
Share and Cite
Zare, M.; Drastig, K.; Zude-Sasse, M. Tree Water Status in Apple Orchards Measured by Means of Land Surface Temperature and Vegetation Index (LST–NDVI) Trapezoidal Space Derived from Landsat 8 Satellite Images. Sustainability 2020, 12, 70. https://doi.org/10.3390/su12010070
Zare M, Drastig K, Zude-Sasse M. Tree Water Status in Apple Orchards Measured by Means of Land Surface Temperature and Vegetation Index (LST–NDVI) Trapezoidal Space Derived from Landsat 8 Satellite Images. Sustainability. 2020; 12(1):70. https://doi.org/10.3390/su12010070
Chicago/Turabian StyleZare, Mohammad, Katrin Drastig, and Manuela Zude-Sasse. 2020. "Tree Water Status in Apple Orchards Measured by Means of Land Surface Temperature and Vegetation Index (LST–NDVI) Trapezoidal Space Derived from Landsat 8 Satellite Images" Sustainability 12, no. 1: 70. https://doi.org/10.3390/su12010070
APA StyleZare, M., Drastig, K., & Zude-Sasse, M. (2020). Tree Water Status in Apple Orchards Measured by Means of Land Surface Temperature and Vegetation Index (LST–NDVI) Trapezoidal Space Derived from Landsat 8 Satellite Images. Sustainability, 12(1), 70. https://doi.org/10.3390/su12010070
