Adopting an Actor Analysis Framework to a Complex Technology Innovation Project: A Case Study of an Electric Road System
Abstract
1. Introduction
2. Literature Review
3. Research Method and Approach
3.1. ERS Desk Research Information Collection
3.1.1. ERS State-of-the-Art
3.1.2. ERS Subsystem Structure
3.1.3. ERS Stakeholder Groups
3.2. ERS Characteristics Summary of the AFG List Version 1.0
3.2.1. Macro-Level System Analysis
3.2.2. Micro-Level Process Analysis
3.3. From ERS Characteristics to AFG List
Test Round Interview with Researchers
4. A Case Study of the Swedish ERS Project
4.1. The Swedish ERS Project Introduction
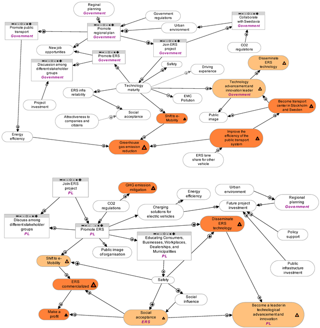
4.2. Stakeholders
4.3. Stakeholder Interviews
- What is your job responsibility in the ERS project?
- What do you think of the ERS project?
4.4. Swedish ERS Project Validation Workshop
- Does the diagram result reflect the organisation’s current work and concerns about conducting the ERS demo project?
- How do you feel about using the AFG list to describe the stakeholders’ concerns about the ERS project?
- What did you learn from the diagram results?
5. Discussion of AFG List Iterations
6. Conclusions
Author Contributions
Funding
Acknowledgments
Conflicts of Interest
Abbreviations
| ERS | Electric road system |
| FABRIC | The EU’s 7th framework project, which studies the technological feasibility, economic viability, and social-environmental sustainability of on-road charging technology, namely FABRIC |
| DANA | Dynamic actor network analysis method |
| AFG list | The action, factor, and goal list |
Appendix A
| No. | Factors | Action | Goal | |
|---|---|---|---|---|
| Definition | ||||
| 1 | New business model | A new business model is needed for the automobile industry, the energy industry, and ERS service providers. | Identify market needs | Adapt the new business model |
| 2 | New job opportunities | A new market could introduce new job opportunities, especially in this multidisciplinary subject. | ||
| 3 | ERS vehicle demand | ERS demand and supply will influence ERS vehicle sales and ERS vehicle prices. | Manufacture ERS lorries | Adapt new eco-system |
| 4 | ERS vehicle supply | ERS demand and supply with influence ERS vehicle prices in the market. | Sell ERS lorries | Collaboration within the e-Mobility Value Chain |
| 5 | ERS vehicle price | Determined by demand, supply curve and market needs. | Make a profit | Increase OEMS profits |
| 6 | Resources price of ERS vehicle components | The raw material used in the ERS lorry production process. Resource prices will influence the final price of an ERS lorry. | ||
| 7 | Charging technology | Influences installation problems and cost, as well as user acceptance | Shift to e-Mobility | |
| 8 | Technology integrability | Cross-technology standardisation needs to be considered in ERS. | Propose draft standardisation | Disseminate ERS technology |
| 9 | ERS technology maturity | Will influence the standardisation process. | ||
| 10 | Fossil fuel energy | Fossil fuel energy is non-renewable energy and has more CO2 emissions than renewable energy. | Interoperable networks | |
| 11 | Renewable energy | It does not cause harm and has a minimal environmental impact. | GHG emission mitigation | |
| 12 | Fuel cost | High for fossil fuels and biomass sources; low for nuclear energy; zero for many renewables. Fuel costs can vary unpredictably over the life of the generating equipment due to political and other factors. | ||
| 13 | Electricity price | On the supply side, electricity prices are heavily influenced by fuel prices—for coal, gas, and oil—and the price of CO2 allowance. Electricity prices are usually highest for residential and commercial consumers because it costs more to distribute electricity to them. Industrial consumers use more electricity and can receive it at higher voltages, so it is more efficient and cost-effective to supply electricity to these customers. In some countries, prices are fully regulated by public service commissions, while other countries use a combination of unregulated prices (for generators) and regulated prices (for transmission and distribution). | Sell electricity | Consumer acceptance |
| 14 | Electricity demand | Rate of planed electricity consumption. ERS implementation will increase the demand for road electricity. | Generate electricity according to demand | Smart demand response grid system |
| 15 | Electricity supply | Rate of electricity from the grid. | Distribute electricity | |
| 16 | Peak load | The use of ERS might increase the peak load in the road system. | Make a demand prediction | |
| 17 | Grid capacity | Power flow will be influenced by the increase in electricity demand. This refers to the capacity of distribution system infrastructure. | ||
| 18 | GHG emissions | Greenhouse gas emissions might change according to the energy resource used to produce electricity. Some countries might have different regulations regarding CO2 allowance. | Stable electricity networks | |
| 19 | ERS road capacity | ERS road capacity must focus on ERS drivers. If ERS is an open system (wireless dynamic charging), other vehicle occupancy also needs to be considered. | ||
| 20 | Public infrastructure investment | Related to charging technology, material costs, labour costs and ERS range. | ||
| 21 | Installation requirements | It depends on charging technology, existing facility and topographical requirements. | ||
| 22 | Labour cost | Vary in different countries. | ||
| 23 | Material cost | It depends on ERS location and charging technology. | ||
| 24 | Maintenance requirements | It depends on ERS usage, charging technology, etc. | ||
| 25 | Existing facility | Influences the installation problems and infra investment. | Maintain ERS road | |
| 26 | Topography requirement | The topographical requirements depend on the specific charging technology and the implementation scenarios. | ||
| 27 | ERS infrastructure reliability | Influenced by weather, traffic condition, etc. ERS drivers prefer a more reliable infrastructure. | Infrastructure utility | |
| 28 | Weather conditions for infrastructure | Rain and snow can provide water for low-cost hydropower generation. Extreme temperatures can increase the demand for electricity, especially for cooling. Severe weather can also damage power lines and increase the cost of maintaining the electricity grid. | ||
| 29 | Future project investment | The future investment could depend on the initial investment and the profit made by ERS. | ||
| 30 | Sales tax exemptions /corporate subsidies | Municipalities may offer exemption from local option sales tax on construction materials or new machinery and equipment for new projects. | ||
| 31 | Government regulations | Other regulations according to the use of ERS, noise level, etc. | Committee discussion | Technology standardisation |
| 32 | CO2 regulations | Need for concerns regarding the regulations of each city. | Approve draft | Achieve a sustainable transport system |
| 33 | Policy support | This will help drive ERS development and social acceptance, such as a tax incentive programme. | Council meeting to discuss policy and regulations | |
| 34 | Tax incentive programs | One of the policies supports from the government. Incentives vary from one country or region to the next, depending on tax structure, cost of living, economy and other factors. This would help the automobile industry shift to a new market. | ||
| 35 | Inventory tax exemption | The government provides tax exemption so that the facility’s inventory is not taxed within a specified time frame. | Increase e-Mobility benefits | |
| 36 | User tax exemption | The government provides tax exemption so that the facility’s inventory is not taxed within a certain defined time frame. | Send bill | |
| 37 | Traffic flow | The road authority must collect traffic flow information and forward it to a traffic control centre. All traffic flow on the road system should be included. | Efficient transport system | |
| 38 | Traffic information | The traffic control centre will forward traffic information to road operators and the information will then be analysed and forwarded to a service provider and all drivers. | Recommend route information to lorry drivers | Integration with the transport system |
| 39 | ERS lorry driving route | The road operator will recommend the ERS route to ERS lorry drivers. | ||
| 40 | Travel route priority | ERS lorry drivers will have priority over other vehicles to use a specific ERS route. (if the charging technology is wireless dynamic charging). | Charging lane access control | |
| 41 | ERS lorry flow | The amount of on-road lorry charging will affect electricity demand. | ||
| 42 | Travel distance on ERS road | From origin to destination—how long the lorry has travelled on an ERS road. | Distribute goods | |
| 43 | Cost/km | Average total cost (all service fees) for ERS per km. | ||
| 44 | Charging time | How long an ERS lorry charges on an ERS road will depend on the charging technology. | ||
| 45 | Charging road range | Influences the choice of travel route and driver’s acceptance. | ||
| 46 | ERS driving distance | Influences the number of lorries using an ERS road. | ||
| 47 | Driving preference | Influences driver acceptance of ERS. | ||
| 48 | Priority route service | ERS lorry drivers will have priority over other vehicles to use a specific ERS route. (if the charging technology is wireless dynamic charging). | ||
| 49 | Safety | Influences the acceptance of ERS. | ||
| 50 | EMF pollution | Must be keeping under set limits in order to provide a safe environment. | ||
| Action | Factors | Goal | |||||
|---|---|---|---|---|---|---|---|
| A1 | Spread fossil fuel energy shortage and disadvantage of CO2 emissions | F1 | New job opportunities | F21 | ERS technology maturity | G1 | Technology standardisation |
| A2 | Establish standards | F2 | Tax incentive | F22 | Government regulations | G2 | Integration of ERS value chain |
| A3 | Discussion among different stakeholder groups | F3 | New business model | F23 | CO2 regulation | G3 | Social acceptance |
| A4 | Educating consumers, businesses, workplaces, dealerships and municipalities | F4 | ERS lorry demand | F24 | Policy support | G4 | Collaboration within the e-Mobility value chain |
| A5 | Attract more companies to ERS | F5 | ERS lorry supply | F25 | Public infrastructure investment | G5 | Shift to e-Mobility |
| A6 | Improve the ERS service | F6 | Resources price of ERS vehicle components | F26 | Installation difficulties | G6 | GHG emission mitigation |
| A7 | Promote ERS solution | F7 | Sales tax exemptions /corporate subsidies | F27 | Charging technology | G7 | Independent on fossil fuels |
| A8 | Charging lane access control | F8 | Fossil fuel energy | F28 | Labour cost | G8 | Achieve a sustainable transport system |
| A9 | Build a different charging solution | F9 | Renewable Energy | F29 | Material cost | G9 | Efficient transport system |
| A10 | Sell the ERS service | F10 | Nuclear energy | F30 | Maintenance requirements | G10 | Interoperable transportation network |
| A11 | Buy the ERS service | F11 | Fuel cost | F31 | Existing facility | G11 | Become a leader in technological advancement and innovation |
| A12 | Sell electricity | F12 | Electricity price | F32 | Topography requirement | G12 | Stable electricity networks |
| A13 | Make a demand prediction | F13 | Electricity demand | F33 | Future project investment | Goal list end | |
| A14 | ERS road maintenance | F14 | Electricity supply | F34 | EMF pollution | F41 | ERS service demand |
| A15 | Generate electricity according to demand | F15 | Peak load | F35 | Traffic flow | F42 | ERS vehicle price |
| A16 | Distribute electricity | F16 | Grid capacity | F36 | Traffic information | F43 | Travel distance on ERS road |
| A17 | Recommend route information to vehicle drivers | F17 | Peak load | F37 | ERS lorry driving route | F44 | Charging time |
| Action list end | F18 | Urban environment | F38 | Travel route priority | F45 | Charging road range | |
| F19 | Energy efficiency | F39 | Weather conditions | F46 | Charging infra reliability | ||
| F48 | CO2 emission from ERS whole process | F20 | The public image of your organisation | F40 | ERS road capacity | F47 | Travel range capability |
| Actions | Factors | Goals | |||||
|---|---|---|---|---|---|---|---|
| A1 | Join the ERS project | F1 | Energy efficiency | F18 | Future project investment | G1 | Make a profit |
| A2 | Learn knowledge related to ERS (reading and writing reports) | F2 | Renewable energy | F19 | The public image of your organisation | G2 | Have greater opportunities to discuss ERS topics |
| A3 | Crosstalk among different ERS stakeholder groups | F3 | Fossil fuel energy | F20 | Social influence | G3 | Become a leader in technological advancement and innovation |
| A4 | Participate in ERS events (conferences and seminars) | F4 | GHG emission | F21 | EMF pollution | G4 | ERS commercialisation |
| A5 | Educating consumers, businesses, workplaces, dealerships and municipalities | F5 | Urban environment | F22 | Safety | G5 | Environmental consistency |
| A6 | Attract more companies to reduce ERS cost | F6 | ERS infrastructure reliability | F23 | Attractiveness to companies and citizens | G6 | GHG emission mitigation |
| A7 | Improve the ERS service | F7 | ERS technology maturity | F24 | Customer requirements | G7 | Stable electricity networks |
| A8 | Promote ERS solution | F8 | Weather conditions for infrastructure | F25 | Traffic flow | G8 | Integration with the transport system |
| A9 | Organise ERS events | F9 | ERS vehicle capacity (logistics) | F26 | Charging time | G9 | Achieve a sustainable transport system |
| A10 | Develop a solution to combine technology and the business model | F10 | Installation requirements | F27 | ERS Driving distance | G10 | Disseminate ERS technology |
| A11 | Coordinate the project | F11 | Maintenance requirements | F28 | Driving experience | G11 | Shift to e-Mobility |
| A12 | Calculate timetable | F12 | Topographical requirements | F29 | ERS lane share for non-ERS vehicles | G12 | Social acceptance |
| A13 | Sell electricity | F13 | Knowledge of construction and maintenance | F30 | Services and solutions for customers | G13 | Determine system performance |
| A14 | Make a demand prediction | F14 | Standardisation (Infra or vehicle) | F31 | New business model | G14 | Green transport service provider |
| A15 | Build a test road | F15 | Regional planning | F32 | New job opportunities | G15 | Become transportation centre |
| A16 | Remove a test road | F16 | Public infrastructure investment | F33 | CO2 regulations | G16 | Independent from fossil fuels |
| A17 | Plan and order special equipment | F17 | Logistics park planning | F34 | Policy support | ||
| A18 | Allocate installation resources | Factor list end | Goals list end | ||||
| A19 | Transport goods | A21 | Logistics activity planning and cluster | A23 | Test and approve vehicle | A25 | Test maintenance solution |
| A20 | Set up test criteria | A22 | Cooperate with different stakeholder | A24 | Develop technology | ||
| Version 1.0 | Version 2.0 | Swedish ERS Project |
|---|---|---|
| ERS technology maturity | ERS technology maturity | ERS technology maturity |
| New job opportunities | New job opportunities | New job opportunities |
| New business model | New business model | New business model |
| GHG emission | GHG emission | GHG emission |
| Charging time | Charging time | Charging time |
| Traffic flow | Traffic flow | Traffic flow |
| ERS driving distance | ERS driving distance | ERS driving distance |
| Fossil fuel energy | Fossil fuel energy | Fossil fuel energy |
| Public infrastructure investment | Public infrastructure investment | Public infrastructure investment |
| Topography requirement | Topography requirement | Topography requirement |
| Installation requirements | Installation requirements | Installation requirements |
| Weather conditions for infrastructure | Weather conditions for infrastructure | Weather conditions for infrastructure |
| Future project investment | Future project investment | Future project investment |
| Maintenance requirements | Maintenance requirements | Maintenance requirements |
| CO2 regulation | CO2 regulation | CO2 regulation |
| Policy support | Policy support | Policy support |
| ERS infrastructure reliability | ERS infrastructure reliability | ERS infrastructure reliability |
| ERS vehicle demand | The public image of your organisation | The public image of your organisation |
| ERS vehicle supply | Energy efficiency | Energy efficiency |
| Safety | Urban environment | Safety |
| ERS vehicle price | ERS vehicle price | Urban environment |
| Resources price of ERS vehicle components | Resources price of ERS vehicle components | Standardization (Infra or vehicle) |
| Charging technology | Charging technology | ERS lane share for non-ERS vehicles |
| Renewable energy | Renewable Energy | Renewable Energy |
| Fuel cost | Nuclear energy | Planning support |
| Electricity price | Fuel cost | Attractiveness to companies and citizens |
| Electricity demand | Electricity price | Logistics park planning |
| Electricity supply | Electricity demand | Social influence |
| Peak load | Electricity supply | Services and solutions for customers |
| Grid capacity | Peak load | Customer requirements |
| ERS road capacity | Grid capacity | Driving experience |
| Labour cost | ERS road capacity | Knowledge of construction and maintenance |
| Material cost | Labour cost | ERS vehicle capacity (logistics) |
| Existing facility | Material cost | EMF pollution |
| Government regulations | Existing facility | |
| Sales tax exemptions/corporate subsidies | Government regulations | |
| Traffic information | Sales tax exemptions /corporate subsidies | |
| ERS lorry driving route | Traffic information | |
| Travel route priority | ERS lorry driving route | |
| Travel range capability | Travel route priority | |
| Cost/km | Travel road capability | |
| Charging road range | Charging road range | |
| EMF pollution | EMF pollution | |
| Priority route service | Charging time | |
| Technology integrability | ERS service demand | |
| Tax incentive program | CO2 emission from ERS whole process | |
| Inventory tax exemption | Material cost | |
| User tax exemption | Labour cost | |
| ERS lorry flow | ||
| Driving preference |
| No. | Stakeholder Groups | Perception Diagrams |
|---|---|---|
| 1 | Operator | ![]() |
| 2 | Authority and Government | ![]() |
| 3 | Electricity supplier | ![]() |
| 4 | Technology suppliers | ![]() |
| 5 | Road Infrastructure supplier | ![]() |
| 6 | ERS user | ![]() |
| Researcher | ![]() |
References
- Axelsson, S. Fossil Free Sweden Initiative. 4176BC. Available online: http://fossilfritt-sverige.se/in-english/ (accessed on 18 April 2019).
- Ioannides, D.; Wall-Reinius, S. Sustainable Mobility in the Periphery: Are Electric Vehicles the Answer? Review of International Literature on Electric Vehicles and Ideas for Further Research; ETOUR: Stockholm, Sweden, 2015. [Google Scholar]
- Bludszuweit, H.; Spessa, E.; Venditti, M.; de Blas, J.; Papadimitratos, P. Report on Effect of up Scaling to Vehicle Fleet and Energy Grids; FABRIC: Athens, Greece, 2018. [Google Scholar]
- Zackrisson, M.; Jönsson, C.; Johannisson, W.; Fransson, K.; Posner, S.; Zenkert, D.; Lindbergh, G. Prospective Life Cycle Assessment of a Structural Battery. Sustainability 2019, 11, 5679. [Google Scholar] [CrossRef]
- Tongur, S. The Electric Road System. In Proceedings of the 2016 Asian Conference on Energy, Power and Transportation Electrification (ACEPT), Marina Bay Sands, Singapore, 25–27 October 2016; pp. 1–8. [Google Scholar]
- Mareev, I.; Sauer, D. Energy Consumption and Life Cycle Costs of Overhead Catenary Heavy-Duty Trucks for Long-Haul Transportation. Energies 2018, 11, 3446. [Google Scholar] [CrossRef]
- Singh, A.; Sushil; Kar, S.; Pamucar, D. Stakeholder Role for Developing a Conceptual Framework of Sustainability in Organization. Sustainability 2019, 11, 208. [Google Scholar] [CrossRef]
- Snyder, H. Literature review as a research methodology: An overview and guidelines. J. Bus. Res. 2019, 104, 333–339. [Google Scholar] [CrossRef]
- Cameron, B.G.; Seher, T.; Crawley, E.F. Goals for space exploration based on stakeholder value network considerations. Acta Astronaut. 2011, 68, 2088–2097. [Google Scholar] [CrossRef]
- Paddeu, D.; Parkhurst, G.; Fancello, G.; Fadda, P.; Ricci, M. Multi-stakeholder collaboration in urban freight consolidation schemes: Drivers and barriers to implementation. Transport 2018, 33, 913–929. [Google Scholar] [CrossRef]
- Xue, M.; Wu, H.; Chen, W.; Ng, W.S.; Goh, G.H. Identifying tourists from public transport commuters. In Proceedings of the ACM SIGKDD International Conference on Knowledge Discovery and Data Mining; Association for Computing Machinery, New York, NY, USA, 24–27 August 2014; pp. 1779–1788. [Google Scholar]
- Tompson, T.; Tomitsch, M. Understanding public transport design constraints by using mock-ups in stakeholder conversations. ACM Int. Conf. Proc. Ser. 2014, 2, 53–56. [Google Scholar]
- Moellenkamp, S.; Lamers, M.; Huesmann, C.; Rotter, S.; Pahl-Wostl, C.; Speil, K.; Pohl, W. Informal participatory platforms for adaptive management. Insights into niche-finding, collaborative design and outcomes from a participatory process in the Rhine basin. Ecol. Soc. 2010, 15, 41. [Google Scholar] [CrossRef]
- Neisser, F.M. “Riskscapes” and risk management-Review and synthesis of an actor-network theory approach Author(s). Source Risk Manag. 2014, 16, 88–120. [Google Scholar] [CrossRef]
- Hermans, L.M. Exploring the promise of actor analysis for environmental policy analysis: Lessons from four cases in water resources management. Ecol. Soc. 2008, 13, 13. [Google Scholar] [CrossRef][Green Version]
- Arnold, R.D.; Wade, J.P. A definition of systems thinking: A systems approach. Procedia Comput. Sci. 2015, 44, 669–678. [Google Scholar] [CrossRef]
- Moser, H.A. Systems Engineering, Systems Thinking, and Learning: A Case Study in Space Industry; Springer: Berlin/Heidelberg, Germany, 2014. [Google Scholar]
- Buckle, P. Maturity Models for Systems Thinking. Systems 2018, 6, 23. [Google Scholar] [CrossRef]
- Fabrycky, W.J. Systems analysis: Its proper utilization within systems engineering education and practice. In Proceedings of the 122nd ASEE Annual Conference and Exposition, Seattle, WA, USA, 14–17 June 2015. [Google Scholar]
- Warth, J.; Von der Gracht, H.A.; Darkow, I.L. A dissent-based approach for multi-stakeholder scenario development—The future of electric drive vehicles. Technol. Forecast. Soc. Chang. 2013, 80, 566–583. [Google Scholar] [CrossRef]
- Jiang, R.; Kleer, R.; Piller, F.T. Predicting the future of additive manufacturing: A Delphi study on economic and societal implications of 3D printing for 2030. Technol. Forecast. Soc. Chang. 2017, 117, 84–97. [Google Scholar] [CrossRef]
- Song, J.; Sun, Y.; Jin, L. PESTEL analysis of the development of the waste-to-energy incineration industry in China. Renew. Sustain. Energy Rev. 2017, 80, 276–289. [Google Scholar] [CrossRef]
- Yüksel, I. Developing a Multi-Criteria Decision Making Model for PESTEL Analysis. Int. J. Bus. Manag. 2012, 7, 52–66. [Google Scholar] [CrossRef]
- James, M.P. Applying a System of Systems Approach for Improved Transportation. 2010. Available online: http://Journals.Openedition.Org/Sapiens (accessed on 18 April 2019).
- Axelsson, J.; Mats Lundin, M.; Löfstrand, S.; Ceder, U.; Svensk, P.-O. Systems-of-Systems for Smart Urban Mobility (SoSSUM); FFI: Stockholm, Sweden, 2017. [Google Scholar]
- Morales, M.; Diemer, A.; Morales, M.E.; Diemer, A. Industrial Symbiosis Dynamics, a Strategy to Accomplish Complex Analysis: The Dunkirk Case Study. Sustainability 2019, 11, 1971. [Google Scholar] [CrossRef]
- Torma, A.; Hatwágner, M.F.; Susniene, D.; Žostautiene, D.; Kóczy, L.T. Simulation of Causal Relations of Stakeholder Management System by Using Fuzzy Cognitive Map Approach—A Comparison of Hungarian and Lithuanian Attitudes. Procedia Comput. Sci. 2015, 65, 880–890. [Google Scholar] [CrossRef][Green Version]
- Chinyio, E.A.; Akintoye, A. Practical approaches for engaging stakeholders: Findings from the UK. Constr. Manag. Econ. 2008, 26, 591–599. [Google Scholar] [CrossRef]
- Kardes, I.; Ozturk, A.; Cavusgil, S.T.; Cavusgil, E. Managing Global Megaprojects: Complexity and Risk Management. Int. Bus. Rev. 2013, 22, 905–917. [Google Scholar] [CrossRef]
- Freeman, R.E. Strategic Management: A stakeholder Approach; Cambridge University Press: Cambridge, UK, 1984; ISBN 0521151740. [Google Scholar]
- Varatharaju, V.M.; Mathur, B.L.; Udhayakumar, K. Current Regulated PWM Based Control for Four-Switch Three-Phase Brushless DC Motor Drives; IEEE: Bengaluru, India, 2011; Volume 6, pp. 1620–1626. [Google Scholar]
- Bots, P.W.G. Analyzing Actor Networks while Assuming “Frame Rationality”. In Proceedings of the Networks in Political Science (NIPS), Cambridge, MA, USA, 13–14 June 2008; pp. 1–18. [Google Scholar]
- Hermans, L.M.; Thissen, W.A.H. Actor analysis methods and their use for public policy analysts. Eur. J. Oper. Res. 2009, 196, 808–818. [Google Scholar] [CrossRef]
- Castelein, B.; van Duin, R.; Geerlings, H. Identifying dominant stakeholder perspectives on sustainability issues in reefer transportation. A Q-method study in the Port of Rotterdam. Sustainability 2019, 11, 3425. [Google Scholar] [CrossRef]
- Cascetta, E.; Pagliara, F. Public Engagement for Planning and Designing Transportation Systems. Procedia Soc. Behav. Sci. 2013, 87, 103–116. [Google Scholar] [CrossRef]
- Cascetta, E.; Cartenì, A.; Pagliara, F.; Montanino, M. A new look at planning and designing transportation systems: A decision-making model based on cognitive rationality, stakeholder engagement and quantitative methods. Transp. Policy 2015, 38, 27–39. [Google Scholar] [CrossRef]
- Cascetta, E.; Pagliara, F. Integrated railways-based policies: The Regional Metro System (RMS) project of Naples and Campania. Transp. Policy 2008, 15, 81–93. [Google Scholar] [CrossRef]
- Polydoropoulou, A.; Pagoni, I.; Tsirimpa, A. Ready for Mobility as a Service? Insights from stakeholders and end-users. Travel Behav. Soc. 2018. [Google Scholar] [CrossRef]
- Pettigrew, S.; Cronin, S.L. Stakeholder views on the social issues relating to the introduction of autonomous vehicles. Transp. Policy 2019, 81, 64–67. [Google Scholar] [CrossRef]
- Grützner, F.; Deakin, J.; Rens, W.; El-Mogharbel, N.; Marshall Graves, J.A. The Monotreme Genome: A Patchwork of Reptile, Mammal and Unique Features? CBPA 2003, 136, 867–881. [Google Scholar] [CrossRef]
- Tu, J.-C.; Yang, C. Key Factors Influencing Consumers’ Purchase of Electric Vehicles. Sustainability 2019, 11, 3863. [Google Scholar] [CrossRef]
- Hermans, L.M. Actor Analysis for Water Resources Management—Putting the Promise into Practice. Ph.D. Thesis, University of Delft of Technology, Delft, The Netherlands, 2005. [Google Scholar]
- Hermans, L.M.; Cunningham, S.W. Actor models for policy analysis. In International Series in Operations Research and Management Science; Springer: Berlin, Germany, 2013; Volume 179, pp. 185–213. ISBN 978-1-4614-4601-9. [Google Scholar]
- Chen, F.; Taylor, N.; Kringos, N. Electrification of roads: Opportunities and challenges. Appl. Energy 2015, 150, 109–119. [Google Scholar] [CrossRef]
- Brunton, L.J. Why Not the Trolleybus? 2000. Available online: https://digital-library.theiet.org/content/conferences/10.1049/ic_20000265 (accessed on 18 April 2019).
- Electric Road Systems—Zero Emissions. Stops Oil Dependency. Gamechanging Economy. 2008. Available online: https://elvag.se/en/hem.html (accessed on 18 April 2019).
- Viktoria Swedish ICT; KTH; Lund University; Scania CV; Volvo GTT; Alstom; Svenska Elvägar. Slide-in Electric Road System; Rise: Gothenburg, Sweden, 2013. [Google Scholar]
- Andersson, S.; Edfeldt, S. Electric Road Systems for Trucks; KTH School of Industrial Engineering and Management: Stockholm, Sweden, 2013. [Google Scholar]
- Whitlock, R. Wireless Energy Transfer Strips for Electric Vehicles and Buses. 2016. Available online: https://interestingengineering.com/wireless-energy-transfer-strips-for-electric-vehicles-and-buses (accessed on 18 April 2019).
- World’s First Electrified Public Road Opens in Sweden. 2018. Available online: https://www.thelocal.se/20180413/worlds-first-electric-road-opens-in-sweden (accessed on 18 April 2019).
- Yoon, L. KAIST’s Wireless Online Electric Vehicle, OLEV, Runs Inner City Roads. 2013. Available online: https://www.eurekalert.org/pub_releases/2013-08/tkai-kwo080513.php (accessed on 18 April 2019).
- Roether, J. First Electric Highway in U.S. Unveiled Near Ports of L.A. and Long Beach. Available online: https://energized.edison.com/stories/first-electric-highway-in-u-s-unveiled-near-ports-of-l-a-and-long-beach (accessed on 18 April 2019).
- The World’s First Electric Road on the E16. 2015. Available online: https://www.regiongavleborg.se/regional-utveckling/samhallsplanering-och-infrastruktur/elvag/ (accessed on 18 April 2019).
- The Technology—eRoadArlanda. Available online: http://eroadarlanda.com/the-technology/ (accessed on 18 April 2019).
- FABRIC Project. Available online: https://www.fabric-project.eu/index.php?option=com_k2&view=itemlist&layout=category&task=category&id=14&Itemid=204%0Ahttp://www.fabric-project.eu/ (accessed on 18 April 2019).
- Tongur, S.; Engwall, M. The business model dilemma of technology shifts. Technovation 2014, 34, 525–535. [Google Scholar] [CrossRef]
- Sundelin, H.; Gustavsson, M.G.H.; Tongur, S. The maturity of electric road systems. In Proceedings of the 2016 International Conference on Electrical Systems for Aircraft, Railway, Ship Propulsion and Road Vehicles and International Transportation Electrification Conference (ESARS-ITEC 2016), Toulouse, France, 2–4 November 2016. [Google Scholar]
- South Korea Tests “Electric Road” for Public Buses. Available online: https://www.straitstimes.com/asia/south-korea-tests-electric-road-for-public-buses (accessed on 18 April 2019).
- eRoadArlanda. Available online: https://eroadarlanda.com/ (accessed on 18 April 2019).
- Damousis, Y.; Amditis, A.; Winder, A.; Belloti, F.; Aniss, H.; Bianconi, M.P. ICT Functional Architecture and Specifications; FABRIC: Athens, Greece, 2014. [Google Scholar]
- Tongur, S. Preparing for Takeoff Analyzing the Development of Electric Road Systems from a Business Model Perspective; KTH Royal Institute of Technology: Stockholm, Sweden, 2018. [Google Scholar]
- Winder, S.A.; Damousis, Y.; Theodoropoulos, T.; Maria, P.B.; Pastorino, S.; Bellotti, F.; Oussama. User Needs, System Concept and Requirements for ICT Solutions; FABRIC: Athens, Greece, 2014. [Google Scholar]
- Baalsrud Hauge, J.; Shreenath, V.; Meijer, S.; Bias, J.D.; Spessa, E.; Wang, Q.; Curto, M.; Marmiroli, B.; Venditti, M. Feasibility Study on Societal Perspectives Towards on Road Charging and Set of Current Data Regarding Societal Dimension; FABRIC: Athens, Greece, 2015. [Google Scholar]
- Tongur, S. Exploring Business Models and Discontinuous Innovation: The Transition Towards the Electric Road System (ERS); KTH Royal Institute of Technology: Stockholm, Sweden, 2013. [Google Scholar]








| Search Engines | Searching Criteria | Results | Used in This Study | Reasons | Articles |
|---|---|---|---|---|---|
| Web of Science Core | TOPIC: (transportation) AND TOPIC: (stakeholder analysis) Refined by: TOPIC: (actor analysis) Timespan: 2005–2019. Indexes: SCI-EXPANDED, SSCI, CPCI-S, CPCI-SSH, ESCI. | 8 | 2 | Involved and discussed the stakeholders’ function in complex system | [9,10] |
| ACM Digital Library | ACM full text collection matches any of the following words or phrases: system engineering actor network analysis, matches all the following words or phrases: transportation stakeholder, on or after 2005 | 66 | 2 | Identified and collected stakeholders’ concerns in complex system | [11,12] |
| JSTOR | ((ti:(stakeholder) AND (transportation)) AND (actor)); (ab:(actor network analysis)) | 8+81 | 3 | Discussed stakeholders influence and the implementation of actor network analysis method | [13,14,15] |
| KTH library and Google | Project reports, scientific publications, web pages using snowballing techniques (key words: electric vehicle, electric road system, battery, system thinking, PESTE analysis, stakeholder analysis, actor network analysis, Timespan: 2005–2019) | Keep iteration and select following the methodology of this study | 57 | Introduced the state of art of ERS projects, system engineering, system analysis, desk research and actor network analysis method implementation | The reset of the references |
| Functional Subsystems | Description |
|---|---|
| 1. On-Board Unit (OBU) | A machine installed inside the EV that will host the FABRIC applications and provide in-vehicle end-user access to FABRIC services. OBU will be able to communicate with the vehicle ECU and collect vehicle and battery information via the CAN bus. |
| 2. EV backend (EVB) | A machine that will be the main EV access point of the FABRIC system. It will host a database that will contain the data of the EVs and their users, EV characteristics, and billing information. |
| 3. FABRIC electric mobility platform (FEMP) | This machine will be the core of the system and act as an information coordination system. It will host all interfaces with the external actors and route the information received to the appropriate recipients. |
| 4. Charging infrastructure operator (CIO) | A machine that controls the charging infrastructure (charging pads), monitors the charging process, and transmits aggregated information to EVB and FEMP. It includes communication hardware (e.g., Wi-Fi, UMTS, etc.), application tools, and energy provision equipment for power transfer. The backend operator oversees managing and operating, at the same time monitoring all functionalities. It also provides services to assist the EV charging process such as authentication, authorisation, accounting, monitoring of power transfer, etc. |
| 5. Charging infrastructure (CI) | A machine includes EV supply equipment at the roadside for Wireless Power Transfer (WPT) to EVs. This includes EV supply equipment at roadside for Wireless Power Transfer (WPT) to EVs. |
| 6. Roadside unit (RSU) | A machine that can transmit information to EVs in its vicinity. It can also gather information from EVs and forward it to the CI. It contains the hardware, software, and antennas necessary for short-range V2I communications. |
| 7. Distribution System Operator (DSO) | This concerns the provision of energy and its pricing, managed by the DSO, which interfaces with the FEMP and the CIO. |
| 8. Energy Retailer (ER) | Supplies the power via the DSO, using the CI. Also interfaces with the FEMP regarding energy pricing/payment. |
| 9. Road Operator (RO) | Provide traffic and weather information to the FEMP. In a scenario where the RO also operates the CI, this would be merged with the CIO and would also perform access control and enforcement functions (if needed, i.e., in a closed access system). |
| Scenarios | Description |
|---|---|
| 1. Metropolitan deployment for heavy-duty vehicles | A scenario in which the major arteries used by heavy vehicles for freight (lorries above 3.5 tons) will use dynamic charging as their source of energy. Other sources of energy and batteries are required outside the metropolitan region and for the major arteries. |
| 2. Metropolitan development for buses | Buses in regular service will be charged continuously along most of the path. |
| 3. Metropolitan deployment for general light vehicles | Deployment of dynamic charging in special locations accessible to delivery vehicles to charge while on duty. Charging strips are a dynamic alternative to static charging. |
| 4. Metropolitan deployment for service vehicles/taxi’s | Deployment of dynamic charging in special locations accessible to service vehicles (municipality, waste, etc.) and taxis to charge while on duty. Charging strips are a dynamic alternative to static charging. |
| 5. International freight corridors | Electrification of the major international road corridors (European highways) between metropolitan hubs or a harbour and inland metropolitans for heavy freight vehicles. |
| 6. Long-haul national freight corridors | Electrification of the major road corridors between metropolitan hubs or a harbour and inland metropolitans for heavy freight vehicles. |
| 7. Short-haul national freight corridors | Deployment of special charging solution for a heavy-traffic section with traffic going back and forth. |
| 8. National deployment for general light vehicles | A nationwide deployment along all major arteries to allow general light vehicles (under 3.5 tons) to be charged while driving, and to reach their destination using a very small battery or alternative fuel source. |
| 9. International deployment for general light vehicles | Europe-wide availability of compatible on-the-road charging solutions for seamless, cross-border, dynamic charging for light-duty vehicles |
| 10. International deployment for all vehicle classes | Europe-wide availability of compatible on the road charging solutions for seamless, cross-border, dynamic charging for all classes of vehicles. |
| Key Issues in Six Subsystems | Operation | Vehicle load capacity, logistics requirement (for freight vehicle), passenger flow (for buses), traffic flow, charging time, headway (for buses), operation and control model, business model, safety, security, reliability, efficiency, data security. |
| Regulation | Standardization, legal terms. | |
| Energy | GHG mitigation, grid influence, efficiency. | |
| Technology | EMC (Electromagnetic compatibility) and EMF (Electromagnetic field) issues, heating, weather influence. | |
| Road | ERS road range, charging infrastructure interoperability (for international scenarios). | |
| Social | City (or international) system interoperability, traffic disruption interference, driving behaviour, comfort, system performance, cultural acceptance, and feedback. |
| First-Round Interview: Researchers’ Test Interview | ||||||
|---|---|---|---|---|---|---|
| Stakeholder groups | Operator | Government | Electricity supplier | Technology suppliers | Road Infrastructure supplier | Society |
| 12 answers | 3 | 2 | 1 | 3 | 1 | 2 |
| No. | Stakeholder | Description | 12 Answers |
|---|---|---|---|
| 1 | Operator | The operator contributes to transport knowledge and dealing with issues related to the development and clearance of the electric road vehicle. | 1 |
| 2 | Authority and Government | Stakeholders in this group are a project leader or local government. The project leader in this project is to hold together different stakeholders and to move the project forward. Local government helps to test and support future implementation. | 2 |
| 3 | Electricity supplier | This stakeholder is the retailer of electricity and heat and producers of electricity and heat and to provide competence in electricity distribution. | 1 |
| 4 | Technology suppliers | This stakeholder provides vehicles that also fulfil the inspection authority requirements. The stakeholder also provides technology and collects unique competencies throughout the development of ERS technology and implementation of the project. | 2 |
| 5 | Road infrastructure supplier | These stakeholders contribute to the project with knowledge of safe installation work focused on construction related to the road infrastructure and the project financial control. | 2 |
| 6 | ERS user | Stakeholders who buy the ERS service in the ERS solution | 3 |
| Researcher | Stakeholders who work from universities and research institutes and discuss the scientific feasibility. | 1 |
| Version 1.0 | Version 2.0 | Swedish ERS Project |
|---|---|---|
| Committee discussion | Discuss among different stakeholder groups | Discuss among different ERS stakeholder groups |
| Make demand prediction | Make a demand prediction | Make a demand prediction |
| Sell electricity | Sell Electricity | Sell electricity |
| Charging lane access control | Charging lane access control | Join the ERS project |
| Test maintenance solution | Test maintenance solution | Test maintenance solution |
| Distribute electricity | Distribute electricity | Cooperate with different stakeholder |
| Generate electricity according to demand | Generate electricity according to demand | |
| Recommend route information to lorry drivers | Recommend route information to vehicle drivers | Calculate timetable |
| Council meeting to discuss policy and regulations | Disseminate fossil fuel energy shortage and CO2 emission disadvantage | Organise ERS events |
| Transport goods | Educating consumers, businesses, workplaces, dealerships and municipalities | Educating consumers, businesses, workplaces, dealerships and municipalities |
| Identify market requirements | Attract more companies to ERS cost | Attract more companies to reduce ERS cost |
| Make a profit | Improve ERS Service | Improve ERS service |
| Manufacture ERS lorries | Promote ERS solution | Promote ERS solution |
| Propose draft standardisation | Build different charging solution | Transport goods |
| Approve standardisation | Sell the ERS service | Develop a solution to combine technology and the business model |
| Send bill | Buy the ERS service | Build a test road |
| Sell ERS lorries | Establish standards | Remove test road |
| Version 1.0 and Version 2.0 end | Plan and order special equipment | |
| Acquire knowledge of ERS (reading and writing reports) | Allocate installation resources | Set up test criteria |
| Logistics activity planning and cluster | Test and approve vehicle | Develop technology |
| Coordinate the project | Participate in ERS events (conferences and seminars) | |
| Version 1.0 Goal | Version 2.0 Goal | Swedish ERS Project Goal |
|---|---|---|
| Shift to e-Mobility | Shift to e-Mobility | Shift to e-Mobility |
| Consumer acceptance | Social acceptance | Social acceptance |
| Integration with the transport system | Integration with the transport system | Integration with the transport system |
| Collaboration within the e-Mobility Value Chain | Collaboration within the e-Mobility Value Chain | ERS commercialization |
| Achieve a sustainable transport system | Achieve a sustainable transport system | Achieve a sustainable transport system |
| GHG emission mitigation | GHG emission mitigation | GHG emission mitigation |
| Increase e-Mobility benefits | Integration of ERS value chain | Make a profit |
| Technology standardize | Technology standardized | Disseminate ERS technology |
| Efficient transport system | Efficient transport system | Determine system performance |
| Interoperable networks | Independent from fossil fuels | Independent from fossil fuels |
| Infrastructure utility | Infrastructure utility | Become transportation centre |
| Stable electricity networks | Stable electricity networks | |
| Adapt the new business model | Become a leader in technological advancement and innovation | Become a leader in technological advancement and innovation |
| Adapt new eco-system | Green transport service provider | |
| Increase OEMs profits | Have greater opportunities to discuss ERS topics | |
| Smart demand response grid system | Environmental consistency |
© 2019 by the authors. Licensee MDPI, Basel, Switzerland. This article is an open access article distributed under the terms and conditions of the Creative Commons Attribution (CC BY) license (http://creativecommons.org/licenses/by/4.0/).
Share and Cite
Wang, Q.; Hauge, J.B.; Meijer, S. Adopting an Actor Analysis Framework to a Complex Technology Innovation Project: A Case Study of an Electric Road System. Sustainability 2020, 12, 313. https://doi.org/10.3390/su12010313
Wang Q, Hauge JB, Meijer S. Adopting an Actor Analysis Framework to a Complex Technology Innovation Project: A Case Study of an Electric Road System. Sustainability. 2020; 12(1):313. https://doi.org/10.3390/su12010313
Chicago/Turabian StyleWang, Qiuchen, Jannicke Baalsrud Hauge, and Sebastiaan Meijer. 2020. "Adopting an Actor Analysis Framework to a Complex Technology Innovation Project: A Case Study of an Electric Road System" Sustainability 12, no. 1: 313. https://doi.org/10.3390/su12010313
APA StyleWang, Q., Hauge, J. B., & Meijer, S. (2020). Adopting an Actor Analysis Framework to a Complex Technology Innovation Project: A Case Study of an Electric Road System. Sustainability, 12(1), 313. https://doi.org/10.3390/su12010313







