Conceptual Approach for Positioning of Fish Guidance Structures Using CFD and Expert Knowledge
Abstract
1. Introduction
- Of primary importance are the hydraulic cues caused by the rack bars, i.e., the turbulent zones and flow separation along the rack edges [16], triggering an avoidance reaction in fish. These turbulent structures cause only a few fish to swim through the FGS [10,17]. However, the avoidance reaction decreases with increasing bar spacing [12]. In fact, two fish species-specific reaction patterns could be observed in ethohydraulic experiments [10,17]. Some species, such as barbel, brown trout, and eel show investigative behavior and do not avoid rack contact. Instead, they hug the upstream rack surface and actively use it as a guidance structure but avoid passing. Grayling and spirlin, for example, behave differently as they avoid structures and only touch the screen in exceptional situations.
- The second mechanism is called sweeping flow, i.e., the parallel flow component vt actively drifting the fish towards the bypass. This mechanism is decisive for the functionality of FGS because otherwise the fishes are not directed towards the bypass. In case of exhaustion, the fish will be pressed against the bars of horizontal FGS and in case of FGS with vertical bars they can pass through the rack.
2. Methods
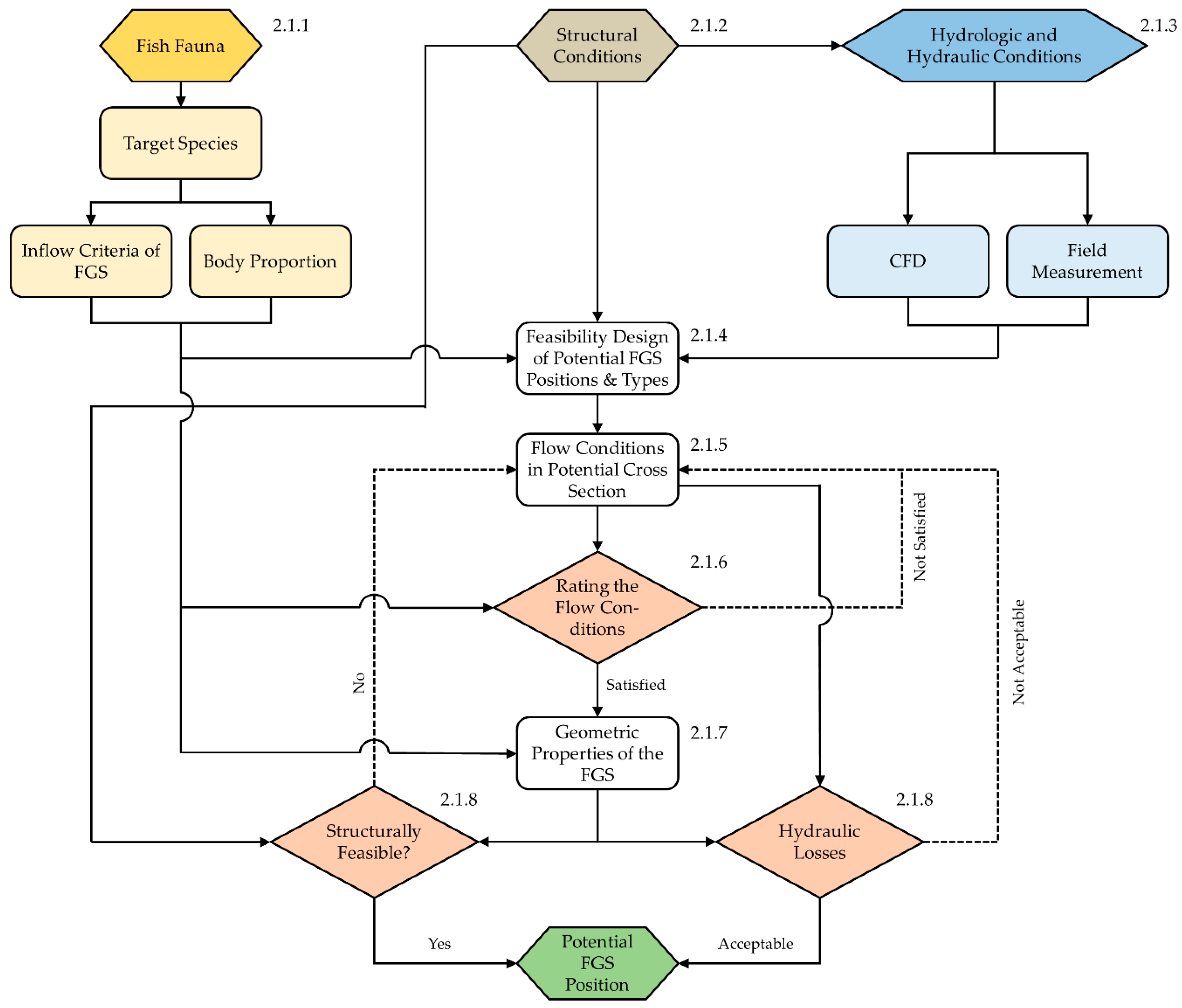
2.1. Conceptual Approach
2.1.1. Fish Fauna
2.1.2. Structural Conditions
2.1.3. Hydrologic and Hydraulic Conditions
2.1.4. Feasibility Design of Potential FGS Positions and Types
2.1.5. Flow Conditions in Cross Section of Potential Positions
2.1.6. Rating the Flow Conditions with Respect to Target Species
2.1.7. Geometric Properties of FGS
2.1.8. Structural Feasibility and Hydraulic Losses
2.2. Numerical Modelling
2.3. Influences of FGS on the Flow Field
3. Results: Application of Conceptual Approach to Case Study Hydropower Plant Brügg
3.1. Fish Fauna
3.2. Structural Conditions
3.3. Hydrologic and Hydraulic Conditions
3.4. Feasibility Design of Potential FGS Positions and Types
3.5. Flow Conditions in Cross Sections of Potential Positions
3.6. Rating the Flow Conditions with Respect to Target Species
3.7. Geometric Properties of FGS
3.8. Structural Feasibility and Hydraulic Losses
4. Discussion
5. Conclusions
Author Contributions
Funding
Conflicts of Interest
Appendix A
| Boundary | αw | u | p | k | ε | nut |
|---|---|---|---|---|---|---|
| inlet water | fixedValue | flowrate-InletVelocity | fixedFlux-Pressure | fixedValue | fixedValue | calculated |
| inlet air | zeroGradient | noSlip | fixedFlux-Pressure | kqRWall-Function | epsilonWall-Function | nutkWall-Function |
| outlet water | fixedValue | inletOutlet | fixedValue | inletOutlet | inletOutlet | calculated |
| outlet air | inletOutlet | fixedValue | zeroGradient | inletOutlet | inletOutlet | calculated |
| atmosphere | inletOutlet | pressureInlet-OutletVelocity | totalPressure | inletOutlet | inletOutlet | calculated |
| walls | zeroGradient | noSlip | fixedFlux-Pressure | kqRWall-Function | epsilonWall-Function | nutkWall-Function |


References
- Katopodis, C.; Aadland, L.P. Effective dam removal and river channel restoration approaches. Int. J. River Basin Manag. 2006, 4, 153–168. [Google Scholar] [CrossRef]
- Lynch, A.J.; Myers, B.J.E.; Chu, C.; Eby, L.A.; Falke, J.A.; Kovach, R.P.; Krabbenhoft, T.J.; Kwak, T.J.; Lyons, J.; Paukert, C.P.; et al. Climate Change Effects on North American Inland Fish Populations and Assemblages. Fisheries 2016, 41, 346–361. [Google Scholar] [CrossRef]
- Silva, A.T.; Lucas, M.C.; Castro-Santos, T.; Katopodis, C.; Baumgartner, L.J.; Thiem, J.D.; Aarestrup, K.; Pompeu, P.S.; O’Brien, G.C.; Braun, D.C.; et al. The future of fish passage science, engineering, and practice. Fish Fish. 2017, 19, 340–362. [Google Scholar] [CrossRef]
- Clay, C.H. Design of Fishways and Other Fish Facilities, 2nd ed.; Lewis Publishers: Boca Raton, FL, USA, 1994. [Google Scholar]
- FAO/DVWK. Fish Passes—Design, Dimensions and Monitoring; FAO: Rome, Italy, 2002. [Google Scholar]
- Boes, R.; Albayrak, I. Fish guidance structures: New head loss formula and fish guidance efficiencies. In Proceedings of the 37th IAHR World Congress, Kuala Lumpur, Malaysia, 13–18 August 2017. [Google Scholar]
- Szabo-Meszaros, M.; Navaratnam, C.U.; Aberle, J.; Silva, A.T.; Forseth, T.; Calles, O.; Fjeldstad, H.P.; Alfredsen, K. Experimental hydraulics on fish-friendly trash-racks: An ecological approach. Ecol. Eng. 2018, 113, 11–20. [Google Scholar] [CrossRef]
- U.S. Department of the Interior. Fish Protection at Water Diversions—A Guide for Planning and Designing Fish Exclusion Facilities; Water Resources Technical Publication, Bureau of Reclamation: Denver, CO, USA, 2006.
- O’Keeffe, N.; Turnpenny, W.H. Screening for Intake and Outfalls: A Best Practice Guide; Environment Agency: Bristol, UK, 2005. [Google Scholar]
- Kriewitz, C.R. Leitrechen an Fischabstiegsanlagen: Hydraulik und fischbiologische Effizienz (‘Guiding racks at fish descent systems: Hydraulics and fish biological efficiency’). In VAW-Mitteilungen 230; Boes, R., Ed.; Laboratory of Hydraulics, Hydrology and Glaciology (VAW), ETH Zürich: Zürich, Switzerland, 2015. (In German) [Google Scholar]
- Larinier, M.; Travade, F. Downstream migration: Problems and facilities. Bull. Fr. Peche Piscic. 2002, 364, 181–207. [Google Scholar] [CrossRef]
- Ebel, G. Fischschutz und Fischabstieg an Wasserkraftanlagen: Handbuch Rechen- und Bypasssysteme: Ingenieurbiologische Grundlagen, Modellierung und Prognose, Bemessung und Gestaltung (‘Fish Protection and Fish Downstream Migration at Hydropower Plants: Handbook on Rack and Bypass Systems: Fundamentals of Engineering Biology, Modelling and Forecasting, Dimensioning and Design’); Büro für Gewässerökologie und Fischereibiologie Dr. Ebel: Halle (Saale), Germany, 2013. (In German) [Google Scholar]
- Raynal, S.; Chatellier, L.; Courret, D.; Larinier, M.; David, L. An experimental study on fish-friendly trashracks—Part 2. Angled trashracks. J. Hydraul. Res. 2013, 51, 67–75. [Google Scholar] [CrossRef]
- Bates, D.W.; Vinsonhaler, R. Use of Louvers for Guiding Fish. Trans. Am. Fish. Soc. 1957, 86, 38–57. [Google Scholar] [CrossRef]
- Amaral, S.V.; Winchell, F.C.; McMahon, B.J.; Dixon, D.A. Evaluation of angled bar racks and louvers for guiding silver phase American eels. Am. Fish. Soc. 2003, 33, 367–376. [Google Scholar]
- Electric Power Research Institute (EPRI); Dominion Millstone Laboratories (DML). Evaluation of Angled Bar Racks and Louvers for Guiding Fish at Water Intakes; Report No. 1005193; EPRI: Palo Alto, CA, USA, 2001. [Google Scholar]
- Albayrak, I.; Boes, R.M.; Kriewitz-Byun, C.R.; Peter, A.; Tullis, B. Fish guidance structures: Hydraulic performance and fish guidance efficiencies. J. Ecohydraulics 2019. in review. [Google Scholar]
- Beck, C.; Albayrak, I.; Boes, R. Improved hydraulic performance of fish guidance structures with innovative bar design. In Proceedings of the 12th International Symposium on Ecohydraulics (ISE 2018), Tokyo, Japan, 19–24 August 2018. [Google Scholar]
- Beck, C.; Albayrak, I.; Meister, J.; Boes, R.M. Hydraulic performance of fish guidance structures with curved bars—Part 1: Head loss assessment. J. Hydraul. Res. 2019. in review. [Google Scholar]
- Beck, C.; Albayrak, I.; Boes, R.M. Hydraulic performance of fish guidance structures with curved bars—Part 2: Flow fields. J. Hydraul. Res. 2019. in review. [Google Scholar]
- Wilkes, M.; Baumgartner, L.; Boys, C.; Silva, L.G.M.; O’Connor, J.; Jones, M.; Stuart, I.; Habit, E.; Link, O.; Webb, J.A. Fish-Net: Probabilistic models for fishway planning, design and monitoring to support environmentally sustainable hydropower. Fish Fish. 2018, 19, 677–697. [Google Scholar] [CrossRef]
- Khan, L.A. A three-dimensional computational fluid dynamics (CFD) model analysis of free surface hydrodynamics and fish passage energetics in a vertical-slot fishway. N. Am. J. Fish. Manag. 2006, 26, 255–267. [Google Scholar] [CrossRef]
- An, R.D.; Li, J.; Liang, R.F.; Tuo, Y.C. Three-dimensional simulation and experimental study for optimising a vertical slot fishway. J. Hydro-Environ. Res. 2016, 12, 119–129. [Google Scholar] [CrossRef]
- Quaranta, E.; Katopodis, C.; Revelli, R.; Comoglio, C. Turbulent flow field comparison and related suitability for fish passage of a standard and a simplified low-gradient vertical slot fishway. River Res. Appl. 2017, 33, 1295–1305. [Google Scholar] [CrossRef]
- Plymesser, K.; Cahoon, J. Pressure gradients in a steeppass fishway using a computational fluid dynamics model. Ecol. Eng. 2017, 108, 277–283. [Google Scholar] [CrossRef]
- Fuentes-Perez, J.F.; Silva, A.T.; Tuhtan, J.A.; Garcia-Vega, A.; Carbonell-Baeza, R.; Musall, M.; Kruusmaa, M. 3D modelling of non-uniform and turbulent flow in vertical slot fishways. Environ. Model. Softw. 2018, 99, 156–169. [Google Scholar] [CrossRef]
- Quaresma, A.L.; Romao, F.; Branco, P.; Ferreira, M.T.; Pinheiro, A.N. Multi slot versus single slot pool-type fishways: A modelling approach to compare hydrodynamics. Ecol. Eng. 2018, 122, 197–206. [Google Scholar] [CrossRef]
- Andersson, A.G.; Lindberg, D.E.; Lindmark, E.M.; Leonardsson, K.; Andreasson, P.; Lundqvist, H.; Lundstrom, T.S. A Study of the Location of the Entrance of a Fishway in a Regulated River with CFD and ADCP. Mod. Simul. Eng. 2012, 2012, 327929. [Google Scholar] [CrossRef]
- Gisen, D.C.; Weichert, R.B.; Nestler, J.M. Optimizing attraction flow for upstream fish passage at a hydropower dam employing 3D Detached-Eddy Simulation. Ecol. Eng. 2017, 100, 344–353. [Google Scholar] [CrossRef]
- Richmond, M.C.; Serkowski, J.A.; Ebner, L.L.; Sick, M.; Brown, R.S.; Carlson, T.J. Quantifying barotrauma risk to juvenile fish during hydro-turbine passage. Fish. Res. 2014, 154, 152–164. [Google Scholar] [CrossRef]
- Zangiabadi, E.; Masters, I.; Williams, A.J.; Croft, T.N.; Malki, R.; Edmunds, M.; Mason-Jones, A.; Horsfall, I. Computational prediction of pressure change in the vicinity of tidal stream turbines and the consequences for fish survival rate. Renew. Energy 2017, 101, 1141–1156. [Google Scholar] [CrossRef]
- Raynal, S.; Chatellier, L.; David, L.; Courret, D.; Larinier, M. Numerical Simulations of Fish-Friendly Angled Trashracks at Model and Real Scale. In Proceedings of the 35th IAHR World Congress, Vols I and Ii, Chengdu, China, 8–13 September 2013; pp. 2557–2566. [Google Scholar]
- Mulligan, K.B.; Towler, B.; Haro, A.; Ahlfeld, D.P. A computational fluid dynamics modeling study of guide walls for downstream fish passage. Ecol. Eng. 2017, 99, 324–332. [Google Scholar] [CrossRef]
- Mulligan, K.B.; Towler, B.; Haro, A.; Ahlfeld, D.P. Downstream fish passage guide walls: A hydraulic scale model analysis. Ecol. Eng. 2018, 115, 122–138. [Google Scholar] [CrossRef]
- Lundström, T.S.; Brynjell-Rahkola, M.; Ljung, A.L.; Hellstrom, J.G.I.; Green, T.M. Evaluation of Guiding Device for Downstream Fish Migration with in-Field Particle Tracking Velocimetry and CFD. J. Appl. Fluid Mech. 2015, 8, 579–589. [Google Scholar] [CrossRef]
- Pavlov, D.S. Structures Assisting the Migrations of Non-Salmonid Fish: USSR; FAO Fisheries Technical Paper 308, 97 S; Food and Agriculture Organisation of the United Nations: Rome, Italy, 1989. [Google Scholar]
- Stewart, J.; Ferrell, D.J. Escape panels to reduce by-catch in the New South Wales demersal trap fishery. Mar. Freshw. Res. 2002, 53, 1179–1188. [Google Scholar] [CrossRef]
- Webb, P.W. Hydrodynamics and Energetics of Fish Propulsion; Department of the Environment Fisheries and Marine Service: Ottawa, ON, Canada, 1975.
- Beamish, F.W.H. Swimming Capacity. In Fish Physiology 7; Hoar, W.S., Randall, D.J., Eds.; Academic Press: New York, NY, USA, 1978; pp. 101–187. [Google Scholar]
- Wolter, C.; Arlinghaus, R. Navigation impacts on freshwater fish assemblages: The ecological relevance of swimming performance. Rev. Fish Biol. Fish. 2003, 13, 63–89. [Google Scholar] [CrossRef]
- Peake, S. Swimming Performance and Behavior of Fish Species to Newfoundland and Labrador: A Literature Review for the Purpose of Establishing Design Water Velocity Criteria for Fishways and Culverts; Canadian Manuscript Report of Fisheries and Aquatic Sciences 1488-53872843; Department of Fisheries and Oceans: Ottawa, ON, Canada, 2008.
- Beamish, F.W.H. Swimming Performance of Adult Sea Lamprey, Petromyzon-Marinus, in Relation to Weight and Temperature. Trans. Am. Fish. Soc. 1974, 103, 355–358. [Google Scholar] [CrossRef]
- Peake, S.; Beamish, F.W.H.; McKinley, R.S.; Scruton, D.A.; Katopodis, C. Relating swimming performance of lake sturgeon, Acipenser fulvescens, to fishway design. Can. J. Fish. Aquat. Sci. 1997, 54, 1361–1366. [Google Scholar] [CrossRef]
- Albayrak, I.; Kriewitz, C.R.; Hager, W.H.; Boes, R.M. An experimental investigation on louvres and angled bar racks. J. Hydraul. Res. 2018, 56, 59–75. [Google Scholar] [CrossRef]
- Albayrak, I.; Maager, F.; Boes, R.M. An experimental investigation on fish guidance structures with horizontal bars. J. Hydraul. Res. 2019. accepted. [Google Scholar]
- Raynal, S.; Courret, D.; Chatellier, L.; Larinier, M.; David, L. An experimental study on fish-friendly trashracks—Part 1. Inclined trashracks. J. Hydraul. Res. 2013, 51, 56–66. [Google Scholar] [CrossRef]
- Meister, J.; Fuchs, H.; Albayrak, I.; Boes, R.M. Horizontal bar rack bypass systems for fish downstream migration: State of knowledge, limitations, and gaps. In Proceedings of the 12th International Symposium on Ecohydraulics (ISE 2018), Tokyo, Japan, 19–24 August 2018. [Google Scholar]
- Greenshields, C.J. OpenFOAM: The Open Source CFD Toolbox—Programmer’s Guide; OpenFOAM Foundation Ltd. 2015. Available online: http://foam.sourceforge.net/docs/Guides-a4/ProgrammersGuide.pdf (accessed on 19 March 2019).
- Ubbink, O. Numerical Prediction of Two Fluid Systems with Sharp Interfaces; Department of Mechanical Engineering Imperial College of Science, Technology & Medicine, University of London: London, UK, 1997. [Google Scholar]
- Holzmann, T. Mathematics, Numerics, Derivations and Openfoam®, 4th ed.; Holzmann CFD: Leoben, Austria, 2017. [Google Scholar]
- Hirt, C.W.; Nichols, B.D. Volume of Fluid (Vof) Method for the Dynamics of Free Boundaries. J. Comput. Phys. 1981, 39, 201–225. [Google Scholar] [CrossRef]
- Berberovic, E.; van Hinsberg, N.P.; Jakirlic, S.; Roisman, I.V.; Tropea, C. Drop impact onto a liquid layer of finite thickness: Dynamics of the cavity evolution. Phys. Rev. E 2009, 79. [Google Scholar] [CrossRef]
- Federal Act on the Protection of Waters of Switzerland (Gewässerschutzgesetz). SR 814.20 of 24 January 1991. 1 January 2017. Available online: https://www.admin.ch/opc/en/classified-compilation/19910022/201701010000/814.20.pdf (accessed on 19 March 2019).
- Morais, P.; Daverat, F. An Introduction to Fish Migration; Taylor & Francis Group, LLC: Boca Raton, FL, USA; London, UK, 2016. [Google Scholar]
- Hunt, P.C.; Jones, J.W. Population Study of Barbus-Barbus (L) in River Severn, England. 2. Movements. J. Fish. Biol. 1974, 6, 269–278. [Google Scholar] [CrossRef]
- Baras, E.; Lambert, H.; Philippart, J.C. A Comprehensive Assessment of the Failure of Barbus-Barbus Spawning Migrations through a Fish Pass in the Canalized River Meuse (Belgium). Aquat. Living Resour. 1994, 7, 181–189. [Google Scholar] [CrossRef]
- Höttges, A.; Sausen, S. Einsatz von Fischleitrechen am Aare-Kraftwerk Brügg (‘Use of Fish Guiding Screens at the Aare Power Plant in Brügg’). Master’ Thesis, Laboratory of Hydraulics, Hydrology and Glaciology (VAW), ETH Zürich, Zürich, Switzerland, 2016, unpublished. (In German). [Google Scholar]
- BKW. Vorstudien—Sanierung Fischgängigkeit am WKW Brügg (‘Prestudies—Remediation of fish migration at the HPP Brügg’); Bielersee Kraftwerke: Biel, Switzerland, 2016. (In German) [Google Scholar]
- Katopodis, C. Developing a toolkit for fish passage, ecological flow management and fish habitat works. J. Hydraul. Res. 2005, 43, 451–467. [Google Scholar] [CrossRef]
- Romao, F.; Quaresma, A.L.; Branco, P.; Santos, J.M.; Amaral, S.; Ferreira, M.T.; Katopodis, C.; Pinheiro, A.N. Passage performance of two cyprinids with different ecological traits in a fishway with distinct vertical slot configurations. Ecol. Eng. 2017, 105, 180–188. [Google Scholar] [CrossRef]
- Wilkes, M.A.; Webb, J.A.; Pompeu, P.S.; Silva, L.G.M.; Vowles, A.S.; Baker, C.F.; Franklin, P.; Link, O.; Habit, E.; Kemp, P.S. Not just a migration problem: Metapopulations, habitat shifts, and gene flow are also important for fishway science and management. River Res. Appl. 2018. [Google Scholar] [CrossRef]
- OpenFoam. Standard Boundary Conditions. Available online: https://www.openfoam.com/documentation/user-guide/standard-boundaryconditions.php (accessed on 2 February 2019).








| Literature | Physically Impassable | Physically Passable |
|---|---|---|
| [8] | vn < 0.12 m/s for salmonid fry vn < 0.24 m/s for salmonid fingerling | va = 0.3–0.6 m/s for small and weak swimming fish va = 0.8–1.5 m/s for larger and strong swimming fish |
| [9] | vn < 90th percentile of vsust | va = 0.3–1.0 m/s vn < 90th percentile of vsust |
© 2019 by the authors. Licensee MDPI, Basel, Switzerland. This article is an open access article distributed under the terms and conditions of the Creative Commons Attribution (CC BY) license (http://creativecommons.org/licenses/by/4.0/).
Share and Cite
Feigenwinter, L.; Vetsch, D.F.; Kammerer, S.; Kriewitz, C.R.; Boes, R.M. Conceptual Approach for Positioning of Fish Guidance Structures Using CFD and Expert Knowledge. Sustainability 2019, 11, 1646. https://doi.org/10.3390/su11061646
Feigenwinter L, Vetsch DF, Kammerer S, Kriewitz CR, Boes RM. Conceptual Approach for Positioning of Fish Guidance Structures Using CFD and Expert Knowledge. Sustainability. 2019; 11(6):1646. https://doi.org/10.3390/su11061646
Chicago/Turabian StyleFeigenwinter, Linus, David F. Vetsch, Stephan Kammerer, Carl Robert Kriewitz, and Robert M. Boes. 2019. "Conceptual Approach for Positioning of Fish Guidance Structures Using CFD and Expert Knowledge" Sustainability 11, no. 6: 1646. https://doi.org/10.3390/su11061646
APA StyleFeigenwinter, L., Vetsch, D. F., Kammerer, S., Kriewitz, C. R., & Boes, R. M. (2019). Conceptual Approach for Positioning of Fish Guidance Structures Using CFD and Expert Knowledge. Sustainability, 11(6), 1646. https://doi.org/10.3390/su11061646

