Abstract
This study aims to analyze the antecedent factors affecting continuous intention to use online to offline (O2O) accommodation app services and empirically verify them by applying an integrated model comprised of the value-based adoption model (VAM) and the expectation-confirmation model (ECM). For empirical analysis, a sample of 410 participants with experience reserving rooms using an accommodation app was used. The results showed that privacy risk had the biggest influence on perceived value, followed by technicality and usefulness. Moreover, confirmation and usefulness turned out to have a significant effect on satisfaction, and enjoyment had a negative effect on perceived value and satisfaction. As a result, the influence of perceived risk, technicality, usefulness, and confirmation on perceived value and satisfaction proved to be important in inducing continuous intention to use accommodation apps. These results are academically significant because they expand the scope of O2O business research in the fields of hotels and tourism. We outline several practical implications based on the study results.
1. Introduction
The increase in social network communities and smartphone use has expanded the mobile e-commerce market with O2O (online to offline) businesses combining online and offline services in various industrial fields [1]. Recently, there has been a rapid increase of mobile commerce through smart applications that connect users with products and services such as airline tickets, accommodations, transportation facilities, and restaurants [2,3]. The concept of O2O was first proposed by TrialPay’s co-founder and CEO Alex Rampell in November 2011 [4]. Its essence is the marketing style that attracts customers to the offline channel through the online and mobile channels based on information and communication technology (ICT) [5]. The O2O service market is the intersection of online and offline commerce markets, and this intersection has expanded even more with the development of mobile technology and Internet of Things, which may transform the whole offline commerce market in Korea into the O2O service market in the future [6]. According to the Korea Institute of Science and Technology Information (KISTI) Market Report [6], the Korean O2O market increased from 2.1 trillion KRW in 2016 to 3 trillion KRW in 2017 and 4.3 trillion KRW in 2018, and is expected to grow to 8.7 trillion KRW in 2020.
Currently, O2O services are emerging in various fields such as food service, real estate, and car rental services [7]. In particular, the growth of O2O services is focused on the hospitality industry, including hotels, tourism, and food service [8,9]. Hotels, tourism, and food service are most suitable for O2O services, and accommodation booking applications (apps) are the most notable field [10]. O2O accommodation services enable users to complete search, reservation, and payment for their accommodations online through the mobile channel, and then visit the offline accommodations to receive the service [11].
Meanwhile, according to the 2017 International Travel Status and 2018 International Travel Trends, the percentage of individual free travel was the highest with 59.7%, followed by package travel (25.3%) and air travel (8%). Moreover, international travel intentions in 2018 also showed that travelers mostly preferred individual free travel (53.0%) than package travel (18.8%) [12]. Individual self-guided tours have settled in the form of directly booking and paying on mobile apps instead of booking through travel agencies or hotel websites [13]. The increase of such self-guided individual travelers will lead to the increase of mobile O2O services, especially accommodation apps. In particular, accommodation apps enable users to obtain the purchase effects of searching various products, saving costs, and small and mid-sized accommodation businesses that lack the advertising and marketing skills to have a convenient and efficient sales and marketing channel. Thus, research on e-consumer behavior is needed in terms of consumer acceptance and continuous use of O2O accommodation app services.
Recently, studies on new technology acceptance have mostly defined e-consumer behavior using the technology acceptance model (TAM) or the unified theory of acceptance and use of technology (UTAUT) [14,15,16,17,18]. However, these models consider only the aspects of benefits of usefulness and ease of use obtained by users from using the technology; the aspect of cost must also be considered, since users bear the cost as they accept information technology (IT) [19,20,21]. Accordingly, Kim et al. [19] claimed that the existing TAM does not consider cost and thus is limited in explaining acceptance of new ICT. To overcome this limitation, he proposed the value-based adoption model (VAM), which considers benefits and cost. Moreover, the TAM considers the acceptance of new ICT in terms of users in an organization rather than consumers, and thus new IT acceptance is determined by usefulness and ease of use, which has also been identified as a limitation of the model.
However, from the perspective of mobile commerce, those who accept new IT are not technology users but consumers who pursue rational consumption, and maximization of value thus determines their acceptance. Therefore, the VAM conceptualized the benefit and sacrifice that can be obtained by using a new technology as the perceived value of consumers by adopting the paradigm of cost and benefit [19].
Meanwhile, studies on acceptance of ICT obtain key information through the TAM and UTAUT, whereas studies on continuous intention to use IT are influenced by the expectation-confirmation theory (ECT) [22].
The TAM is based on the beliefs, attitudes, and actions of human behavior expanded from Fishbein and Ajzen’s [23] theory of reasoned action (TRA) in social psychology. On the contrary, the ECT is based on the paradigm of Festinger’s [24] cognitive dissonance theory. The TAM is a statistical model designed to explain behaviors and intention to use based on future expectations about using ICT, such as perceived usefulness, perceived ease of use, and attitude. On the other hand, the ECT is a procedural model designed to explain behaviors based on perception or user intention grounded in actual user experience, including factors such as performance, conformance, satisfaction, and initial expectation. Therefore, the ECT is widely known as a useful theory to explain post-purchase satisfaction and the repurchase decision-making process. To explain continuous use of information systems based on the ECT, Bhattacherjee [25] presented the expectation-confirmation model (ECM). The ECM clarified that user satisfaction is determined by confirmation and perceived usefulness after using the information system, and satisfied users have stronger will to continue using the information system.
In the context of the rapid growth of social networking sites, issues have been raised about privacy protection and self-disclosure [26]. Studies have been conducted on multiple aspects of these concerns, including privacy perceptions, social norms, control, and policies including privacy, privacy protection, and self-disclosure [27]. However, despite concerns about privacy invasion and similar potential risks, the tendency to actively use social networks only increases. This perceived sacrifice has a positive impact on online continuance intention as a privacy paradox in which the trade-off between privacy disclosure risks and benefits works [28]. Therefore, this study added privacy risk as a sub-factor of perceived sacrifice.
In a recent study of accommodation apps, Agaga and El-Masry [29] demonstrated the factors affecting consumers’ intent to book hotels based on the commitment-trust theory and TAM. Kim, Kim, and Park [30] suggested reasonable price, quality, and online reviews as the leading factors influencing perceived value, trust toward a third party online booking site, and trust toward hotels, and they demonstrated the intention of consumers with regard to booking hotels online. Ozturka, Bilgihanb, Nusair, and Okumus [31] proposed a model focusing on self-efficacy, compatibility, perceived ease of use, and perceived convenience, and confirmed consumer loyalty to mobile apps for booking hotels.
There are many discussions of the rapidly growing O2O services. However, relatively little academic research on accommodation apps and no research applying the VAM and ECM has been conducted. Thus, this study raises the following questions: what factors can increase continuous intention of users of accommodation app services? What factors have the greatest influence on continuous usage intention?
This study applies a model integrating the VAM and ECM to expand the research scope of consumer behavior studies in hotels and tourism to acceptance and use of IT systems. This is more novel than the previous studies because it integrates and analyzes costs, post-use satisfaction, and the re-use decision-making process regarding IT systems, which have all been overlooked by the TAM and UTAUT. Moreover, it also differs from previous studies on consumer behavior in the hotel and tourism industries by determining the variables affecting continuous intention to use O2O services by consumers.
Discovering the antecedent factors affecting continuous intention to use O2O accommodation app services has the potential to create new marketing channels for hotels and accommodation businesses and may also be of great academic significance. Thus, as previously mentioned, this study empirically verifies the factors affecting continuous intention to use accommodation app services by applying a model that integrates the VAM and ECM. Based on the results, this study provides useful data to help establish marketing strategies for hotels and accommodation businesses as well as accommodation app companies by analyzing e-consumer behavior and making practical suggestions.
2. Literature and Hypotheses
2.1. Value-Based Adoption Model
The VAM was proposed—as shown in Figure 1—in the study by Kim et al. [19] on the adoption of mobile commerce. Kim et al. argued that the TAM has limitations in explaining new ICT acceptance and that those who accept new ICT are not just technology users but also consumers. Furthermore, they claimed that the main interests of technology users in an organization are usefulness and ease of use, but that rational consumers focus more on maximization of value [22]. The existing TAM and expanded technology acceptance model (E-TAM) considers only benefits such as usefulness and ease of use obtained by users in using new ICT. However, users also make sacrifices due to IT acceptance, which is why both these aspects must be considered at the same time [19,20,21,32]. The VAM of Kim et al. [19] presents usefulness and enjoyment as perceived benefit and technicality and perceived fee as perceived sacrifice, setting these as antecedent factors of perceived value and analyzing adoption intention accordingly. Adoption decisions based on comparison of uncertain costs and benefits incurred by adopting new alternative products is based on the cost-benefit paradigm reflected in the decision-making studies [22,33].
Figure 1.
Value-based adoption model of technology.
In the cognitive evaluation theory, motivation is classified into intrinsic and extrinsic motivations. Extrinsic motivation is the performance of activities to achieve certain rewards, while intrinsic motivation is the performance of activities completely unrelated to rewards [34]. Both extrinsic and intrinsic motivations affect perceived value and behavior intention, and this result is applied to IT systems and has been reflected in customer feedback about products including cognitive and emotional elements [19]. Usefulness is defined as an overall value perceived by new IT users [35]. From the perspective of the technology acceptance theory based on motivation, perceived value is measured by performance expectation and extrinsic motivation [36]. Therefore, usefulness focuses on task accomplishment and reflects individual desires incurred by extrinsic reward [14]. Enjoyment indicates a degree of enjoyment in using a product apart from expected performance or result. Therefore, enjoyment represents emotional and intrinsic benefits [19]. Experience of enjoyment or joy from using technology is expanded to value perception of all behaviors related to the use of the technology, making that technology’s acceptance more likely [34].
Perceived sacrifice indicates both monetary and non-monetary elements [32]. Monetary expenditures include actual prices of products and are generally measured based on customer perception of the actual prices paid by the customers. Non-monetary expenditures include time and effort used in purchasing and consuming products and unsatisfying expenditures [19]. Perceived fee, which is a monetary element, indicates the immediate cost intuitively perceived in purchasing products or services [19]. Moreover, price indicates something that is given up or sacrificed to obtain certain products [32], and price has already been conceptualized as a sacrifice by other price policy researchers [19]. Technicality, which is a non-monetary element, is defined as how a new technology is perceived as technically excellent in the process of providing a service and is an evaluation of ease of use, reliability, connectivity, and efficiency [22]. Furthermore, technicality indicates the level of physical and mental effort required by users of IT and is similar to the complexity of technology perceived by users of new systems [19]. Privacy risk indicates the level of anxiety about or risk of leakage of the consumer’s own personal information or transaction data when making online transactions using a mobile tool [21]. It is defined as the anxiety that comes from the possibility of abusing or misusing personal information as consumers use the mobile tool [37].
Value has been depicted from various perspectives, including consumption value, acquisition and transaction values, consumer value, perceived value, and others, but plays an especially significant role in decision-making. Perceived value is defined as the subjective evaluation of consumers of the trade-off between benefits and costs of products or services [32]. The definition of perceived value by Zeithaml [32] is widely used and indicates an overall evaluation by consumers of the usefulness of products [22]. Value is derived from comparison of the acquired benefits with costs paid, and costs paid must consider sacrifice of effort and time as well as monetary aspects [38]. Therefore, O2O accommodation app users perceive value by comparing the benefit they obtain by using the service with the cost they pay. Thus, this study applies the VAM considering benefits and costs.
Studies on mobile use and O2O service adoption intention applying the VAM are as follows. Kim et al. [19] established in their study on mobile internet adoption that usefulness, enjoyment, and technicality have positive effects on perceived value, and perceived fee has a negative effect on perceived value. Moreover, perceived value formed by perceived benefit and sacrifice has a positive effect on adoption intention. The study by Chunxiang [21] on mobile commerce determined that perceived fee and technicality are factors that have negative effects on perceived value, and that usefulness is a factor that has a positive effect. Perceived value is proposed as a factor that has a positive effect on adoption intention. Usefulness is verified as an important antecedent factor in various studies on technology acceptance in information systems [39,40], and Pedersen et al. [41] verified that usefulness of mobile internet is a key factor of influence in user acceptance. Moreover, Davis et al. [34] verified that enjoyment and amusement, aside from usefulness, have significant effects on technology acceptance. In the study of Wang and Wang [42], sacrifice was composed of technicality, perceived fee, and perceived risk. The verification result showed that technicality and perceived fee have significantly negative effects. Several exploratory surveys have identified technical factors and price as the most significant barrier to mobile-internet (M-Internet) adoption [43,44]. In a study on Software as a Service (SaaS) adoption behavior by Kwon and Seo [20], security risk was identified as a factor that has a negative effect on perceived value. To determine the continuous intention to use internet protocol television (IPTV), Lin et al. [22] presented an integrated model of the VAM and ECM. They determined the relationship with perceived value by presenting personalization, high quality, value-added services, and content richness as sub-factors of perceived benefit. Perceived value affected by four factors turned out to have a positive effect on satisfaction and continuous usage intention.
The VAM has proved useful in explaining adoption intention in the mobile field. Previous studies have shown through empirical analysis that user evaluation of perceived benefit and sacrifice affects perceived value, satisfaction, and adoption intention, which may lead to continuous usage intention [21,22,45].
In this study, following Kim et al. [19] and other previous studies, we examine the relationship between VAM variables and the perceived privacy risks of mobile reservation and payment affecting the perceived value and persistent intentions of users of accommodation services. As a result, the following hypotheses were set.
Hypothesis 1(H1)
The perceived benefit of accommodation apps will have a significant effect on consumers’ perceived value.
Hypothesis 1-1(H1-1)
The usefulness of accommodation apps will have a significant effect on consumers’ perceived value.
Hypothesis 1-2(H1-2)
Enjoyment of accommodation apps will have a significant effect on consumers’ perceived value.
Hypothesis 2(H2)
Perceived sacrifice required by accommodation apps will have a significant effect on consumers’ perceived value.
Hypothesis 2-1(H2-1)
Technicality of accommodation apps will have a significant effect on consumers’ perceived value.
Hypothesis 2-2(H2-2)
Perceived fee of accommodation apps will have a significant effect on consumers’ perceived value.
Hypothesis 2-3(H2-3)
Privacy risk of accommodation apps will have a significant effect on consumers’ perceived value.
Hypothesis 3(H3)
Perceived value of accommodation apps will have a significant effect on consumers’ continuous usage intention.
Hypothesis 4(H4)
Perceived value of accommodation apps will have a significant effect on consumers’ satisfaction.
2.2. Expectation-Confirmation Model
The ECM proposed by Bhattacherjee [25] is a research model related to information systems based on the ECT [46]. Originally, this theory was mainly used to investigate consumer relationship satisfaction and repeat decision-making in consumer behavior literature [47,48]. The ECT by Oliver [47] is a theory explaining the relationship between consumer satisfaction and purchase, as well as post-purchase behavior. Consumers compare their expectation before purchasing products or services with their outcome perception in post-purchase experience, and satisfaction based on confirmation of expectation leads to repurchase behavior.
However, Bhattacherjee [25] argued that expectation and confirmation in terms of information systems are formed by actual use, through which consumers perceive usefulness of the information system and form satisfaction, which then leads to continuous usage intention. Bhattacherjee [25] then presented the ECM as shown in Figure 2. Confirmation in the ECM is an evaluation of the outcome of actual use of the information system. If the result meets expectations, consumers form trust in the outcome and perceive the system’s usefulness. Satisfaction is the actual fulfillment of user needs and also user perception that needs are met as a result of using the information system. Thus, satisfaction is formed by confirmation and perceived usefulness.
Figure 2.
Expectation–confirmation model.
Most studies that apply the ECM have been actively used in the online service environment and aimed to determine user satisfaction and continuance intention at the individual level [49]. Furthermore, most ECM-related studies added explanatory variables based on the existing ECM to increase the explanatory power of the research or combined and compared with other theories to come up with better verification results [46,50].
The validity of ECM has been proved in various studies analyzing continuous intention to use information systems. Previous studies focus mainly on Internet and app users to predict consumer behavior after adoption. Lin et al. [51] analyzed the relationships between usefulness, enjoyment, satisfaction, and continuous usage intention in web portals by applying the ECM and verified the positive relationships among these variables. Thong et al. [52] applied the ECM in a study of continuous usage intention after mobile internet adoption and verified that ease of use and enjoyment have significant effects on continuous usage intention. Moreover, Lee [53] used a model integrating the ECM, TAM, and TRA to analyze continuous usage intention of e-learning users and found that confirmation has a significant effect on continuous usage intention, mediated by usefulness and satisfaction. Kim [54] also applied the ECM to examine continuous usage intention of mobile data service and verified that confirmation has a significant effect on usefulness, enjoyment, and satisfaction. Furthermore, Lee and Kwon [46] also applied the ECM to establish that perceived usefulness such as intimacy and familiarity with web-based services has a positive effect on continuous usage intention. Lin et al. [22] presented a model integrating the VAM and ECM to determine continuous intention to use IPTV. Confirmation has a positive effect on satisfaction and perceived benefit consisting of personalization, high quality, value-added services, and content richness, while satisfaction has a positive effect on continuous usage intention. The ECM has been widely used in behavioral studies of various web-based services such as e-learning and online banking [50,55,56,57], and the framework of the ECM has been shown to be suitable for empirically analyzing e-commerce studies [46,58,59].
This study determines the structural relations among variables by integrating the ECM proposed by Bhattacherjee [25] with the expanded VAM considering the benefits and sacrifices of using accommodation apps. In this perspective, this study sets the following hypotheses based on previous studies.
Hypothesis 5(H5)
Confirmation of expectations of accommodation apps will have a significant effect on consumers’ satisfaction.
Hypothesis 6(H6)
Confirmation of expectations of accommodation apps will have a significant effect on consumers’ perception of usefulness.
Hypothesis 7(H7)
Usefulness of accommodation apps will have a significant effect on consumers’ satisfaction.
Hypothesis 8(H8)
Enjoyment of accommodation apps will have a significant effect on consumers’ satisfaction.
Hypothesis 9(H9)
Satisfaction with accommodation apps will have a significant effect on consumers’ continuous usage intention.
All the hypotheses are included in the theoretical model depicted in Figure 3.
Figure 3.
Theoretical Framework.
3. Methodology
3.1. Sampling and Data Collection
The subjects for sampling are male and female residents in Korea aged 20 and above who have experience booking and using hotels or accommodations in Korea or overseas through a mobile accommodation app. Data were collected for 15 days from 1 December 2017 to 15 December 2017 online via Nownsurvey. Nownsurvey is a reliable survey company with a panel size of over one million in Korea. The survey link was sent to a total of 3000 potential respondents, and 523 of them clicked on the link and were connected to the survey. Screening questions were administered before the respondent was invited for an interview. The subjects were asked whether they have experience accessing an accommodation app, searching for hotels or accommodations, and making reservations and using them in the past year. Only those with experience were selected, and samples of 410 respondents were ultimately used for empirical analysis. A profile of the sample is shown in Table 1.
Table 1.
Responder’s profile.
3.2. Research Instrument
To achieve the objective of this study, nine factors were constructed based on previous studies. These included four items related to usefulness, three to enjoyment, three to perceived fee, four to perceived value, and three to adoption intention as used in the VAM by Kim et al. [19]. Four items of technicality were cited from Lin et al. [22], and three items of privacy risk from Featherman and Pavlou [60] and Lee [61]. Three items of confirmation and three items of satisfaction in the ECM were cited from Lin et al. [22]. All items were developed in English but were revised and modified in Korean depending on the research objective and characteristics of the subjects. All scale items were measured with five-point Likert-type scales ranging from “Strongly disagree” to “Strongly agree.”
3.3. Analytical Methods
The SPSS 22.0 was used to represent the demographic profile of the respondents. We used a two-step approach to conduct data analysis. First, the reliability and construct validity were assessed by conducting conformation factor analysis (CFA) in the first step. The research model and the proposed hypotheses were evaluated by the structural equation model (SEM) in the second step. The analysis tool used in this study was AMOS 22.0
4. Data Analysis and Results
4.1. Measurement Model
The measurement model fit was assessed by a CFA. Seven common model-fit measures were used to estimate the measurement model fit, χ²/df (<3), GFI (>0.90), RMSEA (<0.08), RMR (<0.08), NFI (>0.9), NNFI (>0.9), and CFI (>0.9) [62]. Table 2 shows the result of the CFA. The measurement model had a good fit with the data collected. (χ² = 1008.026, df = 355, CMIN/df = 2.840, RMR = 0.033, GFI = 0.862, AGFI = 0.819, NFI = 0.888, IFI = 0.924, CFI = 0.924, and RMSEA = 0.067). The adequacy of the measurement model was evaluated based on the criteria of reliability, convergent validity, and discriminant validity. First, reliability was examined based on the composite reliability (CR) values. Table 2 shows that all values were above 0.7, indicating adequate composite reliability [62]. The average variance extracted (AVE) values for all variables were higher than the suggested threshold value of 0.5, suggesting the convergent validity of the scale [62].
Table 2.
Measurement model assessment.
To verify the discriminant validity among factors with verified convergent validity, this study compared the AVE of each latent variable and the square of the correlation among latent variables and verified whether AVE was greater than the square of the correlation [63]. The result showed that the square of the correlation among all latent variables was 0.015–0.444, as shown in Table 3, which was smaller than the AVE range 0.579–0.782. Thus, all latent variables had discriminant validity.
Table 3.
Correlations of analysis between the variables.
4.2. Structural Model
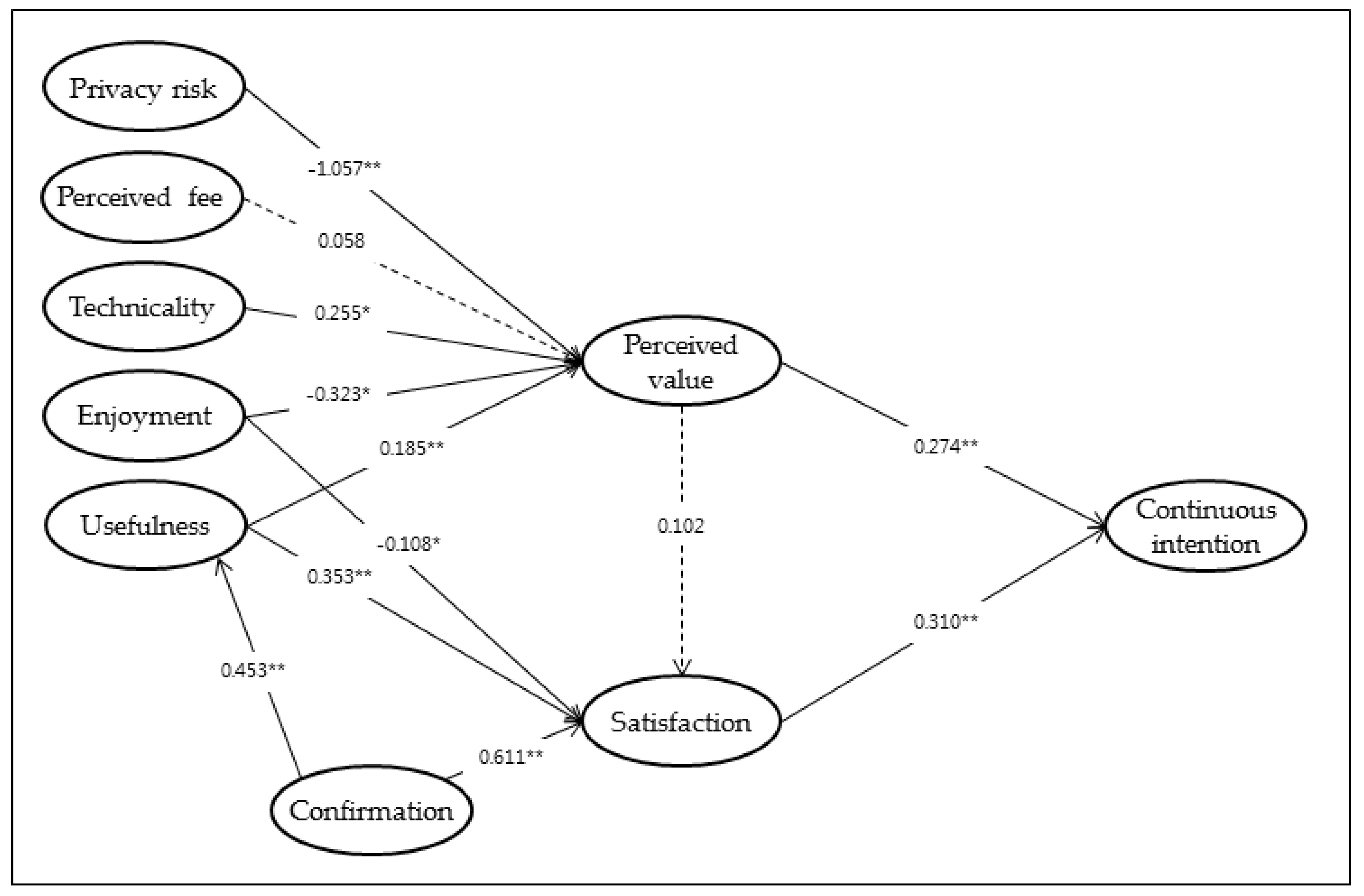
To test the hypotheses, the SEM was conducted using the AMOS 22.0 statistical package. To verify the established hypotheses through the path coefficients acquired from the SEM, the suitability of the model regarding the relation of variables was first evaluated [64]. The suitability of the model was χ² = 1070.601, df = 356, p = 0.000, CMIN/df = 3.007, RMR = 0.066, GFI = 0.852, NFI = 0.881, IFI = 0.917, CFI = 0.916, and RMSEA = 0.070, generally meeting the evaluation criteria. Table 4 and Figure 4 show the result of testing the hypotheses establishing the relations among factors of the VAM and ECM. In the relationship between perceived benefit and perceived value, usefulness (β = 0.185, t = 3.929, p = 0.000) had a significant positive effect on perceived value, and enjoyment (β = −0.323, t = −2.406, p = 0.016) had a significant negative effect on perceived value, and thus Hypothesis 1 was supported. In the relationship between perceived sacrifice and perceived value, technicality (β = 0.255, t = 2.170, p = 0.030) had a significant positive effect on perceived value, and privacy risk (β = −1.057, t = −6.398, p = 0.000) had a significant negative effect on perceived value, but perceived fee (β = 0.058, t = 0,482, p = 0.630) did not have a significant effect on perceived value. Therefore, Hypothesis 2 was partially supported. Perceived value (β = 0.274, t = 3.123, p = 0.001) had a positive effect on adoption intention, and thus Hypothesis 3 was supported. Perceived value (β = 0.102, t = 0.949, p = 0.343) did not have a significant effect on satisfaction, and thus Hypothesis 4 was rejected.
Table 4.
Result of structural model analysis.
Figure 4.
Structural equation model with parameter estimates.
Confirmation (β = 0.611, t = 5.548, p = 0.000) had a positive effect on satisfaction, and thus Hypothesis 5 was supported, and confirmation (β = 0.453, t = 7.635, p = 0.000) had a positive effect on usefulness, and thus Hypothesis 6 was supported. Usefulness (β = 0.353, t = 7.357, p = 0.000) had a positive effect on satisfaction, and thus Hypothesis 7 was supported, and enjoyment (β = −0.108, t = −2.257, p = 0.010) had a negative effect on satisfaction, and thus Hypothesis 8 was supported. Satisfaction (β = 0.310, t = 3.500, p = 0.000) had a significant positive effect on adoption intention, and thus Hypothesis 9 was supported.
5. Discussion and Conclusion
5.1. Discussion
The purpose of this study is to validate the leading factors affecting the continuous intention of use of O2O accommodation apps by applying an integrated model of VAM and ECM. This model integrates various explanatory variables such as perceived risk, perceived fee, technicality, enjoyment, usefulness, confirmation, perceived value, satisfaction, and continuous intention as determinants of accommodation reservation using mobile apps.
The results obtained from data analysis demonstrate that usefulness, technicality, confirmation, perceived value, and satisfaction are positive determinants of the consumer’s continuous intention to book accommodations through mobile apps. On the contrary, privacy risk and enjoyment were found to be the negative factors. Therefore, the intention to reserve a room through a mobile app depends on the consumer’s perception of privacy risk, technicality, enjoyment, usefulness, confirmation, perceived value, and satisfaction with regard to the app. This is in part consistent with previous studies [65]; this result verifies that users place more value on the cognitive benefits of reducing time and effort searching for hotels and accommodations and making quick reservations than emotional benefits such as enjoyment and amusement when using accommodation apps. The mean of technicality was 2.202, indicating that the respondents did not consider it difficult to use accommodation apps. As a result, perceived value of users increased when the accommodation app was easier to use. Moreover, it was verified again that e-commerce users experienced anxiety or perceived risk related to leakage of their personal or transactional information. This is consistent with previous studies [20], as privacy risk had the most significant influence among the VAM factors on perceived value of users.
Conversely, perceived fee had no significant effect. The mean of perceived fee was 2.803, suggesting that the respondents perceive that the price offered by the accommodation app is not cheap or expensive. In contrast to Kim et al.’s [30] study, which suggests that reasonable prices have the greatest effect on perceived value, we found that price is not an important determinant in raising the value of accommodation apps.
It was verified that users form perceived satisfaction and usefulness of outcome when the perceived outcome experienced after using the accommodation app meets their expectation. This is consistent with previous studies [66]. In particular, confirmation had the greatest influence among all antecedent factors affecting satisfaction. It was verified that the usefulness of the accommodation app perceived by users has a great influence not only on perceived value but also satisfaction, but emotional benefits expected from using online app services are still insufficient for building satisfaction among users.
Finally, satisfaction has a positive effect on continuous intention, and thus can predict future behaviors of users with experience using accommodation apps. Therefore, this empirical evidence demonstrates that the integrated model of VAM and ECM explains the continuing intent of consumers to book their accommodations using mobile apps.
5.2. Conclusions
The results of the analysis have the following academic significance and provide the following implications for managers. From the theoretical perspective, this study aimed to analyze e-consumer behavior in adoption of mobile accommodation app services that have recently grown in use. From a theoretical perspective, the findings of this study make a significant contribution by integrating research from streams such as hospitality and information and communications technology. The VAM additionally considered perceived sacrifice, which had been overlooked by the TAM and UTAU. Meanwhile, the ECM has been known as a useful theory explaining post-purchase satisfaction and repurchase decision. The causal relations among variables were verified by applying a model integrating VAM with the ECM. The research design and results have academic significance because they expanded the scope of research on O2O business in the hotel and tourism industries. Hence, the theoretical framework proposed and tested in this model can be used as a base for further studies.
From the practical perspective, perceived value and satisfaction must be increased in order to induce users’ continuous use of hotel reservation services. It is necessary to focus on the importance of usefulness, technicality, confirmation, and privacy risk. Users want to reduce the time and effort put into searching for and reserving the rooms they want, and thus they perceive value and satisfaction in using the app when this process is simple and convenient to use. Therefore, functions must be added to enable users to search by various options such as room type, price, location, and ratings. This search procedure must be convenient and easy to use rather than complicated. Particularly, mobile platforms should provide personalized experience in accordance with past reservation trends and preferences of users, thereby reducing the reservation time and search effort of consumers, thus facilitating prompt decision making.
In addition, improving the ability of accommodation apps to book hotels and restaurants will increase the user’s perceived value and satisfaction. Furthermore, by providing information about tourist attractions, shopping, and events near the reserved accommodations, accommodation apps will become an essential information system in the hotel and tourism industries. Satisfaction formed by such utility will build expectations of users for accommodation app services, thereby performing a decisive role in increasing continuous usage intention in the future.
Concerns about privacy risk turned out to be the most negative influence on the value perceived by users of accommodation apps. The field of e-commerce is constantly growing, but fear about personal information leakage in online transactions remains a factor that reduces the value of users. High profile cases of personal information leakage in global social network service (SNS) such as Facebook makes it difficult to completely resolve the anxiety issue for users. It is therefore necessary to operate a strict security system in terms of identity verification procedures and secure safety by building a hacking prevention system to protect saved user information.
This study suggests the establishment of a technical environment such as a technology-based self-system (TBSS) with multidimensional service convenience to provide decision making, transaction, access, ease of use, and post-purchase convenience to consumers in order to reduce time and effort. This would permit more effective management of customers as a means to reinforcing confirmation to increase utility. For example, if you provide services such as room choice (e.g., McDonald’s kiosk menu, seat choice at movie theaters), mobile payment, mobile check-in, keyless entry, call for transportation, and ordering room service through mobile apps, you realize that mobile apps are more user friendly than websites.
Consumer confirmation is also formed through a comparison of pre-expectation and post-purchase experience. Therefore, since satisfaction is determined on the basis of this confirmation, it is necessary to increase the satisfaction when using the actual hotel room. Consumers trust and are satisfied with the app when the information provided by the accommodation app is consistent with the goods and services provided by the lodging company. Therefore, it is not an information structure for short-term performance but provides accurate information for maintaining long-term customer relationship, which is very important.
5.3. Limitations and Future Research
Despite the aforementioned study results and implications, this study has the following limitations. The results cannot be generalized to all age groups because subjects in their 20s accounted for more than 50% of the sample. On the other hand, it might be meaningful to limit the results only to this group, considering that accommodation app users in Korea are still mostly in their 20s and have an annual income of less than $20,000, as shown in the demographic characteristics. In terms of direction for future research, it would be possible to provide more comprehensive bases for marketing strategies by categorizing accommodation app users according to motivation, purpose, demographic characteristics, and usage behavior and analyzing the differences among groups.
Author Contributions
H.M.J. and S.H.K. conceived and designed the experiments; H.M.J. performed the experiments and analyzed the data; H.M.J., S.H.K. and J.H.B. wrote the paper. All of authors contributed to read and approved the final manuscript.
Funding
No external funding was received for this work.
Conflicts of Interest
The authors declare no conflict of interest.
References
- Hsieh, H.C.; Chen, Y.C.; Lin, H.C. More precise: Stores recommendation under O2O commerce. Int. J. Comput. Digit. Syst. 2014, 218, 1–9. [Google Scholar]
- Pitt, L.F.; Parent, M.; Junglas, I.; Chan, A.; Spyropoulou, S. Integrating the smartphone into a sound environmental information systems strategy: Principles, practices and a research agenda. J. Strateg. Inf. Syst. 2011, 20, 27–37. [Google Scholar] [CrossRef]
- Lyu, S.O.; Hwang, J. Are the days of tourist information centers gone? Effects of the ubiquitous information environment. Tour. Manag. 2015, 48, 54–63. [Google Scholar] [CrossRef]
- Chen, Y.C.; Hsieh, H.C.; Lin, H.C. Improved precision recommendation scheme by BPNN algorithm in O2O commerce. In Proceedings of the 2013 IEEE 10th International Conference on e-Business Engineering, Coventry, UK, 11–13 September 2013; pp. 324–328. [Google Scholar]
- Ji, S.W.; Sun, X.Y.; Liu, D. Research on core competitiveness of Chinese retail industry based on O2O. Adv. Mater. Res. 2014, 834, 2017–2020. [Google Scholar] [CrossRef]
- Korea Institute of Science and Technology Information Market Report. O2O Service: A New Paradigm of Lifestyle Service. 31 August 2016. Available online: http://www.ndsl.kr/ndsl/search/detail/report/ reportSearchResultDetail.do?cn=KMR2016000336 (accessed on 11 September 2018).
- Du, Y.; Tang, Y. Study on the development of O2O e-commerce platform of China from the perspective of offline service quality. Int. J. Bus. Soc. Sci. 2014, 5, 308–312. [Google Scholar]
- Popescu, A.; Popescu, D. Hashtag progress: The digital fingerprint of Web 2.0 on tourism and hospitality industry management—A case study for Romania. Entrep. Bus. Econ. 2016, 1, 555–564. [Google Scholar]
- Okumus, B.; Bilgihan, A. Proposing a model to test smartphone users’ intention to use smart applications when ordering food in restaurants. J. Hosp. Tour. Technol. 2014, 5, 31–49. [Google Scholar] [CrossRef]
- Chen, M.M.; Murphy, H.C.; Knecht, S. An importance performance analysis of smartphone applications for hotel chains. J. Hosp. Tour. Manag. 2016, 29, 69–79. [Google Scholar] [CrossRef]
- Gibbs, C.; Gretzel, U.; Saltzman, J. An experience-based taxonomy of branded hotel mobile application features. Inf. Technol. Tour. 2016, 16, 175–199. [Google Scholar] [CrossRef]
- Korea Tourism Organization. 2017 Overseas Travel Situation and 2018 Overseas Travel Trend Forecast. 6 November 2017. Available online: http://kto.visitkorea.or.kr/kor/notice/news/press/board/view. kto?id =428900&instanceId=42 (accessed on 11 September 2018).
- Werthner, H.; Ricci, F. E-commerce and tourism. Commun. Acm. 2004, 47, 101–105. [Google Scholar] [CrossRef]
- Venkatesh, V.; Morris, M.G.; Davis, G.B.; Davis, F.D. User acceptance of information technology: Toward a unified view. MIS Q. 2003, 27, 425–478. [Google Scholar] [CrossRef]
- San-Martín, H.; Herrero, Á. Influence of the user’s psychological factors on the online purchase intention in rural tourism: Integrating innovativeness to the UTAUT framework. Tour. Manag. 2012, 33, 341–350. [Google Scholar] [CrossRef]
- Venkatesh, V.; Thong, J.Y.L.; Xu, X. Consumer acceptance and use of information technology: Extending the unified theory of acceptance and use of technology. MIS Q. 2012, 36, 157–178. [Google Scholar] [CrossRef]
- Gaitán, A.; Peral, J.P.; Jerónimo, B.R.; Ángeles, M. Elderly and internet banking: An application of UTAUT2. J. Internet. Bank. Commerc. 2015, 20, 1–23. [Google Scholar]
- Ain, N.U.; Kaur, K.; Waheed, M. The influence of learning value on learning management system use: An extension of UTAUT2. Info. Dev. 2016, 32, 1306–1321. [Google Scholar] [CrossRef]
- Kim, H.W.; Chan, H.C.; Gupta, S. Value based adoption of mobile internet: An empirical investigation. Decis. Support Syst. 2007, 43, 111–126. [Google Scholar] [CrossRef]
- Kwon, H.K.; Seo, K.K. Application of value-based adoption model to analyze SaaS adoption behavior in Korean B2B cloud market. Int. J. Adv. Comput. Technol. 2013, 5, 368–373. [Google Scholar]
- Chunxiang, L. Study on mobile commerce customer based on value adoption. J. Appl. Sci. 2014, 14, 901–909. [Google Scholar] [CrossRef]
- Lin, T.C.; Wu, S.; Hsu, J.S.C.; Chou, Y.C. The integration of value-based adoption and expectation-confirmation models: An example of IPTV continuance intention. Decis. Support Syst. 2012, 54, 63–75. [Google Scholar] [CrossRef]
- Fishbein, M.; Ajzen, I. Belief, Attitude, Intention, and Behavior: An Introduction to Theory and Research; Addison-Wesley: Reading, MA, USA, 1975. [Google Scholar]
- Festinger, L.A. A Theory of Cognitive Dissonance; Row and Peterson: Evanston, IL, USA, 1957. [Google Scholar]
- Bhattacherjee, A. Understanding information system continuance: An expectation-confirmation model. MIS Q. 2001, 25, 351–370. [Google Scholar] [CrossRef]
- Sahinoglu, M.; Akkaya, A.D.; Ang, D. Can we assess and monitor privacy and security risk for social networks? Procedia - Soc. Behav. Sci. 2012, 57, 163–169. [Google Scholar] [CrossRef]
- Zlatolas, L.N.; Welzer, T.; Heričko, M.; Hölbl, M. Privacy antecedents for SNS self-disclosure: The case of Facebook. Comput. Hum. Behav. 2015, 45, 158–167. [Google Scholar] [CrossRef]
- Young, A.L.; Quan-Haase, A. Privacy protection strategies on Facebook: The Internet privacy paradox revisited. Inf. Commun. Soc. 2013, 16, 479–500. [Google Scholar] [CrossRef]
- Agaga, G.; El-Masry, A.A. Understanding the determinants of hotel booking intentions and moderating role of habit. Int. J. Hosp. Manag. 2017, 54, 52–67. [Google Scholar] [CrossRef]
- Kim, S.Y.; Kim, J.U.; Park, S.C. The Effects of Perceived Value, Website Trust and Hotel Trust on Online Hotel Booking Intention. Sustainability 2017, 9, 2262. [Google Scholar] [CrossRef]
- Ozturka, A.B.; Bilgihanb, A.; Nusair, K.; Okumus, F. What keeps the mobile hotel booking users loyal? Investigating the roles of self-efficacy, compatibility, perceived ease of use, and perceived convenience. Int. J. Inf. Manag. 2016, 36, 1350–1359. [Google Scholar] [CrossRef]
- Zeithaml, V.A. Consumer perceptions of price, quality, and value: A means-end model and synthesis of evidence. J. Mark. 1988, 52, 2–22. [Google Scholar] [CrossRef]
- Shin, D.H. An empirical investigation of a modified technology acceptance model of IPTV. Behav. Inf. Technol. 2009, 28, 361–372. [Google Scholar] [CrossRef]
- Davis, F.D.; Bagozzi, R.P.; Warshaw, P.R. User acceptance of computer technology: A comparison of two theoretical models. Manag. Sci. 1989, 35, 982–1003. [Google Scholar] [CrossRef]
- Rogers, E.M. Diffusion of Innovations, 4th ed.; The Free Press: New York, NY, USA, 1995. [Google Scholar]
- Venkatesh, V. Creating favorable user perceptions: Exploring the role of intrinsic motivation. MIS Q. 1999, 23, 239–260. [Google Scholar] [CrossRef]
- Dinev, T.; Hart, P. An extended privacy calculus model for e-commerce transactions. Inf. Syst. Res. 2006, 17, 61–80. [Google Scholar] [CrossRef]
- Brady, M.K.; Knight, G.A.; Cronin, J.J.; Hult, G.T.; Keillor, B.D. Removing the contextual lens: A multinational, multi-setting comparison of service evaluation models. J. Retail. 2005, 81, 215–230. [Google Scholar] [CrossRef]
- Mathieson, K. Predicting user intentions: Comparing the technology acceptance model with the theory of planned behavior. Inf. Syst. Res. 1991, 2, 173–191. [Google Scholar] [CrossRef]
- Szajna, B. Empirical evaluation of the revised technology acceptance model. Manag. Sci. 1996, 42, 85–92. [Google Scholar] [CrossRef]
- Pedersen, P.E.; Methlie, L.B.; Thorbjornsen, H. Understanding mobile commerce end-user adoption: A triangulation perspective and suggestions for an exploratory service evaluation framework. In Proceedings of the 35th Hawaii International Conference on System Sciences, Big Island, HI, USA, 10 January 2002. [Google Scholar]
- Wang, H.Y.; Wang, S.H. Predicting mobile hotel reservation adoption: Insight from a perceived value standpoint. Int. J. Hosp. Manag 2010, 29, 598–608. [Google Scholar] [CrossRef]
- Andersson, P.; Heinonen, K. Acceptance of Mobile Services: Insights from the Swedish Market for Mobile Telephony; SSE/EFI Working Paper Series in Business Administration No.16; Stockholm School of Economics: Stockholm, Sweden, Octorber 2002. [Google Scholar]
- Vrechopoulos, A.P.; Constantiou, I.D.; Mylonopoulos, N.; Sideris, I. Critical success factors for accelerating mobile commerce diffusion in Europe. In Proceedings of the 15th Bled Electronic Commerce Conference E-Reality: Constructing the e-Economy, Bled, Slovenia, 17–19 June 2002; pp. 477–492. [Google Scholar]
- Lin, T.C.; Lee, C.K.; Lin, J.C.C. Determinants of Enterprise 2.0 adoption: A value-based adoption model approach. In Proceedings of the 2010 International Conference on Information Society, London, UK, 28–30 June 2010; pp. 12–18. [Google Scholar]
- Lee, Y.; Kwon, O. Intimacy, familiarity and continuance intention: An extended expectation–confirmation model in web-based services. Electron. Commer. Res. Appl. 2011, 10, 342–357. [Google Scholar] [CrossRef]
- Oliver, R.L.A. Cognitive model for the antecedents and consequences of satisfaction. J. Mar. Res. 1980, 17, 460–469. [Google Scholar] [CrossRef]
- Oliver, R.L.A. Conceptual model of service quality and service satisfaction: Compatible goals, different concepts. Adv. Serv. Mark. Manag. 1993, 2, 65–85. [Google Scholar]
- Hossain, M.A.; Quaddus, M. Expectation–confirmation theory in information system research: A review and analysis. Inf. Syst. Theory. 2012, 1, 441–469. [Google Scholar]
- Min, Q.; Shenghua, X. An extended expectation confirmation model for information systems continuance. In Proceedings of the 2007 International Conference on Wireless Communications, Networking and Mobile Computing, Shanghai, China, 21–25 September 2007; pp. 3879–3882. [Google Scholar]
- Lin, C.S.; Wu, S.; Tsai, R.J. Integrating perceived playfulness into expectation-confirmation model for web portal context. Inf. Manag. 2005, 42, 683–693. [Google Scholar] [CrossRef]
- Thong, J.Y.; Hong, S.J.; Tam, K.Y. The effects of post-adoption beliefs on the expectation-confirmation model for information technology continuance. Int. J. Hum. Comput. Stud. 2006, 64, 799–810. [Google Scholar] [CrossRef]
- Lee, M.C. Explaining and predicting users’ continuance intention toward e-learning: An extension of the expectation–confirmation model. Comput. Educ. 2010, 54, 506–516. [Google Scholar] [CrossRef]
- Kim, B.S. An empirical investigation of mobile data service continuance: Incorporating the theory of planned behavior into the expectation–confirmation model. Expert. Syst. Appl. 2010, 37, 7033–7039. [Google Scholar] [CrossRef]
- Roca, J.C.; Chiub, C.M.; Martíneza, F.J. Understanding e-learning continuance intention: An extension of the technology acceptance model. Int. J. Hum. Comput. Stud. 2006, 64, 683–696. [Google Scholar] [CrossRef]
- Chiu, C.M.; Wang, E.T.G. Understanding web-based learning continuance intention: The role of subjective task value. Inf. Manag. 2008, 45, 194–201. [Google Scholar] [CrossRef]
- Limayem, M.; Cheung, C.M.K. Understanding information systems continuance: The case of Internet-based learning technologies. Inf. Manag. 2008, 45, 227–232. [Google Scholar] [CrossRef]
- Atchariyachanvanich, K.; Okada, H.; Sonehara, N. What keeps online customers repurchasing through the Internet? Acm Sigecom Exchang. 2006, 6, 47–57. [Google Scholar] [CrossRef]
- Liao, C.; Chen, J.L.; Yen, D.C. Theory of planning behavior (TPB) and customer satisfaction in the continued use of e-service: An integrated model. Comput. Hum. Behav. 2017, 23, 2804–2822. [Google Scholar] [CrossRef]
- Featherman, M.S.; Pavlou, P.A. Predicting e-services adoption: A perceived risk facets perspective. Int. J. Hum. Comput. Stud. 2003, 59, 451–474. [Google Scholar] [CrossRef]
- Lee, M.C. Factors influencing the adoption of internet banking: An integration of TAM and TPB with perceived risk and perceived benefit. Electron. Commer. Res. Appl. 2009, 8, 130–141. [Google Scholar] [CrossRef]
- Hair, J.F.; Hult, G.T.M.; Ringle, C.; Sarstedt, M. A Primer on Partial Least Squares Structural Equation Modelling (PLS-SEM); Sage: Los Angeles, CA, USA, 2013. [Google Scholar]
- Fornell, C.R.; Larcker, D.F. Evaluating structural equation models with unobservable variables and measurement error. J. Mark. Res. 1981, 18, 39–50. [Google Scholar] [CrossRef]
- Greenberg, J.A.; Axen, K.V.; Schnoll, R.; Boozer, C.N. Coffee, tea and diabetes: The role of weight loss and caffeine. Int. J. Obes. 2005, 29, 1121. [Google Scholar] [CrossRef] [PubMed]
- Liu, F.; Zhao, X.; Chau, P.Y.; Tang, Q. Roles of perceived value and individual differences in the acceptance of mobile coupon applications. Internet Res. 2015, 25, 471–495. [Google Scholar] [CrossRef]
- Ashraft, A.; Jaafar, N.I.; Sulaiman, A. The mediation effect of trusting beliefs on the relationship between expectation-confirmation and satisfaction with the usage of online product recommendation. South East Asian J. Manag. 2016, 10, 75–94. [Google Scholar]
© 2019 by the authors. Licensee MDPI, Basel, Switzerland. This article is an open access article distributed under the terms and conditions of the Creative Commons Attribution (CC BY) license (http://creativecommons.org/licenses/by/4.0/).



