Next Article in Journal
Mapping the Knowledge Domain of Smart-City Research: A Bibliometric and Scientometric Analysis
Next Article in Special Issue
Analysis of the State-Dependent Queueing Model and Its Application to Battery Swapping and Charging Stations
Previous Article in Journal
Terrestrial Water Storage in China: Spatiotemporal Pattern and Driving Factors
Previous Article in Special Issue
Mathematical Investigation on the Sustainability of UAV Logistics
 
 
Font Type:
Arial Georgia Verdana
Font Size:
Aa Aa Aa
Line Spacing:
Column Width:
Background:
Article

Performance and Economic Evaluation of Solar Rooftop Systems in Different Regions of Thailand

by
Suntiti Yoomak
1,
Theerasak Patcharoen
2 and
Atthapol Ngaopitakkul
1,*
1
Faculty of Engineering, King Mongkut’s Institute of Technology Ladkrabang, Bangkok 10520, Thailand
2
Faculty of Industrial Technology, Rajabhat Rajanagarindra University, Chachoengsao 24000, Thailand
*
Author to whom correspondence should be addressed.
Sustainability 2019, 11(23), 6647; https://doi.org/10.3390/su11236647
Submission received: 21 October 2019 / Revised: 14 November 2019 / Accepted: 18 November 2019 / Published: 25 November 2019
(This article belongs to the Special Issue Economic Feasibility for Sustainability)

Abstract

:
Solar rooftop systems in the residential sector have been rapidly increased in the term of installed capacity. There are various factors, such as climate, temperature, and solar radiation, that have effects on solar power generation efficiency. This paper presents a performance assessment of a solar system installed on the rooftop of residence in different regions of Thailand by using PSIM simulation. Solar rooftop installation comparison in different regions is carried out to evaluate the suitable location. In addition, three types of solar panels are used in research: monocrystalline, polycrystalline, and thin-film. The electrical parameters of real power and energy generated from the systems are investigated and analyzed. Furthermore, the economic evaluation of different solar rooftop system sizes using the monocrystalline module is investigated by using economic indicators of discounted payback period (DPP), net present value (NPV), internal rate of return (IRR), and profitability index (PI). Results show that the central region of Thailand is a suitable place for installing solar rooftop in terms of solar radiation, and the temperature has more solar power generation capacity than the other regions. The monocrystalline and polycrystalline solar panels can generate maximum power close to each other. All solar rooftop sizes with the Feed-in Tariff (FiT) scheme give the same DPP of 6.1 years, IRR of 15%, and PI of 2.57 which are better than the cases without the FiT scheme. However, a large-scale installation of solar rooftop systems can receive more electrical energy produced from the solar rooftop systems. As a result, the larger solar rooftop system sizes can achieve better economic satisfaction.

1. Introduction

Electrical energy consumption in Thailand has continuously increased with the economic growth, industrial demand, air-conditioning consumption, increase in an electric vehicle as well as development in the country. In 2017, Thailand’s energy demand reached 185,124 GWh, almost all of which was produced from power plants using conventional fossil fuel, i.e., 60% from natural gas, 18% from coal, and 0.2% from oil [1]. As an energy net-importer, Thailand has been aware of its need for energy security and has developed policies designed to decrease its dependence on fossil fuel for electricity production and increase its use of renewable energy sources. For this reason, renewable energy has gained much attention in these last few years with the current electrical energy consumption rate that has rapidly increased, and large-scale power plants cannot keep up with demand. Solar energy is one of the renewable energy sources that has rapidly grown in terms of capacity as Thailand is located in the tropical area and therefore contains an abundant solar power source, having great solar power potential, which is solar irradiation of 17–20 MJ/m2 per day [2]. Furthermore, solar power production is also supported by the government according to the Alternative Energy Development Plan (AEDP) and the Power Development Plan (PDP), which are the national renewable energy master plan. In this AEDP formulated in line with the PDP, the country is escalating the target of electricity capacity to 70,410 MW [3,4] with the installed capacity of renewable energy at 19,635 MW in 2036. Solar energy is the largest expected renewable energy source for electricity generation in the plan, with a target for an installed capacity of 6000 MW.
In the past, most solar systems invested in Thailand have come from utility-scale installations [5]. However, due to solar system prices having a trend to decrease, the number of prosumers in other sectors, namely an industrial sector and a residential sector, has increased significantly. For this reason, solar rooftop systems in all scales of the solar system i.e., home, building, and industry, play a significant role in increasing the proportion of renewable energy production. Several research articles and case studies about solar rooftop systems in Thailand are reviewed in [5,6,7,8,9,10,11,12].
Tongsopit A. [5] investigates the FiT scheme used in Thailand for the promotor of solar power generation and gives a feasibility analysis of solar rooftop system investment in a residential sector under three scenarios: NEPC assumptions, current market, and market stimulation. It is found that the residential FiT launched in 2013 is not strong and continuous enough to allow a significant market growth due to its short application period, lack of a widespread campaign, and complicated permitting processes. Furthermore, the author suggests that investment in solar rooftop systems for the residential scale can be motivated by a tax incentive given as discounts amounting to 20% of the investment cost. The situation of solar rooftop implementation, expansion, and execution strategies in Thailand are reviewed in Chaianong A. and Pharino C. [6]. The three main topics of solar rooftop advantages based on successful international experiences and models, barriers of successful solar rooftop implementation, and recommendations to address existing gaps for solar rooftop investment. The results claim that the success of solar rooftop investment depends on collaborative works among the governmental, public, and private sectors with a clear understanding of the energy security issue that the country is facing. Moreover, the financial support policies of low-interest rate loans, production tax credits, schemes to support battery implementation, and renewable portfolio standards (RPS) have a successfully significant effect on solar rooftop promoting.
Business models and financing options for rooftop solar investment in Thailand are studied in Tongsopit S. et al. [7]. Four kinds of solar rooftop business models: roof rental, solar power purchase agreement, solar leasing, and community solar are reviewed, including one type of financing option of solar loan is also identified. In addition, the drivers for solar rooftop emergence, barriers to solar rooftop investment success, and the risks from the viewpoints of owner and consumer are analyzed. Eskew J. et al. [8] investigates the environmental impacts of solar rooftop installation and models the potential of solar rooftop systems to reach the country’s renewable energy goals. The results show that electricity generated from solar rooftop systems causes lower environmental impacts than fossil fuel-based electricity. However, the major contribution to impacts is in manufacturing by stage and from solar modules by component. Additionally, the mounting structure and inverters are also significant ones. However, domestic production of components and recycling of materials would reduce impacts. In this case study, there is an energy payback time of 2.5 years and a payback period of 7.4 years. In Tantisattayakul T. and Kanchanapiya P. [9] paper, the economic evaluation of solar rooftop systems for the residential sector under a feed-in tariff scheme in Thailand is presented. Furthermore, additional appropriate encouragement measures, including an appropriate feed-in-tariff rate, personal income tax exemptions, carbon trading, and low-interest-rate loans for household investment, are proposed. It is found that the current scheme is not infeasible to promote solar rooftop investment in the residential sector under the current market situation. Among the additional supportive measures, the low-interest rate loan is the most outstanding measure for supporting and stimulating investment in the solar rooftop residential sector.
The situation of solar energy information for electricity production i.e., the potential of solar energy, solar energy status, and the barriers of solar-powered-system development in Thailand, including the global potential and growth of electricity production with solar energy is reviewed in Wongwises S. and Chimres N. [10]. The information provides the benefit of the industry, investors, and people who intend to utilize solar energy to replace the fossil fuels in their businesses, encompassing the investment in electricity generation projects from solar energy. Chaianong A. et al. [11] analyzes electricity bill saving of solar rooftop systems with different support programs: net metering and net billing for individual load profiles of four customer groups (residential scale, small general service, medium general service, and large general service). It is found that the electricity bill saving of all customer groups relies on electricity tariffs, solar system sizes, load characteristics, and details on the support programs. However, load characteristics hardly have an effect on the electricity bill saving. In addition, the use of the net metering program gives a smaller variation in the electricity bill saving compared to the other, leading to more flexibility for customers to size their solar systems. However, the net billing program cause encouraging customers to limit their solar system sizes, mitigating the concerns of several consumers about the oversizing of solar rooftop installations and the limitations of the utility grid. Furthermore, the same author also studies the economic feasibility of grid-connected solar self-consumption for four customer groups among three potential support programs: no compensation for excess electricity, net metering, and net billing [12]. The economic evaluation is implemented by using the indicators of internal rate of return (IRR), net present value (NPV), and payback periods (PB). The results claim that entire customer class profit can be increased by using the programs. However, the net metering offers the most customer benefits. However, the authors recommend the net billing program for policy adoption since it is not only enough level of economic viability but also flexibility in dealing with broad stakeholders’ concerns.
These papers [6,7,8,9,10,11,12] provide evidence and report challenges about the solar rooftop adoption model in Thailand in terms of economic feasibility, environmental impacts, FiT and execution strategies incentive scheme, and situation of solar energy information. It can be implied that solar energy can be a promising technology to help increase energy security and help transform Thailand into a sustainable society.
Not only in Thailand, solar system is more widely used technology and becoming more and more attractive especially with the solar rooftop systems in supply of the utility grid all around the world i.e., India [13,14], Pakistan [15], United Arab Emirates [16], Oman [17], EU [18], Switzerland [19,20], Uganda [21], and South Korea [22,23]. Rathore S. [13] studies various factors that have effects on the growth and development of the solar rooftop systems in India. Moreover, solar power policies supported the decentralized solar rooftop systems along with various business models and current status in India. Solar rooftop government policies & initiatives, the current status of the solar rooftop systems, key challenges, and various business models for the growth of the solar rooftop sector are also discussed. Finally, the international status of the solar rooftop systems, followed by some policy recommendations, is reviewed. Next, the feasibility of grid-connected solar rooftop systems for a household to supply the electricity in India is presented in Dondariya C. et al. [14]. The various simulation software of PV*SOL, PVGIS, SolarGIS, and SISIFO is carried out to analyze the performance of the considered solar rooftop systems. In addition, the index of energy generation, performance ratio, solar fraction, and energy yield for performance prediction of the systems is also evaluated. It is found that the PV*SOL software is easy, fast, and reliable for the simulation of solar rooftop systems. In Pakistan, Khan J. and Arsalan M. H. [15] present methods to combine geographic information systems (GIS) and object-based image recognition approach to identify the available rooftop area for solar installation. Six step techniques are used to estimate solar rooftop potential, which is a geographic division of high-resolution satellite imagery, sampling rooftop feature extraction, analyzing different rooftop factors, comparing the extracted rooftops to another rooftop, and conversion of energy into power outputs.
Due to changing hydrocarbon markets in the Middle East and North Africa (MENA), the solar system technology trends to rapidly falling prices, leading to solar power increasingly attractive. Hence, their energy systems are away from dependence on hydrocarbon fuel sources. For this reason, using solar energy, especially in solar rooftop systems, is being positioned to play an essential role in the United Arab Emirates (UAE) [16]. Griffiths S. and Mills R. [16], the solar rooftop situations in UAE are studied for the evolution of a MENA energy system. It is found that solar rooftop installation in UAE can be an economically viable technology choice, and it will become part of regional energy strategies. In Oman, Al-Saqlawi J. et al. [17] implements a new approach to evaluate the potential of using solar rooftop with battery technologies that operate without recourse to the utility grid. The proposed technique is a technical assessment of stand-alone systems which assesses the characteristics of the solar panel and the battery facility required to provide stand-alone systems. After that, the considered systems are compared to similar grid-connected systems and any techno-economic targets necessary to enhance the feasibility of residential solar rooftop systems using a mathematical model. The simulation is dealt with in the gPROMS program based on real hourly weather and climate conditions matched with real demand data. The results show that stand-alone solar rooftop systems are infeasible. However, supporting high electricity prices and reducing battery prices can be economically feasible.
Bódis K. et al. [18] uses earth-observation geospatial data from a geospatially explicit methodology using up-to-date spatial information for calculating the rooftop areas and technical potential for solar electricity production over the whole of the EU. Statistical data sources with machine learning are combined with satellite-based to achieve a reliable evaluation of the technical potential for solar rooftop power generation. The economic assessment in the term of levelized cost of electricity (LCOE) based on country-specific parameters and the comparison of household electricity prices is dealt with. Buffat R. et al. [19] presents the long-term potential of solar irradiation over solar rooftops in Switzerland using a generic method to calculate solar irradiation potential on rooftops over large regions. Moreover, corresponding unpredictability estimation when the long-term electricity generation of solar systems is calculated is also investigated. Suitable surfaces on rooftops are identified using digital surface models combined with building footprints in order to determine rooftop geometry, namely slope, and orientation. Assouline D. et al. [20] employs a computational methodology combining Geographic Information Systems (GIS) data processing and a machine learning method (Random Forests) to estimate solar rooftop potential in Switzerland. The suitable installation of solar panels on rooftops is estimated in each grid pixel of electricity production by following the constraints of incoming solar radiation, the roof shapes, roof superstructures, tilt and direction of roofs, available rooftop areas for solar installations, shading effects, and efficiency of solar panels. It is found that Switzerland provides great potential for solar rooftop installation.
An alternative technique to determine rooftop areas suitable for solar deployment in Uganda by using validated open-source tools i.e., namely, Google Earth and Pitch and Azimuth tools are presented in Mukisa N. et al. [21]. Additionally, the economic feasibility of proposed grid-tied solar rooftop systems in the industrial sector is evaluated. The study results show that the energy generation potential of all solar roof orientations and tilt angles in the range 0°–45° is possible, which provides annual energy yield in the range of 1046 kWh/kW–1344 kWh/kW. For economic aspect, the solar rooftop systems, which are short loan period of 5 years being still feasible when the loan share of investment cost reached up to 75%, cause an LCOE of 5.75 US cent/kWh, internal rate of return of 7% and BCR of 1.27. Lee M. et al. [22] proposes a methodology for estimating the economic potential of solar rooftop systems in South Korea based on a bottom-up approach. Solar rooftop profitability is calculated using various technique i.e., life cycle cost analysis and Hillshade analysis, along with actual building data. Furthermore, the market conditions of installation cost, policies and support program, and electricity costs, which vary over time, are considered for the economic evaluation of solar rooftop systems. Lee M. et al. [23] proposes a technique for developing solar rooftop systems in South Korea using cluster analysis based on technical and economic suitability criteria. Additionally, two cluster analysis of hierarchical cluster analysis (HCA) and k-means clustering is used to validate statistical approaches for developing solar rooftop systems. This study provides significant contributions for solar rooftop suitability information for intuitive decision-making based on scientific evidence and reasonable criteria.
This paper presents the performance evaluation of solar rooftop systems in the residential sector installed in different regions of Thailand using PSIM simulation. Solar rooftop installation comparison in different regions is carried out to evaluate the suitable location. In addition, three different types of solar panels are used in research. The electrical parameters of real power and energy generated from the systems are investigated and analyzed. Furthermore, the economic evaluation of different solar rooftop system sizes is investigated. The rest of this paper is arranged by Section 2 present solar system situation in Thailand. The simulation is presented in Section 3. In Section 4, the simulation results are shown and discussed. The economic evaluation is dealt with in Section 5. The discussion is presented in Section 6. Finally, the conclusion is presented in Section 7.

2. Solar System Situation in Thailand

According to the long-term Energy Master Plan of Thailand (2015–2036), the Alternative Energy Development Plan (AEDP) formulated in line with the Power Development Plan (PDP) is released by the ministry of energy. These plans focus on raising the target of electricity capacity to 70,410 MW [3,4] with the installed capacity of renewable energy at 19,635 MW in 2036. Solar energy is the largest expected renewable energy source for electricity generation in the plan, with a target for an installed capacity of 6000 MW.
The solar rooftop systems aim to produce and employ the electrical energy at the installation area due to the loss of transmission and the fact that the installation areas are smaller than the solar power plants. Many factors can affect power produced by solar rooftop systems, such as the direction of sunlight, climate, temperature, solar radiation. The solar irradiation average in Thailand is presented in Figure 1. It is found that 14.3% of the country gains average daily solar exposure at around 19–20 MJ/m2 per day, while the other 50% of the country demonstrates around 18–19 MJ/m2 per day. Moreover, 0.5% of the country has less than 16 MJ/m2 per day [2]. As a result, Thailand has the potential to produce electrical power from solar energy throughout the country, suitable for investment in solar systems.
Solar rooftop systems in Thailand have recently gained much attention from investors owing to the recent policy from the Thai government, named “Feed-in Tariff (FiT).” This program supports community and residents to install a solar system on their roof to further increase the solar rooftop capacity of the country. As shown in Figure 2, the first FiT program was a premium FiT scheme called Adder, which is a premium rate paid on top of the normal tariff of electricity, which varies over time. However, the adder rate for solar schemes is equal to every solar system capacity. It cannot reflect on the actual investment costs of the projects, which usually rely on the solar system size. For that reason, the adder scheme is replaced with a fixed FiT. The first solar rooftop FiT policy for the country was set up in 2013 with a target of 200 MW, dividing to commercial rooftops (10–1000 kW) and 100 MW of residential (0–10 kW) rooftop systems [24]. The support duration is 25 years from a commercial operation date. However, in 2015, regarding the AEDP, the new target of the solar system in Thailand was 6000 MW, but the new incentive for the solar rooftop was holed at the FiT 2013 [9].
It is found that there are three types of solar panels (monocrystalline, polycrystalline, and thin-film) that are commonly used in the solar rooftop systems, which have different advantages and disadvantages as shown in Table 1. However, the thin-film is not very popular nowadays due to its less efficient than the other types. As a result, the former is not widespread in terms of commercials.
Installation prices per watt of various solar system categories are shown in Table 2. The solar system prices rely upon the system size and type of installation: the solar rooftop system and the solar farm system. The solar rooftop price is in the range of 1.9–2.4 USD/W, depending on the product’s guarantee and after-sale service contracts [25].

3. Simulation

The simulation of this research is carried out by using PSIM software, the studied system principally consists of a solar rooftop system, a grid-tied inverter, and utility. The power produced from the solar rooftop system, controlled by using maximum power point tracking (MPPT) technique, is directly fed into the grid utility, single-phase voltage of 220 volts and frequency of 50 Hz, vie a grid-tied inverter. Measurement of current and voltage from the grid utility of each solar rooftop system is implemented by using simulation to analyze and compare their efficiency. The simulated results issued from three different types of solar panels, which are monocrystalline, polycrystalline, and thin-film, are compared in terms of efficiency for power system generation. The simulation will be done for six regions (the North, Central, East, Northeast, West, and South) in Thailand, where there are different temperatures and radiation.
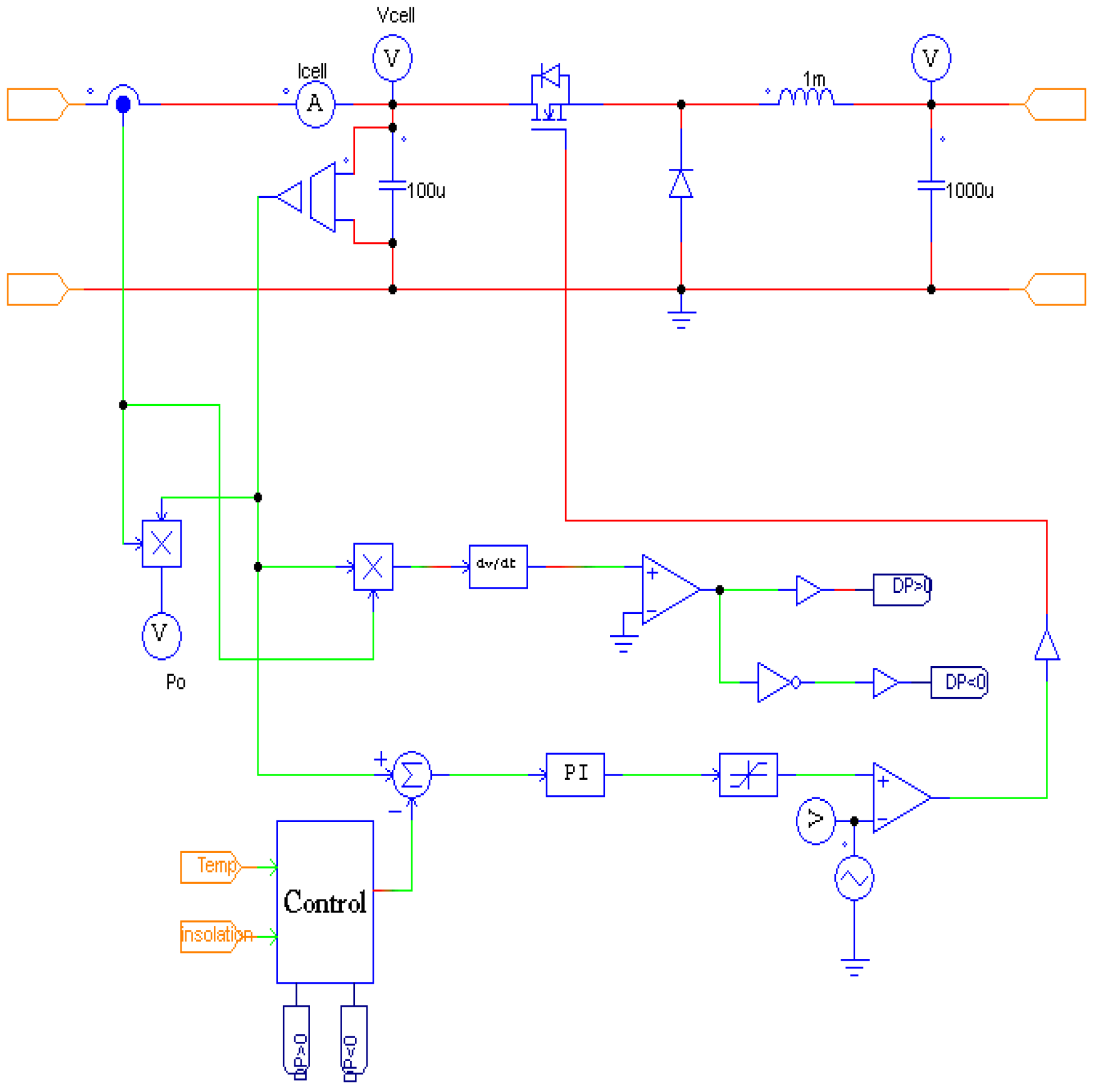
In the simulation, maximum power point tracking (MPPT) is utilized due to power generated from solar rooftops having fluctuated behavior characteristics dependable on weather conditions. The MPPT lets the solar rooftops to produce maximum power at their output and thus increases the system efficiency. Figure 3 presents the MPPT control modeling. It sets a suitable duty cycle value at the gate of an insulated-gate bipolar transistor (IGBT) switch employed in a DC-DC buck converter so that maximum power can be extracted. MPPT tests for dV/dT to be zero. If the sum is not zero, the Proportional Integral (PI) controller treats the sum as error and minimizes this error. The obtained value at the output of the PI controller is the change in duty cycle value. The DC-DC buck converter is utilized to decrease and regulate the output voltage of the solar rooftops and to implement maximum power point tracking as well.
Single-phase grid-tied inverter is used to convert direct current power into alternating current power. A model block used for this purpose is presented in Figure 4. A triangular waveform signal is used to create the graded signal of the IGBT for switching on and off periods. The grid-tied inverter generates single-phase sinusoidal voltage and current. However, the current generated from the grid-tied inverter has encompassing harmonic distortion. Thus, the LC filter at the output of the grid-tied inverter is implemented to decrease inverter current harmonic distortion. In this study case, the frequency of 50 Hz is selected as a cut off frequency of the filter. The complete single-phase grid-tied solar rooftop system is shown in Figure 5.
The installation and area of the solar rooftop is an important key to be considered because these factors have a direct influence on electrical power generated from a solar system. The area rooftop used in the study case is shown in Figure 6.
In Figure 6, a solar rooftop installation in the south is an area in the shade. From the data, the calculated area average is equal to 0.5 × 10 × 6.714 = 33.57 m2. The maximum area able to be installed is 33.57 × 0.85 = 28.53 m2. 250-Wp solar panels, which are the dimension of 1640 mm × 992 mm × 40 mm, are employed. Therefore, the solar panels of 16 panels, which are connected in series and parallel in order to increase voltage and power, are installed on the rooftop. Hence, there is a solar power of 4000 Wp.

4. Simulation Result

Solar radiation and temperature data in Thailand obtained from the Department of Alternative Energy Development and Efficiency (DEDE), as shown in Figure 7a,b, respectively, are used. The average real power and energy generated from the three solar rooftop systems in different Thailand regions are presented in Table 3. In addition, the real power and energy behavior of the various solar rooftop types in different regions are shown in Figure 8 Real power and energy are measured for solar modules of 3 types: a red graph for monocrystalline modules, a blue graph for polycrystalline modules, and a green graph for thin-film modules. However, the simulation graph results show that the energy output sent to the grid utility is low since this simulation is conducted by 3.6 seconds from the actual time ranges of 12 hours. For this reason, the energy results are multiplied by 12,000.
Table 3 shows that in the central region of Thailand has a suitable condition for the solar rooftop system to generate power when comparing to other parts of Thailand. There is an average power of 3752 W and an energy of 16.84 kWh for monocrystalline modules, an average power of 3709 W, and an energy of 16.52 kWh for polycrystalline modules, and average power of 2765 W and energy of 11.58 kWh for thin-film modules. The northeast region provides slightly lower average power and energy than the central region for the three types of solar modules. For the north region, the east region, and the southern region, both average power and energy are somewhat similar for every solar module. However, the west region has the lowest average power and energy.
By observing Figure 8, it is found that the real power and energy behavior of each area tend to be similar. Additionally, the real power supplied to the utility is consistent with the solar radiation intensity used in the simulation. Using monocrystalline and polycrystalline modules can provide similar real power, and their real power is more than using a thin-film module for every solar radiation intensity range. The central and the northwest locations able to produce the highest real power, resulting in the greatest energy. By contrast, the west region gives the lowest real power, leading to the least energy. For this reason, the solar rooftop installation in Thailand should avoid the west location.

5. Economic Evaluation

From the simulation results, it is found that the use of monocrystalline and polycrystalline modules can produce the most electrical energy, resulting in high energy efficiency. However, although the energy produced from solar energy is clean and abundant energy, the system cost is high. Thus, the installation cost of the solar rooftop system must also be taken into account. The solar rooftop system has high energy efficiency but high installation cost, which is less attractive for consumers. Therefore, the economic evaluation of the solar looptop installation is an important point of view. In this section, the economic evaluation of different solar rooftop system sizes using the monocrystalline module is investigated by using economic indicators of discounted payback period (DPP), net present value (NPV), internal rate of return (IRR), and profitability index (PI).
The cost of solar rooftop systems, operation & maintenance cost, financial mechanism, FiT rates of the solar rooftop systems based on Figure 2 is used to evaluate economic feasibility in the term of solar rooftop system owner’s perspective. The economic evaluation is implemented based on the assumption of Thailand’s geography, which is a tropical climate located near the equator. For this reason, this location obtains a great number of solar irradiance as a result of high solar generation performance, with an average 1000 W/m2 for roughly 4.8 hours per day. The used economic study is dynamic methods to account for time values of money by discounting the cash inflows of the project, which is discounted payback period (DPP), net present value (NPV), internal rate of return (IRR), and profitability index (PI).

5.1. Discounted Payback Period (DPP)

The DPP is used to determine the profitability of a project, which gives the number of years that takes to break even from undertaking the initial investment cost, by discounting future cash flows and recognizing the time value of money. The acceptable DPP must be shorter than the service life of a project.
DPP is the period for which annual total saving cost per year (A) is equal to initial investment cost (I0). If all annual cash inflows are equal the DPP calculation is shown in Equation (1) [26].
A ( 1 + i ) D P P = I 0 Or A [ 1 ( 1 + i ) D P P ] i = I 0
This equation can be solved for DPP to give in Equation (2).
D P P = l n ( 1 I 0 × i A ) l n ( 1 + i ) Or D P P = l n ( 1 1 I 0 × i A ) l n ( 1 + i )
where:
  • I0 is the investment cost at the beginning.
  • A is Annual Total Saving cost per year.
  • i is the discount rate: 3% (average value in the inflation rate of Thailand).

5.2. Net Present Value (NPV)

The NPV of an investment project is the sum of the present values of all cash inflows and outflows of the investment. A project is profitable when NPV > 0, and the higher the NPV, the more profitable. By contrast, if the NPV is negative, a minimum interest rate will not be met. The NPV for the discount rate of all cash flows can be calculated from Equation (5).
N P V = I 0 + A 1 1 + i + A 2 ( 1 + i ) 2 + + A n ( 1 + i ) n
The Equation (3) can be rewritten as:
N P V = I 0 + t = 1 n A t ( 1 + i ) t
For constant annual total saving cost per year (A), the NPV is a finite geometric series and is given by
N P V = I 0 + [ 1 ( 1 1 + i ) n + i 1 1 1 + i ]
where:
  • n is the number of the lifetime of the project in years: 25 years (mostly considered number).

5.3. Internal Rate of Return (IRR)

The IRR of an investment project is utilized to estimate the profitability of potential investments, which can calculate from a discount rate that makes the NPV of all cash flows from a particular project equal to zero. Thus, the IRR calculations depend on the same formula as the NPV does. The higher percent of the IRR, the more achievable interest tied-up in the investment.
N P V = I 0 + t = 1 n A t ( 1 + I R R ) t = 0
However, Equation (6) illustrates a manifestation of the complex problem of finding the IRR due to the roots. According case studies, the IRR is considered based on 25 years. Thus, it cannot solve the equation with hand calculations. For this reason, calculating the IRR can be done in Excel software for all case studies.

5.4. Profitability Index (PI)

The PI is the measurement of the ratio between the present value of future cash flows and the initial investment. If the PI is greater than 1, the project is satisfied for investigation. By contrast, the project is not an economic benefit when the PI is less than 1. Hence, the greater the PI value, the more attractive the investment. The equation for PI is as follows [27]:
P I = N P V I 0 + 1
The economic parameters of solar rooftop systems used in case studies are presented in Table 4. Solar rooftop systems are installed in Thailand which has an average 1000 W/m2 for roughly 4.8 hours per day. In case studies, the solar rooftop system sizes are varied from 2.4 to 9 kW. The project periods and discount rates used for economic evaluation are 25 years and 3% respectively. Solar rooftop system costs comprising the costs of solar panels, inverters, etc. are calculated from average installation prices of general solar system applications in Thailand for solar rooftop systems up to 10 kW as mentioned in Table 2 [25]. For that reason, the costs of solar rooftop system used in case studies are 2.1 USD/W.
The annual cost of operation and maintaining (O&M) of a solar rooftop system is normally minimum and set at 0.68% of the initial investment cost [5]. In order to evaluate economic feasibility, the annual revenue is calculated from using the FiT scheme for solar rooftop systems of 0.21 USD/kWh as shown Figure 2 [9,24]. However, solar rooftop systems that are installed without FiT scheme have the main function to reduce energy consumption from the utility grid, in which the electricity cost in Thailand is 0.125 USD/kWh. The degradation rate of 1% per year was used as assumption.
Table 5 and Table 6 present installation costs and economic evaluation results of different solar rooftop installation sizes using monocrystalline modules for using FiT scheme and without FiT scheme respectively. Initial installation costs are calculated from the costs of solar panels, inverters, and others. The costs of solar rooftop systems depend on the sizes of the systems. O&M costs are considered from the initial installation costs, which is used to estimate expense for system maintenance each year. Additionally, O&M costs are not expensive for the solar rooftop systems, since the systems have small capacity as well as the equipment is durable and has a long lifetime. Energy production per year is the electrical energy produced from the solar rooftop systems in the periods of 365 days based on average solar irradiance of 1000 W/m2 for roughly 4.8 hours per day. Annual revenue is calculated from the costs of energy production per year based on FiT or without Fit rates subtracted with the O&M costs per year. In economic evaluation, the degradation rate of 1% per year is implemented, caused by the degradation rate of solar panels, the amount of dust, and inverter efficiency reduction.
Economic results show that the sizes of solar rooftop systems have an effect on high installation costs. The greater the solar rooftop system installation sizes, the higher the installation costs. However, the more the higher installation costs, the more the greater the average produced power per day, hence a great number of annual revenues. Thus, all the solar rooftop installation sizes provide similar DPP, IRR, and PI values. The increase in installation costs of solar rooftop systems is consistent with the increase in energy produced from them, leading to the proportion of installation costs and annual revenue being equal to each year. By comparing the solar rooftop systems between with FiT scheme and without the FiT scheme, it is found that the former gives better economic results which are shorter DPP, higher NPV, more IRR, and better PI. However, a large-scale installation of solar rooftop systems gives a higher NPV since all solar rooftop system sizes have the same DPP of 6.1 years, meaning that the solar rooftop systems having a profit for solar rooftop own’s in 6.2 years. For this reason, large-scale solar rooftop systems are more profitable after their payback by comparing the NPV values of 9 kW solar rooftop sizes and 2.4 kW solar rooftop sizes. Although the solar roof systems have a high installation cost, the installation of solar rooftop systems has economic feasibility for a project lifetime of 25 years due to support from the FiT scheme.

6. Discussion

This study focuses on the comparison of electrical energy production from solar rooftop systems using 3 different types of solar panel technologies i.e., polycrystalline, monocrystalline, and thin-film. In fact, the technology of the solar panels will have a major effect on the produced electrical power. Recently, solar panel technologies are continuously explored and developed as shown in the timeline of technologies in Figure 9.
Most solar modules are currently produced from crystalline silicon (polycrystalline and monocrystalline silicon.) due to high efficiency and their prices tend to decrease. In addition, Rühle S. article claims that crystalline silicon devices of single p–n junction based on Shockley–Queisser limit are now approaching the theoretical limiting power efficiency of 33.16% [29]. The rest of the overall market is made up of thin-film technologies using cadmium telluride, copper indium gallium selenide (CIGS) and amorphous silicon. The thin-film and amorphous silicon technologies still give lower efficiency than the silicon. However, they provide outstanding benefits for higher efficiency in different climatic conditions and lower production costs [30].
Emerging photovoltaic is third generation solar technologies that use advanced thin-film cells i.e., organic photovoltaic [31] and perovskite [32,33]. Ana M. et al. work [31] presents that the performance of organic photovoltaic in a term of module performance ratio is similar to some of the most common technologies. Different compositional perovskite materials for solar cells are reviewed in L. Yan et al. [32] and Parida B. et al [33]. It is found that organic photovoltaic technology may be a good alternative candidate for solar deployment due to their relatively high-efficiency conversion and the low cost compared to other new solar technologies. However, they are still less efficient than crystalline silicon.
Gallium arsenide (GaAs) solar cell technologies provide the highest efficiency as well as their highest costs [34,35]. GAGS Multi-junction cells which are compound semiconductors and made of GaAs and other semiconductor materials are preferably used in solar panels on spacecraft since they give the greatest ratio of generated power per kilogram lifted into space.
However, the use of high-efficiency solar panels may not be appropriate for solar rooftop systems since they are expensive, resulting in not being economically worthwhile. In addition, some of the solar panel technologies are in the research and development stages. Thus, there is not widespread in the term of the commercial market. From another perspective, the shape of the roof does not have any significant impact on the production of electrical power in the solar rooftop system due to the electrical power produced depending on the solar irradiance, temperature, tilt angle and direction of the solar panel installation.

7. Conclusions

Results from the study reveal that the central region of Thailand has more solar power generation capacity than the other regions. The central region has the highest average solar radiation, while its temperate is similar to other regions. For this reason, the central part of Thailand is a suitable place for installing solar rooftop in terms of solar radiation and temperature. In the case of using different solar panels, the thin-film type solar panel is not suitable for solar rooftop systems as its generation capacity is less than the other types of solar panels. The monocrystalline and polycrystalline solar panels can generate maximum power close to each other.
For the economic evaluation, the solar rooftop sizes of less than 10 kW are implemented. The study cases are based on the installation of monocrystalline solar panels and using the FiT scheme supported for solar rooftop in Thailand. The sizes of solar rooftops are varied to compare and analyze economic feasibility in terms of DPP, NPV, IRR, and PI. Every solar rooftop size with FiT scheme provides the same DPP, IRR, and PI of 6.1 years, 15%, and 2.57 respectively, while the DPP of 12.4 years, IRR of 7%, and PI of 1.50 provide for every solar rooftop size without the FiT scheme. For that reason, the installation of solar rooftop systems, which are different sizes, has the same payback period. However, a large-scale installation of solar rooftop systems can receive more electrical energy produced from the solar rooftop systems, as a result of the larger solar rooftop system sizes being more economic satisfaction.

Author Contributions

A.N. and T.P. conceived and designed the experiments; S.Y. performed the experiments; S.Y. and T.P. analyzed the data; A.N. contributed reagents/materials/analysis tools; S.Y. wrote the paper.

Funding

This research received no external funding.

Conflicts of Interest

The authors declare no conflict of interest.

References

  1. Energy Statistics of Thailand 2018; The Energy Policy and Planning Office (EPPO): Bangkok, Thailand, 2018.
  2. Department of Alternative Energy Development and Efficiency, Ministry of Energy. The Solar Map; Department of Alternative Energy Development and Efficiency, Ministry of Energy: Bangkok, Thailand, 2017.
  3. Ministry of Energy. Thailand Power Development Plan 2015–2036 (PDP 2015); Ministry of Energy: Bangkok, Thailand, 2019. Available online: www.egat.co.th/en/images/about-egat/PDP2015_Eng.pdf (accessed on 11 April 2019).
  4. Ministry of Energy. Alternative Energy Development Plan 2015–2036 (AEDP 2015); Ministry of Energy: Bangkok, Thailand, 2019. Available online: www.eppo.go.th/images/POLICY/ENG/AEDP2015ENG.pdf (accessed on 11 April 2019).
  5. Tongsopit, S. Thailand’s feed-in tariff for residential rooftop solar PV systems: Progress so far. Energy Sustain. Dev. 2015, 29, 127–134. [Google Scholar] [CrossRef]
  6. Chaianong, A.; Pharino, C. Outlook and challenges for promoting solar photovoltaic rooftops in Thailand. Renew. Sustain. Energy Rev. 2015, 48, 356–372. [Google Scholar] [CrossRef]
  7. Tongsopit, S.; Moungchareon, S.; Aksornkij, A.; Potisat, T. Business models and financing options for a rapid scale-up of rooftop solar power systems in Thailand. Energy Policy 2016, 95, 447–457. [Google Scholar] [CrossRef]
  8. Eskew, J.; Ratledge, M.; Wallace, M.; Gheewala, S.H.; Rakkwamsuk, P. An environmental Life Cycle Assessment of rooftop solar in Bangkok, Thailand. Renew. Energy 2018, 123, 781–792. [Google Scholar] [CrossRef]
  9. Tantisattayakul, T.; Kanchanapiya, P. Financial measures for promoting residential rooftop photovoltaics under a feed-in tariff framework in Thailand. Energy Policy 2017, 109, 260–269. [Google Scholar] [CrossRef]
  10. Chimres, N.; Wongwises, S. Critical review of the current status of solar energy in Thailand. Renew. Sustain. Energy Rev. 2016, 58, 198–207. [Google Scholar] [CrossRef]
  11. Chaianong, A.; Tongsopit, S.; Bangviwat, A.; Menke, C. Bill saving analysis of rooftop PV customers and policy implications for Thailand. Renew. Energy 2019, 131, 422–434. [Google Scholar] [CrossRef]
  12. Tongsopit, S.; Junlakarn, S.; Wibulpolprasert, W.; Chaianong, A.; Kokchang, P.; Hoang, N.V. The economics of solar PV self-consumption in Thailand. Renew. Energy 2019, 138, 395–408. [Google Scholar] [CrossRef]
  13. Rathore, P.K.S.; Chauhan, D.S.; Singh, R.P. Decentralized solar rooftop photovoltaic in India: On the path of sustainable energy security. Renew. Energy 2019, 131, 297–307. [Google Scholar] [CrossRef]
  14. Dondariya, C.; Porwal, D.; Awasthi, A.; Shukla, A.K.; Sudhakar, K.; Manohar, S.R.M.; Bhimte, A. Performance simulation of grid-connected rooftop solar PV system for small households: A case study of Ujjain, India. Energy Rep. 2018, 4, 546–553. [Google Scholar] [CrossRef]
  15. Khan, J.; Arsalan, M.H. Estimation of rooftop solar photovoltaic potential using geo-spatial techniques: A perspective from planned neighborhood of Karachi—Pakistan. Renew. Energy 2016, 90, 188–203. [Google Scholar] [CrossRef]
  16. Griffiths, S.; Mills, R. Potential of rooftop solar photovoltaics in the energy system evolution of the United Arab Emirates. Energy Strategy Rev. 2016, 9, 1–7. [Google Scholar] [CrossRef]
  17. Saqlawi, J.A.; Madani, K.; Dowell, N.M. Techno-economic feasibility of grid-independent residential roof-top solar PV systems in Muscat, Oman. Energy Convers. Manag. 2018, 178, 322–334. [Google Scholar] [CrossRef]
  18. Bódis, K.; Kougias, I.; Waldau, A.J.; Taylor, N.; Szabó, S. A high-resolution geospatial assessment of the rooftop solar photovoltaic potential in the European Union. Renew. Sustain. Energy Rev. 2019, 114, 109309. [Google Scholar] [CrossRef]
  19. Buffat, R.; Grassi, S.; Raubal, M. A scalable method for estimating rooftop solar irradiation potential over large regions. Appl. Energy 2018, 216, 389–401. [Google Scholar] [CrossRef]
  20. Assouline, D.; Mohajeri, N.; Scartezzini, J.L. Large-scale rooftop solar photovoltaic technical potential estimation using Random Forests. Appl. Energy 2018, 217, 189–211. [Google Scholar] [CrossRef]
  21. Mukisa, N.; Zamora, R.; Lie, T.T. Feasibility assessment of grid-tied rooftop solar photovoltaic systems for industrial sector application in Uganda. Sustain. Energy Technol. Assess. 2019, 32, 83–91. [Google Scholar] [CrossRef]
  22. Lee, M.; Hong, T.; Jeong, K.; Kim, J. A bottom-up approach for estimating the economic potential of the rooftop solar photovoltaic system considering the spatial and temporal diversity. Appl. Energy 2018, 232, 640–656. [Google Scholar] [CrossRef]
  23. Lee, M.; Hong, T.; Jeong, J.; Jeong, K. Development of a rooftop solar photovoltaic rating system considering the technical and economic suitability criteria at the building level. Energy 2018, 160, 213–224. [Google Scholar] [CrossRef]
  24. Energy Regulatory Commission (ERC). Regulation of the Energy Regulatory Commission on Power Purchasa from Solar Rooftop. 2019. Available online: www.erc.or.th/ERCWeb2/Front/StaticPage/StaticPage.aspx?p=200&Tag=SolarRooftop (accessed on 18 September 2019).
  25. National Survey Report of PV Power Application in Thailand 2015; Department of Alternative Energy Development and Efficiency, Ministry of Energy: Bangkok, Thailand, 2015.
  26. Lee, J.; Chang, B.; Aktas, C.; Gorthala, R. Economic feasibility of campus-wide photovoltaic systems in New England. Renew. Energy 2016, 99, 452–464. [Google Scholar] [CrossRef]
  27. Bhandari, S.B. Discounted Payback Period-Some Extensions. Journal of Business and Behavioral Sciences 1989, 21, 28–38. [Google Scholar]
  28. Kopidakis, N. Champion Photovoltaic Module Efficiency Chart; National Renewable Energy Laboratory (NREL): Golden, CO, USA, 2019.
  29. Rühle, S. Tabulated values of the Shockley—Queisser limit for single junction solar cells. Sol. Energy 2016, 130, 139–147. [Google Scholar] [CrossRef]
  30. Brun, N.R.; Wehrli, B.; Fent, K. Ecotoxicological assessment of solar cell leachates: Copper indium gallium selenide (CIGS) cells show higher activity than organic photovoltaic (OPV) cells. Sci. Total Environ. 2016, 543 Pt A, 703–714. [Google Scholar] [CrossRef]
  31. Amillo, A.M.G.; Bardizza, G.; Salis, E.; Huld, T.; Dunlop, E.D. Energy-based metric for analysis of organic PV devices in comparison with conventional industrial technologies. Renew. Sustain. Energy Rev. 2018, 93, 76–89. [Google Scholar] [CrossRef]
  32. Yan, L.L.; Han, C.; Shi, B.; Zhao, Y.; Zhang, X.D. A review on the crystalline silicon bottom cell for monolithic perovskite/silicon tandem solar cells. Mater. Today Nano 2019, 7, 100045. [Google Scholar] [CrossRef]
  33. Parida, B.; Yoon, S.; Jeong, S.M.; Cho, J.S.; Kim, J.K.; Kang, D.W. Recent progress on cesium lead/tin halide-based inorganic perovskites for stable and efficient solar cells: A review. Sol. Energy Mater. Sol. Cells 2020, 204, 110212. [Google Scholar] [CrossRef]
  34. Dimroth, F.; Tibbits, T.N.D.; Niemeyer, M.; Predan, F.; Beutel, P.; Karcher, C.; Oliva, E.; Siefer, G.; Lackner, D.; Fuß-Kailuweit, P.; et al. Four-Junction Wafer-Bonded Concentrator Solar Cells. IEEE J. Photovolt. 2016, 6, 343–349. [Google Scholar] [CrossRef]
  35. Essig, S.; Allebé, C.; Remo, T.; Geisz, J.F.; Steiner, M.A.; Horowitz, K.; Barraud, L.; Ward, J.S.; Schnabel, M.; Descoeudres, A.; et al. Raising the one-sun conversion efficiency of III–V/Si solar cells to 32.8% for two junctions and 35.9% for three junctions. Nat. Energy 2017, 6, 17144. [Google Scholar] [CrossRef]
Figure 1. Thailand Potential Solar radiation Map.
Figure 1. Thailand Potential Solar radiation Map.
Sustainability 11 06647 g001
Figure 2. Summary of solar policy in Thailand [9,24].
Figure 2. Summary of solar policy in Thailand [9,24].
Sustainability 11 06647 g002
Figure 3. Maximum power point tracking modeling.
Figure 3. Maximum power point tracking modeling.
Sustainability 11 06647 g003
Figure 4. Single-phase grid-tied inverter and LC Low pass filter modeling.
Figure 4. Single-phase grid-tied inverter and LC Low pass filter modeling.
Sustainability 11 06647 g004
Figure 5. Complete modeled single-phase grid-connected solar rooftop system.
Figure 5. Complete modeled single-phase grid-connected solar rooftop system.
Sustainability 11 06647 g005
Figure 6. Solar rooftop plan.
Figure 6. Solar rooftop plan.
Sustainability 11 06647 g006
Figure 7. Solar radiation and temperature in different regions of Thailand: (a) Average solar radiation (W/m2), (b) Average Temperature (C°).
Figure 7. Solar radiation and temperature in different regions of Thailand: (a) Average solar radiation (W/m2), (b) Average Temperature (C°).
Sustainability 11 06647 g007
Figure 8. Relations between real power (W) and energy (kWh) to utility with time (s) for three types of solar modules: (a) The northern region, (b) The central region, (c) The eastern region, (d) The northeastern region, (e) The western region, (f) The southern region.
Figure 8. Relations between real power (W) and energy (kWh) to utility with time (s) for three types of solar modules: (a) The northern region, (b) The central region, (c) The eastern region, (d) The northeastern region, (e) The western region, (f) The southern region.
Sustainability 11 06647 g008aSustainability 11 06647 g008bSustainability 11 06647 g008c
Figure 9. Solar module efficiency plotted from 1988 to the present [28].
Figure 9. Solar module efficiency plotted from 1988 to the present [28].
Sustainability 11 06647 g009
Table 1. Comparison of various types of solar panels [6].
Table 1. Comparison of various types of solar panels [6].
Solar Panel TypesAdvantagesDisadvantagesEfficiency
Monocrystalline
  • The efficiency is highest.
  • The least amount of space is required.
  • Long lifetime.
  • There is a better performance at low solar irradiance conditions than others.
  • The price is high.
  • There is a great number of origin silicon ending up from the process.
  • Provide highly efficient at a warmer temperature.
12.5–15%
Polycrystalline
  • Use a simple process.
  • There is an adverse effect on heat tolerance than the monocrystalline.
  • Low space-efficiency.
  • Low efficiency.
11–14%
Thin-film
  • Mass production is simple.
  • They can be made flexible.
  • There are positive effects on high temperature and shading.
  • Less expensive manufacturing cost but higher equipment cost than the crystalline solar panels.
  • The lowest space-efficiency.
  • The lowest efficiency.
  • There is not widespread use for the residential sector.
  • Lower life cycle than crystalline solar panels.
10–13% for CIGS, 9–12% for CdTe, 5–7% for a-Si
Table 2. Installation prices of general solar system applications in Thailand [25].
Table 2. Installation prices of general solar system applications in Thailand [25].
Categories and SizesGeneral ApplicationsPrices (USD/W)
Stand-alone solar systems up to 1 kWThe stand-alone solar system installation with batteries for providing power to individual households, schools, health clinics, and royal projects in the remote non-electrified areas. The power is used for lighting, telecommunication and water pumping, etc. These systems are fully supported by Government in order to increase the opportunity and quality of rural communities.6.3–6.7
Stand-alone solar systems > 1 kW
Solar rooftop systems up to 10 kWSolar system installation on the roof of households, dwelling places, and religious places.1.9–2.4
Solar rooftop systems up to 10 kWSolar system installation with a range of 10–250 kW and > 250–1000 kW for businesses, industrials, government institutions, state enterprises, foreigner entities, international organizations, and hotels.1.6–1.7
Solar rooftop systems from 10 to 250 kW
Solar farm systems or grid-connected ground-mounted > 1MWSolar system installed to supply electricity to the grid with generating capacity more than 1 MW but not exceeding 90 MW.1.3–1.7
Table 3. Average power and energy generating from solar rooftop systems in different regions of Thailand.
Table 3. Average power and energy generating from solar rooftop systems in different regions of Thailand.
RegionSolar Panel
MonocrystallinePolycrystallineThin-Film
Average Power (W)Energy (kWh)Average Power (W)Energy (kWh)Average Power (W)Energy (kWh)
North353015.62349415.28260310.69
Central375216.84370916.52276511.58
East356016.32352115.97262711.22
Northeast373116.73372516.52271511.45
West347615.96343215.61252110.85
South358316.41353316.08261311.23
Table 4. Economic parameters of solar rooftop systems used in case studies.
Table 4. Economic parameters of solar rooftop systems used in case studies.
Solar rooftop system information
LocationThailand
Installed capacity (kW)2.4, 3, 3.6, 4.8, 6, 7.2, 9
Project periods (year)25
Discount rate (%)3
Solar rooftop system cost assumption
Solar panel (USD per W) [25]0.87
Inverter (USD per W) [25]0.38
Other (installation, contracting, equipment, etc.) (USD per W) [25]0.89
Operation and maintenance (% of initial investment cost) [5]0.68
Solar rooftop system revenue assumption
Feed-in tariff rate (USD per kWh) [9,24]0.21
Electricity rate (USD per kWh) [11]0.125
Solar panel degradation (% per year) [5]1
Table 5. Solar system using monocrystalline type solar panel installed on different sizes of rooftops.
Table 5. Solar system using monocrystalline type solar panel installed on different sizes of rooftops.
Size of Solar Rooftops (kW)Area (m2)Initial Installation Cost ($)O&M Cost ($) per YearEnergy Production per Year (kWh)Annual Revenue ($)DPP (Year)NPV ($)IRR (%)PI
2.41650403443808496.1792915%2.57
320630043547510616.1990715%2.57
3.624756051657012736.111,88615%2.57
4.83210,08069876016976.115,84315%2.57
64012,6008610,95021226.119,81515%2.57
7.24815,12010313,14025466.123,77115%2.57
96018,90012916,42531836.129,72215%2.57
Table 6. Solar system using monocrystalline type solar panel installed on different sizes of rooftop without a FiT scheme.
Table 6. Solar system using monocrystalline type solar panel installed on different sizes of rooftop without a FiT scheme.
Size of Solar Rooftops (kW)Area (m2)Initial Installation Cost ($)O&M Cost ($) per YearEnergy Production per Year (kWh)Annual Revenue ($)DPP (Year)NPV ($)IRR (%)PI
2.4165040344380 49112.4 25227% 1.50
3206300435475 61412.4 31567% 1.50
3.6247560516570 73712.4 37917% 1.50
4.83210,080698760 98312.4 50597% 1.50
64012,6008610,950 122812.4 63137% 1.50
7.24815,12010313,140 147412.4 75817% 1.50
96018,90012916,425 184212.4 94697% 1.50

Share and Cite

MDPI and ACS Style

Yoomak, S.; Patcharoen, T.; Ngaopitakkul, A. Performance and Economic Evaluation of Solar Rooftop Systems in Different Regions of Thailand. Sustainability 2019, 11, 6647. https://doi.org/10.3390/su11236647

AMA Style

Yoomak S, Patcharoen T, Ngaopitakkul A. Performance and Economic Evaluation of Solar Rooftop Systems in Different Regions of Thailand. Sustainability. 2019; 11(23):6647. https://doi.org/10.3390/su11236647

Chicago/Turabian Style

Yoomak, Suntiti, Theerasak Patcharoen, and Atthapol Ngaopitakkul. 2019. "Performance and Economic Evaluation of Solar Rooftop Systems in Different Regions of Thailand" Sustainability 11, no. 23: 6647. https://doi.org/10.3390/su11236647

APA Style

Yoomak, S., Patcharoen, T., & Ngaopitakkul, A. (2019). Performance and Economic Evaluation of Solar Rooftop Systems in Different Regions of Thailand. Sustainability, 11(23), 6647. https://doi.org/10.3390/su11236647

Note that from the first issue of 2016, this journal uses article numbers instead of page numbers. See further details here.

Article Metrics

Back to TopTop