Vulnerability Evaluation Method through Correlation Analysis of Android Applications
Abstract
1. Introduction
2. Materials and Methods
2.1. Background
2.1.1. Android Architecture
2.1.2. Android Sandboxing
2.1.3. Component
2.1.4. Android PacKage (APK) File
2.1.5. Decompile Tools
2.2. Related Studies
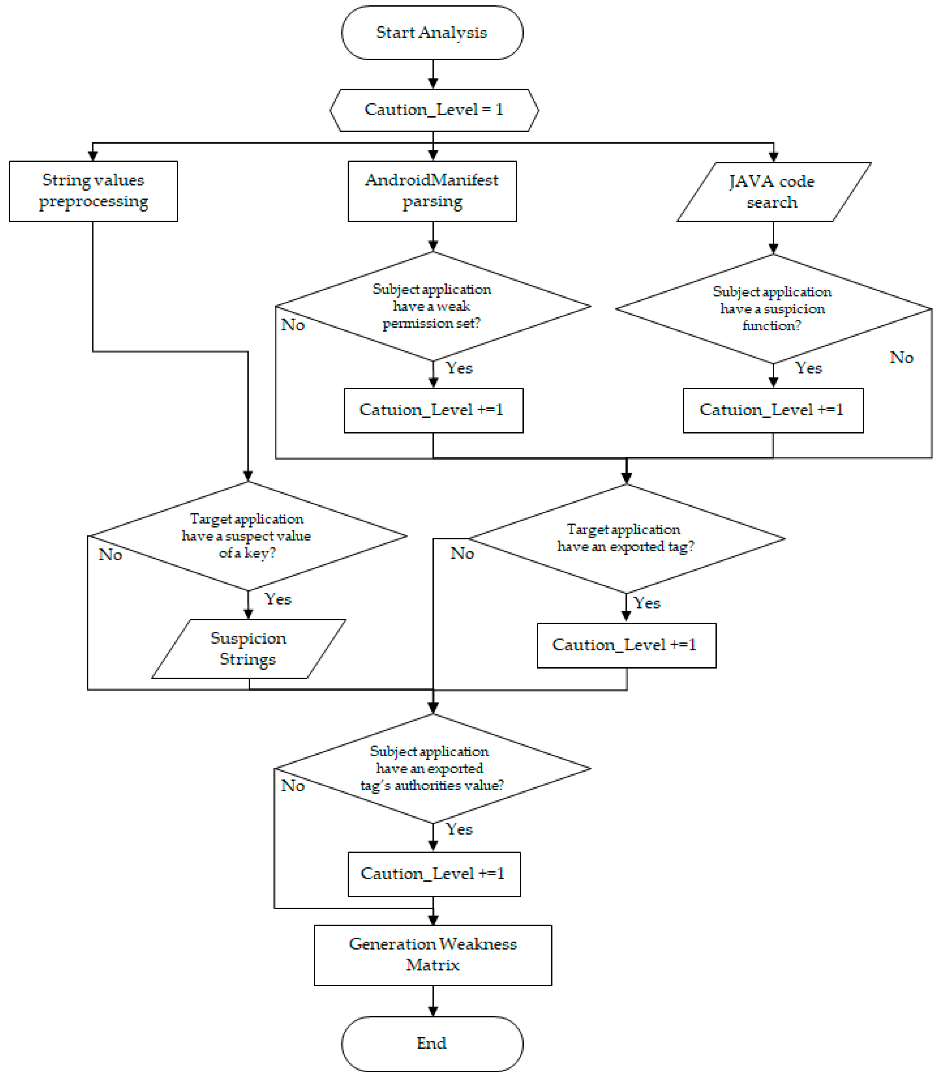
2.3. Diagnostic Mechanism
2.3.1. Automated Decompiling
2.3.2. Detection Algorithm
2.4. Experiment
Experiment Environment
3. Results
3.1. List Mode
3.2. Matrix Mode
3.3. App Market Application’s Result
4. Discussion
5. Conclusions
Author Contributions
Funding
Acknowledgments
Conflicts of Interest
References
- Sung, Y.; Park, J.H. Future trends of blockchain and crypto currency: Challenges, opportunities, and solutions. J. Inf. Process. Syst. 2019, 15, 457–463. [Google Scholar]
- Kang, J. Mobile payment in Fintech environment: Trends, security challenges, and services. Hum.-Cent. Comput. Inf. Sci. 2018, 8, 32. [Google Scholar] [CrossRef]
- Jiang, Y.Z.X.; Xuxian, Z. Detecting Passive Content Leaks and Pollution in Android Applications. In Proceedings of the 20th Network and Distributed System Security Symposium (NDSS), San Diego, CA, USA, 23 April 2013. [Google Scholar]
- Perez, A.J.; Zeadally, S.; Jabeur, N. Security and privacy in ubiquitous sensor networks. J. Inf. Process. Syst. 2018, 14, 286–308. [Google Scholar]
- Fang, Z.; Han, W.; Li, Y. Permission based Android security: Issues and countermeasures. Comput. Secur. 2014, 43, 205–218. [Google Scholar] [CrossRef]
- Smartphone Ownership Is Growing Rapidly Around the World, but Not Always Equally, Pew Research Center. Available online: https://www.pewresearch.org/global/2019/02/05/smartphone-ownership-is-growing-rapidly-around-the-world-but-not-always-equally/ (accessed on 25 May 2019).
- Faruki, P.; Bharmal, A.; Laxmi, V.; Ganmoor, V.; Gaur, M.S.; Conti, M.; Rajarajan, M. Android security: A survey of issues, malware penetration, and defenses. IEEE Commun. Surv. Tutor. 2014, 17, 998–1022. [Google Scholar] [CrossRef]
- Demissie, B.F.; Ghio, D.; Ceccato, M.; Avancini, A. Identifying Android Inter App Communication Vulnerabilities Using Static and Dynamic Analysis. In Proceedings of the International Conference on Mobile Software Engineering and Systems, Austin, TX, USA, 16–17 May 2016; pp. 255–266. [Google Scholar]
- Chin, E.; Felt, A.P.; Greenwood, K.; Wagner, D. Analyzing Inter-application Communication in Android. In Proceedings of the 9th International Conference on Mobile Systems, Applications, and Services, Bethesda, MD, USA, 28 June–1 July 2011; pp. 239–252. [Google Scholar]
- Xie, J.; Fu, X.; Du, X.; Luo, B.; Guizani, M. Autopatchdroid: A Framework for Patching Inter-app Vulnerabilities in Android Application. In Proceedings of the 2017 IEEE International Conference on Communications 2017, ICC, Paris, France, 21–23 May 2017; pp. 1–6. [Google Scholar]
- Singh, P.; Tiwari, P.; Singh, S. Analysis of malicious behavior of android apps. Procedia Comput. Sci. 2016, 79, 215–220. [Google Scholar] [CrossRef]
- Nauman, M.; Khan, S.; Zhang, X. Apex: Extending Android Permission Model and Enforcement with User-defined Runtime Constraints. In Proceedings of the 5th ACM Symposium on Information, Computer and Communications Security 2010, Beijing, China, 13–16 April 2010; pp. 328–332. [Google Scholar]
- Platform Architecture. Available online: https://developer.android.com/guide/platform (accessed on 20 September 2019).
- Davi, L.; Dmitrienko, A.; Sadeghi, A.R.; Winandy, M. Privilege Escalation Attacks on Android. In Proceedings of the International Conference on Information Security, Boca Raton, FL, USA, 25–28 October 2010; pp. 346–360. [Google Scholar]
- Sato, R.; Chiba, D.; Goto, S. Detecting Android Malware by Analyzing Manifest Files. In Proceedings of the Asia-Pacific Advanced Network, KAIST Deajeon Korea, 19–23 August 2013; Volume 36, p. 17. [Google Scholar]
- Khan, W.; Ullah, H.; Ahmad, A.; Sultan, K.; Alzahrani, A.J.; Khan, S.D.; Abdulaziz, S. CrashSafe: A formal model for proving crash-safety of Android applications. Hum.-Cent. Comput. Inf. Sci. 2018, 8, 21. [Google Scholar] [CrossRef]
- Tiwari, P.; Tere, G.; Singh, P. Malware Detection in Android Application by Rigorous Analysis of Decompiled Source Code. In Proceedings of the International Conference on Computing Communication Control and Automation (ICCUBEA), Pune, India, 12–13 August 2016; pp. 1–6. [Google Scholar]
- Bagheri, H.; Sadeghi, A.; Garcia, J.; Malek, S. Covert: Compositional analysis of Android inter-app permission leakage. IEEE Trans. Softw. Eng. 2015, 41, 866–886. [Google Scholar] [CrossRef]
- Kitsaki, T.I.; Angelogianni, A.; Ntantogian, C.; Xenakis, C. A forensic investigation of Android mobile applications. In Proceedings of the 22nd Pan-Hellenic Conference on Informatics, Athens, Greece, 29 November–1 December 2018; pp. 58–63. [Google Scholar]
- Tam, K.; Feizollah, A.; Anuar, N.B.; Salleh, R.; Cavallaro, L. The evolution of android malware and android analysis techniques. ACM Comput. Surv. 2017, 49, 76. [Google Scholar] [CrossRef]
- TikTok and WhatsApp Retain Top Positions in App Store Download Ranking, BusinessofApps. Available online: https://www.businessofapps.com/news/tiktok-and-whatsapp-retain-top-positions-in-app-store-download-ranking/ (accessed on 28 October 2019).
- 60+ Fascinating Smartphone Apps Usage Statistics For 2019 [Infographic]. Available online: https://www.socialmediatoday.com/news/60-fascinating-smartphone-apps-usage-statistics-for-2019-infographic/550990/ (accessed on 30 August 2019).








| Name of the Tool | Function of the Tool | Output |
|---|---|---|
| Android debug bridge (ADB) | Enables Unix shell on Android | APK file |
| Android PacKage tool (APKtool) | APK decompile | AndroidManifest |
| Dalvik EXcute to Java archive (dex2jar) | DEX file decompile | JAR file |
| jad | Class file to Java file | Java file |
| aapt | Extract string values from APK file | String values |
| Malicious Behaviors | Permissions |
|---|---|
| Malicious fee-deduction | RECEVE_MSM RECEVE_MMS SEND_MSM SEND_MMS READ_SMS CALL_PHONE CALL_PRIVILEGED |
| Remote control | RECEVE_MSM RECEVE_MMS SEND_MSM SEND_MMS READ_SMS INTERNET ACCESS_NETWORK_STATE CHANGE_NETWORK_STATE ACCESS_WIFI_STATE CHANGE_WIFI_STATE |
| Information theft | READ_CONTACTS ACCESS_FIND_LOCATION ACCESS_COARSE_LOCATION READ_CALL_LOG WRITE_CALL_LOG READ_PHONE_STATE INTERNET ACCESS_NETWORK_STATE CHANGE_NETWORK_STATE ACCESS_WIFI_STATE CHANGE_WIFI_STATE |
| Fee consumption | INTERNET ACCESS_NETWORK_STATE CHANGE_NETWORK_STATE ACCESS_WIFI_STATE CHANGE_WIFI_STATE |
| Rogue behavior | INTERNET ACCESS_NETWORK_STATE CHANGE_NETWORK_STATE ACCESS_WIFI_STATE CHANGE_WIFI_STATE INSTALL_PACKAGE DELETE_PACKAGE |
| Usage | Method |
|---|---|
| To Receiver | sendBroadcast (Intent i) sendBroadcast (Intent i, String recvrPermission) sendOrderedBroadcast (Intent i, String recvrPermission) sendOrderedBroadcast (Intent i, String recvrPermission, BroadcastReceiver receiver, …) sendStickyBroadcast (Intent i) sendStickOderedBroadcast(Intent i, BroadcastReceiver receiver, …) |
| To Activity | startActivity (Intent i) startActivityForResult (Intent I, int requestCode) |
| To Service | startService (Intent i) bindService (Intent i, ServiceConnection conn, int flags) |
| Subject_Application | Smart Messenger | Emergency Call | Target_Application | |
|---|---|---|---|---|
| Have dangerous permission sets? | O | X | X | X |
| Have too many permissions? | X | O | X | X |
| Have an exported provider? | X | O | X | O |
| Have suspicion functions? | O | X | O | O |
| Use authority values? | O | X | X | O |
| *Subject_Application | *Smartmessenger | Emergency Call | Target_Application | |
|---|---|---|---|---|
| subject_application | Caution | Caution | - | - |
| smartmessenger | Caution | Caution | - | - |
| emergencycall | Caution | Caution | - | - |
| target_application | Danger | Warning | Caution | Caution |
| *YouTube | *VideoLike | *SHAREit | *TikTok | *Messenger | ||||
|---|---|---|---|---|---|---|---|---|
| YouTube | Caution | Caution | Caution | - | Caution | Caution | Caution | Caution |
| VideoLike | Warning | Warning | Warning | Caution | Warning | Warning | Warning | Warning |
| Warning | Warning | Warning | Caution | Warning | Warning | Warning | Warning | |
| Warning | Warning | Danger | Caution | Warning | Warning | Warning | Warning | |
| SHAREit | Warning | Warning | Warning | Caution | Warning | Warning | Warning | Warning |
| TikTok | Warning | Warning | Warning | Caution | Warning | Warning | Warning | Warning |
| Caution | Caution | Caution | - | Caution | Caution | Caution | Caution | |
| Messenger | Caution | Caution | Caution | - | Caution | Caution | Caution | Caution |
© 2019 by the authors. Licensee MDPI, Basel, Switzerland. This article is an open access article distributed under the terms and conditions of the Creative Commons Attribution (CC BY) license (http://creativecommons.org/licenses/by/4.0/).
Share and Cite
Yeom, C.; Won, Y. Vulnerability Evaluation Method through Correlation Analysis of Android Applications. Sustainability 2019, 11, 6637. https://doi.org/10.3390/su11236637
Yeom C, Won Y. Vulnerability Evaluation Method through Correlation Analysis of Android Applications. Sustainability. 2019; 11(23):6637. https://doi.org/10.3390/su11236637
Chicago/Turabian StyleYeom, Cheolmin, and Yoojae Won. 2019. "Vulnerability Evaluation Method through Correlation Analysis of Android Applications" Sustainability 11, no. 23: 6637. https://doi.org/10.3390/su11236637
APA StyleYeom, C., & Won, Y. (2019). Vulnerability Evaluation Method through Correlation Analysis of Android Applications. Sustainability, 11(23), 6637. https://doi.org/10.3390/su11236637
