A Principal-Agent Theory Perspective on PPP Risk Allocation
Abstract
1. Introduction
2. Efficient Risk Allocation in PPPs
3. Application of the Principal Agent Theory (PAT)
- “a tendency for individuals to pursue their own interest in ways that conflict with the goals of the team” and,
- “an adjustment of ownership structures and contracts so as to reduce the degree to which team goals are compromised by this tendency” [43].
4. Research Method
5. Defining the Parameters of Risk Allocation
- Risk should reside with the party best able to mitigate the risk; and
- It is in their control;
- It can be transferred as an economic transaction;
- The transfer accrues an economic benefit;
- Doing so creates greater overall efficiency; and
- Should the risk eventuate, the consequences do indeed fall on the party owning the risk.
- Minimizing the risk probability;
- Minimizing the degree of loss suffered, either before or after the risk event occurs; and
- Insuring against any residual risk that cannot be feasibly avoided.
- Control;
- Information; and
- Incentives; discussed below, from the perspective of PAT in relation to PPPs.
5.1. Parameter 1: Control
5.2. Parameter 2: Information
5.3. Parameter 3: Incentives
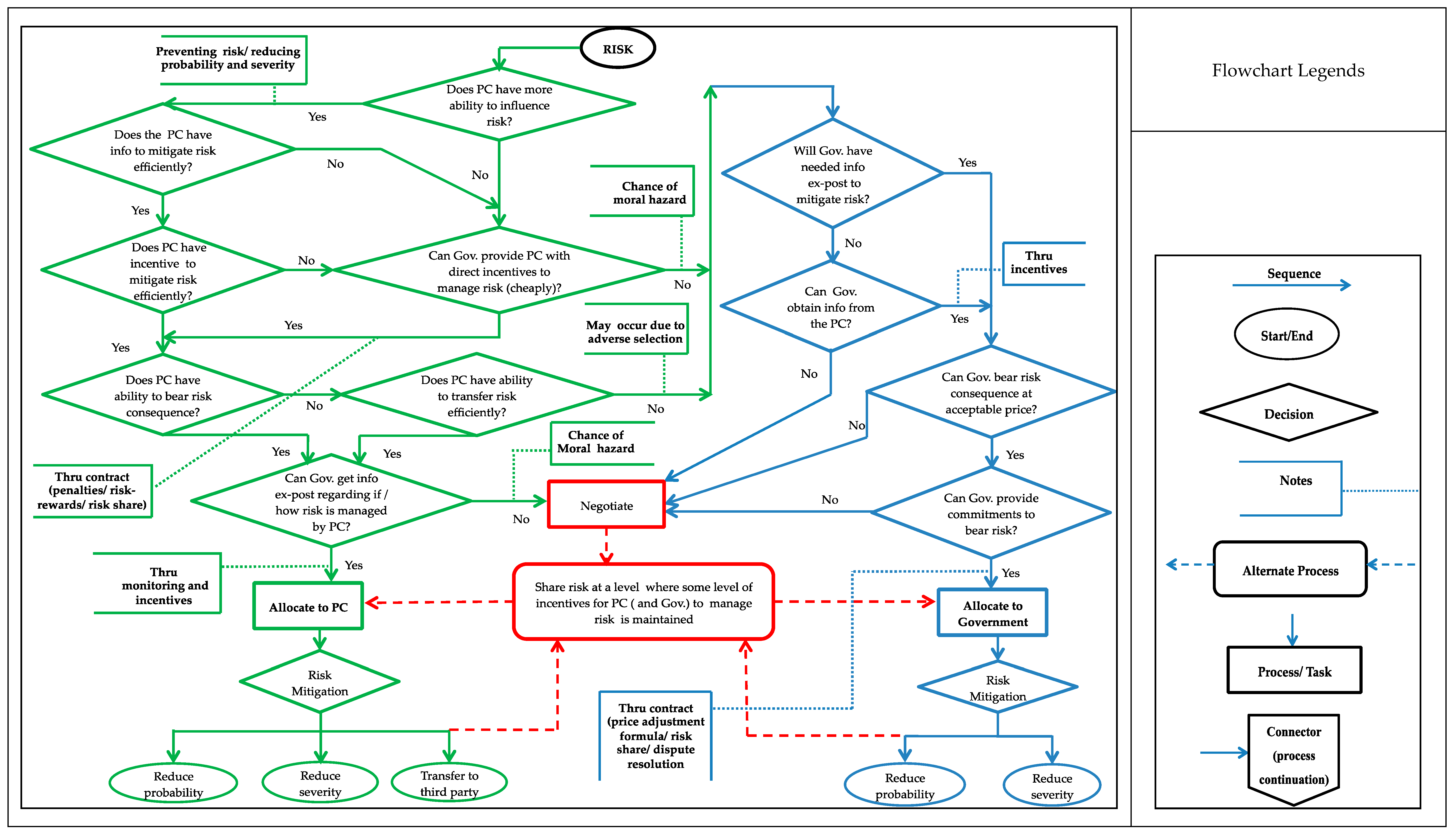
6. The Risk Allocation Framework
6.1. Project Company’s Ability to Influence risks
6.2. Project Company’s Information Regarding Risks
6.3. Incentives for Project Company to Manage Risks
6.4. Project Company’s Ability to Bear the Consequence of Risks
6.5. Project Company’s Ability to Transfer Risks
6.6. Government’s Ability to Acquire Ex-post Information
6.7. Risk Mitigation by Project Company
6.8. Government’s Information on Risks and Agency Problems
6.9. Government’s Ability to Bear Risks
6.10. Government’s Commitment to Bear Risks
6.11. Sharing the Risk
7. Conclusions
- Assessing stakeholder capacity to mitigate various risk categories;
- Determining triggers and events by which risks best borne by one particular party shift to be optimally borne by another;
- Extending the pricing of risk to incorporate the pricing of risk information asymmetry;
- Exploration of PPP contract development that recognizes PAT and its impact on risk allocation, with the view to limiting the opportunities and incentives to extract advantage by any one party at the expense of exacerbating project risk factors, while also optimizing risk allocations between contracting parties.
Author Contributions
Funding
Conflicts of Interest
References
- Berezin, A.; Sergi, B.; Gorodnova, N. Efficiency Assessment of Public-Private Partnership (PPP) Projects: The Case of Russia. Sustainability 2018, 10, 3713. [Google Scholar] [CrossRef]
- Heathcote, C. Forecasting Infrastructure Investment Needs for 50 Countries, 7 Sectors through 2040. Global Infrastructure Outlook and Oxford Economics. 2017. Available online: https://blogs.worldbank.org/ppps/forecasting-infrastructure-investment-needs-50-countries-7-sectors-through-2040 (accessed on 8 November 2019).
- Yu, Y.; Chan, A.P.C.; Chen, C.; Darko, A. Critical risk factors of transnational public private partnership projects: Literature review. J. Infrastruct. Syst. 2018, 24, 04017042. [Google Scholar] [CrossRef]
- Cheng, Z.; Ke, Y.; Lin, J.; Yang, Z.; Cai, J. Spatio-temporal dynamics of public private partnership projects in China. Int. J. Proj. Manag. 2016, 34, 1242–1251. [Google Scholar] [CrossRef]
- Feng, K.; Xiong, W.; Wang, S.; Wu, C.; Xue, Y. Optimizing an Equity Capital Structure Model for Public Private Partnership Projects Involved with Public Funds. J. Constr. Eng. Manag. 2017, 143, 04017067. [Google Scholar] [CrossRef]
- Shrestha, A.; Chan, T.-K.; Aibinu, A.A.; Chen, C.; Martek, I. Risks in PPP water projects in China: Perspective of local governments. J. Constr. Eng. Manag. 2017, 143, 05017006. [Google Scholar] [CrossRef]
- Grimsey, D.; Lewis, M.K. Evaluating the risks of public private partnerships for infrastructure projects. Int. J. Proj. Manag. 2002, 20, 107–118. [Google Scholar] [CrossRef]
- Hwang, B.-G.; Zhao, X.; Gay, M.J.S. Public private partnership projects in Singapore: Factors, critical risks and preferred risk allocation from the perspective of contractors. Int. J. Proj. Manag. 2013, 31, 424–433. [Google Scholar] [CrossRef]
- Xiong, W.; Zhao, X.; Yuan, J.-F.; Luo, S. Ex post risk management in public-private partnership infrastructure projects. Proj. Manag. J. 2017, 48, 76–89. [Google Scholar] [CrossRef]
- Ke, Y.; Wang, S.; Chan, A. Risk Allocation in Public-Private Partnership Infrastructure Projects: Comparative Study. J. Infrastruct. Syst. 2010, 16, 343–351. [Google Scholar] [CrossRef]
- Wang, H.; Xiong, W.; Wu, G.; Zhu, D. Public–private partnership in public administration discipline: A literature review. Public Manag. Rev. 2017, 20, 1–24. [Google Scholar] [CrossRef]
- Shrestha, A.; Chan, T.K.; Aibinu, A.A.; Chen, C.; Martek, I. Risk allocation inefficiencies in Chinese PPP water projects. J. Constr. Eng. Manag. 2018, 144, 04018013. [Google Scholar] [CrossRef]
- De Palma, A.; Leruth, L.E.; Prunier, G. Towards a Principal-Agent Based Typology of Risks in Public-Private Partnerships. Reflets Perspect. Économique 2012, 51, 57–73. [Google Scholar] [CrossRef]
- Shrestha, A.; Martek, I. Principal agent problems evident in Chinese PPP infrastructure projects. In Proceedings of the 19th International Symposium on Advancement of Construction Management and Real Estate; Mao, C., Shen, Y.L., Ye, K.H., Eds.; Springer: Berlin, Germany, 2015; pp. 759–770. [Google Scholar]
- Flyvbjerg, B.; Garbuio, M.; Lovallo, D. Delusion and Deception in Large Infrastructure Projects: Two Models for Explaining and Preventing Executive Disaster. Calif. Manag. Rev. 2009, 51, 170–194. [Google Scholar] [CrossRef]
- Wang, Y.; Liu, J. Evaluation of the excess revenue sharing ratio in PPP projects using principal–agent models. Int. J. Proj. Manag. 2015, 33, 1317–1324. [Google Scholar] [CrossRef]
- Shrestha, A.; Chan, T.-K.; Aibinu, A.A.; Chen, C. Efficient risk transfer in PPP wastewater treatment projects. Util. Policy 2017, 48, 132–140. [Google Scholar] [CrossRef]
- Valipour, A.; Sarvari, H.; Tamošaitienė, J. Risk assessment in PPP projects by applying different MCDM methods and comparative results analysis. Adm. Sci. 2018, 8, 80. [Google Scholar] [CrossRef]
- Mu, R.; de Jong, M.; ten Heuvelhof, E. A typology of strategic behaviour in PPPs for expressways: Lessons from China and implications for Europe. Eur. J. Transp. Infrastruct. Res. 2010, 1, 42–62. [Google Scholar]
- Hatefi, S.M.; Tamošaitienė, J. An integrated fuzzy DEMATEL-fuzzy ANP model for evaluating construction projects by considering interrelationships among risk factors. J. Civ. Eng. Manag. 2019, 25, 114–131. [Google Scholar] [CrossRef]
- Lam, K.C.; Wang, D.; Lee, P.T.K.; Tsang, Y.T. Modelling risk allocation decision in construction contracts. Int. J. Proj. Manag. 2007, 25, 485–493. [Google Scholar] [CrossRef]
- Jin, X.; Zhang, G. Modelling optimal risk allocation in PPP projects using artificial neural networks. Int. J. Proj. Manag. 2011, 29, 591–603. [Google Scholar] [CrossRef]
- Mota, J.; Moreira, A.C. The importance of non-financial determinants on public–private partnerships in Europe. Int. J. Proj. Manag. 2015, 33, 1563–1575. [Google Scholar] [CrossRef]
- Kwak, Y.H.; Chih, Y.; Ibbs, C.W. Towards a comprehensive understanding of public private partnerships for infrastructure development. Calif. Manag. Rev. 2009, 51, 51–78. [Google Scholar] [CrossRef]
- Mot MacDonald International Ltd. Review of Large Public Procurement in the UK; Mot MacDonald International Ltd.: Croydon, UK, 2002. Available online: https://www.parliament.vic.gov.au/images/stories/committees/paec/2010-11_Budget_Estimates/Extra_bits/Mott_McDonald_Flyvberg_Blake_Dawson_Waldron_studies.pdf (accessed on 1 July 2018).
- Raisbeck, P.; Duffield, C.; Xu, M. Comparative performance of PPPs and traditional procurement in Australia. Constr. Manag. Econ. 2010, 28, 345–359. [Google Scholar] [CrossRef]
- Marques, R.C.; Berg, S. Risks, contracts, and private-sector participation in infrastructure. J. Constr. Eng. Manag. 2011, 137, 925–932. [Google Scholar] [CrossRef]
- Wu, Y.; Li, L.; Xu, R.; Chen, K.; Hu, Y.; Lin, X. Risk assessment in straw-based power generation public-private partnership projects in China: A fuzzy synthetic evaluation analysis. J. Clean. Prod. 2017, 161, 977–990. [Google Scholar] [CrossRef]
- Li, B.; Akintoye, A. An overview of public–private partnership. In Public-Private Partnerships: Managing Risks and Opportunities; Akintoye, A., Beck, M., Hardcastle, C., Eds.; Blackwell Science: Malden, MA, USA, 2008. [Google Scholar]
- Ng, S.T.; Wong, Y.M.; Wong, J.M. Factors influencing the success of PPP at feasibility stage–A tripartite comparison study in Hong Kong. Habitat Int. 2012, 36, 423–432. [Google Scholar] [CrossRef]
- Shrestha, A.; Aibinu, A.A.; Chan, T.K.; Chen, C. Risk allocation in public private partnerships in China’s water projects: A principal agent approach. In Water Resources Management; Brebbia, C.A., Ed.; WIT Press: South Hampton, NH, USA, 2013; Volume 171, pp. 85–96. [Google Scholar]
- Chen, C.; Hubbard, M. Power relations and risk allocation in the governance of public private partnerships: A case study from China. Policy Soc. 2012, 31, 39–49. [Google Scholar] [CrossRef]
- Iossa, E.; Spagnolo, G.; Vellez, M. Contract Design in Public-Private Partnerships. Ber. Weltbank 2007, 12, 2010. [Google Scholar]
- Loosemore, M.; McCarthy, C. Perceptions of contractual risk allocation in construction supply chains. J. Prof. Issues Eng. Educ. Pract. 2008, 134, 95–105. [Google Scholar] [CrossRef]
- Ameyaw, E.; Chan, A. A fuzzy approach for the allocation of risks in public-private partnership water-infrastructure projects in developing countries. J. Infrastruct. Syst. 2016, 22, 04016016. [Google Scholar] [CrossRef]
- March, J.G.; Shapira, Z. Managerial perspectives on risk and risk taking. Manag. Sci. 1987, 33, 1404–1418. [Google Scholar] [CrossRef]
- Bahli, B.; Rivard, S. The information technology outsourcing risk: A transaction cost and agency theory-based perspective. J. Inf. Technol. 2003, 18, 211–221. [Google Scholar] [CrossRef]
- Li, B.; Akintoye, A.; Edwards, P.; Hardcastle, C. The allocation of risk in PPP/PFI construction projects in the UK. Int. J. Proj. Manag. 2005, 23, 25–35. [Google Scholar]
- Jensen, M.C.; Meckling, W.H. Theory of the firm: Managerial behavior, agency costs and ownership structure. J. Financ. Econ. 1976, 3, 305–360. [Google Scholar] [CrossRef]
- Liu, J.; Gao, R.; Cheah, C.Y.J.; Luo, J. Incentive mechanism for inhibiting investors’ opportunistic behavior in PPP projects. Int. J. Proj. Manag. 2016, 34, 1102–1111. [Google Scholar] [CrossRef]
- Coase, R.H. The nature of the firm. Economica 1937, 4, 386–405. [Google Scholar] [CrossRef]
- Alchian, A.A.; Demsetz, H. The property right paradigm. J. Econ. Hist. 1973, 33, 16–27. [Google Scholar] [CrossRef]
- Demsetz, H. Toward a theory of property rights II: The competition between private and collective ownership. J. Leg. Stud. 2002, 31, S653–S672. [Google Scholar] [CrossRef]
- Picard, P. On the design of incentive schemes under moral hazard and adverse selection. J. Public Econ. 1987, 33, 305–331. [Google Scholar] [CrossRef][Green Version]
- Amagoh, F. Information asymmetry and the contracting out process. Innov. J. 2009, 14, 1–14. [Google Scholar]
- Laffont, J.J.; Martimort, D. The Theory of Incentives: The Principal-Agent Model; Princeton University Press: Princeton, NJ, USA, 2002. [Google Scholar]
- Smyth, H.; Edkins, A. Relationship management in the management of PFI/PPP projects in the UK. Int. J. Proj. Manag. 2007, 25, 232–240. [Google Scholar] [CrossRef]
- English, L.; Baxter, J. The changing nature of contracting and trust in public-private partnerships: The case of Victorian PPP prisons. Abacus 2010, 46, 289–319. [Google Scholar] [CrossRef]
- Buxbaum, J.N.; Ortiz, I.N. Public Sector Decision Making for Public-Private Partnerships; Transportation Research Board: Washington, DC, USA, 2009. [Google Scholar]
- Valipour, A.; Yahaya, N.; Noor, N.M.D.; Valipour, I.; Tamošaitienė, J. A SWARA-COPRAS approach to the allocation of risk in water and sewerage public–private partnership projects in Malaysia. Int. J. Strateg. Prop. Manag. 2019, 23, 269–283. [Google Scholar] [CrossRef]
- Carbonara, N.; Costantino, N.; Pellegrino, R. Concession period for PPPs: A win–win model for a fair risk sharing. Int. J. Proj. Manag. 2014, 32, 1223–1232. [Google Scholar] [CrossRef]
- Zhang, S.; Gao, Y.; Feng, Z.; Sun, W. PPP application in infrastructure development in China: Institutional analysis and implications. Int. J. Proj. Manag. 2015, 33, 497–509. [Google Scholar] [CrossRef]
- Paré, G.; Trudel, M.-C.; Jaana, M.; Kitsiou, S. Synthesizing information systems knowledge: A typology of literature reviews. Inf. Manag. 2015, 52, 183–199. [Google Scholar] [CrossRef]
- Shields, P.M.; Tajalli, H. Intermediate Theory: The missing link in successful student scholarship. J. Public Aff. Educ. 2006, 12, 313–334. [Google Scholar] [CrossRef]
- Ray, P.; Trisha, G.; Gill, H.; Kieran, W. Realist review—A new method of systematic review designed for complex policy interventions. J. Health Serv. Res. Policy 2005, 10, 21–34. [Google Scholar]
- Azhar, S.; Ahmad, I.; Sein, M.K. Action research as a proactive research method for construction engineering and management. J. Constr. Eng. Manag. 2009, 136, 87–98. [Google Scholar] [CrossRef]
- Green, S.D.; Kao, C.C.; Larsen, G.D. Contextualist research: Iterating between methods while following an empirically grounded approach. J. Constr. Eng. Manag. 2009, 136, 117–126. [Google Scholar] [CrossRef]
- Torraco, R.J. Writing integrative literature reviews: Guidelines and examples. Hum. Resour. Dev. Rev. 2005, 4, 356–367. [Google Scholar] [CrossRef]
- Abdel Aziz, A.M. Successful Delivery of Public-Private Partnerships for Infrastructure Development. J. Constr. Eng. Manag. 2007, 133, 918–931. [Google Scholar] [CrossRef]
- Shen, L.Y.; Platten, A.; Deng, X. Role of public private partnerships to manage risks in public sector projects in Hong Kong. Int. J. Proj. Manag. 2006, 24, 587–594. [Google Scholar] [CrossRef]
- Rahman, M.M.; Kumaraswamy, M.M. Joint risk management through transactionally efficient relational contracting. Constr. Manag. Econ. 2002, 20, 45–54. [Google Scholar] [CrossRef]
- Abrahamson, M. Contractual risks in tunnelling: How they should be shared. Tunn. Tunn. 1973, 587–598. [Google Scholar]
- Arrow, K.J. Risk Allocation and Information: Some Recent Theoretical Developments; Institute for Economic Research, Queen’s University: Kingston, ON, Canada, 1978. [Google Scholar]
- Posner, R.A.; Rosenfield, A.M. Impossibility and related doctrines in contract law: An economic analysis. J. Leg. Stud. 1977, 6, 83–118. [Google Scholar] [CrossRef]
- Crampes, C.; Estache, A. Regulatory trade-offs in the design of concession contracts. Util. Policy 1998, 7, 1–13. [Google Scholar] [CrossRef]
- Triantis, G.G. Contractual allocations of unknown risks: A critique of the doctrine of commercial impracticability. Univ. Tor. Law J. 1992, 42, 450–483. [Google Scholar] [CrossRef]
- Kahneman, D.; Slovic, P.; Tversky, A. Judgment under Uncertainty: Heuristics and Biases; Cambridge University Press: Cambridge, UK, 1982. [Google Scholar]
- Zavadskas, E.K.; Turskis, Z.; Tamošaitienė, J. Risk assessment of construction projects. J. Civ. Eng. Manag. 2010, 16, 33–46. [Google Scholar] [CrossRef]
- Ghasemi, F.; Mohammad, H.M.S.; Yousefi, V.; Falsafi, R.; Tamošaitienė, J. Project portfolio risk identification and analysis, considering project risk interactions and using Bayesian networks. Sustainability 2018, 10, 1609. [Google Scholar] [CrossRef]
- Chatterjee, K.; Zavadskas, E.K.; Tamošaitienė, J.; Adhikary, K.; Kar, S. A hybrid MCDM technique for risk management in construction projects. Symmetry 2018, 10, 46. [Google Scholar] [CrossRef]
- International Organization for Standardization ISO 31000 Risk Management. 2018. Available online: https://www.iso.org/iso-31000-risk-management.html (accessed on 1 September 2019).
- Parker, D.W.; Dressel, U.; Chevers, D.; Zeppetella, L. Agency theory perspective on public-private-partnerships: International development project. Int. J. Product. Perform. Manag. 2018, 67, 239–259. [Google Scholar] [CrossRef]
- Koontz, T.M.; Thomas, C.W. Measuring the performance of public-private partnerships: A systematic method for distinguishing outputs from outcomes. Public Perform. Manag. Rev. 2012, 35, 769–786. [Google Scholar] [CrossRef]
- Laffont, J.-J. William Vickrey: A Pioneer in the Economics of Incentives, Nobel Prize Lectures 27 December. 1996. Available online: http://www.nobelprize.org/nobel_prizes/economics/laureates/1996/vickrey-lecture.html (accessed on 20 April 2016).
- Hölmstrom, B. Moral hazard and observability. Bell J. Econ. 1979, 10, 74–91. [Google Scholar] [CrossRef]
- Lefebvre, M.; Vieider, F.M.; Villeval, M.C. Incentive effects on risk attitude in small probability prospects. Econ. Lett. 2010, 109, 115–120. [Google Scholar] [CrossRef]
- Ward, S.; Chapman, C.; Curtis, B. On the allocation of risk in construction projects. Int. J. Proj. Manag. 1991, 9, 140–147. [Google Scholar] [CrossRef]
- Ahmed, S.M.; Ahmad, R.; Saram, D.; Darshi, D. Risk management trends in the Hong Kong construction industry: A comparison of contractors and owners perceptions. Eng. Constr. Archit. Manag. 1999, 6, 225–234. [Google Scholar] [CrossRef]
- Ke, Y.; Wang, S.; Chan, A.P.C.; Lam, P.T.I. Preferred risk allocation in China’s public–private partnership (PPP) projects. Int. J. Proj. Manag. 2010, 28, 482–492. [Google Scholar] [CrossRef]
- Pellegrino, R.; Carbonara, N.; Costantino, N. Public guarantees for mitigating interest rate risk in PPP projects. Built Environ. Proj. Asset Manag. 2019, 9, 248–261. [Google Scholar] [CrossRef]
- Krüger, N.A. To kill a real option—Incomplete contracts, real options and PPP. Transp. Res. Part A: Policy Pract. 2012, 46, 1359–1371. [Google Scholar] [CrossRef]
- Jefferies, M.; Gameson, R.; Rowlinson, S. Critical success factors of the BOOT procurement system: Reflections from the Stadium Australia case study. Eng. Constr. Archit. Manag. 2002, 9, 352–361. [Google Scholar] [CrossRef]
- Klein, M.W. Bidding for Concessions; World Bank, Private Sector Development Department, Private Participation in Infrastructure Division: Washington, DC, USA, 1998. [Google Scholar]
- Chan, A.P.C.; Yeung, J.F.Y.; Yu, C.C.P.; Wang, S.Q.; Ke, Y. Empirical Study of Risk Assessment and Allocation of Public-Private Partnership Projects in China. J. Manag. Eng. 2011, 27, 136–148. [Google Scholar] [CrossRef]
- Chan, A.P.C.; Lam, P.; Wen, Y.; Ameyaw, E.; Wang, S.Q.; Ke, Y. Cross-Sectional Analysis of Critical Risk Factors for PPP Water Projects in China. J. Infrastruct. Syst. 2014, 21, 10. [Google Scholar] [CrossRef]
- Almarri, K.; Blackwell, P. Improving risk sharing and investment appraisal for PPP procurement success in large green projects. Procedia Soc. Behav. Sci. 2014, 119, 847–856. [Google Scholar] [CrossRef]
- Chang, C.-Y. Understanding the hold-up problem in the management of megaprojects: The case of the Channel Tunnel Rail Link project. Int. J. Proj. Manag. 2013, 31, 628–637. [Google Scholar] [CrossRef]
- Carbonara, N.; Pellegrino, R. Revenue guarantee in public–private partnerships: A win–win model. Constr. Manag. Econ. 2018, 36, 584–598. [Google Scholar] [CrossRef]
- Zou, W.; Kumaraswamy, M.; Chung, J.; Wong, J. Identifying the critical success factors for relationship management in PPP projects. Int. J. Proj. Manag. 2014, 32, 265–274. [Google Scholar] [CrossRef]


© 2019 by the authors. Licensee MDPI, Basel, Switzerland. This article is an open access article distributed under the terms and conditions of the Creative Commons Attribution (CC BY) license (http://creativecommons.org/licenses/by/4.0/).
Share and Cite
Shrestha, A.; Tamošaitienė, J.; Martek, I.; Hosseini, M.R.; Edwards, D.J. A Principal-Agent Theory Perspective on PPP Risk Allocation. Sustainability 2019, 11, 6455. https://doi.org/10.3390/su11226455
Shrestha A, Tamošaitienė J, Martek I, Hosseini MR, Edwards DJ. A Principal-Agent Theory Perspective on PPP Risk Allocation. Sustainability. 2019; 11(22):6455. https://doi.org/10.3390/su11226455
Chicago/Turabian StyleShrestha, Asheem, Jolanta Tamošaitienė, Igor Martek, M Reza Hosseini, and David J Edwards. 2019. "A Principal-Agent Theory Perspective on PPP Risk Allocation" Sustainability 11, no. 22: 6455. https://doi.org/10.3390/su11226455
APA StyleShrestha, A., Tamošaitienė, J., Martek, I., Hosseini, M. R., & Edwards, D. J. (2019). A Principal-Agent Theory Perspective on PPP Risk Allocation. Sustainability, 11(22), 6455. https://doi.org/10.3390/su11226455

