Impact of Safety Attitude on the Safety Behavior of Coal Miners in China
Abstract
:1. Introduction
2. Literature Review and Hypothesis Development
2.1. Safety Attitude
2.2. Safety Behavior
2.3. Hypotheses
3. Methods
3.1. Research Tools
3.2. Procedure and Participants
3.3. Data Analysis
4. Results
4.1. Confirmatory Factor Analysis
4.2. The Impact of Safety Attitude on Safety Behavior
4.2.1. Establishing the Model of the Relationship between Safety Attitude and Safety Behavior
4.2.2. Evaluation of the Two Initial Structural Models
5. Evaluation of the Overall Model Fit
6. Modification of the Model
6.1. Analysis of the Relationship between Safety Attitude and Safety Behavior
6.2. The Impact of the Four Dimensions of Safety Attitude on SC and SP
6.2.1. Establishing the Initial Model of the Relationship between the Four Dimensions of Safety Attitude and Two Kinds of Safety Behavior
6.2.2. Modification of the Model
6.2.3. The Overall Model Fit Evaluation of Revised Structural Model
6.2.4. Analysis of the Relationship between the Four Dimensions of Safety Attitude and the Two Kinds of Safety Behavior
6.3. The Impact of Sociodemographic Variables on Safety Attitude and Safety Behavior
6.3.1. The Influence of Age on Safety Attitude and Safety Behavior
6.3.2. The Influence of the Length of Service on Safety Attitude and Safety Behavior
6.3.3. The Impact of Education Level on Safety Attitude and Safety Behavior
7. Discussion
7.1. Findings and Implications
7.2. Limitations
8. Conclusions
Author Contributions
Funding
Conflicts of Interest
References
- Donald, I.; Canter, D. Employee attitudes and safety in the chemical industry. J. of Loss Prevent. Process. Ind. 1994, 7, 203–208. [Google Scholar] [CrossRef]
- Heinrich, H.W. Industrial Accident Prevention. A Scientific Approach. Ind. Lab. Relat. Rev. 2011, 4, 609. [Google Scholar]
- Wang, C.; Wang, J.; Wang, X.; Yu, H.; Bai, L.; Sun, Q. Exploring the impacts of factors contributing to unsafe behavior of coal miners. Saf. Sci. 2019, 115, 339–348. [Google Scholar] [CrossRef]
- Shin, M.; Lee, H.-S.; Park, M.; Moon, M.; Han, S. A system dynamics approach for modeling construction workers’ safety attitudes and behaviors. Accid. Anal. Prev. 2014, 68, 95–105. [Google Scholar] [CrossRef] [PubMed]
- Henning, J.B.; Stufft, C.J.; Payne, S.C.; Bergman, M.E.; Mannan, M.S.; Keren, N. The influence of individual differences on organizational safety attitudes. Saf. Sci. 2009, 47, 337–345. [Google Scholar] [CrossRef]
- Burke, M.J.; Sarpy, S.A.; Tesluk, P.E.; Smith-Crowe, K. General safety performance: A test of a grounded theoretical model. Pers. Psychol. 2010, 55, 429–457. [Google Scholar] [CrossRef]
- Lee, H.K.; Halim, H.A.; Thong, K.L.; Chai, L.C. Assessment of Food Safety Knowledge, Attitude, Self-Reported Practices, and Microbiological Hand Hygiene of Food Handlers. Int. J. Environ. Res. Pub. Health 2017, 14, 14. [Google Scholar] [CrossRef]
- Lu, C.-S.; Hsu, C.-N.; Lee, C.-H. The Impact of Seafarers’ Perceptions of National Culture and Leadership on Safety Attitude and Safety Behavior in Dry Bulk Shipping. Int. J. e-Navig. Marit. Econ. 2016, 4, 75–87. [Google Scholar] [CrossRef]
- Baser, F.; Ture, H.; Abubakirova, A.; Sanlier, N.; Cil, B. Structural modeling of the relationship among food safety knowledge, attitude and behavior of hotel staff in Turkey. Food Control. 2017, 73, 438–444. [Google Scholar] [CrossRef]
- Zhang, S.; Shi, X.Z.; Wu, C. Measuring the effects of external factor on leadership safety behavior: Case study of mine enterprises in China. Saf. Sci. 2017, 93, 241–255. [Google Scholar] [CrossRef]
- Coal Mine Safety Monitoring News. Available online: http://www.chinacoal-safety.gov.cn/xw/mkaqjcxw/201909/t20190929_337153.shtml (accessed on 29 September 2019).
- Loosemore, M.; Malouf, N. Safety training and positive safety attitude formation in the Australian construction industry. Saf. Sci. 2019, 113, 233–243. [Google Scholar] [CrossRef]
- Ram, T.; Chand, K. Effect of drivers’ risk perception and perception of driving tasks on road safety attitude. Transp. Res. Part. F-Traffic Psychol. Behav. 2016, 42, 162–176. [Google Scholar] [CrossRef]
- Warmerdam, A.; Newnam, S.; Wang, Y.; Sheppard, D.; Griffin, M.; Stevenson, M. High performance workplace systems’ influence on safety attitudes and occupational driver behaviour. Saf. Sci. 2018, 106, 146–153. [Google Scholar] [CrossRef]
- Cox, S.; Cox, T. The structure of employee attitudes to safety: A European example. Work Stress 1991, 5, 93–106. [Google Scholar] [CrossRef]
- Haerkens, M.; van Leeuwen, W.; Sexton, J.B.; Pickkers, P.; van der Hoeven, J.G. Validation of the Dutch language version of the Safety Attitudes Questionnaire (SAQ-NL). BMC Health Serv. Res. 2016, 16, 8. [Google Scholar] [CrossRef] [PubMed]
- Zhang, J.; Chen, N.; Fu, G.; Yan, M.; Kim, Y.-C. The Safety Attitudes of Senior Managers in the Chinese Coal Industry. Int. J. Environ. Res. Public Health 2016, 11, 1147. [Google Scholar] [CrossRef]
- Wu, X.; Yin, W.; Wu, C.; Li, Y. Development and validation of a safety attitude scale for coal miners in China. Sustainability 2017, 12, 2165. [Google Scholar] [CrossRef]
- Clarke, S.; Ward, K. The role of leader influence tactics and safety climate in engaging employees’ safety participation. Risk Anal. 2010, 26, 1175–1185. [Google Scholar] [CrossRef]
- Christian, M.S.; Bradley-Geist, J.C.; Wallace, C.; Burke, M. Workplace safety: a meta-analysis of the roles of person and situation factors. J. Appl. Psychol. 2009, 94, 1103–1127. [Google Scholar] [CrossRef]
- Dearmond, S.; Smith, A.E.; Wilson, C.L.; Chen, P.Y.; Cigularov, K.P. Individual safety performance in the construction industry: Development and validation of two short scales. Acc. Anal. Prev. 2011, 43, 948–954. [Google Scholar] [CrossRef]
- Neal, A.; Griffin, M.A.; Hart, P.M. The impact of organizational climate on safety climate and individual behavior. Saf. Sci. 2000, 34, 99–109. [Google Scholar] [CrossRef]
- Fugas, C.S.; Silva, S.A.; Meliá, J.L. Another look at safety climate and safety behavior: Deepening the cognitive and social mediator mechanisms. Acc. Anal. Prev. 2012, 45, 468–477. [Google Scholar] [CrossRef] [PubMed]
- Rundmo, T. Safety climate, attitudes and risk perception in Norsk Hydro. Saf. Sci. 2000, 34, 47–59. [Google Scholar] [CrossRef]
- Schwatka, N.V.; Rosecrance, J.C. Safety climate and safety behaviors in the construction industry: The importance of co-workers commitment to safety. Work 2016, 54, 401–413. [Google Scholar] [CrossRef] [PubMed]
- Patwary, M.A.; O’Hare, W.T.; Sarker, M.H. Occupational accident: An example of fatalistic beliefs among medical waste workers in Bangladesh. Saf. Sci. 2012, 50, 76–82. [Google Scholar] [CrossRef]
- Leung, M.-Y.; Liang, Q.; Olomolaiye, P. Impact of Job Stressors and Stress on the Safety Behavior and Accidents of Construction Workers. J. Manag. Eng. 2016. [Google Scholar] [CrossRef]
- Siu, O.-l.; Phillips, D.R.; Leung, T.-w. Age differences in safety attitudes and safety performance in Hong Kong construction workers. J. Saf. Res. 2003, 34, 199–205. [Google Scholar] [CrossRef]
- Caffaro, F.; Roccato, M.; Micheletti Cremasco, M.; Cavallo, E. Falls from agricultural machinery: risk factors related to work experience, worked hours, and operators’ behavior. Hum. Factors 2017, 60, 18720817738591. [Google Scholar] [CrossRef]
- Williamson, A.M.; Feyer, A.M.; Cairns, D.; Biancotti, D. The development of a measure of safety climate: The role of safety perceptions and attitudes. Saf. Sci. 1997, 25, 15–27. [Google Scholar] [CrossRef]
- Sexton, J.B.; Helmreich, R.L.; Neilands, T.B.; Rowan, K.; Vella, K.; Boyden, J.; Roberts, P.R.; Thomas, E.J. The Safety Attitudes Questionnaire: psychometric properties, benchmarking data, and emerging research. BMC Health Serv. Res. 2006, 6, 10. [Google Scholar] [CrossRef]
- Flynn, B.B.; Schroeder, R.G.; Sakakibara, S. A framework for quality management research and an associated measurement instrument. J. Operat. Manageme. 1994, 11, 339–366. [Google Scholar] [CrossRef]
- Useche, S.A.; Montoro, L.; Alonso, F.; Pastor, J.C. Psychosocial Work Factors, Job Stress and Strain at the Wheel: Validation of the Copenhagen Psychosocial Questionnaire (COPSOQ) in Professional Drivers. Front. Psychol. 2019. [Google Scholar] [CrossRef]
- Padilla, M.A.; Divers, J. A Comparison of Composite Reliability Estimators: Coefficient Omega Confidence Intervals in the Current Literature. Educ. Psychol. Meas. 2016, 76, 436–453. [Google Scholar] [CrossRef] [PubMed] [Green Version]
- Hair, J.F.; Black, W.C.; Babin, B.J.; Anderson, R.E.; Tatham, R.L. Multivariate Data Analysis: A Global Perspective; Pearson: London, UK, 2010; pp. 12–15. [Google Scholar]
- Schreiber, J.B.; Nora, A.; Stage, F.K.; Barlow, E.A.; King, J. Reporting structural equation modeling and confirmatory factor analysis results: A review. J. Educat. Res. 2006, 99, 323–337. [Google Scholar] [CrossRef]
- Wu, M.L. Questionnaire Statistical Analysis Practice—SPSS Operation and Application; Chongqing University Press: Chongqing, China, 2010; pp. 122–142. [Google Scholar]
- Newaz, M.T.; Davis, P.; Jefferies, M.; Pillay, M. The Psychological Contract of Safety: The Missing Link Between Safety Climate and Safety Behaviour in Construction Sites; Springer International Publishing: Cham, Switzerland, 2016; pp. 199–210. [Google Scholar]
- Bronkhorst, B. Behaving safely under pressure: the effects of job demands, resources, and safety climate on employee physical and psychosocial safety behavior. J. Safety Res. 2015, 55, 63–72. [Google Scholar] [CrossRef]
- Wu, X.; Li, Y.; Yao, Y.; Luo, X.; He, X.; Yin, W. Development of construction workers job stress scale to study and the relationship between job stress and safety behavior: An empirical study in Beijing. Int. J. Environ. Res. Public Health 2018, 15, 2409. [Google Scholar] [CrossRef] [Green Version]






| Items | Unstandardized Path Coefficients | Standardized Path Coefficients | Mean Standard Deviations | CR | p |
|---|---|---|---|---|---|
| B3 ← SC | 1.00 | 0.81 | |||
| B2 ← SC | 1.12 | 0.85 | 0.05 | 21.06 | *** |
| B1 ← SC | 0.83 | 0.71 | 0.05 | 17.55 | *** |
| B6 ← SP | 1.00 | 0.81 | |||
| B5 ← SP | 0.93 | 0.75 | 0.05 | 19.59 | *** |
| Items | Estimate |
|---|---|
| SB ← SA | 0.85 |
| MSC ← SA | 0.70 |
| F ← SA | 0.24 |
| TSC ← SA | 0.80 |
| JS ← SA | 0.41 |
| SP ← SB | 0.80 |
| Items | Estimate |
|---|---|
| SC ← SA | 0.88 |
| SP ← SA | 0.85 |
| MSC ← SA | 0.64 |
| F ← SA | 0.20 |
| TSC ← SA | 0.76 |
| JS ← SA | 0.35 |
| Items | MI | Par Change |
|---|---|---|
| e3 ↔ e4 | 20.41 | −0.08 |
| e2 ↔ e4 | 106.41 | 0.39 |
| e1 ↔ e4 | 40.91 | 0.16 |
| Items | MI | Par Change |
|---|---|---|
| h4 ↔ r1 | 26.49 | 0.04 |
| e2 ↔ e4 | 112.20 | 0.42 |
| e1 ↔ e4 | 59.14 | 0.20 |
| Model | χ2 (d.f.) | χ2/(d.f.) | NFI | TLI | CFI | RMSEA |
|---|---|---|---|---|---|---|
| Ideal model | <3.00 | >0.90 | >0.90 | >0.90 | <0.08 | |
| Measurement model | 9.30(6) *** | 1.55 | 0.99 | 0.99 | 1.00 | 0.03 |
| Model | χ2 (d.f.) | χ2/ d.f. | NFI | TLI | CFI | RMSEA |
|---|---|---|---|---|---|---|
| Ideal model | <3.00 | >0.90 | >0.90 | >0.90 | <0.08 | |
| Measurement model | 112.81(31) *** | 3.64 | 0.96 | 0.96 | 1.00 | 0.07 |
| Dimensions | Unstandardized Path Coefficients | Standardized Path Coefficients | Mean Standard Deviations | CR | p |
|---|---|---|---|---|---|
| SB ← SA | 0.74 | 0.85 | 0.06 | 13.38 | *** |
| SC ← SA | 0.78 | 0.88 | 0.06 | 12.55 | *** |
| SP ← SA | 1.13 | 0.85 | 0.08 | 13.53 | *** |
| Items | Estimate |
|---|---|
| F ← MSC | −0.26 |
| JS ← MSC | −0.61 |
| F ← TSC | 0.05 |
| JS ← TSC | 0.14 |
| SC ← TSC | 1.09 |
| SP ← TSC | 0.94 |
| SC ← JS | −0.08 |
| SC ← F | 0.04 |
| SP ← JS | −0.05 |
| SP ← F | −0.01 |
| SC ← MSC | −0.28 |
| SC ← MSC | −0.16 |
| Dimensions | Unstandardized Path Coefficients | Standardized Path Coefficients | Mean Standard Deviations | CR | p |
|---|---|---|---|---|---|
| F ← MSC | −0.43 | −0.26 | 0.15 | −2.78 | 0.01 |
| JS ← MSC | −1.11 | −0.61 | 0.17 | −6.55 | *** |
| F ← TSC | 0.08 | 0.05 | 0.17 | 0.44 | 0.66 |
| JS ← TSC | 0.26 | 0.14 | 0.18 | 1.40 | 0.16 |
| SC ← TSC | 0.90 | 1.09 | 0.09 | 10.4 | *** |
| SP ← TSC | 1.19 | 0.94 | 0.11 | 10.67 | *** |
| SC ← JS | −0.03 | −0.08 | 0.03 | −1.25 | 0.21 |
| SC ← F | 0.02 | 0.04 | 0.02 | 0.80 | 0.42 |
| SP ← JS | −0.04 | −0.05 | 0.04 | −0.92 | 0.36 |
| SP ← F | −0.01 | −0.01 | 0.04 | −0.20 | 0.84 |
| SC ← MSC | −0.23 | −0.28 | 0.08 | −2.99 | 0.00 |
| SP ← MSC | −0.20 | −0.26 | 0.11 | −1.83 | 0.07 |
| F ← MSC | −0.43 | −0.26 | 0.15 | −2.78 | 0.01 |
| JS ← MSC | −1.11 | −0.61 | 0.17 | −6.55 | *** |
| F ← TSC | 0.08 | 0.05 | 0.17 | 0.44 | 0.66 |
| Items | Estimate |
|---|---|
| SC ← TSC | 0.89 |
| SP ← TSC | 0.84 |
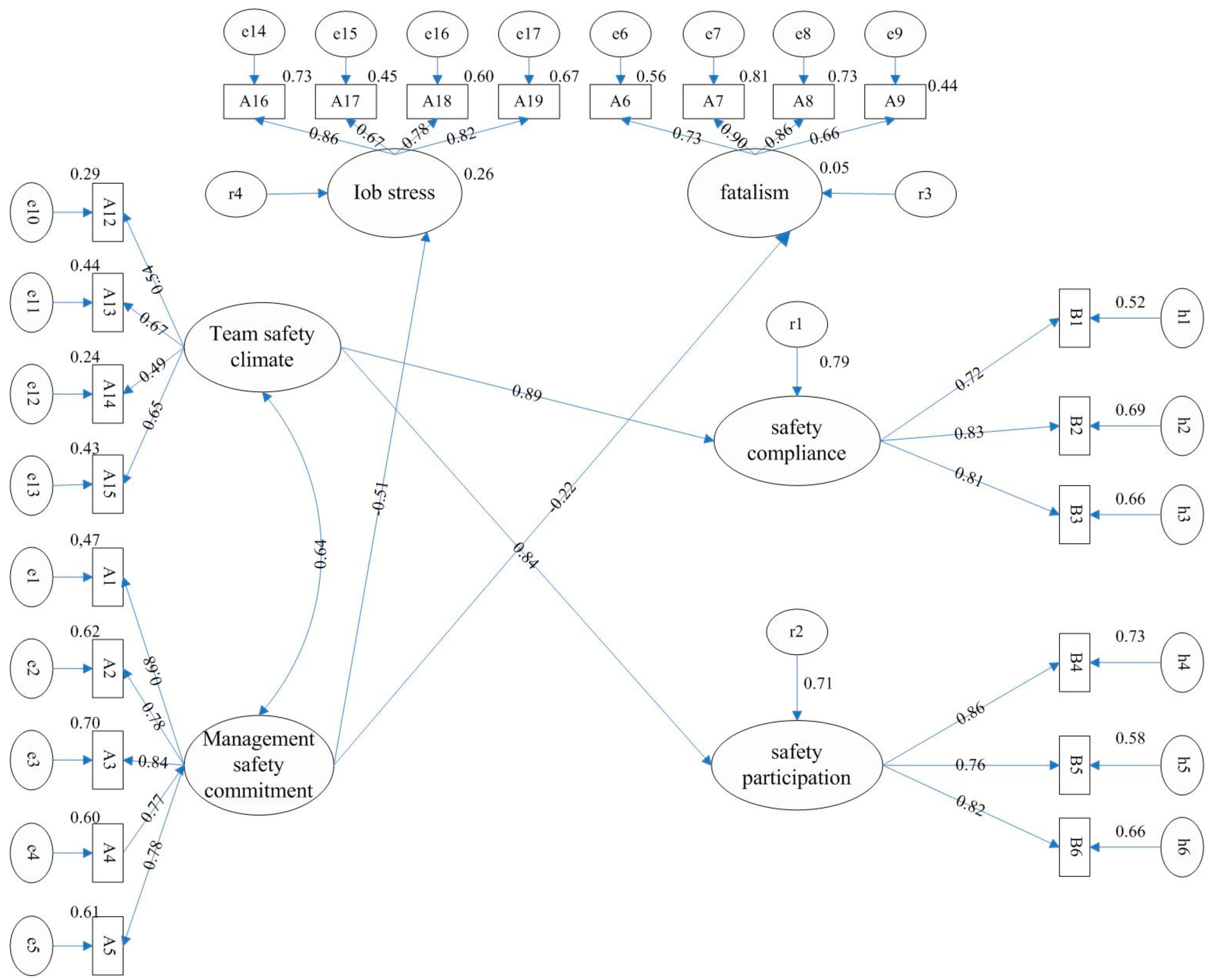
| F ← MSC | −0.22 |
| JS ← MSC | −0.51 |
| Model | χ2 (d.f.) | χ2/d.f. | NFI | TLI | CFI | RMSEA |
|---|---|---|---|---|---|---|
| Ideal model | <3.00 | >0.90 | >0.90 | >0.90 | <0.08 | |
| Measurement model | 732.45(31)*** | 3.26 | 0.90 | 0.92 | 0.93 | 0.06 |
| Dimensions | Unstandardized Path Coefficients | Standardized Path Coefficients | Mean Standard Deviations | CR | p |
|---|---|---|---|---|---|
| SC ↔ TSC | 0.73 | 0.89 | 0.05 | 13.37 | *** |
| SP ↔ TSC | 1.05 | 0.84 | 0.07 | 14.29 | *** |
| F ↔ MSC | −0.36 | −0.22 | 0.08 | −4.73 | *** |
| JS ↔ MSC | −0.92 | −0.51 | 0.09 | −10.27 | *** |
| Items | Sample Characteristics | Number | Percentage (%) | Cumulative Percentage (%) |
|---|---|---|---|---|
| Age | 21–30 years old | 337 | 58.6 | 58.6 |
| 31–40 years old | 149 | 25.9 | 84.5 | |
| 41–50 years old | 78 | 13.6 | 98.1 | |
| 51–60 years old | 11 | 1.9 | 100.0 | |
| Length of Service | 1–2 years | 109 | 18.5 | 18.5 |
| 3–4 years | 204 | 34.7 | 53.2 | |
| 5–6 years | 128 | 21.8 | 75.0 | |
| 7 years and above | 147 | 25.0 | 100.0 | |
| Education Level | Primary education | 6 | 1.1 | 1.1 |
| Secondary education | 114 | 20.1 | 21.2 | |
| High school education | 231 | 40.7 | 61.9 | |
| Bachelor’s degree | 216 | 38.1 | 100 |
| Scores | df | SS | MS | F | p | |
|---|---|---|---|---|---|---|
| Safety Attitude | Intra-group | 3 | 1409.032 | 469.677 | 4.286 | 0.005 |
| Inter-group | 571 | 62573.166 | 109.585 | |||
| Total | 574 | 63982.198 | ||||
| Safety Behavior | Intra-group | 3 | 33.210 | 11.070 | 0.800 | 0.494 |
| Inter-group | 571 | 7905.399 | 13.845 | |||
| Total | 574 | 7938.609 | ||||
| Scores | df | SS | MS | F | p | |
|---|---|---|---|---|---|---|
| Safety Attitude | Intra-group | 3 | 962.702 | 320.901 | 2.914 | 0.034 |
| Inter-group | 584 | 64308.256 | 110.117 | |||
| Total | 587 | 65270.957 | ||||
| Safety Behavior | Intra-group | 3 | 46.385 | 15.462 | 1.124 | 0.339 |
| Inter-group | 584 | 8036.532 | 13.761 | |||
| Total | 587 | 8082.917 | ||||
| Scores | df | SS | MS | F | p | |
|---|---|---|---|---|---|---|
| Safety Attitude | Intra-group | 3 | 793.032 | 264.344 | 2.397 | 0.067 |
| Inter-group | 563 | 62095.183 | 110.293 | |||
| Total | 566 | 62888.215 | ||||
| Safety Behavior | Intra-group | 3 | 25.819 | 8.606 | 0.624 | 0.600 |
| Inter-group | 563 | 7764.660 | 13.792 | |||
| Total | 566 | 7790.480 | ||||
© 2019 by the authors. Licensee MDPI, Basel, Switzerland. This article is an open access article distributed under the terms and conditions of the Creative Commons Attribution (CC BY) license (http://creativecommons.org/licenses/by/4.0/).
Share and Cite
Li, Y.; Wu, X.; Luo, X.; Gao, J.; Yin, W. Impact of Safety Attitude on the Safety Behavior of Coal Miners in China. Sustainability 2019, 11, 6382. https://doi.org/10.3390/su11226382
Li Y, Wu X, Luo X, Gao J, Yin W. Impact of Safety Attitude on the Safety Behavior of Coal Miners in China. Sustainability. 2019; 11(22):6382. https://doi.org/10.3390/su11226382
Chicago/Turabian StyleLi, Yuanlong, Xiang Wu, Xiaowei Luo, Jingqi Gao, and Wenwen Yin. 2019. "Impact of Safety Attitude on the Safety Behavior of Coal Miners in China" Sustainability 11, no. 22: 6382. https://doi.org/10.3390/su11226382
APA StyleLi, Y., Wu, X., Luo, X., Gao, J., & Yin, W. (2019). Impact of Safety Attitude on the Safety Behavior of Coal Miners in China. Sustainability, 11(22), 6382. https://doi.org/10.3390/su11226382

