Abstract
Meat-based diets are the norm in Western societies. This is a problem because meat production is a major contributor to global warming and environmental degradation. Despite the urgency to reduce meat consumption, quantitative studies have shown that there is only a small minority of consumers aware of the meat environmental impact, willing to halt or reduce meat intake for ecological reasons, or who have already stopped or reduced meat consumption because of environmental concerns. We conducted a qualitative synthesis reviewing studies that looked at attitudes towards changing meat consumption. Our focus was on the behavioral change process: Awareness, willingness, and change, aiming to enhance the current understanding of people’s attitudes towards reducing meat consumption due to environmental concerns. The studies reviewed show that consumer awareness is hindered by beliefs about food, meat, and personal behavior. Nutrition, health, and taste were found to be both enablers and barriers with regard to willingness. Vegetarians and vegans perceive the environment as simply another reason, among others, to maintain a meatless diet. Based on these results, we offer recommendations for future dietary public health interventions, and for future research endeavors on this topic. This review employed a meta-aggregative approach and partially followed the Joanna Briggs Institute methodology for systematic reviews of qualitative evidence.
1. Introduction
Meat consumption is a major contributor to global warming and environmental degradation [1,2,3,4,5]. The livestock industry pollutes and depletes fresh water, contributes to the loss of biodiversity, and is a major source of anthropogenic greenhouse gas emissions [1]. Since the worldwide demand for meat is increasing due to rising incomes, growing populations, and other sociocultural factors [1,6,7], the health and well-being of the global population are every day at greater risk. A recent assessment estimates that climate change will increase future risks of armed conflict [8], while the recently published EAT-Lancet report “Food in the Anthropocene” [9] warns that unless red meat consumption is significantly reduced, it will be impossible to feed, in a healthy and sustainable manner, an estimated global population of 10 billion people by 2050. The latest Intergovernmental Panel on Climate Change (IPCC) special report stated that, given the current scientific evidence, there is a high degree of confidence in the potential of reducing animal-based product consumption to achieve significant mitigation of climate change [10]. The double food and environmental pyramid by the Barilla Center showcases at a glance this link between nutritional and environmental aspects of food [11].
Meat-based diets are the norm in Western societies. In countries like the United States and the United Kingdom, vegetarians account for less than 5% of their respective populations [12]. Rationalizations of meat consumption in the West are synthesized in the 4Ns: Meat is natural—it is what our biology has come to crave in the evolutionary process, eating meat is normal—it is a sociocultural practice and expectation in civilized societies, meat is necessary for humans to be healthy, and meat is nice—animal protein is tasty [13]. Consumption habits, culinary traditions, and what sociologists call cultural repertoires (culturally available unarticulated instructions loaded with values and understandings that guide people’s actions) are also important factors to explain meat intake [14,15]. Given all these socio-cultural factors, it is clear that changing the current Western meat consumption pattern is challenging [16].
The Transtheoretical Model (TTM) of health behavior change [17] describes the behavioral change process as a three-stage progression that comprises awareness (precontemplation), willingness (contemplation and preparation), and change (action, maintenance, and termination). This process of change can only occur with the adoption of a positive attitude based on reasons and motivations [17]. Since climate change and environmental sustainability are pressing reasons or motivations to reduce meat intake [9], a growing body of research is looking at the influence of environmental concerns in Westerners’ meat consumption. Systematic reviews of the quantitative evidence only have shown that environmental motives have a weak influence on meat consumption attitudes [18,19]. People are rarely aware of the meat environmental toll. They underestimate its impact compared with other behaviors or activities. Only a minority seem willing to alter meat consumption because of the environment, but even they would rather adopt other strategies to counter climate change. Consequently, only a small minority has altered its meat-eating patterns because of the environment, a motive more appealing to vegans and flexitarians than vegetarians. Those most aware and positively influenced by environmental concerns are female, young, and meat-reducers.
Quantitative studies generally provide little or no information on why a person is aware, or willing, or why they made a change in meat consumption habits because of the environment. Previous systematic reviews on this topic have acknowledged some of these limitations. For example, they have called for more in-depth studies on willingness [18], and for exploring the cultural and social factors attached to meat that impact willingness and dietary change [19]. Still, many more questions can be asked to qualitative evidence. Why are consumers not aware that meat consumption degrades the environment? Is it because they simply have not been educated on the topic? Could it be instead that their beliefs, perceptions, reasons or motivations conflict with the scientific evidence on meat consumption and the environment? Do they actually understand what environmentally-friendly food is? Similar questions can be raised regarding willingness. Is the low willingness to alter meat consumption for environmental reasons attributable only to their low awareness? Do environmental motives affect in any way the 4Ns (natural, normal, necessary, nice)? Is there something that can be done to increase willingness beyond educating people on the meat environmental impact either in a rational or emotional fashion? Regarding those who have changed their meat dietary patterns because of the environment, it is necessary to know how consumers understand their behavioral change. Do they see it as a must or as simply another way to help the environment? Why did non-ecologically oriented people alter their meat consumption because of the environment?
Syntheses of qualitative evidence have proved useful to complement and better interpret quantitative systematic reviews [20]. By qualitative review we mean “the synthesis or amalgamation of individual qualitative research reports (commonly called “primary research reports”) that relate to a specific topic or focus in order to arrive at a new or enhanced understanding about the phenomenon under study” [21]. The value of “enhanced understanding” that qualitative evidence synthesis can provide is already widely recognized across the natural and social sciences within the evidence-based approach [20,22]. The Cochrane Collaboration Qualitative Methods Group, the Health Development Agency, The Economic and Social Research Council, and The Joanna Briggs Institute have made significant efforts to facilitate the use of qualitative evidence synthesis in disciplines such as public health and education, among others [20,23]. The efforts of these institutions are driven by the fact that qualitative evidence syntheses have the potential to contribute both to the scientific community and different kinds of institutions. Qualitative evidence synthesis may, indeed, serve to inform the creation of research instruments by identifying the significant characteristics of a phenomenon, as well as to develop actionable knowledge that can inform both policy and practice [20].
The purpose of this qualitative evidence synthesis is to enhance our understanding of attitudes towards reducing meat consumption because of environmental concerns. We expect to get a better grasp on the nature of individual and group awareness, willingness and actual change of dietary habits to protecting the planet. Hoping to inform both future dietary public health interventions in adopting healthy and sustainable diets, and future research endeavors on this topic, we have looked at what qualitative studies have to say regarding the already named stages of the behavioral change process: Awareness, willingness, and change. Our research question was: What are the enablers and barriers to increase awareness, willingness, and change when consumers are prompted to reduce meat consumption because of environmental concerns? A preliminary search of PROSPERO, MEDLINE, the Cochrane Database of Systematic Reviews, the JBI Database of Systematic Reviews and Implementation Reports was conducted and no current or ongoing qualitative evidence syntheses on this topic were identified.
2. Materials and Methods
2.1. Search Strategy
The articles considered for this qualitative evidence synthesis were identified through a literature search of the Web of Science (WOS) Core Collection conducted in March 2018. The search was aimed at finding studies on people’s attitudes towards meat consumption in relation to planetary health. For each subtopic (awareness, willingness, and change), a separate query was conducted. Strings and search terms used to retrieve relevant literature are detailed in Table 1.
Table 1.
Search strings and terms.
Two authors conducted the screening process independently in order to reduce bias. For each subtopic, a three-step procedure was performed. First, titles, abstracts, and keywords were screened. Relevant articles on either awareness, willingness, and/or change were imported to Zotero reference manager. Second, saved references were read in full with a twofold purpose: (1) To make sure that they met the inclusion criteria (Figure 1) and (2) to identify in their cited references section new articles not yielded by the WOS search. Third, these first two steps were repeated until citation redundancy was achieved. When a reference was declared eligible by one reviewer only, the two reviewers reached an agreement on its inclusion or exclusion. Flow charts of this process can be found in Appendix D.
Figure 1.
Eligibility criteria.
2.2. The Meta-Aggregative Approach
There are many methods for conducting qualitative evidence synthesis [21]. All of them entail various degrees of interpretation and aggregation, but in each method, either interpretation or aggregation is more prominent than the other [21]. This review uses a meta-aggregative approach, a method “designed to model the Cochrane process of systematic reviews summarizing results of quantitative studies while being sensitive to the nature of qualitative research and its traditions” [21]. The focus of this approach is the practical consequences of the generalizations that can be drawn from the summary of common and competing findings. In other words, this method aims to produce the knowledge necessary to recommend actions in the field of study [21]. In the present case, our goal is to produce knowledge to make future diet-oriented public health intervention programs more effective, as well as to inform future research on consumers’ attitudes towards meat intake reduction.
The process of meta-aggregation conducted followed, with minor variations, the Joanna Briggs Institute (JBI) methodology for systematic reviews of qualitative evidence [23]. It was conducted with the assistance of the JBI software called System for the Unified Management, Assessment, and Review of Information (SUMARI), which was designed to assist researchers and practitioners in conducting systematic reviews [24]. The JBI methodology includes developing a research question, conducting a literature search, doing a critical appraisal of selected studies, extracting the findings, categorizing them and, finally, generating synthesized findings [25]. The JBI SUMARI critical appraisal instrument evaluates the coherence between the theory, the methodology, the research question, and the representation of data and its interpretation, as well as identifying how the researchers’ values and beliefs might influence the study. Research ethical procedures are also evaluated [23]. It was decided that, since a small number of studies were identified, all the studies would be included regardless of their quality. Even so, all selected studies were assessed by one of the authors (see Appendix B). The JBI protocol also recommends contacting authors of papers reviewed in order to ask for clarification when necessary. For this review, no further clarification was deemed necessary.
2.3. Data Extraction
Data extraction from the selected papers was carried out by two independent reviewers using the JBI-SUMARI extraction instrument [23] (see Appendix A). Extracted data included details about the population, context, geographical location, study methods, and the phenomena of interest relevant to the review questions. Findings and their illustrations were extracted by one reviewer only, since the meta-aggregative approach does not require two independent reviewers for this procedure. At this stage, the reviewer must stay as close as possible to the themes listed by the original authors and avoid interpretation of them [21]. A finding is defined as “a verbatim extract of the author’s analytic interpretation of their results or data”. An illustration is defined as “a direct quotation of a participant‘s voice, field-work observation or other supporting data from the paper” [23].
The JBI method requires the assignment of a credibility level for each finding depending on weather illustrations are provided in support of findings, and on how clearly an illustration supports a finding. Thus, “unequivocal” findings are clearly supported by the accompanying illustrations, “credible” findings come with an illustration lacking clear association with it, and “unsupported” findings do not provide supporting illustrations [23]. In the present review, however, only two levels of credibility are considered: “unequivocal” (U) for findings that come with illustrations and “credible” (C) for findings without illustrations. Two reasons justify this methodological decision. First, journal editors generally restrict the number of words per article, forcing authors to leave out illustration data. Secondly, while the JBI method allows the consideration of unpublished results [23], this review only considered published studies indexed by the Web of Science. Thus, it is assumed the papers included in this review went through a peer-review process that checked the credibility of the findings.
2.4. Data Synthesis
Qualitative research findings were pooled using JBI SUMARI with the meta-aggregation approach [23]. This involved the aggregation or synthesis of findings to generate a set of statements that represent that aggregation, through assembling the findings and categorizing these findings on the basis of similarity in meaning. These categories were then subjected to a synthesis in order to produce a single comprehensive set of synthesized findings. These findings, then, should broaden our understanding of the relationship between environmental concerns and meat consumption and thus, inform future diet-oriented public health interventions and research efforts. Categories are defined as “a brief description of a key concept arising from the aggregation of two or more like findings and is accompanied by an explanatory statement that conveys the whole, inclusive meaning of a group of similar findings.” [23]. A synthesized finding is “an overarching description of a group of categorized findings” [23]. This data synthesis process was conducted by two reviewers.
3. Results
3.1. Studies Included and their Characteristics
Following the inclusion criteria (Figure 1), a total of 10 studies were identified on either awareness of the meat impact on the planet, and/or willingness to stop or reduce meat consumption for environmental reasons, and/or consumers who have already altered their meat intake for ecological concerns. The number of studies identified and considered in this review is the minimum recommended to conduct a meta-synthesis [26].
The articles on awareness and/or willingness share a common phenomenon of interest, namely, people’s perceptions of, and potential dietary response to the meat environmental impact. Their samples include a total of 328 participants, from teenagers to elders, defined as meat eaters. Very few vegetarians took part in a couple of studies. Reviewed papers on motivations that brought actual change focus only on vegetarians and vegans. We did not find any study that explored the reasons and motivations for consumers becoming flexitarians or simply reducing their meat consumption due to concerns for the environment. Four out of the five papers on dietary change explored the contexts and motivations for either becoming a vegetarian/vegan or keeping a meatless diet. The fifth article explored possible emotional relationships between vegetarianism and death. We considered it relevant because the research process included an inquiry on the reasons for adopting a vegetarian/vegan diet. These investigations on dietary change had a total of 301 vegetarian/vegan and former vegetarian participants aged from 14 to 85 years old. See Appendix A for the characteristics of the included studies.
Regarding methodology, a clear majority of the reviewed studies employed thematic analysis. Two of them worked with grounded theory. Focus groups were the most common way to obtain data. Three research projects interviewed or surveyed participants over the internet. The geographic context of the studies was very limited. All articles but one studied English-speaking populations mainly from the United Kingdom and Oceania. Only four articles mentioned some kind of covariates effects. Since reported covariates vary, or their effects are contradictory across studies, it was not possible to extract patterns of influence worthy of reporting. Overall, reviewed studies are of medium to high quality (see Appendix B).
3.2. Awareness
Figure A1 and Figure A2 (see Appendix E) show the aggregative process from general findings extracted from four papers to synthesized findings on people’s awareness of the environmental impact of meat production and consumption. Extracted findings and illustrations are reported in Appendix C.
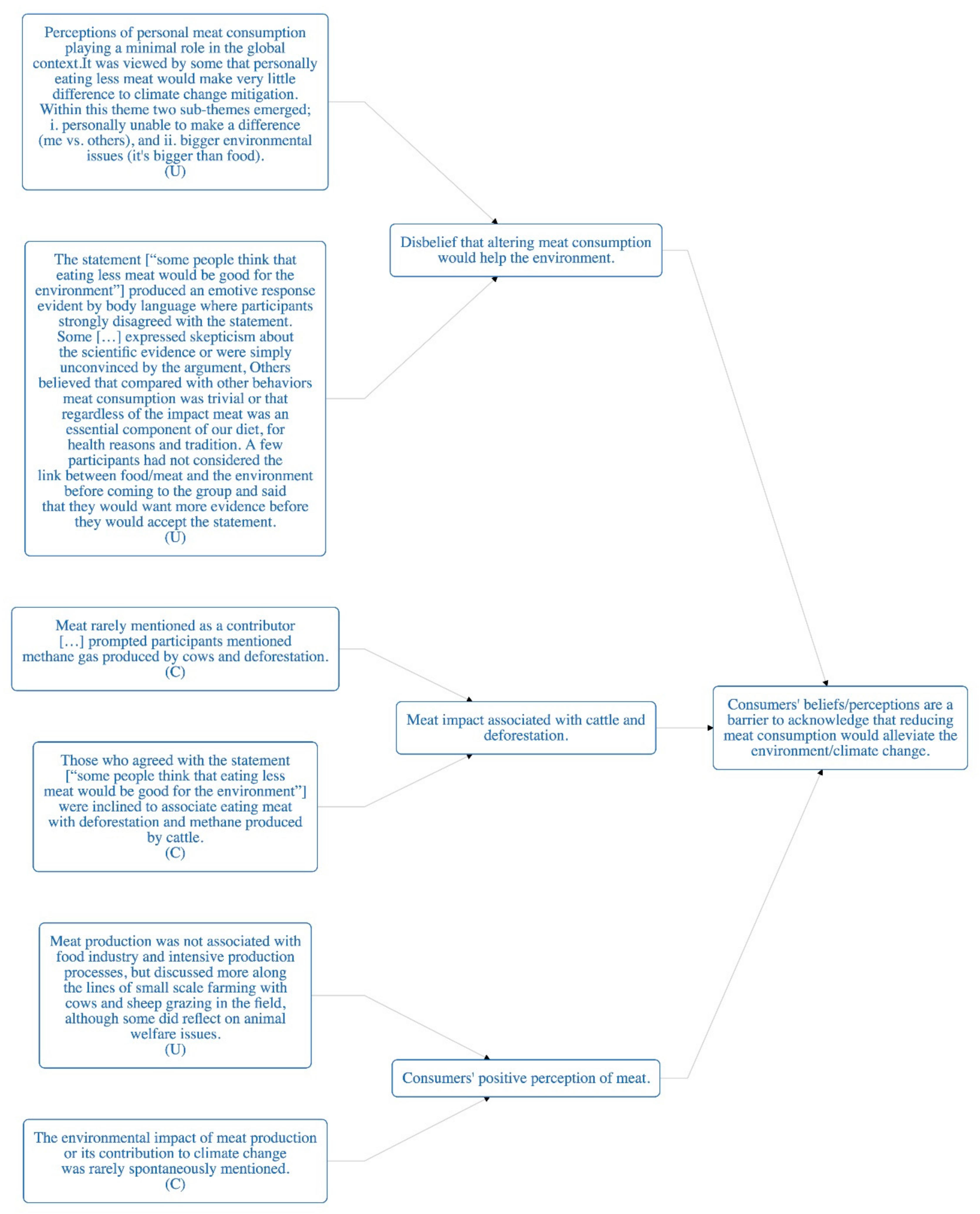
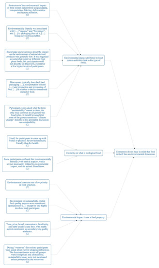
Figure A1 presents the findings and categories that sustain the first synthetized finding on awareness: Consumers do not bear in mind that food in itself has an environmental dimension. Extracted findings show that consumers believe that unsustainable food has to do with food production and distribution activities like deforestation, pollution, transport, and excessive packaging [27,28,29,30], for example, but not with the type of food in itself, be it animal or vegetable. In fact, we found evidence that consumers are confused or simply ignorant when it comes to defining environmentally friendly foods [28]. This is consistent with findings about consumers not thinking of the environment when making food purchase decisions [27,28,30]. Therefore, we classified all these findings into three categories: (1) Consumers attribute food environmental impact to food systems activities only, (2) lack of clarity among consumers on what ecological food is, and (3) in the same way that consumers consider price and healthiness, among others, food environmental impact is not a food property for them. These three categories have in common an understanding or conceptualization of food as detached from the environment.
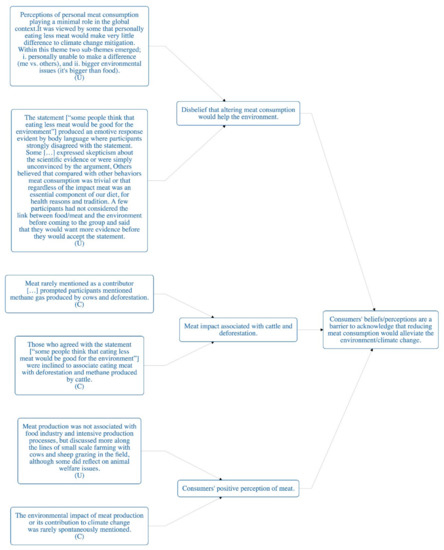
If the first synthetized finding on awareness has to do with food in general, the second, presented in Figure A2, is exclusively about meat: Consumers’ perceptions of meat consumption are a barrier for them to acknowledge or accept that reducing meat intake would alleviate negative impacts on the environment. In other words, consumers do not seem ready to fully integrate the idea that a sustainable diet must have little or no meat. Extracted findings show that people believe it to be irrelevant, or they disagree that reducing their own meat intake would significantly impact the environment [29]. Some consumers associate the meat environmental impact with cattle methane gas and deforestation only [27,29], making no link between meat consumption and climate change [27,28,29,30]. In general, they have a romanticized image or conception of meat, imagining animals freely grazing in the field and not in packed stables typical of intensive farming [28]. Still, some people are sensitive to animal welfare issues [28]. These findings were classified into three categories: (1) Disbelief that altering personal meat consumption can alleviate climate change, (2) meat environmental impact restricted to methane gas and deforestation, and (3) consumers have an overall good perception of meat.
3.3. Willingness
Four papers on people’s willingness to reduce meat consumption because of the environment were identified and reviewed. Extracted findings and illustrations can be found in Appendix C. Figure A3, Figure A4, Figure A5 and Figure A6 (see Appendix E) show the aggregative process from general findings to a total of four synthesized findings.
The first synthesized finding is that environmental reasons and motives can be an enabler for reducing meat consumption to a certain extent. Extracted findings indicate that environmental concerns can prompt consumers to minor reductions in meat intake [31]. Some people, though, believe more scientific evidence is needed on the environmental impact of meat before they would make a dietary decision [29]. These findings were classified into two very similar categories summarized here in a sentence: Environmental concerns may motivate reductions in meat intake but not significantly alter meat-eating patterns.
The second synthesized finding is that sociocultural, culinary, and physiological reasons are barriers for consumers to reduce meat consumption on environmental concerns. Under the category “barriers to a large meat intake reduction,” we grouped extracted findings that show that consumers argue social reasons, tradition, and lack of culinary skills to resist a substantial reduction of meat in their diets [30]. In fact, some consumers perceived a 70% meat reduction to be the same as becoming vegetarians, something they were not willing to do [30]. Extracted findings from papers that simply asked consumers about their willingness to reduce their meat intake without specifying the amount were grouped under the category “barriers to an indeterminate meat intake reduction”. Again, sociocultural [27,29,31] and culinary [29,31] reasons were barriers. Dietary habits also prompt resistance to meat intake reduction [27,29,31]. Other findings have to do with physiological reasons [27,29,31], like achieving satiety and the pleasure of eating meat. These two barriers might be reinforced by the finding that consumers believe that a proper meal must have meat [30]. Consumers also may refuse to curtail meat consumption to mitigate climate change because they say that, driven by other reasons, they have already reduced their meat consumption [29]. Other consumers may resist a reduction in meat consumption for no reason whatsoever [27], or they choose to change other behaviors to help the environment instead of altering their intake of meat [29].
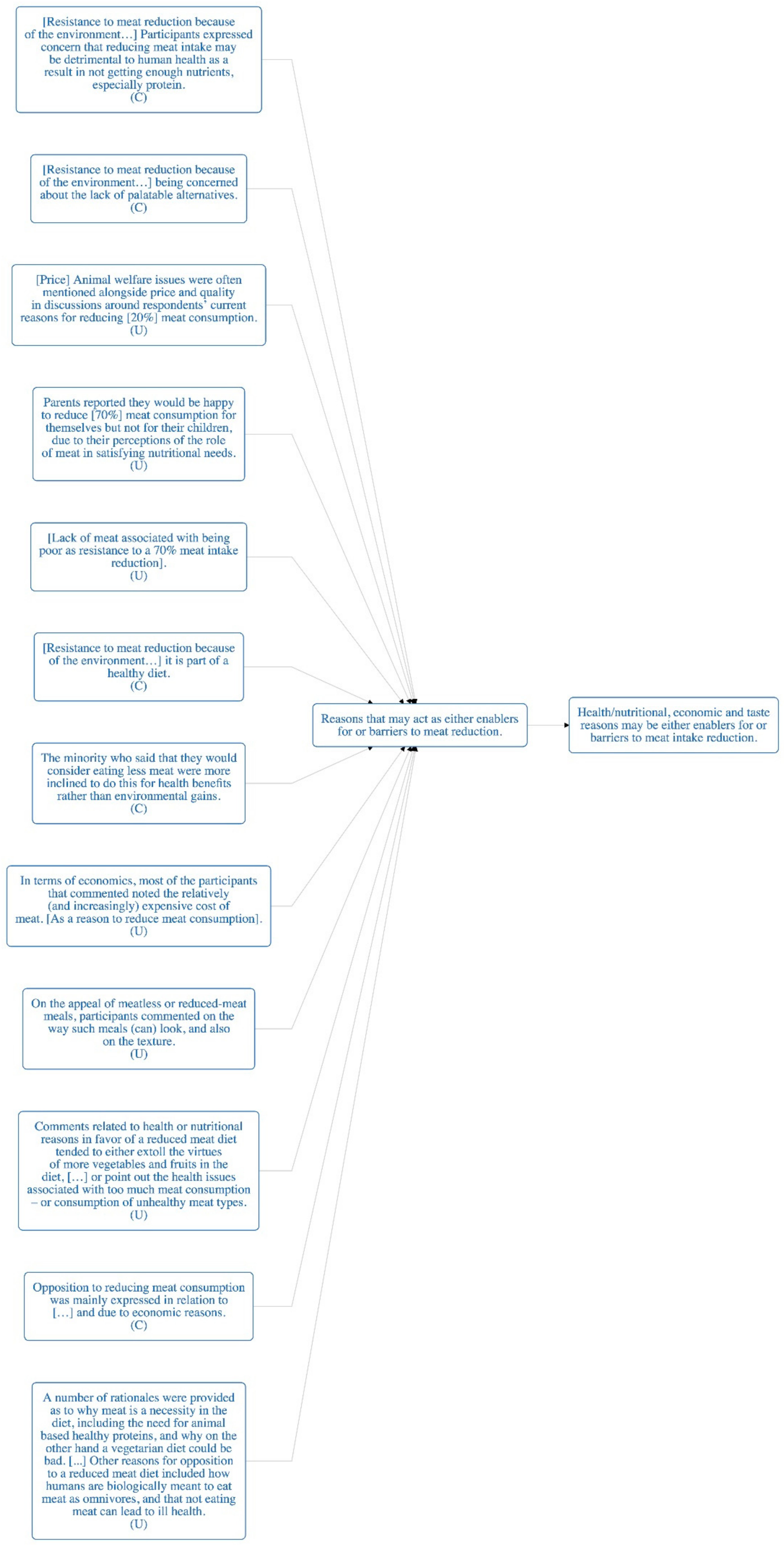
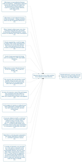
The third synthesized finding captures the ambiguous potential of health, nutrition, taste, and economic reasons to act as both enablers or barriers in consumers’ willingness to reduce meat consumption because of the environment. Extracted findings show that some consumers may perceive a reduction of meat as healthy and nutritionally sound [29,31], while others as unhealthy and nutritionally unsound [27,29,30,31]. In the same way, some consumers argued the lack of palatable alternatives to meat as a resistant factor to changing meat consumption [27,29,30,31], while others, faced with pictures of tasty looking vegetarian dishes by the research team, were inclined to eat less meat [31]. Extracted findings regarding the influence of economic reasons show that pricey meat prompts lower consumption of it [29,30,31]. However, consumers associate the lack of meat in their main daily meals with poverty [30].
The fourth synthetized finding is that consumers demand nutritional and culinary education in order to adopt a low or meatless diet to alleviate harm to the environment. People have difficulties imagining an alternative diet with low or no meat to their current dietary patterns [29,30,31]. Having understood the pressure of environmental concerns, they demand nutritional and culinary education to adopt a sustainable diet [30]. Consumers do not appreciate dietary interventions focused on what not to eat. They would rather listen to advice on how to lead a healthy and tasty low or meatless diet [30].
3.4. Change
A total of five articles were identified and reviewed regarding meat reduction or avoidance due to environmental concerns. All reviewed articles studied vegetarians and/or vegans. No qualitative evidence has been found regarding people who simply reduced their meat intake because of the environment. Extracted findings and illustrations can be found in Appendix C. Figure A7 and Figure A8 (see Appendix E) show the aggregative process from general findings to a total of two synthesized findings.
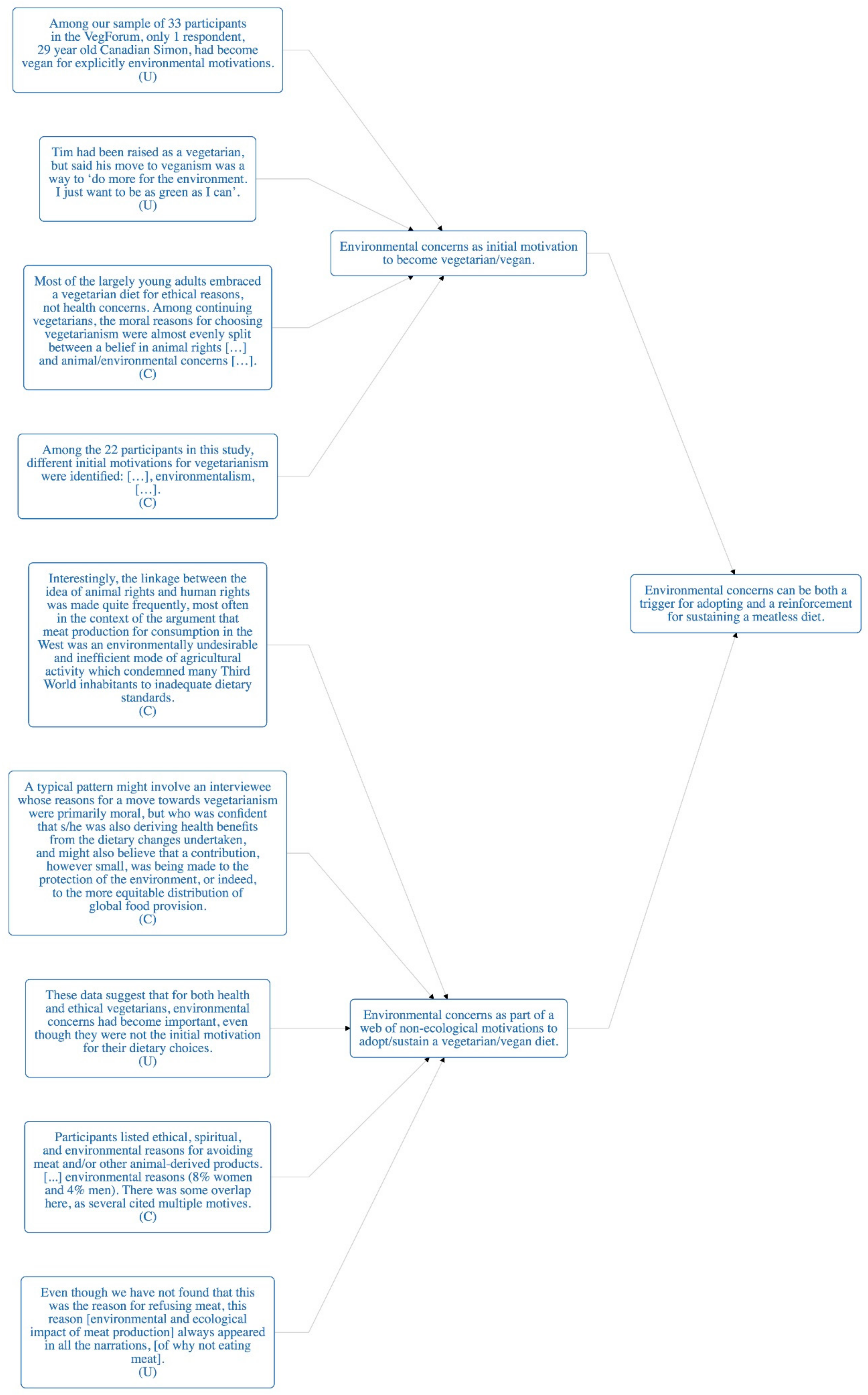
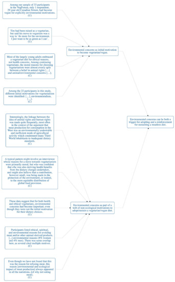
The first synthesized finding states that environmental concerns can be both a trigger for adopting [32,33,34], and reinforcement for sustaining [34,35,36], a meatless diet. Even though only for a minority, there are consumers for whom environmental reasons were the initial motivation to become vegetarian. In some cases, environmental motivations prompted vegetarians to go vegan [35]. Other extracted findings were grouped under the category “environmental concerns as part of a non-ecological web of motivations to adopt or sustain a vegetarian diet”. These findings show that care for the environment is another reason to justify a vegetarian diet already adopted because of health or ethical reasons, or one of many reasons to avoid animal products. One paper reported that some consumers argued that the environmental inefficiency of meat production contributed to world hunger, making the adoption of a vegetarian diet a human rights issue [36].
The second synthesized finding is that consumers involved in environmentalism or that simply love nature consider a meatless diet just another behavior to care for the environment. Extracted findings show that love for nature can prompt consumers to become vegetarian [33]. Other consumers see a meatless diet as a way to reinforce their commitment to life on Earth [34]. People may also adopt a vegetarian diet as a consequence of their environmentally friendly lifestyle [35]. However, one study on reasons for leaving vegetarianism showed that among ex-vegetarians, the majority had originally adopted a vegetarian diet because of the environment. It seems that with time, they opted for other ways to alleviate the environmental impacts, such as eating limited amounts of meat or only organic meat [32].
4. Discussion
In this qualitative evidence synthesis, we looked at three groups of behavior stages of change regarding meat consumption: (1) Awareness, which refers to subjects in the precontemplation stage, (2) willingness, which refers to individuals in the contemplation and preparation stages, and (3) change, which includes people in the action, maintenance, and termination stages [17]. Below, we discuss how the reviewed qualitative evidence complements the quantitative studies systematically reviewed on awareness, willingness, and change [19].
Quantitative research on awareness has shown that aware consumers are a minority, that they underestimate or ignore the potential of reducing meat consumption to mitigate climate change, and that consumers ignore that a meatless diet is more environmentally friendly than one including meat [19]. Reviewed qualitative evidence reaffirms these findings, and synthesized findings add profundity to them. As long as consumers perceive food as detached from the environment, it is going to be hard for them to, first, make sense of the fact that food in itself, apart from transport and packaging, has an environmental impact, and, second, start distinguishing foods according to their environmental impact. This is clearly a barrier to increase awareness, and it may help explain why sustainability messages in favor of meat reduction are difficult for consumers to understand [37]. A second barrier is that consumers have an overall positive image of meat that does not seem to be affected by scientific evidence regarding the environmental degradation caused by meat production. In other words, the values consumers attach to meat trump the value of environmental protection and the value to mitigate climate change. All this indicates that the problem is not (only) a matter of knowledge but a matter of internal dispositions and mental frameworks that could make it hard for consumers to learn and accept scientific evidence regarding the meat environmental impact. De Boer and Aiking [37] have recently proposed several communication strategies based on the psychological theory of frames that may help bridge mental frameworks against meat intake reduction.
Quantitative studies on willingness have shown that consumers willing to reduce their meat intake to alleviate the environment are a minority. Among suggested strategies to curb climate change, meat curtailment is the least preferred [19]. The reviewed qualitative evidence reaffirms these findings and sheds further light. In general, there is a strong resistance to alter meat consumption because sociocultural, culinary, and physiological reasons trump environmental motives. This finding is consistent with the experience of actual meat-reducers. A qualitative study conducted in the UK demonstrated that meat reduction is conditioned by determinants beyond consumers’ ethical stance towards the environment or animal welfare. Social pressure and understandings of nutrition constrain consumers’ meat-reducing practices [38]. This might explain why consumers would rather adopt any other strategy to counter climate change before eating less meat: People have many strong reasons to continue eating meat. However, the reviewed qualitative evidence indicates that there are several important reasons, like health, nutrition, and taste, that can be allies of environmental motives in increasing consumers’ willingness to reduce meat intake. Consumers who have an already positive image of low-meat diets may find in environmental protection a trigger to make a dietary change. This could mean that out of the aforementioned 4Ns, the Ns for necessity (need to eat meat to be healthy) and nice (meat tastes good) have the potential to become strong allies of meat intake reduction if consumers understand that planetary health is essentially linked to human health, and if consumers are helped to generate positive taste expectations for plant-based meals, as the results of this review show and another review suggested [39]. In this sense, probably the most useful finding is what could be consumers’ fundamental reason for unwillingness to alter their meat consumption: Their acknowledged lack of nutritional and culinary knowledge that hinders them from being able to imagine an alternative way of eating with little or no meat. This barrier has also been identified by a review on “capability, opportunity, and motivation” to reduce meat intake and adopt plant-based diets [39], and by a review of influence factors on meat reduction [40]. Given the fact that consumers demand nutritional and culinary education, increasing willingness might be less a matter of strong reasons to resist meat intake reduction and more a matter of knowledge and practical skills to actually adopt an appealing low or meatless diet. Stoll-Kleemann and Schmidt [40] have also argued for the need to stop underestimating the importance of providing food-related skills (i.e., how to cook, know where to find affordable and tasty meat-free food) in getting consumers to reduce meat intake.
Quantitative evidence on change has shown that environmental concerns are the main reason to adopt a meatless diet for only a minority among the general population. The influence of environmental motives to drive change is more prevalent among meat-reducers or flexitarians than among vegetarians or vegans [19]. In light of quantitative and qualitative evidence on willingness, these results are a logical consequence. They are also consistent with the fact that the most prevalent reasons to become vegetarian [35,36,41,42,43] or reduce meat consumption [44] are health and animal welfare.
The reviewed qualitative evidence on change studied only vegetarians and vegans, and not meat-reducers or flexitarians. Still, it may prove useful to explain why environmental protection is a more prevalent primary driver among meat-reducers or flexitarians than among vegetarians and vegans when it comes to change. Qualitative evidence shows that for the majority of vegetarians and vegans, environmental concerns are a secondary or subsidiary reason to health or animal welfare motives. For them, the environment is less a motive to change and more a reason to sustain and further justify their meatless diet. In the case of flexitarians, the lack of qualitative evidence on change [38,45] makes it difficult to understand how environmental concerns influence their dietary choices. Based on current evidence on flexitarian awareness and willingness, however, we hypothesize that environmental concerns have a similar degree of influence in both vegetarians/vegans and flexitarians. In other words, we suggest that both groups of people value the environment arguably the same. The reason why environmental concerns are more prevalent drivers for change among flexitarians than vegetarians may have to do with attributed value to animal welfare and the understanding of what constitutes a healthy diet. While many vegetarians and vegans place a high value on animal welfare to the point of adopting a countercultural diet in the Western context, flexitarians would give a low value to such ethical concerns. Regarding health, vegetarians associate it to a meatless diet while flexitarians to a diet with meat, as the reviewed qualitative evidence and other quantitative evidence [46] has shown. This would support the idea that flexitarians, indifferent to animal welfare and convinced that a certain amount of meat is indispensable to meet human nutritional needs, may find in environmental protection the only driver to eat less meat. Both a review on the psychology of vegetarianism that also considered the literature on flexitarians, and another review on influence factors for reducing meat consumption reinforce this hypothesis [40,47].
A general recommendation for future research on awareness, willingness, and change is to address the geographical and cultural limitations of the reviewed studies. As noted above, they were conducted in North America, the United Kingdom, Australia, and New Zealand only. Since quantitative evidence has already shown that willingness is significantly higher in southern European countries than in northern ones [48], qualitative research is necessary in order to understand why that is the case. Moreover, since meat consumption is increasing in the low and medium-income countries of Asia and Latin America [1,6], qualitative research in these countries is urgent in order to stop such increase before meat consumption reaches the level of the high-income countries. Another limitation of the reviewed qualitative evidence is that cultural and ethnic factors were rarely taken into account in the research design and sample selection. Given that quantitative evidence has shown that there are differences in willingness across ethnicities inhabiting the same country [49], qualitative studies could further illuminate the role of different cultures in awareness, willingness, and change. Finally, since several reviewed studies are a few years old, and environmental concerns have received abundant media attention in the last two years, consumer attitudes towards meat consumption because of the environment might have changed.
Recommendations
The findings of this review suggest the following recommendations for future public health dietary interventions, and for future research on awareness, willingness, and change.
Public health interventions on awareness:
- Prepare consumers to understand that meat has an environmental impact by (1) informing that food, in general, has an environmental dimension, (2) addressing the positive image of meat consumption among consumers (strategies need to be found in order to persuade consumers that meat is not as good as they believe, (3) addressing skepticism towards the effectiveness of personal dietary change.
Scientific research on awareness:
- Investigate consumers’ information sources. It would be necessary to compare information sources and credibility attributed to them for consumers already aware and not yet aware.
- Research how to overcome consumers’ beliefs and perceptions (barriers) that make it difficult for them to acknowledge the environmental impact of meat.
Public health interventions on willingness:
- Consumers need to feel nutritionally safe and enjoy their meals. Nutritional and culinary education on meatless diets may increase consumers’ willingness to reduce their meat consumption.
Scientific research on willingness:
- Quantitative studies have shown that when prior information about the environmental impact of meat is given, willingness to reduce meat consumption increases. However, this could be attributed to social desirability. It would be necessary to observe if prior nutritional and culinary education would be more effective than prior information in increasing people’s willingness to reduce meat consumption.
- Since health/nutritional, economic, and taste reasons can be both enablers and barriers depending on who is asked, it is necessary to find out the social covariates that correlate with these reasons as enablers and barriers to reduce meat consumption.
Public health interventions on change:
- Inform consumers that a meatless diet is not simply just another behavior to alleviate climate change. Research has shown that it is probably the most effective personal behavior [50,51].
- Link personal and animal health to planetary health (since personal health and animal welfare are the most prevalent motives to become vegetarian).
Scientific research on change:
- Conduct qualitative investigations on meat-reducers and flexitarians.
5. Conclusions
The few qualitative research studies on consumers’ attitudes towards meat consumption in relation to planetary health has proven useful to deepen our understanding of people’s awareness of environmental impact of meat consumption, of consumers’ willingness to eat less meat to alleviate the negative impacts on the environment, and of dietary change motivated by environmental concerns. Awareness is hindered by certain consumers’ beliefs on food, meat, and personal behavior. Thus, public health interventions aimed at increasing awareness should rely less on disseminating information and more on fact-based persuasive communication strategies. Willingness is easily hindered by different reasons and motivations. Therefore, satisfying consumer demands for nutritional and culinary education may significantly increase people’s willingness to help the environment by reducing meat consumption. Change is especially understudied because there is no qualitative evidence on flexitarians. Environmental vegetarians and vegans need further education in order to be aware that giving up meat is not just another behavior to help the environment but the most impactful individual practice.
Author Contributions
Conceptualization, R.S.-S. and J.S.; basic data extraction and data synthesis, R.S.-S. and Y.B.-B.; writing—the original draft preparation, R.S.-S; writing—review and editing, R.S.-S., Y.B.-B. and J.S.
Funding
This research received no external funding.
Acknowledgments
A special thanks to Joanna Briggs Institute for their technical support with this qualitative synthesis review.
Conflicts of Interest
The authors declare no conflict of interest.
Appendix A: Characteristics of Included Studies - Interpretive and Critical Research Form [23].
Table A1.
People’s awareness of the environmental impact of meat production and consumption.
Table A1.
People’s awareness of the environmental impact of meat production and consumption.
| Study | Methods for Data Collection and Analysis | Country | Phenomena of Interest | Setting/Context/Culture | Participant Characteristics and Sample Size | Description of Main Results |
|---|---|---|---|---|---|---|
| Campbell J, Macdiarmid J, Douglas F. 2016. [27] | Focus groups. Grounded Theory, thematic analysis. | Scotland | Young people’s perceptions of the environmental impact of the food system and their willingness or openness to the idea of reducing meat consumption for the sake of the environment. Awareness of the environmental impact of the food system. | North East Scotland Schools in rural and urban areas | 14 focus groups (n = 103). Ages: 12–15 yrs. old. All socioeconomic groups. | "[there was] awareness of the environmental impact of the food system, which was commonly associated with excessive food packaging, the transportation of foods from other countries, environmental damage of littering, deforestation and factory pollution. Meat was rarely mentioned as a contributor, but when prompted some participants mentioned methane gas produced by cows and deforestation.” “environmental concerns are a low priority in food selection decisions with taste and enjoyment, price, desire for satiety and health properties the more salient issues.” |
| Hoek A, Pearson D, James S, Lawrence M, Friel S. 2017. [28] | Qualitative Web-based interview. Semi-structured virtual face-to-face in-depth interviews. Projective techniques | Australia | The subjective experiences and perceptions of consumers regarding healthy and environmentally friendly food behaviors. 1) Choose and describe three food products. 2) Open question regarding the following statement and others: Do not eat too many animal-derived products and eat more plant-based foods | Participants were recruited via a professional market research agency from their opt-in consumer research panel | 29 participants with different degrees of involvement with healthy and environmentally friendly food behaviors | 1) Environment or sustainability-related food quality aspects were never mentioned spontaneously in the first phase of the interview, except for one highly involved male participant. 2) Knowledge and awareness about the impact on the environment of animal-derived products were generally low. |
| Macdiarmid JI, Douglas F, Campbell J. 2016. [29] | Grounded Theory; Thematic analysis; Focus groups. | Scotland | Public awareness of the environmental impact of food. Show agreement or disagreement with: “some people think what we eat is contributing to climate change” and second “some people think that eating less meat would be good for the environment”. | Rural and urban setting in Scotland | 87 participants. Age: > 24. 46% Men. Mixed sex. From high and low socio-economic areas | A lack of awareness of the association between meat consumption and climate change. Environmental impact of food associated with food system processes. Mixed response to the statement: “some people think that eating less meat would be good for the environment”. Perceptions of personal meat consumption playing a minimal role in the global context of climate change. |
| O’Keefe L, McLachlan C, Gough C, Mander S, Bows-Larkin A. 2016. [30] | 6 focus groups. Iterative coding. Practice theory. | England | Consumer responses to potential changes in food-related practices to mitigate and adapt to climate change. Discussion around "Eating less meat" | Greater Manchester area | N = 40 (21 males) general population. | Initial discussions with respondents indicated that climate change and sustainability did not feature in the current meanings associated with food or in purchasing decisions. When asked to reduce meat consumption by 20%, only a minority discussed the environmental impact of eating meat. |
Table A2.
People willingness to stop or reduce meat consumption because of its environmental impact.
Table A2.
People willingness to stop or reduce meat consumption because of its environmental impact.
| Study | Methods for Data Collection and Analysis | Country | Phenomena of Interest | Setting/Context/Culture | Participant Characteristics and Sample Size | Description of Main Results |
|---|---|---|---|---|---|---|
| Campbell J, Macdiarmid J, Douglas F. 2016. [27] | Focus groups. Grounded Theory, thematic analysis. | Scotland | Young people’s perceptions of the environmental impact of the food system and their willingness or openness to the idea of reducing meat consumption for the sake of the environment. Reducing meat consumption for environmental benefit | North East Scotland Schools in rural and urban areas | 14 focus groups (n = 103). Ages: 12–15 yrs. old. All socioeconomic groups. | A general resistance based on health and social reasons was found to reducing meat consumption for environmental benefit. |
| O’Keefe L, McLachlan C, Gough C, Mander S, Bows-Larkin A. 2016. [30] | 6 focus groups. Iterative coding. Practice theory. | England | Consumer responses to potential changes in food-related practices to mitigate and adapt to climate change. Discussion around "Eating less meat" | Greater Manchester area | N = 40 (21 males) general population. | Only a minority discussed the environmental impact of eating meat, when asked to reduce meat consumption in a 20% |
| Macdiarmid JI, Douglas F, Campbell J. 2016. [29] | Grounded Theory. Thematic analysis. Focus groups. | Scotland | Public awareness of the environmental impact of food. -1) ‘Would you be willing to reduce the amount of meat you eat? 2) Why (yes or not)? | Rural and urban setting in Scotland | 87 participants. Age: > 24. 46% Men. Mixed sex. From high and low socio-economic areas | Majority said no because meat is pleasurable, or they already eat few of it, or because they have already reduced meat consumption. Those ready to reduce meat consumption would rather do it because of health benefits. Skepticism towards scientific evidence that meat reduction is good for the environment. |
| Tucker CA. 2014. [31] | Focus groups. Frame thematic analysis. Sociodemographic and other quantifiable data statistically analyzed. | New Zealand | How individuals might respond to various meat consumption reduction strategies. Reducing meat consumption for environmental benefit. | Geographycally varied range of participants | N = 69 (32 males) (42.6% aged 36–65) (65.2% ate meat at least four times a week) | 69.7% saw favorably for New Zealanders to adopt meat curtailment strategies in order to address environmental issues. Only ten participants named the environmental benefits of reducing meat consumption. The majority referred to economic, taste, and health reasons. |
Table A3.
Environmental vegans and vegetarians.
Table A3.
Environmental vegans and vegetarians.
| Study | Methods for Data Collection and Analysis | Country | Phenomena of Interest | Setting/Context/Culture | Participant Characteristics and Sample Size | Description of Main Results |
|---|---|---|---|---|---|---|
| Beardsworth A, Keil E. 1991. [36] | Semi-structured interviews. Thematic analysis. | United Kingdom | The motivations, beliefs, and attitudes of practicing vegetarians. Identify the single most important motive for vegetarianism or veganism. | Not specified | N = 76 self-defined as vegetarians or vegans and not members of ethnic groups in which some form of vegetarianism is customary practice. Age = 16 or older. (Majority 26–35 years old). Substantial proportion of participants were professional and white-collar workers. | Ecological concerns, related to arguments about the environmental aspects of animal husbandry, were indicated as a principal motive by just one respondent. |
| Fox N, Ward K. 2008. [35] | Online ethnographic research in participants from an international message board. Open-ended survey plus follow-up interviews. Data analyzed thematically using framework analysis. | International | The motivations of vegetarians. Open-ended questions designed to elicit participants’ motivations for vegetarianism, attitudes to meat-eating, health and animal welfare, and related life-style choices. | Online Westerners | International, mainly from North America, UK and Australasia. N = 33 questionnaire N = 18 follow-up e-mail interviews. 70% = females Age = 14–53 yrs. old. Median = 26 Vegans and vegetarians. | Only 1 respondent had become vegan for explicitly environmental motivations. For both health and ethical vegetarians, environmental concerns had become important, even though they were not the initial motivation for their dietary choices. |
| Menzies K, Sheeshka J. 2012. [32] | Semistructured interviews. Type of analysis: accurate description. | Canada | The experience, reasons, and contexts associated with leaving vegetarianism. Reasons for vegetarianism. | University Campus | N = 15 vegetarians (9 women) and 19 exvegetarians (14 women). Ages 18–35 Mean age: 24 Mainly university students. | 7/15 vegetarians because of animal/environmental concerns 16/19 ex-vegetarians because of animal/environmental concerns. Overwhelmingly, among the ex-vegetarians, the moral concern that led them to become vegetarian was a commitment to the welfare of animals and the environment. Ex-vegetarians came to believe that ways other than avoiding meat were available to support animal and environmental welfare, such as eating limited quantities of meat or only "organically farmed" meat. |
| Potts A, White M. 2008. [33] | Open-ended questionnaires sent via email or post. Thematic analysis. | New Zealand | Key antecedents to becoming vegetarian, early personal impressions on human-animal relationships, and the experience of being a vegetarian kiwi. List influences and antecedents for avoiding meat, and/or other animal-derived products. | 93% of participants lived in urban environments, although 34% had grown up on or around farms | N = 155 (35 men) Women aged 14–85 (mean age = 39; median age = 39); Men aged 19–71 (mean age = 45; median age = 44). 38% of participants (44 women and 16 men) classified as vegan; 37% as ovo-lacto vegetarians (42 women and 15 men); 7.5% as ovo-vegetarians (9 women and 3 men); 7.5% as lacto-vegetarians (10 women and 2 men); 5% as pescatarians (7 women and 1 man); and 8 as meat-eaters (all women). | Environmental reasons were listed by a total of 13 participants. |
| Testoni I, Ghellar T, Rodelli M, De Cataldo L, Zamperini A. 2017. [34] | Individual face-to-face interviews. Phenomenological Analysis and grounded ethnographic method. | Italy | Whether vegetarianism is symbolically mediated by disgust and whether this emotion ostensibly prevents us from being afraid of death. Reasons for adopting a vegetarian or vegan diet. | Northern and Central Italy. Formal and informal meetings (food-related gatherings, spiritual and prayer meetings). | N = 22 (12 women) Vegetarians 55% Vegans 45% | Ecological concerns were not the reason for refusing meat. However, this reason appeared in all narrations assuming a tripartite form: as 1) a way to help protect the planet, 2) a way to achieve environmental equilibrium, and 3) as part of affective and philosophical reasons evoking transcendence and spirituality. |
Appendix B
Table A4.
Critical appraisal results.
Table A4.
Critical appraisal results.
| Citation | Q1 | Q2 | Q3 | Q4 | Q5 | Q6 | Q7 | Q8 | Q9 | Q10 |
|---|---|---|---|---|---|---|---|---|---|---|
| Beardsworth A, Keil E. 1991. [36] | N/A | Y | Y | Y | Y | N | N | Y | U | Y |
| Campbell J, Macdiarmid J, Douglas F. 2016. [27] | Y | Y | Y | Y | Y | N | N | N/A | N/A | N/A |
| Fox N, Ward K. 2008. [35] | N/A | Y | Y | Y | Y | N | N | Y | U | Y |
| Hoek A, Pearson D, James S, Lawrence M, Friel S. 2017. [28] | Y | Y | Y | Y | Y | U | N | Y | Y | Y |
| Macdiarmid JI, Douglas F, Campbell J. 2016. [29] | Y | Y | Y | Y | Y | N | N | Y | Y | Y |
| Menzies K, Sheeshka J. 2012. [32] | N/A | Y | Y | Y | Y | Y | Y | Y | Y | Y |
| O’Keefe L, McLachlan C, Gough C, Mander S, Bows-Larkin A. 2016. [30] | Y | Y | Y | Y | Y | N | N | N/A | U | Y |
| Potts A, White M. 2008. [33] | N/A | Y | Y | Y | Y | N | N | Y | U | Y |
| Testoni I, Ghellar T, Rodelli M, De Cataldo L, Zamperini A. 2017. [34] | Y | Y | Y | Y | Y | Y | N | Y | Y | Y |
| Tucker CA. 2014. [31] | N/A | Y | Y | Y | Y | N | N | Y | N | Y |
Table A5.
Critical appraisal instrument [23].
Table A5.
Critical appraisal instrument [23].
| Question | Yes | No | Unclear | N/A |
|---|---|---|---|---|
| 1. Is there congruity between the stated philosophical perspective and the research methodology? | ||||
| 2. Is there congruity between the research methodology and the research question or objectives? | ||||
| 3. Is there congruity between the research methodology and the methods used to collect data? | ||||
| 4. Is there congruity between the research methodology and the representation and analysis of data? | ||||
| 5. Is there congruity between the research methodology and the interpretation of results? | ||||
| 6. Is there a statement locating the researcher culturally or theoretically? | ||||
| 7. Is the influence of the researcher on the research, and vice-versa, addressed? | ||||
| 8. Are participants, and their voices, adequately represented? | ||||
| 9. Is the research ethical according to current criteria or, for recent studies, and is there evidence of ethical approval by an appropriate body? | ||||
| 10. Do the conclusions drawn in the research report flow from the analysis, or interpretation, of the data? | ||||
| INCLUDE _______________ EXCLUDE_____________________ | ||||
Appendix C: List of Study Findings with Illustrations
Table A6.
People’s awareness of the environmental impact of meat production and consumption.
Table A6.
People’s awareness of the environmental impact of meat production and consumption.
| Study: Campbell 2016 [27] - Awareness | |
| Finding | Awareness of the environmental impact of the food system [understood as] packaging, transportation, littering, deforestation and factory pollution. (C) |
| Finding | Meat rarely mentioned as a contributor […] prompted participants mentioned methane gas produced by cows and deforestation. (C) |
| Finding | Environmental concerns are a low priority in food selection (C) |
| Study: Hoek 2017 [28] -Awareness | |
| Finding | Environment or sustainability-related food quality aspects never mentioned spontaneously […] except for one highly involved male participant. (C) |
| Finding | Taste, price, brand, convenience, familiarity, and habit usually came first, with health aspects mentioned as secondary key quality attributes. (C) |
| Finding | Environmentally friendly was associated with […] “organic” and “free-range”, and […] to packaging (less of it, […] being recycled/recyclable). (C) |
| Finding | [Hard] for participants to come up with words or products for environmentally friendly than for health (C) |
| Finding | Some participants confused this [environmentally friendly] with ethical aspects, which are not necessarily related to environmental impact, such as animal friendliness. (U) |
| Illustration | Low involved female, age 61: …Well I’m sort of environmentally, I look towards our poor little creatures, our chickens and how, if they’re barn-laid or caged, and I just think those poor little animals. And yeah, I gotta tend to agree, I do pay a little bit for eggs and that. Just I suppose that’s peace of mind, more so than you get anything else. |
| Finding | Knowledge and awareness about the impact on the environment of animal-derived products were generally low. It was regarded as somewhat higher or different from plant foods, but participants could not describe in detail how, except for a few higher involved participants. (U) |
| Illustration | Interviewer: Do you think there that animal products have the same impact on the environment as plant foods? Medium involved male, age 64: Not exactly the same, but they’re going to have an impact on the environment in a different way. If you’ve got cattle grazing there…they have to eat the grass, but whether that changes the environment that much I don’t know much. |
| Finding | Meat production was not associated with the food industry and intensive production processes, but discussed more along the lines of small scale farming with cows and sheep grazing in the field, although some did reflect on animal welfare issues. (U) |
| Illustration | Medium involved male, age 64: Not exactly the same, but they’re going to have an impact on the environment in a different way. If you’ve got cattle grazing there…they have to eat the grass, but whether that changes the environment that much I don’t know much. |
| Study: Macdiarmid 2016 [29] - Awareness | |
| Finding | Discussants typically described food packaging […], transportation of food […] and production and processing of food […] in relation to the environmental impact of food. (C) |
| Finding | The environmental impact of meat production or its contribution to climate change was rarely spontaneously mentioned, (C) |
| Finding | Those who agreed with the statement [“some people think that eating less meat would be good for the environment”] were inclined to associate eating meat with deforestation and methane produced by cattle, (C) |
| Finding | Perceptions of personal meat consumption playing a minimal role in the global context. It was viewed by some that personally eating less meat would make very little difference to climate change mitigation. Within this theme two sub-themes emerged; i. personally unable to make a difference (me vs. others), and ii. bigger environmental issues (it is bigger than food). (U) |
| Illustration | “no, you know, you say well does not having a steak today help because it takes thousands of other people to do the same thing and how do you convince them? No I don’t think I would change either, it’s selfish but …” (M, LD, U) “it’s all to do with the population as well, in certain countries like India and obviously China, as well and they’re having an impact.” (M, HD, U) |
| Finding | The statement [“some people think that eating less meat would be good for the environment”] produced an emotive response evident by body language where participants strongly disagreed with the statement. Some […] expressed skepticism about the scientific evidence or were simply unconvinced by the argument, Others believed that compared with other behaviors meat consumption was trivial or that regardless of the impact meat was an essential component of our diet, for health reasons and tradition. A few participants had not considered the link between food/meat and the environment before coming to the group and said that they would want more evidence before they would accept the statement. (U) |
| Illustration | As illustrated by one woman, “Because I dunnae [don’t] see where their arguments is coming from [eating less meat]. Nobody’s convinced me otherwise”(W,HD,U). “If someone said meat is poor for the environment I would ask for a heck of a lot of information and material to convince me that that is a big issues, certainly compared to the rest of things in the world.” (M, LD, R) |
| Study: O’Keefe 2016 [30] - Awareness | |
| Finding | During “warm-up” discussions participants were asked about current shopping influences. The dominant issues across all groups were food prices and affordability, sustainability issues were not mentioned unless prompted by the researcher. (C) |
| Finding | Participants were asked what the term “sustainability” meant to them, the only issue common to all groups was food miles. It should be noted that none of the groups mentioned “climate change” directly in this prompted discussion on sustainability. (C) |
Table A7.
People’s willingness to stop or reduce meat consumption because of its environmental impact.
Table A7.
People’s willingness to stop or reduce meat consumption because of its environmental impact.
| Study: Campbell 2016 [27] - Willingness | |
| Finding | [Resistance to meat reduction because of the environment…] Participants expressed concern that reducing meat intake may be detrimental to human health as a result in not getting enough nutrients, especially protein. (C) |
| Finding | [Resistance to meat reduction because of the environment…] They did not want to eat less meat due to the pleasure [of eating meat]. (C) |
| Finding | [Resistance to meat reduction because of the environment…] They did not want to eat less meat due to the […] central place meat represented in their daily diet. (C) |
| Finding | [Resistance to meat reduction because of the environment…] not wanting to eat differently from family or friends. (C) |
| Finding | [Resistance to meat reduction because of the environment…] being concerned about the lack of palatable alternatives (C) |
| Finding | [Resistance to meat reduction because of the environment…] they did not eat much meat anyway and there was no need to cut down. (C) |
| Study: O’Keefe 2016 [30] - Willingness | |
| Finding | [Price] Animal welfare issues were often mentioned alongside price and quality in discussions around respondents’ current reasons for reducing [20%] meat consumption. (U) |
| Illustration | “I’ve stopped buying meat because of the price, but also because of the way that it gets from being alive to on your plate. I’m not sure I’m particularly comfortable with that”. |
| Finding | Only a minority may reduce 20% meat consumption motivated by environmental reasons (U) |
| Illustration | Only a minority discussed the emissions implications (i.e., environmental impact) of eating meat: “Meat has the highest carbon emissions by such, you know, a high level. And meat: “Meat has the highest carbon emissions by such, you know, a high level." |
| Finding | Predicted reluctance by other family members was perceived as one of the biggest barriers to this 70% reduction. [Social reasons] (U) |
| Illustration | Females considered men in their families would find both a 20% and 70% reduction in meat consumption problematic: “I’d be happy to eat less meat but my husband likes to have meat on every dinner”. Males, however, expressed similar levels of personal willingness to reduce meat consumption. |
| Finding | Parents reported they would be happy to reduce [70%] meat consumption for themselves but not for their children, due to their perceptions of the role of meat in satisfying nutritional needs. (U) |
| Illustration | I prefer them to eat meat cause when they do they’re more full and I know they’re getting a proper meal inside them. |
| Finding | Participants discussed barriers to making the 70% reduction which included the need to develop new competences, expressed as a lack of awareness of reduced-meat recipes and the perceived effort involved in making vegetarian meals. (C) |
| Finding | [Lack of meat associated with being poor as resistance to a 70% meat intake reduction] (U) |
| Illustration | ... introducing additional meanings associated with meat consumption: “They’d say, ‘Mum, are you poor? Where is our meat? |
| Finding | Participants spoke of having grown up with traditional “meat and two veg” meals. [as resistance to 70% meat reduction] (U) |
| Illustration | Participants spoke of having grown up with traditional “meat and two veg” meals. |
| Finding | Participants […] felt unsure of how to incorporate satisfying meat-free meals into their diet concerned that reducing meat to such an extent [70%] would result in boring and repetitive meal times (U) |
| Illustration | “So if someone who eats a lot of meat like myself who doesn’t eat particularly a lot of veg, what would you eat then?” |
| Finding | Respondents stressed the need to be given positive messages on what could be eaten rather than simply being told not to eat meat [when asked for a 70% reduction]. (U) |
| Illustration | “If a campaign was like don’t eat meat twice a week, I think a lot of people would go, ‘So I starve for two days a week? You have to give people an alternative” |
| Finding | A 70% meat reduction was frequently referred to as a “vegetarian” diet by participants. (C) |
| Finding | [Animal Welfare] Animal welfare issues were often mentioned alongside price and quality in discussions around respondents’ current reasons for reducing [20%] meat consumption. (U) |
| Illustration | “I’ve stopped buying meat because of the price, but also because of the way that it gets from being alive to on your plate. I’m not sure I’m particularly comfortable with that”. |
| Study: Macdiarmid 2016 [29] - Willingness | |
| Finding | Three sub-themes emerged in the accounts of why people were not willing to eat less meat. i. Meat is pleasurable... (U) |
| Illustration | “It’s nothing to do with [disliking] the vegetables, I just like meat.” (M, HD, R). |
| Finding | Three sub-themes emerged in the accounts of why people were not willing to eat less meat. i. Meat is [...] social (C) |
| Finding | Three sub-themes emerged in the accounts of why people were not willing to eat less meat. i. Meat is [...] traditional. (C) |
| Finding | [Resistance to meat reduction because of the environment…] (e.g., a proper meal has to include meat, meat fills you up), (U) |
| Illustration | “it’s not just me that’s eating meat in my house. My husband’s a bit of a ‘it’s not a meal unless it has meat in it’.” (W, LD, U) |
| Finding | [Resistance to meat reduction because of the environment…] it is part of a healthy diet… (C) |
| Finding | Some participants claimed that they only ate small quantities of meat and therefore did not need to reduce their consumption. (U) |
| Illustration | “I think we eat the right amount, as well, we don’t overindulge, we don’t have meat every night or whatever, but when we do have it it’s good, local, locally sourced as much as possible, but I wouldn’t like to eat any less.” (W, LD, R) |
| Finding | Those who claimed to have already reduced their meat intakes (particularly red meat) believed that they did not need to reduce it further. Reasons given for cutting down meat included health concerns, food scares (e.g., CJD, horse meat scandal), the high cost of meat, living with a partner who was vegetarian or changing dietary habits with aging. (C) |
| Finding | The minority who said that they would consider eating less meat were more inclined to do this for health benefits rather than environmental gains. (C) |
| Finding | Would only be willing [to reduce meat consumption] if there was evidence to support it would be beneficial [for the environment]. (U) |
| Illustration | “I’d eat less but they’d have to prove to me that it was going to make a difference.” |
| Finding | Some of those who thought they might be persuaded to cut down their meat consumption said that they would not know what to replace it with, which was seen as a potential barrier. (C) |
| Finding | Reluctance to reduce meat consumption persisted as a dominant theme throughout the discussions despite awareness of the potential environmental consequences. (U) |
| Illustration | “I am aware that ruminants cause a problem with methane, that wouldn’t stop me eating meat.” (M, LD, R). |
| Finding | Other non-food pro-environmental changes were described as preferable to eating less meat... (U) |
| Illustration | “I probably won’t eat less meat. I’m aware of the environment I take other steps, fine I do my bit, recycling, driving less but I probably wouldn’t change my diet.” (M, HD, R) |
| Study: Tucker 2014 [31] - Willingness | |
| Finding | In terms of economics, most of the participants that commented noted the relatively (and increasingly) expensive cost of meat. [As a reason to reduce meat consumption] (U) |
| Illustration | “It’s heaps cheaper to eat vegetarian. I’ve seen people on TV doing household budgets, saying that you don’t have to have meat every night” (10m), and “I think meat is going to be unsustainable because the price will go up and will prompt people to eat less meat” |
| Finding | On the appeal of meatless or reduced-meat meals, participants commented on the way such meals (can) look, and also on the texture. (U) |
| Illustration | “I’d love to eat [the vegetarian meals pictured on the hand out] all the time – every night – for sure! Gorgeous!” (39f); and “I think taste for me is important, but it’s also about texture. If you’re going to buy a meat replacement, eggplant is so meaty and you don’t really have to eat meat” (47f). |
| Finding | Comments related to health or nutritional reasons in favor of a reduced meat diet tended to either extoll the virtues of more vegetables and fruits in the diet, […] or point out the health issues associated with too much meat consumption – or consumption of unhealthy meat types. (U) |
| Illustration | “More fresh vegetables in your diet makes you feel better” (8m), In our household, it’s health reasons for eating less meat because I have got diabetes. So I look now at less meat and lower fat and all that kind of stuff...you know it’s a healthy diet and it’s not like you’re missing out on anything, it’s just less...red meat and more of your lower GI carbs and things like that. (21f) |
| Finding | Environmentally, participant comments reflected concerns about the environmental implications of agricultural production (U) |
| Illustration | “I don’t think the way we eat meat on this planet is sustainable for our health or the planet. [Meat production] is a pollutant to waterways and soil” |
| Finding | Opposition to reducing meat consumption was mainly expressed in relation to […] and due to economic reasons. (C) |
| Finding | The difficulties noted with a reduced (or meatless) diet were based on three main factors: first, the notion that meat is more convenient (and meatless meals less so): Second was that many people stated they did not know how to cook (appealing) meals without meat. (U) |
| Illustration | “That’s all very well if you’ve...got the time on your hands to do it...” (39f); “Vegetarian food can be delicious, but it requires more time and knowledge” (62m) |
| Finding | A number of rationales were provided as to why meat is a necessity in the diet, including the need for animal-based healthy proteins, and why on the other hand a vegetarian diet could be bad. [...] Other reasons for opposition to a reduced meat diet included how humans are biologically meant to eat meat as omnivores, and that not eating meat can lead to ill health. (U) |
| Illustration | The vegetarian ‘cheese on cheese’ phenomenon, where everything has cheese slathered all over it...it’s not good for them. [Research] says that if you eat some meat you probably would be okay [and not get] all these cancers that people get, but if you eat a lot of cheese, dairy, you are in big trouble. (41f) |
| Finding | Another often cited reason [to resist meat curtailment] was based on satiety (and often linked to protein as well) that growing young people, and those engaged in physical labor in particular, need to have animal-based foods to get and keep them feeling full. (U) |
| Illustration | If you’ve got a young family you’ve got to think that basically they’re filling up with food for a certain length of time but not for long. It’s a bit like Chinese food; Chinese food is nice but it doesn’t last long. They’ve got to have protein to fill them, especially since they are growing, which comes back to needing meat. (20f) |
| Finding | Overall there was a firm view that it would be quite difficult to reduce meat consumption in New Zealand given that it is such an entrenched aspect of people’s lives and upbringing. (U) |
| Illustration | “...it’s probably quite engrained. We’ve been brought up with meat and there’s not a lot of advertising for other ideas and it’s so easy to slap something on the barbecue” (46f). |
Table A8.
Environmental vegans and vegetarians.
Table A8.
Environmental vegans and vegetarians.
| Study: Beardsworth 1991 [36] - Change | |
| Finding | Interestingly, the linkage between the idea of animal rights and human rights was made quite frequently, most often in the context of the argument that meat production for consumption in the West was an environmentally undesirable and inefficient mode of agricultural activity which condemned many Third World inhabitants to inadequate dietary standards. (C) |
| Finding | A typical pattern might involve an interviewee whose reasons for a move towards vegetarianism were primarily moral, but who was confident that s/he was also deriving health benefits from the dietary changes undertaken, and might also believe that a contribution, however small, was being made to the protection of the environment, or indeed, to the more equitable distribution of global food provision. (C) |
| Study: Fox 2008 [24] - Change | |
| Finding | Among our sample of 33 participants in the VegForum, only one respondent, 29-year-old Canadian Simon, had become vegan for explicitly environmental motivations. (U) |
| Illustration | Among our sample of 33 participants in the VegForum, only one respondent, 29-year-old Canadian Simon, had become vegan for explicitly environmental motivations, in order to ‘do something to maintain the planet’. |
| Finding | These data suggest that for both health and ethical vegetarians, environmental concerns had become important, even though they were not the initial motivation for their dietary choices. (U) |
| Illustration | Sometimes concern with the wider environment emerged directly from a perspective related to the impact of meat consumption for human or animal health. “I try and only eat organic egg and milk products, for the animal and human population health and well being. Non-organic farming of animals are breeding grounds for antibiotic-resistant bacteria and viruses, which can spread to humans. As well as not being very nice for the animal. I try and be environmentally friendly as I can.” |
| Finding | The ‘environmentally-friendly’ aspects of vegetarianism also often linked implicitly with a range of other non-diet behaviors concerning environmental protection. (U) |
| Illustration | I try and get organic food mostly and put a considerable amount of effort into being as environmentally friendly as possible: I recycle, try and cut down on waste, conserve energy, cycling instead of driving, etc. Most of my friends think I’m weird because in addition to the above I also refuse to eat anything with E numbers or hydrogenated oils and also boycott animal-testing companies. |
| Finding | Tim had been raised as a vegetarian, but said his move to veganism was a way to ‘do more for the environment. I just want to be as green as I can’ (U) |
| Illustration | Tim had been raised as a vegetarian, but said his move to veganism was a way to ‘do more for the environment. I just want to be as green as I can’ |
| Study: Menzies 2012 [32] - Change | |
| Finding | Most of the largely young adults embraced a vegetarian diet for ethical reasons, not health concerns. Among continuing vegetarians, the moral reasons for choosing vegetarianism were almost evenly split between a belief in animal rights […] and animal/environmental concerns […]. (C) |
| Finding | Overwhelmingly, among the ex-vegetarians, the moral concern that led them to become vegetarian was a commitment to the welfare of animals and the environment. Ex-vegetarians came to believe that ways other than avoiding meat were available to support animal and environmental welfare, such as eating limited quantities of meat or only "organically farmed" meat. (C) |
| Study: Potts 2008 [33] - Change | |
| Finding | Participants listed ethical, spiritual, and environmental reasons for avoiding meat and/or other animal-derived products. [...] environmental reasons (8% women and 4% men). There was some overlap here, as several cited multiple motives. (C) |
| Finding | These participants established a link between vegetarianism and a love for nature that fostered their thinking about nonhuman sentience. (C) |
| Study: Testoni 2017 [34] - Change | |
| Finding | Among the 22 participants in this study, different initial motivations for vegetarianism were identified: […], environmentalism, […]. (C) |
| Finding | Even though we have not found that this was the reason for refusing meat, this reason [environmental and ecological impact of meat production] always appeared in all the narrations, [of why not eating meat]. (U) |
| Illustration | Even though we have not found that this was the reason for refusing meat, this reason [environmental and ecological impact of meat production] always appeared in all the narrations, [of why not eating meat]. |
| Finding | Many participants, whose first explanations were personal health, also described a range of environmental commitments aimed at protecting the life of the Earth (U) |
| Illustration | Well, if we have a critical approach, it is far too evident; if we do not want tropical forests to be cut down, maybe, it would be better for the world not to eat meat, because we could feed much more people with field products than with meat. |
Appendix D: Flow Charts of the Different Phases of the Qualitative Synthesis Review



Appendix E: Meta-aggregative Flowcharts
Figure A1.
Meta-aggregative Flowchart for the first synthesized finding on awareness.
Figure A1.
Meta-aggregative Flowchart for the first synthesized finding on awareness.

Figure A2.
Meta-aggregative Flowchart for the second synthesized finding on awareness.
Figure A2.
Meta-aggregative Flowchart for the second synthesized finding on awareness.

Figure A3.
Meta-aggregative Flowchart for the first synthesized finding on willingness.
Figure A3.
Meta-aggregative Flowchart for the first synthesized finding on willingness.

Figure A4.
Meta-aggregative Flowchart for the second synthesized finding on willingness.
Figure A4.
Meta-aggregative Flowchart for the second synthesized finding on willingness.

Figure A5.
Meta-aggregative Flowchart for the third synthesized finding on willingness.
Figure A5.
Meta-aggregative Flowchart for the third synthesized finding on willingness.

Figure A6.
Meta-aggregative Flowchart for the fourth synthesized finding on willingness.
Figure A6.
Meta-aggregative Flowchart for the fourth synthesized finding on willingness.

Figure A7.
Meta-aggregative Flowchart for the first synthesized finding on change.
Figure A7.
Meta-aggregative Flowchart for the first synthesized finding on change.

Figure A8.
Meta-aggregative Flowchart for the second synthesized finding on change.
Figure A8.
Meta-aggregative Flowchart for the second synthesized finding on change.

References
- Steinfeld, H.; Gerber, P.; Wassenaar, T.D.; Castel, V.; Rosales, M.; Rosales, M.; De Haan, C. Livestock’s Long shadow: Environmental Issues and Options; Food & Agriculture Organization: Rome, Italy, 2006; ISBN 92-5-105571-8. [Google Scholar]
- Bouwman, L.; Goldewijk, K.K.; Van Der Hoek, K.W.; Beusen, A.H.; Van Vuuren, D.P.; Willems, J.; Rufino, M.C.; Stehfest, E. Exploring global changes in nitrogen and phosphorus cycles in agriculture induced by livestock production over the 1900–2050 period. Proc. Natl. Acad. Sci. USA 2013, 110, 20882–20887. [Google Scholar] [CrossRef] [PubMed]
- Dauvergne, P. The Shadows of Consumption: Consequences for the Global Environment; MIT Press: Cambridge, MA, USA, 2010; ISBN 978-0-262-04246-8. [Google Scholar]
- Godfray, H.C.J.; Beddington, J.R.; Crute, I.R.; Haddad, L.; Lawrence, D.; Muir, J.F.; Pretty, J.; Robinson, S.; Thomas, S.M.; Toulmin, C. Food security: The challenge of feeding 9 billion people. Science 2010, 327, 812–818. [Google Scholar] [CrossRef] [PubMed]
- Thornton, P.K. Livestock production: Recent trends, future prospects. Philos. Trans. R. Soc. B Biol. Sci. 2010, 365, 2853–2867. [Google Scholar] [CrossRef] [PubMed]
- Slingo, J.M.; Challinor, A.J.; Hoskins, B.J.; Wheeler, T.R. Introduction: Food crops in a changing climate. Philos. Trans. R. Soc. B Biol. Sci. 2005, 360, 1983–1989. [Google Scholar] [CrossRef]
- Stoll-Kleemann, S.; O’Riordan, T. The sustainability challenges of our meat and dairy diets. Environ. Sci. Policy Sustain. Dev. 2015, 57, 34–48. [Google Scholar] [CrossRef]
- Mach, K.J.; Kraan, C.M.; Adger, W.N.; Buhaug, H.; Burke, M.; Fearon, J.D.; Field, C.B.; Hendrix, C.S.; Maystadt, J.-F.; O’Loughlin, J. Climate as a risk factor for armed conflict. Nature 2019, 571, 193–197. [Google Scholar] [CrossRef]
- Willett, W.; Rockström, J.; Loken, B.; Springmann, M.; Lang, T.; Vermeulen, S.; Garnett, T.; Tilman, D.; DeClerck, F.; Wood, A.; et al. Food in the Anthropocene: The EAT–Lancet Commission on healthy diets from sustainable food systems. Lancet 2019, 393, 447–492. [Google Scholar] [CrossRef]
- Mbow, C.; Rosenzweig, C. IPCC Special Report on Climate Change, Desertification, Land Degradation, Sustainable Land Management, Food Security, and Greenhouse gas fluxes in Terrestrial Ecosystems; Intergovernmental Panel on Climate Change—United Nations: New York, NY, USA, 2019. [Google Scholar]
- Ruini, L.; Ciati, R.; Marchelli, L.; Rapetti, V.; Pratesi, C.A.; Redavid, E.; Vannuzzi, E. Using an Infographic tool to promote healthier and more sustainable food consumption: The Double Pyramid Model by Barilla Center for Food and Nutrition. Agric. Agric. Sci. Procedia 2016, 8, 482–488. [Google Scholar] [CrossRef][Green Version]
- Segovia-Siapco, G.; Sabaté, J. Health and sustainability outcomes of vegetarian dietary patterns: A revisit of the EPIC-Oxford and the Adventist Health Study-2 cohorts. Eur. J. Clin. Nutr. 2018, 72, 60–70. [Google Scholar] [CrossRef]
- Piazza, J.; Ruby, M.B.; Loughnan, S.; Luong, M.; Kulik, J.; Watkins, H.M.; Seigerman, M. Rationalizing meat consumption. The 4Ns. Appetite 2015, 91, 114–128. [Google Scholar] [CrossRef]
- Sabate, J.; Soret, S. Sustainability of plant-based diets: Back to the future. Am. J. Clin. Nutr. 2014, 100, 476S–482S. [Google Scholar] [CrossRef] [PubMed]
- Oleschuk, M.; Johnston, J.; Baumann, S. Maintaining Meat: Cultural Repertoires and the Meat Paradox in a Diverse Sociocultural Context. Sociol. Forum 2019. [Google Scholar] [CrossRef]
- Godfray, H.C.J.; Aveyard, P.; Garnett, T.; Hall, J.W.; Key, T.J.; Lorimer, J.; Pierrehumbert, R.T.; Scarborough, P.; Springmann, M.; Jebb, S.A. Meat consumption, health, and the environment. Science 2018, 361, eaam5324. [Google Scholar] [CrossRef] [PubMed]
- Glanz, K.; Rimer, B.K.; Viswanath, K. Health Behavior and Health Education: Theory, Research, and Practice; John Wiley & Sons: Hoboken, NJ, USA, 2008; ISBN 0-470-43248-9. [Google Scholar]
- Hartmann, C.; Siegrist, M. Consumer perception and behaviour regarding sustainable protein consumption: A systematic review. Trends Food Sci. Technol. 2017, 61, 11–25. [Google Scholar] [CrossRef]
- Sanchez-Sabate, R.; Sabaté, J. Consumer Attitudes Towards Environmental Concerns of Meat Consumption: A Systematic Review. Int. J. Environ. Res. Public Health 2019, 16, 1220. [Google Scholar] [CrossRef]
- Cassell, C.; Denyer, D.; Tranfield, D. Using qualitative research synthesis to build an actionable knowledge base. Manag. Decis. 2006, 44, 213–227. [Google Scholar]
- Hannes, K.; Lockwood, C. Synthesizing Qualitative Research: Choosing the Right Approach; John Wiley & Sons: Hoboken, NJ, USA, 2011; ISBN 1-119-95982-9. [Google Scholar]
- Dixon-Woods, M.; Fitzpatrick, R.; Roberts, K. Including qualitative research in systematic reviews: Opportunities and problems. J. Eval. Clin. Pract. 2001, 7, 125–133. [Google Scholar] [CrossRef]
- Lockwood, C.; Porrit, K.; Munn, Z.; Rittenmeyer, L.; Salmond, S.; Bjerrum, M.; Loveday, H.; Carrier, J.; Stannard, D. Chapter 2: Systematic reviews of qualitative evidence. In Joanna Briggs Institute Reviewers’ Manual; Aromataris, E., Munn, Z., Eds.; The Joanna Briggs Institute: Adelaide, Australia, 2017. [Google Scholar]
- JBI SUMARI. Available online: http://www.jbisumari.org/ (accessed on 1 August 2019).
- Aromataris, E.; Munn, Z. Chapter 1: JBI Systematic Reviews. In Joanna Briggs Institute Reviewers’ Manual; Joanna Briggs Institute: Adelaide, Australia, 2017. [Google Scholar]
- Garip, G.; Yardley, L. A synthesis of qualitative research on overweight and obese people’s views and experiences of weight management. Clin. Obes. 2011, 1, 110–126. [Google Scholar] [CrossRef]
- Campbell, J.; Macdiarmid, J.I.; Douglas, F. Young people’s perception of the environmental impact of food and their willingness to eat less meat for the sake of the environment: A qualitative study. Proc. Nutr. Soc. 2016, 75, E224. [Google Scholar] [CrossRef]
- Hoek, A.C.; Pearson, D.; James, S.W.; Lawrence, M.A.; Friel, S. Shrinking the food-print: A qualitative study into consumer perceptions, experiences and attitudes towards healthy and environmentally friendly food behaviours. Appetite 2017, 108, 117–131. [Google Scholar] [CrossRef]
- Macdiarmid, J.I.; Douglas, F.; Campbell, J. Eating like there’s no tomorrow: Public awareness of the environmental impact of food and reluctance to eat less meat as part of a sustainable diet. Appetite 2016, 96, 487–493. [Google Scholar] [CrossRef] [PubMed]
- O’Keefe, L.; McLachlan, C.; Gough, C.; Mander, S.; Bows-Larkin, A. Consumer responses to a future UK food system. Br. Food J. 2016, 118, 412–428. [Google Scholar] [CrossRef]
- Tucker, C.A. The significance of sensory appeal for reduced meat consumption. Appetite 2014, 81, 168–179. [Google Scholar] [CrossRef] [PubMed]
- Menzies, K.; Sheeshka, J. The Process of Exiting Vegetarianism: An Exploratory Study. Can. J. Diet. Pract. Res. 2012, 73, 163–168. [Google Scholar] [CrossRef] [PubMed]
- Potts, A.; White, M. New Zealand Vegetarians: At Odds with Their Nation. Soc. Anim. 2008, 16, 336–353. [Google Scholar]
- Testoni, I.; Ghellar, T.; Rodelli, M.; De Cataldo, L.; Zamperini, A. Representations of Death among Italian Vegetarians: An Ethnographic Research on Environment, Disgust and Transcendence. Eur. J. Psychol. 2017, 13, 378–395. [Google Scholar] [CrossRef][Green Version]
- Fox, N.; Ward, K. Health, ethics and environment: A qualitative study of vegetarian motivations. Appetite 2008, 50, 422–429. [Google Scholar] [CrossRef]
- Beardsworth, A.D.; Keil, E.T. Vegetarianism, Veganism, and Meat Avoidance: Recent Trends and Findings. Br. Food J. 1991, 93, 19–24. [Google Scholar] [CrossRef]
- De Boer, J.; Aiking, H. Pursuing a Low Meat Diet to Improve Both Health and Sustainability: How Can We Use the Frames that Shape Our Meals? Ecol. Econ. 2017, 142, 238–248. [Google Scholar] [CrossRef]
- Mylan, J. Sustainable consumption in everyday life: A qualitative study of UK consumer experiences of meat reduction. Sustainability 2018, 10, 2307. [Google Scholar] [CrossRef]
- Graça, J.; Godinho, C.A.; Truninger, M. Reducing meat consumption and following plant-based diets: Current evidence and future directions to inform integrated transitions. Trends Food Sci. Technol. 2019, 91, 380–390. [Google Scholar] [CrossRef]
- Stoll-Kleemann, S.; Schmidt, U.J. Reducing meat consumption in developed and transition countries to counter climate change and biodiversity loss: A review of influence factors. Reg. Environ. Chang. 2017, 17, 1261–1277. [Google Scholar] [CrossRef]
- Hussar, K.M.; Harris, P.L. Children who choose not to eat meat: A study of early moral decision-making. Soc. Dev. 2010, 19, 627–641. [Google Scholar] [CrossRef]
- Jabs, J.; Devine, C.M.; Sobal, J. Model of the process of adopting vegetarian diets: Health vegetarians and ethical vegetarians. J. Nutr. Educ. 1998, 30, 196–202. [Google Scholar] [CrossRef]
- Neale, R.J.; Tilston, C.H.; Gregson, K.; Stagg, T. Women vegetarians: Lifestyle considerations and attitudes to vegetarianism. Nutr. Food Sci. 1993, 93, 24–27. [Google Scholar] [CrossRef]
- Cordts, A.; Nitzko, S.; Spiller, A. Consumer Response to Negative Information on Meat Consumption in Germany. Int. Food Agribus. Manag. Rev. 2014, 17, 83–106. [Google Scholar]
- Dagevos, H.; Voordouw, J. Sustainability and meat consumption: Is reduction realistic? Sustain. Sci. Pract. Policy 2013, 9, 60–69. [Google Scholar] [CrossRef]
- De Boer, J.; Schoesler, H.; Aiking, H. Towards a reduced meat diet: Mindset and motivation of young vegetarians, low, medium and high meat-eaters. Appetite 2017, 113, 387–397. [Google Scholar] [CrossRef]
- Rosenfeld, D.L. The psychology of vegetarianism: Recent advances and future directions. Appetite 2018, 131, 125–138. [Google Scholar] [CrossRef]
- European Commission, Brussels DG Communication COMM A1 ´Research and Speechwriting´. Flash Eurobarometer 367—Attitudes of Europeans towards Building the Single Market for Green Products; GESIS Data Archive: Cologne, Germany, 2013. [Google Scholar] [CrossRef]
- Schosler, H.; De Boer, J.; Boersema, J.J.; Aiking, H. Meat and masculinity among young Chinese, Turkish and Dutch adults in the Netherlands. Appetite 2015, 89, 152–159. [Google Scholar] [CrossRef]
- Harwatt, H.; Sabaté, J.; Eshel, G.; Soret, S.; Ripple, W. Substituting beans for beef as a contribution toward US climate change targets. Clim. Chang. 2017, 143, 261–270. [Google Scholar] [CrossRef]
- Sabaté, J.; Sranacharoenpong, K.; Harwatt, H.; Wien, M.; Soret, S. The environmental cost of protein food choices. Public Health Nutr. 2015, 18, 2067–2073. [Google Scholar] [CrossRef] [PubMed]
© 2019 by the authors. Licensee MDPI, Basel, Switzerland. This article is an open access article distributed under the terms and conditions of the Creative Commons Attribution (CC BY) license (http://creativecommons.org/licenses/by/4.0/).
