Evaluation of the Criteria for Designating Maintenance Districts in Low-Rise Residential Areas: Urban Renewal Projects in Seoul
Abstract
1. Introduction
2. Literature Review
2.1. Concepts and Indicators of Residential Environment Quality
2.2. Review of Studies on Indicators Evaluating Sustainable Urban Renewal
2.3. Importance of Evaluation Indicators in Sustainable Urban Renewal in South Korea
3. Methods
4. Results and Discussion
4.1. Examination of the Priority Weights of Criteria Using the Analytic Hierarchy Process
4.2. Working Principle of the Residential Environment Maintenance Index
4.3. Simulation of the Residential Environment Maintenance Index
5. Conclusions
Author Contributions
Funding
Conflicts of Interest
References
- Kim, K.H.; Park, M. Housing Policies in the Republic of Korea; ADBI Working Paper Series: Tokyo, Japan, 2016. [Google Scholar]
- Bae, W.K.; Kim, O. Schemes to install infrastructure in the retention or the released renewal districts through the linked development program. Seoul Stud. 2015, 16, 41–63. [Google Scholar]
- Kim, C.H.; Kim, K.H. Political economy of government policies on real estate in Korea. Urban Stud. 2000, 37, 1157–1169. [Google Scholar] [CrossRef]
- Kim, J.H.; Choi, M.J.; Ko, J. Mismatch between homeownership and residence in Korea. Hous. Fin. Int. 2009, 24, 27–33. [Google Scholar]
- Kim, S.H.; Cho, K.H.; Shim, K.E.; Kim, Y.J.; Ahn, K.H. The determinants on the original inhabitants’ intention for the resettlement decision in the redevelopment area. J. Korean Urban Manag. Assoc. 2010, 23, 149–167. [Google Scholar]
- Choi, M.J.; Kim, J.H. An empirical analysis of economic burdens imposed on housing owners in redevelopment area. J. Korea Plan. Assoc. 2006, 41, 85–96. [Google Scholar]
- Yoo, H.; Park, J. A planning direction for the re-development of deteriorated residential areas in Korea. J. Asian Arch. Build. Eng. 2014, 13, 531–538. [Google Scholar] [CrossRef][Green Version]
- Kim, D.W.; Yang, W.H. The development unit and direction for gradual development of released renewal district. SH Urban Res. Insight 2018, 8, 17–32. [Google Scholar] [CrossRef]
- Kim, Y.S.; Kim, S.Y. A new approach to urban regeneration of old low-rise residential area. J. Archit. Inst. Korea Plan. Des. 2016, 32, 119–126. [Google Scholar] [CrossRef]
- Act on the Improvement of Urban Areas and Residential Environments, National Law Information Center. Available online: http://www.law.go.kr/lsInfoP.do?lsiSeq=122713&lsId=null&chrClsCd=010202&urlMod e=engLsInfoR&viewCls=engLsInfoR#0000 (accessed on 10 October 2019).
- Kim, S.H.; Koo, J.H. A case study of factors affecting owner’s decision making on urban redevelopment project—The case of Garibong Urban Redevelopment District. J. Korea Plan. Assoc. 2016, 51, 77–92. [Google Scholar] [CrossRef]
- Shin, S.H.; Choi, S.H.; Park, S.H. A structural analysis of the delay factors in residential environment improvement projects: Focused on cases in Mokpo. J. Korea Cadastre Inf. Assoc. 2013, 15, 193–212. [Google Scholar]
- World Health Organization. Expert Committee on the Public Health Aspects of Housing, 19–26 June 1961; World Health Organization: Geneva, Switzerland, 1961. [Google Scholar]
- Organisation for Economic Co-operation and Development. Compendium of OECD Well-Being Indicators. How’s Life: Measuring Well-Being, OECD Better Life Initiative; Organisation for Economic Co-Operation and Development: Paris, France, 2011; Available online: https://www.oecd.org/general/compendiumofoecdwell-beingindicators.htm (accessed on 28 August 2019).
- United Nations Human Settlements Programme. Urban Indicator Guidelines: Monitoring the Habitat Agenda, United Nations Human Settlement Programme; United Nations Publications: New York, NY, USA, 2004; pp. 8–9. Available online: https://unhabitat.org/urban-indicators-guidelines-monitoring-the-habitat- agenda-and-the-millennium-development-goals/ (accessed on 28 August 2019).
- Smith, T.; Noble, M.; Noble, S.; Wright, G.; Mclennan, D.; Plunkett, E. The English Indices of Derivation 2015; Department for Communities and Local Government: London, UK, 2015; pp. 14–19.
- Baltimore Neighborhood Indicators Alliance. Vital Signs 17. Available online: https://bnia jfi.org/vital_signs/ (accessed on 31 August 2019).
- Ministry of Land, Infrastructure, Transport and Tourism. Housing Construction Five-Year Program; Ministry of Land, Infrastructure, Transport and Tourism: Tokyo, Japan, 2001.
- Ministry of Land, Infrastructure, Transport and Tourism. Basic Act for Housing; Ministry of Land, Infrastructure, Transport and Tourism: Tokyo, Japan, 2006.
- Pérez, M.G.; Rey, E. A multi-criteria approach to compare urban renewal scenarios for an existing neighborhood. Case study in Lausanne (Switzerland). Build. Environ. 2013, 65, 58–70. [Google Scholar] [CrossRef]
- Bae, W.K.; Kim, H.J. Improvement strategy on the standards to determine a renewal district for blighted residential area—Focused on the district around the area of 33 Dae-dong, Dong-gu, Daejeon. J. Urban Des. Inst. Korea 2008, 9, 139–158. [Google Scholar]
- Li, F.; Liu, X.; Hu, D.; Wang, R.; Yang, W.; Li, D.; Zhao, D. Measurement indicators and an evaluation approach for assessing urban sustainable development: A case study for China’s Jining City. Landsc. Urban Plan 2009, 90, 134–142. [Google Scholar] [CrossRef]
- Shen, L.Y.; Ochoa, J.J.; Shah, M.N.; Zhang, X. The application of urban sustainability indicators—A comparison between various practices. Habitat Int. 2011, 35, 17–29. [Google Scholar] [CrossRef]
- Hemphill, L.; Berry, J.; McGreal, S. An indicator-based approach to measuring sustainable urban regeneration performance: Part 1, conceptual foundations and methodological framework. Urban Stud. 2004, 41, 725–755. [Google Scholar] [CrossRef]
- Zheng, H.W.; Shen, G.Q.; Wang, H. A review of recent studies on sustainable urban renewal. Habitat Int. 2014, 41, 272–279. [Google Scholar] [CrossRef]
- Park, H.Y. Analysis of site designation indices for deteriorated residential areas. J. Korea Plan. Assoc. 2002, 37, 193–206. [Google Scholar]
- Adams, D.; Hastings, E.M. Urban renewal in Hong Kong: Transition from development corporation to renewal authority. Land Use Policy 2001, 18, 245–258. [Google Scholar] [CrossRef]
- Ho, D.C.; Yau, Y.; Poon, S.W.; Liusman, E. Achieving sustainable urban renewal in Hong Kong: Strategy for dilapidation assessment of high rises. J. Urban Plan. Dev. 2011, 138, 153–165. [Google Scholar]
- Lee, G.K.L.; Chan, E.H.W. The Analytic Hierarchy Process (AHP) approach for assessment of urban renewal proposals. Soc. Indic. Res. 2008, 89, 155–168. [Google Scholar] [CrossRef]
- Pérez, M.G.; Laprise, M.; Rey, E. Fostering sustainable urban renewal at the neighborhood scale with a spatial decision support system. Sustain. Cities Soc. 2018, 38, 440–451. [Google Scholar] [CrossRef]
- Yau, Y.S.; Chan, H.L. To rehabilitate or redevelop? A study of the decision criteria for urban regeneration projects. J. Place Manag. Dev. 2008, 1, 272–291. [Google Scholar] [CrossRef]
- Cheng, H.; Lin, C. Regeneration model of Taiwan old urban centers—A research framework of a performance evaluation system for a livable urban district. J. Asian Arch. Build. Eng. 2011, 10, 163–170. [Google Scholar] [CrossRef]
- Xu, K.; Shen, G.Q.; Liu, G.; Martek, I. Demolition of existing buildings in urban renewal projects: A Decision support system in the China context. Sustainability 2019, 11, 491. [Google Scholar] [CrossRef]
- Zheng, W.; Shen, G.Q.; Wang, H.; Hong, J.; Li, Z. Decision support for sustainable urban renewal: A multi-scale model. Land Use Policy 2017, 69, 361–371. [Google Scholar] [CrossRef]
- Wallbaum, H.; Krank, S.; Teloh, R. Prioritizing sustainability criteria in urban planning processes: Methodology application. J. Urban Plan. Dev. 2010, 137, 20–28. [Google Scholar] [CrossRef]
- Kamari, A.; Corrao, R.; Kirkegaard, P.H. Sustainability focused decision-making in building renovation. Int. J. Sustain. Built. Environ. 2017, 6, 330–350. [Google Scholar] [CrossRef]
- Liu, B.; Wang, X.; Xia, N.; Ni, W. Critical success factors for the management of public participation in urban renewal projects: Perspectives from governments and the public in China. J. Urban Plan. Dev. 2018, 144, 04018026. [Google Scholar] [CrossRef]
- Chen, L.; Zhang, W.; Yang, Y.; Yu, J. Disparities in residential environment and satisfaction among urban residents in Dalian, China. Habitat Int. 2013, 40, 100–108. [Google Scholar] [CrossRef]
- Trop, T. Social impact assessment of rebuilding an urban neighborhood: A case study of a demolition and reconstruction project in Petah Tikva, Israel. Sustainability 2017, 9, 1076. [Google Scholar] [CrossRef]
- Yu, T.; Shen, G.; Shi, Q.; Zheng, H.; Wang, G.; Xu, K. Evaluating social sustainability of urban housing demolition in Shanghai, China. J. Clean. Prod. 2017, 153, 26–40. [Google Scholar] [CrossRef]
- Chan, E.; Lee, G.K. Critical factors for improving social sustainability of urban renewal projects. Soc. Indic. Res. 2008, 85, 243–256. [Google Scholar] [CrossRef]
- Wang, H.; Shen, Q.; Tang, B.; Lu, C.; Peng, Y.; Tang, L. A framework of decision-making factors and supporting information for facilitating sustainable site planning in urban renewal projects. Cities 2014, 40, 44–55. [Google Scholar] [CrossRef]
- Lee, G.K.; Chan, E.H. Factors affecting urban renewal in high-density city: Case study of Hong Kong. J. Urban Plan. Dev. 2008, 134, 140–148. [Google Scholar] [CrossRef]
- Kim, J.Y.; Lee, S.H.; Kim, Y.H. A study on the aspect of change of residential environment after the cancellation of housing renewal district—Focusing on Daegu Metropolitan City. J. Korean Hous. Assoc. 2016, 27, 51–61. [Google Scholar] [CrossRef]
- Zhuang, T.; Qian, Q.; Visscher, H.J.; Elsinga, M.G. Study on governance of urban renewal in the UK, Hong Kong and China: The way to sustainability. In Proceedings of the ENHR 2016: The European Network for Housing Research Conference: Governance, Territory and Housing, Belfast, UK, 28 June–1 July 2016. [Google Scholar]
- Chan, E.H.; Lee, G.K. Contribution of urban design to economic sustainability of urban renewal projects in Hong Kong. Sustain. Dev. 2008, 16, 353–364. [Google Scholar] [CrossRef]
- Zhu, S.; Li, D.; Feng, H.; Gu, T.; Zhu, J. AHP-TOPSIS-based evaluation of the relative performance of multiple neighborhood renewal projects: A case study in Nanjing, China. Sustainability 2019, 11, 4545. [Google Scholar] [CrossRef]
- Reeve, A.C.; Desha, C.; Hargreaves, D.; Hargroves, K. Biophilic urbanism: Contributions to holistic urban greening for urban renewal. Smart Sustain. Built Environ. 2015, 4, 215–233. [Google Scholar] [CrossRef]
- Bromley, R.D.; Tallon, A.R.; Thomas, C.J. City centre regeneration through residential development: Contributing to sustainability. Urban Stud. 2005, 42, 2407–2429. [Google Scholar] [CrossRef]
- Carmon, N. Three generations of urban renewal policies: Analysis and policy implications. Geoforum 1999, 30, 145–158. [Google Scholar] [CrossRef]
- Grifith, J.M. Gentrification: Perspectives on the return to the central city. J. Plan. Lit. 1996, 11, 241–255. [Google Scholar] [CrossRef]
- Lee, J.Y. The practice of urban renewal in Seoul, Korea: Mode, Governance, and Sustainability. In Proceedings of the 2nd International Critical Geography Conference, Daegu, Korea, 9–13 August 2000. [Google Scholar]
- Kim, J.G.; Song, H.C.; Lee, J.H. An analysis on the importance of criteria for priority support project of housing environmental maintenance projects using AHP: The case of Gyeonggi-do. GRI Rev. 2011, 13, 221–239. [Google Scholar]
- Park, J.E.; Choi, B.S. A study on the criteria for designation of the residential improvement district. J. Korea Plan. Assoc. 2004, 39, 179–190. [Google Scholar]
- Kim, K.C.; Kim, G.Y.; Lee, J.S. A study of evaluation indexes of site selection for the urban regeneration scheme—Focused on the special acts on the promotion and support for urban regeneration. Korea Real Estate Acad. Rev. 2015, 61, 31–45. [Google Scholar]
- Lee, J.H.; Byun, J.S.; Kim, M.C. A study on the assignment standards of residential environment improvement project in Korea. Korea Real Estate Acad. Rev. 2012, 51, 59–72. [Google Scholar]
- Zheng, H.W.; Shen, G.Q.; Song, Y.; Sun, B.; Hong, J.K. Neighborhood sustainability in urban renewal: An assessment framework. Environ. Plan. B Plan. 2017, 44, 903–924. [Google Scholar] [CrossRef]
- Seoul Special Metropolitan City Ordinance on the Maintenance and Improvement of Urban Areas and Dwelling Conditions for Residents. Available online: https://legal.seoul.go.kr/legal/english/front/ page/law.html?pAct=lawView&pPromNo=2527#article_33 (accessed on 10 October 2019).
- Križnik, B. Changing Approaches to Urban Development in South Korea: From “Clean and Attractive Global Cities” towards “Hopeful Communities”. Int. Dev. Plan. Rev. 2013, 35, 395–418. [Google Scholar] [CrossRef]
- Hong, S.J.; Hong, Y.W. Evaluation indicator for areas to applicate residential environment management project. J. Korea Plan. Assoc. 2015, 50, 153–167. [Google Scholar] [CrossRef]





| Type Division | Total Designation of the Maintenance Area under the Act 1 | Discharged Area (Master Plan Area) | Processing Area | Project Completion | |
|---|---|---|---|---|---|
| More than 10 Years | Less than 10 Years | ||||
| Number of districts | 302 | 55 | 85 | 49 | 113 |
| Proportion (%) | 100% | 18.2% | 28.2% | 16.2% | 37.4% |
| Category | Indicators | International Housing Evaluation Criteria | REMI Criteria | |||||
|---|---|---|---|---|---|---|---|---|
| Safety | Convenience | Comfort | Sense of Community | Quantitative Evaluation Criteria | Qualitative Evaluation Criteria | |||
| Physical environment | Regulation factors | Area of the district | ○ | - | - | - | Y | - |
| Land use plan | ○ | - | ○ | - | Y | - | ||
| Urban planning facility and infrastructure | ○ | ○ | - | - | Y | - | ||
| Infrastructure | Road length ratio | - | ○ | - | - | Y | - | |
| Building and land use | District status (use, landowner, size, whether government owned) | - | ○ | - | - | - | Y | |
| Undersized parcel ratio | ○ | - | - | - | Y | - | ||
| Building deterioration | ○ | - | - | - | Y | - | ||
| Building status (use, structure) | ○ | - | - | - | - | Y | ||
| Other status of building (residential/non-residential unauthorized) | ○ | - | - | ○ | - | Y | ||
| Housing density | ○ | - | ○ | - | Y | - | ||
| New building ratio | - | ○ | - | - | Y | - | ||
| Building status by size | ○ | - | ○ | - | - | Y | ||
| Residence status | Residence status by building type and scale | - | - | ○ | ○ | - | Y | |
| Economic environment | Neighborhood environment | Natural environment | ○ | - | - | - | - | Y |
| Traffic conditions | - | ○ | - | - | - | Y | ||
| Educational facility status | - | ○ | - | ○ | - | Y | ||
| Resident Standard of living | Substandard household of minimum housing standard | ○ | - | - | ○ | - | Y | |
| Applicants for apartment sale | - | - | - | ○ | - | Y | ||
| Applicants for rental housing | - | - | - | ○ | - | Y | ||
| Social environment | Population distribution | Population density/household density | - | - | ○ | ○ | - | Y |
| Household composition | - | - | - | ○ | - | Y | ||
| Duration of residence | - | - | - | ○ | - | Y | ||
| Community participation | Resident’s opinion | - | - | - | ○ | - | Y | |
| Resident’s satisfaction | - | - | ○ | ○ | - | Y | ||
| Resident’s resettlement countermeasure | - | - | - | ○ | - | Y | ||
| Resident’s consent rate (landowner) | - | - | - | ○ | - | Y | ||
| Cultural characteristic | Cultural assets | - | - | ○ | ○ | - | Y | |
| Other regional characteristics | - | - | - | ○ | - | Y | ||
| Residents’ Consent | Building Deterioration | Housing Density | Undersized Parcel | Road Length | New Building | |
|---|---|---|---|---|---|---|
| Residents’ consent | 1 | 1.5 | 3.1 | 3.4 | 3.3 | 2.8 |
| Building deterioration | 0.6666667 | 1 | 2.7 | 3.1 | 3.1 | 2.5 |
| Housing density | 0.3225806 | 0.3703704 | 1 | 1.4 | 1.2 | 1.3 |
| Undersized parcel | 0.2941176 | 0.3225806 | 0.7142857 | 1 | 1.5 | 1.3 |
| Road length | 0.3030303 | 0.3225806 | 0.8333333 | 0.6666667 | 1 | 1 |
| New building | 0.3571429 | 0.4 | 0.7692308 | 0.7692308 | 1 | 1 |
| Residents’ Consent | Building Deterioration | Housing Density | Undersized Parcel | Road Length | New Building | |
|---|---|---|---|---|---|---|
| AHP a weights | 0.330 | 0.270 | 0.115 | 0.103 | 0.088 | 0.095 |
| Points adjustment | 37.5 | 30 | 12.5 | 10 | 10 | (5) |
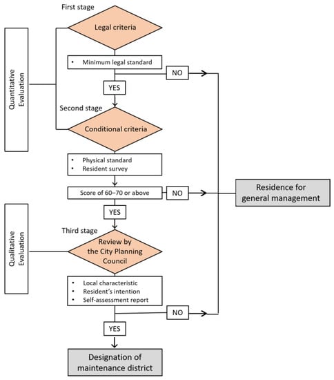
| Indicator | Measure | |
|---|---|---|
| First stage Legal criteria | Minimum legal standards | |
| • Residents’ consent ratio | - Based on the consent of more than 50% of the landowners in the maintenance district and the ratio of the land area occupied by them to the total area | |
| Area of the district 1 | - Based on a land area of 10,000 m2 or more | |
| Aging housing stock 1 | - Based on the number of aging housing units, which account for more than 60% of the total number of housing units, or the area of aging housing, which covers more than two-thirds of the total housing area | |
| Second stage Conditional criteria (quantitative indicators) | Physical standards | |
| • Residents’ consent ratio | - Points for residents’ consent rate above the minimum legal standard | |
| • Level of building deterioration | - Points for the number and floor area ratio of deteriorated buildings above the minimum legal standard | |
| • Rate of undersized parcels 2 | - Percentage of the number of undersized parcels (90 m2 or less) to the total number of parcels | |
| • Rate of road length | - Percentage of road lengths more than 6 m wide to total road length | |
| • Housing density 2 | - Number of housing units per hectare | |
| • Rate of new buildings | - Deduction points for the percentage of new buildings less than 10 years old | |
| Resident survey | ||
| • Rate of survey respondents | - Additional points for more than 60% of residents responding to the survey | |
| Third stage Review by committee (qualitative indicators) | Local characteristics | |
| • Local environment status | - Existing condition of building use, urban planning, topography (elevation, slope), population, and industries in the district | |
| • Land use status | - Existing condition of zoning and land use of the district | |
| • Infrastructure status | - Existing condition of urban planning facilities and infrastructure | |
| • Traffic condition status | - Existing condition of public transportation system facilities | |
| • Status of educational facilities | - Existing condition of elementary, middle, and high schools within 200 m, 1 km from the site | |
| • Building status | - Existing condition of residential/non-residential buildings, number of authorized/non-authorized buildings | |
| • Residence status | - Residence status by type of housing (detached housing, multifamily housing); residence status by type of ownership (landowner, tenant) | |
| • Residence status by size of housing | - Residence status by type and size of housing (residential/non-residential) (under 60 m2, 60–85 m2, over 85 m2) | |
| • Status of household composition | - Household composition by type (age, gender, number of members) | |
| Residents’ intention | ||
| • Tendency for duration of residence | - Residents’ tendency to settle in the neighborhood | |
| • Residents’ opinion | - Residents’ (landowners, tenants) opinion about maintenance district designation | |
| • Residents’ satisfaction | - Resident satisfaction survey on indicators evaluating the residential environment | |
| • Applicant status for housing sale | - Household’s ability to pay for new housing | |
| • Consent status for designation | - Stakeholders’/landowners’ agreement on maintenance district designation | |
| • Applicant status for rental housing | - Tenants’ intention to live in a rental housing unit |
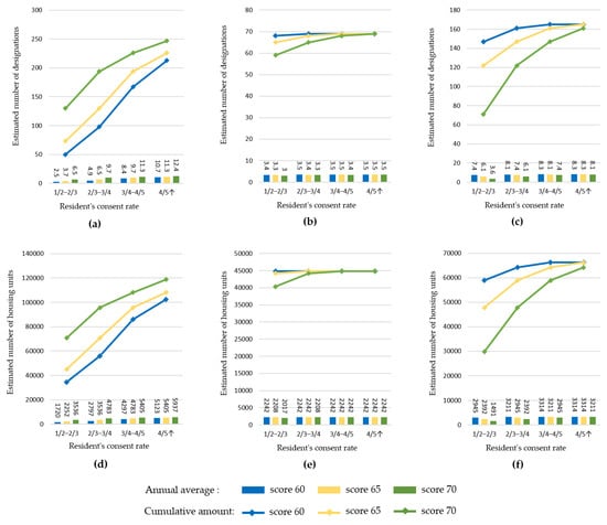
| Basic Score | Rate of Residents’ Consent | Total | Redevelopment Site | Reconstruction Site | |||
|---|---|---|---|---|---|---|---|
| Number of Designations (until 2030) | Annual Average Number of Designations | Number of Designations (until 2030) | Annual Average Number of designations | Number of Designations (until 2030) | Annual Average Number of Designations | ||
| 60 | 1/2–2/3 | 233 (86%) | 12.3 | 72 (95%) | 3.8 | 161 (83%) | 8.5 |
| 2/3–3/4 | 245 (90%) | 12.9 | 72 (95%) | 3.8 | 173 (89%) | 9.1 | |
| 3/4–4/5 | 246 (91%) | 12.9 | 72 (95%) | 3.8 | 174 (89%) | 9.2 | |
| 4/5 or more | 246 (91%) | 12.9 | 72 (95%) | 3.8 | 174 (89%) | 9.2 | |
| 65 | 1/2–2/3 | 205 (76%) | 10.8 | 68 (89%) | 3.6 | 137 (70%) | 7.2 |
| 2/3–3/4 | 233 (86%) | 12.3 | 72 (95%) | 3.8 | 161 (83%) | 8.5 | |
| 3/4–4/5 | 245 (90%) | 12.9 | 72 (95%) | 3.8 | 173 (89%) | 9.1 | |
| 4/5 or more | 246 (91%) | 12.9 | 72 (95%) | 3.8 | 174 (89%) | 9.2 | |
| 70 | 1/2–2/3 | 157 (58%) | 8.3 | 64 (84%) | 3.4 | 93 (48%) | 4.9 |
| 2/3–3/4 | 205 (76%) | 10.8 | 68 (89%) | 3.6 | 137 (70%) | 7.2 | |
| 3/4–4/5 | 233 (86%) | 12.3 | 72 (98%) | 3.8 | 161 (83%) | 8.5 | |
| 4/5 or more | 245 (90%) | 12.9 | 72 (95%) | 3.8 | 173 (89%) | 9.1 | |
© 2019 by the authors. Licensee MDPI, Basel, Switzerland. This article is an open access article distributed under the terms and conditions of the Creative Commons Attribution (CC BY) license (http://creativecommons.org/licenses/by/4.0/).
Share and Cite
Bae, W.; Kim, U.; Lee, J. Evaluation of the Criteria for Designating Maintenance Districts in Low-Rise Residential Areas: Urban Renewal Projects in Seoul. Sustainability 2019, 11, 5876. https://doi.org/10.3390/su11215876
Bae W, Kim U, Lee J. Evaluation of the Criteria for Designating Maintenance Districts in Low-Rise Residential Areas: Urban Renewal Projects in Seoul. Sustainability. 2019; 11(21):5876. https://doi.org/10.3390/su11215876
Chicago/Turabian StyleBae, Woongkyoo, UnHyo Kim, and Jeongwoo Lee. 2019. "Evaluation of the Criteria for Designating Maintenance Districts in Low-Rise Residential Areas: Urban Renewal Projects in Seoul" Sustainability 11, no. 21: 5876. https://doi.org/10.3390/su11215876
APA StyleBae, W., Kim, U., & Lee, J. (2019). Evaluation of the Criteria for Designating Maintenance Districts in Low-Rise Residential Areas: Urban Renewal Projects in Seoul. Sustainability, 11(21), 5876. https://doi.org/10.3390/su11215876
