Workplace Ostracism and Knowledge Hiding: The Mediating Role of Job Tension
Abstract
1. Introduction
2. Literature Review and Conceptual Framework
2.1. Knowledge Hiding
2.2. Workplace Ostracism
2.3. Job Tension
2.4. Employee Loyalty
3. Hypothesis Development
4. Method
4.1. Sample and Procedure
4.2. Measures
4.2.1. Workplace Ostracism
4.2.2. Knowledge Hiding
4.2.3. Job Tension
4.2.4. Employee Loyalty
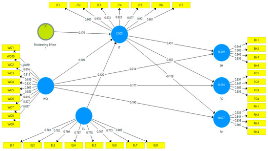
5. Results
5.1. Measurement Model Evaluation
5.2. Structural Model Evaluation
5.3. Mediation Assessment
6. Discussion
6.1. Theoretical Implications
6.2. Managerial Implications
6.3. Limitations and Future Research
7. Conclusions
Supplementary Materials
Supplementary File 1Author Contributions
Funding
Acknowledgments
Conflicts of Interest
References
- Yang, J.-T. Knowledge sharing: Investigating appropriate leadership roles and collaborative culture. Tour. Manag. 2007, 28, 530–543. [Google Scholar] [CrossRef]
- Bartol, K.M.; Srivastava, A. Encouraging knowledge sharing: The role of organizational reward systems. J. Leadersh. Organ. Stud. 2002, 9, 64–76. [Google Scholar] [CrossRef]
- Connelly, C.E.; Zweig, D.; Webster, J.; Trougakos, J.P. Knowledge hiding in organizations. J. Organ. Behav. 2012, 33, 64–88. [Google Scholar] [CrossRef]
- Zhao, H.; Xia, Q.; He, P.; Sheard, G.; Wan, P. Workplace ostracism and knowledge hiding in service organizations. Int. J. Hosp. Manag. 2016, 59, 84–94. [Google Scholar] [CrossRef]
- O’Reilly, J.; Robinson, S.L.; Berdahl, J.L.; Banki, S. Is negative attention better than no attention? The comparative effects of ostracism and harassment at work. Organ. Sci. 2014, 26, 774–793. [Google Scholar] [CrossRef]
- Zhu, H.; Lyu, Y.; Deng, X.; Ye, Y. Workplace ostracism and proactive customer service performance: A conservation of resources perspective. Int. J. Hosp. Manag. 2017, 64, 62–72. [Google Scholar] [CrossRef]
- Balliet, D.; Ferris, D.L. Ostracism and prosocial behavior: A social dilemma perspective. Organ. Behav. Hum. Decis. Processes 2013, 120, 298–308. [Google Scholar] [CrossRef]
- Ferris, D.L.; Lian, H.; Brown, D.J.; Morrison, R. Ostracism, self-esteem, and job performance: When do we self-verify and when do we self-enhance? Acad. Manag. J. 2015, 58, 279–297. [Google Scholar] [CrossRef]
- Chung, Y.W.; Yang, J.Y. The mediating effects of organization-based self-esteem for the relationship between workplace ostracism and workplace behaviors. Balt. J. Manag. 2017, 12, 255–270. [Google Scholar] [CrossRef]
- Wu, C.-H.; Liu, J.; Kwan, H.K.; Lee, C. Why and when workplace ostracism inhibits organizational citizenship behaviors: An organizational identification perspective. J. Appl. Psychol. 2016, 101, 362. [Google Scholar] [CrossRef]
- Zhao, H.; Peng, Z.; Sheard, G. Workplace ostracism and hospitality employees’ counterproductive work behaviors: The joint moderating effects of proactive personality and political skill. Int. J. Hosp. Manag. 2013, 33, 219–227. [Google Scholar] [CrossRef]
- Andersson, L.M.; Pearson, C.M. Tit for tat? The spiraling effect of incivility in the workplace. Acad. Manag. Rev. 1999, 24, 452–471. [Google Scholar] [CrossRef]
- Eskildsen, J.K.; Nussler, M.L. The managerial drivers of employee satisfaction and loyalty. Total Qual. Manag. 2000, 11, 581–588. [Google Scholar] [CrossRef]
- Guillon, O.; Cezanne, C. Employee loyalty and organizational performance: A critical survey. J. Organ. Chang. Manag. 2014, 27, 839–850. [Google Scholar] [CrossRef]
- Connelly, C.E.; Zweig, D. How perpetrators and targets construe knowledge hiding in organizations. Eur. J. Work Organ. Psychol. 2015, 24, 479–489. [Google Scholar] [CrossRef]
- Peng, H. Why and when do people hide knowledge? J. Knowl. Manag. 2013, 17, 398–415. [Google Scholar] [CrossRef]
- Al Qudah, N.F.; Yang, Y.; Anjum, M.A. Transformational Training Programs and Quality Orientation of Employees: Does Employees’ Loyalty Matter? Sustainability 2018, 10, 465. [Google Scholar] [CrossRef]
- Andreeva, T.; Kianto, A. Does knowledge management really matter? Linking knowledge management practices, competitiveness and economic performance. J. Knowl. Manag. 2012, 16, 617–636. [Google Scholar] [CrossRef]
- Lin, H.-F. Linking knowledge management orientation to balanced scorecard outcomes. J. Knowl. Manag. 2015, 19, 1224–1249. [Google Scholar] [CrossRef]
- Zhao, H.; Xia, Q. An examination of the curvilinear relationship between workplace ostracism and knowledge hoarding. Manag. Decis. 2017, 55, 331–346. [Google Scholar] [CrossRef]
- Von der Trenck, A. “ It’s Mine.” The Role of Psychological Ownership and Territoriality in Knowledge Hiding. Proceedings of ICIS Proceedings; Available online: https://www.semanticscholar.org/paper/%22It’s-Mine.%22-The-Role-of-Psychological-Ownership-in-Trenck/b5ea4f3b13903ad6991b3dc17d83507bc5861965 (accessed on 8 October 2019).
- Webster, J.; Brown, G.; Zweig, D.; Connelly, C.E.; Brodt, S.; Sitkin, S. Beyond knowledge sharing: Withholding knowledge at work. In Research in Personnel and Human Resources Management; Emerald Group Publishing Limited: Bingley, UK, 2008; pp. 1–37. [Google Scholar]
- Chung, Y.W. Workplace ostracism and workplace behaviors: A moderated mediation model of perceived stress and psychological empowerment. Anxiety Stress Coping 2018, 31, 304–317. [Google Scholar] [CrossRef] [PubMed]
- Ferris, D.L.; Brown, D.J.; Berry, J.W.; Lian, H. The development and validation of the Workplace Ostracism Scale. J. Appl. Psychol. 2008, 93, 1348–1366. [Google Scholar] [CrossRef] [PubMed]
- Wu, L.Z.; Yim, F.H.k.; Kwan, H.K.; Zhang, X. Coping with workplace ostracism: The roles of ingratiation and political skill in employee psychological distress. J. Manag. Stud. 2012, 49, 178–199. [Google Scholar] [CrossRef]
- Wesselmann, E.D.; Wirth, J.H.; Pryor, J.B.; Reeder, G.D.; Williams, K.D. When do we ostracize? Soc. Psychol. Personal. Sci. 2013, 4, 108–115. [Google Scholar] [CrossRef]
- Hales, A.H.; Kassner, M.P.; Williams, K.D.; Graziano, W.G. Disagreeableness as a cause and consequence of ostracism. Personal. Soc. Psychol. Bull. 2016, 42, 782–797. [Google Scholar] [CrossRef]
- Chisholm, R.F.; Kasl, S.V.; Eskenazi, B. The nature and predictors of job related tension in a crisis situation: Reactions of nuclear workers to the Three Mile Island accident. Acad. Manag. J. 1983, 26, 385–405. [Google Scholar]
- House, R.J.; Rizzo, J.R. Toward the measurement of organizational practices: Scale development and validation. J. Appl. Psychol. 1972, 56, 388. [Google Scholar] [CrossRef]
- Lazarus, R.S. Psychological Stress and the Coping Process; Mc Graw-Hill: New York, NY, USA, 1966. [Google Scholar]
- Johnson, P.R.; Indvik, J. Rudeness at work: Impulse over restraint. Public Pers. Manag. 2001, 30, 457–465. [Google Scholar] [CrossRef]
- Robinson, S.L.; Wang, W.; Kiewitz, C. Coworkers behaving badly: The impact of coworker deviant behavior upon individual employees. Annu. Rev. Organ. Psychol. Organ. Behav. 2014, 1, 123–143. [Google Scholar] [CrossRef]
- Lim, S.; Lee, A. Work and nonwork outcomes of workplace incivility: Does family support help? J. Occup. Health Psychol. 2011, 16, 95. [Google Scholar] [CrossRef]
- Duffy, M.K.; Ganster, D.C.; Shaw, J.D.; Johnson, J.L.; Pagon, M. The social context of undermining behavior at work. Organ. Behav. Hum. Decis. Process. 2006, 101, 105–126. [Google Scholar] [CrossRef]
- Lyu, Y.; Zhu, H.; Zhong, H.-J.; Hu, L. Abusive supervision and customer-oriented organizational citizenship behavior: The roles of hostile attribution bias and work engagement. Int. J. Hosp. Manag. 2016, 53, 69–80. [Google Scholar] [CrossRef]
- Leung, A.S.; Wu, L.; Chen, Y.; Young, M.N. The impact of workplace ostracism in service organizations. Int. J. Hosp. Manag. 2011, 30, 836–844. [Google Scholar] [CrossRef]
- Williams, K.D. Ostracism: A temporal need-threat model. Adv. Exp. Soc. Psychol. 2009, 41, 275–314. [Google Scholar]
- Zatzick, C.D.; Deery, S.J.; Iverson, R.D. Understanding the determinants of who gets laid off: Does affective organizational commitment matter? Hum. Resour. Manag. 2015, 54, 877–891. [Google Scholar] [CrossRef]
- Kraemer, T.; HJ Gouthier, M. How organizational pride and emotional exhaustion explain turnover intentions in call centers: A multi-group analysis with gender and organizational tenure. J. Serv. Manag. 2014, 25, 125–148. [Google Scholar] [CrossRef]
- Hobfoll, S.E. The influence of culture, community, and the nested-self in the stress process: Advancing conservation of resources theory. Appl. Psychol. 2001, 50, 337–421. [Google Scholar] [CrossRef]
- Wang, M.; Liao, H.; Zhan, Y.; Shi, J. Daily customer mistreatment and employee sabotage against customers: Examining emotion and resource perspectives. Acad. Manag. J. 2011, 54, 312–334. [Google Scholar] [CrossRef]
- Hobfoll, S.E. Conservation of resources: A new attempt at conceptualizing stress. Am. Psychol. 1989, 44, 513. [Google Scholar] [CrossRef]
- Hobfoll, S.E. Social and psychological resources and adaptation. Rev. Gen. Psychol. 2002, 6, 307. [Google Scholar] [CrossRef]
- Gkorezis, P.; Bellou, V. The relationship between workplace ostracism and information exchange: The mediating role of self-serving behavior. Manag. Decis. 2016, 54, 700–713. [Google Scholar] [CrossRef]
- Meyer, J.P.; Becker, T.E.; Vandenberghe, C. Employee commitment and motivation: A conceptual analysis and integrative model. J. Appl. Psychol. 2004, 89, 991. [Google Scholar] [CrossRef] [PubMed]
- Rajput, S.; Singhal, M.; Tiwari, S. Job satisfaction and employee loyalty: A study of academicians. Asian J. Manag. 2016, 7, 105–109. [Google Scholar] [CrossRef]
- Johnson, L.U.; Rogers, A.; Stewart, R.; David, E.M.; Witt, L. Effects of politics, emotional stability, and LMX on job dedication. J. Leadersh. Organ. Stud. 2017, 24, 121–130. [Google Scholar] [CrossRef]
- Podsakoff, N. Common method biases in behavioral research: A critical review of the literature and recommended remedies. J. Appl. Psychol. 2003, 88, 879–903. [Google Scholar] [CrossRef] [PubMed]
- Allen, N.J.; Meyer, J.P. The measurement and antecedents of affective, continuance and normative commitment to the organization. J. Occup. Organ. Psychol. 1990, 63, 1–18. [Google Scholar] [CrossRef]
- Kazár, K. PLS Path Analysis and its Application for the Examination of the Psychological Sense of a Brand Community. Procedia Econ. Financ. 2014, 17, 183–191. [Google Scholar] [CrossRef]
- Chin, W.W.; Marcolin, B.L.; Newsted, P.R. A partial least squares latent variable modeling approach for measuring interaction effects: Results from a Monte Carlo simulation study and an electronic-mail emotion/adoption study. Inf. Syst. Res. 2003, 14, 189–217. [Google Scholar] [CrossRef]
- Lee, C.-S.; Chen, Y.-C.; Tsui, P.-L.; Yu, T.-H. Examining the relations between open innovation climate and job satisfaction with a PLS path model. Qual. Quant. 2014, 48, 1705–1722. [Google Scholar] [CrossRef]
- Terzi, S.; Trezzini, A.; Moroni, L. A PLS path model to investigate the relations between institutions and human development. Qual. Quant. 2014, 48, 1271–1290. [Google Scholar] [CrossRef]
- Ringle, C.M.; Sarstedt, M.; Straub, D. A critical look at the use of PLS-SEM in MIS Quarterly. MIS Q. 2012, 36, iii–xiv. [Google Scholar] [CrossRef]
- Bagozzi, R.P.; Yi, Y. On the evaluation of structural equation models. J. Acad. Mark. Sci. 1988, 16, 74–94. [Google Scholar] [CrossRef]
- Nunnally, J.; Bernstein, I. Psychometric Theory, 3rd ed.; McGraw-Hill: New York, NY, USA, 1994. [Google Scholar]
- Fornell, C.; Larcker, D.F. Evaluating structural equation models with unobservable variables and measurement error. J. Mark. Res. 1981, 18, 39–50. [Google Scholar] [CrossRef]
- Hair, J.F.; Sarstedt, M.; Ringle, C.M.; Mena, J.A. An assessment of the use of partial least squares structural equation modeling in marketing research. J. Acad. Mark. Sci. 2012, 40, 414–433. [Google Scholar] [CrossRef]
- Chin, W.W. The partial least squares approach to structural equation modeling. Mod. Methods Bus. Res. 1998, 295, 295–336. [Google Scholar]
- Akter, S.; D’Ambra, J.; Ray, P. An evaluation of PLS based complex models: The roles of power analysis, predictive relevance and GoF index. In Proceedings of the A Renaissance of Information Technology for Sustainability and Global Competitiveness, 17th Americas Conference on Information Systems (AMCIS 2011), Detroit, MI, USA, 4–8 August 2011. [Google Scholar]
- Lleras, C. Path analysis. In Encyclopedia of Social Measurement; Elsevier: Philadelphia, PA, USA, 2005. [Google Scholar]
- Cohen, J. Statistical Power Analysis for the Behavioral Sciences, 2nd ed.; Lawrence Erlbaum Associates Publishers: Mahwah, NJ, USA, 1988. [Google Scholar]
- Cohen, J.; Cohen, P.; West, S.G.; Aiken, L.S. Applied Multiple Regression/Correlation Analysis for the Behavioral Sciences; Routledge: Abington, UK, 2013. [Google Scholar]
- Aibinu, A.A.; Al-Lawati, A.M. Using PLS-SEM technique to model construction organizations’ willingness to participate in e-bidding. Autom. Constr. 2010, 19, 714–724. [Google Scholar] [CrossRef]
- Davison, A.; Hinkley, D. Bootstrap Methods and Their Application; Cambridge University Press: Cambridge, UK, 1997. [Google Scholar]
- Efron, B.; Tibshirani, R.J. An Introduction to the Bootstrap. In Monographs on Statistics and Applied Probability Series; CRC Press: Boca raton, FL, USA, 1994; Volume 57. [Google Scholar]
- Hair, J.F., Jr.; Hult, G.T.M.; Ringle, C.; Sarstedt, M. A Primer on Partial Least Squares Structural Equation Modeling (PLS-SEM); Sage Publications: Saunders Oaks, CA, USA, 2016. [Google Scholar]
- Preacher, K.J.; Hayes, A.F. Asymptotic and resampling strategies for assessing and comparing indirect effects in multiple mediator models. Behav. Res. Methods 2008, 40, 879–891. [Google Scholar] [CrossRef] [PubMed]
- Nitzl, C.; Roldan, J.L.; Cepeda, G. Mediation analysis in partial least squares path modeling: Helping researchers discuss more sophisticated models. Ind. Manag. Data Syst. 2016, 116, 1849–1864. [Google Scholar] [CrossRef]
- Haas, M.R.; Park, S. To share or not to share? Professional norms, reference groups, and information withholding among life scientists. Organ. Sci. 2010, 21, 873–891. [Google Scholar] [CrossRef]
- Hu, M.-L.M.; Horng, J.-S.; Sun, Y.-H.C. Hospitality teams: Knowledge sharing and service innovation performance. Tour. Manag. 2009, 30, 41–50. [Google Scholar]
- Černe, M.; Nerstad, C.G.; Dysvik, A.; Škerlavaj, M. What goes around comes around: Knowledge hiding, perceived motivational climate, and creativity. Acad. Manag. J. 2014, 57, 172–192. [Google Scholar] [CrossRef]


| M | SD | (1) | (2) | (3) | (4) | (5) | (6) | |
|---|---|---|---|---|---|---|---|---|
| Workplace Ostracism (1) | 3.434 | 0.922 | 1.000 | |||||
| Job Tension (2) | 3.183 | 1.035 | 0.515 ** | 1.000 | ||||
| Employee Loyalty (3) | 3.194 | 0.881 | 0.255 ** | 0.557 ** | 1.000 | |||
| Evasive Hiding (4) | 3.344 | 1.021 | 0.447 ** | 0.558 ** | 0.460 ** | 1.000 | ||
| Playing Dumb (5) | 3.308 | 0.990 | 0.429 ** | 0.572 ** | 0.441 ** | 0.254 ** | 1.000 | |
| Rationalized Hiding (6) | 3.025 | 0.936 | 0.125 * | −0.012 | −0.038 | 0.027 | −0.014 | 1.000 |
| AVE | CR | Cronbach’s Alpha | (1) | (2) | (3) | (4) | (5) | (6) | |
|---|---|---|---|---|---|---|---|---|---|
| Workplace ostracism (1) | 0.670 | 0.953 | 0.945 | 0.819 | |||||
| Job tension (2) | 0.755 | 0.956 | 0.946 | 0.519 | 0.869 | ||||
| Employee loyalty (3) | 0.608 | 0.926 | 0.908 | 0.227 | 0.559 | 0.780 | |||
| Evasive hiding (4) | 0.743 | 0.920 | 0.885 | 0.448 | 0.562 | 0.464 | 0.862 | ||
| Playing dumb (5) | 0.743 | 0.920 | 0.884 | 0.428 | 0.576 | 0.443 | 0.256 | 0.862 | |
| Rationalized hiding (6) | 0.735 | 0.917 | 0.883 | 0.129 | −0.019 | −0.044 | 0.019 | −0.129 | 0.819 |
| Without Moderation Effect Path | Path Coefficients | Mean | SD | t Values | p Values | CI (2.5–97.5)% |
| EL → JT | 0.4654 | 0.4665 | 0.0372 | 12.5109 | 0.0000 | (0.3902, 0.5360) |
| WO → EH | 0.2142 | 0.2156 | 0.0519 | 4.1303 | 0.0000 | (0.1110, 0.3152) |
| WO → JT | 0.4134 | 0.4140 | 0.0382 | 10.8223 | 0.0000 | (0.3359, 0.4869) |
| WO → PD | 0.1775 | 0.1782 | 0.0488 | 3.6396 | 0.0003 | (0.0809, 0.2760) |
| WO → RH | 0.1899 | 0.1948 | 0.0519 | 3.6589 | 0.0003 | (0.0953, 0.2967) |
| With Moderation Effect Path | Path Coefficients | Mean | SD | t Values | p Values | CI (2.5–97.5)% |
| EL → JT | 0.4201 | 0.4184 | 0.0422 | 9.9635 | 0.0000 | (0.3320, 0.4992) |
| WO → EH | 0.2142 | 0.2157 | 0.0508 | 4.2138 | 0.0000 | (0.1146, 0.3136) |
| WO → JT | 0.3888 | 0.3859 | 0.0384 | 10.1222 | 0.0000 | (0.3189, 0.4600) |
| WO → PD | 0.1775 | 0.1781 | 0.0488 | 3.6394 | 0.0003 | (0.0807, 0.2714) |
| WO → RH | 0.1899 | 0.1961 | 0.0515 | 3.6886 | 0.0002 | (0.0960, 0.2949) |
| Moderation Effect → JT | 0.1794 | 0.1899 | 0.0376 | 4.7767 | 0.0000 | (0.1170, 0.2642) |
| Direct Effects Path | Path Coefficients | Mean | SD | t Values | p Values | CI (2.5–97.5)% | BC (2.5–97.5)% |
| JT → EH | 0.4506 | 0.4506 | 0.0450 | 10.0185 | 0.0000 | (0.3608, 0.5363) | (0.3608, 0.5363) |
| JT → PD | 0.4834 | 0.4840 | 0.0454 | 10.6548 | 0.0000 | (0.3931, 0.5723) | (0.3931, 0.5723) |
| JT → RH | −0.1179 | −0.1208 | 0.0604 | 1.9517 | 0.0510 | (−0.2337, 0.0032) | (−0.2337, 0.0032) |
| WO → EH | 0.2142 | 0.2154 | 0.0505 | 4.2458 | 0.0000 | (0.1164, 0.3139) | (0.1164, 0.3139) |
| WO → JT (a) | 0.3888 | 0.3873 | 0.0384 | 10.1363 | 0.0000 | (0.3105, 0.4611) | (0.3105, 0.4611) |
| WO → PD | 0.1775 | 0.1781 | 0.0491 | 3.6106 | 0.0003 | (0.0789, 0.2731) | (0.0789, 0.2731) |
| WO → RH | 0.1900 | 0.1953 | 0.0507 | 3.7462 | 0.0002 | (0.0986, 0.2939) | (0.0986, 0.2939) |
| Indirect Effects | Path Coefficients | Mean | SD | p Values | CI (2.5–97.5)% | BC (2.5–97.5)% | VAF |
| 0.1754 | 0.1745 | 0.0249 | 0.0000 | (0.1284, 0.2249) | (0.1312, 02284) | 45.05% | |
| 0.1879 | 0.1875 | 0.0260 | 0.0000 | (0.1390, 0.2407) | (0.1413, 0.2451) | 51.49% | |
| −0.0459 | −0.0468 | 0.0241 | 0.0572 | (−0.0931, 0.0015) | (−0.0907, 0.0049) | 19.46% |
© 2019 by the authors. Licensee MDPI, Basel, Switzerland. This article is an open access article distributed under the terms and conditions of the Creative Commons Attribution (CC BY) license (http://creativecommons.org/licenses/by/4.0/).
Share and Cite
Riaz, S.; Xu, Y.; Hussain, S. Workplace Ostracism and Knowledge Hiding: The Mediating Role of Job Tension. Sustainability 2019, 11, 5547. https://doi.org/10.3390/su11205547
Riaz S, Xu Y, Hussain S. Workplace Ostracism and Knowledge Hiding: The Mediating Role of Job Tension. Sustainability. 2019; 11(20):5547. https://doi.org/10.3390/su11205547
Chicago/Turabian StyleRiaz, Sidra, Yusen Xu, and Shahid Hussain. 2019. "Workplace Ostracism and Knowledge Hiding: The Mediating Role of Job Tension" Sustainability 11, no. 20: 5547. https://doi.org/10.3390/su11205547
APA StyleRiaz, S., Xu, Y., & Hussain, S. (2019). Workplace Ostracism and Knowledge Hiding: The Mediating Role of Job Tension. Sustainability, 11(20), 5547. https://doi.org/10.3390/su11205547

