Next Article in Journal
How to Attract Talented Expatriates: The Key Role of Sustainable HRM
Next Article in Special Issue
Corporate Social Responsibility and Intellectual Capital: Sources of Competitiveness and Legitimacy in Organizations’ Management Practices
Previous Article in Journal
Understanding Consumers’ Loyalty to an Online Outshopping Platform: The Role of Social Capital and Perceived Value
Previous Article in Special Issue
Intellectual Capital, Technological Innovation and Firm Performance: Evidence from China’s Manufacturing Sector
 
 
Font Type:
Arial Georgia Verdana
Font Size:
Aa Aa Aa
Line Spacing:
Column Width:
Background:
Article

Drivers for Pursuing Sustainability through IoT Technology within High-End Hotels—An Exploratory Study

by
Pernille Eskerod
1,*,
Svend Hollensen
2,
Manuel Francisco Morales-Contreras
3 and
Jesús Arteaga-Ortiz
4
1
Business & Management Department, Webster Vienna Private University, 1020 Vienna, Austria
2
Department of Entrepreneurship and Relationship Management, University of Southern Denmark, Faculty of Social Science, Alsion 2, 6400 Sønderborg, Denmark
3
Business & Management Department, Universidad Pontificia Comillas, ICADE, 28015 Madrid, Spain
4
Department of Economics and Management, University of Las Palmas de Gran Canaria, 35017 Las Palmas de Gran Canaria, Spain
*
Author to whom correspondence should be addressed.
Sustainability 2019, 11(19), 5372; https://doi.org/10.3390/su11195372
Submission received: 4 September 2019 / Revised: 22 September 2019 / Accepted: 23 September 2019 / Published: 28 September 2019
(This article belongs to the Special Issue Intellectual Capital and Sustainability)

Abstract

A growing hotel sector makes a significant environmental footprint. Due to a contemporary focus on climate change and high competition within tourism, enhancing sustainability through energy savings is a priority for many hotels. Through technological innovations, Internet-of-Things (IoT) technology provides the opportunity to integrate more systems (e.g., heating, air-conditioning, window-openings) on a platform (also known as smart management), making it easy for a hotel guest to operate room conditions through a single device while also optimizing hotel operations. A research gap on the likelihood of adopting IoT technology to pursue sustainability in the hotel sector exists. Based on explorative case studies of five high-end hotels, this paper offers propositions on drivers for hotels’ use of IoT to deliver on their sustainability goals. This study suggests that a hotel is more inclined to implement IoT if (1) the hotel is focused on energy savings, e.g., due to green certificates; (2) it belongs to an international hotel group; (3) decision makers perceive sustainability to be important for their customers; (4) the target group is more B2B (business) than B2C (leisure); (5) the hotel a five star one; and (6) the hotel guests come from Northern Europe or North America.

1. Introduction

The World Tourism Organization (UNWTO) [1] defines tourism as a “social, cultural and economic phenomenon related to the movement of people to places outside their usual residence area for personal or professional reasons.” Therefore, tourism has influences on economic, social, cultural and environmental dimensions. Tourism is one of the sectors that contributes the most to different regions’ economies, also accruing one of the highest growths in the last decades. Consequently, most governments promote tourism as a source of income. The tourism industry generates economic wealth, both directly and indirectly, in the locations visited by tourists, mainly thanks to hostelry, leisure and catering offers.
According to the UNWTO [2], in 2018, the tourist sector continued making a substantial difference in the lives of millions of people by fostering both local and global growth, creating employment, reducing poverty and promoting development and tolerance.
In relation to its influences on social, cultural and environmental dimensions, and thanks to the impact generated by tourism on communities and the environment, numerous organizations watch for everyone’s welfare by promoting a global approach to the planning, development, management and supervision of tourist activities. This approach, driven mostly by UNWTO, allows for the formulation and implementation of both national and international policies, as well as agreements and treaties to ensure the proper development of tourism [1].
With an estimated 17.5 million rooms worldwide [3], in addition to economic impact, hotel facilities rate among the top five subsectors by energy consumption in the service and the commercial building sector [4]. As the hotel sector is an important subsector of the hospitality industry, it accounts for a large amount of overall energy consumption and environmental impact in form of greenhouse gas emissions. Researchers and practitioners alike believe that there is ample space for significant growth in resource conservation and energy efficiency, as a significant portion of energy used is wasted [4].
The United Nations declared 2017 to be the International Year of Sustainable Tourism for Development, and some of the core focus elements were resource efficiency and environmental protection [5]. Given the increasingly widespread awareness of environmental and ecological conservation, hotels are facing pressure to adopt sustainability initiatives. However, it is only since the 1990s that a significant number of green practices have been pursued and adopted by the hospitality industry [6].
A means to optimize energy consumption is to adopt Internet-of-Things (IoT) technology, which is defined as “A network of physical objects that contain embedded technology to communicate and sense or interact with their internal states or the external environment.” [7] (p. 16). A research gap exists in the literature when it comes to drivers for decision makers, e.g., hotel owners, hotel HQ or general managers within hotels, to use IoT to pursue sustainability. The aim of this paper was to develop propositions on what will influence whether a hotel adopts IoT technology for delivering on their sustainability goals or not. This paper was based on the following research question:
RQ: Which drivers influence whether a hotel adopts IoT technology to pursue sustainability goals?
The research involved explorative, qualitative, multiple case studies [8,9,10] and five case studies in four- and five-stars hotels in Spain were carried out.
In order to answer the research question, this paper is organized as follows: in the next section, we introduce the overall research methodology. In the following section, we present the theoretical framework, which is based on literature reviews on sustainability and hotels, building management systems and IoT technology related to sustainability within the hotel industry. Thereafter, we present the specific research methodology, which includes a justification of the selection of cases and a description of our data collection and data analysis. Next, we present findings from the empirical studies based on within-case analyses and a cross-case-analysis. In the discussion section, we offer an answer to the research question by pointing to six drivers that influence the likelihood that a hotel will adopt IoT technology. In the conclusion section, we offer an overview of the propositions developed, and we point to managerial implications, limitations and future research suggestions.

2. Overall Research Methodology

2.1. Research Design

In order to contribute to the understanding of sustainability through IoT technology within hotels, the aim of this explorative research was to develop propositions of drivers that will influence whether a hotel adopts IoT technology to deliver on their sustainability goals. In order to pursue this aim, a research design based on multiple case studies was developed [8,9,10]. Case studies are typically used when (a) the research questions refer to the “how” and “why,” (b) no control of behavioral events is required or possible and (c) the focus is on contemporary events [10]. The development of propositions from cases can be seen as a significant starting point for producing a theory that is interesting, accurate and testable [9]. Case studies can accommodate a wide and rich variety of data sources, such as interviews, data from surveys, documentation, ethnographies and observations; and “case studies emphasize the rich, real-world context in which the phenomena occur” [9]. On top of secondary data retrieved from online sources, a case methodology was undertaken with in-depth interviews in order to gather detailed qualitative information which could not have been obtained by any other means. According to Siggelkow [11], at least three important uses for case research exist: motivation, inspiration and illustration. In fact, some of the key advantages of case research in opposition to large-sample empirical work are the opportunity to get closer to constructs and being able to illustrate causal relationships more directly [11].

2.2. Literature Reviews

We conducted literature reviews by searching in the following databases: Science Direct, Business Source Complete, SAGE Publications, Taylor and Francis Online and Web of Science. We used search terms such as “Internet-of-Things,” “Sustainability” and “Hotels,” in the title, abstract and keywords. Furthermore, we decided to review and check the references of relevant articles that we found. The following criteria were required for inclusion of articles in the review: (a) peer-reviewed academic articles on IoT technology, Sustainability and Hotels or reviews about said topics; (b) only papers written in English language; (c) research published between 2000 and 2019.
We also proceeded to search online for documents, reports or data on sustainability and IoT technology and the hotel industry. IoT technologies are very incipient in hotel sector; therefore, non-academic sources were also relevant and necessary to make us understand the actual situation of this industry.

3. Theoretical Framework

In this paper, we consider the link between the general awareness about sustainability in hotel management (“Sustainability Readiness”) and the subsequent preparedness for investing in IoT technology in hotels (“IoT readiness”). First, we provide an updated literature review of the most important sustainability trends within hotel management (Section 3.1). Then, we go into more detail with background on building management systems (Section 3.2), which is relevant for hotels, before ending with a discussion about how IoT technology can solve sustainability challenges in the hotel industry (Section 3.3).

3.1. Sustainability and Hotels

In recent years, the escalating environmental concerns have increased people’s interest in sustainable products and services. Many businesses, including hotels, are accommodating this growing public sentiment and devising sustainable strategies in response to guests’ concerns about the use of resources (energy, water, etc.) and their effects on the environment. An increasing number of hotels are engaging in sustainable hotel operations to address environmental issues, and consequently, obtain a differential competitive advantage [12,13].
To meet hotel stakeholders’ future needs, sustainability is concerned with managing triple bottom lines, frequently referred to as “people, profit and planet.” Sustainability is becoming an integral part of business models in a drive to achieve long-term corporate growth and profitability and to fulfill environmental and social responsibilities at the same time. Therefore, the development of sustainability services should take into consideration the impacts on people, profit and the planet. For example, to balance people, profit and the planet, sustainable enterprises need to consider the impact of sustainability services on environments to achieve less waste production, a less polluted environment, and socially responsible business practices. Stakeholders are increasingly aware of the potential for environmental performance to benefit their financial health. Unlike traditional economics that treat undesired outputs, such as carbon emissions, as costless, Chen [4] measures the brand competitiveness of hotel chain affiliation while considering carbon emission reductions.
When deciding about transferring sustainability into investing in specific hotel services, hotels are more likely to include economic, environmental and social considerations in all aspects of services on an ongoing basis. In addition, profit is generated through an extended timeline for the return on investment and profit formula, which defines how the hotel creates net value from offering the, e.g., IoT services to the users and customers. On the cost side seen by the hotel, there could be service development costs, subscription fees and usage fees. Although IoT services may require initial investment costs, the value they create may eventually pay off. The investments in IoT-enabled green manufacturing typically leads to enhanced brand and public relations, which in turn lead to increased revenue and profit. For long-term sustainability, the value created from offering, e.g., IoT services to the users and customers, should be greater than the cost of providing the services.
According to the literature, sustainable practices may result in favorable hotel guest responses, increased loyalty and ultimately, increased competitiveness and profitability for the hotel [14,15,16]. As investment in new technology (like IoT) can be substantial, hotels belonging to a chain or group are more likely to invest in such programs than independent hotels [4,17]. In addition, a sustainable focus is a lower priority than other operational concerns of many non-chain (independent) hotels. Chain-affiliated managers in sustainability oriented hotels are generally more willing to engage in environmental management than independent hotel operators [4], but independent hotels may be under future pressure to implement sustainable programs, especially if they have important business customers who require that their suppliers (e.g., for conference events) have documented their sustainability efforts in the form of Eco-labels. This may also be the case for large tour operators. Furthermore, Chen [4] demonstrated that the hotel chains enjoy higher productivity and branding value, especially if they attach great importance to carbon emissions’ reduction.
Previous research has indicated that not only sustainable practices, but also environmental green certificates are components which can develop the green image of a hotel and ultimately represent a competitive advantage for the hotel. Green certificates (e.g., the EU Ecolabel) may improve the hotel’s relationships with its close stakeholders, like customers and suppliers [18], but also result in an improved corporate image and reputation among the general public [5,19]. It is also important to integrate internal stakeholders, the managers and employees, in the educational efforts to increase sustainability awareness and specific knowledge, including specific training programs about environmental protection [5,20]. Buffa et al. [21] took a broader view, emphasizing that hotels’ sustainability policies can contribute to destination competitiveness by building collaborative relationships with key stakeholders and actors in the local environment.
Regarding which type of customers are mostly aware about sustainability in hotels, there seems to be a kind of disagreement. Rodriguez-Anton et al. [22] found that leisure (B2C) customers (leisure/tourists) were more concerned about environmental management than business (B2B) customers (business customers seeking, e.g., conference hotels or tour operators), whereas Teng et al. [23] found that B2B customers might have more specific knowledge and more interests in finding hotels with low-carbon footprints. Furthermore, there seems to be a tendency for luxury hotel guests (living in four-and five-star hotels) to be more willing to pay premiums for hotels’ sustainable practices than economy hotel guests [4,24].

3.2. Building Management Systems (BMS)

The literature reveals that 40% of the world’s energy is being consumed in buildings [25,26,27], which accounts for 30% of CO2 emissions [25]. The implementation of intelligent automation technologies in buildings could achieve, on average, energy savings of approximately 30%, as well as reductions in wastage and CO2 emissions [25]. Harish and Kumar [26] estimate that energy consumption could be reduced, on average, by 20% to 50%, by incorporating appropriate design interventions in the building, heating, ventilation, air-conditioning (HVAC, 20%–60%), lighting (20%–50%), water heating (20%–70%), refrigeration (20%–70%), electronics, and others.
Building management systems (BMS) are generally centralized, integrated hardware and software networks; they are computer-based systems used to control and monitor a number of different building and facilities services [25] such as (a) heating, ventilation and air conditioning (HVAC); (b) lights systems; (c) fire and smoke detection and alarms systems; (d) access control, CCTV and security systems; (e) power systems; (f) ICT systems; (g) elevators; and (h) other equipment, devices, sensors or meters [25,26,27,28]. The operational performance of buildings, along with the safety and comfort of the occupants, is normally ensured with these control systems [25].
“To foster the transition to more sustainable energy systems, policymakers have been approving measures to improve energy efficiency as well as promoting smart grids” [29]. The literature points to the large potential for BMS optimization and future developments that will bring high energy savings [25,26,27,29]. Furthermore, positive results have been reported about a greater reduction in energy consumption in smart BMS than in a conventional BMS with policy measures. [29].
For many years, BMS have been associated with large commercial or exclusive buildings. Today, however, BMS can also include small buildings, residential areas and even individual houses. The main reasons for this are that (a) the monitoring, detection and operation of the systems have become less expensive; (b) the technology and equipment have become easier to understand, install and control; and (c) connectivity and wireless technology have become available for everyone [28].
BMS manufacturers [30,31,32] have developed specific solutions for different sectors or types of buildings. The hotel industry is a sector where specific solutions and applications have been developed and adapted. BMS help hotel directors and operations and facility managers understand how hotel buildings operate and allow them to configure, adjust and control systems with the aim of optimizing their performance. Not only is performance important, but so is data collection. These systems help to collect, visualize and monitor data to produce alerts, reports and even recommendations to help managers make decisions [28].

3.3. IoT Technology and Sustainability in the Hotel Industry

The United States is the leading country when it comes to investment in hotel IoT. In 2018, The United States alone captured more than 25% of the global market for IoT equipment and services in hotels. Worldwide, IoT investments in the hotel sector are expected to have strong growth projections. In Western Europe, China, Japan and the Middle East, IoT investments in hotels are expected to grow more than 15% annually [33].
With IoT, hotels can increase comfort and convenience for their hotel guests while conserving energy and reducing greenhouse gas emissions. IoT solutions can help implement sustainability programs. For example, occupancy sensors can provide hotel management with critical data and alerts that can help them better manage and regulate energy consumption and support sustainability initiatives. The IoT is the connectivity of devices through access points and sensors that allows the exchange of data. The use of the internet has expanded from a way to generate person-to-person connections to device-to-device connections.
The incorporation of IoT-enabled devices in a hotel guestroom allows guests to turn a generic space to a personalized domain; i.e., a so-called smart room. Having the capability to monitor a heating, ventilation and air conditioning system with sensors sending out usage data saves time and reduces maintenance requirements. The same idea is true for lighting controls. From a control center, the management could receive information on how much energy is used per fixture when a light is out and when a light is on for longer than necessary.
Smart thermostats and occupancy sensors can monitor and respond to fluctuations in occupancy. Likewise, smart energy-management systems use sophisticated machine-learning algorithms to continuously analyze historical thermodynamics, local weather patterns and peak demand loads to optimize energy consumption in real-time, all year round. Smart energy savings are not just wild speculation. Smart energy-management systems can reduce hotel energy costs by up to 20%–25% and generate some of the fastest payback periods in the industry, of between 12–24 months. Hotels normally spend at least 6% of their operating expenses on energy, which adds up to more than USD 2000 per hotel room each year [3].
The energy savings from IoT technology are not limited to heating, ventilation and air conditioning systems. Smart lighting technology also enables hoteliers to better understand their energy needs, automate consumption and adapt to real-time changes in occupancy. Just as smart HVAC systems use occupancy sensors and machine-learning algorithms to continuously analyze demand, load patterns and optimize HVAC energy consumption, smart lighting systems similarly allow hotels to set preferred lighting times, track occupancy patterns and improve overall lighting energy consumption throughout the year.
Using IoT for predictive maintenance allows the hotel to use sensor data to identify wasteful trends and alert maintenance staff before a given issue escalates into a much more costly one. Therefore, rather than waiting for a component to break down before being serviced or replaced, IoT technologies enable the technical staff to predict maintenance needs based on system usage, prevent system failures and reduce the costs of operating a faulty system. For example, a single leaky toilet can cost a lot in extra water consumption that occurs until the leak is detected. By monitoring water lines with smart, low-cost IoT-enabled water meters, hotels can rapidly see a return on their investment in the form of saved water consumption.
In the wider society, IoT has opened up home automation to the everyday consumer. Anyone can buy an intelligent thermostat, color-changing lamp or smart door lock. As a result, consumers are starting to demand at least the same level of technology in their hotel guest room.
However, these positive issues around IoT are not without potential threats for the hotels and their guests. There is an important security issue. Every IoT device can potentially be hacked to access hotel servers and provide access to guests’ personal information, or disrupt hotel security. IoT devices can open a backdoor to guests’ smartphones and PCs or download viruses and spyware.

4. Specific Research Methodology

4.1. Justification of Case Selection

An important part of a case study approach is to select cases that can be powerful and rich for the analysis of the phenomenon to be investigated [11]. We selected five Spanish high-end hotels for our empirical study on sustainability and IoT technology.
The four-and five-star hotel industry in Spain was selected due to the following reasons: (1) tourism is a main pillar of economy worldwide, particularly in Spain; (2) tourism is a key player in terms of impact on sustainability; (3) customers at four- and five-star hotels could be expected to consider the hotel’s sustainability efforts as a factor for their booking decision. More details are offered in the sub-sections below.

4.1.1. Reasons for Selecting Spain as the Research Focus

In the case of Spain, tourism represents 11.7% of the Gross Domestic Product (GDP) [34]. Placed in context, this value is much higher than that of sectors of great visibility, such as construction, with 5.2% of GDP [34], or the fashion industry, with 2.9% of GDP [35]. From an employment standpoint, 13.1% of the active Spanish population works in the tourism sector [34]. In the year 2018, the total expenditure of foreign tourists in Spain increased by 3.3%, reaching 89,856-million EUROs [36], the second in the world, with an average expenditure per tourist of 1086 EURO, which is 2.2% more than in 2017.
Spain has been a top five country in international tourist arrivals since the 1970s. In 2017, Spain was the world’s second to top tourism destination, by international tourist arrivals and international tourism receipts [2].
Based on the country of origin, the United Kingdom is the main source of tourist expenditure in Spain, reaching 17,976 million euros, 20% of the total [36]. It is followed by Germany, with 13%, and France, with 8%.
According to the typology of stay, the accommodation type that generates the biggest expenditure continues to be hotels, with 63.2% of the total expenditure and a growth of 5.5% in respect to 2017 [36]. On the other hand, 69.2% of the total tourist expenditure in 2018 was linked to tourists traveling with no closed package, an important fact since these are the tourists who generate the biggest income.

4.1.2. Reasons for Selecting Madrid and the Canary Islands

For the hotel selection, two geographical areas were chosen: Madrid and the Canary Islands.
Regarding the two places selected for this study, Madrid is the most populated city (3.2 million inhabitants) where most urban hotels are located in Spain.
Finally, the study of the regional distribution in Spain positions the Canary Islands, one of the regions of study, as the second biggest tourist attraction in Spain, with 19.1% of the total income in 2018 [34]. Moreover, the temporal distribution of the income presents very different profiles where, for example, in the month of December, the Canary Islands had the first position, with 32.3% of the total income [34]. Tourism, at this archipelago, is 35.2% of the GDP (second by region of the country) and 40.3% of the employment (first by region), receiving more than 15 million tourist per years (seven more times than their population).
Although tourism plays a significant role in Madrid’s economy, city hotels in Madrid are mainly oriented towards business customers, while the Canary Islands mainly attract leisure guests. Thus, differentiation criteria were sought in terms of geographical area (Madrid versus Canary Islands), customer segment profile (business versus leisure), and typology of hotel (city versus holiday hotels). Based on the differentiation criteria, convenience sampling in the form of availability and personal network were applied. All the selected hotels were characterized by the fact that at least one of the researchers in the research team was familiar with the hotel and that the hotel director was willing to share experiences and knowledge in an interview, as suggested by [37,38].
In the following table (Table 1), we offer further information and descriptions of the five selected cases.

4.2. Data Collection

Secondary data in the form of company websites, business and industry reports, congress, etc., as well as information about the various case studies, were collected through online sources and internal documents. Observation and analysis of secondary sources showed that information about sustainability business practices is incomplete, scarce, unclear and hardly comparable. Sustainability issues are delicate and sensitive, so formal business documents tend to avoid being specific about the company position, initiatives, commitments and/or future plans. The in-depth interview is a methodology that helps to collect precise and detailed qualitative information, used when the research problem cannot be completely observed, or it is very difficult to undertake due to ethical or complex issues [39].
Five semi-structured interviews were conducted. The semi-structured interview approach allowed us to ask specific questions and to have the flexibility to explore other related topics mentioned by interviewees when answering in an informal way, as it is when sharing a conversation.
The semi-structured interview guide was developed from the literature review and other secondary sources [40]. The guide (and thus, the conversation) is divided into topical stages [41]. An interview pilot test was conducted with the aim of evaluating the quality, design and functionality of the interview guide [41]. This test consisted of an interview with Mr. Georg Pastuszyn, CEO of Das Capri Hotel in Vienna. The justification of the city, hotel and person was that Vienna has been recognized and ranked in the number one position for the 10th consecutive year by the Quality of Living City Ranking report by Mercer [42]. This report took into consideration factors such as the economic environment, political and social environment, natural environment, socio-cultural environment, school and education, medical and health considerations, housing, recreation, public services and transport, and consumer goods’ availability [42]. The hotel was certified by several organizations in regard to sustainability practices, being the first hotel in Vienna and the third in Austria to receive the Ecogood certification. The hotel implemented initiatives and new technologies related to sustainability and IoT during the last few years. The CEO and co-owner of the hotel is the ideal candidate to be interviewed, due to his deep knowledge of the business, his experience, his level of responsibility as decision maker, and his ability and openness to communicate with the researchers.
The interview guide can be found in Appendix A.
The interviews were conducted in English and Spanish. They all took place in June and July 2019 and had a duration range of 30–60 min. The interviews were recorded [37,40,41], then made anonymous, transcribed, and finally, translated into English when necessary. Transcription is not just a clerical task; it is the first step in the interpretative process [40] and is a tool that helps researchers understand interviewees’ experiences and perceptions [43]. Some of the interviews were conducted by two interviewers, who exchanged their experiences during the field work, which helped to reduce potential biases. All the transcriptions were also verified by at least two researchers. In addition to recording, notes were taken during and immediately after the interviews to record observations and perceptions different from the recorded conversation [37,39,40].

4.3. Data Analysis

Interview transcriptions and field notes were produced. In the framework of qualitative and explorative research, an abductive approach [44] was applied; i.e., systematically combining empirical observations and concepts from the existing literature in an evolving manner in order to develop propositions through observation, categorization and association [45].
Data from the literature review, the interview guide and the transcriptions were structured into categories and then coded with the aim of obtaining more and deeper information about the research topics [41,46]. The conducted interviews were based on semi-structured interview guides, and in some interviews, two researchers acted as interviewers. Interview transcriptions and field notes were produced. We then carried out an in-depth category and interpretative analysis of our interviewees’ responses. Objectivity and reliability were guaranteed by there being two researchers performing the interviews and verifying the transcriptions, and three researchers working on the definitions of categories, the coding process and interpretation of information [46]. A documentation analysis was also been carried out by reading the documents from companies, the sector and the industry. This analysis allowed us to compare the documentation with the findings from the interviews and to identify similarities, associations or discrepancies between them. In general, the findings from the documentation were aligned with the findings from the literature review and interviews. This supports the data triangulation of the research, providing validity and reliability to the results of this study [10].
The cases were expected to have both similarities and differences—thereby being suitable for sharpening the view and enabling conceptual sensitivity in the analyses.
For the data analyses, all four researchers undertook individual analysis before comparing findings and reflections. Within-case and cross-case analyses [8,9] were conducted. Patterns, similarities and differences were identified in order to provide inputs to the development of propositions.

5. Empirical Findings

In this section, we present the findings of our study. The findings are organized as follows: First, we present each of the cases individually, with the findings relative to (a) the typology of hotel guests; (b) the degree of awareness and implementation of sustainability practices; and (c) the current use of IoT for reducing the ecological footprint. Then, a summary of the findings is presented in a table.
Case 1
Case 1 refers to a five-star hotel located in Madrid, which is part of a hotel chain with 204 hotels. Case 1 was considered a city hotel in which the guests were hosted mainly for business reasons (hotel guests were split 75% business/25% leisure). The origins of the hotel guests were:
Northern Europe: 25%;
Southern Europe (including Spain): 13%;
North America (US): 23%;
The rest of the world: 39%.
Case 1 is currently making use of green certificates, is conscious about the three dimensions of sustainability and is at a mature stage of the implementation of sustainability practices. The Case 1 hotel director considered that their guests were very concerned and conscious about this. Case 1 is currently at a mature stage of the implementation of IoT practices and they have plans for the future (next 3 years) to continue investing in IoT to reduce their ecological footprint.
In Box 1, we present some quotes from the Case 1 interviewee.
Box 1. Quotes from interviewee—Case 1.
“Now, the customers are really engaged, and they really appreciate when you have these types of policies.”
“Actually, guests expect hotels to have sustainability measures.”
“[sustainability is a strategic key priority] at hotel level and at company level. (…) We put a lot of attention into sustainability codes of conduct, ethics, minorities, etc.”
“At the company, we give a lot of importance to everything that will lead to sustainability.”
“Obviously, energy savings from LEDs, from large generation chillers, from boilers, obviously one would say the reduction of carbon footprint, recycling. Of course, recycling is really important.”
“Waste is extremely important. Now, for example, we are introducing a system that … measures and weight the food waste. It is a new technology (…) in the garbage bins … some kind of scales to weigh it.”
“Now there are some sensors that (…) recognize a human body. (…) But if the sensor does not recognize a human being, the system shuts down.”
“They are 100% connected. Actually, now it is connected. If you go into the guest room management system for example, it is integrated. You move your key, you turn on the A.C, you open the window, or you turn off the light, so it’s integrated 100%.”
“In five years from now it’s going to be even better. I am sure. Actually, I believe that today we are not 100% sure of what’s going on to be.”
Case 2
Case 2 refers to a four-star hotel located in Madrid, which is part of a hotel chain with 71 hotels. Case 2 is considered a city hotel in which guests are hosted mainly for business reasons (hotel guests were split 60% business/40% leisure). The origins of the hotel guests were:
Northern Europe: 20%;
Southern Europe (including Spain): 65%;
North America (US): 5%;
The rest of the world: 10%.
Case 2 is not currently making use of green certificates, does not seem to be conscious about the three dimensions of sustainability, and we can say that it is at an incipient or passive stage of the implementation of sustainability practices. The Case 2 hotel director believes that their guests are not concerned and conscious about it, at least as hotel customers. Case 2 is also at an incipient stage of implementation of IoT practices and they do not seem to have plans for the future (next 3 years) to continue investing in IoT to reduce their ecological footprint.
In Box 2, we present some quotes from the Case 2 interviewee.
Box 2. Quotes from interviewee—Case 2.
“It does not matter if it is on an individual level or in a group. I think their awareness about sustainability is really low, they (hotel guests) do not care too much about the environment.”
“I think there is a long way to go for this, because of our (lack of) awareness.”
“We have signs in all the rooms about the reuse policy of towels with the aim of being environmentally friendly, and so on. We have it implemented, but nothing else. It is also true that we changed the light bulbs, we launched a program within the whole hotel chain with the aim of studying the replacement of traditional bulbs by LED. This is the only thing that we have done at hotel chain level, the LED study.”
“Almost all customers, especially if they are more national (Spanish), leave them on the floor. They want the towels to be withdrawn.”
“Domotics (…) we do not have. The only thing we have is certain things centralized: the air (conditioned systems) of certain areas can be controlled from a computer, and since it is used at specific times, we set it from the computer.”
“We do not have any domotics (or home automation) implemented.”
“I think that they (competitors) are the same level. Maybe, with the exception of a new hotel with a recent opening, or a 5 star superior hotel with integrated domotics in the rooms connecting lights, the curtains, or the temperature. (…) Direct competition is just like us.”
“Hotels are going to start implementing these initiatives when they show an impact on their profits. If positive impact, well, they will be executed; otherwise, they will not happen.”
“I think we (the sector in future) are good in Technology and IoT, evolving. Because there are many devices, as for example, you walk along a corridor and the lights are dimmed with presence. With this, hotels save a lot. It has evolved and is becoming more integrated. At sustainability level, I see it very flat, and in the future, I also see it as quite poor.”
Case 3
Case 3 refers to a four-star hotel located in Lanzarote, which is part of a hotel chain with 60 hotels. Case 3 is considered a holiday hotel in which guests are hosted mainly for leisure reasons (hotel guests were split 10% business/90% leisure). The origins of the hotel guests were:
Northern Europe: 80%;
Southern Europe (including Spain): 18%;
North America (US): 0%;
The rest of the World: 2%.
Case 3 is currently making use of green certificates, does not seem to be conscious about the three dimensions of sustainability, and we can say that it is at an incipient or passive stage of implementation of sustainability practices. The Case 3 hotel director believes that their guests are not concerned or conscious about it, at least as hotel customers. Case 3 is also at an incipient stage of implementation of IoT practices and they do not seem to have plans for the future (next 3 years) to continue investing in IoT to reduce their ecological footprint.
In Box 3, we present some quotes from the Case 3 interviewee.
Box 3. Quotes from interviewee—Case 3.
“(Talking about hotel guest consciousness) Only apparently. I mean, if they (guests) have to put in a scale, in a balance, sustainability and reduced price with the same quality level, there is no doubt that customer will prefer reduced price.”
“For the final customer, it is not important.”
“It is not a priority for us.”
“A Green certification is highly recognized internationally.”
“We have earned (a green) certification, but…. It is not a strategic priority. It is an additional element. In fact, it is really a cost saving initiative.”
“(We have implemented) all of the practices mentioned within the scope of (our) international certifications.”
“No, we do not have them (IoT technologies).”
“When we analyze the relationship between cost versus maintenance versus productivity, we do not see that IoT represents an economic impact or improvement.”
“Yes, we do have a maintenance program, but not linked or related to an IoT system.”
Case 4
Case 4 refers to a four-star hotel located in Gran Canaria, which is part of a hotel chain with 22 hotels. Case 4 is considered a holiday hotel in which guests are hosted mainly for leisure reasons (hotel guests were split 5% business/95% leisure). The origins of the hotel guests were:
Northern Europe: 70%;
South Europe (including Spain): 28%;
North America (US): 0%;
The rest of the World: 2%.
Case 4 is currently making use of green certificates, and they seem to be conscious about sustainability, mainly about the environmental dimension. We can say that it is at a mature stage of the implementation of sustainability practices. The Case 4 hotel director believes that their guests are also concerned and conscious about it. Case 4 is at an incipient stage of implementation of IoT practices and they have plans and clear expectations for the future (next 3 years) to continue investing in IoT for reducing the ecological footprint.
In Box 4, we present some quotes from the Case 4 interviewee.
Box 4. Quotes from interviewee—Case 4.
“Guests do not think about social or economic aspects of sustainability, but about environment protection. From that point of view, we’ve established several kinds of measures.”
“Well, it’s a key strategic priority, not because of an economical target. But especially because as far as we live, and our business is founded in the Canary Islands where we know the natural resources are really limited. We have this kind of consciousness about to protect our territory.”
“I mean we have been running an environmental protection policy for 20 years, more or less. Before everyone was thinking about this kind of special certification and so on, we started working with it in our different hotels. For that reason, I can assure you, that is not a commercial policy, but a real environmental protection policy.”
“In our headquarters as a hotel chain, we have a department on quality and environment. Our ISO international standard 14001, on environmental protection, is renovated yearly.”
“We established measures about water consumption, garbage treatment, energy, consumption of power, and so on (…) We can send the heat from the solar panels to the pools, for instance.”
“In the Canary Islands, as in Balearic Islands, water is a real problem. We get it from a desalinization plant, from the sea. In rooms either the washing machine, the wash basin, the douche have a device that mix water with air. So, when you are having a shower you feel like plenty of water are coming on your body, but that’s not true, it’s a mix of air and water). For instance, we also work with what we call grey water (water from bathrooms, a part of it comes to our gardens). So, we can reuse a part, a considerable amount of water, to grow our gardens.”
“Our technical department is related to our central headquarters on investments and technical facilities and through computers they measure every day, either liters of water, kilograms of garbage, energy that is spent, everything is recorded.”
“(Talking about IoT) To be honest, not too much nowadays. This is a hotel, born 20 years ago, and we are starting right now a new challenge about the IoT. So right now, for instance, we are establishing the new key internet locks in all the rooms. That’s a small step to this great challenge of turning our hotel into a real internet hotel. With the new key locks, of course you can control at any time, wherever the client is, if you need to switch on or switch off the AC, the lights into the rooms, and so on. We’re starting now, small steps.”
“So, in that moment, nobody is thinking about internet of things.”
“I hope. Not in five, but in three years’ time, as much, all the services, all the facilities, all the areas in this hotel, will be really connected of internet of things.”
Case 5
Case 5 refers to a four-star hotel located in Gran Canaria, which is not part of a hotel chain, but is an individual hotel. Case 5 is considered a holiday hotel in which guests are hosted mainly for leisure reasons (hotel guests were split 1% business/99% leisure). The origins of the hotel guests were:
Northern Europe: 90%;
South Europe (including Spain): 8%;
North America (US): 0%;
The rest of the World: 2%.
Case 5 is not currently making use of official green certificates, although they have been awarded by tour-operator certification. They seem to be conscious about sustainability, mainly about the environmental dimension. We can say that it is at a mature stage of the implementation of sustainability practices. Case 5’s hotel director believes that their guests are also concerned and conscious about it. However, Case 5 is at an incipient stage of implementation of IoT practices, and they do not seem to have plans and clear expectations for the future (next 3 years) to continue investing in IoT to reduce their ecological footprint.
In Box 5, we present some quotes from the Case 5 interviewee.
Box 5. Quotes from interviewee—Case 5.
“Especially, Scandinavians and Germans care about the environmental and sustainable issues.”
“We are aware of the clients’ comments on social networks. Therefore, we take into account and review the clients’ comments. And sustainably is an important aspect for our clients.”
“Sustainability is important for us, because we are surround by a natural reserve.”
“(Sustainability as a strategic key priority?) No, but we care a lot about environment and cleanliness in and around the hotel.”
“It is not a special sustainability certification, but we are proud of our ‘tour operator 2019′ award, which rates us as among the 100 best-rated hotels in the world.”
“We, separate waste (organic/non-organic). We try to keep the hotel area very clean—no plastic pollution, etc. We have solar plants that provides us with energy.”
“We do not do specific measurements or indicators about sustainability.”
“We would like to, but it is going to be difficult that we could implement IoT in 5 years.”
“We don’t have implementation of IoT on the plan for the next years. We concentrate on providing our guests with a top-quality and very fast Wi-Fi, as well us offering 5G connection.”
“You cannot use the air conditioning if (at the same time) you open the terrace door. If it is open, it doesn’t work.”
“Temperature control is done centrally by our central computer, but then it is possible to make manually adjustments in the guest rooms.”
“You must use the door card (for opening the door) for light and electricity. If you get out of the room and you take the card with you, it is disabled.”
“We have a logistical problem. We would like to decrease the use of plastic water, for crystal bottled water.”
In the following table (Table 2), we offer descriptions and a cross-case analysis of the five cases. Two measures for comparison of the core concepts of the research were developed: “Sustainability Readiness of the Hotel Management” and “IoT Readiness of Hotel Management.” Both measures were measured on a range from 1 (low) to 10 (high). Grades 1–4 were considered low level, grades 5–7 were considered medium level, and 8–10 were considered a high degree of readiness. The grades and levels were assessed by the authors based on the interviews and within-case analyses.
Underlying indicators for the “Sustainability Readiness of the Hotel Management”:
Green certificate; a formal sustainability policy; water recycling; installation of water efficient showerheads (with the aim of reducing water consumption); the purchasing of local food (with the aim of minimizing transport impact); initiatives to reduce the use of plastic; initiatives to minimize the level of waste; initiatives to separate organic and non-organic waste; the installation and use of LED lights instead of traditional bulbs; initiatives to reduce the replacement of towels (not every day); sustainability requirements towards the suppliers.
Underlying indicators for the “IoT Readiness of Hotel Management”:
Hyper-personalized hotel rooms (temperature control, air conditioning control, windows-and curtains/sunshield control, smart tv, tablet, light and door-control, thermostats, and water and energy meters) operated by one device (e.g., smartphone); location-based information; predictive repairs and maintenance; electronic key cards; voice-controlled customer service; outside of rooms: smart coffee machines, intelligent elevators, and automated, and controlled or monitored centralized systems (irrigation systems, security, etc.).
The above-mentioned indicators for sustainability and IoT readiness in hotel management were included in the interview guide (see Appendix A). The assessments by the authors were based on the interviews and within-case analyses. The authors evaluated the level of fulfillment of the two sets of variables, in order to determine the specific fulfillment on a scale from 1 to 10, resulting in the “grades” mentioned in Table 2.
As indicated, Case 1 was assessed to be of the highest rank regarding the current and planned use of IoT technology to reduce environmental footprint, followed by Case 4, which at the time did not have much implemented but had ambitious plans to make use of various IoT applications in order to reduce the overall energy consumption, and consequently, reduce their ecological footprint.
Regarding “Sustainability Readiness,” three hotels fell into the “high level” category, whereas regarding “IoT Readiness,” only one hotel fell into the “high level” category. This indicates a relatively large gap between “Sustainability Readiness” and “IoT Readiness.” Our interpretation is that the hotels were concerned about sustainability, but they were not yet ready to make substantial investments into the new IoT sector. We understand the gap between “Sustainability Readiness” and “IoT Readiness” as the result of the fact that hotel owners were absolutely aware of the sustainability issue, they may even have had a high degree of awareness and perceived it as important, but they were still hesitant to invest in new technology like IoT, because they were not convinced as to whether or not such investments were financially beneficial. While the initial IoT investment may be very high, quantifying financial returns may be difficult, so the outcome of the investment may have less tangible results, such as improvements to the hotel’s green reputation.
At this point, it is important to note that the information that we obtained through the interviews was very valuable for our research, and that this information would have never been obtained by any other means, such as observation, secondary sources or even surveys. Open and public information about topics, such as the consciousness and degree of implementation of sustainability and IoT practices, tends to be scarce in the hospitality sector. Surveys could have provided formal and neutral answers to some of the questions, but not the nuances and details that we achieved with the semi-structured interviews.

6. Discussion

Aiming at developing propositions based on qualitative case studies, this research identified drivers that influence whether a hotel adopts IoT technology to pursue their sustainability goals. Based on explorative case studies of five high-end Spanish hotels, this paper suggests that a hotel is more inclined to implement IoT if the following six drivers are present. The drivers were derived from the data and illustrated below by few selected quotes.
(1) The hotel is focused on energy savings, e.g., due to green certificates;
“Now, sustainability is extremely important. (…) It depends on the region; there’s some companies that if you don’t have certain level of green engage, they don’t book to you. You must prove to them that you have … a level of certification in green initiatives or other eco-friendly issues that you own worldwide to book with you. If you don’t have it, they don’t book within your hotel. Mainly U.S. based corporations”.
(Case 1 interview)
Green certificates have a positive influence on a hotel’s tendency to implement IoT technology, especially to satisfy B2B customers’ positive attitudes towards green initiatives and specific energy saving initiatives. This driver is in line with several of the findings by [14,19].
(2) The hotel belongs to an international hotel group;
“As an independent hotel we don’t have implementation of IoT in the plan for the next years. We concentrate on providing our guests with top-quality and very fast Wi-Fi”.
(Case 5 interview)
Contrary to the above quote, belonging to an international hotel group means better opportunities to spread the high IoT technology costs over a large number of hotels in the group. This driver is in line with findings by [4,17].
(3) Decision makers perceive sustainability to be important for their customers;
“Now, the customers are really engaged, and they really appreciate when you have this type of policies…. Turn off the lights, there are light sensors. When the guests use the key, then the lights go off. The guests really appreciate these initiatives significantly. It’s more and more popular”.
(Case 1 interview)
In Case 4 and Case 5, the hotel managers also thought that the majority of their guests appreciated initiatives that contribute to sustainability significantly. Both used the key system: when the guests use the key, then the lights go off.
In this matter, the “decision makers” can be both the hotel managers and their B2B customers’ customers. For example, if a multinational company like Siemens organizes a seminar for their B2B customers, who might also be concerned that their supplier, (Siemens) is seriously considering sustainability as a key decision criterion for the location of their business seminars. The same holds true for large tour operators who may be checked on standards about sustainability. This driver is in line with findings by several of the literature references; e.g., [15,16,21].
(4) The target group is more B2B (business) than B2C (leisure);
“Our customers [95% leisure guests] are mostly concerned about cleanliness—not IoT in any sense. Our guests are concerned about IT but it only goes so far that the Wi-Fi connections should be fast”.
(Case 5 interview)
Normally, hotels targeting the leisure customer segment are faced with customers that are mostly concerned about the basic functions of a hotel (price, cleanliness, fast internet, etc.), whereas hotels targeting business customer segment tend to be more under pressure to perform environmentally, following certain sustainability norms. This driver is in line with the findings by [23].
(5) The hotel is five-stars;
“I think that our competitors are the same level regarding IoT. Maybe, with the exception of a new hotel with a recent opening, or a five-star, superior hotel with integrated energy control in the rooms connecting lights, the curtains, or the temperature, … Direct competition is just like us”.
(Case 2 interview)
There tends to be a bigger environmental pressure on five-star hotels than four-star hotels to perform according to the highest sustainable norms and use the newest IT, including implementing the newest IoT tools to reduce energy savings and environmental footprint. This driver is in line with the findings by [4,24].
(6) The hotel guests come from the Northern part of Europe or North America.
“Especially, Scandinavians and Germans care about the environmental and sustainable issues”.
(Case 5 interview)
“A new [Case 4 hotel name] hotel with a lot of IoT has been opened now in Punta Cana in the Dominican Republic in 2019. This is the Playa Bavaro Hotel, and this is the [Case 4 hotel name] in 20 years’ time. This new hotel in Dominican Republic has a lot of guests from United States, who are much more used to IoT than we are in this part of the world”.
(Case 4 interview)
The tendency to use IoT technology and applications seems to be closely connected to the general implementation of IT and internet tools in different countries, and it seems that this development has reached a further stage in Northern Europe, compared to Southern Europe. Furthermore, it is natural that the home base of many IT and internet companies—the United States—has an influence on the hotel and IoT expectations of North American (including Canadian) hotel guests. This driver confirms the results in the study of the energy management survey of US hotels [47].

7. Conclusions, Managerial Implications, Limitations and Future Research

As explained in previous sections, we tried to deepen the knowledge about IoT and sustainability in the hotel industry. In that sense, our research followed an exploratory approach, becoming a first step for important researches to come to analyze these factors.
A series of conclusions were derived from the results of this work, leading to some findings and implications. From an academic perspective, the first contribution is that this paper shed light on the use of IoT combined with sustainability in the tourist sector, something uncommon in the studies on IoT; more precisely, it studied the hotel sector. In that sense, the study of the hotel sector not only provides a novel perspective, it also brings a better understanding of the behavior of one of the most important economic sectors worldwide (tourism), which encases 30% of world’s services exports and 7% of product and service exports [48]. In that sense, we are pioneers towards our objective.
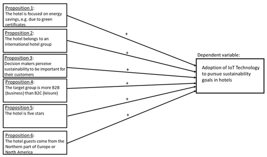
Secondly, and based on our analysis, six propositions can be developed. With the formulation of these propositions, this paper confirms the studies of [4,14,15,16,17,19,21,23,24,47]. An overview is offered in Figure 1. The figure is to be read in the following way:
Proposition 1.
The adoption of IoT technology to pursue sustainability in hotels is more likely, when the a hotel is focused on energy savings; e.g., due to green certificates.
Proposition 2.
The adoption of IoT technology to pursue sustainability in hotels is more likely when the hotel belongs to an international group.
Proposition 3.
The adoption of IoT technology to pursue sustainability in hotels is more likely when the hotel decision makers perceive sustainability to be important for their customers.
Proposition 4.
The adoption of IoT technology to pursue sustainability in hotels is more likely when the hotel target group is more B2B (business) than B2C (leisure).
Proposition 5.
The adoption of IoT technology to pursue sustainability in hotels is more likely when the hotel is five-star.
Proposition 6.
The adoption of IoT technology to pursue sustainability in hotels is more likely when the hotel guests come from the Northern part of Europe, or North America.
When it comes to managerial implications, hotel owners now understand that customers assume that hotels will incorporate things like IoT in smart rooms going forward [49]. Not only can technology and IoT streamline operations, but they can also add potential additional revenue, including cross-selling and enhancing selling opportunities, and can have the ability to leverage hotel guests’ data. Moreover, there are huge opportunities in turning the personalized customer experience into increased loyalty toward a hotel chain that has implemented smart IoT solutions. However, hotel owners must also keep in mind that there is the danger of being too early in adopting IoT technology going forward. Furthermore, there is a risk when integrating only some IoT gimmick, like installing a voice assistant in every room, but going all in on the whole range of IoT technology is just as risky because of the high installation costs and the fact that the technology is still in progress.
As for which hotels will likely incorporate IoT technology first, we think that lifestyle and the bigger hotel chain brands will take the lead. Midscale and economy hotel chains will probably be the slowest adopters. The size of hotel chains also matters, as in the case of bigger hotel chains, the costs will get distributed across the international hotel network and the large number of hotel rooms.
Concerning the limitations of this research, it is important to note that the research model proposed above (Figure 1) was developed through an explorative approach, drawing on five case studies in Spain only. In addition, only one interview was carried out in each case. Moreover, we did not have access to financial reports, written documentation on sustainability and IoT activities, energy measurement reports or similar resources. It can also be argued that the fact that we only talked with hotel directors/general managers is a limitation, as they might be knowledgeable of the overall strategic level of sustainability and IoT initiatives, but maybe not so fully informed about the operational level, indicating that they might not have detailed knowledge on minor sustainability initiatives, IoT initiatives or the energy savings.
We suggest that the model be validated and extended through more qualitative research. This could either carried out by doing more data collection in the five hotels at hand (to obtain more insights and facts on top of the hotel directors/general managers’ perceptions) or by including more hotels. In addition, we suggest that a systematic test be conducted by making a quantitative questionnaire survey with a larger number of respondents. Further on, it would be desirable to replicate this study in other geographical environments. As mentioned, our research focused on one country (Spain) and its findings cannot be extrapolated to other countries. In order to go deeper into the “best practice” regarding IoT in hotels, it would be recommend to do further research in North American hotel chains, as they are on the forefront when it comes to IoT investments.

Author Contributions

Conceptualization and literature review, P.E., S.H., M.F.M.-C. and J.A.-O.; methodology, P.E. and M.F.M.-C.; data curation, S.H., M.F.M.-C. and J.A.-O.; Writing—Original Draft preparation, P.E., S.H., M.F.M.-C. and J.A.-O.; Writing—Review and Editing, P.E., S.H., M.F.M.-C. and J.A.-O.

Funding

This research received no external funding.

Acknowledgments

The authors would like to thank the hotel directors for their collaboration and valuable contributions: Das Capri hotel, in Vienna; the Intercontinental hotel and another, in Madrid; and H10 Timanfaya Palace, Lopesán Costa Meloneras and Santa Mónica Suites hotels, in the Canary Islands.

Conflicts of Interest

The authors declare no conflict of interest.

Appendix A

INTERVIEW GUIDE on Sustainability and IoT Technology within High-End Hotels INTRODUCTION
A growing hotel sector makes a big environmental footprint. In a time with high emphasis on climate change and high competition within tourism, enhancing sustainability through energy savings is a priority within many hotels and hotel chains. Through technological innovations, the Internet-of-Things (IoT) technology offers the opportunity to integrate more systems (e.g., heating, air-conditioning, window-openings) on a platform, making it easy for a hotel guest to operate the systems through a single device (also known as smart energy management), while also optimizing hotel operations. A research gap exists when it comes to the relationship between IoT, sustainability and financial performance within the hotel sector. This research aims to develop propositions regarding how sustainability related IoT applications can help hotels to be more profitable; i.e., by reducing costs and/or increasing revenue (through increasing customer value).
We define sustainability as activities that meet the needs of the present without compromising the ability of future generations to meet their own needs (adapted from the definition by the WECD (World Commission on Environment and Development) [50]. Often, sustainability is measured on three dimensions: economic, environmental and social, also called the “triple bottom line (TBL).”
Our research covers both B2C customers who are the end users (i.e., hotel guests), and B2B customers, which can be companies, e.g., Siemens, planning a company seminar, or travel agencies.
Research team:
Dr. Pernille Eskerod. Webster Vienna Private University.
Dr. Svend Hollensen. University of Southern Denmark.
Dr. Manuel F. Morales Contreras. Universidad Pontificia Comillas ICADE.
Dr. Jesús Arteaga Ortiz. Universidad de Las Palmas de Gran Canaria.
Informed consent + confidentiality agreement (see separated document).
  • Hotel context:
    1.1.
    Your profile/background in the hotel industry (brief description).
    1.2.
    Hotel profile (standalone hotel/part of a chain, business versus leisure, individual versus groups; number of rooms, number of employees, average number of hotel guests per day/year, etc.).
  • Sustainability strategy and practices:
    2.1.
    Do you think that your B2C and B2B customers are concerned about sustainability?
    2.2.
    Is sustainability a strategic key priority in your hotel? Why/why not?
    2.3.
    Do you have a formal policy (sustainability, corporate social responsibility, code of conduct, etc.)?
    2.4.
    Do you have any certification on sustainability (ISO14000, local/national/global green certificates, etc.)? Why/why not? Does it seem to matter to your B2C and/or B2B customers?
    2.5.
    Which sustainability practices take place in your hotel?
    2.6.
    How are your sustainability efforts measured? KPIs?
  • Internet-of-Things (IoT)
    The Internet-of-Things (IoT) refers to the inclusion of internet connectivity within everyday devices and appliances that have not typically had such capabilities. Examples of these devices might range from thermostats and energy meters to vehicles and large machines. Essentially, it can turn those devices or appliances into “smart” objects, which are capable of both sending and receiving data and communicating with each other based on inputs from sensors. This can improve data collection, increase levels of automation and allow for multiple devices to be controlled or monitored from one centralized place, such as a phone or tablet.
    3.1.
    Which of the IoT applications have been implemented in your hotel(s)? Why/Why not?
    • Hyper-personalized hotel rooms (temperature control, air condition control, windows and curtains/sunshield control, smart tv, tablet, light and door-control) operated by one device (e.g., smartphone);
    • Location-based information;
    • Predictive repairs and maintenance;
    • Electronic key cards;
    • Voice-controlled customer service;
    • Out of rooms: smart coffee machines, intelligent elevators, etc;
    • Other (which ones?).
  • Combining sustainability and IoT
    4.1.
    Which of the sustainability practices are related to IoT applications? How?
    4.2.
    Which of them do you see as the most important for your hotel(s)? Why?
    4.3.
    How do each of the sustainability related IoT applications influence (1) costs, (2) revenue, (3) B2C and B2B customer satisfaction, and (4) your ability to attract and retain employees?
    4.4.
    Do you communicate about sustainability related IoT applications to your B2C and B2B customers? Why/why not?
    4.5.
    How did you get to know about IoT applications related to sustainability?
  • Competitors within the hotel sector
    5.1.
    Do you know whether your competitors use IoT applications in combination with sustainability?
    5.2.
    If yes, do they do it more or less than you?
  • Past and future
    6.1.
    We would like to ask you some of the above questions, but referred to past and future. We mean how you think the situation was 5 years ago, and how you envision that it will be in 5 years, when it comes to sustainability and IoT applications.
  • Finalizing the interview
    7.1.
    To wrap up, is there anything that you think that we have not covered related to the topic?
    7.2.
    Thank you very much for your collaboration!

References

  1. World Tourism Organization. Entender el Turismo: Glosario Básico. Marzo. 2018. Available online: http://media.unwto.org/es/content/entender-el-turismo-glosario-basico (accessed on 22 May 2019). (In Spanish).
  2. World Tourism Organization UNWTO Tourism Highlights 2018. Available online: https://www.e-unwto.org/doi/pdf/10.18111/9789284419876 (accessed on 22 May 2019).
  3. Mesirow, R.; Blumenthal, J. Why IoT is the “Smart” Solution for the Hospitality Industry, Phocus Wire, 18.04.2019. Available online: https://www.phocuswire.com/PwC-opinion-IoT-for-hospitality (accessed on 24 May 2019).
  4. Chen, L.-F. Hotel chain affiliation as an environmental performance strategy for luxury hotels. Int. J. Hosp. Manag. 2019, 77, 1–6. [Google Scholar] [CrossRef]
  5. Eskerod, P.; Djuric, J. Motivations for and Comparisons of Green Certificates within the Hotel Industry. Univ. J. Manag. 2018, 6, 179–189. [Google Scholar] [CrossRef]
  6. Tzschentke, N.A.; Kirk, D.; Lynch, P.A. Going green: Decisional factors in small hospitality operations. Int. J. Hosp. Manag. 2008, 27, 126–133. [Google Scholar] [CrossRef]
  7. Vermesan, O.; Fries, P. Digitalizing the Industry. Internet of Things. Connecting the Physical, Digital and Virtual Worlds; River Publishers: Gistrup, Denmark, 2016. [Google Scholar]
  8. Eisenhardt, K. Building theories from case study research. Acad. Manag. Rev. 1989, 14, 532–550. [Google Scholar] [CrossRef]
  9. Eisenhardt, K.M.; Graebner, M.E. Theory building from cases: Opportunities and challenges. Acad. Manag. J. 2007, 50, 25–32. [Google Scholar] [CrossRef]
  10. Yin, R.K. Case Study Research and Applications: Design and Methods, 6th ed.; Sage Publications: Thousand Oaks, CA, USA, 2017. [Google Scholar]
  11. Siggelkow, N. Persuasion with case studies. Acad. Manag. J. 2007, 50, 20–24. [Google Scholar] [CrossRef]
  12. Balaji, M.S.; Jiang, Y.; Jha, S. Green hotel adoption: A personal choice or social pressure? Int. J. Contemp. Hosp. Manag. 2019, 31, 3287–3305. [Google Scholar]
  13. Molina-Azorin, J.; Tari, J.; Pereira-Moliner, J.; Lopez-Gamero, M.; Pertusa-Ortega, E. The effects of quality and environmental management on competitive advantage. A mixed methods study in the hotel industry. Tour. Manag. 2015, 50, 41–54. [Google Scholar] [CrossRef]
  14. Leaniz, P.M.G.d.; Crespo, A.H.; Lopez, R.G. Customer responses to environmentally certified hotels: The moderating effect of environmental consciousness on the formation of behavioral intentions. J. Sustain. Tour. 2018, 26, 1160–1177. [Google Scholar] [CrossRef]
  15. Merli, R.; Preziosi, M.; Acampora, A.; Ali, F. Why should hotels go green? Insights from guest’s experience in green hotels. Int. J. Hosp. Manag. 2019, 81, 169–171. [Google Scholar] [CrossRef]
  16. Iraldo, F.; Testa, L.P.; Battaglia, M. Greening competitivess for hotels and restaurants. J. Small Bus. Enterp. Dev. 2017, 24, 607–628. [Google Scholar] [CrossRef]
  17. Bohdanowicz, P. European hoteliers’ environmental attitudes. Greening the Business. Cornell Hotel Restaur. Adm. Q. 2005, 46, 188–204. [Google Scholar] [CrossRef]
  18. Aboelmaged, M. Direct and indirect effects of eco-innovation, environmental orientation and supplier collaboration on hotel performance: An empirical study. J. Clean. Prod. 2018, 184, 537–549. [Google Scholar] [CrossRef]
  19. Barbulescu, A.; Moraru, A.D.; Duhnea, C. Ecolabelling in the Romanian Seaside Hotel Industry—Marketing Considerations, Financial Constraints, Perspectives. Sustainability 2019, 11, 265. [Google Scholar]
  20. Chan, E.S.W.; Hawkins, R. Attitude towards EMSs in an international hotel. Int. J. Contemp. Hosp. Manag. 2010, 29, 641–651. [Google Scholar] [CrossRef]
  21. Buffa, F.; Franch, M.; Martini, U.; Tamanini, A. Hotel Profiles Based on Environmental Management Practices: Evidence from a Study at an Alpine Destination. Sustainability 2018, 10, 4531. [Google Scholar] [CrossRef]
  22. Rodríguez-Antón, J.M.; Del Mar Alfonso-Almeida, M.; Celemín, M.S.; Rubio, L. Use of different sustainability management systems in the hospitality industry. The case of Spanish hotels. J. Clean. Prod. 2012, 22, 76–84. [Google Scholar] [CrossRef]
  23. Teng, C.C.; Lu, A.C.C.; Huang, T.T. Drivers of consumers’ behavioral intention toward green hotels. Int. J. Contemp. Hosp. Manag. 2018, 30, 1134–1151. [Google Scholar] [CrossRef]
  24. Kang, K.H.; Stein, L.; Heo, C.Y.; Lee, S. Consumers’ willingness to pay for green initiatives of the hotel industry. Int. J. Hosp. Manag. 2012, 31, 564–772. [Google Scholar] [CrossRef]
  25. Shaikh, P.H.; Nor, N.B.M.; Nallagownden, P.; Elamvazuthi, I.; Ibrahim, T. A review on optimized control systems for building energy and comfort management of smart sustainable buildings. Renew. Sustain. Energy Rev. 2014, 34, 409–429. [Google Scholar] [CrossRef]
  26. Harish, V.S.K.V.; Kumar, A. A review on modelling and simulation of building energy systems. Renew. Sustain. Energy Rev. 2016, 56, 1272–1292. [Google Scholar] [CrossRef]
  27. Ahmad, M.W.; Mourshed, M.; Mundow, D.; Sisinni, M.; Rezgui, Y. Building energy metering and environmental monitoring—A state-of-the-art review and directions for future research. Energy Build. 2016, 120, 85–102. [Google Scholar] [CrossRef]
  28. Building Management Systems Bms. Designing Buildings Wiki. Available online: https://www.designingbuildings.co.uk/wiki/Building_management_systems_BMS (accessed on 24 May 2019).
  29. Rocha, P.; Siddiqui, A.; Stadler, M. Improving energy efficiency via smart building energy management systems: A comparison with policy measures. Energy Build. 2015, 88, 203–213. [Google Scholar] [CrossRef]
  30. Building Management Systems Automation. Wetron Automation Technology. Available online: http://wetron.es/automatizacion-de-edificios-bms-building-management-system/?lang=en (accessed on 24 May 2019).
  31. BMS (Building Management System). CAREL. Available online: https://www.carel.com/bms-building-management-system-na (accessed on 24 May 2019).
  32. Top 5 Vendors in the Global Integrated Building Management Systems Market from 2017–2021: Technavio. Business Wire. Available online: https://www.businesswire.com/news/home/20170106005181/en/Top-5-Vendors-Global-Integrated-Building-Management (accessed on 24 May 2019).
  33. Fischbach, A. Smart Spaces. EC&M 2019, February, C22–C32. [Google Scholar]
  34. INE (Instituto Nacional de Estadística). Aportación del Turismo a la Economía Española. Diciembre, 2018, de Instituto Nacional de Estadística. 2018. Available online: http://www.ine.es/dyngs/INEbase/es/operacion.htm?c=Estadistica_C&cid=1254736169169&menu=ultiDatos&idp=122016]54735576863 (accessed on 22 May 2019). (In Spanish).
  35. Modaes.es. Informe Económico de la Moda en España; Modaes Información: Barcelona, Spain, 2018; Available online: https://www.modaes.es/files/000_2016/0001publicaciones/pdfs/informe_economico_2018.pdf (accessed on 10 June 2019).
  36. INE (Instituto Nacional de Estadística). Encuesta de Gasto Turístico. Diciembre 2018 y 2018. 2019. Available online: https://www.ine.es/daco/daco42/egatur/egatur1218.pdf (accessed on 22 May 2019). (In Spanish).
  37. Vallés, M. Entrevistas Cualitativas. Cuadernos Metodológicos; Centro de Investigaciones Sociológicas (CIS): Madrid, Spain, 2002. (In Spanish) [Google Scholar]
  38. Gorden, R. Interviewing. Strategy, Techniques and Tactics; Dorsey Press: Homewood, IL, USA, 1975. [Google Scholar]
  39. Hernández Sampieri, R.; Fernández Collado, C.; Baptista Lucio, M.P. Metodología de la Investigación, 5th ed.; McGraw-Hill/Interamericana: México D.F., México, 2010. [Google Scholar]
  40. Kvale, S. Interviews. An Introduction to Qualitative Research Interviewing; Sage: London, UK, 1996. [Google Scholar]
  41. Hernanowicz, J.C. The Great Interview: 25 Strategies for Studying People in Bed. Qual. Sociol. 2002, 25, 479–499. [Google Scholar] [CrossRef]
  42. Mercer. Quality of Living City Ranking. Available online: https://mobilityexchange.mercer.com/Insights/quality-of-living-rankings (accessed on 3 July 2019).
  43. McLellan, E.; MacQueen, K.M.; Neidig, J.L. Beyond the Qualitative Interview: Data Preparation and Transcription. Field Methods 2003, 15, 63. [Google Scholar] [CrossRef]
  44. Dubois, A.; Gadde, L.E. Systematic combining: An abductive approach to case research. J. Bus. Res. 2002, 55, 553–560. [Google Scholar] [CrossRef]
  45. Christensen, C.M. The ongoing process of building a theory of disruption. J. Prod. Innov. Manag. 2006, 23, 39–55. [Google Scholar] [CrossRef]
  46. Corbin, J.; Strauss, A. Basics of Qualitative Research; Sage: Thousand Oaks, CA, USA, 2008. [Google Scholar]
  47. Greenview. Green Lodging Trends Report 2018; Greenview: Singapore, 2019; Available online: www.greenview.sg (accessed on 3 July 2019).
  48. World Economic Forum (WEF). The Travel & Tourism Competitiveness Report 2017; World Economic Forum: Geneva, Switzerland, 2017. [Google Scholar]
  49. Hotel Internet Services. Meeting Hotel Guest Wi-Fi Expectations in the Age of Hyper Connectivity and IoT; White Paper; Hotel Internet Services–East: Clearwater, FL, USA, 2019. [Google Scholar]
  50. WCED. Our Common Future. In World Commission on Environment and Development; Oxford University Press: Oxford, UK, 1987. [Google Scholar]
Figure 1. Propositions on the adoption of IoT technology for pursuing sustainability goals in hotels.
Figure 1. Propositions on the adoption of IoT technology for pursuing sustainability goals in hotels.
Sustainability 11 05372 g001
Table 1. General information of the selected cases.
Table 1. General information of the selected cases.
Case 1Case 2Case 3Case 4Case 5
LocationMadridMadridLanzaroteGran CanariaGran Canaria
Hotel typeCityCityHolidaysHolidaysHolidays
Part of hotel groupYesYesYesYesNo
Number of hotels in the hotel chain2047160221
Number of stars54444
Table 2. Cross-case analysis based on selected variables.
Table 2. Cross-case analysis based on selected variables.
Case 1Case 2Case 3Case 4Case 5
LocationMadridMadridLanzaroteGran CanariaGran Canaria
Hotel typeCityCityHolidaysHolidaysHolidays
Part of hotel groupYesYesYesYesNo
Number of hotels in the hotel chain2047160221
Number of stars54444
%-split of hotel guests: Business (%)/leisure (%)75%/25%60%/40%10%/90%5%/95%1%/99%
%-split of hotel guests: North Europe/South Europe/North America (US)/ROWNorth E: 25%North E: 20%North E: 80%North E: 70%North E: 90%
South E: 13%South E: 65%South E: 18%South E: 28%South E: 8%
NA (US): 23%NA (US): 5%NA (US): 0%NA (US): 0%NA (US): 0%
Rest: 39%Rest: 10%Rest: 2%Rest: 2%Rest: 2%
Current use of green certificatesYesNoYesYesNo
Current use of IoT for reducing ecological footprintYesNoNoNoNo
Plans (within 3 Years) for use of IoT for reducing ecological footprintYesNoNoYesNo
Sustainability readiness of the hotel management: 1 (low)–10 (high), (*)108786
IoT readiness of hotel management: 1 (low)–10 (high), (*)85573
Note: (*) In order to determine the levels of “Sustainability Readiness of the Hotel Management” and “IoT Readiness of Hotel Management,” the authors first listed the most important underlying independent variables and indicators, which determined the two sets of concepts (dependent variables).

Share and Cite

MDPI and ACS Style

Eskerod, P.; Hollensen, S.; Morales-Contreras, M.F.; Arteaga-Ortiz, J. Drivers for Pursuing Sustainability through IoT Technology within High-End Hotels—An Exploratory Study. Sustainability 2019, 11, 5372. https://doi.org/10.3390/su11195372

AMA Style

Eskerod P, Hollensen S, Morales-Contreras MF, Arteaga-Ortiz J. Drivers for Pursuing Sustainability through IoT Technology within High-End Hotels—An Exploratory Study. Sustainability. 2019; 11(19):5372. https://doi.org/10.3390/su11195372

Chicago/Turabian Style

Eskerod, Pernille, Svend Hollensen, Manuel Francisco Morales-Contreras, and Jesús Arteaga-Ortiz. 2019. "Drivers for Pursuing Sustainability through IoT Technology within High-End Hotels—An Exploratory Study" Sustainability 11, no. 19: 5372. https://doi.org/10.3390/su11195372

APA Style

Eskerod, P., Hollensen, S., Morales-Contreras, M. F., & Arteaga-Ortiz, J. (2019). Drivers for Pursuing Sustainability through IoT Technology within High-End Hotels—An Exploratory Study. Sustainability, 11(19), 5372. https://doi.org/10.3390/su11195372

Note that from the first issue of 2016, this journal uses article numbers instead of page numbers. See further details here.

Article Metrics

Back to TopTop