Seeing Sustainability from Space: Using Earth Observation Data to Populate the UN Sustainable Development Goal Indicators
Abstract
1. Introduction
- Tier I: Established methodology and data are widely available to populate the indicator.
- Tier II: Established methodology but data are not collected regularly by the countries
- Tier III: No established methodology to collect the required data.
2. Methodology
3. Results
3.1. Expert Interviews
“Today we only have data for 20% of SDG indicators, so serious action needs to be taken. Such a useful common framework puts things on a spectrum that will enhance the usage of EO data and therefore it will be able to fill data gaps and build a bridge between technical work and sustainability.”(Respondent A)
“From a policy maker point of view, I think this is a brilliant framework as it provides that information that you can’t get via any other sources and can be a useful tool not only for decision makers, but also for the research community and nongovernmental organisations.”(Respondent B)
“This framework identified indicators for which there’s a high potential for earth observation data to help us to measure things properly, but for which we might not have global data systems in place to make that real.”(Respondent C)
3.2. Maturity Matrix Framework 2.0 (MMF 2.0) Construction
- Uncertainty generated by the ways in which EO data are processed
- Need for a cost effectiveness to be included in the assessment
- Practicability and maturity of the approach (Technology Readiness Level-TRL)
- Direct and indirect (proxy) use of EO data for indicators.
- Need for non-EO-derived data to be used alongside EO-derived data for some indicators
- Uncertainty assessment (Premise A)
- Directness (Premise B)
- Completeness (Premise C)
- Requirement for Non-EO information (Premise D)
- Practicability (TRL) (Premise E)
- Cost effectiveness analysis (Premise F)
3.2.1. Premise A. Uncertainty Assessment
3.2.2. Premise B. Directness
3.2.3. Premise C. Completeness
3.2.4. Premise D. Requirement for Non-EO Information
3.2.5. Premise E. Practicability
3.2.6. Premise F. Cost Effectiveness Analysis
- Cost of acquiring, cleaning and preparing the EO data in comparison with other types of data available. For instance, software acquisition, staff salaries, training, etc.
- Assessment of accuracy, relevance, consistency, interpretability and timeliness of EO data against other sources of data available
- Scalability, in terms of the size of the area of interest
- Assessment of the knowledge required for processing the data
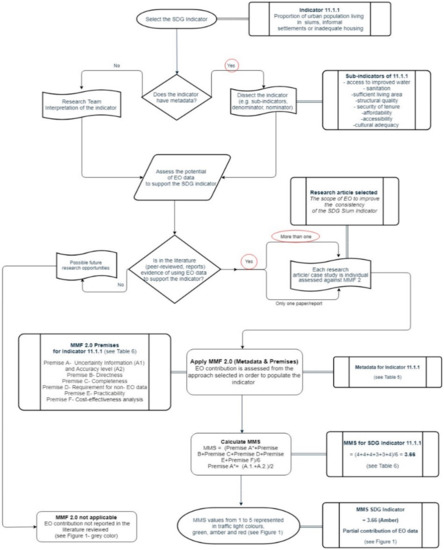
- Premise A (Uncertainty assessment): A score of 4 was chosen as the published research conducted several accuracy assessments on different methods of processing EO data, referring to the measures which have been proposed in the literature [43]. Therefore, the uncertainty was validated through comparison with a level of accuracy estimated to be between 20% and 50%. The value for Premise A (A*) is given by 4 (A.1) + 4 (A.2) = 8/2 = 4.
- Premise B (Directness): The reviewed approach maps EO data to the indicator through an indirect observation of proxies (e.g., accessibility to water and sanitation, roof type and material, settlement characteristics, etc.) combined with survey data. Consequently, a score of 4 was assigned.
- Premise C (Completeness): The indicator metadata repository was consulted to understand the extent to which EO data can be used to populate the indicator. Based on the metadata, the indicator is dissected into inadequate housing and housing affordability, informal settlements and slums. However, these sub-indicators have a series of components, such as access to improved water, sanitation, sufficient living area, structural quality, security of tenure, affordability, accessibility, cultural adequacy. A score of 4 was assigned because most of these components could be assessed by EO data and the reviewed approach provided an outlook on how EO–based mapping could contribute in supporting the SDG 11.1.1.
- Premise D (Requirement for non-EO information): A value of 3 was allocated as both EO and non-EO data are used and interconnected. Thus, using EO-based maps combined with locally available survey data can estimate the scale of the population living in slums.
- Premise E (Practicability): A score of 3 (related to TRL 4 and 5) was chosen for the maturity and practicability of the reviewed approach. In terms of practicability of their research, a comprehensive example of upscale mapping to entire cities, and ultimately, to global scale was given in the report. Also presented were several methods of using EO to support SDG 11.1.1 in a clear and advanced manner: however, it was recognised that algorithms such as Convolutional Neural Networks (CNNs) need to be improved in order to be able to process the data at the city-level. Furthermore, the visual image interpretation of slums by local experts could bring disputes, because of the subjectivity in delineation of deprived vs. non-deprived status, thus affecting the mapping results.
- Premise F (Cost-effectiveness): A score of 4 was given based on the assumption, from the discussion of satellite data prices in [42], that mapping deprived areas at regional and country scale would require the combination of VHR satellite data (e.g., SPOT 5-lower cost) with high resolution free data (e.g., from Sentinel 2) to provide greater cost-efficiency compared with traditional non-EO alternatives. Although the improved cost efficiency depends on the scale of mapping and the satellite company prices. Taking all this into account, a score of 4 was allocated.
3.3. MMF 2.0 Dashboard for All SDG Indicators
4. Discussion
- Those establishing new EO-derived methodologies can use the MMF 2.0 to self-assess their approach and as a check-list to ensure that they provide all the relevant information in their publications and reports to enable others to assess the fitness-for-purpose of the proposition. The MMF can also be used to identify potential opportunity areas for research and gaps in our understanding of some methodologies. The rigorous framework of MMF 2.0 is therefore beneficial for evaluating the potential utility of such ‘prospective’ applications of EO, from the early stage of their development.
- For those who are responsible for populating the SDG indicators, the MMF provides a way of quickly assessing the fitness-for-purpose of a methodology and perhaps also as a guide for choosing between methodologies.
- For the IAEG-SDGs, the framework should help with identifying potential new SDG Indicators, especially within the Driver-Pressure-State-Impact-Response (DPSIR) framework for indicators [48]. Also, many of 152 indicators without evidence from EO data support could be addressed via ‘proxy’ indicators which potentially good support from EO. We believe that the unevenness in distribution of the types of SDG indicators, as seen here in the context of the DPSIR framework, places some restriction on the potential role that EO could play in providing data to support the SDGs [49].
- Having such a framework and knowing the EO benefits (such as independence, increasing availability, cost) could increase the usage of EO data and eventually, fully or partially substitute for more costly traditional, ground-based data for several indicators.
- For such an approach to be widely used, it should be easily and openly accessible. The UN SDG indicator metadata repository [34] could be an eventual home for such information, although this would be a significant shift from its current purpose. Further research and development are required to create a fully operationalised and ideally online platform. This would require establishing a platform and framework for supplying evidence, potentially for peer reviewing of that evidence and for presenting summary information and outcomes in a manner that is helpful to users. The European Union’s Copernicus Climate Change Service has been developing a similar concept for the publication of climate data records [50] which includes a framework for presenting fitness-for-purpose of such records, along with peer review of data quality. We suggest that the MMF 2.0 could be developed in a similar manner into an operational tool, recognising that the climate data record framework will have taken approximately a decade from initial concept to implementation.
5. Conclusions
- make a major contribution to 15 indicators
- partially contribute to 40 indicators
- provide weak support to 25 indicators
- There was no existing evidence to support EO contribution to 152 indicators.
Supplementary Materials
Author Contributions
Funding
Acknowledgments
Conflicts of Interest
References
- United Nations. Transforming our world: The 2030 Agenda for Sustainable Development. Gen. Assem. 70 Sess. 2015, 16301, 1–35. [Google Scholar]
- Ziesche, S. Innovative Big Data Approaches for Capturing and Analyzing Data to Monitor and Achieve the SDGs. United Nations-Economic Social Common for Asia Pacific 2017, 137. Available online: https://reliefweb.int/sites/reliefweb.int/files/resources/Innovative%20Big%20Data%20Approaches%20for%20Capturing%20and%20Analyzing%20Data%20to%20Monitor%20and%20Achieve%20the%20SDGs.pdf (accessed on 25 July 2019).
- Independent Expert Advisory Group on a Data Revolution for Sustainable Development. A World That Counts: Mobilising the Data Revolution for Sustainable Development. UN Secretariat 2014. Available online: http://www.undatarevolution.org/ (accessed on 25 July 2019).
- Woodcock, C.E.; Allen, R.; Anderson, M.; Belward, A.; Bindschadler, R.; Cohen, W.; Gao, F.; Goward, N.S.; Helder, D.; Helmer, E.; et al. Free Access to Landsat Imagery. Science 2008, 320, 1011a. [Google Scholar] [CrossRef] [PubMed]
- Harris, R.; Baumann, I. Open data policies and satellite Earth Observation. Space Policy 2015, 32, 44–53. [Google Scholar] [CrossRef]
- Sudmanns, M.; Tiede, D.; Lang, S.; Bergstedt, H.; Trost, G.; Augustin, H.; Baraldi, A.; Blaschke, T. Big Earth data: Disruptive changes in Earth observation data management and analysis? Int. J. Digit. Earth 2019, 1–19. [Google Scholar] [CrossRef]
- Reyers, B.; Stafford-Smith, M.; Erb, K.H.; Scholes, R.J.; Selomane, O. Essential Variables help to focus Sustainable Development Goals monitoring. Curr. Opin. Environ. Sustain. 2017, 26–27, 97–105. [Google Scholar] [CrossRef]
- Lehmann, A.; Nativi, S.; Mazetti, P.; Maso, J.; Serral, I.; Spengler, D.; Niamir, A.; McCallum, I.; Lacroix, P.; Patias, P.; et al. GEOEssential—Mainstreaming workflows from data sources to environment policy indicators with essential variables. Int. J. Digit. Earth 2019, 1–17. [Google Scholar] [CrossRef]
- Big Data UN Global Working Group. Available online: https://unstats.un.org/bigdata/taskteams/satellite/ (accessed on 25 July 2019).
- Big Data UN Global Working Group. Available online: https://unstats.un.org/unsd/bigdata/taskteams/si-gsd/default.asp (accessed on 25 July 2019).
- Anderson, K.; Ryan, B.; Sonntag, W.; Kavvada, A.; Friedl, L. Earth Observation in Service of the 2030 Agenda for Sustainable Development. Geo-Spat. Inf. Sci. 2017, 20, 77–96. [Google Scholar] [CrossRef]
- GEO. Earth Observations in Support of the 2030 Agenda for Sustainable Development. Available online: https://www.earthobservations.org/documents/publications/201703_geo_eo_for_2030_agenda.pdf (accessed on 30 August 2019).
- European Space Agency (ESA). Satellite Earth Observation in Support of SDG. Available online: http://eohandbook.com/sdg/files/CEOS_EOHB_2018_SDG.pdf (accessed on 25 July 2019).
- Dobson, J.E.; Bright, E.A.; Durfee, R.G.; Worley, B.A. LandScan: A global population database for estimating population at risk. Photogramm. Eng. Remote Sens. 2000, 66, 849–857. [Google Scholar]
- Sutton, P.; Elvidge, C.; Ghosh, T. Estimation of gross domestic product at sub-national scales using nighttime satellite imagery. Int. J. Ecol. Econ. Stat. 2007, 8, 5–21. [Google Scholar]
- Martinez, L.R. How Much Should We Trust the Dictator’s GDP Estimates? SSRN 2017. [Google Scholar] [CrossRef]
- Chen, X. Explaining Subnational Infant Mortality and Poverty Rates: What Can We Learn from NightTime Lights? Spat. Demogr. 2015, 3, 27–53. [Google Scholar] [CrossRef]
- Bruederle, A.; Hodler, R. Nighttime lights as a proxy for human development at the local level. PLoS ONE 2018, 13, 1–22. [Google Scholar] [CrossRef] [PubMed]
- Elvidge, C.D.; Sutton, P.C.; Ghosh, T.; Tuttle, B.T.; Baugh, K.E.; Bhaduri, B.; Budhendra, E. A global poverty map derived from satellite data. Comput. Geosci. 2009, 35, 1652–1660. [Google Scholar] [CrossRef]
- Kuffer, M.; Pfeffer, K.; Sliuzas, R.; Taubenbock, H.; Baud, I.; Van Maarseveen, M. Capturing the Urban Divide in Nighttime Light Images from the International Space Station. IEEE J. Sel. Top. Appl. Earth Obs. Remote Sens. 2018, 11, 2578–2586. [Google Scholar] [CrossRef]
- Townsend, A.C.; Bruce, D.A. The use of night-time lights satellite imagery as a measure of Australia’s regional electricity consumption and population distribution. Int. J. Remote Sens. 2010, 31, 4459–4480. [Google Scholar] [CrossRef]
- Doll, C.N.H.; Pachauri, S. Estimating rural populations without access to electricity in developing countries through night-time light satellite imagery. Energy Policy 2010, 38, 5661–5670. [Google Scholar] [CrossRef]
- Zhang, Q.; Seto, K.C. Can night-time light data identify typologies of urbanization? A global assessment of successes and failures. Remote Sens. 2013, 5, 3476–3494. [Google Scholar] [CrossRef]
- Georg, I.; Blaschke, T.; Taubenböck, H. A Global Inventory of Urban Corridors Based on Perceptions and Night-Time Light Imagery. ISPRS Int. J. Geo-Inf. 2016, 5, 233. [Google Scholar] [CrossRef]
- Sala, E.; Mayorga, J.; Costello, C.; Kroodsma, D.; Palomares, M.L.D.; Pauly, D. The economics of fishing the high seas—Supplementary matterials. Sci. Adv. 2018, 4, 1–14. [Google Scholar] [CrossRef]
- Li, X.; Li, D.; Xu, H.; Wu, C. Intercalibration between DMSP/OLS and VIIRS night-time light images to evaluate city light dynamics of Syria’s major human settlement during Syrian Civil War. Int. J. Remote Sens. 2017, 38, 5934–5951. [Google Scholar] [CrossRef]
- Hodler, R.; Raschky, P.A. Regional Favoritism. Q. J. Econ. 2014, 129, 995–1033. [Google Scholar] [CrossRef]
- Rybnikova, N.A.; Portnov, B.A. Outdoor light and breast cancer incidence: A comparative analysis of DMSP and VIIRS-DNB satellite data. Int. J. Remote Sens. 2017, 38, 5952–5961. [Google Scholar] [CrossRef]
- Andries, A.; Morse, S.; Lynch, J.M.; Woolliams, E.R.; Fonweban, J.; Murphy, R.J. Translation of Earth Observation data into sustainable development indicators: An analytical framework. Sustain. Dev. 2018, 27, 366–376. [Google Scholar] [CrossRef]
- GeoVille. Available online: https://www.geoville.com/news/detail/view-from-the-sky-the-contribution-of-eo-to-the-sdgs/ (accessed on 25 July 2019).
- Bell, S.; Morse, S. Sustainability Indicators Past and Present: What Next? Sustainability 2018, 10, 1688. [Google Scholar] [CrossRef]
- May, T. Methods of Social Research. In Social Research: Interviewing: Methods and Process, 4th ed.; Open University Press, McGraw-Hill Education: Maidenhead, UK, 2016; pp. 120–180. [Google Scholar]
- Urquhart, C. Building the Theory. In Grounded Theory for Qualitative Research, 1st ed.; SA GE Publications: London, UK, 2013; pp. 78–105. [Google Scholar]
- SDG Indicators. Metadata Repository. Available online: https://unstats.un.org/sdgs/metadata/ (accessed on 25 July 2019).
- Steele, J.E.; Sundsoy, P.R.; Pezzulo, C. Mapping poverty using mobile phone and satellite data. J. R. Soc. Interface 2017, 14. [Google Scholar] [CrossRef]
- Mankins, J.C. Technology readiness levels. Res. Technol. Manag. 1995, 53, 1–5. [Google Scholar]
- United Nations. Earth Observations for Official Statistics: Satellite Imagery and Geospatial Data Task. 2017. Available online: https://unstats.un.org/bigdata/taskteams/satellite/UNGWG_Satellite_Task_Team_Report_WhiteCover.pdf (accessed on 25 July 2019).
- Sadlier, G.; Flytkjær, R.; Sabri, F.; Robin, N. Value of Satellite-Derived Earth Observation Capabilities to the UK Government Today and by 2020. 2019. Available online: https://londoneconomics.co.uk/wp-content/uploads/2018/07/LE-IUK-Value-of-EO-to-UK-Government-FINAL-forWeb.pdf (accessed on 25 July 2019).
- Tam, S.M.; Clarke, F. Big Data, Statistical Inference and Official Statistics. Int. Stat. Rev. 2015, 83, 436–448. [Google Scholar] [CrossRef]
- Jerven, M. Benefits and Costs of the Data for Development Targets for the Post 2015 Development Agenda. 2014. Available online: https://www.copenhagenconsensus.com/sites/default/files/data_assessment_-_jerven.pdf (accessed on 25 July 2019).
- SDG Indicator 11.1.1 Metadata. Available online: https://unstats.un.org/sdgs/metadata/files/Metadata-11-01-01.pdf (accessed on 25 July 2019).
- Kuffer, M.; Wang, J.; Nagenborg, M.; Pfeffer, K.; Kohli, D.; Sliuzas, R.; Persello, C. The Scope of Earth-Observation to Improve the Consistency of the SDG Slum Indicator. ISPRS Int. J. Geo-Inf. 2018, 7, 428. [Google Scholar] [CrossRef]
- Kohli, D.; Stein, A.; Sliuzas, R. Uncertainty analysis for image interpretations of urban slums. Comput. Environ. Urban Syst. 2016, 60, 37–49. [Google Scholar] [CrossRef]
- Global Fishing Watch. Available online: https://globalfishingwatch.org/vessel-tracking-data/ (accessed on 25 July 2019).
- Straka, W.C.; Seaman, C.J.; Baugh, K.; Cole, K.; Stevens, E.; Miller, S.D. Utilization of the Suomi national polar-orbiting partnership (SNPP) visible infrared imaging radiometer suite (VIIRS) day/night band for arctic ship tracking and fisheries management. Remote Sens. 2015, 7, 971–989. [Google Scholar] [CrossRef]
- Supporting the Calculation of SDG Indicators Using GEO and EO Data at the German Federal Agency of Cartography and Geodesy. Available online: https://meetingorganizer.copernicus.org/EGU2019/EGU2019-15847.pdf (accessed on 25 July 2019).
- Watmough, G.R.; Marcinko, C.L.J.; Sullivan, C.; Tschirhart, K.; Mutuo, P.K.; Palm, C.A.; Svenning, J.C. Socioecologically informed use of remote sensing data to predict rural household poverty. Proc. Natl. Acad. Sci. USA 2019, 116, 1213–1218. [Google Scholar] [CrossRef] [PubMed]
- European Environment Agency (EEA). Environmental Indicators: Typology and Overview. 1999. Available online: https://www.eea.europa.eu/publications/TEC25 (accessed on 18 July 2019).
- Andries, A.; Morse, S.; Lynch, J.M.; Woolliams, E.R.; Fonweban, J.; Murphy, R.J. Translation of Earth Observation data into sustainable development indicators: An analytical framework. In Proceedings of the 24th International Sustainable Development Research Society Conference—Actions for a Sustainable World: From Theory to Practice, Messina, Italy, 13–15 June 2018; Available online: https://isdrs2018.exordo.com/files/papers/70/initial_draft/1c_Andries_Paper_Final_paper.pdf (accessed on 25 July 2019).
- Nightingale, J.; Boersma, K.F.; Muller, J.P.; Compernolle, S.; Lambert, J.C.; Blessing, S.; Giering, R.; Gobron, N.; De Smedt, I.; Coheur, P.; et al. Quality Assurance Framework Development Based on Six New ECV Data Products to Enhance User Confidence for Climate Applications. Remote Sens. 2018, 10, 1254. [Google Scholar] [CrossRef]


| Sector | Institution Name | Number of Respondents |
| Academia | University of Surrey, UK | 2 |
| University of Leicester, UK | 2 | |
| The Open University, UK | 1 | |
| University of Edinburgh, UK | 1 | |
| University of Cranfield, UK | 1 | |
| University of Denver, USA | 2 | |
| Colombia University, USA | 1 | |
| University of Twente, Netherlands | 1 | |
| University of Malta, Malta | 1 | |
| Central European University, Hungary | 1 | |
| Linnaeus University. Sweden | 1 | |
| Charles University, Czechia | 1 | |
| Consultancy | UN Environment World Conservation Monitoring Centre (UNEP-WCMC), UK | 2 |
| Satellite Applications Catapult, UK | 1 | |
| Spottitt Ltd., UK | 1 | |
| Ecometrica, UK | 1 | |
| Rezatec, UK | 1 | |
| Cizoti Nigeria Limited, Nigeria | 2 | |
| (Inter)/Governmental Organisation | Group on Earth Observation, Switzerland | 1 |
| Finnish Environment Institute | 1 | |
| Statistics Finland | 2 | |
| Research Centre | AidData- part of William and Mary, USA | 2 |
| Plymouth Marine Laboratory, UK | 1 | |
| Yale Center for Environmental Law and Policy, USA | 1 | |
| Global Footprint Network, USA | 1 | |
| Center for Environmental and Sustainability Research, Italy | 2 | |
| Joint Research Centre European Commission, Portugal | 1 | |
| Institut pour un Développement Durable, Belgium | 1 | |
| International Environment Forum, Switzerland | 1 | |
| National Space Research and Development Agency (NASRDA), Nigeria | 1 |
| Section | Description |
|---|---|
| Section 1. Introduction | Explanatory introduction giving the purpose of the study and describing data protection. |
| Section 2. Participant contact details | Contact details of the respondent. |
| Section 3. Sustainable Development Goals (SDGs) | Questions on the participant’s familiarity with an impression of SDGs. |
| Section 4. Earth observation (EO) data in support of SDG indicators | Detailed questions on the participant’s work projects using EO data to support SDG indicators. Also, what barriers have they faced regarding EO data availability and processing during these processes. |
| Section 5. Maturity Matrix Framework (MMF) | Questions about our MMF to validate assumptions made in the design of the MMF.Also, questions about the value of information in publications (articles and grey literature) to evaluate the fitness-for-purpose of a technique. |
| Section 6. Proxy indicators | Questions about the role of proxy indicators, which may be more easily determined from EO data, in quantifying SDG indicators. |
| Section 7. Roundup | Any other comments by the respondent. |
| MMF 2.0-METADATA | ||
|---|---|---|
| Scrutinise | Criteria | Description |
| SDG Indicator | Type of indicator | Qualitative/Quantitative |
| Indicator number | 1.1.1–17.19.2 | |
| Drivers, Pressures, State, Impact, Response (DPSIR) Framework | Driver/ Pressure/ State/ Impact/ Response | |
| Tier Number | TIER-I/II/III | |
| Interactions with other indicators | 1.1.1–17.19.2 | |
| Publication reviewed | Publication name | |
| Type of publication | Government report, technical report, peer-reviewed research article, etc | |
| Year of publication | Year | |
| Languages | English/French/Spanish etc. | |
| Spatial resolution | Low resolution > 1 km | |
| Medium resolution 100 m–1 km | ||
| High Resolution 5–100 m | ||
| Very High Resolution < 5 m | ||
| Type of sensor | Optical | |
| Radar | ||
| Temporal resolution | 1 day | |
| 2–6 days | ||
| >7 days | ||
| Methods of processing EO satellite data | Physical models | |
| Predictive Models | ||
| Supervised/Unsupervised Classification | ||
| Image Segmentation-Object Based Classification | ||
| Visual interpretations methods combined with geospatial data | ||
| Validation | e.g., In situ, Very High Resolution (VHR) | |
| Scalability | Local-Urban/ rural | |
| County level | ||
| National | ||
| Regional | ||
| Global | ||
| MMF2.0 PREMISES | |||||||
|---|---|---|---|---|---|---|---|
| A. Uncertainty Assessment | B. Directness | C. Completeness | D. Requirement for Non-EO Information | E. Practicability | F. Cost-Effectiveness Analysis | ||
| Score | A.1. Uncertainty Information | A.2. Accuracy Level | |||||
| 1 | No uncertainty information provided | Level of accuracy not determined | EO does not support indicator | EO does not support indicator | Indicator measured by non-EO data | Basic approach formulated for an application (discovery) (TRL 1 and 2) | Non-EO data sources are likely to be more cost effective |
| 2 | Uncertainty estimated, no evidence, no validation | Uncertainties >80% | EO provide information towards proxy indicator/indirect approach | EO supports minor part of indicator | EO data supplements primary analysis based on non-EO data | Proof of Approach/Concept towards initial integration and verification (TRL 3 and 4) | Non-EO data are probably more cost effective but EO data show some potential |
| 3 | Uncertainty evaluated with evidence/ validation | Uncertainties 50–80% | EO measures a proxy indicator | EO supports moderate part of indicator | EO and non-EO are interconnected/interdependent | Address development, testing, and validation—Approach validated in situ (TRL 4 and 5) | EO and non-EO data are similar cost |
| 4 | Uncertainties validated through comparison | Uncertainties 20–50% | EO measures high quality proxy indicator | EO supports main part of indicator | EO data used directly; non-EO used for modelling/prediction (e.g., Deep Convolutional Neural Network) | Actual approach validated and successfully passed; (TRL 5 and 6) | EO data are likely to be more affordable than non-EO data |
| 5 | Uncertainties independently validated | Uncertainties <20% | EO can directly measure the indicator | EO supports complete indicator | EO data used directly; limited non-EO data requirement for validation | Integration of the approach into an end-user’s decision-making activity (TRL 7–9) | A cost effectiveness analysis has been carried out and EO data is the most advantageous |
| Scrutinise | Criteria | Description |
|---|---|---|
| SDG Indicator | Type of Indicator | 11.1.1-Proportion of urban population living in slums, informal settlements or inadequate housing |
| Indicator Number | quantitative | |
| DPSIR Framework | State indicator | |
| TIER Number | I | |
| Interactions with Other Indicators | 1.2.1 and 1.3.1 | |
| Publication Reviewed | Publication Name | The scope of EO to improve the consistency of the SDG Slum Indicator [42] |
| Type of Publication | Peer- reviewed research article | |
| Year of Publication | 2018 | |
| Languages | English | |
| Spatial Resolution | Unmanned Aerial Vehicle (UAV) (3–4 cm); VHR-World View 3-up to 30 cm; Google Earth (30 m); SPOT 5 (up to 5 m); Sentinel 2 (10 m); TerraSAR X (vary) | |
| Type of Sensor | optical and radar | |
| Temporal Resolution | Vary (up to several days) | |
| Methods of Processing EO Satellite Data | Machine learning; Object-Based Image Analysis (OBIA); image texture analysis; visual interpretation | |
| Validation | By VHR data | |
| Scalability | Local, albeit can be upscale to global with some degree of uncertainty and cost |
| Premise | Score |
|---|---|
| Uncertainty Assessment-Uncertainty Information (A1) and Accuracy level (A2) | 4—Uncertainties validated through comparison |
| 4—Uncertainties 20–50% | |
| Directness | 4—EO measures high quality proxy indicator |
| Completeness | 4—EO supports main part of indicator |
| Requirement for non-EO information | 3—EO and non-EO are interconnected/interdependent |
| Practicability | 3—Address development, testing, and validation-Approach validated in situ (TRL 4 and 5) |
| F Cost-effectiveness analysis | 4—EO data are likely to be more affordable than non- EO data |
| Therefore, for Premise A score = 4 + 4 = 8/2 = 4 Overall MMS = (4 + 4 + 4 + 3 + 3 + 4)/6 = 3.66 | |
© 2019 by the authors. Licensee MDPI, Basel, Switzerland. This article is an open access article distributed under the terms and conditions of the Creative Commons Attribution (CC BY) license (http://creativecommons.org/licenses/by/4.0/).
Share and Cite
Andries, A.; Morse, S.; Murphy, R.J.; Lynch, J.; Woolliams, E.R. Seeing Sustainability from Space: Using Earth Observation Data to Populate the UN Sustainable Development Goal Indicators. Sustainability 2019, 11, 5062. https://doi.org/10.3390/su11185062
Andries A, Morse S, Murphy RJ, Lynch J, Woolliams ER. Seeing Sustainability from Space: Using Earth Observation Data to Populate the UN Sustainable Development Goal Indicators. Sustainability. 2019; 11(18):5062. https://doi.org/10.3390/su11185062
Chicago/Turabian StyleAndries, Ana, Stephen Morse, Richard J. Murphy, Jim Lynch, and Emma R. Woolliams. 2019. "Seeing Sustainability from Space: Using Earth Observation Data to Populate the UN Sustainable Development Goal Indicators" Sustainability 11, no. 18: 5062. https://doi.org/10.3390/su11185062
APA StyleAndries, A., Morse, S., Murphy, R. J., Lynch, J., & Woolliams, E. R. (2019). Seeing Sustainability from Space: Using Earth Observation Data to Populate the UN Sustainable Development Goal Indicators. Sustainability, 11(18), 5062. https://doi.org/10.3390/su11185062

