Abstract
The attraction of foreign direct investment is a common objective in developing countries, and this broad aim is carried out with different approaches in public policies. Corporate social responsibility is very common in international corporations, and it tends to produce a positive image for investors and in the surrounding society. This study aims to clarify the influence of the enhancement of corporate social responsibility by companies established in Tunisia as a consequence of the host country government general policies on the attraction of direct foreign investment. We propose the testing of a conceptual framework that describes this influence and explains the benefits of the social commitment, especially when it will be encouraged by public policies which can favor the attraction of foreign investments. The paper opted for an exploratory analysis on a sample of foreign companies with subsidiaries in the country. It contains a descriptive analysis, a study of the reliability of the scales of measurement and a principal components analysis. This approach is completed by an analysis of moment structures (AMOS) through a structural equation model linking the interactions of public policies with the development of strategies in social responsibility in companies, and their induced effects on the investment decisions in their subsidiaries. This approach tends to be associated with the sustainability and the commitment in the country, which is especially important in the present moment, with the political changes in the Maghreb region. With the models proposed, it has been shown that public policies, in addition to having a direct impact on investment decisions, can produce positive effects when they are carried out with the aim of promoting sustainable growth, and using indirect tools like the promotion of corporate social strategies in the companies that are already established in the country.
1. Introduction
Corporate social responsibility (CSR) is a company’s commitment and activities to improve the social quality of life, and this concept has broadly captured the attention of the business world [1]. It has continued to attract a growing interest from companies of considerable size. This new paradigm aims at the reduction of risks related to economic, social and environmental contexts [2]. The respect for rights, the development of information in the professional world, and ecological protection are important principles of CSR that must be taken into account [3]. In this context, the Tunisian government is focused on improving the CSR practices in subsidiaries located in Tunisia. It will be the regulator and guarantor of respect for rights [4]. The government has developed a set of public policies (PP) such as the protection of intellectual property rights, the fight against corruption, and the introduction of flexible work policies for hiring and firing [5].
Investors, employees, the community, and other stakeholders have strong demands for consistent and greater transparency in all business aspects. This will subsequently contribute to improving the CSR practices in the subsidiaries [6].
Four main roles of the public sector actions in strengthening social responsibility can be distinguished, namely: mandating, facilitating, partnering, and endorsing [7].
Indeed, even “mandating activity” can enhance better practices and industrial innovation. Second, in their role as facilitators, public sector bodies stimulate the engagement of key actors in the CSR agenda; for example, by providing funding for research. Then, strategic partnerships can bring the complementary skills and inputs of both the public sector and the private sector, in tackling complex social and environmental problems. Finally, endorsement can take various forms, including policy documents, the “demonstration” effect of public procurement, or public sector management practices.
Orange for example, is committed to conducting its activities according to principles of action and behavior based on respect and integrity, quality of service and team spirit, in accordance with its code of ethics. Its transparency and anti-corruption requirements were reinforced by the promulgation of the Sapin II law in December 2016.
In Mexico, recently Microsoft, together with instances of the public and private sectors, signed the Technology for Good alliance, with the aim of promoting the adoption and use of technology with respect to CSR practices.
An empirical study [8], tried to analyze a new government approach that can promote CSR in 15 countries of the European Union including Italy, Spain, Sweden, Luxemburg, France, Germany and Greece. These countries are considered as those with the most developed CSR policies. These authors attempted to build a database that integrates the policies and instruments applied by each government.
NGOs (Non-Governmental Organization) remain relevant actors in developing countries, because most of them offer assistance in critical areas like health and education where the government cannot help [9]. The relationship between states and NGOs in Africa is important as it is considered a setback region, regarding the situation of a large part of its population.
Thus, CSR must therefore be considered as an investment that would have an impact on the legitimacy of the firm and its reputation, and, in the long run, on its profitability. The goal is to promote an investment climate that pushes the firm to take risks and invest in human capital and technology [10,11].
Three research hypotheses are presented in this work. The first assumes the impact of public policies on the attraction of foreign direct investment (FDI). The second suggests the influence of these public policies on CSR practices. Finally, the third hypothesis supposes a relationship between the enhancement of CSR practices and the attraction of FDI.
Tunisia, as an emerging country, is part of the same development perspectives. It has supported voluntary initiatives to promote CSR. The CSR will have vocation to be a lever for the competitiveness of multinational companies that increasingly demand compliance with international CSR standards [12]. In addition, it will be a tool for evaluating the overall performance of companies, which allows the integration of multiple dimensions of their contribution to sustainable development. Thanks to CSR, the different stakeholders, including investors, will be able to have complete information on the impact of the company’s social, environmental and societal activity (Deutsche Gesellschaft für Internationale Zusammenarbeit GIZ, 2010) [12].
The ultimate goal is to increase the attractiveness of the country in terms of foreign direct investment [13,14,15] which will positively influence on the country’s growth [16,17,18].
2. Methodology
There are four objectives of this research:
- -
- To present the essential factors that determine the territorial attractiveness [13,19].
- -
- To distinguish the factors that influence the design of a CSR approach for a multinational firm.
- -
- To identify instruments, policies and incentives implemented by the government in terms of CSR.
- -
- To study the impact of these PP on promoting the attraction of FDI.
Thus, the positivist epistemological positioning is perfectly suited to this research problem.
Based on the objectives of this research, a quantitative research is considered using Structural Equation Modeling (SEM) and the corresponding hypothesis testing of the causal relationships is proposed, following Creswell’s work [20].
A questionnaire targeted at a sample of firms located in Tunisia was recorded. Based on the database obtained from the coded responses, with the associated descriptive analysis and the analysis of the reliability of the scales of measurement, a path analysis model is proposed; as observable variables, principal components analysis on groups of variables are employed to reduce the dimensionality. From this exploratory analysis, the data that will serve as a database for the confirmatory analysis were generated.
However, the exploratory analysis is a procedure used to bring out a theory without convincing proof. Thus, it is useful to confirm the results using a modelling approach. As part of this work, the AMOS (analysis of moment structures) method was employed. This method is also called covariance analysis or causal modelling software. AMOS is an IBM® (United States) Corporation visual program for Structural Equation Modeling (SEM), linked to the Statistical Package for the Social Sciences (SPSS version 25). It allows us to generate models graphically while using simple visual tools, and to estimate alternative SEMs and display the results [21,22] as well as the corresponding statistical tests and fit measures. AMOS is based on a graphical interface with a very complete statistical and econometric analysis. In the SEM, three non-observable variables such as PP, CSR and territorial attractiveness (TA), which are proposed to analyze the causal relations, are included in a latent model, in order to test the research hypothesis and to confirm the links proposed in the research objectives. To estimate a model between these latent variables, it is necessary to identify observable variables related to the former, and the link among them is done using factorial analysis models. As the number of observable variables is large, a reduction of dimension is performed using the analysis of principal components multivariate technique, and the corresponding principal components are used in the SEM model.
3. Conceptual Model
Moreover, the conceptual model presents the impact of the enhancement of CSR practices by PP on the attraction of FDI. In fact, the introduction of CSR is important because of its positive impacts on the legitimacy and reputation of the firm, which makes it possible to increase the TA in terms of FDI flows. [4,23]. This will positively impact the country’s growth [17].
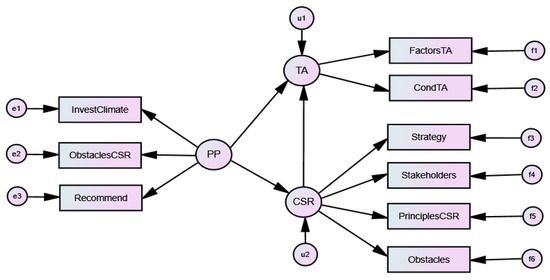
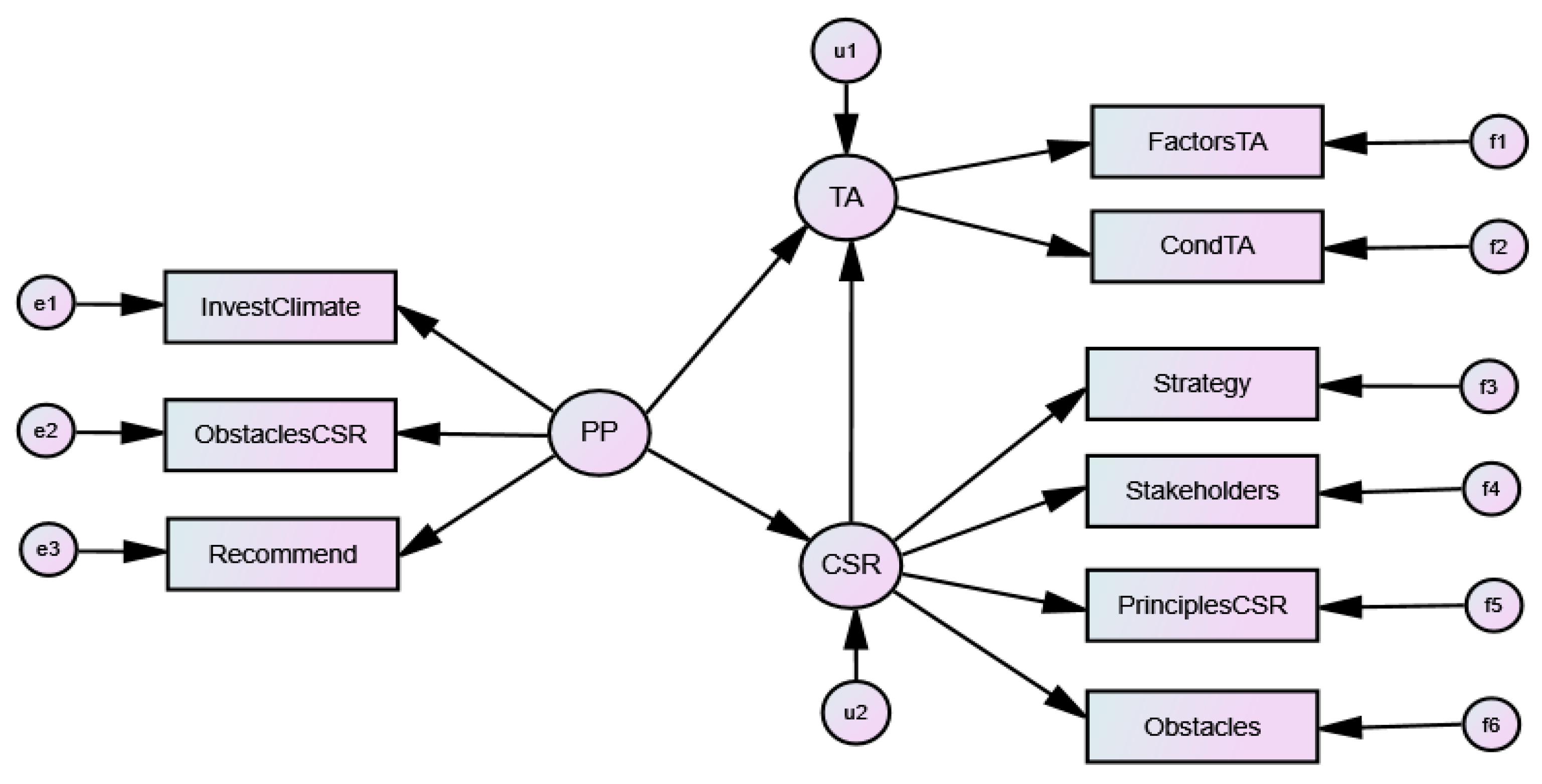
According to the hypothesis of the study, the conceptual model contains three variables: territorial attractiveness (TA), corporate social responsibility (CSR), and public policies (PP), of the Tunisian government, as shown in Figure 1.
Figure 1.
Conceptual model. Territorial attractiveness (TA), corporate social responsibility (CSR), and public policies (PP).
The observed variables are related to the latent variables using three factor analysis models, in order to proceed with the estimation of the relations between the variables of the latent model. These variables are obtained using a sample of 78 executives from companies operating in Tunisia. The proposed model establishes that PP affects TA (in fact the Tunisian government aims at increasing foreign investment using local subsidiaries of multinational companies); one of the reasons for promoting CSR practices in local companies is the attraction of investment from companies that consider this point important in their corporate culture. The original data included six variables related to the socio-economic environment, such as politics, regulation, infrastructure, human resources, and economic policy. These variables are summarized in their first principal component (FactorsTA), identified as the fundamental factors of territorial attractiveness. A second group of six variables are referred to as conditions promoting the income of foreign capital, such as geographical considerations, administrative facilities, existing business relations and input factors needed in the activity; the component that could summarize this variables is named CondTA. The third group of six variables informs about the determinants of the social strategy of the subsidiaries established in Tunisia, such as the type of activity, the size of the subsidiary, the attitude of the local executives or the cultural environment; they are represented by their first principal component, Strategy. The next group of seven variables is related to the stakeholder’s interests such as the employees, clients, debtors, civil society and the community where the subsidiary is established; the first component of these variables is Stakeholders. The next subset of six variables is related to the principles of CSR and their first principal component is named PrinciplesCSR. The six following variables are related to obstacles to overcome in the implementation of a social responsibility policy, such as market regulations, security in rights, regulations and CSR, and the implications of different actors; their first component is named ObstaclesSS. The investment climate, InvestClimat, is the component of the next set of six variables related to property rights, the clearness of laws and rules, the human capital available, the up to date infrastructures and the reputation of public institutions. The obstacles to implementation of CSR’s measures are represented by the component Obstacles CSR, obtained from a group of five variables such as the measure of the local transparency of controls, human rights respect, the red tape in the administration and the scarcity of experienced staff or modern technologies. Finally, the component Recommend includes the information about the last set of six variables related to recommendations to the administration in order to improve the attractiveness for foreign capital such as the control of corruption of public officials, the protection of intellectual property and the image of the country protection, the flexibility of labor markets and the infrastructures. This set of standardized variables are correlated, as they are principal components of different sets of variables, and they allow the reduction of the dimensionality of the problem to a useful number, and to estimate the proposed SEM. Their correlation matrix is the objective of this modeling process, as it appears in Table 1.
Table 1.
Correlation matrix for structural equation modeling (SEM) input.
Some goodness of fit measures employed, such as the root mean square absolute errors (RMSEA) are based on the differences between these correlations and their estimates using the SEM. The AMOS package provides some additional measures, with their limits associated with the optimum attainable (for the saturated model) and its minimum (in the case of full independence of the variables). This allows us to judge the values obtained with the proposed model; the goodness of fit based on the estimation of the correlation matrix and those derived from the likelihood function, are, in all cases, near their optimum level of the saturated model, supporting the proposed model.
4. Results
4.1. Assessment of the Fit Quality of the Global Model
It is noted that the likelihood ratio statistic (represented as CMIN in AMOS software) is CMIN = 23.496, the degrees of freedom, DF = 16, with p = 0.101. It is therefore justified that the quality of fit of the model is acceptable [22]. The goodness of fit using several additional measures (Table 2) is high, which reflects a good quality of adjustment of the model to the empirical data. These measures are the root mean square residual (RMR), the goodness of fit index (GFI) and the adjusted version (AGFI) taking into account the available degrees of freedom (DF), the parsimony goodness of fit index (PGFI).
Table 2.
Chi-square test and global test of goodness of fit for the model. Degrees of freedom (DF).
Also, several of the goodness of fit measures of the proposed (default) model, are near the optimum, that is, the values that would be achieved with the saturated model, which reflects a good quality of adjustment of the model to the empirical data as can be seen in Table 3; the goodness of fit measures are referenced in [22]. For example, the comparative fit index CFI = 0.994, which is quite close to the optimal unitary value. The information criteria based measures, such as the Akaike (AIC) or it consistent aproximation (CAIC), the Browne-Cudeck (BCC) or the Schwartz (BIC) results, are quite close to the level of the saturated model. In general, all the goodness of fit criteria show values near their optimum, that is, near to the saturated model level. In Table 3 some additional measures are presented, such as the root mean square error of the approximation (RMSEA), the normed, the fit index (NFI), the relative fit index (RFI), the incremental fit index (IFI) and Tucker-Lewis coeficient (TLI). The use of several goodness of fit measures is recommended to show that the model is accepted using different criteria taking into account information coefficients, discrepancy between the data covariances and the estimated by the model, or the errors of approximation.
Table 3.
Goodness of fit measures.
4.2. Summary of Research Findings
The estimated SEM model confirms the research hypothesis about the influence of public policies in the attraction of investment, and, indirectly, in promoting CSR good practices, that create a better climate to investors who value these approaches to management, as will be described in the following parts.
4.2.1. Regression Weights
It is noted that all the estimated coefficients are significant for α = 5%, and, in almost all cases, for α = 1%; even, many are significant for α < 0.001. Firstly, these results show that PP positively influences the adoption of CSR by firms. This can be in line with the empirical work of Reinhard and Stavins (2012) [24], who conducted a qualitative empirical study based on three telephone surveys in more than 200 public administrations from the 27 European Union Member States working on the subject of CSR. The purpose of this study is to explain how those Member States really promote CSR practices. It reveals that the governments of Western European countries are more motivated to promote CSR than the governments of the countries of Central and Eastern Europe. On the other hand, an empirical work [25] identified PP that can promote CSR in 15 European Union countries, such as Spain, Sweden, Luxembourg, Italy, or Germany. These authors have tried to create a database that integrates the policies employed by each government. In Tunisia, a social contract was signed by different parts of civil society, taking into consideration the will of the Tunisian people to ensure individual and collective freedoms [26].
Secondly, these results confirm that PP positively influences the attraction of FDI. This is consistent with the empirical study of Gdairia [27] which showed that to improve its attractiveness, Tunisia has created vocational training centers, which are mainly required by multinationals. These results can also be adapted to the empirical study of Andreea and Popovici [28] which focused on FDI location decision in the countries of Central and Eastern Europe according to the attractiveness of PP most influenced by public officials. Therefore, the empirical results reveal that Estonia is the most attractive country for investment.
This study has attempted to establish the role of the state in attracting FDI and determines whether PP can be improved.
Finally, these results indicate a positive influence of the enhancement of CSR practices by PP on the TA.
Moreover, the empirical study of Benhamou [29], confirms that CSR practices based on the transparency of information, through the requirement of a quality standard by the foreign investor to his supplier, improve the economic efficiency, which constitutes a factor of TA. The Organisation for Economic Cooperation and Development (OECD) [30,31] considers that regulations aimed at protecting industrial property rights, and intellectual property rights (IPRs), are likely to increase the attractiveness of the host country, indeed the protection of IPR makes it more difficult for investors to reproduce company-specific knowledge.
The positive link between regulation on the one hand and investment and productivity of firms on the other was highlighted by several authors [32]. In this context, the government is required to put in place clear and transparent border regulations. It must overcome the barriers to investment related to customs administration such as corruption and time issues as they can generate additional costs [33].
Thus, the promotion of clusters is an alternative that contributes to increase the interactions between the different public and private actors. Quality assurance mechanisms such as accreditation systems and certification must be taken into consideration, which, also, tend to promote the quality of the education system in the country’s universities. This will allow the multinational company to take advantage of the innovations and the wealth derived from partnerships. The resources of the territory are then activated in the internationalization of investment in favor of an economic and social project [29,34].
Political uncertainty is a factor that can attract the attention of foreign investors. The high levels of corruption can harm the investment climate and thus increase investors’ uncertainty. Therefore, the fight against corruption thus contributes to improving transparency [35].
The proposed models confirm the research hypothesis, and are in accordance with some of the cited authors. The estimated model coefficients are included in the following Table 4.
Table 4.
SEM and measured models standardized regression weights.
Testing the significance of the SEM coefficients shows that it can be accepted in all cases, not only in the latent model involving the research hypothesis, but also in the factorial models linking latent variables with the observable data
4.2.2. Covariances and Variances
It is also noted that all the estimated variances and covariances are significant for α = 5% and almost all for α < 0.1%, as shown on the following Table 5 and Table 6.
Table 5.
Covariances in the model.
Table 6.
Variances of exogenous variables.
5. Discussion
The conceptual model was confronted with the evidence to verify the relevance of the three hypotheses that were initially stated. A confirmatory study based on the analysis of moment structures, supported these hypotheses. Thus, this study reveals that the improvement of the business climate in Tunisia represented by certain factors, in particular political stability, the development of human capital and the improvement of the quality of infrastructure, was achieved through the improvement of certain CSR practices.
The text provides several original contributions. The theoretical part highlights the new proposals in this study. In fact, subsequent approaches that have been interested in analyzing the relationship between the improvement of CSR practices by PP and TA, are limited or nonexistent, therefore, this study aims to contribute in this direction.
The methodological contributions refer to the introduction of a survey on the government’s commitment to improve CSR practices and the broad business climate, and, indirectly, to attract FDI, by studying the opinions of foreign investors. This is an interpretation of the views of these investors when referring to the three basic concepts, namely, TA, CSR practices and PP.
The operational contribution is the consideration of the role of the PP in improving CSR practices as a social fact using a multidisciplinary approach.
The analysis presented includes a comprehensive framework that integrates the role of PP to improve CSR practices, particulary in exporting companies, which can attract new foreign investments. In this context, the Tunisian government has put in place a set of policies, instruments and tools to promote CSR.
The development of the local economic fabric of the country considered as a necessary condition of the attractiveness of enterprises will be through the improvement of the quality of basic education, that is, about the quality of the education system in schools and universities of the country. It also assumes the development of quality assurance mechanisms. This can be conceived through certification but also through accreditation systems. It is particularly important to develop a network of successful local companies capable of improving the partnership relationship established between principals and suppliers through certain CSR practices. This cooperation is the result of new intangible assets representing an undeniable improvement for the attractiveness of the Tunisian territory.
The promotion of industrial property rights, the enhancement of the partnership relations established between foreign companies and Tunisian actors as well as the valorization of environmental monitoring practices, are interesting alternatives allowing for the promotion of the Tunisian region and the attraction of new foreign investors. Thus, this study considered the government’s commitment as a social fact based on an interdisciplinary and operational approach. It also highlighted the public administration’s efforts, including increasing financial incentives that significantly contribute to the promotion of partnership relations between foreign investors and local actors. In addition, it demonstrates that the government’s commitment is appreciated in promoting a competitive advantage by improving the quality of infrastructure related to new information and communication technologies, which contributes to reduce costs of the circulation of strategic information between the different territorial actors, particularly at the level of port services.
Therefore the Tunisian government needs to assess the determinants that can influence the decision of social engagement of companies, especially foreign companies such as the integration of human capital with the primary objectives of the country territorial planning, to improve the quality of basic education, and developing quality assurance mechanisms.
We acknowledge two limitations in our approach. The first difficulty is due to the complexity of some basic concepts, namely territorial attractiveness. It is a multidimensional concept that can be studied in many ways, which hinders the accuracy of some statements. The second limitation concerns the inability to report to other variables that can enrich our analysis despite the introduction of the most used dimensions in the literature.
Author Contributions
The authors are contributed each part of a paper by conceptualization, H.e.W.B., L.C., N.C.V.; methodology, H.e.W.B.; econometric analysis, L.C.; validation, H.e.W.B.; formal analysis, L.C.; writing—original draft preparation, H.e.W.B., L.C.; writing—review and editing, H.e.W.B. and L.C.; supervision, N.C.V.
Funding
This research received external funding from the research group SEJ281 of the PAI (Andalousian Research Plan), Spain.
Conflicts of Interest
The authors declare no conflict of interest.
References
- Lee, S.S.; Kim, Y.; Roh, T. Modified Pyramid of CSR for Corporate Image and Customer Loyalty: Focusing on the Moderating Role of the CSR Experience. Sustainability 2019, 11, 4745. [Google Scholar] [CrossRef]
- Carroll, A.B.; Brown, J.A. Corporate social responsibility: A review of current concepts, research, and issues. In Corporate Social Responsibility; Emerald Publishing Limited: Bingley, UK, 2018; pp. 39–69. Available online: https://www.emerald.com/insight/content/doi/10.1108/S2514-175920180000002002/full/html (accessed on 1 June 2019). [CrossRef]
- Taoukif, F.E.Z. Analyse Perceptuelle des Déterminants de L’engagement Sociétal des Entreprises Marocaines Labellisées RSE: De la Performance au Développement Durable-cas du Maroc. Ph.D. Thesis, University of Toulon, Toulon, France, 2014. [Google Scholar]
- Belhaj, I. La politique d’attractivité des investissements directs étrangers au Maroc: Analyse et perspectives. J. d’Econ. Manag. d’Environ. Droit 2019, 2, 47–62. [Google Scholar]
- Kübler, D. On the regulation of social norms. J. Law Econ. Organ. 2001, 17, 449–476. [Google Scholar] [CrossRef]
- Mutuc, E.B.; Lee, J.S.; Tsai, F.S. Doing Good with Creative Accounting? Linking Corporate Social Responsibility to Earnings Management in Market Economy, Country and Business Sector Contexts. Sustainability 2019, 11, 4568. [Google Scholar] [CrossRef]
- Fox, T.; Ward, H.; Howard, B. Public Sector Roles in Strengthening Corporate Social Responsibility: A Baseline Study; World Bank: Washington, DC, USA, 2002. [Google Scholar]
- Albareda, L.; Lozano, J.M.; Ysa, T. Public policies on corporate social responsibility: The role of governments in Europe. J. Bus. Ethics 2007, 74, 391–407. [Google Scholar] [CrossRef]
- Hofisi, M.; Hofisi, C. State-NGO Relations in Africa. Mediterr. J. Soc. Sci. 2013, 4. [Google Scholar] [CrossRef]
- Angeon, V.; Callois, J.M. Capital social et dynamiques de développement territorial: l’exemple de deux territoires ruraux français. Espaces Soc. 2006, 1, 55–71. [Google Scholar] [CrossRef]
- Lasbrey, A.; Enyoghasim, M.; Tobechi, A.; Uwajumogu, N.; Chukwu, B.; Kennedy, O. Foreign Direct Investment and Economic Growth: Literature from 1980. Int. J. Econ. Financ. Issues 2018, 8, 309–318. [Google Scholar]
- Deutsche Gesellschaft für Internationale Zusammenarbeit. La Responsabilité Sociétale Des Entreprises (RSE) en Tunisie, Etat des Lieux; Afrique du Sud: Tunis, Tunisia, 2010. [Google Scholar]
- Michalet, C.A. La Séduction Des Nations, ou, Comment Attirer Les Investissements; Economica: Paris, France, 1999; Available online: https://lib.ugent.be/catalog/rug01:001903239 (accessed on 27 June 2019).
- Jamali, D.; Mirshak, R. Corporate social responsibility (CSR): Theory and practice in a developing country context. J. Bus. Ethics 2007, 72, 243–262. [Google Scholar] [CrossRef]
- He, Q.; Cao, X. Pattern and Influencing Factors of Foreign Direct Investment Networks between Countries along the “Belt and Road” Regions. Sustainability 2019, 11, 4724. [Google Scholar] [CrossRef]
- Aknin, A.; Froger, G.; Géronimi, V.; Méral, P.; Schembri, P. Environnement et développement: Quelques réflexions autour du concept de développement durable. Dév. Durable 2002, 51–71. Available online: http://www.documentation.ird.fr/hor/fdi:010029269 (accessed on 1 January 2019).
- Banque Mondiale. A Better Business Climate for Everyone; World Bank: Washington, DC, USA, 2005. [Google Scholar]
- Thaalbi, I. Déterminants et Impacts Des IDE Sur la Croissance Économique en Tunisie. Ph.D. Thesis, University of Strasbourg, Strasbourg, France, 2013. Available online: https://tel.archives-ouvertes.fr/tel-01019825/document (accessed on 8 January 2019).
- Ricbourg, M.; Fernandez, J.C. Détermination Des Principaux Indicateurs D’attractivité D’un Territoire, un Enjeu Fort Pour Les Collectivités. Ph.D. Thesis, CESI-Centre d’Enseignement Supérieur Industriel, Paris, France, 2018. Available online: https://hal.archives-ouvertes.fr/hal-01741930/document (accessed on 8 January 2019).
- Creswell, J.W.; Garrett, A.L. The “movement” of mixed methods research and the role of educators. S. Afr. J. Educ. 2008, 28, 321–333. Available online: http://www.sajournalofeducation.co.za/index.php/saje%20/article/viewfile/176/114 (accessed on 15 April 2019).
- Arbuckle, J.L.; Wothke, W. Amos 4.0 User’s Guide; SmallWaters Corporation: Chicago, IL, USA, 1999; Available online: http://www.sussex.ac.uk/its/pdfs/Amos_18_Users_Guide.pdf (accessed on 5 March 2019).
- Caridad y Ocerin, J.M. Modelos Estructurales Con AMOS; Copisterias Don Folio: Córdoba, Spain, 2017. [Google Scholar]
- Cadet, I. Responsabilité Sociale de L’entreprise (RSE), Responsabilité Éthiques et Utopies, Les Fondements Normatifs de la RSE, Etude de la Place du Droit Dans les Organisations. Ph.D. Thesis, École doctorale abré GRÉGOIRE, Paris, France, 2014. [Google Scholar]
- Reinhardt, F.L.; Stavins, R.N. Corporate social responsibility, business strategy, and the environment. Oxf. Rev. Econ. Policy 2010, 26, 164–181. [Google Scholar] [CrossRef]
- Petroski, D.; Twose, N. Public Policy for Corporate Social Responsibility; World Bank: Washington, DC, USA, 2003. [Google Scholar] [CrossRef]
- International Labor Organization. Le Contrat Social un Exemple Innovant de Programme par Pays pour le Travail Décent (PPTD); OIT: Tunis, Tunisie, 2017. [Google Scholar]
- Gdairia, A. Foreign Direct Investment Attractiveness Policy Empirical Study Applied To Tunisian Territory. Bus. Stud. J. 2018, 9. [Google Scholar] [CrossRef]
- Paul, A.; Popovici, A.C.; Càlin, C.A. The attractiveness of CEE countries for FDI. A public policy approach using the TOPSIS method. Transylv. Rev. Adm. Sci. 2014, 10, 156–180. Available online: http://rtsa.ro/tras/index.php/tras/article/viewFile/96/92 (accessed on 15 February 2019).
- Benhamou, S.; Diaye, M.A.; Crifo, P. Responsabilité Sociale des Entreprises et Compétitivité: Évaluation et Approche stratégique; France Strategie: Paris, France, 2016; Available online: http://www.paca.cci.fr/docs/fs_etude_rse_finale.pdf (accessed on 10 February 2019).
- OCDE. Développement Durable: Quelles Politiques? OCDE Publication: Paris, France, 2001. [Google Scholar]
- Smith, P.J. How do foreign patent rights affect US exports, affiliate sales, and licenses? J. Int. Econ. 2001, 55, 411–439. [Google Scholar] [CrossRef]
- Alesina, A.; Baqir, R.; Easterly, W. Public goods and ethnic divisions. Q. J. Econ. 1999, 114, 1243–1284. [Google Scholar] [CrossRef]
- Wei, S.J. How taxing is corruption on international investors? Rev. Econ. Stat. 2000, 82, 1–11. [Google Scholar] [CrossRef]
- Mackie, G.; Moneti, F.; Shakya, H.; Denny, E. What Are Social Norms? How Are They Measured? Working Paper; University of California at San Diego-UNICEF: La Jolla, CA, USA, 2015. [Google Scholar]
- Woo, J.Y.; Heo, U. Corruption and foreign direct investment attractiveness in Asia. Asian Politics Policy 2009, 1, 223–238. [Google Scholar] [CrossRef]
© 2019 by the authors. Licensee MDPI, Basel, Switzerland. This article is an open access article distributed under the terms and conditions of the Creative Commons Attribution (CC BY) license (http://creativecommons.org/licenses/by/4.0/).
