Abstract
Autonomous vehicles (AV) have the potential to disrupt the entire transport industry. AV may bring many opportunities as for example reduction of road accidents, less congestion on the roads, and a lower number of vehicles that are better utilized. Full AV also brings new social element as they enable mobility for all. In addition, the use of digital technologies in combination with AV introduces new business models in transportation, where the lines between car ownership, rental, and lease modes are more and more blurred. To explore the potential of AV in a smart city context, the AV Living Lab was created on the premises of BTC City in Ljubljana, Slovenia, in 2017. The AV Living lab was created to test and to learn about real-life solutions for implementation of AV. The underlying concept is BTC City as a Living lab innovation ecosystem, where the latest advanced technologies, business models, and services are tested with real users, real cars, on real roads over the real interactions in a cross-industry environment. In this paper, we describe the AV Living Lab concept and provide details of a specific use case—a large-scale pilot demonstration of AV and future mobility solutions. During the event, users participated in a survey and expressed their attitudes towards autonomous mobility. The results offer the first insights into the readiness of citizens for AV implementation and directs future actions needed for faster adoption of AV and future mobility solutions.
1. Introduction
Fully autonomous vehicles (AV) have the potential to fundamentally disrupt and change current mobility systems [1,2,3]. AV are associated with a variety of possible positive societal impacts. It is expected that travel will become safer with fewer road accidents [2,4,5,6], cheaper [6,7] and available for all, including children, elderly and disabled people [4,6,8,9,10]. Beside the aforementioned direct impact, AV will also introduce new business models in transportation. Lines between different models as for example car ownership, rental, lease and sharing will be more and more blurred. It is estimated that change of ownership models will result in a substantial reduction of the number of total vehicles [1,4,7,9,11]. Consequently, there is expected to be less congestion on the roads [1,12]. Although these estimations are suggesting a very positive impact of AV on future mobility, the overall impact of AV has yet to be researched [6].
However, big changes in the mobility systems seem to be around the corner. AV together with electrification and sharing models are bringing more sustainable mobility solutions in the future [4,5,8,13,14]. It is predicted that up to 40% of the mileage driven in Europe could be done by AV by 2030. By the 2030, over 95% of new car sales are expected to be at least partially electrified and 55% fully electrified [15]. Automaker and technology giants are making huge investments in self-driving initiatives. AV have different levels of automation and there are multiple definitions for them. The Society of Automotive Engineers (SAE) provides classification that defines five levels of automation. The cars are fully autonomous when they reach Level 5 (full automation) [16]. In Europe, vehicles are currently classified predominantly as Level 0 or Level 1, with only rare exceptions of Level 2 (Mercedes E-Class) and Level 3 (Audi A8). It is predicted that in 2030, the majority of vehicles will be classified as Level 2 and Level 4 [15].
Despite fast technological development, which drives innovation in the field of AV, user acceptance of automated and autonomous mobility solutions will play a significant role in transportation transformation in the future. Several studies investigated different factors influencing user acceptance of AV from different perspectives [2,4,17,18,19,20,21,22,23,24,25,26,27]. However, only a few studies have assessed the user perception of AV after the real life experiences [25,27]. Existing surveys [2,20,21,28] show positive attitudes towards AV. However, (potential) users have exposed also different concerns, primarily related to safety, cybersecurity and availability (high costs).
Self-driving cars are considered as disruptive innovation and as such fit the idea of Schumpeter, who described innovation as a destructive process that challenges current best practices by superseding existing products or processes with new ones (creative destruction) [29]. People usually react with caution and wariness to “new things” and “change” [29,30]. In the worst case they may react also with resistance [29,31]. For that reason, it is important to introduce innovations, their benefits and effects on current practices from the early stage of innovation evolvement in as real environment as possible. In addition, engagement of the users into co-creation activities will result in solutions, tailored to the real needs of users. The user-oriented and customer-focused approach stimulating development of innovative products and services aligned with the needs of end-users is called a living lab [32,33,34]. In a broader sense, a living lab is a technologically socio-economic approach, which is used as a strategy for the development of products, services, innovation, and adaptation [35,36]. A living lab is an environment in which stakeholders—researchers, developers and users—are working together to develop innovative product, service or solution, in accordance to users’ needs, in the shortest time possible, and test it in a real environment [34,37]. Such an approach engages end users in the co-creation of innovation [38,39].
Following these innovation concepts, the AV Living Lab was created in BTC City in Ljubljana in Slovenia in 2017. BTC City is one of the largest business, leisure and shopping centers of Europe. With 21 million yearly visitors, 38,000 cars per day, spread over 475,000 m2, with 450 shops and services, and 3000 businesses, BTC City provides a physical and virtual environment for AV Living Lab. It provides the physical and technical infrastructure and ecosystems to experiment, develop proof of concepts, demonstrations and pilot operations of innovative new products, applications, services and business models [40].
The aim of this paper is to present AV Living Lab as a unique innovation ecosystem for development, demonstration and assessment of future autonomous mobility solutions in Slovenia. We present the AV Living Lab physical and technological capabilities. As an example of utilization of this infrastructure, we present the first prototype solution—mobile application cars on miles, which was designed based on new technologies (such as blockchain and sentiment based personalized recommender system). The mobile application enable users to rent AV as a service, to use an insurance on demand service, and to order accompanying services recommended by sentiment based recommender system. As an example of demonstration activities, we present the TEN-T Days event that was co-organized by the European Commission, BTC and AV Living Lab [41] for the occasion of the official opening of the AV Living Lab. During the event four types of automated vehicles (advanced Level 2, Level 3, Level 4) were tested. In addition, driving simulator and pedestrian safety were demonstrated. Besides the AV demonstration, the aim of this event was also to assess the participants’ readiness for AV vehicles and future autonomous mobility solutions. For that reason, researchers and representatives of the AV Living Lab created the questionnaire and conducted the survey. Out of 1100 participants 153 participated in the survey. This study provides first insights into user perception and readiness for future autonomous driving solutions in Slovenia. Insights from the results are useful for AV Living Lab stakeholders as well as decision makers to promote and further design technologies, solutions, business models and policies for faster implementation of future autonomous mobility solutions. The overall presented case of AV Living Lab, with insights from its capabilities, operations models, solutions and activities could be of interest for other living labs and stakeholders operating in the field of autonomous mobility to exchange good practice in the field.
2. Literature Review
2.1. Autonomous Vehicles (AV) and Their Adoption
Nowadays, for passengers as well as pedestrians safety is a key concern in the automobile sector. Advanced technologies enabled the development and implementation of passive and active safety systems, and more recently advanced driver-assistance systems (ADAS) in vehicles [42,43].
Based on the safety systems implemented in vehicles, the Society of Automotive Engineers (SAE) classified automated driving on a 5-level scale, with Level 5 (full automation), being the most advanced, requiring no human intervention, even in driving in most demanding environments and under any driving scenarios [16]. Currently available automated driving technology implemented in cars can be labeled as Level 2—partial automation, and Level 3—conditional automation [44]. Level 2 (partial automation) is available in current serial production cars, while Level 3 (conditional automation) is available in small-scale produced vehicles [45]. There are also shuttle buses in operation that are already achieving Level 4 (high automation). For example, the Navya company provides autonomous, driverless and electric solutions for sustainable transportation [46].
Automated driving is closely related to broader changes going on in transportation systems, a shift towards intelligent road solutions (ITS), active communication between vehicles and infrastructure (V2I), and vehicles to other surroundings in general (V2X). The next generation of cellular communications, 5G, will play a significant role in connected vehicle communication (C-V2X), that already started with the ratification of LTE-V2X (PC5) mode on existing 4G/LTE mobile networks, but will require substantial infrastructure investments [47].
AV bring many positive impacts in future mobility such as, for example, enhancement of safety [2,4,5,48], possibilities of transportation for children, older and disabled people [4,8,10], reduction of space required for parking, less congestions on the roads [20], and possibilities for improvement of efficiency of the mobility system [48]. In addition, AV, electrification and sharing models are bringing more sustainable mobility solutions [4,5,8,13,14].
However, each innovation takes time before its full adoption and driverless vehicles will only become successful if they are accepted by users [21]. For that reasons several authors investigated perceptions of users of AV from various perspectives. For example, results of the survey of 3500 British transport professionals showed that 88% of respondents expected Level 2 vehicles to be implemented on the roads by the year 2040, while 67% and 30% believed the same for level 3 and Level 4 vehicles; 60% of respondents expected AV to be safer than existing vehicles [49]. A study among 3308 participants in US found out that approximately one third of the younger adults under 45 years were more open to full automation, while older drivers were more likely to endorse being comfortable with systems that assist the driver and that do not require them to give up control [28]. Results of the survey among 467 respondents about opinions on AVs in the US showed that approximately 30% of respondents expressed interest in adopting AV technology 4 years after its introduction on the market. The same proportion of respondents were willing to spend more than 5000 USD to adopt full automation in their next vehicle purchase; 82% of the respondents recognized safety as the most important factor affecting their adoption of AV, while legislation (12%) and costs (6%) seemed to be less important inhibiting factors [24]. A study among 1260 individuals in US found out that the average household is willing to pay about 3500 USD for partial automation and 4900 USD for full automation [50]. A study among 721 individuals in Israel and North America showed that technology interest, environmental concern, enjoyment of driving, public transit attitude and pro-AV sentiments effect on AVs adoption. This study also showed that early adopters of AVs will likely be young, students, more educated and those willing to spend more time in vehicles. In addition, 75% of individuals would use a shared-autonomous vehicle, if it would be freely available [51]. Study done among 1603 participants in Germany was focused on analyzing gender differences and effects of anxiety on the willingness to use automated cars [26,52]. The majority of 1533 respondents from the UK, USA and Australia thought that AV would result in both fewer and less severe collisions. The participants were most concerned about equipment failures resulting in safety consequences. Furthermore, participants were very concerned about AV offering no control for them to take over driving. The concern seemed to lessen with the smaller vehicles [53]. Concerns about systems or equipment failure and hacking or misuse of the systems were also detected in other studies [2,22,53]. A survey among 925 participants in UK revealed that 19% of participants were positive towards AVs, while the same percentage were uncertain over computer viruses or hacking, while 18% were conditionally accepting the AV and were still concerned that something could go wrong [20].
A study among 5000 respondents from 109 countries showed that respondents, on average, found manual driving to be the most enjoyable mode of driving and 33% indicated that fully automated driving would be highly enjoyable. 22% of the respondents disagreed about paying for a fully automated driving system, whereas 5% indicated they would be willing to pay more than $30,000. It was estimated by 69% of respondents that fully automated driving will reach a 50% market share between now and 2050 [22]. It is interesting that 3040 survey participants in Denmark preferred car ownership rather than sharing solutions in the future scenarios; 22% of respondents considered also residential relocation as a consequence of the possibility of working in the car [54]. In addition, 302 survey participants in Germany suggested that private cars, whether conventional or fully automated, will remain the preferred travel mode. Sharing models seem to benefit from full automation more than private cars. In addition, findings indicate that the growth of the sharing model will mainly be in public transport. This shows that for the development of sustainable mobility more emphasis should be placed in making public transport more attractive [19]. Another study in France surveyed 425 participants. Study revealed that most attractive benefit of automated buses would be lower bus fares because of no driver costs. Two third of study participants would consider taking an automated bus, if both automated and conventional buses were available. Study participants were most concerned about passenger security, considering driving in an automated bus, especially during the night. More than half of the study participants expressed that they would consider using automated cars, if they become available. Three quarters of participants were interested in owning an automated car, while one quarter was more interested in sharing automated cars using services such as car-sharing, car-pooling, or taxis [27]. The survey of 7755 respondents from 116 countries on their acceptance of driverless vehicles, attitudes towards technology, knowledge of mobility-related developments, and sociodemographic characteristics showed that respondents considered driverless vehicles easy to use and convenient. Respondents would use 100% electric driverless vehicles in public transport. Respondents rated the perceived enjoyment of taking a ride in driverless vehicles positively. Respondents consider retaining some degree of control over the driverless vehicle as important [21]. This perception is in line with results of the study of Shoettle and Sivak [53].
A semi-structured interview of 44 passengers who travelled a predefined route in a driverless shuttle bus in Finland showed that a vehicle without a human driver was not considered as a problem for the passengers. Passengers felt safe and secure in the AV. Passengers’ perceptions were similar to when travelling by a metro or a tram, where there are no or very rare interactions with a driver. The results showed that people are much more intolerant of accidents caused by AV than by humans. The study also revealed that positive attitudes towards AV can be supported by giving people possibilities to try AV in a safe, real-life environment [25]. The next study in a form of semi-structured interviews among 60 participants in Germany showed the growing dominance of multimodal mobility and the declining role of private cars in everyday mobility in dense urban areas. This shows a potential for alternative mobility solutions including car-sharing models [55].
2.2. Living Labs
Originally the living lab concept (in the context of physical developments) was first mentioned as such by the Massachusetts Institute of Technology (MIT), Boston by professor William Mitchell, MediaLab and School of Architecture and city planning [33,56]. The main aim of this concept was to identify and provide the potentials of users’ contribution for successful innovations in production-consumption systems [56,57]. In 2005, Living Labs were mentioned in the context of information and communications technology (ICT) solution development. The aim at that time was to bring users and consumers into the system of innovation and benefiting of a larger mass of ideas, knowledge and experiences [33,57]. With years, Living Lab as a user-centered innovation ecosystem has been recognized as a potential platform to boost innovation in Europe. Therefore, in November 2006, under the Finnish European Presidency, the European Network of Living Labs (ENoLL) was founded. Today ENoLL counts over 150+ active living labs members worldwide (440+ historically recognized over 12 years). ENoLL facilitates innovation in various domains as for example energy, media, mobility, healthcare, agro-food, tourism etc. As such ENoLL presents a platform for best practice exchange, learning and support, and Living Lab international project development [58].
The living lab concept refers to human-centered research and development methodology or development approach, where (ICT-based) innovations (services, products or application) are created and validated in collaborative multi-contextual real-world environments [32,33]. They are also referred as technologically socio-economic approach [32,34,35,37,59], innovation [60] or experimental platform [61]. Human in a center is in the focus in various roles as for example a citizen, user, consumer, worker etc. … [33]. Living lab differs to other human-centric approaches as it puts users in the center of co-design process, where users and developers (and other stakeholders) actively work together creating the new solutions [33,59,62]. Living labs are usually ICT driven, and therefore stakeholders jointly develop and test new and innovative technological developments within the framework of a co-design and an open innovation processes [57,60]. Another important characteristic of a living lab is that it involves a large variety of stakeholders as for example university and research organizations, small and medium enterprises (SMEs), industry, ICT enterprises, civic sector and public partners and engage them into the co-creation of innovation [32,38,39]. The living lab approach is thus based on the quadruple helix model of (innovation) partnership, where government, industry, the public and academia work together and produce innovative solutions [57,63]. Recently also cities around the globe adopted these concepts and became platforms for innovation economy. The City as a Lab is a new and unique concept that goes beyond an internal/external lab environment and is transferred to a whole city ecosystem. Cities are increasingly becoming living laboratories for rapid prototyping, applying novel digital technologies and testing innovations for complex challenges [64].
Living labs as a real-world innovation environments address certain thematic as well as spatial areas [57]. Therefore, it is not surprising that living labs can be found also in the field of smart mobility. Besides AV Living Lab in Slovenia, there are also other living labs as for example the Smart mobility living lab in London [65], the Israel living lab for smart mobility [66], TUM (Technical University Muenchen)-living lab connected mobility [67] and the Catalonia living lab for connected and automated driving [68].
3. Materials and Methods
3.1. AV Living Lab
3.1.1. AV Living Lab Founders
AV Living Lab was created in BTC City in Ljubljana in Slovenia in 2017. The founders of AV Living lab are BTC enterprise and the Automobile Association of Slovenia (AMZS). BTC is retail, property management and logistics enterprise with 65 years of tradition. It operates BTC City Ljubljana, one of the largest business, shopping and leisure centers in Europe. AMZS is a national automobile association, safe driving center and largest provider of roadside assistance. The association has more than 110 years of tradition. The AV Living Lab is supported also by DARS—Company for motorways of the Republic of Slovenia and Ministry of infrastructure of the Republic of Slovenia. The AV Living lab also partners with other enterprises, leading ICT solution providers and start-ups in the field [40].
3.1.2. AV Living Lab Capabilities and Services
AV Living Lab operates in the BTC City, which is one of the largest business, leisure and shopping centers of Europe. It has grown on the foundations of more than six decades of constant business transformation. The whole BTC City is considered as city as a lab. It provides the physical and virtual environment for a complete BTC City as a Lab on over 475,000 m2. In the BTC city there are 450 shops, 70 food and drink vendors, entertainment services (multiplex cinema, theater, bowling, karting, casino), sports center, aqua park and adrenaline park, open market outdoor playground for children, two business towers, startup accelerator, and 3000 businesses. It provides 8500 free parking spaces, 4 electric vehicle-charging areas with 22 EV stations, free shuttle bus within the area, electric vehicle car sharing stations and rent-a-bike. The BTC City with its facilities attracts 21 million yearly visitors and 12 million cars per year [69,70].
With a high number of daily visitors in a real-life environment, the AV Living Lab is solving one of the key issues in today’s development and innovation process—rapid prototyping, testing, and validating. The AV Living Lab offers infrastructure to move solutions (or prototypes) from technology readiness level, validated in laboratory (technology readiness level 4-TRL4) into relevant real environment validation (TRL5) or demonstration (TRL6) within a context of a smart city. Beyond that, it enables long-term operational demonstrations in interactions with other industries (TRL7). Complete system qualification in a real smart city environment (TRL8) enables testing of solutions for the next step towards the market (TRL9) [69]. The whole smart city ecosystem is composed of physical infrastructure, businesses and people and is overlaid with a multitude of data flows, augmented with sensors and actuators on the main physical assets to monitor and manage the operation securely (Figure 1). As such, AV Living Lab offers full infrastructure for the autonomous vehicle driving experience, artificial intelligence, cybersecurity, blockchain with retail applications, infotainment and vehicle-to-anything communication [70].
Figure 1.
Autonomous Vehicles (AV) Living Lab layered concept [70].
This one-stop ecosystem environment approach shortens the development and deployment cycle and enables faster entrance to the market with more robust and already tested solutions. It also provides an intelligent showcase for analyzed use cases that can be demonstrated to potential customers. Figure 2 presents the agile proof of concept (PoC) integration cycle in AV Living Lab from idea, value proposition generation, prototyping, verifying the prototype, validating the prototype with users and engaging users for service or solution improvement [70].
Figure 2.
Agile proof of concept (PoC) integration cycle [70].
The AV Living Lab’s diverse capabilities provide complex socio technical innovation infrastructure for autonomous mobility solutions. From technological perspective, the living lab is offering infrastructure for AV simulation and testing, communication and internet of things, physical infrastructure, smart grid, mobility applications and services, and cybersecurity. From a socio-economic perspective, the living lab provides the infrastructure for user involvement, assessment of their social and psychological perceptions as well as design and validation of business models for future mobility solutions (Figure 3).
Figure 3.
Diverse set of AV Living Lab’s capabilities [70].
3.1.3. Cars on Miles Prototype
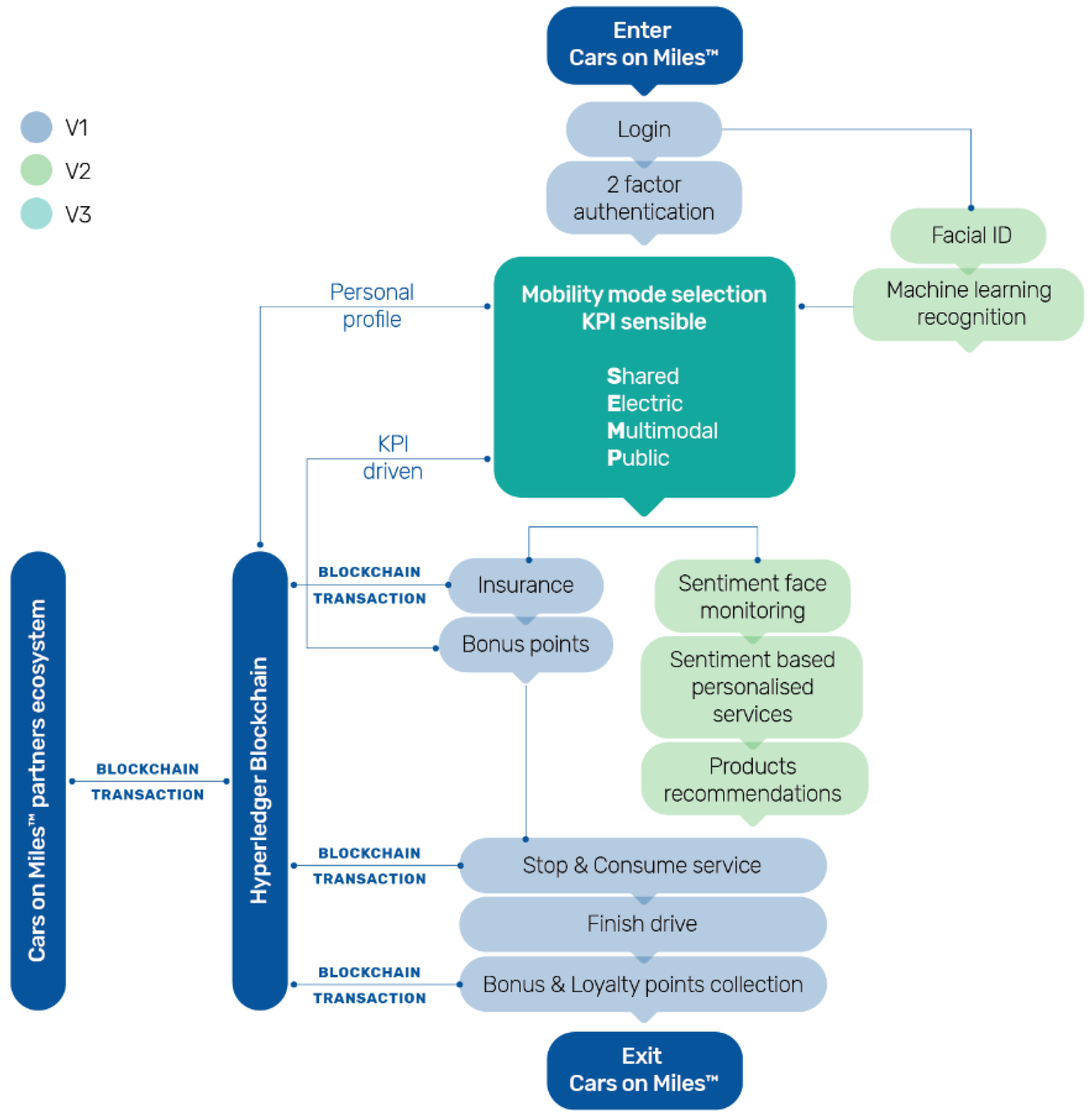
One of the first prototypes developed in the AV Living Lab is Cars on miles. Cars on miles is a prototype solution that provides proof of concept for a blockchain-based mobile application. This application connects users with service providers of autonomous mobility, insurance companies, retail companies and wellbeing providers, smart city infrastructure, electric vehicle (EV) charging operator and blockchain service provider. Application infrastructure supports cooperation based on smart contract management, blockchain technology and on-demand security (Figure 4).
Figure 4.
AV Living Lab concept Cars on Miles [70].
Based on sentiment face monitoring (recognition of facial mimics) the system converts the mimics into the mood and offers customized services to the user according to predicted needs (Figure 4) [70]. The application also supports autonomous mobility loyalty program, meaning that a user collects loyalty points (bonus) as a reward for the AV rental [70]. Users can use bonus points for the services of different providers, included in the Cars on miles blockchain system [70]. The prototype application (TRL 4) was tested with a small group of developers and users during the TEN-T Days event (TRL 5). The application operated without errors. The next steps depend on further development of AV technology and autonomous mobility marketplace with all involved stakeholders. Figure 5 presents the architecture of the prototype solution Cars on miles.
Figure 5.
Architecture of prototype solution Cars on miles [70].
3.2. TEN-T Days Event
3.2.1. TEN-T Days Event Description
Besides development processes, living labs can also significantly contribute to awareness creation for certain topics among different participant groups. In April 2018, for the occasion of the official opening of AV Living Lab, the TEN-T Days event was organized in cooperation with the European Commission, BTC and AV Living Lab [41]. The main purpose of the event was to provide an AV demonstration, to test the Cars on miles prototype and to assess participants’ readiness for autonomous mobility solutions.
Awareness building campaign started a month before the start of the event itself and was done through official TEN-T Days web page, newspapers and banners in Ljubljana to attract the broadest possible audience. The campaign attracted 1.100 participants, which attended the event. During the event, several vendors demonstrated automated driving capabilities, mobility, and transportation solutions for the future. Advanced Level 2 and Level 3 cars: Mercedes Benz, BMW, Magna, Audi were available for presentation and testing. In addition, a level 3 to level 4 automated bus shuttle Navya was demonstrated to participants (Figure 6). All vendors provided competent technical teams that offered questions and answers sessions to individual visitors and demonstration participants. AMZS organized special pedestrian safety demonstration with a Level 3 car and also provided professional technical competence on site [71]. NervTech presented the working demo of the driving simulator [72]. The high technical level and marketing exposure of the event assured large, diverse group of visitors, which actively participated in demonstrations. Many engaged participants also provided high-quality feedback about the overall experiences with AV.
Figure 6.
Automated shuttle bus Navya during the demonstration [70].
3.2.2. TEN-T Days Survey
During the preparation of TEN-T Days, researchers together with AV Living Lab representatives designed the questionnaire to assess user perceptions of AV and autonomous mobility solutions. The questionnaire consisted of 41 questions related to current transportation practices, challenges of autonomous driving, factors for trust building, the purpose for autonomous driving, and possible activities and accompanying services during autonomous driving. Participants were questioned immediately after the automated driving or demonstration experience. This enabled us to capture realistic users’ perceptions of AV and autonomous driving. Altogether, we gathered 153 fully filled-in questionnaires. Respondents represented ordinary commuters that currently use many means of transportation. Therefore, they presented a good fit to the future users of autonomous mobility solutions. The results of the survey are presented in the next chapter.
4. Results of the Survey
Out of 153 participants, 39% were female and 61% were male respondents. The respondents can be divided into four age groups with the following distribution: 27% respondents fell into group 18–24 years, 30% respondents in the group of 25–40 years, 36% in the group of 41–65 and 7% of respondents in the group of 65 years or more; 30% of participants have secondary school education, 32% university degree and 20% college degree. Most of the participants were employed (56%), the second largest group of respondents were students (22%). This group was followed by entrepreneurs (8%) and retired citizens (7%). Only 3% of respondents represented the group of unemployed persons; 89% of respondents already have a driving license, while only 5% of them own electric vehicle. Table 1, Table 2, Table 3, Table 4, Table 5 and Table 6 present detailed demographic data of survey participants.
Table 1.
Gender of participants.
Table 2.
Age of participants.
Table 3.
Status of participants.
Table 4.
Education of participants.
Table 5.
Yearly household income of participants.
Table 6.
Electric vehicle ownership of participants.
Participants were asked about the means of transportation they were using in their daily life. There were seven different means of transportation listed in the question: car, walking, bicycle, public transport, taxi, car renting and car sharing. Participants were asked to mark the frequency of the transportation use on the scale from 1 to 5, where 1 = Never, 2 = Occasionally, 3 = Monthly, 4 = Weekly, and 5 = Daily. Results showed that most convenient personal transportation means of respondents is a private car with the average mark of 4.5 (out of 5), walking is the second most frequent with average of 3.7, bicycle is the 3rd most commonly used option with average of 2.8, public transportation is represented with average 2.5, and Taxi with 1.9. The least used means of transportation were car sharing with 1.8 and car rental as last marked with an average of 1.5 out of 5 (Figure 7).
Figure 7.
Means of transportation used by participants.
In the next section, we present results about participants’ opinions regarding challenges for AV widespread adoption, trust factors, purpose of the AV use, activities done and possible accompanying services used during the AV drive. Participants were asked to mark their level of agreement with statements on the 5-point Likert scale, from 1, meaning strongly disagree or not important at all to 5, meaning strongly agree or very important.
Table 7 presents participants opinions about the importance of challenges that need to be addressed before AV widespread adoption. The most important challenge that need to be overcome seemed to be the legal framework (3.92), followed by cybersecurity (3.66), maintenance of road maps (3.19) and weather conditions that might influence on safety of driving (3.13). The less important challenge for participants was artificial intelligence capabilities for autonomous driving (2.91).
Table 7.
Challenges that need to be overcome before autonomous vehicles (AV) widespread adoption.
Table 8 presents the importance of factors for trust building in AV. Participants marked as the most important factor updated software and road maps (4.48), technically fully functional AV (4.33), annual inspected AV by authorized service (4.32), AV is ensured (4.20) and that AV has homologation certificate (4.12).
Table 8.
Importance of factors for trust building in AV.
Table 9 presents purposes for AV use. Participants would use AV for personal needs (3.88), commuting to work (3.82), transport of goods and logistics (3.72), business travel and meetings (3.69), fun (3.57) and travel (3.5).
Table 9.
The purpose of AV use.
Table 10 presents activities that participants would do during the autonomous driving. Most of them agreed that they would listen to music (4.06), rest (3.88), work (3.5), watch movies (3.39) and study (3.28).
Table 10.
Activities during the autonomous driving.
Table 11 presents possible accompanying services that participants would order during the autonomous driving. Participants mentioned only three services that they would order during the autonomous driving: food (3.22), grocery shopping (3.2) and haircut services (2.4).
Table 11.
Possible accompanying services during the autonomous driving.
Table 12 presents opinions of participants about readiness of AV for widespread adoption. The results showed that participants are not yet ready for widespread adoption of AVs.
Table 12.
Readiness of participants for AV widespread adoption.
Since the mean value for variable “AV are ready for widespread adoption” was calculated around the neutral value (2.80), we further investigated, if there are any significant correlations between participants’ perceptions of “AV readiness for widespread adoption” and associated perceived “challenges for AV adoption”. Table 13 presents Spearman’ Rho correlation coefficient for “AV challenges”, which identified significant negative correlation (−0.257) at confidence level 0.01 between “AV readiness for widespread adoption” and “AI capabilities”. Significant positive correlations at the confidence level 0.01 were found between “AI capabilities” and “Weather conditions” (0.293), “Weather conditions” and “Legal framework” (0.245), and “Legal framework” and “AV cybersecurity” (0.386).
Table 13.
Spearman Rho correlation coefficient for AV challenges.
To further investigate perceptions of survey participants on “AV readiness for widespread adoption” we recoded survey responses into two groups: supporting “AV readiness for widespread adoption” (N = 49) and not supporting it (N = 66). We excluded neutral responses as we aimed to asses differences between two groups. To analyze the differences, we used the Kruskal–Wallis H test. The Kruskal–Wallis H test is a nonparametric test, which determine if there are statistically significant differences between two, or more groups of an independent variable on a continuous or ordinal dependent variable [73,74]. Table 14 present results of Kruskal–Wallis H test, which shows that there are significant differences in perceiving “AI capabilities” between these two groups, χ2(1) = 6.868, p = 0.009, with a mean rank of 64,20 for group supporting “AV readiness for widespread adoption” and 48,29 for group not supporting “AV readiness for widespread adoption”.
Table 14.
Kruskal–Wallis test a.
To understand differences between groups discovered by Kruskal-Wallis Test we made comparison of mean values between different groups considering “AV widespread adoption” (Table 15). As expected, the comparison between these two groups shows the biggest difference for “AI capabilities” variable. Survey participant supporting “AV readiness for widespread adoption” do not see “AI capabilities” as a big challenge (2.69), while survey participants disagreeing with “AV readiness for widespread adoption” perceive “AI capabilities” as a bigger challenge (3.27).
Table 15.
Comparison of mean values between different groups considering AV widespread adoption.
5. Discussion
The results of this study offer the first insights into perceptions and readiness of citizens in Slovenia for the adoption of AV and autonomous mobility solutions. Results of the study revealed that most commonly used transportation mean of participants is a car, which is followed by walking, biking and only then public transportation. These results reflect the real situation about current status of public transportation in Slovenia, which is not on a very satisfactory level. Slovenia is a small country with 2 million inhabitants and with total area of 20.273 km2. Most of the cities are connected with bus lines (more or less frequent), while trains are rarely used and the lines are less frequent, in many cases insufficient to be used for daily commuters. This situation results in high congestion on the roads. In the last two decades, Slovenia made significant investments into roads infrastructure. However, railway infrastructure in Slovenia is lagging behind and significant investments are needed for its reconstruction. This is one of strategic goals of Slovenia and the Ministry for Infrastructure is already taking steps for the operationalization of the projects that are necessary not just to improve efficiency of public transportation for citizens but also to preserve international corridors in Slovenia (for example Mediterranean territory–Baltic-Adriatic corridor) [75]. The modern infrastructure is a prerequisite for efficient and future transportation solutions.
While discussing the results of our study, we should take into account that the demonstration of AV and autonomous mobility solutions was organized in a regular, but on this occasion traffic-free, environment. Despite that, this study showed that safety is the most important factor affecting the adoption of AVs, which is aligned also with other studies [24]. It is evident that all factors affecting trust building in AV were perceived as important by participants. They expect AV to be technically fully functional and annually inspected by an authorized service provider to avoid equipment failures and possible hacking or misuse of the system. It is interesting that our participants estimated the legal framework as the most important challenge that needs to be overcome before widespread adoption of autonomous driving. This is contradictory to some of the previous studies as for example [24], where participants indicated that legislation seemed to be less important inhibiting factor. Another important challenge perceived by participants was AV cybersecurity. This is aligned with some of the previous studies [2,20,21,53]. However, in our study, participants with driving licenses are more aware of cybersecurity risks and they consider cybersecurity as more important challenge than participants without driving licenses. Participants without driving experience seem to lack awareness and understanding of cybersecurity risks. Although it seems that participants do not see AV artificial intelligence as an important challenge, further analysis showed that those participants that perceive AV as not yet ready for widespread adoption consider AV artificial intelligence as a more important challenge compared to those, who perceive AV ready for widespread adoption. For that reasons further awareness creation campaigns about AI capabilities for autonomous driving and possible risks should be done among users. Nevertheless, some serious accidents already happened on the public roads during autonomous driving.
Although participants expressed that they would use AV for several occasions such as, for example, personal use, transportation to work, delivery of goods, business transportation, and for fun and pleasure trips, the majority think that AVs are not yet ready for widespread adoption. This is aligned with real situation as AVs from Level 2 to Level 4 are expected to be implemented only by 2040 [49]. Although (electric) car sharing models are already available in some of the bigger cities in Slovenia, our results showed that participants are not yet ready for car sharing as a new transportation business model. A majority of participants still do not use this service or use it on a very rare occasion. However, as other new business models and technologies also these will need some time to reach sufficient maturity for wider adoption.
Our engagements and overall observations confirmed that living labs as innovation ecosystems can play significant role not just in testing of new technologies (ICT), but also in awareness creation endeavors. With these activities, living labs stimulate positive attitudes of the public towards innovations, especially by giving people possibilities to test new technologies and solutions in a safe, but real environment. A variety of stakeholders cooperating in AV living lab managed to prepare a very successful event, which engaged 1.100 participants who were able to experience highly innovative autonomous mobility solutions. Without strong engagement and collaboration of all stakeholders, this would not be possible. In addition to showcase and experimentation with the newest AV and innovative mobility solutions, technological partners together with business partners developed, tested and demonstrated new ICT-based concept and business model “Cars on miles”. Overall findings once again confirmed that technology is already available and per se doesn’t present a challenge. However, diffusion of each innovation takes time and effort. Real challenges often lie in proper implementation of innovation in real business environment. For that purpose, the maturity of whole ecosystem should be achieved from perspective of technology, infrastructure and legislation. Beside that, readiness of technological and business partners as well as end users should be achieved. In this endeavor, living laboratories as catalysts for change and innovation will play an important stimulating role.
6. Conclusions
In this paper, we presented the case of the AV Living Lab as a unique innovation ecosystem for development and promotion of future autonomous mobility solutions in Slovenia. Beside the introduction of physical and technological infrastructure available to various stakeholders for co-creation of innovative future mobility solutions, we also presented the role of living labs in introduction of innovations and awareness creation for the general public. Specifically, we presented in detail a large demonstration event TEN-T days, which was co-organized in collaboration between all stakeholders. During the event, an ICT-based business model for future mobility, AV and autonomous driving solutions were presented and tested. In addition, we also gathered first insights into current transportation habits and readiness of participants for AV and future mobility solutions. Although our study is limited to 153 respondents, who participated in demonstration events at TEN-T Days, these first results are important for all stakeholders, including decision and policy makers to prepare a regulated, safe and secure environment for future mobility solutions.
The limitations of our study offer opportunities for future research. For example, future studies should include a larger population of the general public in Slovenia. Population from smaller cities and villages should also be included in the future studies. Also differences in perceptions of AV and future mobility solutions could be investigated among participants with previous experiences and participants without previous experiences with AV.
Finally yet importantly, in parallel with technological advancements and developments, awareness creation and education will play a significant role in preparation of users for AV and future autonomous mobility solutions. In all these activities, living lab ecosystems as innovation catalysts will have a significant role in this field.
Author Contributions
Conceptualization, A.P., I.Z., R.S. and G.L.; Data Curation, I.Z.; Formal Analysis, I.Z. and G.L.; Investigation, I.Z., A.P., G.L. and R.S.; Methodology, A.P., I.Z. and G.L.; Resources, I.Z. and R.S.; Software, I.Z. and R.S., Supervision, A.P. and G.L.; Validation, A.P., G.L. and I.Z.; Visualization, I.Z., G.L., R.S. and A.P., Writing—Original Draft, A.P., G.L. and I.Z.; Writing—Review and Editing, A.P., G.L., I.Z. and R.S.
Funding
This research received no external funding.
Acknowledgments
This research was supported by the Slovenian Research Agency; Program No. P5-0018—Decision Support Systems in Digital Business. Authors would like to thank organizers for comprehensive support during the demonstration event that significantly contributed to the quality of the survey. In particular we express gratitude to teams from BTC d.d., AMZS for building awareness on driving safety, NervTech for delivering driving simulator, and Termodron d.o.o. for providing the drone, camera and filming of survey and demonstrations. The survey was designed in cooperation by co-authors for the purposes of master thesis preparations of co-author Iztok Zajc under the supervision of co-author Andreja Pucihar.
Conflicts of Interest
The authors declare no conflict of interest.
References
- Meyer, J.; Becker, H.; Bösch, P.M.; Axhausen, K.W. Autonomous vehicles: The next jump in accessibilities? Res. Transp. Econ. 2017, 62, 80–91. [Google Scholar] [CrossRef]
- Bansal, P.; Kockelman, K.M.; Singh, A. Assessing public opinions of and interest in new vehicle technologies: An Austin perspective. Transp. Res. Part C Emerg. Technol. 2016, 67, 1–14. [Google Scholar] [CrossRef]
- Mushtaq, A.; Riaz, S.; Mohd, H.; Saleh, A. Perception and technology adoption trends for autonomous vehicles: Educational case study. In Proceedings of the 2018 Advances in Science and Engineering Technology International Conferences, ASET 2018, Abu Dhabi, UAE, 6 February–5 April 2018. [Google Scholar]
- Fagnant, D.J.; Kockelman, K. Preparing a nation for autonomous vehicles: Opportunities, barriers and policy recommendations. Transp. Res. Part A Policy Pract. 2015, 77, 167–181. [Google Scholar] [CrossRef]
- Kockelman, K.; Loftus-Otway, L.; Stewart, D.; Nichols, A.; Wagner, W.; Li, J.; Boyles, S.; Levin, M.; Liu, J. Best Practices Guidebook for Preparing Texas for Connected and Automated Vehicles; TRB TRID TRIS ITRD Database; Center for Transportation Research: Austin, TX, USA, 2016; No. 0-6849-P1; p. 38. [Google Scholar]
- Bagloee, S.A.; Tavana, M.; Asadi, M.; Oliver, T. Autonomous vehicles: Challenges, opportunities, and future implications for transportation policies. J. Mod. Transp. 2016, 24, 284–303. [Google Scholar] [CrossRef]
- Bosch, P.M.; Becker, F.; Becker, H.; Axhausen, K.W. Cost-based analysis of autonomous mobility services. Transp. Policy 2018, 46, 76–91. [Google Scholar] [CrossRef]
- Anderson, J.M.; Kalra, N.; Stanley, K.D.; Sorensen, P.; Samaras, C.; Oluwatola, O.A. Autonomous Vehicle Technology—A Guide for Policymakers; RAND Corporation: Santa Monica, CA, USA, 2016. [Google Scholar]
- Burns, L.D. A vision of our transport future. Nature 2013, 497, 181–182. [Google Scholar] [CrossRef]
- Lutin, J.M.; Kornhauser, A.L.; Lerner-Lam, E. The Revolutionary Development of Self-Driving Vehicles and Implications for the Transportation Engineering Profession. ITE J. 2013, 83, 28–32. [Google Scholar]
- Zhang, R.; Spieser, K.; Frazzoli, E.; Pavone, M. Models, algorithms, and evaluation for autonomous mobility-on-demand systems. In Proceedings of the 2015 American Control Conference (ACC), Chicago, IL, USA, 1–3 July 2015; Volume 2015, pp. 2573–2587. [Google Scholar]
- Tientrakool, P.; Ho, Y.C.; Maxemchuk, N.F. Highway capacity benefits from using vehicle-to-vehicle communication and sensors for collision avoidance. In Proceedings of the 2011 IEEE Vehicular Technology Conference (VTC Fall), San Francisco, CA, USA, 5–8 September 2011; pp. 1–5. [Google Scholar]
- Brown, A.; Gonder, J.; Repac, B. An Analysis of Possible Energy Impacts of Automated Vehicles. In Road Vehicle Automation. Lecture Notes in Mobility; Meyer, G.B.S., Ed.; Springer: Berlin/Heidelberg, Germany, 2014. [Google Scholar]
- Wadud, Z.; MacKenzie, D.; Leiby, P. Help or hindrance? The travel, energy and carbon impacts of highly automated vehicles. Transp. Res. Part A Policy Pract. 2016, 86, 1–18. [Google Scholar] [CrossRef]
- Kuhnert, F.; Stürmer, C.; Koster, A. Five Trends Transforming the Automotive Industry; PricewaterhouseCoopers GmbH Wirtschaftsprüfungsgesellschaft: Berlin, Germany, 2018; Volume 1, No. 1; pp. 1–48. [Google Scholar]
- SAE. Taxonomy and Definitions for Terms Related to Driving Automation Systems for On-Road Motor Vehicles. 2018. Available online: https://www.sae.org/standards/content/j3016_201806/ (accessed on 21 February 2019).
- Becker, F.; Axhausen, K.W. Literature review on surveys investigating the acceptance of automated vehicles. Transportation 2017, 44, 1293–1306. [Google Scholar] [CrossRef]
- Zmud, J.P.; Sener, I.N. Towards an Understanding of the Travel Behavior Impact of Autonomous Vehicles. Transp. Res. Procedia 2017, 25, 2500–2519. [Google Scholar] [CrossRef]
- Pakusch, C.; Stevens, G.; Boden, A.; Bossauer, P. Unintended effects of autonomous driving: A study on mobility preferences in the future. Sustainability 2018, 10, 2404. [Google Scholar] [CrossRef]
- Hulse, L.M.; Xie, H.; Galea, E.R. Perceptions of autonomous vehicles: Relationships with road users, risk, gender and age. Saf. Sci. 2018, 102, 1–13. [Google Scholar] [CrossRef]
- Nordhoff, S.; de Winter, J.; Kyriakidis, M.; van Arem, B.; Happee, R. Acceptance of Driverless Vehicles: Results from a Large Cross-National Questionnaire Study. J. Adv. Transp. 2018, 2018. [Google Scholar] [CrossRef]
- Kyriakidis, M.; Happee, R.; de Winter, J.C.F. Public opinion on automated driving: Results of an international questionnaire among 5000 respondents. Transp. Res. Part F Traffic Psychol. Behav. 2015, 32, 127–140. [Google Scholar] [CrossRef]
- Regan, M.; Cunningham, M.; Dixit, V.; Horberry, T.; Bender, A.; Weeratunga, K.; Hassan, A. Preliminary Findings from the First Australian National Survey of Public Opinion about Automated and Driverless Vehicles; Australia and New Zealand Driverless Vehicle Initiative: Sydney, Australia, 2017. [Google Scholar]
- Casley, S.V.; Jardim, A.; Quartulli, A.M. A Study of Public Acceptance of Autonomous Cars. Bachelor’s Thesis, Worcester Polytechnic Institute, Worcester, MA, USA, 2013; pp. 1–146. [Google Scholar]
- Salonen, A.O.; Haavisto, N. Towards autonomous transportation. Passengers’ experiences, perceptions and feelings in a driverless shuttle bus in Finland. Sustainability 2019, 11, 588. [Google Scholar] [CrossRef]
- Hohenberger, C.; Spörrle, M.; Welpe, I.M. How and why do men and women differ in their willingness to use automated cars? The influence of emotions across different age groups. Transp. Res. Part A Policy Pract. 2016, 94, 374–385. [Google Scholar] [CrossRef]
- Piao, J.; McDonald, M.; Hounsell, N.; Graindorge, M.; Graindorge, T.; Malhene, N. Public Views towards Implementation of Automated Vehicles in Urban Areas. Transp. Res. Procedia 2016, 14, 2168–2177. [Google Scholar] [CrossRef]
- Abraham, H.; Reimer, B.; Seppelt, B.; Fitzgerald, C.; Mehler, B.; Coughlin, J.F. Consumer Interest in Automation: Preliminary Observations Exploring a Year’s Change; Massachusetts Institute of Technology: Cambridge, MA, USA, 2017. [Google Scholar]
- König, M.; Neumayr, L. Users’ resistance towards radical innovations: The case of the self-driving car. Transp. Res. Part F Traffic Psychol. Behav. 2017, 44, 42–52. [Google Scholar] [CrossRef]
- Goldenberg, J.; Lehmann, D.R.; Mazursky, D. The Idea Itself and the Circumstances of Its Emergence as Predictors of New Product Success. Manag. Sci. 2001, 47, 69–84. [Google Scholar] [CrossRef]
- Jiang, J.J.; Muhanna, W.A.; Klein, G. User resistance and strategies for promoting acceptance across system types. Inf. Manag. 2000, 37, 25–36. [Google Scholar] [CrossRef]
- Bergvall-Kåreborn, B.; Holst, M.; Ståhlbröst, A. Concept design with a living lab approach. In Proceedings of the 42nd Annual Hawaii International Conference on System Sciences, HICSS, Big Island, HI, USA, 5–8 January 2009. [Google Scholar]
- Eriksson, M.; Niitamo, V.-P.; Kulkki, S. State-of-the-Art in Utilizing Living Labs Approach to User-Centric ICT Innovation—A European Approach; Lulea University of Technology: Lulea, Sweden, 2005. [Google Scholar]
- Gričar, J. Innovative Cross-Border eRegion Development: Possible Directions and Impact. Organizacija 2007, 40, 86–96. [Google Scholar]
- Liedtke, C.; Welfens, M.J.; Rohn, H.; Nordmann, J. LIVING LAB: User-driven innovation for sustainability. Int. J. Sustain. High. Educ. 2012, 13, 106–118. [Google Scholar] [CrossRef]
- Schaffers, H.; Budweg, S.; Ruland, R.; Kristensen, K. Collaborative environments to support professional communities: A living lab approach. In IFIP Advances in Information and Communication Technology; Springer: Berlin, Germany, 2009. [Google Scholar]
- Følstad, A. Living labs for innovation and development of information and communication technology: A literature review. Electron. J. Virtual Organ. Netw. 2008, 10, 100–131. [Google Scholar]
- Chen, Y.T. Formulate service innovation in accordance with a Living-Lab based Service Engineering Architecture. In Proceedings of the 2011 International Joint Conference on Service Sciences, IJCSS 2011, Taipei, Taiwan, 25–27 May 2011; pp. 272–276. [Google Scholar]
- van der Walt, J.; Buitendag, A.; Zaaiman, J.; van Vuuren, J.C.J. Community Living Lab as a Collaborative Innovation Environment. In Proceedings of the 2009 InSITE Conference, Macon, GA, USA, 12–15 June 2009; Volume 6. [Google Scholar]
- AV Living Lab. Slovenian AV Ecosystem. Available online: https://avlivinglab.com/slovenian-av-ecosystem/ (accessed on 14 February 2019).
- European Commission. TEN-T Days. 2018. Available online: https://www.tentdays.eu/2018/demo.html. (accessed on 2 November 2018).
- European Road Safety Observatory. Advance driver assistance systems 2016. Available online: https://ec.europa.eu/transport/road_safety/sites/roadsafety/files/ersosynthesis2016-adas15_en.pdf (accessed on 9 July 2019).
- Kumar, A. Active and Passive Automotive Safety Systems. 2017. Available online: https://automotive.electronicspecifier.com/safety/active-and-passive-automotive-safety-systems (accessed on 12 February 2019).
- Guvenc, L.; Bilin, A.G.; Mumin, T.E. Connected and autonomous vehicles. In Internet of Things and Data Analytics Handbook; Hwaiyu, G., Ed.; John Wiley & Sons, Inc.: Hoboken, NJ, USA, 2016; pp. 581–595. [Google Scholar]
- Taylor, M. The Level 3 Audi A8 Will Almost Be the Most Important Car in the World. 2017. Available online: https://www.forbes.com/sites/michaeltaylor/2017/09/10/tthe-level-3-audi-a8-will-almost-be-the-most-important-car-in-the-world/#38977d82fb3d (accessed on 2 November 2019).
- Navya. New Mobility is Here. Autonomous, Shared and Electric. Available online: https://navya.tech/en/ (accessed on 11 February 2019).
- Qualcomm. Let’s Set the Record Straight on C-V2X. Available online: https://www.qualcomm.com/news/onq/2018/04/25/lets-set-record-straight-c-v2x (accessed on 11 February 2019).
- Alessandrini, A.; Campagna, A.; Site, P.D.; Filippi, F.; Persia, L. Automated Vehicles and the Rethinking of Mobility and Cities. Transp. Res. Procedia 2015, 5, 145–160. [Google Scholar] [CrossRef]
- Begg, D. A 2050 Vision for London: What are the Implications of Driverless Transport; Transport Times: London, UK, 2014. [Google Scholar]
- Daziano, R.A.; Sarrias, M.; Leard, B. Are consumers willing to pay to let cars drive for them? Analyzing response to autonomous vehicles. Transp. Res. Part C Emerg. Technol. 2017, 78, 150–164. [Google Scholar] [CrossRef]
- Haboucha, C.J.; Ishaq, R.; Shiftan, Y. User preferences regarding autonomous vehicles. Transp. Res. Part C Emerg. Technol. 2017, 78, 37–49. [Google Scholar] [CrossRef]
- Hohenberger, C.; Spörrle, M.; Welpe, I.M. Not fearless, but self-enhanced: The effects of anxiety on the willingness to use autonomous cars depend on individual levels of self-enhancement. Technol. Forecast. Soc. Chang. 2017, 116, 40–52. [Google Scholar] [CrossRef]
- Schoettle, B.; Sivak, M. A Survey of Public Opinion About Autonomous and Self-Driving Vehicles in the U.S., the U.K., and Australia; University of Michigan Transportation Research Institute: Ann Arbor, MI, USA, 2014. [Google Scholar]
- Nielsen, T.A.S.; Haustein, S. On sceptics and enthusiasts: What are the expectations towards self-driving cars? Transp. Policy 2018, 66, 49–55. [Google Scholar] [CrossRef]
- Schuppan, J.; Kettner, S.; Delatte, A.; Schwedes, O. Urban Multimodal Travel Behaviour: Towards Mobility without a Private Car. Transp. Res. Procedia 2014, 4, 553–556. [Google Scholar] [CrossRef]
- Von Geibler, J.; Erdmann, L.; Liedtke, C.; Rohn, H.; Stabe, M.; Berner, S.; Leismann, K.; Schnalzer, K.; Kennedy, K. Exploring the Potential of a German Living Lab Research Infrastructure for the Development of Low Resource Products and Services. Resources 2014, 3, 575–598. [Google Scholar] [CrossRef]
- Kressler, F.; Vlk, T.; Grea, G.; Seyfert, A.; Wiederwald, D. Exploring the Living Lab approach for improving the interoperability between local, regional and transnational transport networks. In Proceedings of the 7th Transport Research Arena TRA 2018, Vienna, Austria, 16–19 April 2018. [Google Scholar]
- ENOLL. European Network of Living Labs. Available online: https://enoll.org/about-us/ (accessed on 30 April 2019).
- Pucihar, A.; Malešič, A.; Lenart, G.; Borštnar, M.K. User-centered design of a web-based platform for the sustainable development of tourism services in a living lab context. In Lecture Notes in Information Systems and Organisation; Springer: Cham, Switzerland, 2014. [Google Scholar]
- Pallot, M.; Trousse, B.; Senach, B.; Scapin, D. Living Lab Research Landscape: From User Centred Design and User Experience towards User Cocreation. Available online: https://hal.inria.fr/inria-00612632/ (accessed on 9 July 2019).
- Schuurman, D.; Lievens, B.; de Marez, L.; Ballon, P. Towards optimal user involvement in innovation processes: A panel-centered iving lab-approach. In Proceedings of the 2012 Proceedings of PICMET’12: Technology Management for Emerging Technologies, Vancouver, BC, Canada, 29 July–2 August 2012; pp. 2046–2054. [Google Scholar]
- Pucihar, A.; Gričar, J. Environmental factors defining eMarketplace adoption: Case of large organizations in Slovenia. In Proceedings of the 18th Bled eConference eIntegration in Action, Bled, Slovenia, 6–8 June 2005. [Google Scholar]
- Voytenko, Y.; McCormick, K.; Evans, J.; Schliwa, G. Urban living labs for sustainability and low carbon cities in Europe: Towards a research agenda. J. Clean. Prod. 2016, 123, 45–54. [Google Scholar] [CrossRef]
- Cohen, B.; Almirall, E.; Chesbrough, H. The city as a lab: Open innovation meets the collaborative economy. Calif. Manag. Rev. 2016, 59, 5–13. [Google Scholar] [CrossRef]
- Smart Mobility Living Lab. Available online: https://www.smartmobility.london/what-makes-smll-unique (accessed on 30 April 2019).
- Israel Living Lab Smart Mobility. Available online: https://www.israellivinglab.org.il/ (accessed on 30 April 2019).
- TUM Living Lab Connected Mobility. Available online: http://tum-llcm.de/en/ (accessed on 30 April 2019).
- Catalonia Living Lab for Connected and Automated Driving. Available online: http://catalonialivinglab.com/ (accessed on 30 April 2019).
- AV Living Lab. Why the AV Living Lab. Available online: https://avlivinglab.com/why-the-av-living-lab/ (accessed on 30 April 2019).
- Zajc, I. The Use of Blockchain Technology for Rental of Autonomous Vehicles. Master’s Thesis, University of Maribor, Maribor, Slovenia, 2019. [Google Scholar]
- AMZS. Pripravljeni na Prihodnost? Zaupate Čipom in Procesorjem? 2018. Available online: https://www.amzs.si/motorevija/mobilnost/reportaze/2018-04-26-pripravljeni-na-prihodnost-zaupate-cipom-in-procesorjem (accessed on 2 November 2018).
- Nervtech. The Future of Road Safety and Autonomous AI. Available online: https://www.nervtech.com/ (accessed on 11 February 2019).
- Corder, G.W.; Foreman, D.I. Nonparametric Statistics for Non-Statisticians; John Wiley & Sons, Inc.: Hoboken, NJ, USA, 2009. [Google Scholar]
- Statistics.Laerd.Com. Test in SPSS Statistics|Procedure, Output and Interpretation of the Output Using a Relevant Example. Available online: https://statistics.laerd.com/spss-tutorials/kruskal-wallis-h-test-using-spss-statistics.php (accessed on 4 July 2019).
- M. of I. Republic of Slovenia. Public Railway Infrastructure. Available online: http://www.di.gov.si/si/javna_zelezniska_infrastruktura/ (accessed on 3 June 2019).
© 2019 by the authors. Licensee MDPI, Basel, Switzerland. This article is an open access article distributed under the terms and conditions of the Creative Commons Attribution (CC BY) license (http://creativecommons.org/licenses/by/4.0/).






